油轮进厂及热工作业清舱规范
- 格式:doc
- 大小:8.27 MB
- 文档页数:23
船舶清仓安全操作规程一、清仓作业人员必须通过安全考试合格后方能从事该岗位操作。
二、,进行船舶清仓作业时必须穿好工作服、救生衣,带好安全帽。
三、进入作业现场后必须听从相关负责人的统一指挥。
四、进入码头作业现场后,严禁吸烟,禁止携带火种和使用烟火照明。
夜间照明条件不足或其它安全隐患影响清仓安全,则应立即停止作业,并上报上级处理。
五、违反相关法令、法规、制度,饮酒者一律禁止进入码头作业。
六、清仓时,如发现有异常现象,及时通知当班值班长或有关领导,并立即停止作业。
七、上下船舶时严禁在吊勾、抓斗下行走,要走舷梯、或踏板,严禁跨越船帮。
八、清仓作业时严禁抓斗与清仓操作工交叉作业。
操作人员应遵从指挥避到安全位置,以免抓斗伤人。
九、舱内有人员作业时,严禁向舱内抛掷任何物品,如确需相关物品或工属具,应由溜绳送进仓内。
十、操作作业时,精力要集中,指挥手势要统一准确及时。
仓储车间码头交接班岗位区域划分1)煤场行吊主机岗位:1号2号煤桥,1号2号焦桥。
2)煤场行吊副机岗位:煤场焦场江边防撞设施、江边护栏、2、3、4、号煤皮。
3)渣池行吊岗位:1号2号渣桥吊、渣池平面、江边防撞设施、及周边区域。
4)码头吊主机岗位:1号2号码头吊及江边防撞设施及平面卫生,1号2号石桥及过道。
5)码头吊副机岗位:3、4、5、号码头吊及江边防撞设施,1、2、号石皮及平面卫生。
消防水管等。
6)筛分楼岗位:8号石皮、转筛至80米处、块煤皮、煤粉皮、焦振筛、7)清仓工岗位:碎石皮、80米皮、3、4、5、6、7、号石皮,破碎机。
注:所负责皮带包括其上的下料斗。
仓储车间设备包机区域划分表仓储车间运行值交接区域责任人划分表维护保养记录本填写注意事项1、第一页写明本值本季度所要维护保养得设备。
2、根据维护保养注意事项或检修班的要求对设备进行维护保养。
3、第一项写明维护保养时间。
第二项写明维护保养设备。
第三项写明维护保养人。
第四项由检修对本值维护保养情况是否符合要求进行签名确认。
清舱作业登船管理规定1. 登船规定a. 登船时间:清舱作业前30分钟开始登船。
b. 登船地点:指定的登船口。
c. 登船凭证:员工需持有效的登船卡或工作证登船。
d. 船舶信息确认:登船前需要确认船舶的名称、航次和码头。
2. 登船程序a. 安全检查:进入登船口前,需接受安全检查。
b. 身份验证:凭有效登船卡或工作证进行身份验证。
c. 电子登记:完成电子登记,包括姓名、工号、归属单位等信息。
d. 登船记录:工作人员将登船信息记录在登船表中。
e. 个人物品检查:登船前需要通过物品检查,禁止携带危险品或违禁物品。
3. 登船管理a. 人员数量控制:控制每次登船的人数,以保证安全和有序登船。
b. 分批登船:根据工作需求和船舶大小,分批进行登船。
c. 船舶介绍和安全培训:登船前进行船舶介绍和相关安全培训。
d. 临时准入:临时参与清舱作业的人员需经过特殊安排和许可。
e. 登船管理记录:记录登船人员的姓名、时间和目的,以备查验。
4. 登船注意事项a. 个人安全:登船时需注意个人安全,不得奔跑或者推挤他人。
b. 船舶安全:登船时需注意船舶安全,不得随意靠近船舶边缘或障碍物。
c. 遵守规定:登船人员需遵守相关规定和要求,服从工作人员指示。
以上是一般的清舱作业登船管理规定,具体管理规定可能会根据不同船舶和单位的需求而有所调整。
在执行过程中,应注重安全和有序,确保船舶清舱工作的顺利进行。
清舱作业登船管理规定(2)第一章总则第一条为规范清舱作业环境,保障登船人员的安全和权益,制定本管理规定。
第二条本规定适用于所有从事清舱作业的登船人员,包括清舱工人、检验员以及其他相关人员。
第三条清舱作业登船管理应遵循以下原则:(一)安全第一:确保登船人员的安全是管理的首要任务,要落实各项安全措施,防范事故的发生。
(二)科学合理:根据船舶的不同特点和清舱工艺,合理安排清舱作业流程,提高作业效率。
(三)公平公正:依法保护登船人员的合法权益,禁止任何形式的违法违规行为。
舟山市船舶清洗舱作业安全操作要求1范围1.1本操作要求对船舶清洗舱作业职业危害防护及作业安全作了技术规定。
1.2本操作要求适用于船舶清洗舱企业对船舶进行清洗舱(包括污油水接收)作业,对油罐清洗作业亦可参照本操作要求,船方自行进行机械清洗舱作业不适用本操作要求。
1.3下列情况需进行油舱清洗舱作业:1.3.1油轮长时间多航次运行,油品中的杂质会沉淀到舱底,为了保证油品运输过程中的质量和数量,需对油舱(包括机舱部分)进行清洗。
1.3.2换油种,特指油轮改运另一类高品质油品时,应进行清洗舱。
1.3.3油舱发生渗漏或者有其他损坏需要进行检查或动火修理的。
1.3.4船舶机舱中的油舱、油柜等需要进行检查或动火修理的。
1.3.5油轮改装或修理时,必须进行清洗舱。
1.3.6其他情况。
2规范性引用文件中华人民共和国安全生产法中华人民共和国职业病防治法使用有毒物品作业场所劳动保护条例GB 8958-2006 缺氧危险作业安全规程GBZ/T205-2007密闭空间作业职业危害防护规范GB 12942-91 涂装作业安全规程有限空间作业安全技术要求GB/T18664-2002 呼吸防护用品的选择、使用与维护JT154-94 油船洗舱作业安全技术要求JT/T673-2006 船舶污染物接收和船舶清舱作业单位接收处理能力要求AQ7007-2013造修船企业安全生产技术规范DB33/ 707-2008有限空间作业安全技术规程3主要设备定义3.1吊机:吊机可分电动吊机及气动吊机。
电动吊机以电力为动力的吊机,应达到防爆要求;气吊以空气为动力的吊机。
3.2空压机:压缩气体的机械设备,为气动吊机等提供动力气体。
3.3防爆照明灯:为作业人员下舱清洗作业时,提供照明,分防爆舱室大灯和防爆头灯,必须符合安全电压。
3.4防爆吸油泵:适用于对闪点≤60℃的油(污水)进行吸排的防爆型油泵。
3.5防爆通风机:对各舱室进行强制通风、除气的防爆机械通风设备。
船务工程公司油轮(舱)热工作业安全管理规定为确保油轮油舱施工的安全,防止火灾、爆炸和人员中毒事故的发生,特制定本规定。
1.适用范围本规定适用于船务工程公司所属企业所有厂修油轮或非油船的燃油、滑油、污油舱(柜)以及与其相连通且无法拆卸的管系的施工过程2.进厂前的要求2.1油船(包括液化石油气、天然气体船、散装危险化学品液货船等)应当按照船舶检「验局制定的《船舶清除可燃气体检「验细则》的要求,清除舱'内油、气,由船舶检验部门或其认可的机构检验,确认符合消防安全要求并出检验合格证书。
2.2非油船的燃油、滑油、污油舱(柜)以及与其相连通且无法拆卸的管系,如需动火作业,其要求与油船相同;如不需动火作业,且所装载油料闪点在60°C及其以上的,可不清除存油,船方应设置明显禁火标志。
2.3船舶的易燃易爆化学危险物品必须清除干净。
3.船舶进厂后的工作要求3.1消防准备工作油轮进厂靠泊后,消防员负责消防器材(水带、灭火机、水空气泡沫灭火器)到位,并视热工作业情况,随时调整铺设水带,确保热工舱内备有一支水枪,有专人负责,并保持一定压力,在梯口须设置油轮严禁吸烟警示牌。
3.2清油作业3.2.1凡涉及到热工作业油仓,必须先将仓内油泥干净后,方可进行下一步作业。
3.2.2施工前必须确保舱(柜)内有足够的照明亮度和持续有效通风方可施工。
使用的照明灯具和通风设备必须符合防爆要求。
3.2.3人员进入前,舱(柜)必须经过氧气含量检测,合格后方可作业。
3.2.4清油作业时,所有进舱人员着装必须符合防静电要求。
随身携带的工具、器械等必须符合防爆要求。
严禁携带火种进入清油作业区域。
3.2.5收污油或污油水所用的船舶应有海事局认可的合格证及船检证书,所有的油箱需经试压确认无渗漏方可使用。
3.2.6清除油泥用的工具包括空桶、输油管泵及其它容器等均不得随意堆放在码头上和坞内,放在位置工作,工程结束后应及时回收妥善放置,严禁污染生产场地。
目次前言 (I)1 范围 (1)2 规范性引用文件 (1)3 术语和定义 (1)4 一般要求 (3)5 清洗舱 (7)6 原油洗舱 (10)7 除气作业 (11)8 应急反应 (14)附录A(规范性附录)原油洗舱作业安全确认表 (15)前言本标准的全部技术内容为强制性。
本标准按照GB/T 1.1—2009给出的规则起草。
本标准由中华人民共和国交通运输部提出并归口。
本标准起草单位:大连海事大学、中华人民共和国广东海事局。
本标准主要起草人:吴宛青、王欢、向元京、周笑怡、李立、黄连忠、郑庆功、陈良、李卫山。
油船清洗舱安全作业要求1 范围本标准规定了油船清洗舱安全作业的一般要求,以及清洗舱、原油洗舱、除气等安全作业要求和应急反应。
本标准适用于150总吨及150总吨以上油船的清洗舱作业。
2 规范性引用文件下列文件对于本文件的应用是必不可少的。
凡是注日期的引用文件,仅注日期的版本适用于本文件。
凡是不注日期的引用文件,其最新版本(包括所有的修改单)适用于本文件。
GB 18434 油船油码头安全作业规程GB XXXX 油船静电安全技术要求国际海事组织《国际海上人命安全公约》(International convention for safety of life at sea)国际海事组织《国际防止船舶造成污染公约》(The international convention for the prevention of pollution from ships)国家海事组织《国际消防安全系统规则》(International code for fire safety systems)3 术语和定义下列术语和定义适用于本文件。
3.1洗舱 tank washing以水、原油等作为介质,通过洗舱设备清洗液货舱内表面及其构件的作业。
3.2洗舱机 tank washing machines在驱动装置带动下,可在不同方向上改变喷嘴喷射角度的洗舱设备。
2024年清舱作业登船管理规定第一章总则第一条为了保障清舱作业的安全、有序进行,提高工作效率,充分发挥清舱作业人员的作用,特制定本规定。
第二条本规定适用于所有进行清舱作业的船舶和相关登船人员。
第三条清舱作业指的是对船舱、货舱等进行清扫、洗刷、消毒等工作的行为。
第四条清舱作业登船管理应遵循“安全、卫生、高效、环保”的原则。
第五条清舱作业的登船人员应进行相关培训,具备相应资质,并持证上岗。
第六条清舱作业的登船人员应遵守国家法律法规、行业规范以及相关安全操作标准。
第七条清舱作业负责人应具有清洁工作经验,熟悉清舱作业流程,并具备相应的管理能力。
第二章清舱登船准备工作第八条清舱作业负责人在清洁开始前应制定清舱施工方案,明确工作步骤、时间安排和人员分工,并进行登船安全演练。
第九条清舱作业负责人应对登船人员进行培训,包括工作流程、危险品处理、紧急情况应对等。
第十条清舱作业负责人应确保登船人员配备必要的工具和防护装备,如扫帚、拖把、洗涤剂、手套、口罩等。
第十一条清舱作业负责人应确保登船人员了解清洁产品的正确使用方法和注意事项,避免不当操作导致安全事故。
第十二条清舱作业负责人应对清舱现场进行勘察,了解清洁难度和安全风险,制定相应的防护措施和应急预案。
第十三条清舱作业负责人应与船舶相关部门进行沟通,了解船舶特殊要求和规定,做好协调工作。
第三章清舱作业登船管理第十四条清舱作业登船人员必须通过船舶指定的上船通道登船,严禁从非正式通道进入。
第十五条清舱作业登船人员应按照船舶要求佩戴有效的身份证件,并经船舶人员确认身份后方可登船。
第十六条清舱作业登船人员应按照船舶规定的时间进入工作岗位,不得迟到、早退或脱岗。
第十七条清舱作业登船人员应按照清洁工艺要求,对舱室进行逐步清扫,确保彻底清除污物和异味。
第十八条清舱作业登船人员在清洁过程中,应保持工作区域的整洁,及时清理工具和废弃物,并正确处置。
第十九条清舱作业登船人员在清洁过程中应注意自身安全,如发现危险情况应立即报告,配合船舶人员进行处理。
1 目的为确保船舶清仓作业安全,特制定本规定.2 适用范围适用于船舶清仓作业的安全管理.3 内容3.1章总则3.1.1为了进一步规范清舱作业过程的安全管理,确保清舱作业过程中人、机、物安全,特制定本操作规范。
3.1.2本规范适用于公司吊清舱机械上下舱和机械清舱作业过程。
3.2责任划分3.2.1当班单船指导员负责作业的组织及全过程管理。
3.2.2安全员负责适时监督,杜绝“三违”。
3.2.3清舱司机负责对被吊斗车和连接部位进行检查,确认斗车吊点,并配合装卸队工人将锁固连杆锁固和拴扣牵引绳。
3.2.4当班门机司机负责规范操作门机。
3.2.5当班装卸船机司机负责规范操作装卸船机。
3.2.6装卸队负责吊具的现场检查,及吊具、牵引绳的连接与拆卸,并安排指挥手负责指挥起落吊。
3.2.7门机队负责做好吊具的日常养护、检查。
确保所发出的吊具符合安全使用标准。
特殊机械的吊入舱作业和新研制吊具的使用,门机队相关人员要到场指导。
3.3 吊清舱机械要求3.3.1吊清舱机械时,单船指导员、当班安全员、流机队司机班班长、门机队司机班班长、矿石队司机班班长必须到场监护。
门机司机班班长同时负责对门机的急停装置进行看护,防止被人触动。
3.3.2起吊前,单船指导员安排对吊斗车作业区域实行封闭管理,起吊运行路线下方禁止行人、车辆通过或停留。
遇作业区域取送火车时不得起吊斗车。
3.3.3起吊前,现场监护人员明确起吊机械的起吊能力与被吊机械的重量。
3.3.4由装卸队派熟练正式持证指挥手进行统一指挥,不得多头指挥。
指挥手指挥时动作要准确、规范。
3.3.5斗车司机将斗车开到指定地点后,将铲斗起升约1米高度,向后翻转到位,(34#泊位装卸船机吊斗车时,斗口向西停放)并配合装卸队工人将锁固斗车连杆和拴扣牵引绳。
挂上手制动,关好车门,然后熄火并现场确认被吊斗车的安全状态。
3.3.6斗车司机对被吊斗车和连接部位进行安全检查确认后,将情况反馈给指挥手;矿石队班长、卸船机司机对装卸船机起吊小车进行检查确认。
船舶燃油清舱作业注意事项及安全管理建议船舶燃油清舱作业是指对船舶的燃油舱进行清洁作业,是保障船舶燃油系统正常运行的重要环节。
在进行船舶燃油清舱作业时,必须要注意一些事项,并且进行安全管理,以确保作业的顺利进行。
以下是船舶燃油清舱作业注意事项及安全管理建议:一、事前准备:1.确定清舱作业的时间、地点和人员,并进行工作计划的编制。
2.确保清舱所需的工具、器材和防护设备是否齐全,并进行检查和维护。
3.检查燃油舱的通风系统是否正常,并确保能够提供足够的新鲜空气。
二、安全防护:1.作业人员应穿着合适的防护服、防滑鞋和安全帽,并配戴防护眼镜和手套等个人防护装备。
2.在进行清舱作业之前,要对燃油舱进行适当的通风,以减少燃油蒸气的浓度,防止爆炸和中毒事故。
3.确保清舱作业现场的火源和静电源得到有效控制,严禁吸烟和使用明火。
4.在燃油舱周围设置警示标识和防护栏杆,以确保作业现场的安全。
三、作业过程:1.在作业前,要对燃油舱进行彻底的检查,确保舱内没有任何残留的燃油、杂物或可燃物。
2.在进行清舱作业时,应采取适当的清洁剂和工具,避免使用易燃物质。
3.清舱作业需要有足够的照明设备,以确保作业人员能够清晰地看清舱内的情况。
4.在清舱作业过程中,作业人员应注意自身的安全,避免滑倒和跌落事故的发生。
5.清舱作业完毕后,应进行必要的检查和测试,确保清洁工作的质量和安全。
四、作业后处理:1.完成清舱作业后,要对工具、器材和防护设备进行清洁和消毒,并做好记录。
2.将清洁剂和废弃物进行分类处理,遵守环境保护的相关要求。
3.对清舱作业过程中发现的问题和隐患要及时上报并进行整改,确保类似事故的不再发生。
五、安全管理建议:1.建立清舱作业的应急预案,并进行定期演练和培训,提高作业人员的应急响应能力。
2.加强作业人员的安全意识和危险预测能力,定期进行安全教育和培训。
3.进行现场安全检查和定期安全评估,及时发现和排除隐患。
总之,船舶燃油清舱作业是一项具有一定危险性的工作,必须要高度重视安全管理工作。
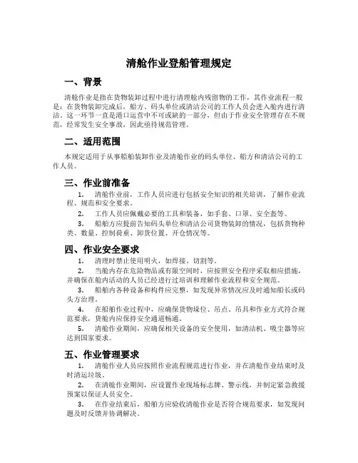
清舱作业登船管理规定一、背景清舱作业是指在货物装卸过程中进行清理舱内残留物的工作,其作业流程一般是:在货物装卸完成后,船方、码头单位或清洁公司的工作人员会进入舱内进行清洁。
这一环节一直是港口运营中不可或缺的一部分,但由于作业安全管理存在不规范,经常发生安全事故,因此亟待规范管理。
二、适用范围本规定适用于从事船舶装卸作业及清舱作业的码头单位、船方和清洁公司的工作人员。
三、作业前准备1.清舱作业前,工作人员应进行包括安全知识的相关培训,了解作业流程、规范和安全要求。
2.工作人员应佩戴必要的工具和装备,如手套、口罩、安全盔等。
3.船舶方应提前告知码头单位和清洁公司货物装卸的情况,包括货物种类、数量、控制荷重、卸货位置、开仓情况等。
四、作业安全要求1.清理时禁止使用明火,如焊接、切割等。
2.当舱内存在危险物品或有限空间时,应按照安全程序采取相应措施,并确保在舱内活动的人员已经进行过培训和理解作业流程和安全规范。
3.船舶内各种设备和构件应完整,如发现异常情况应及时通知船长或码头方治理。
4.在船舶作业过程中,应确保货物垛位、吊点、吊具和作业方式符合规范要求,货舱内应保持安全通道畅通。
5.清舱作业期间,应确保相关设备的安全使用,如清洁机、吸尘器等应达到国家要求。
五、作业管理要求1.清舱作业人员应按照作业流程规范进行作业,并在清舱作业结束时及时清运垃圾。
2.在清舱作业期间,应设置作业现场标志牌、警示线,并制定紧急救援预案以保证人员安全。
3.在作业结束后,船舶方应验收清舱作业是否符合规范要求,如发现问题及时反馈并协调解决。
4.严禁清舱作业人员随意乱扔垃圾,保护船舶环境和治水治理,积极开展良好的环境保护工作。
六、总结清舱作业是一项繁琐而关键的工作,要求操作人员必须具备丰富的船舶装卸和清洁经验,并有信心和能力按照相关规范进行作业。
通过制定严格的规范和作业管理要求,能够减少安全事故,提高作业效率,同时也能够促进港口运营的科学化和规范化。
清舱作业防污染管理规定1. 清舱作业人员应定期接受相关培训,了解防污染管理规定,并掌握相应的操作技能。
2. 清舱作业前,应对清舱区域进行彻底清理,清除杂物及污物,确保清洁环境。
3. 在进行清舱作业时,应佩戴个人防护装备,包括防护面具、防护手套、防护眼镜等,以防止有害物质的进入。
4. 在清舱作业过程中,应使用无害的清洁剂和工具,尽量避免使用对环境有害的化学物质。
5. 清舱作业应在通风良好的环境下进行,避免有害气体的积聚和扩散。
6. 清舱作业人员应按照规定的清舱步骤进行作业,注意操作细节和风险防范。
7. 清舱作业后,应及时清理作业区域,将废弃物和污染物进行妥善处理,防止二次污染的发生。
8. 清舱作业结束后,应对清洗工具和设备进行彻底清洁,以便下次使用。
9. 清舱作业人员应定期进行体检和身体健康检查,确保身体健康和工作安全。
10. 清舱作业人员应密切关注相关的法律法规和管理规定的更新和变化,及时做出调整和改进。
清舱作业防污染管理规定(2)第一章总则第一条为了规范清舱作业过程中的行为,保护船舶环境,预防污染事故的发生,根据《船舶环境保护法》和相关法律法规的规定,制定本规定。
第二条清舱作业必须按照环境保护法的要求进行操作,确保船舶环境的清洁和污染事故的预防。
第三条本规定适用于进行船舶清洗、沙扫、集散活动等清舱作业的船舶。
第二章基本要求第四条进行清舱作业的船舶必须持有合法的经营证照,并具备相应的舱清洁设备和人员。
第五条船舶清洗、沙扫、集散活动应当在指定的地区进行,禁止在非指定地区进行清舱作业。
第六条清舱作业必须符合国家和地方的环保标准,严禁违反规定排放废水,产生噪音等环境污染行为。
第七条清洗漆面和耐候钢板时应采取防止粉尘扩散的措施,尽量减少粉尘污染环境。
第八条清舱作业应当遵循船舶环境保护法律法规的要求,不得排放滴漏、飞溅、流漏等可能对环境产生污染的物质。
第九条清舱作业中涉及的废弃物必须按照相关规定进行分类、收集、储存、运输和处置。
清舱作业安全管理规定1目的为了保证清舱作业过程中安全,明确作业规范及各岗位人员安全职责,特制定本规定。
2作业前2.1船舶指导员督促船方加固好悬梯、挂好保险网,并随潮水起落及时调整。
2.2船舶指导员应注意检查缆绳情况,如有异常及时通知船方处理。
2. 3船舶指导员对舱盖板打开锁定情况进行确认,人员下舱前4小时督促船方打开下舱人孔盖,并对人孔销锁定情况进行确认。
2. 4船舶指导员告知相关作业人员舱内影响作业的设备设施及凸起物分布情况、油水舱的分布情况。
2. 5船舶安全员监督船舶指导员、指挥手等人员做好相关安全措施落实情况,并进行检查。
2. 6船舶指挥手对舱盖板、下舱人孔销的锁定情况进行二次确认;下舱人员下舱前也要对人孔销锁定情况进行确认。
2.7指挥手应系好安全带,面对司机驾驶室,保证通信器材完好,需到驾驶室背面指挥时要告知司机,并保持信息畅通。
2. 8指挥手和司机作业前必须将对讲机打在同一规定的频道上,告知所指挥机械舱内相关信息和安全注意事项,做好作业前一分钟沟通。
3作业中3.1 上下舱人员必须确认梯子的安全性,抓紧踏牢,直梯时工属具严禁随人下舱; 2米及以上高度的直梯上下必须使用防坠器。
3.2 舱内梯口处,货物立面较大时,必须采取有效的防范措施人员才能下舱。
3.3 流机司机下舱后,确认舱内情况方可作业,清舱工人注意避让舱内机械,严禁和机械在同一区域作业,舱内机械要关注清舱人员站位情况,倒车时要先回头, 后倒车。
3.4 指挥手确认舱内情况,严禁指挥两机交叉、同步作业。
3.5 抓斗进舱前,指挥手必须指挥舱内作业机械、人员注意避让。
3.6 卸船机司机在抓斗进舱前,必须确认舱内机械、人员情况后方可作业。
3.7 清舱机械在得到船舶指挥手抓斗进舱指令后,必须观察抓斗动向,提前做好避让,严禁在关路下、抓斗抓取点、抓取点较近处作业。
4抓斗回程带料作业4.1 抓斗回程带料时,指挥手必须在作业前告知所指挥的机械和人员,抓斗回程带料。
清舱作业防污染管理规定范本一、总则为了保护环境、预防污染,规范清舱作业行为,提升作业质量,制定本《清舱作业防污染管理规定范本》。
二、适用范围本规定适用于所有从事清舱作业的相关单位和个人。
三、主要内容1. 清舱作业前的准备(1)在清舱作业之前,作业单位或个人应进行充分的安全准备,包括确认清舱设备完好、通风设施正常运行以及作业人员熟悉相关操作规程等。
(2)清舱前,要对舱内进行全面检查,排查并清除可能存在的有害物质。
确保在作业过程中不会释放有害物质。
(3)准备必要的防护装备和工具,并进行充分培训和指导,确保作业人员正确佩戴和使用。
2. 清舱作业中的防污染措施(1)在清舱作业过程中,要采取有效的措施防止舱内有害物质的外溢或扩散,防止对周围环境造成污染。
(2)严格按照作业规程和操作流程进行作业,严禁随意更改或省略任何程序。
(3)在清舱作业中,应严格执行作业区域限定,限制未经许可人员的进入,并设置明显的警示标识。
(4)船舶清舱作业涉及的有害物质应统一储存和处理,禁止随意倾倒或丢弃。
(5)作业过程中应保持通风设备的正常运行,确保舱内空气清新,防止有害物质积累。
(6)严禁在作业过程中吸烟,切勿将未处理干净的物品或废弃物带入到舱外。
3. 清舱作业后的处理(1)清舱作业完成后,要对作业区域进行彻底清理,在舱内清除有害物质残留,确保舱内清洁环境。
(2)船舶清舱作业中产生的废弃物应分类储存,按照有关规定进行合理处理,防止污染环境。
(3)作业完成后,要检查清舱设备是否完好,并及时进行维修和保养,确保其正常运行。
(4)定期对清舱作业过程进行评估和改进,总结经验,不断提高清舱作业的质量和效率。
四、责任与处罚对于违反清舱作业防污染管理规定的单位或个人,将依法追究其相应的法律责任,并根据情节轻重进行相应的处罚。
五、附则本规定自发布之日起生效,对于之前已批准的清舱作业项目,应在规定的时间内按照本规定进行整改。
对于规范清舱作业行为具有重要意义的新技术、新方法,应及时纳入到本规定中。
第1篇第一章总则第一条为确保清舱作业的安全进行,防止事故发生,保障作业人员的人身安全和财产安全,保护环境,根据《中华人民共和国安全生产法》、《中华人民共和国船舶与港口法》等相关法律法规,结合我国实际情况,制定本规定。
第二条本规定适用于在我国境内从事船舶清舱作业的所有单位和个人。
第三条清舱作业安全管理遵循“安全第一、预防为主、综合治理”的方针,坚持“谁作业、谁负责”的原则。
第四条各级安全生产监督管理部门负责本行政区域内清舱作业的安全监督管理工作。
第二章作业前的准备工作第五条作业单位应当具备以下条件,方可进行清舱作业:1. 持有合法有效的营业执照;2. 持有船舶清舱作业许可证;3. 拥有符合规定的作业设备、工具和防护用品;4. 具有相应的专业技术人员和作业人员;5. 制定并实施清舱作业安全管理制度。
第六条作业单位在进行清舱作业前,应进行以下准备工作:1. 对作业人员进行安全教育培训,确保其掌握清舱作业的安全知识和操作技能;2. 对作业现场进行安全检查,确保作业环境符合安全要求;3. 制定清舱作业方案,明确作业流程、安全措施和应急预案;4. 配备必要的安全防护用品,如防毒面具、防护服、手套等;5. 设置警示标志,提醒作业人员注意安全。
第七条清舱作业方案应包括以下内容:1. 作业单位名称、作业地点、作业时间;2. 作业内容、作业流程;3. 作业人员配置及职责;4. 安全措施及应急预案;5. 环境保护措施。
第三章作业过程中的安全管理第八条作业过程中,作业单位应严格执行以下安全管理措施:1. 作业人员必须佩戴必要的安全防护用品,遵守操作规程;2. 作业现场应保持通风良好,必要时采取强制通风措施;3. 作业过程中,应密切监控作业环境,确保作业人员的安全;4. 作业现场应配备消防器材,并定期进行检查和维护;5. 作业过程中,应加强对作业人员的安全教育和培训。
第九条作业过程中,作业单位应做好以下记录:1. 作业人员名单及培训情况;2. 作业现场安全检查记录;3. 作业过程中发生的安全事故及处理情况;4. 作业完成后,对作业现场进行清理和恢复。
文件编号:GD/FS-6404
(管理制度范本系列)
清舱作业登船管理规定详
细版
The Daily Operation Mode, It Includes All Implementation Items, And Acts To Regulate Individual Actions, Regulate Or Limit All Their Behaviors, And Finally Simplify The Management Process.
编辑:_________________
单位:_________________
日期:_________________
清舱作业登船管理规定详细版
提示语:本管理制度文件适合使用于日常的规则或运作模式中,包含所有的执行事项,并作用于规范个体行动,规范或限制其所有行为,最终实现简化管理过程,提高管理效率。
,文档所展示内容即为所得,可在下载完成后直接进行编辑。
1、设置合适安全的上下船扶梯,并在上下船扶梯位置铺设安全网。
2、进入作业区的人员必须在“消除静电”铜牌处消除人体静电,不准带手机、钥匙,严禁穿戴铁钉鞋、易产生静电的服装。
3、标明进出方向,保持畅通,夜晚设置适当的照明,照明灯具必须是防爆型。
4、清洗舱场所严禁吸烟。
5、进入清舱作业场所的人员必须穿戴安全帽、安全鞋和工作服。
6、在甲板作业的人员必须穿戴救生衣,并应在甲板配备适当的救生圈及救生绳索。
7、配备足够的呼吸用防护具、防毒面具或其他防护具。
可在这里输入个人/品牌名/地点
Personal / Brand Name / Location Can Be Entered Here。
清舱工安全操作规程
第一条作业人员必须正确佩戴安全帽,穿工作服与救生衣,戴劳保手套,严禁穿拖鞋作业。
第二条作业人员严禁带病或酒后进行清舱的作业。
第三条作业人员严禁在标有禁烟区域的场所吸烟。
第四条上下船楼梯不稳或没挂安全网的不准上船,更不准不经楼梯直接越上船。
第五条下船舱必须在指挥手监护下进行。
第六条船上没有指挥时必须停止清舱,并及时向场地管理人员汇报。
第七条必须听指挥手统一指挥,人员需一起集中作业,不允许自作主张分散作业。
第八条在高于船舱2米以上地方作业时必须经场地管理人员同意和监督下才能进行,并做好安全防护措施。
第九条清扫甲板必须在场地管理人员的安排和监督下进行。
第十条清扫甲板必须在门机停止抓料后进行。
第十一条门机作业中不允许从船的里侧甲板同行。
第十二条装载机作业时必须保持1米以上的安全距离。
第十三条装载机作业时禁止用扫把挡料。
第十四条靠近装载机作业时必须等机器停止作业后经指
挥手及装载机工同意。
第十五条作业中必须始终与抓斗保持5米以上安全距离。
第十六条往抓斗上铲料或拧卸扣时必须待抓斗放稳后,
经指挥手同意。
第十七条作业过程不准用手去挡抓斗,不准站在抓斗的
运行轨道下方,更不准站在料斗下方。
船务工程公司清油作业安全管理规定为加强对清油作业安全管理工作,保护施工人员安全与健康,减少环境污染,制定本规定。
1.适用范围本规定适用于在船务工程公司各企业从事清油作业的单位及人员。
2.清油作业2.1油轮(舱)洗(清)舱作业,必须事先经作业许可,并由清油工程主管开具工程施工通知书。
2.2凡刚打开的油舱、油柜,应采取相应的安全措施,划出警戒区域,悬挂警告标志,严禁在警戒区域内进行电焊、气割等热工作业。
2.3打开的油舱、油柜必须进行通风置换,以防人员进入缺氧窒息。
2.4从事清油的人员必须经过培训方可从事清油工作。
2.5进入油舱、油柜进行清油作业的人员严禁携带火种、手机、对讲机等物品。
作业人员严禁着化纤的服装和穿带钉鞋,作业人员必须佩带防毒面具,进入油舱、油柜前可饮用鲜牛奶预防中毒。
2.6清油应使用防爆手电作业,清油所用工具严禁使用容易产生火花的器具。
2.7严禁单人进行清油作业。
在进入只允许单人进入的狭窄空间时,应佩带应急救援绳索进入,提前应确定好联系信号,有专人在入口处监护。
2.8在清油过程中对污染的甲板、梯子等要及时清理干净,并将在清油过程中所使用的抹布收集带走。
2.9清出的油泥、油渣不得堆放在甲板上或机舱内,应装入容器内及时吊下船。
2.10在清油作业时要保持风机有效通风。
2.11清油作业主管应对作业全过程进行监督,确保清油作业的安全。
2.12清油作业主管应控制施工人员的作业时间,应保持连续作业时间不超过两个小时,作业人员应及时到舱室外通风换气和更换滤毒罐的碳粒。
3.交验3.1清油结束后,由清油主管填写《可燃气体检测申请单》,向安全部门提出申请,安全部门检测人员应对所需检测的舱室进行可燃气体检测和外观检查,在检验确认安全并发给证书后,方可进行施工作业。
中远船务工程集团有限公司油轮进厂及热工作业清舱规范(征求意见稿)第一章总则1 目的为确保油轮进厂前以及热工作业前的清舱、通风、除气等作业得以安全、高效、规范的开展,缩短作业前准备工作、提高生产效率,进一步提高油轮修理或改装的业务水平,特制订本规范。
2 范围适用于中远船务所属企业进厂修理或改装的油轮。
3 指导原则3.1 正常情况下,所有油轮进厂前都必须按照《油轮进厂清舱除气标准》(附件1)对所有货油舱及污油水舱(Slop Tank)进行正常的洗舱、清舱,经勘验合格、审批后方可进厂。
进厂后船厂根据《油舱热工作业清舱管理规定》(第三章)要求并结合具体工程再做进一步清舱。
3.2 特殊情况的油轮,即:船舶全部或大部分货油舱不能够满足《油轮进厂清舱除气标准》(附件1)且只有局部(如局部海损)或不超过两个货油舱有热工作业的油轮。
此类船舶要求必须按照《油轮进厂清舱除气标准》(附件1)在锚地对热工作业的舱室(含邻舱)进行正常洗舱、清舱,并制定特殊安全策划和特殊审批后可以进厂。
3.3 《油轮油舱热工作业局部清舱标准》(附件5)中局部清舱的前提是按照《油轮进厂清舱除气标准》(附件1)正常的洗舱和清舱。
3.4常规修理船舶只有少量热工作业但作业点分布较广的油轮也要按照《油轮进厂清舱除气标准》(附件1)进行正常的清舱和洗舱方可进厂。
3.5 对于有大量热工作业的船舶(如大工程改装船),应在锚地进行彻底清舱并达到热工作业标准后方可进厂。
4 引用标准《船舶清除可燃气体检验规则》,中华人民共和国船舶检验局(89)船规字第96号文;《船舶港内安全作业监督管理办法》交通部2004年第3号;《海洋营运船舶明火作业安全技术要求》,GBT 13386-2009;《油船油码头安全作业规程》,GB 18434-2001;《Cleaning Requirements for Hot-Work》,新加坡人力部制定颁发;《油轮和油码头国际安全指南(ISGOTT)》,2006年第5版;《防止船舶货舱及封闭舱缺氧危险作业安全规程》,GB16993-1997。
第二章油轮进厂前清舱除气管理规定5 油轮进厂清舱除气基本要求5.1油轮进厂前,由船厂经营管理部门负责将《油轮进厂清舱除气标准》(附件1)、《油轮进厂前安全控制检查申报表》(附件2)和《油轮清舱状况检查表》(附件3)送交船东或船舶管理公司,要求船方按照要求进行清舱除气和自查。
5.2 船方应按照《油轮进厂清舱除气标准》(附件1)要求,对全船进行有效的清舱除气,清除锈垢和油泥,封堵或关闭有关管系和阀门,取得政府认可的《船舶可燃气体测定证明》,并将确认后的《油轮进厂前安全控制检查申报表》(附件2)及《油轮清舱状况检查表》(附件3)交给船厂。
5.3船方清舱期间,船厂应根据实际情况指派专人予以跟踪和指导,以缩短清舱周期,提高清舱除气的效率和质量。
对于有热工作业的油舱和邻舱要重点清理,尽量达到热工作业的要求,避免进厂后二次清舱;对于有大量热工作业的船舶(如大工程改装船),应在锚地进行彻底清舱并达到热工作业标准。
6 油轮进厂前清舱状况勘验6.1船厂根据实际情况从经营、生产、安全等部门抽调专业勘验人员,组成油轮清舱勘验小组,检查指导清舱工作,清舱勘验人员应具备丰富的工作经验、高度责任心,并应相对固定。
6.2油轮抵达预定水域后,船厂应指派油轮勘验小组,按照《油轮进厂清舱除气标准》(附件1)对油轮各舱室可燃气体、氧气进行检测,对油轮油舱清舱及管系清洗状况进行现场勘验,同时,堪验小组在堪验时对船方自查项目进行复查并填写《油轮清舱状况检查表》(附件3)。
7油轮进厂审批7.1 所有油轮进厂,都必须经过船厂油轮勘验人员现场勘验,在获得船厂审批同意后方能进厂。
7.2油轮勘验小组经锚地现场勘验后,根据现场勘验情况填写《油轮进厂审批表》(附件4),由勘验小组签署进厂意见,报送修船工程部及安全环境监督部审核。
7.3 如果油轮清舱除气情况符合《油轮进厂清舱除气标准》(附件1),经修船工程部及安全环境监督部经理审批许可后,油轮方可进厂;如果油轮清舱除气不符合《油轮进厂清舱除气标准》(附件1),应在锚地重新进行清舱除气,船厂指派勘验小组重新进行勘验。
8特殊情况下油轮的特批进厂8.1特殊情况的油轮即船舶全部或大部分舱室不能够满足《油轮进厂清舱除气标准》(附件1)且只有局部(如局部海损)或不超过两个货油舱有热工作业的油轮。
8.2对于特殊情况的油轮,船厂必须提前制定有针对性的安全控制方案,明确船舶进厂后的清舱方案及施工安全控制措施(如停靠在专用码头,远离明火作业船舶,加强通风、测爆及安全监控等),并经船厂分管安全和分管生产的公司领导签字特批后,方可进厂。
第三章油舱热工作业清舱管理规定9 大型改装船等进行大量热工作业彻底清舱要求9.1 需进行大量热工作业的油舱(包括热工作业涉及到的邻舱)必须经有效洗舱除气,彻底清除舱内锈垢和油泥。
舱壁、舱底及其构件、梯道、管系及阀件等部位均应无油泥和锈垢以及其它能够产生可燃气体的物质。
舱内可燃气体浓度控制在爆炸下限的1%以下。
9.2 油舱内的加热盘管、货油管、扫舱管等已进行有效冲洗,管系、阀件均不应泄漏,有关管系、阀门均已关闭并封堵。
经检查双层底、壁墩等部位均无焊缝开裂、锈孔等可能造成货油渗漏的孔缝。
9.3 需要进行热工作业的货油泵舱、隔离空舱、压载舱及热工作业涉及到的邻舱等应无油污,清除可燃气体并保持良好通风,有关管系、阀门均已关闭或封堵。
经检查双层底、壁墩等部位均无焊缝开裂、锈孔等可能造成货油渗漏的孔缝。
9.4 需进行热工作业的燃油、滑油舱(柜),其要求与油舱相同。
10 油轮油舱热工作业的局部清舱要求10.1 对于清舱除气状况符合《油轮进厂清舱除气标准》要求,但尚未达到热工作业条件的油轮,可以在制定具体有效的生产安全策划和施工方案后,对施工点附近或相邻的区域采取局部清舱措施,具体要求可参考《油轮油舱热工作业局部清舱标准》(附件5)。
10.2在采取局部清舱作业的舱室及相邻舱室内,必须严格落实相关消防安全措施及专人监控,严格控制作业人员数量,单舱作业人数禁止超过9人。
在适当条件下可在相邻舱室开设工艺孔,方便人员紧急撤离。
11 特殊情况的油轮热工作业清舱除气要求11.1对于油舱内(含邻舱)有热工作业的油轮,应根据热工作业量及范围对热工作业舱室及邻舱进行彻底清舱或局部清舱,局部清舱作业标准按照《油轮油舱热工作业局部清舱标准》(附件5)执行。
11.2 对于其他不涉及热工作业的舱室,应根据需要采取警戒、隔离、惰气封舱等措施:1)要求船方使用惰气系统对无关舱室进行封舱保护。
已进行惰气封舱的舱室应在舱口盖等明显处做出标识、警戒及隔离,并与作业舱室及邻舱的管系做好隔离封堵,防止惰气泄入造成窒息事故,同时利用船方监控系统对惰气封舱的舱室做好监控,无关人员严禁进入已进行惰气封舱的区域。
2)在船方惰气系统故障或有工程无法进行惰气封舱保护时,必须采用通风措施对清舱除气不合格的舱室进行有效通风,保证舱内可燃气体浓度处于爆炸下限的1%以下,并加强巡查监控,防止可燃气体超标。
第四章油轮油舱通风及气体检测管理规定12油舱通风换气要求12.1 油轮进厂前,船厂应做好单船通风策划,经单船安全主管审核、总管批准后实施。
12.2 所有油舱风机必须达到防爆标准,具有“EX”防爆标志,油舱通风风机尽量使用独立的供电电源接线箱,防止因其它设备拆、接线路造成油舱通风中断。
12.3 油轮进厂后24小时内,所有已开启的油舱必须实施不间断通风换气,对于特批进厂的船舶,必须在油舱开启后立即进行通风除气。
通风工作准备不到位时,禁止开启清舱除气不合格的油舱。
12.4 船厂应按照《可燃气体和氧气含量检测安全管理规定》,根据实际情况制定测氧测爆方案,定时对油轮油舱进行气体检测,保证舱内可燃气体的浓度处于爆炸下限的1%以下。
一旦发现可燃气浓度超标,立即安排相关人员查明气体超标原因,采取合理有效措施,及时排除舱内可燃气体,控制可燃气体浓度。
12.5 油轮进厂初期应加大通风量,加速气体挥发和置换。
油舱热工作业期间保证持续有效通风,通风换气标准参照《油轮(舱)热工作业安全管理规定》中要求执行。
因清舱除气不合格的特殊情况的油轮,油舱开启后油舱通风置换量最低不小于5次/小时。
大面积开工或施工一定时间后,总管小组可以根据现场实际情况申请减少通风换气量,但不得小于1次/小时。
12.6油舱公共通风管必须合理设置,拉设到舱室的合适位置,保证通风有效,不留死角。
通风期间要保证风管排气正常、有效,发现风管破损或挤压变形不利于通风时,风机监护人员应立即予以纠正。
12.7风管经过处不可阻碍人员进出舱室或紧急逃生,风管在舱内应进行有效的固定。
12.8热工作业期间,通风风管应尽量贯穿油舱内各作业点,并固定在电气焊火花飞溅不到的位置,保证热工作业点通风有效,并避免热工作业火花溅落而引燃风管。
12.9泵舱、污油水舱、干隔舱的公共通风要求参照油舱标准执行。
第五章附则13 本规范下列用语的定义13.1油轮:也称油船,是指载运散装原油、成品油等液货的船舶。
不含LPG、LNG、化学品等特种船舶,LPG、LNG、化学品船进厂勘验参照此规范执行。
13.2邻舱:与需要进行热工作业的舱室具有公共舱壁的危险区域或处所。
13.3热工作业:伴有火焰或高热以使物质挥发出可燃气体或着火的作业。
13.4明火作业:伴有裸露的火焰和炽热工件的作业,如使用电焊、气焊、气割及喷灯等设备的作业。
14对于特批进厂的船舶,在热工作业之前必须由总管小组成员对局部清舱状况进行验收和确认,一旦发现局部清舱存在安全隐患或较高风险,必须要根据实际情况重新确定清舱范围,甚至彻底清舱,以消除安全隐患。
15 附件目录附件1:《油轮进厂清舱除气标准》附件2:《油轮进厂前安全控制检查申报表》附件3:《油轮清舱状况检查表》附件4:《油轮进厂审批表》附件5:《油轮油舱热工作业局部清舱标准》16 本规范由中远船务??部负责解释。
17 本规范自2010年?月?日开始执行。
附件1油轮进厂清舱除气标准1 全船货油舱、污油水舱已进行正常、有效的清洗,可燃气体浓度在爆炸下限5%以下。
舱内加热盘管、货油管、扫舱管等已用海水或其它有效方法冲洗,有关管系阀门均已关闭。
2全船货油舱(含slop tank)、泵舱的舱壁及其构件、框架、梯道和管系、阀件外表面等80%以上面积进行了有效清洗,且油泥厚度不大于5mm。
3 舱内平台及其上2米范围内残留油泥清除干净。
4 舱底板及其上2米范围内残留油泥清除干净。
5泵舱、隔离空舱及压载舱等,若其舱壁及构件等积有油污,应予清理干净,清除可燃气体。
6 若污油水舱(Slop Tank)存有洗舱污油水,则该舱应予以惰气保护,其货油管、惰气管、透气管、洗舱管等管系应与其它已清舱除气舱室封堵隔离,直至按规定将舱内污油水排放至接收船或排岸,并洗舱除气。