纯电动车车身架构及其带宽设计
- 格式:pdf
- 大小:2.35 MB
- 文档页数:7
一种纯电动车车身结构平台化设计方法与流程Electric vehicles (EVs) have gained increasing attention in recent years due to their potential for reducing environmental pollution and dependence on fossil fuels. 纯电动汽车由于其减少环境污染和依赖化石燃料的潜力,近年来备受关注。
As the demand for EVs continues to grow, there is a need for standardized and scalable vehicle platform designs to streamline production and reduce costs. 随着对纯电动汽车的需求不断增加,需要标准化和可扩展的车辆平台设计,以简化生产流程并降低成本。
Platform-based design offers a way to develop a range of vehicle models from a common set of components, which can help manufacturers achieve economies of scale and simplify the manufacturing process. 基于平台的设计可以利用相同的零部件开发一系列车型,有助于制造商实现规模经济并简化制造流程。
One of the key aspects of platform-based EV design is the development of a modular architecture that can accommodate various vehicle configurations and powertrain options. 基于平台的纯电动汽车设计的关键之一是开发能够适应各种车型配置和动力传动选项的模块化架构。
纯电动客车车架结构模态分析与优化设计世界各国对环保的日益重视,电动车成为了汽车工业的一个热门领域。
内燃机客车污染的问题被广泛关注,而纯电动客车迅速发展,具有环保、经济等多方面的优势,受到了越来越多人的青睐。
在纯电动客车设计中,车架结构是至关重要的一个组成部分,它决定了车辆整体的强度、刚度、耐久性等参数,因此对电动客车车架结构进行模态分析和优化设计变得越来越必要。
一、电动客车车架结构模态分析车架结构模态分析是对车辆在振动力作用下的固有振动模态进行分析,从而确定车辆在不同振动模态下的固有频率和振动形式。
通过模态分析可以确定车辆关键零部件的固有频率和振动形式,进而进行结构优化设计,充分利用车辆的材料和积弱优势,提高车辆的强度和耐久性。
纯电动客车车架结构模态分析涉及到不同的振动模态,包括两个关键点的弯曲模态、两个支撑点横向平移模态、前后支撑点扭转模态、车体略微弯曲模态等。
通过使用有限元的方式进行车架结构的有限元分析,可以得出模态分析结果。
基于分析结果绘制模态图谱,可以清晰地看到不同模态下车架结构的弯曲振动形态,包括固有频率和振动阶次等参数,为进一步的优化设计提供了基础数据。
二、纯电动客车车架结构优化设计基于模态分析结果,纯电动客车车架结构的优化方案主要有以下几个方面:1.材料选择和加强。
根据模态分析结果,选择优化材料,并加强车架结构的强度和刚度。
由于纯电动客车的整备质量较重,需要用到高强度和高韧性的材料来增加车架的强度,如采用高硬度的钢-铝-铁复合材料,可以提高车架的强度和刚度。
2.设计结构需考虑动态负载。
纯电动客车运行时会产生一定的动态负载,因此在设计车架结构时需要考虑动态负载和振动的变化,保证车架结构的稳定性。
3.改进连接点和结构。
车架结构各个部件通过连接点组合起来,因此需要设计合理的连接点和正确的方式连接各个部件,确保车架结构与车身的耦合效果达到最优。
4.最优化设计。
模态分析结果可以指导最优化设计,根据车架结构的耐久性和运行效果要求得出最优化方案,提高车架质量和安全性。
纯电轿车的构型方案及驱动系统布置纯电轿车是指采用纯电动驱动系统的轿车,它使用电池作为能量的储存单元,并通过电动机将电能转化为机械能驱动车辆。
纯电轿车的构型方案和驱动系统布置,关键涉及到电池布置、电动机布置以及电子控制单元布置等几个方面。
其次,纯电轿车的构型方案中,电动机布置是另一个需要考虑的因素。
电动机是纯电动驱动系统中的核心部件,它将电能转化为机械能驱动车辆。
电动机有多种布置方式,主要包括中置布置、轮毂驱动和前置布置。
中置布置是将电动机安装在车辆中央位置,通过传动装置将动力传给车辆的轮胎。
轮毂驱动是将电动机嵌入到车轮中,直接驱动车轮转动。
前置布置是将电动机放置在车辆的前部,通过传动装置将动力传给车辆的前轮。
不同的电动机布置方式,将对车辆的动力性能、悬架设置和车重分布等方面产生不同的影响。
最后,纯电轿车的构型方案中,电子控制单元的布置也是必不可少的。
电子控制单元负责控制电池放电、电动机驱动和制动能量回收等功能,对车辆的性能稳定性和驾驶体验具有重要影响。
电子控制单元通常安装在车辆的中央位置,尽量靠近电池和电动机,以便传输和控制信号更加稳定可靠。
同时,根据车辆的布局和控制系统的需求,还可将电子控制单元分为多个模块进行布置,以提高电子控制单元的可维护性和系统的可扩展性。
综上所述,纯电轿车的构型方案及驱动系统布置是一个综合考虑电池布置、电动机布置和电子控制单元布置等多个因素的过程。
通过合理的布置和配置,可以实现纯电轿车的最佳性能和驾驶体验。
随着技术的不断进步和新材料的应用,未来纯电轿车的构型方案和驱动系统布置还将进一步改进和完善。
新能源汽车的车身结构与安全设计随着环境问题日益凸显,新能源汽车作为未来汽车发展的重要方向开始受到广泛关注。
新能源汽车不仅在驱动系统上实现了能源的可持续利用,还在车身结构与安全设计上进行了创新与改进。
本文着重探讨新能源汽车的车身结构与安全设计,以期了解其特点与优势。
一、轻量化设计为了提高电池寿命和续航里程,新能源汽车采用了轻量化设计,即通过选用轻质材料和结构优化来降低车身重量。
轻量化不仅有助于降低能耗,还能提高电池的能效,延长电池使用寿命。
同时,轻量化设计还有利于提高车辆的操控性和驾驶舒适性。
为此,新能源汽车常用的轻质材料包括铝合金、碳纤维复合材料等。
这些材料具有优异的强度和刚度,不仅使车身更加坚固耐用,还有助于降低车辆的整体重心和减小阻力,提高车辆的安全性和稳定性。
二、能量吸收结构在安全设计方面,新能源汽车通常采用能量吸收结构来提高车辆的碰撞安全性能。
能量吸收结构是通过合理设计车身车架来吸收碰撞能量,减小车辆和乘员的伤害。
一般来说,能量吸收结构由车身前端、侧门、后端等部分构成。
前端设计采用可控变形的结构,能够吸收部分碰撞能量,并将其引导到车辆侧部,减小前方碰撞对乘员的冲击力。
侧门设计通常采用加强板和内饰的组合结构,能够在侧面碰撞时吸收能量并保护车内乘员的安全。
后端设计则通过合理的缓冲结构,减少碰撞时车辆后部的变形,提高后轴的刚度,从而降低乘员受伤的概率。
三、防火安全设计由于新能源汽车采用高压锂电池作为能源存储装置,防火安全设计成为重要的一环。
为了有效防止火灾事故的发生,新能源汽车在车身结构和电池包设计上进行了一系列安全措施。
首先,车身结构要具备良好的隔热性能,能够有效隔离高温电池模块和车辆内部。
其次,电池包要采用防火材料进行封装,并配置防火系统,如温度感应器、短路保护等。
最后,汽车内部还应装备消防器材,如灭火器、消防水带等,以应对突发火灾。
四、智能安全系统新能源汽车还配备了多种智能安全系统,提高车辆的主动安全性能。
纯电动汽车车身设计关键技术综述摘要:随着世界各地对碳排放要求日益严苛,各国政府和各大车企均制定了应对战略,并投入巨资进行电动汽车研发,各种以纯电驱动的新能源汽车在国内出现了爆发式增长。
纯电驱动汽车的结构主要由电力驱动系统、底盘、车身以及各种辅助装置等部分组成,在传统燃油汽车基础上,用电力驱动控制系统替代了发动机。
与传统燃油汽车相比,由于其能量储存方式与汽车驱动形式不同,导致纯电动汽车与传统燃油汽车在整车布置和车身结构方面存在着较大的差异。
关键词:纯电动汽车;车身设计;关键技术;综述引言随着城市交通拥堵、停车位紧张、绿色环保压力剧增等,微型电动汽车获得较快发展。
电动汽车车身设计涉及多学科交叉,主要集中在车身结构优化设计、轻量化设计等方面,车身设计是以功能、性能的实现为主线,以风险控制为目标,涉及项目预研、概念设计、工程设计和零件开发等。
车身按照结构分类可分为非承载式、承载式(包括半承载式),非承载式车身较多采用刚性车架,车身本体(地板及以上非梁架部分)与车架之间采用弹性元件连接,汽车在坏路行驶时车架的振动通过弹性元件再传到车身上,大部分振动被削弱。
因此,非承载式的车厢变形小、厢内噪音低、车身质量大且高度高,一般用于货车、客车、越野车和部分高级轿车;而承载式车身没有刚性车架,车身本体(地板及以上非梁架部分)与车架之间刚性连接,道路负载会通过悬架装置直接传给车身本体,这种车身兼顾了承载上部载荷和承受下部冲击的双重任务。
因此,承载式车身要有较高的抗弯曲和抗扭转刚度,但噪音、振动较大。
由于承载式车身质量小、高度低、装配简单、成本低,利于大规模生产,大部分轿车、城市SUV都采用这种车身结构。
由于本文所设计开发的某小型电动汽车,其具有尺寸小、重量轻、成本低的产品特点,因此,确定车身结构采用承载式结构。
在承载式结构基础上完成后续车身设计及其轻量化策略。
1意义我国纯电动汽车起步较晚,且纯电动汽车在车身控制技术方面与传统燃油汽车还有一定差距。
新能源车车身结构设计随着全球对环保意识的增强,新能源车成为了汽车行业的趋势和发展方向。
作为新能源车的重要组成部分,车身结构设计需要满足一系列要求,包括安全性、轻量化、节能环保等方面。
本文将从这些角度对新能源车车身结构设计进行探讨。
一、安全性设计安全性是新能源车车身结构设计的首要考虑因素之一。
对于电动汽车而言,安全性设计涉及到防护车辆碰撞时的乘客安全以及电池系统的安全。
为了保证乘客安全,新能源车的车身结构应具备一定的抗碰撞能力,包括吸能材料的应用和结构强化措施。
同时,电池系统也需要进行防护设计,以防止碰撞时电池泄漏和起火等情况的发生。
二、轻量化设计由于新能源车需要搭载电池等重量较大的部件,轻量化设计成为了车身结构设计的一个重要方向。
通过采用轻量化材料,如高强度钢、铝合金和碳纤维复合材料等,可以降低车身的重量,改善车辆的续航里程和减少能耗。
三、节能环保设计新能源车不仅要减少尾气排放,还需要在车身结构设计上实现节能环保。
一种常见的设计策略是改善车辆的空气动力学性能,减少空气阻力,以提高车辆的能源利用率。
此外,车身结构的设计也可以考虑利用可再生材料,如生物塑料和可降解材料,以减少对环境的负面影响。
四、整车性能综合考虑在新能源车车身结构设计中,除了安全性、轻量化和节能环保等方面的考虑,还需要综合考虑车辆的整体性能。
车身结构设计应与其他零部件的设计相互协调,以实现车辆的整体性能提升。
例如,通过合理布置电池系统和驱动系统,以及优化车身刚度和悬挂系统等,可以提高车辆的操控性、稳定性和乘坐舒适性。
综上所述,新能源车车身结构设计需要兼顾安全性、轻量化、节能环保和整车性能等多个方面的要求。
在设计过程中,应采用适当的材料和技术,结合先进的工艺和模拟分析方法,以实现车身结构设计的优化和可靠性。
随着新能源车市场的不断扩大和技术的进步,相信车身结构设计会不断创新和完善,为新能源汽车的发展做出更大的贡献。
试析纯电动客车车身结构设计摘要:文章从整车结构与设计出发,分别简述了电动客车车身骨架的有限元,以及拓扑优化和结果,以供参考。
关键词:纯电动客车;车身结构;设计随着各国政府逐渐启动燃油车禁售时间表,零排放、低污染、低噪音、低能耗的纯电动汽车开始成为各国大力推广的对象。
在纯电动汽车中,以纯电动公交客车为代表的新能源城市公共服务用车是我国政府的推广重点。
为了保证纯电动公交客车拥有一定距离的续驶里程,车上往往布置了较大容量和体积的动力电池包,动力电池包的重量一般可以达到车身骨架重量的30%-40%左右。
这意味着在车身结构大致相似的情况下,纯电动客车与传统燃油客车相比,在各种典型工况下受力状况更加恶劣,更容易发生强度、刚度失效的问题。
一、整车结构与设计以某纯电动客车为例,在设计过程中以国内外公交客车的先进技术为基础,根据电动汽车特点进行系统总体设计,并不要求每个子系统最优,只求得各个子系统的最佳匹配,最终得到整车最优。
整车的设计主要分为两部分,一部分主要是电气及控制系统的设计,另一部分是机械系统的集成和优化设计。
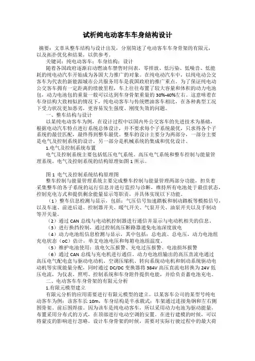
1.电气及控制系统布置电气及控制系统主要包括低压电气系统、高压电气系统和整车控制与能量管理系统。
电气及控制系统的结构原理如图1所示。
图1 电气及控制系统结构原理图整车控制与能量管理系统主要完成整车控制与能量管理两部分功能,担负着采集整车的各子系统的运行信息并进行监控与诊断,维持所有电池处于最佳状态,控制充电方式和提供剩余能量显示等职责,并具体实现以下功能。
(1)整车信息检测与显示,包括:气压信号加速踏板和制动踏板等模拟信号,以及车速、前进后退、控制器开关、暖气开关、气泵开关、油泵开关以及手制动等开关量。
(2)通过CAN总线与电动机控制器进行通信并显示与电动机相关的信息。
(3)进行换挡控制,通过控制高压断路器遗免电池深度放电(4)动力电池组信息检测与显示,其中包括:总电流、总电压,动力电池组充电状态(oC)估计,单支电池电压和每箱电池组温度。
图解新能源汽车的结构设计新能源汽车正逐渐成为汽车行业的新宠儿,其独特的结构设计更是引人注目。
本文将通过图解的方式,为大家详细解析新能源汽车的结构设计,让我们一起来深入了解吧。
电池系统新能源汽车的核心之一就是电池系统,它是提供动力的重要组成部分。
电池通常安装在车辆底盘上,通过高科技的管理系统控制电能的输出和充电。
图中展示了电池系统内部结构,包括电芯、电池模块和电池包等组件,彼此紧密相连,确保电能的储存和释放效率。
电动驱动系统在传统汽车中,发动机驱动车轮转动,而在新能源汽车中,电动驱动系统扮演着这一角色。
电机通过电控系统接受指令,输出扭矩驱动车轮前进。
这一系统结构简洁、效率高,使新能源汽车在动力性能上有了质的提升。
制动系统新能源汽车的制动系统也有所创新,采用了再生制动技术。
当车辆制动时,部分动能会转化为电能并储存在电池中,实现能量的回收再利用。
这一设计不仅提高了行驶里程,还减少了能源的浪费,符合可持续发展理念。
车身结构为了降低汽车重量、提高安全性能,新能源汽车采用了轻量化的车身结构设计。
采用高强度材料、空心结构等手段,使车身在碰撞时能有效吸收冲击力,保护乘客安全。
图中展示了一款新能源汽车的车身结构示意图,清晰展示了各部分的构造。
智能互联随着科技的发展,智能互联也成为新能源汽车的一大特点。
通过车载互联系统,驾驶者可以实时了解车辆状态、导航信息等,提供更便捷舒适的驾驶体验。
智能互联还实现了车辆远程控制、在线升级等功能,实现了车辆与用户之间的全面互动。
新能源汽车的结构设计融合了先进的科技和工艺,不仅提高了汽车性能,还降低了对环境的影响。
随着技术的不断发展,相信新能源汽车将在未来成为主流,推动汽车行业迈向更加绿色、智能的未来。
希望通过本文的介绍,读者对新能源汽车的结构设计有了更清晰的认识,让我们共同期待新能源汽车的光明未来!。
一种纯电动车车身结构平台化设计方法与流程下载温馨提示:该文档是我店铺精心编制而成,希望大家下载以后,能够帮助大家解决实际的问题。
文档下载后可定制随意修改,请根据实际需要进行相应的调整和使用,谢谢!并且,本店铺为大家提供各种各样类型的实用资料,如教育随笔、日记赏析、句子摘抄、古诗大全、经典美文、话题作文、工作总结、词语解析、文案摘录、其他资料等等,如想了解不同资料格式和写法,敬请关注!Download tips: This document is carefully compiled by theeditor. I hope that after you download them,they can help yousolve practical problems. The document can be customized andmodified after downloading,please adjust and use it according toactual needs, thank you!In addition, our shop provides you with various types ofpractical materials,such as educational essays, diaryappreciation,sentence excerpts,ancient poems,classicarticles,topic composition,work summary,word parsing,copy excerpts,other materials and so on,want to know different data formats andwriting methods,please pay attention!纯电动车车身结构平台化设计方法与流程一、需求分析1. 明确目标市场、用户需求和性能指标。
纯电动汽车架构设计(三):后悬架型式和车身拓扑结构续:《纯电动汽车架构设计(一) :电动车架构设计核心与前悬架选择》《纯电动汽车架构设计(二):电池布局与造型变化》13传统燃油车悬架的局限性对于采用地板下平板电池的电动汽车而言,电池宽度主要受限于侧碰和柱碰时的门槛侵入量,同时也受后悬架形式和前车身拓扑结构影响。
动力电池长度则主要受后悬架形式和车身拓扑结构约束。
后悬架空间相对于前悬架要富余一些,所以衍生出了多种形式的后悬架。
传统燃油车后悬架,大致可以分成下面几种:1)扭力梁型悬架,也就是常说的板车悬架。
这种悬架几乎无法对轮胎跳动有任何主动控制,并且先天带有过度转向倾向。
有的扭力梁悬架会用瓦特连杆来增加车轮侧向支撑力,但仍然无法主动控制车轮前束和内倾。
在纯电动汽车上,扭力梁悬架中间无法布置驱动电机,而且扭力梁的存在会严重限制动力电池长度和宽度,所以这种悬架是不适合电动车的。
但现在很多采用传统架构的电动车采用的还是这种悬架,一般是继承燃油车原型而来。
图30 扭力梁式后悬架2)麦弗逊式后悬架,也叫双连杆、三连杆和连杆支柱式后悬架。
由两根横杆和一根拖曳臂组成。
其中一根横杆与拖曳臂一起到下摆臂作用,和滑柱一起控制车轮外倾,另一根横杆控制车轮前束,拖曳臂还能控制车轮X方向位置。
虽然看上去和麦弗逊前悬架的差别很大,但功能相似,老款凯美瑞和老款蒙迪欧就采用了这种悬架。
这种悬架对车轮外倾角的控制有先天不足,侧向支撑也差一些;为提高侧倾中心,下连杆一般比较长,无法布置驱动电机;对动力电池的宽度限制也较大。
图31 麦弗逊后悬架3)拖曳臂多连杆后悬架。
在麦弗逊后悬架上增加一个上摆臂,就变成现在A级和B级车上最常见的一种多连杆悬架,一般叫四连杆悬架,也叫欧式拖曳臂悬架或刀锋臂悬架。
这种悬架用在君越、福克斯、新汉兰达、现代名图等多种车型上,性能比麦弗逊式悬架好,但是由于拖曳臂的存在,车轮跳动过程中X方向位移比较大,对车轮控制仍然有瑕疵。
电动车的车身结构与轻量化设计近年来,电动车的市场需求持续增加,为了提高电动车的运行效率和续航里程,车身结构和轻量化设计成为研究的重点。
本文将介绍电动车的车身结构和轻量化设计的相关内容。
一、电动车的车身结构电动车的车身结构与传统燃油车有一定的不同。
电动车使用电池组作为能源储存装置,因此需要更大的空间来容纳电池。
此外,电动车还需要一个电动驱动系统,包括电动机和电子控制单元。
为了满足这些要求,电动车的车身结构需要进行相应的调整。
首先,电动车的车身结构需要具备足够的强度和刚度来支撑电池组和电动驱动系统的重量。
采用高强度钢材或者铝合金等轻量化材料可以有效减轻车身负荷,提高整车的能效。
其次,电动车的车身结构需要合理布局电池组和电动驱动系统。
电池组通常放置在车身地板或后备厢底部,以降低重心并提高车辆稳定性。
电动驱动系统则安装在发动机舱或后轮附近,以方便传输动力。
同时,为了确保电动车的安全性能,车身结构还需要考虑碰撞安全性和防护性。
适当设置防撞梁和安全气囊等被动安全装置,可以减少碰撞时的损伤。
二、电动车的轻量化设计轻量化设计是提高电动车能效和续航里程的关键。
通过采用轻量化材料、优化车身结构和降低车辆整体重量,可以提高电动车的能效和行驶性能。
首先,轻量化材料的使用是轻量化设计的基础。
例如,采用碳纤维复合材料代替传统钢材,可以在保持足够强度的同时,大幅减轻车身负担。
此外,铝合金、镁合金等也是常见的轻量化材料选择。
其次,优化车身结构是实现轻量化的重要手段。
通过在车身结构中增加合理的加强筋和支撑结构,可以保证车身的强度和刚度,同时减少车身材料的使用量。
同时,减少一些不必要的零部件和附件,也可以起到减轻车身重量的效果。
最后,降低车辆整体重量也是轻量化设计的一项重要任务。
除了采用轻量化材料和优化车身结构外,还可以通过减少电池组的重量、选择轻量化的轮毂和制动系统等方式来实现。
此外,合理的车身空气动力学设计也可以降低风阻,减少能量损耗。
新能源汽车车身结构设计及轻量化研究随着全球环保意识的增强和气候变化日益严重,新能源汽车逐渐成为汽车工业的发展趋势。
新能源汽车的发展不仅需要先进的动力系统,还需要优秀的车身结构设计和轻量化技术支持。
车身结构设计及轻量化研究在新能源汽车的发展中具有重要意义,不仅可以提高车辆的整体性能,还可以减少能源消耗和环境污染。
一、新能源汽车车身结构设计新能源汽车车身结构设计是指根据汽车的使用要求和动力系统特点,设计出合理的车身结构,包括车身各部件的形状、材料和连接方式等。
新能源汽车的车身设计需要考虑动力电池的安全性、驾驶舒适性和汽车性能等多方面因素。
在车身结构设计中,应该充分考虑车身刚度、安全性和轻量化等关键指标,以确保新能源汽车的安全性和性能满足要求。
1. 车身结构设计的重要性新能源汽车的车身结构设计对整车性能和使用寿命有着重要影响。
合理的车身结构设计可以提高汽车的抗扭刚度和抗冲击性能,提高车辆的操控性和行驶稳定性。
此外,优秀的车身结构设计还可以减少车辆的空气阻力,提高车辆的能效,延长车辆的续航里程。
因此,新能源汽车的车身设计应该充分考虑动力系统的特点和使用环境的要求,力求实现最佳的整车性能。
2. 车身结构设计的关键技术在新能源汽车的车身结构设计中,有几项关键技术需要重点研究和应用。
首先是材料选择和激光焊接技术。
新能源汽车车身结构的材料应该具有高强度、轻质、抗腐蚀和可回收利用等特点,以满足车身轻量化和环保要求。
激光焊接技术可以实现车身部件的精确焊接,提高焊接质量和效率。
另外,车身结构设计中还需要考虑热管理和噪音控制等问题。
新能源汽车的动力系统工作温度较高,容易产生热量,需要合理设计散热系统,以保证动力系统的正常工作。
此外,新能源汽车的静音要求较高,需要通过车身结构设计和隔音材料的应用来降低噪音,提高驾驶舒适性。
二、新能源汽车车身轻量化研究新能源汽车的车身轻量化是指采用轻质材料和优化设计技术,减少车身重量,提高汽车的动力性能和能效。
纯电动汽车结构组成及功能一、引言随着人们环保意识的不断增强,纯电动汽车的市场需求逐渐增加。
而作为一种新型的汽车,纯电动汽车的结构组成及功能也备受关注。
本文将从以下几个方面对纯电动汽车的结构组成及功能进行详细介绍。
二、车身结构纯电动汽车的车身结构主要由以下几个部分组成:1. 车身骨架:是整个车身的支撑结构,通常采用高强度钢材制造,以确保整个车身具有足够的刚度和强度。
2. 车身外壳:是覆盖在骨架上面的外部保护层,通常采用塑料或金属材料制造,以保护驾乘人员和电池等关键部件。
3. 车门、行李箱盖等:是与外壳相连的可开启部件,方便驾驶员和乘客进出和存放物品。
三、动力系统纯电动汽车采用纯电力驱动系统,其主要组成部分包括:1. 电机:是纯电动汽车最重要的部件之一,其作用是将电能转换成机械能,驱动车轮运动。
2. 控制器:是控制电机工作的核心部件,主要负责调节电机的转速和扭矩输出。
3. 电池组:是储存纯电动汽车所需能量的部件,通常采用锂离子电池或镍氢电池等高性能储能设备。
四、底盘系统纯电动汽车的底盘系统主要由以下几个部分组成:1. 车轮:是纯电动汽车行驶的支撑部件,通常采用高强度合金材料制造。
2. 悬挂系统:是连接车轮和车身骨架的部件,主要负责缓冲路面震动和保持车身平稳。
3. 制动系统:是控制纯电动汽车减速和停止的关键部件,通常采用盘式刹车或鼓式刹车等制动装置。
五、辅助系统纯电动汽车还配备了多种辅助系统,以确保整个驾驶过程更加安全和便利。
这些辅助系统包括:1. 充电系统:是将外界电能转化为车辆所需能量的部件,通常包括充电接口、充电线和充电控制器等。
2. 空调系统:是控制纯电动汽车内部温度和湿度的关键部件,通常采用制冷剂循环系统或热泵系统等空调装置。
3. 安全系统:是保障驾驶员和乘客安全的重要装置,包括安全气囊、防抱死刹车系统、车道偏离预警系统等。
六、总结纯电动汽车的结构组成及功能十分复杂,涉及到多个方面。
只有深入了解其结构组成及功能特点,才能更好地保障其正常运行和使用。
纯电动公交车的车身材料和结构设计随着全球对环境问题的日益关注,纯电动公交车作为一种清洁、低碳的出行方式,正在逐渐成为城市交通的主力军。
车身材料和结构的设计对于纯电动公交车的性能、安全以及耐久性等方面都有着重要影响。
本文将着重探讨纯电动公交车的车身材料和结构设计的相关内容。
首先,车身材料的选择是车身设计的核心。
纯电动公交车的车身材料需具备轻量化、高强度和耐腐蚀等特点,以提升电池续航里程、减少能耗和碳排放。
目前,常用的车身材料有铝合金和碳纤维复合材料。
铝合金是一种轻质、高强度的材料,具有良好的可塑性和耐腐蚀性。
通过采用铝合金车身,可以有效减轻车辆的整体重量,提高能源利用率。
此外,铝合金也具备良好的回收再利用性,符合可持续发展的理念。
碳纤维复合材料由碳纤维和树脂基体组成,具有高强度、轻质和耐腐蚀等特点。
相比于铝合金,碳纤维复合材料更加轻量化,能够进一步提高车辆的续航里程。
此外,碳纤维材料还能够提供更好的抗冲击性和抗疲劳性能,增强车身的安全性。
在车身结构设计方面,纯电动公交车需采用适当的结构设计,以提供良好的乘车空间和乘坐舒适性,确保乘客的安全。
常用的车身结构包括钢制车身、铝合金车身和复合材料车身。
钢制车身通常采用浇筑或焊接方式制造,具有较高的刚性和抗冲击性。
钢板车身结构能够承受较大的压力和碰撞力,为乘客提供更好的安全保护。
然而,钢制车身相对较重,会增加车辆的整体重量和能耗。
铝合金车身在同等尺寸下比钢板车身轻约30%,减少了车辆的整体重量。
铝合金车身结构也可以提供较高的刚性和抗腐蚀性能,但相对于钢制车身,其成本较高。
复合材料车身结构在纯电动公交车的应用中逐渐增多。
复合材料由纤维增强材料和树脂基体组成,具有轻质、高强度和抗腐蚀等特点。
与钢制车身相比,复合材料车身具有更好的轻量化效果和抗冲击性能,同时也具备良好的能量吸收能力,提高了车辆的安全性。
此外,纯电动公交车的车身设计还需考虑乘客的乘坐舒适性。
合理布置座椅和通道等区域,提供宽敞舒适的乘车空间,以及良好的空调和隔声措施,能够提高乘客的舒适性和满意度。
新势力车辆结构设计方案一、引言随着汽车行业的快速发展和时代变迁,人们对车辆的需求也在不断地变化着。
为了迎合消费者的需求,车辆结构设计方案也在不断地升级。
本文旨在介绍新势力车辆结构设计方案,以满足未来消费者对车辆安全性、舒适性、环保性等方面的需求。
二、新势力车辆的结构特点1.轻量化设计在新能源汽车领域,电池的重量是比较大的,而将结构设计进行轻量化有利于提高汽车的能效和性能。
因此,在新势力车辆的设计中采用了轻量化的设计方案。
通过选用更轻、更坚实的材料,例如高强度钢、复合材料等,来减轻车辆的整体重量,从而提升车辆的能效和驾驶性能。
2.智能化设计随着人工智能技术的不断发展,车辆在智能化方面的应用逐渐升级。
新势力车辆结构设计中,智能化的设计成为了重点。
例如,通过智能化技术实现汽车自动泊车、自动驻车、自动刹车、自动巡航等,提升驾驶体验,提升车辆的安全性。
3.模块化设计通过模块化设计,车辆各个部件可以在不同的情况下进行快速更换和更新,以适应不同的需求和场景。
这种设计方案可以节省成本,提高汽车生产效益,进一步降低车辆的开销。
同时,模块化设计还可以加强车辆的可维修性,减少修理的时间和成本。
三、新势力车辆的结构设计方案1.结构刚度优化在汽车设计中,结构刚度是保证行车安全性的关键因素。
因此,优化车辆的结构刚度是新势力车辆结构设计的重要方案。
通过升级车架设计、扩大底盘结构等措施增强车辆的稳定性和耐用性。
2.电池模块的模块化设计电池模块是电动汽车的核心组件,因此电池模块的设计需要考虑其安全性和可维护性。
在新势力车辆结构设计方案中,电池模块采用了模块化设计,以适应不同型号和车型的要求。
此外,电池模块的安全性和可维护性也得到了大幅提升。
3.智能驾驶技术应用在新势力车辆结构设计中,智能驾驶技术被广泛应用。
例如,自动泊车技术可以实现车辆的自动停车和自动驶出。
通过激光雷达、摄像头等技术对车辆周围环境进行实时监测。
同时,车辆还可以通过智能化路况预测系统,实时了解道路交通情况,以便驾驶员及时做出调整。
新能源汽车收稿日期:2018-12-06纯电动车车身架构及其带宽设计陈东平王镝(泛亚汽车技术中心有限公司,上海201208)【摘要】电动车用电机和电池取代了燃油车的动力总成、传动、排气及燃油系统,通过前后配置的轻巧电机简化了电动车的布置和架构类型。
但现有的电池及其技术也全面影响着整车的布置、性能及柔性的变化,作为承载和性能实现的主体,车身架构需要适应这一新的变化。
通过对比分析与燃油车主要系统的差异,在兼顾传统设计概念的基础上,提出了电动车的车身接口与布置解决方法以及车身架构的实现路径,并结合电池的柔性变化的特点,提出了与之相适应的尺寸及性能带宽的变化方法,实现了基于电动车特点的车身柔性架构及其精益设计。
【Abstract】BEV replace the powertrain,transmission,exhaust and fuel systems of fuel vehicles by motor and battery,and simplify the arrangement and structure type by using front and rear motors.Limited to the existing technology,the overall layout,performance and flexibility of the vehicle needs to adapt to this new change.In this paper,the differences between BEV and ICE are analyzed.The BEV body interface layout solution and the realization path of the vehicle body structure are proposed based on the concept of traditional design.Combined with the flexible change characteristics of batter-y,the size and performance bandwidth change are proposed,the flexible structure of the body based on the characteristics of BEV and lean design are realized.【关键词】车身架构带宽柔性化车电动车doi:10.3969/j.issn.1007-4554.2019.02.020引言随着世界各地对碳排放要求的日益严苛,各国政府和各大车企均制定了应对战略并投入巨资进行电动车的研发,各种以纯电驱动的新能源车在国内出现了爆发式增长。
但电动车相对燃油车在整车布置、性能及柔性变化的策略上有很大差异,本文将从电动车的特点和内在驱动出发,剖析与燃油车的相似性及特殊性,构建电动车车身架构及其柔性化的实现方法。
1电动车车身架构及驱动特点分析1.1车身架构及其在平台型谱开发中的作用车身架构通常指车身结构的下车体部分,由于它跟整车的动力驱动系统、悬架及转向等底盘系统、座椅及人机布置、整车尺寸及整车性能等核心架构要素密切相关,是上述系统及要求的承载主体,因而将下车体结构称为车身架构。
它受造型的影响比较小,但却能更多地体现平台车型型谱的变化能力。
一个好的车身架构能够适应车企灵活快速地开发多个车型及变化的要求,而又不新能源汽车产生过多的冗余,这就要求车身架构能够具备一定的带宽范围,并通过相应的带宽实现策略来快速实现不同车型的整车参数及布置的柔性变化。
随着整车架构模块化开发的研究与应用,车身架构也相应地进行了前端、中端及后端模块的划分,如图1所示。
前端模块主要是指乘客舱之前的所有部分,它与舱室的动力驱动系统、悬架及转向等系统密切相关;中端模块与乘员的布置以及驾驶员操作密切相关,同时也为排气、后驱传动轴、中置油箱及电池等提供布置空间;后端模块与后排乘员及座椅、油箱、电池、后悬架及后备箱等的布置相关。
前、中、后3个模块分别与前碰、侧碰及后碰等安全性能直接相关,结构上又紧密关联可协同开发,通过事先定义好的各模块之间的公共接口,可以顺利地装配成完整的下车体,为上下游业务链在各节点的虚拟性能、虚拟制造及成本分析等提供评估模型。
图1由前、中、后端模块组成的车身架构1.2电动车车身架构特点及驱动燃油车以内燃机为主要驱动,通过变速器调节速比后输出到传动轴。
目前主流的乘用车为发动机前置,根据前驱和后驱的不同需求分为发动机横置前驱和纵置后驱两种架构。
对于横置前驱的架构,前端模块的布置空间非常紧张;对于纵置后驱的架构,中端模块需要设计宽大贯通的中央通道来同时布置传动系统和排气系统。
燃油车通过油箱提供续航,油箱体积相对较小,通常布置在后端模块的二排乘员下侧,图2为底视的典型纵置后驱燃油车架构。
电动车以电机提供驱动力,由电池提供储能,图2燃油车纵置后驱架构的底视图小巧的电机简化了舱室的布置,并可以通过前后分别布置的电机实现前后驱的灵活配置,不再需要燃油车复杂的传动系统,简化了电动车的架构类型。
比如大众汽车公司分别开发了前置前驱MQB 和纵置后驱MLB 燃油车架构,但其电动车都统一为MEB 架构。
为满足续航要求,电池需要把长、宽、高3个方向尽可能做大,因此乘员舱地板下侧成为电池布置的区域,但其对车身前、中、后模块的影响也非常明显。
首当其冲的是中端模块,相比燃油车,电池抬升地板高度,导致乘员的踵点和H 点抬高,在保证基本乘坐舒适性的前提下车高可能被迫抬高,或者在保持车高基本不变的情况下,采用可调节透光率的天窗玻璃等新技术来取消遮阳帘以保证足够的头部空间。
由于电动车不需要为排气及后驱传动系统预留布置空间,地板上的中央通道得以取消,使得前地板基本平整,给内部的空间布置以更多的自由,图3为电动车与燃油车的前地板比较。
图3电动车与燃油车的前地板断面比较其次,抬高的电池影响了与前端模块的接口,打断了前端模块向中端平顺过渡的承载路径,如图4所示。
因此,需要重新寻找拓扑路径将车身承受的载荷直接引导和传递到两侧的门槛梁。
最后是与后端模块的接口方面,首先横梁的新能源汽车图4电池抬高地板对前端模块接口的影响截面高度被压缩,需要通过材料和料厚来补偿;其次传统的油箱放置区域可能会布置一个阶梯状的上下两层电池模组,需要考虑二排乘员的坐垫与电池上盖板的间隙(Meat to Metal)是否足够,如图5所示。
向后扩展的电池还会影响后悬架的布置和选型,比如扭力梁、瓦特连杆及部分多连杆后悬架都需要向前伸的拖曳臂结构,解决的方法可以采用更高成本的不带拖曳臂结构的悬架,或者采用不规则形状的电池盒,如图6所示。
这可能会影响电池的容量且增加电池总成的成本,需要在实际开发过程中加以平衡。
图5电池抬高地板对后端模块接口的影响图6采用不规则的电池盒避开对后悬架的影响电池还可能对现有制造体系带来冲击。
由于每个主机厂为了满足不同车型的共线生产,一般都共用一套固定的主定位和机运系统,而电动车的电池尺寸覆盖区域非常大,很可能与现有的总装机运系统发生干涉,调整电动车车身上的主定位及机运系统则会与共线生产的燃油车型不兼容,因此大部分主机厂往往对全新开发的电动车设计单独的产线。
此外,后驱为主的电动车,其后驱电机尺寸较大会造成后备箱地板的局部拱起,影响部分行李箱的空间。
通过优化电机布置角度和电机的集成化设计,可以将其影响降到最小;而对前驱为主、后驱为辅的后驱电机,其尺寸较小,对行李箱的空间影响则非常有限。
目前除了在前舱室相对宽松的区域布置储物空间外,另一种增加储物空间的方法则是充分利用传统的油箱区域布置更多的模块(如果该区域没有规划布置两层电池的话),从而腾挪出更多的后备箱和前舱的储物空间,如图7所示。
图7后驱电机对后行李箱地板的影响1.3电动车车身主要架构路径分析结合上述的布置分析,电动车车身架构与燃油车车身架构路径及走向有较大的差别(见图8)。
俯视看,取消中央通道的前地板基本平整,地板上的横梁因此可以贯通,结构更平顺;底视看,电池布置迫使车身载荷路径以不太平顺的结构往两侧的门槛传递,这必然会导致当前的电动车车身效率比燃油车要低。
2电动车与燃油车架构带宽的差异2.1驱动系统的带宽差异及方案燃油车架构通常会配置一系列动力总成(简称PT)以适应不同车型变化及市场需求,因此在新能源汽车图8电动车与燃油车车身架构路径的比较架构的规划初期就需要明确PT 组合带宽进行舱室的布置,尤其是左右前纵梁的开档及其截面尺寸的设置。
前纵梁是碰撞安全的主要承载路径,通常担负着30%左右的总碰撞能量的吸收,其截面尺寸以及走向是否平顺对于吸能和碰撞过程中变形模式的控制至关重要。
但纵梁通常是在内外夹击的环境下生存的,内侧需要给PT 的组合预留空间,外侧要避让越来越大的轮胎配置及运动包络,空间极为狭窄(见图9)。
如果因为个别PT 的配置对舱室的布置影响太大,导致架构效率低下,应考虑对PT 配置带宽进行适当调整和优化。
纵置后驱架构由于发动机与变速器前后方向错开,纵梁横向布置空间比较充足,但该架构基本用于高档车。
图9燃油车与电动车的纵梁形状比较电动车不再需要体型庞大的动力总成系统,而是采用外型小巧且质量轻的电机驱动,虽然会配置不同功率的驱动电机,但在尺寸和质量带宽上比传统PT 要小得多,这使得舱室布置更灵活,纵梁的布置开档不再受动力系统的影响,而更多地考虑散热器的散热面积,因而开档尺寸可以收窄使得纵梁的走向更加平顺、截面更连续(见图9)。
此外,电机也给前碰提供了更多可压溃空间,使前悬长度更短,从而把更多空间留给轴距以便布置更多的电池模组增加续航能力。
2.2储能系统的带宽差异及应对方案燃油车通过燃油提供续航,油箱通常布置在第二排乘员座垫下方,正好被左右后纵梁和前后横梁围成一个框架结构,非常有利于对油箱的保护。
以轿车为例,该区域可利用的高度空间大,油箱的容积和续航比较容易满足。
电动车则通过电池作为储能系统提供续航,受限于当前的电池技术,电池的能量密度低、相同的续航需要的电池体积和质量非常大,在有限的布置空间内电池被迫在长度方向往前后悬架拓展,宽度方向往门槛拓展,因而容易受到各种工况的冲击,需要专门针对电池保护的车身结构设计。
此外电池容量的带宽和系列化也缺乏足够的柔性,并不能通过随意的增减模组适配出相应的容量和续航。
在同一架构里,电池的带宽和系列化一般通过调整长度方向和局部高度方向模组数量来实现,而电池盒的宽度是不变的(见图10)。
这一方面是因为电池模组的适配柔性差,另一方面电池盒宽度的变化会导致与车身的接口以及承载路径的变化,这对车身架构的影响很大,需要单独重新开发。