注塑产品怎样报价 和报价注意事项
- 格式:docx
- 大小:14.84 KB
- 文档页数:5
塑料产品的报价计算方式
1.材料成本计算:
2.加工成本计算:
加工成本包括模具费用、设备使用费、工人工资等成本。
首先需要确定所需的模具费用,可以通过询价或与模具制造商洽谈来获取。
然后计算设备使用费,包括设备的折旧、维护和能耗等。
最后计算工人工资,根据生产所需的工时、工人的时薪等因素来计算。
3.其他成本计算:
4.利润率计算:
在确定了以上各项成本之后,需要考虑利润率。
利润率可以根据市场行情、竞争对手的定价以及企业自身的经营目标来确定。
利润率通常以百分比形式表示,可以根据企业的盈利要求来确定合适的利润率。
5.报价计算:
报价计算即为将以上各项成本加总,并加上所确定的利润率,得到最终的报价。
报价应该考虑到产品的质量、市场竞争状况以及客户的需求,确保报价合理、有竞争力。
需要注意的是,以上计算方式仅为一般的报价计算步骤,具体计算还需要根据实际情况和产品的特点来确定。
此外,市场行情和供需情况可能会随时发生变化,因此报价计算需要及时调整和更新。
塑胶类产品报价计算方法一、产品成本1.原材料成本:根据产品的材料类型、规格和用量,计算原材料的采购成本。
2.加工成本:根据产品的加工工艺和工序,计算加工设备和人工的成本。
3.辅助材料成本:如胶水、填充物、油墨等,根据用量和单价计算成本。
4.包装成本:根据产品的包装方式和材料用量,计算包装成本。
二、人工成本1.直接人工成本:根据产品的生产工艺和工序,计算参与生产的直接人工工时和单位工资。
2.间接人工成本:考虑到管理和支持人员的工资、福利和其他相关费用。
三、设备及能源成本1.设备投资及维护成本:根据生产设备的购买价格、折旧年限和维修保养费用,计算设备的成本。
2.能源消耗成本:根据设备耗电量、耗气量等能源指标和单位能源价格,计算能源成本。
四、质量控制及检测成本1.质量控制成本:包括质量管理和质检部门的人工成本、测试设备的购买和维护费用。
2.检测成本:包括外部实验室,第三方机构的检测费用。
五、设计及模具成本1.设计成本:根据产品的设计工作量和设计师的工时成本,计算设计成本。
2.模具成本:根据所需模具的种类、材料、制造工艺和模具寿命,计算模具成本。
六、销售及管理费用1.销售费用:包含销售人员的工资、提成、差旅费用和广告宣传费用等。
2.管理费用:包含行政管理人员的工资、办公设备和物品购置费用。
七、利润率1.根据市场竞争情况、产品的独特性和品牌影响力等因素,确定合理的利润率。
以上是塑胶类产品报价计算的一般步骤及相关因素。
在实际操作中,需要根据具体产品的特点和市场需求,选择适当的计算方法和考虑因素。
同时,也需要及时调整和优化成本结构,保持合理的报价水平,以满足市场需求并获得良好的盈利。
第45问注塑产品报价首先,大家先明确产品成本计算公式:产品价格- 利润= 成本,从此公式中,我们可明确两点:第一点,成本是我们唯一能实际控制的变量,但是,管理和降低成本,甚至精确地计算成本,并不意味着可以为你的产品定一个好的价格。
因为,就产品本身而言,其价值是一定的,价格只是其价值的一种体现,可以相对地说价格也是一定的。
我们报价的目的就是报出比较贴近产品实际的价值的价格,达到双赢的结果。
第二点,在产品价格一定的前提下,降低生产成本,则很大地提高产品利润,企业的最终目的是赚钱,所以,成本管理是企业生存下来的最有利的方法;为了很准确地报出产品的真实的价格,或与真实的价值要比较相近,我们要了解以下几点:一、注塑成本的组成部分:产品的真实成本是不可知道的或不可预测的,但总体上包括以下类别:a.产品设计与开发成本:用优良的设计避免过高的生产成本是一种最有效的成本管理。
在此阶段付出的努力,将在生产时获得丰厚的回报。
有时此部分的成本包含在模具成本内。
80%以上的生产成本在此阶段就已经决定了。
b.模具成本:影响模具成本的关键因素是产品的特征与形状复杂程序;有时要求供应商将模具费摊在产品价格上,这时产品价格需要加上模具费除以产品总数量的费用。
c.加工成本:包括机器的运动周期,工艺参数调整,模具与机器的维修保养,员工技能培训成本;电、水和压缩空气的成本;制造产品的人工劳动成本;人工成本+机台成本+水电成本这三项总和,可参考下列常用机台吨数费用(根据目前的人力成本,机台的性能与折旧,水电的成本,成型条件的苛刻性,以及产品和单量来决定等进行评定:(依当前的工费进行调整)机台吨数在60吨以下的,费用按40-45元(RMB/Hr)计算;机台吨数在60吨~100吨的,费用按50-55元(RMB/Hr)计算;机台吨数在120吨~160吨的,费用按60-70元(RMB/Hr)计算;机台吨数在180吨~220吨的,费用按70-80元(RMB/Hr)计算;机台吨数在250吨~280吨的,费用按85-100元(RMB/Hr)计算;机台吨数在300吨~350吨的,费用按115-140元(RMB/Hr)计算;机台吨数在380吨~450吨的,费用按160-210元(RMB/Hr)计算;机台吨数在480吨~600吨的,费用按230-280元(RMB/Hr)计算;机台吨数在650吨~800吨的,费用按320-380元(RMB/Hr)计算;机台吨数在800吨~1000吨的,费用按380-450元(RMB/Hr)计算;机台吨数在1000吨以上的,费用按550元(RMB/Hr)计算;d.装配成本:装配成本取决于零部件的装配难易程度,零部件的复杂特征、(如SJ830.254产品装配;e.工厂固定支出:一般管理费、行政分摊费用、房租,配套设备的购制成本等。
注塑产品怎样报价和报价注意事项注塑产品的报价是指根据注塑产品的材料、设计、规格、数量等因素,确定出产品的价格。
对于注塑产品的报价,需要注意以下几个方面。
首先,报价时需要了解产品的详细信息。
包括产品的用途、材料、规格尺寸、外观要求、生产工艺等。
只有全面了解产品的各个方面,才能准确地进行报价。
其次,需要考虑材料成本。
材料成本是影响产品价格的重要因素之一、因此,报价时需要掌握好材料的价格走势和市场行情,对不同材料的价格进行合理评估和计算。
第三,需要考虑制造工艺和生产成本。
不同的产品采用不同的制造工艺,生产成本也会有所差异。
因此,在报价时需要考虑到产品的生产周期、工艺流程、设备投入等因素,综合计算出合理的生产成本。
第四,需要考虑到设计和开发费用。
如果是客户提供的产品设计图纸,设计和开发费用通常会包含在产品报价中。
但如果客户需要厂家进行设计和开发工作,设计和开发费用则需要额外计算,再加到产品报价中。
第五,需要充分考虑到批量生产的因素。
通常情况下,大批量生产的产品报价会相对较低。
因为大批量生产可以降低单位产品的生产成本,从而能够提供更有竞争力的报价。
最后,还需要留有一定的利润空间。
报价时应该计算好每个环节的成本,包括材料成本、制造成本、设计开发费用等,然后在总成本的基础上加上一定的利润空间。
这样可以确保注塑厂家有利可图,并为未来的发展提供资金支持。
在进行产品报价时还需要注意以下几点:首先,报价要准确,不可以低估成本或高估利润。
低估成本可能导致亏本生产,高估利润可能会使客户不信任。
其次,需要及时更新报价。
市场行情和材料价格时刻发生变化,因此需要及时更新报价,以确保报价的准确性。
再次,要合理划分费用。
需要清楚地将各个环节的费用列出,包括材料费、工艺费、设计开发费等,并向客户解释清楚,以增加透明度和客户的信任。
最后,要善于与客户沟通。
在报价过程中,需要与客户充分沟通,了解客户的需求和要求,并根据情况提供相应的优惠政策,以争取客户的采购。
注塑产品怎样报价和报价注意事项注塑产品单价主要由:原料成本+加工成本+管销成本+成品利润四个部份所构成1、原料成本: (成品重+水口重+耗损重)x塑料原料单价2、加工成本: (人工成本+机台成本+水电成本)x成形周期÷模穴数3、管销成本: 行政费用+运费+模具保养+房租+税金...4、成品利润:一、原料成本原料成本可以到很多网站上查到最新报价,机构人员最好要能定期了解原料价格的变化,这样在设计初始时就要决定好,同样是ABS,每个厂牌或是牌号,在物理性及适用性上都不同,或是所选用的原料牌号国内无人代理,或是没有可替代用料,这类状况都要事先排除.非原料本色之塑料成形品,需将原料价格加上%的抽色加工费.原料成本中的耗损,大多以2%计算.主要为模温未达到前之塑料用料及成形不良品等.如为连续性生产(每次架模后,可连续生产15日以上),耗损可计算为0~%.透明件或外观要求严格(如镜面处理或完全不可有污点),耗损最好是用3~%计算.如果只知成品重量,需视模穴数及成品尺寸,将水口及耗损重量以成品重量之4~6%计算.另外,零件是否允许加水口料添加比例是多少7%还是25%这个部份都要考虑进去.一般注塑厂在计价时,都会以纯料计算,但事实上,在零件没有特别的要求下,多数的注塑厂会添加10~15%左右的水口料.与其如此,不如就明定可添加比例是多少,以ABS来说,水口料如添加在7%以内时,MI值可以说几乎与纯料没什么差异.所以在非受力或外观零件(无喷漆等处理),水口料添加比例可以在20%左右.二、加工成本加工成本的计算比较复杂,此部份的计算基数大多要以经验做判断,塑料成本的高低,大多取决于此项成本. 人工成本+机台成本+水电成本这三项,可参考下列常用机台吨数费用:机台吨数费用(RMB/h)60~100吨 32~40120~160吨 42~53180~220吨 50~78250~280吨 80~105*由于每个注塑厂的生产条件、品质要求差异较大,此部份费用要视注塑厂能力,或要求调整.当只有零件尺寸时,要先能够推算模具的大约尺寸.如果零件投影尺寸在50mm以下,外侧也不走滑块(行位)时,模具的长宽约为零件尺寸+80mm(单边).例如一个上盖投影尺寸为40x50mm,模具的长度即计算为50+160=210mm,宽度计算为40+160=200mm.但事实上以这个尺寸的零件,我们会考虑到成形的经济效益,一般不会只开一穴(CAVE).至于要开2穴或2穴以上就靠你自己考虑了,模穴数多了也不见得好.模具穴数多,在每pcs成形时间虽然缩短,但如果每次生产的数量不是很多,会造成成形厂上下模时间及试模耗损过大,分摊在每pcs的成形品成本就会偏高,如一模二穴,模具长度除了零件尺寸要乘以2,还要加上GATE(水口)的范围,一般GATE尺寸估算在40mm左右,所以长度为(50x2)+40+160=300.现在模具厂大多使用现成固定尺寸的模座,每家模座厂的模座尺寸都不一样.所以当模具预计尺寸接近机台容许尺寸(导柱内距及容模量)时,最好要先与模具及成形厂商沟通,否则以大吨数机台生产小模具,在机台成本上会过高.注塑机台的选用,主要是根据注射机的最大锁模力来选用的.每个机台都有可达到的注射压力值,机台的锁模力除以注射压力,就是这个机台可选用的塑件产品的最大投影面积.成品的投影面积超过这个范围的话,就要重新选用更大锁模力的机台.选择适当的机台生产,除了模具尺寸要能符合机台容许尺寸,还要考虑机台的射出量及最大注塑压力是否合适.锁模力:实际锁模力应不超过机台的最大锁模力的80%.锁模力是根据产品的投影面积和产品材料的型腔压力计算的,一般ABS型腔压力取295~305kg/c㎡,PP取195~205kg/c㎡. 射出量:以体积计算,以(成品重+水口重)x模穴数÷塑料比重来计算.射出量以不超过机台的最大射出量的80%为上限.最大注塑压力:以不超过机台的最大压力的80%,这样可保证成形尺寸稳定.加工成本计算中还有一项比较麻烦的就是成形周期(成形时间)的计算,成形周期会因为机台螺杆尺寸、料筒温度、模具温度、注射压力、注射速度、补料(保压)、冷却时间、塑件形状及模具结构等因素而有相当大的差异,不是对注塑条件非常熟悉而且有经验的人,是无法正确估算的.简易的成形周期计算方式为射出量÷(机台射胶速率x40~43.例如:以ABS成品重为110g,水口重7g,一模二穴,注塑机台为220t,机台射胶速率180,所以这个零件的成形周期为:(110+7)x2÷÷=(注射时间约,保压时间约,冷却时间约40s).*当成形品厚度过厚,或是深度较深时,冷却时间会较长.如成形品成形后需过高温(如印刷、喷漆、电镀等),保压时间需增加.三、管销成本:管销成本一般的估计以原料成本+加工成本的2%来计算,如为透明件或外观要求严格之对象,或是需外送加工等需增加额外之运费及特殊包装,以原料成本+加工成本的4%来计算.四、成品利润:成品利润一般的估计以原料成本+加工成本的15~20%来计算,但有些注塑厂商会将利润并入机台吨数费用上,所以此部份的议价空间较大.以上是针对一般通用性的塑料零件,进行的计算方式。
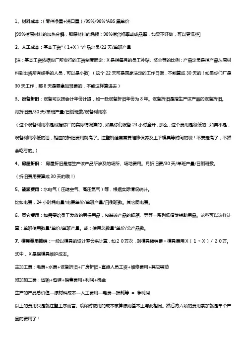
1、材料成本:(零件净重+浇口重)/99%/98%*ABS黑单价[99%指原材料的加热分解,即原材料的耗损;98%指合格率或成品率,如果不好做,可以更低些]2、人工成本:基本工资*(1+X)*产品定员/22天/单班产量[注:基本工资依据你厂所实行的工资制度而定;X是指每月的员工补贴、奖金等的比例;产品定员是指产品从原材料到出货所有经手的人员,可以是小数] (这个22天可是国家法定的工作日哦,不能算成30天的!如果你们厂是30天工作,那8天是要拿加班费的,不能这样算进去)3、设备折旧:设备可以按会计年份计提,如一般设备折旧年份为8年。
设备折旧是指生产该产品的设备折旧。
月折旧费/30天/单班产量/日倒班数/设备利用率(这个设备利用率是根据你厂的实际情况算的,如果你们设备24小时全开,那么,这个费用是很低的;如果不是,设备利用率低的话,相应的折旧费用就高了。
注塑机通常需要维修保养及上下模具等时间的哦!不要定高了,不然会吃亏的。
)4、房屋折旧:房屋折旧是指生产该产品所涉及的场所、场地费用。
月折旧费/30天/单班产量/日倒班数。
(折旧费用要算成30天的哦!)5、能源费用:水电气(压缩空气、高压氮气)等,根据实际情况统计。
比如电费,24小时耗电量*电费单价/单班产量/日倒班数。
其它同电费。
6、其它费用:如需要给员工发放的劳保用品,包装该产品的纸箱、等等一系列低值类辅助用品。
这些可以这样计算:单班使用数量*单价/单班产量。
或:使用总数量*单价/总产品数。
7、模具费用摊销:一般以模具的设计寿命来计算,如20万次,则模具摊销费=模具费用X(1+X)/20万。
式中,X是指模具维护成本。
主加工费:电费+水费+设备折旧+厂房折旧+直接人员工资+维修费用+其它辅助附加加工费:运输+包装+销售费用+利润+税金生产的产品总价值—原材料成本—人工费用—电费—损耗等= 净利润以上的费用只是就注塑工序而言。
喷涂时使用的成本核算原则基本上与此相同。
塑胶模具报价规则一、塑胶模具报价的影响因素塑胶模具报价可不是一件简单的事儿呢,就像在玩一个超级复杂的拼图游戏。
首先得看塑胶模具的大小,大模具和小模具的成本那可差不少。
大模具需要更多的材料,就像盖大房子要用更多的砖头一样,所以价格自然就上去啦。
然后就是模具的复杂程度。
如果这个模具的结构很复杂,有各种奇奇怪怪的形状和精细的部件,那制作起来可就费劲啦。
工人师傅得花费更多的时间和精力去设计、加工,这成本肯定也会增加的呀。
就好比做一个超级复杂的手工艺品,和做一个简单的小摆件,花费的功夫完全不一样嘛。
还有就是塑胶模具的精度要求。
精度高的模具,对设备和技术人员的要求都特别高。
就像射击比赛,要射中靶心可比随便打一枪难多了。
高精度的模具需要更好的加工设备,这些设备可都不便宜呢,而且操作这些设备的技术人员也得是高手,这也会让报价变高。
二、塑胶模具报价的基本方法1. 材料成本计算材料可是塑胶模具报价的大头呢。
要先算出制作这个模具需要多少材料,这得根据模具的尺寸和形状来确定。
比如说,一个长方体形状的模具,就可以用长、宽、高算出体积,再根据塑胶材料的密度算出需要多少重量的材料。
然后再看看这种材料的市场价格,一乘,材料成本就出来啦。
这就像是去买菜,知道要买多少斤,再乘以单价,就知道要花多少钱啦。
2. 加工成本估算加工成本包括很多方面呢。
像加工设备的折旧费用,设备使用得越多,折旧就越多。
还有工人师傅的工资,他们可是辛辛苦苦地在车间里干活的。
如果一个模具加工起来很复杂,需要很长时间,那工人的工资成本就会很高。
就像你请人帮忙做事情,做得越久,付的工钱就越多呀。
另外,加工过程中还可能会用到一些刀具、夹具之类的辅助工具,这些东西的成本也得算进去呢。
3. 利润加成人家做塑胶模具生意也是要赚钱的呀,所以肯定得加上利润。
这个利润的多少就看各个厂家自己的情况啦。
有的厂家可能想薄利多销,就加个比较低的利润;有的厂家可能觉得自己的技术特别好,产品质量高,就会加比较高的利润。
塑胶类产品报价计算方法塑胶件的价格:原材料价格+成型加工费+表面处理加工费+包材费+运输费+通关费+管理费 = 最终价格1、原材料价格 = {产品单重+(水口重/出模数)*(1+损耗)}*原材料价格当然这里的原材料价格要化成g为单位啦,正常情况下,我们买原材料时都是按kg来算,而产品单重都用g来称呼。
2、成型加工费 = 成型机台费用 / 24h / 3600s *(成型周期+损耗时间)注塑机每分钟费用:50T 0.29元/M、80T 0.48元/M、100T 0.57元/M、120T 0.6元/M、150T 0.62元/M、200T 0.75元/M、250T 0.89元/M、350T 0.9元/M、400-500T 1.52元/M3、表面处理包括:喷油加工、丝印加工、电镀加工、烫金加工等等喷油加工费 = 油漆用量*油漆单价+开油水用量*开油水单价+损耗*混合油单价+附助材料价喷油这里涉及到的又有很多,包括:开油比例、喷油面积、空间平面数、每平面喷枪扫射次数、喷涂时间、装治具时间、装治具人员数、装治具用附助材料价格(白电水、双面胶等)、干燥时间、干燥拉周期、检查时间、检查人员数等等。
很麻烦吧。
丝印加工费 = 油漆用量*油漆单价+开油水用量* 油水单价+损耗*混合油单价+附助材料价丝印与喷油的公式差不多,但涉及到的内容比喷油的简单些,只包括:手动丝印或者移印、丝印次数、干燥、检查时间及人员数。
电镀加工与烫金加工我们之前是外发了,具体的不太了解,不过我知道烫金是需要用烫金纸现经过烫金机器,怎么一磨一贴的就完成了。
4、包材费一般情况下只是胶袋价格、纸箱、刀卡、平卡价格,有些还会用到胶板、吸塑、汽泡袋、珍珠棉等,哦,在算价时,别忘了,要考虑到它的用量和循环次数哦!5、运输费比较简单,先查包装箱的包装产品个数,再看产品的包装外箱多大,根据车箱容量计算可以容纳的纸箱数,然后把老板给的运输费一除,就知道啦,基本上,分配到每个产品上的运输费都很少啦。
注塑产品报价人工及电费用计算格式在注塑行业中,准确计算产品的报价是非常重要的,其中包括了人工费用和电费用。
下面是一种计算格式,供参考:
1.人工费用计算:
1.1人工工时:根据产品设计及注塑周期,确定每个产品的注塑周期时间,例如为8小时。
1.2人工单价:根据所在地区的平均工资水平及员工薪酬标准,确定每小时的人工单价,例如为50元/小时。
1.3人工费用计算公式:人工费用=人工工时x人工单价
例如,如果产品注塑周期为8小时,人工单价为50元/小时,则人工费用为400元。
2.电费用计算:
2.1电能消耗:根据注塑机的额定功率以及注塑周期时间,计算每个产品所消耗的电能,例如为0.5度。
2.2电费单价:根据所在地区的电费标准,确定每度电费用,例如为1元/度。
2.3电费用计算公式:电费用=电能消耗x电费单价
例如,如果每个产品消耗的电能为0.5度,电费单价为1元/度,则电费用为0.5元。
3.总费用计算:
总费用=人工费用+电费用
例如,根据上述例子,人工费用为400元,电费用为0.5元,则总费用为400.5元。
需要注意的是,以上计算格式仅仅是一种参考,具体的计算方式可能会有所不同,还需要根据企业的实际情况进行调整和修改。
此外,除了人工费用和电费用,还有其他费用(如原材料费用、设备折旧费用等)也需要考虑进去,以便得出准确的产品报价。
塑胶类产品报价计算方法1.材料成本:塑胶类产品的报价首先需要考虑材料成本。
材料成本即制造塑胶产品所需要的原材料成本,包括塑料颗粒、添加剂、染料等。
材料成本的计算需要考虑产能和规模经济,采购材料的数量越大,往往可以获得更低的单价,从而降低成本。
2.加工成本:加工成本是制造过程中所需的人工费用、机械设备使用费用、工装夹具费用等。
加工成本的计算需要考虑生产效率、工艺技术、设备投资和维护等因素。
相同的产品,不同厂家的加工成本会有所不同,因此在报价时需要充分考虑自身的生产条件和生产效率。
3.设计与开发成本:设计与开发成本是指开发新产品所需要的研发费用和设计费用。
当有新产品需求时,塑胶制品制造商需要进行工程设计、模具制作等工程技术研发,这些费用需要在报价中考虑进去。
设计与开发成本一般是由产品的复杂程度、所需材料种类和数量以及设备投资等决定的。
4.利润:制造塑胶产品的公司为了获得可持续的发展,需要在报价中考虑到利润。
利润的计算一般是按照预期的销售量和市场需求进行估算。
塑胶制品制造商根据市场竞争情况和产品质量等因素来决定利润的大小。
5.市场需求与竞争:塑胶产品的报价还需要考虑市场需求和竞争状况。
如果市场需求大且供应商竞争激烈,报价可以适度抬高;如果市场需求低且供应商竞争不激烈,报价需要适度降低,以吸引更多的买家。
在实际操作中,塑胶类产品的报价计算一般按照以下步骤进行:1.了解市场需求和竞争状况,确定目标市场和目标销售量。
2.根据产品规格和数量,计算材料成本和加工成本。
3.按照设计与开发的复杂度和所需资源,计算设计与开发成本。
4.考虑到市场竞争和预期利润,确定合理的利润空间。
5.对以上因素进行综合考虑,确定最终的产品报价。
此外,随着资源成本的变化、市场需求的波动、技术进步的影响等因素,塑胶类产品的报价计算是一个动态的过程。
制造商需要不断地跟踪市场情况,及时进行调整,以确保产品的竞争力和盈利能力。
同时,塑胶产品的质量、服务和品牌形象也是塑胶产品报价的重要因素,制造商需要在报价计算中充分考虑这些因素的影响。
1.经验计算法模具价格=材料费+设计费+加工费与利润+增值税+试模费+包装运输费各项比例通常为:材料费:材料及标准件占模具总费用的15%-30%;加工费与利润:30%-50%;设计费:模具总费用的10%-15%;试模:大中型模具可控制在3%以内,小型精密模具控制在5%以内;包装运输费:可按实际计算或按3%计;增值税:17%2.材料系数法根据模具尺寸和材料价格可计算出模具材料费.模具价格=(6~10)*材料费锻模,塑料模=6*材料费压铸模=10*材料费模具报价估计1、首先要看客户的要求,因为要求决定材料的选择以及热处理工艺。
2、选择好材料,出一个粗略的模具方案图,从中算出模具的重量(计算出模芯材料和模架材料的价格)和热处理需要的费用。
(都是毛胚重量)3、加工费用,根据模芯的复杂程度,加工费用一般和模芯材料价格是1.5~3:1,模架的加工费用一般是1:1。
4、风险费用是以上总价的10%。
5、税6、设计费用是模具总价的10%。
模具的报价策略和结算方式模具的报价与结算是模具估价后的延续和结果。
从模具的估价到模具的报价,只是第一步,而模具的最终目的,是通过模具制造交付使用后的结算,形成最终模具的结算价。
在这个过程里,人们总是希望,模具估价=模具价格=模具结算价。
而在实际操作中,这四个价并不完全相等,有可能出现波动误差值。
这就是以下所要讨论的问题。
当模具估价后,需要进行适当处理,整理成模具的报价,为签定模具加工合同做依据。
通过反复洽谈商讨,最后形成双方均认可的模具价格,签订了合同。
才能正式开始模具的加工。
一、模具估价与报价、报价与模具价格模具估价后,并不能马上直接作为报价。
一般说来,还要根据市场行情、客户心理、竞争对手、状态等因素进行综合分析,对估价进行适当的整理,在估价的基础上增加10-30%提出第一次报价。
经过讨价还价,可根据实际情况调低报价。
但是,当模具的商讨报价低于估价的10%时,需重新对模具进行改进细化估算,在保证保本有利的情况下,签订模具加工合同,最后确定模具价格。
注塑模具的报价评估标准
注塑模具的报价评估标准包括以下几个方面:
1. 材料成本:注塑模具制作需要使用各种材料,包括钢材、电极、热处理材料等。
模具报价时需要考虑材料的成本,并根据材料的种类和用量进行评估。
2. 工艺难度:注塑模具的制作难度与复杂程度直接关系到模具的报价。
如果模具结构复杂、工艺要求高,则制作过程中所需要的工时、工艺与设备等成本也会增加。
3. 设计和制造周期:注塑模具的设计和制造周期对模具报价有着很大影响。
如果客户需要快速完成模具制造,那么加急生产所需要的额外成本也会包含在报价中。
4. 精度要求:注塑模具的精度要求会影响到模具的制造工艺和材料选择。
通常来说,精度要求越高,制作过程越复杂,模具报价也会相应增加。
5. 生产批量:生产批量是影响注塑模具报价的重要因素。
一般来说,大批量生产对模具的要求更高,注塑模具价格也相对较高。
6. 服务和质保:报价也应包括相关服务和质保的成本,如售后维护、培训、技术支持等。
这些因素会对模具报价产生一定影响。
以上是注塑模具报价评估的一些常见标准,具体的报价还需要结合具体情况进行综合评估。
1注塑产品报价单(有报价公式)
注塑产品报价单(有报价公式)注塑产品报价报价公式
注
备注:
1、材料成本=(单个产品重量某穴数+流道重量+5%原材料损耗)某产品单价kg/元
2、注塑机加工费如下元/小时
80T及以下50元/小时35~45格林柱尺寸365某365某360
100T50元/小时45~60
120T60元/小时65~85格林柱尺寸400某400某410
150T80元/小时80~110格林柱尺寸455某455某500
180T100元/小时95~140
200T100元/小时110~160格林柱尺寸510某510某510
250T100元/小时150~200
300T150元/小时180~220格林柱尺寸660某660某660
350T150元/小时200~250
400T150元/小时250~350
450T160元/小时
520T180元/小时
800T200元/小时
3、产品单个加工费=注塑机加工费(元/小时)/穴数/每小时多少模
注塑产品报价单(有报价公式)注塑产品报价报价公式
注塑产品估价单
10
15
2031500.006349
7
4
5
140
1000441000
0.002267574
8000.62496
0.48
0.1411219.04
384
注塑产品报价单(有报价公式)注塑产品报价报价公式
单个产品价格
RMB
¥
Bae2.16
¥
Lid1.24
0#DIV/0!
0#DIV/0!
0#DIV/0!
产品总的价格:#DIV/0!元。
注塑件价格计算,塑料件报价
注塑成形具体是这样的:
产品单价= 材料价格+ 加工费用
材料费用=(实际重量+损耗)*材料单价
加工费用=成形周期*单价(秒)/穴数(也就是每件的价格)
如果特别要求包装,还要加上包装的费用。
基本上为此三大类
材料价格比较简单:PP或ABS直接用价格*产品重量,颜色件就按原料价格就可以了,而黑色件可根据具体的回料或产品要求来计算。
加工费用就跟模具穴数和成型周期以及产品重量有关;
机器根据吨位计算,可计算至每秒多少钱,但假设模具穴数多,重量重,成型周期短,则加工费低,单价低。
以一个PP制品30g计算,用1*1 ,1*2,1*4,来分别计算,产品为全新料,颜色件,周期假设60秒,120吨机器800元/22H/60min=0.6元/分钟,
1*1材料30*0.013元/g=0.26元,加工费0.6元,产品单价0.9元,
1*2材料30*0.013元/g=0.26元,加工费0.6元/2=0.3元,产品单价0.56元
1*4材料30*0.013元/g=0.26元加工费0.6元/4=0.15元宝产品单价0.4元,遇到特别重或是特别轻的产品也可以用这样的计算方式,
比如有某产品重1g,就可以用每模用的产品费用+每模加工费/模穴数=产品单价
我一般计算产品单价pp黑色0.016-0.016元/g,颜色价0.018-0.02元/g
ABS黑色0.018-0.02元/g,颜色件0.022-0.025元/g,
然后用上面计算方法去检验一遍准没错。
注塑产品单价主要由:原料成本+加工成本+管销成本+成品利润四个部份所构成
1、原料成本: (成品重+水口重+耗损重)x塑料原料单价
2、加工成本: (人工成本+机台成本+水电成本)x成形周期÷模穴数
3、管销成本: 行政费用+运费+模具保养+房租+税金...
4、成品利润:
一、原料成本
原料成本可以到很多网站上查到最新报价,机构人员最好要能定期了解原料价格的变化,这样在设计初始时就要决定好,同样是ABS,每个厂牌或是牌号,在物理性及适用性上都不同,或是所选用的原料牌号国内无人代理,或是没有可替代用料,这类状
况都要事先排除.非原料本色之塑料成形品,需将原料价格加上0.3%的抽色加工费.原料成本中的耗损,大多以2%计算.主要为模温未达到前之塑料用料及成形不良品等.如为连续性生产(每次架模后,可连续生产15日以上),耗损可计算为0~1.2%.透明件或外观要求严格(如镜面处理或完全不可有污点),耗损最好是用3~3.5%计算.如果只知成品重量,需视模穴数及成品尺寸,将水口及耗损重量以成品重量之4~6%计算.另外,零件是否允许加水口料?添加比例是多少?7%还是25%?这个部份都要考虑进去.一般注塑厂在计价时,都会以纯料计算,但事实上,在零件没有特别的要求下,多数的注塑厂会添加10~15%左右的水口料.与其如此,不如就明定可添加比例是多少,以ABS
来说,水口料如添加在7%以内时,MI值可以说几乎与纯料没什么差异.所以在非受力或外观零件(无喷漆等处理),水口料添加比例可以在20%左右.
二、加工成本
加工成本的计算比较复杂,此部份的计算基数大多要以经验做判断,塑料成本的高低,大多取决于此项成本. 人工成本+机台成本+水电成本这三项,可参考下列常用机台
吨数费用:
机台吨数? ?? ?费用(RMB/h)
60~100吨? ?? ?32~40
120~160吨? ?? ?42~53
180~220吨? ?? ?50~78
250~280吨? ?? ?80~105
*由于每个注塑厂的生产条件、品质要求差异较大,此部份费用要视注塑厂能力,或要求调整.
当只有零件尺寸时,要先能够推算模具的大约尺寸.
如果零件投影尺寸在50mm以下,外侧也不走滑块(行位)时,模具的长宽约为零件尺
寸+80mm(单边).例如一个上盖投影尺寸为40x50mm,模具的长度即计算为
50+160=210mm,宽度计算为40+160=200mm.但事实上以这个尺寸的零件,我们会考虑到成形的经济效益,一般不会只开一穴(CAVE).至于要开2穴或2穴以上
就靠你自己考虑了,模穴数多了也不见得好.模具穴数多,在每pcs成形时间虽然缩短,但如果每次生产的数量不是很多,会造成成形厂上下模时间及试模耗损过大,分摊在每pcs的成形品成本就会偏高,如一模二穴,模具长度除了零件尺寸要乘以2,还要加上GATE(水口)的范围,一般GATE尺寸估算在40mm左右,所以长度为
(50x2)+40+160=300.现在模具厂大多使用现成固定尺寸的模座,每家模座厂的模座尺寸都不一样.所以当模具预计尺寸接近机台容许尺寸(导柱内距及容模量)时,最好要先与模具及成形厂商沟通,否则以大吨数机台生产小模具,在机台成本上会过高.注塑机台的选用,主要是根据注射机的最大锁模力来选用的.每个机台都有可达到的注射压力值,机台的锁模力除以注射压力,就是这个机台可选用的塑件产品的最大投影面积.成品的投影面积超过这个范围的话,就要重新选用更大锁模力的机台.选择适当的机台生产,除了模具尺寸要能符合机台容许尺寸,还要考虑机台的射出量及最大注塑压力是否合适.
锁模力:??实际锁模力应不超过机台的最大锁模力的80%.锁模力是根据产品的投影面积和产品材料的型腔压力计算的,一般ABS型腔压力取295~305kg/c㎡,PP取195~205kg/c㎡. 射出量:??以体积计算,以(成品重+水口重)x模穴数÷塑料比重来计算.射出量以不超过机台的最大射出量的80%为上限.
最大注塑压力:以不超过机台的最大压力的80%,这样可保证成形尺寸稳定.
加工成本计算中还有一项比较麻烦的就是成形周期(成形时间)的计算,成形周期会因为机台螺杆尺寸、料筒温度、模具温度、注射压力、注射速度、补料(保压)、冷却时间、塑件形状及模具结构等因素而有相当大的差异,不是对注塑条件非常熟悉而且有经验的人,是无法正确估算的.简易的成形周期计算方式为射出量÷(机台射胶速率x0.8)x40~43.例如:以ABS成品重为110g,水口重7g,一模二穴,注塑机台为220t,机台射胶速率180,所以这个零件的成形周期
为:(110+7)x2÷1.06÷(180X0.8X40=61.3s(注射时间约1.8s,保压时间约19.5s,冷却时间约40s).
*当成形品厚度过厚,或是深度较深时,冷却时间会较长.如成形品成形后需过高温(如印刷、喷漆、电镀等),保压时间需增加.
三、管销成本:
管销成本一般的估计以原料成本+加工成本的2%来计算,如为透明件或外观要求严格之对象,或是需外送加工等需增加额外之运费及特殊包装,以原料成本+加工成本的4%来计算.
四、成品利润:
成品利润一般的估计以原料成本+加工成本的15~20%来计算,但有些注塑厂商会将利润并入机台吨数费用上,所以此部份的议价空间较大.
以上是针对一般通用性的塑料零件,进行的计算方式。
单价(VAT/17%)=材料费+加工费+包装费+管理费+税
一、材料费:
1、塑胶原料:
A、透明产品:(产品净重+50%水口+5%损耗)X原料价格(VAT/17%)。
B、不透明产品:(产品净重+2%损耗)X原料价格(VAT/17%)。
2、油漆费:(喷油后产品重量-注塑产品重量+15%损耗)X色漆价格(VAT/17%)。
<br />
3、铜花母:价格按0.10元/个计算。