黔西南州中考化学试卷及答案
- 格式:doc
- 大小:499.50 KB
- 文档页数:5
贵州省黔西南州2024学年中考联考化学试题考生须知:1.全卷分选择题和非选择题两部分,全部在答题纸上作答。
选择题必须用2B铅笔填涂;非选择题的答案必须用黑色字迹的钢笔或答字笔写在“答题纸”相应位置上。
2.请用黑色字迹的钢笔或答字笔在“答题纸”上先填写姓名和准考证号。
3.保持卡面清洁,不要折叠,不要弄破、弄皱,在草稿纸、试题卷上答题无效。
一、单选题(本大题共15小题,共30分)1.下列叙述不正确的是()A.用互相刻画的方法,可比较硬铝和铝的硬度B.用灼烧闻气味的方法,可区分棉纤维和蚕丝C.加熟石灰粉末研磨,可鉴别硫酸铵和氯化铵D.将冷碟子放在蜡烛火焰的上方,可得到炭黑2.下列物质中,属于纯净物的是()A.蒸馏水B.洁净的空气C.鲜橙汁D.澄清石灰水3.甲和乙可以合成半导体材料丙,微观过程如图。
下列说法不正确的是A.物质丙由原子直接构成B.丁是一种化合物C.该反应不属于置换反应D.反应前后原子的种类、个数都不变4.某科学兴趣小组为测定Fe、Cu、Ag三种金属的活动性顺序设计了四种方案,每种方案设计如下,其中你认为不可行的是()A.Cu、Ag、FeSO4溶液B.Fe、Ag、CuSO4溶液C.Fe、Cu、稀盐酸、AgNO3溶液D.Cu、FeSO4溶液、AgNO3溶液5.下列说法正确的是()A.铝合金和塑料都属于有机合成材料B .碳酸钙可以用于制作补钙剂C .洗涤剂除去油污是因为溶解作用D .油锅着火立即用水浇灭6.在燃气中加入少量有特殊气味的乙梳酸(C 2 H 5SH ),其燃烧的化学方程式为252222C H SH 9O 4CO +2X+6H O 点燃,下列说法中不正确的是A .X 的化学式为SO 3B .加入乙硫醇便于及时发现燃气泄漏C .CO 2中碳元素的化合价为+4D .该反应中每124g 的乙硫醇消耗288g 的氧气7.下列用品所使用的主要材料,属于有机合成材料的是( ) A .竹筷 B .石凳 C .木桌 D .塑料袋8.成语是我国的文化瑰宝,下列成语相关化学用语叙述不正确的是 A .争风吃醋:醋酸溶液中含有氢离子的符号为H + B .大浪淘沙:沙的主要成分二氧化硅的化学式为SiO 2C .如胶似漆:胶中含有碳、氢、钙等元素,三种元素中属于金属的元素符号为 CaD .信口雌黄:雌黄即三硫化二砷(As 2S 3 中S 为-2 价),As 2S 3 中砷元素的化合价为+6 价 9.区分下列各组物质的方法错误的是( ) A .硬水和软水﹣﹣加肥皂水B .氯化铵和硫酸铵固体﹣﹣加熟石灰研磨C .羊毛线和腈纶线﹣﹣灼烧D .碳粉和氧化铜粉末﹣﹣加稀盐酸 10.下列除去杂质的方法中,不正确的是A .AB .BC .CD .D11.正确的实验操作是实验成功的保证,下列实验操作正确的是()A.CO2验满B.收集O2C.滴加液体D.测溶液pH12.除去以下物质中的少量杂质,所用试剂及方法正确的是()选项物质杂质所用试剂及方法A CO2HCl 通入足量的NaOH溶液B CaCl2溶液稀盐酸加入过量的CaCO3,过滤C FeSO4溶液CuSO4溶液加入足量的Zn粉,过滤D K2SO4溶液MgSO4溶液加入适量的NaOH溶液,过滤A.A B.B C.C D.D13.认识燃烧原理可以利用和控制燃烧。
贵州省黔西南州2020年中考化学试题及解析1.从化学的角度对下列成语进行解释,其中错误的是()A.点石成金--化学反应改变了元素种类B.铜墙铁壁--铜、铁硬度较大,比较坚固C.釜底抽薪--燃烧的条件之一是需要可燃物D.烈火真金--金在高温下难与其它物质反应【答案】A【解析】【分析】【详解】A、化学反应前后元素种类不变,符合题意;B、铜、铁硬度较大,比较坚固,不符合题意;C、燃烧条件:可燃物,与氧气接触,温度达到着火点,不符合题意;D、金的化学性质不活泼,不符合题意。
故选A。
2.在下列仪器中,可用于配制溶液、加热较多量液体及反应容器的是A.试管B.烧杯C.集气瓶D.量筒【答案】B【解析】【分析】烧杯:用作配制溶液、溶解固体和加热较多量液体试剂。
试管:用于少量液体试剂的加热。
量筒:量取液体体积,不能加热。
集气瓶:适用于收集气体。
【详解】A、试管用于少量液体试剂的加热,一般不用作溶解固体、配制溶液,故A 不正确;B、烧杯可以用来溶解固体、配制溶液、加热较多量液体试剂,故B正确;C、集气瓶用于收集气体,不能用于配制溶液、加热较多量液体及反应容器,故C不正确;D、量筒只用来量取液体,而一定不能用来溶解固体、配制溶液,故D不正确。
故选B。
3.分类是学习和研究化学的一种常用方法。
下列分类正确的是()A .酸:3NaHCO 、24H SOB .氧化物:2SO 、4KMnOC .黑色固体:CuO 、23Fe OD .具有还原性的物质:C 、2H【答案】D【解析】【分析】【详解】 A 、电离生成的阳离子全部是氢离子的化合物是酸,如24H SO ,由金属离子和酸根离子组成的化合物是盐,如3NaHCO ,不符合题意;B 、由氧元素和另外一种元素组成的化合物是氧化物,4KMnO 由K 、Mn 、O 三种元素组成,不符合题意;C 、氧化铜是黑色固体,氧化铁是红棕色固体,不符合题意;D 、碳和氢气具有还原性,符合题意。
故选D 。
2020年贵州省黔西南州中考化学试卷一、单选题(本大题共6小题,每题2分,共12分)1.从化学的角度对下列成语进行解释,其中错误的是()A. 点石成金--化学反应改变了元素种类B. 铜墙铁壁--铜、铁硬度较大,比较坚固C. 釜底抽薪--燃烧的条件之一是需要可燃物D. 烈火真金--金在高温下难与其它物质反应2.在下列仪器中,可用于配制溶液、加热较多量液体及反应容器的是()A. 试管B. 烧杯C. 集气瓶D. 量筒3.分类是学习和研究化学的一种常用方法。
下列分类正确的是()A. 酸:NaHCO3、H2SO4B. 氧化物:SO2、KMnO4C. 黑色固体:CuO、Fe2O3D. 具有还原性的物质:C、H24.最新临床医学研究表明,羟氯喹(C18H26ClN3O)对新冠肺炎并无明显疗效。
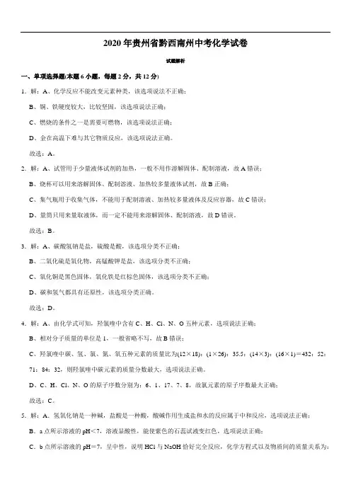
下列关于羟氯喹的叙述错误的是()A. 由碳、氢、氯、氮、氧元素组成B. 相对分子质量为335.5gC. 碳元素的质量分数最大D. 氯元素的原子序数最大5.室温下,将氢氧化钠溶液滴加到盛有一定量稀盐酸的容器中,边滴边搅拌,用数字pH仪连接电脑实时测得pH变化曲线如图。
下列相关叙述错误的是()A. 容器中发生的反应属于中和反应B. a点溶液能使紫色石蕊溶液变红C. b点表示HCl与NaOH等质量反应D. c点溶液中的溶质是NaCl和NaOH6.化肥碳酸铵、硫酸钾均为白色固体。
分别取少量固体进行下列实验,不能将两者区别出来的是()A. 与熟石灰粉末混合研磨B. 加入稀盐酸中C. 加入BaCl2溶液中D. 加入Ba(OH)2溶液中二、填空题(本题5小题,化学方程式2分,其余每空1分,共24分)7.化学用语是学习化学的必备工具。
用化学用语回答下列问题:(1)可燃冰的主要成分是甲烷,4个甲烷分子可表示为______。
(2)镁原子的结构示意图为______,镁原子失去两个电子形成______;镁元素在化合物中的化合价为______;金属镁与氯气作用生成氯化镁,氯化镁的化学式是______。
2020年贵州省黔西南州中考化学试卷及详细答案35、5一、选择题(共6个小题,每小题3分,共18分。
每小题4个选项中只有一个符合题意,多选、不选、错选均不得分)1、下列变化,不属于化学变化的是()A、菜刀生锈B、冰雪融化C、纸燃烧D、牛奶变酸2、下列实验操作正确的是()3、下列物质的名称及化学式对应正确的是()A、氧化铝AlOB、硝酸H2NO3C、氢氧化钠Na2OHD、氯化钙CaCl24、下列解释不合理的是()A、一滴水中大约有1、671021个水分子,说明了分子的质量和体积都很小B、1 mL水和1 mL酒精混合后,体积小于2 mL,说明了分子之间有间隔C、在化学反应前后分子个数不变,符合质量守恒定律D、墙内开花墙外香,说明分子是不断地运动的5、除去下列物质中含有的杂质,所选用试剂或操作方法不正确的一组是()物质杂质所加试剂主要操作AH2O悬浮物明矾吸附BNaNO3溶液NaCl过量AgNO3溶液过滤CCOCO2NaOH溶液干燥DCuFe稀HCl 过滤6、在pH=13溶液中,下列离子能大量共存,且溶液为无色的是()A、 H+、 K+、 SOB、 K+、 Cu2+、 NOC、 NH、 Fe2+、 POD、 Na+、 K+、 NO二、填空题(共5个小题,每空1分,共22分)7、用化学用语填空(1)3个铁原子________。
(2)5个铵根离子________。
(3)4个钙离子________。
(4)硫酸铝中铝元素的化合价________。
(5)画出人体中含量最多的非金属元素的原子结构示意图____________。
8、从下列物质中选择序号填空(不选、错选、多选均不给分)①SO2②H2③N2④蛋白质⑤食醋⑥空气⑦熟石灰⑧油脂⑨食盐⑩酒精(1)食品包装袋里充入的保护气体是________。
(2)用于改良酸性土壤的是________。
(3)牛奶、鸡蛋富含的营养素是________。
(4)被称为最理想的“绿色能源”是________。
贵州省黔西南州2022年中考化学试卷一、选择题(共6个小题,每小题2分,共12分.每小题4个选项中只有一个符合题意,多选、不选、错选均不得分)1.诗词、名著是中华民族灿烂文化的瑰宝.下列诗句或名著事件的描述中只涉及物理变化的是()A.野火烧不尽,春风吹又生B.伐薪烧炭南山中C.只要功夫深,铁杵磨成针D.春蚕到死丝方尽,蜡炬成灰泪始干考点:化学变化和物理变化的判别..专题:物质的变化与性质.分析:化学变化是指有新物质生成的变化.物理变化是指没有新物质生成的变化.化学变化和物理变化的本质区别是否有新物质生成.解答:解:A、植物秸秆燃烧能生成水和二氧化碳等物质,属于化学变化;B、伐薪烧炭南山中能生成二氧化碳等物质,属于化学变化.C、铁杵磨成针的过程中没有新物质生成,属于物理变化;D、蜡烛燃烧能生成水和二氧化碳,属于化学变化;故选:C.点评:解答本题要分析变化过程中是否有新物质生成,如果没有新物质生成就属于物理变化.2.(2分)(2022•黔西南州)下列实验操作正确的是()A.稀释浓硫酸B.铁丝在氧气中燃烧C.给试管内液体加热D.滴加液体考点:浓硫酸的性质及浓硫酸的稀释;液体药品的取用;给试管里的液体加热;氧气的化学性质..专题:常见仪器及化学实验基本操作.分析:A、根据浓硫酸的稀释方法进行分析判断.B、铁丝在氧气中燃烧产生高温熔融物.C、根据给试管内的液体加热需要注意事项进行分析判断.D、滴加少量液体时,要“悬空中放”.解答:解:A、稀释浓硫酸时,要把浓硫酸缓缓地沿器壁注入水中,同时用玻璃棒不断搅拌,以使热量及时地扩散;一定不能把水注入浓硫酸中;图中所示操作正确.B、铁丝在氧气中燃烧时,集气瓶底要放少量的水或铺一层细沙,避免高温溅落物把集气瓶底炸裂,图中所示操作错误.C、给试管内的液体加热,试管内的液体的体积已经超过试管体积的,切不可把大拇指按在短柄上,以免造成试管脱落,图中所示操作错误.D、滴加液体滴管不能伸进试管内,图中所示操作错误.故选:A.点评:本题难度不大,熟悉各种仪器的用途及使用注意事项、常见化学实验基本操作的注意事项是解答此类试题的关键.3.(2分)(2022•黔西南州)胭脂红是一种安全的食品添加剂,其化学式是C20H11N2O10S3Na3.下列关于胭脂红的说法正确的是()A.该物质是由五种元素组成的B.1个胭脂红分子中含有49个原子C.该化合物中硫元素的质量分数最大D.该化合物的相对分子质量为604g考点:化学式的书写及意义;相对分子质量的概念及其计算;元素的质量分数计算..专题:化学用语和质量守恒定律.分析:A.根据化学式的意义来分析;B.根据物质的分子结构来分析;C.根据化合物中元素质量比的计算方法来分析;D.根据相对分子质量的单位来分析.解答:解:A.由胭脂红(C20H11N2O10S3Na3)的化学式可知,它是由六种元素组成的,故错误;B.由胭脂红(C20H11N2O10S3Na3)的化学式可知,一个胭脂红分子中含有20个碳原子、11个氢原子、2个氮原子、10个氧原子、3个硫原子和3个钠原子,共49个原子,故正确;C.由胭脂红(C20H11N2O10S3Na3)的化学式可知,其中碳、氢、氮、氧、硫、钠六种元素的质量比为:(12×20):(1×11):(14×2):(16×10):(32×3):(23×3)=240:11:28:160:96:69,可见其中碳元素的质量分数最大,故错误;D.相对分子质量的单位不是“g”而是“1”,通常省略,故错误.故选B.点评:本题难度不大,考查同学们结合新信息、灵活运用化学式的含义与有关计算进行分析问题、解决问题的能力.4.(2分)(2022•黔西南州)下列物质中属于氧化物的是()A.N aOH B.C6H12O6C.A l2O3D.H2SO4考点:从组成上识别氧化物..专题:物质的分类.分析:根据氧化物的概念可知,氧化物中只有两种元素且含有氧元素来分析解答.解答:解:A、NaOH是由三种元素组成,所以它不是氧化物;B、C6H12O6是由C、H、O三种元素组成,所以它不是氧化物;C、Al2O3含有Al和O两种元素且有氧元素的物质,则属于氧化物;D、H2SO4是由三种元素组成,所以它不是氧化物;故选C点评:本题考查氧化物的判断,学生应抓住氧化物概念的要点来判断,并要熟悉常见的物质的类别及相关概念.5.(2分)(2022•黔西南州)近年来,严重的雾霾天气使我国中东部地区的城市遭受了严重污染.下列不属于空气污染物的是()A.C O2B.S O2C.P M2.5D.N O2考点:空气的污染及其危害..专题:空气与水.分析:空气的污染物是主要有害气体和可吸入颗粒物,有害气体主要有:一氧化碳、二氧化氮、二氧化硫等解答:解:A、CO2不属于空气污染物,故选项符合题意.B、SO2属于空气的污染物,故选项不符合题意.C、PM2.5是指大气中直径小于或等于2.5微米的颗粒物,属于空气的污染物,故选项不符合题意.D、NO2属于空气的污染物,故选项不符合题意.故选A点评:本题难度不大,考查空气的污染问题,解答本题时要注意二氧化碳不是空气污染物,但排放含量过多会造成温室效应6.(2分)(2022•黔西南州)在PH=2的溶液中,下列离子能大量共存,且溶液为无色的是()A.K+、OH﹣、NO3﹣B.N H4+、Cu2+、Cl﹣C.C a2+、CO32﹣、Cl﹣D.K+、Na+、SO42﹣考点:离子或物质的共存问题;溶液的酸碱性与pH值的关系..专题:物质的分离、除杂、提纯与共存问题.分析:根据pH=2的无色溶液,并利用复分解反应发生的条件,离子不能结合生成水、气体、沉淀来分析解答.解答:解:A、在pH=2的无色溶液中,H+和OH﹣能结合生成水,则不能大量共存,故错误;B、因Cu2+在溶液中为蓝色,则与无色溶液相矛盾,故错误;C、在pH=2的无色溶液中,H+和CO32﹣能结合生成水和二氧化碳气体,Ca2+和CO32﹣能结合生成碳酸钙沉淀,则不能大量共存,故错误;D、在pH=2的无色溶液中,三种离子不能结合生成水、气体、沉淀,则能大量共存,故正确;故选D.点评:本题考查离子的共存问题,注意PH=1、无色溶液等信息的使用,学生需熟悉复分解反应发生的条件、物质的溶解性等.二、填空题(共5个小题,每空1分,共24分)7.(5分)(2022•黔西南州)用化学用语填空:(1)2个硫酸根离子2SO42﹣;(2)2个镁原子2Mg ;(3)氧化铁中铁元素的化合价2O3;(4)3个氮分子3N2;(5)人体中含量最高的金属元素是Ca .考点:化学符号及其周围数字的意义..专题:化学用语和质量守恒定律.分析:(1)离子的表示方法,在表示该离子的元素符号右上角,标出该离子所带的正负电荷数,数字在前,正负符号在后,带1个电荷时,1要省略.若表示多个该离子,就在其离子符号前加上相应的数字.(2)原子的表示方法,用元素符号来表示一个原子,表示多个该原子,就在其元素符号前加上相应的数字.(3)化合价的表示方法,在其化学式该元素的上方用正负号和数字表示,正负号在前,数字在后.(4)分子的表示方法,正确书写物质的化学式,表示多个该分子,就在其化学式前加上相应的数字.(5)人体中含量最高的金属元素是钙元素.解答:解:(1)由离子的表示方法:在表示该离子的元素符号右上角,标出该离子所带的正负电荷数,数字在前,正负符号在后,带1个电荷时,1要省略.若表示多个该离子,就在其元素符号前加上相应的数字;2个硫酸根离子可表示为2SO42﹣.(2)由原子的表示方法,用元素符号来表示一个原子,表示多个该原子,就在其元素符号前加上相应的数字,故2个镁原子表示为:2Mg.(3)氧化铁中氧元素显﹣2价,铁元素显+3价;由化合价的表示方法,在其化学式该元素的上方用正负号和数字表示,正负号在前,数字在后,故氧化题中铁元素的化合价为+3价可表示为:2O3.(4)由分子的表示方法,正确书写物质的化学式,表示多个该分子,就在其化学式前加上相应的数字,则三个氮分子可表示为:3N2.(5)人体中含量最高的金属元素是钙元素,其元素符号为:Ca.故答案为:(1)2SO42﹣;(2)2Mg;(3)2O3;(4)3N2;(5)Ca.点评:本题难度不大,掌握常见化学用语(元素符号、原子符号、分子符号、化合价、离子符号等)的书写方法、离子符号与化合价表示方法的区别等是正确解答此类题的关键.8.(5分)(2022•黔西南州)化学与生活密切联系,生活中处处有化学.请你根据所学化学知识回答下列问题:(1)从分子的角度解释,“酒‘香’不怕巷子深”的原因是分子在不断运动.(2)在焙制糕点时常需加入一种名为“泡打粉”的膨松剂,其主要成分是NaHCO3,俗称小苏打.(3)淀粉发酵后可生产乙醇(C2H5OH),乙醇是一种清洁能源,其燃烧的化学方程式为:C2H5OH+3O22CO2+3H2O .(4)吸烟有害健康,烟草燃烧时产生的烟气中含有一种能与血红蛋白结合的有毒气体,它是CO (填化学式).(5)在轿车的车箱内放入几包活性炭便可减少其中的异味,其原理是利用了活性炭的吸附性.考点:利用分子与原子的性质分析和解决问题;一氧化碳的毒性;碳单质的物理性质及用途;化学式的书写及意义;书写化学方程式、文字表达式、电离方程式..专题:物质的微观构成与物质的宏观组成;化学用语和质量守恒定律;碳单质与含碳化合物的性质与用途.分析:(1)根据分子是不断运动的特征分析;(2)根据碳酸氢钠俗称小苏打分析回答;(3)根据乙醇燃烧的反应写出反应的化学方程式;(4)根据一氧化碳是有毒的气体分析回答;(5)根据活性炭具有吸附性分析回答.解答:解:(1)酒‘香’不怕巷子深”的原因是分子在不断运动的,酒精的分子通过运动分散到周围的空气中.(2)在焙制糕点时常需加入一种名为“泡打粉”的膨松剂,其主要成分是NaHCO3,俗称小苏打.(3)淀粉发酵后可生产乙醇(C2H5OH),乙醇是一种清洁能源,燃烧生成了二氧化碳和水,反应的化学方程式为:C2H5OH+3O22CO2+3H2O.(4)吸烟有害健康,烟草燃烧时产生的烟气中含有一种能与血红蛋白结合的有毒气体,它是CO.(5)在轿车的车箱内放入几包活性炭便可减少其中的异味,其原理是利用了活性炭的吸附性,能够吸附异味.故答为:(1)分子在不断运动;(2)小苏打;(3)C2H5OH+3O22CO2+3H2O;(4)CO;(5)吸附性.点评:化学与生活密切联系,生活中处处有化学,学会利用化学知识分析解决问题的方法是解答本题的关键.9.(6分)(2022•黔西南州)下图中①、②为氧元素、铝元素在元素周期表中的信息示意图,A、B、C、D是四种粒子的结构示意图.(1)氧元素属于非金属元素(填“金属”或“非金属”);铝元素的质子数是13 .(2)C粒子属于阴离子(填“原子”、“阴离子”或“阳离子”);若D为原子,则ⅹ= 8 .(3)A、B、C、D中属于同种元素的是BC (填序号).(4)A粒子的化学性质与B、C、D中哪一种粒子的化学性质相似 B (填序号).考点:元素周期表的特点及其应用;原子结构示意图与离子结构示意图..专题:化学用语和质量守恒定律.分析:对于给定如此多的相关示意图,要从问题去看图示,这样可以更有针对性.解答:解:(1)氧元素的原子结构核外最外层电子为6,易得到电子形成稳定结构,属于非金属元素;根据铝元素在元素周期表中的信息示意图可知,铝元素的质子数是13.(2)C粒子性质的判定,从核内质子数是17,而核外电子数为2+8+8=18,可以看出外面电子多,所以应该为阴离子.而对于D原子,由于是核外电子数等于核内质子数,所以X=18﹣(2+8)=8.(3)属于同种元素的微粒,根据元素是具有相同质子数的原子的总称可知道,只要是单原子或者离子,核内质子数相同就属于同一元素的微粒,图中B、C质子数都是16,所以它们二者属于同一元素的微粒.故答案为BC.(4)根据元素的化学性质取决于最外层电子数,A粒子的最外层电子数为6,B中硫原子的最外层电子数也为6,所以二者的化学性质相似.故填:B.故本题答案为:(1)非金属; 13;(2)阴离子; 8;(3)BC;(4)B.点评:有时题干很多的信息,解答时未必都会涉及到,所以可以从选项或者问题去看题干.10.(3分)(2022•黔西南州)如图为甲、乙两种物质的溶解度曲线,请回答下列问题.(1)t1℃时,甲物质的溶解度= (填“>”、“=”或“<”)乙物质的溶解度.(2)t2℃时,把50g乙物质放入100g水中,充分搅拌得到的是饱和(填“饱和”或“不饱和”)溶液.(3)t2℃时,有一接近饱和的甲溶液,可采用蒸发溶剂或加入甲物质的方法使它变为该温度下的饱和溶液.考点:固体溶解度曲线及其作用;饱和溶液和不饱和溶液相互转变的方法..专题:溶液、浊液与溶解度.分析:根据题目信息和溶解度曲线可知:甲、乙两种固体物质的溶解度,都是随温度升高而增大,而甲的溶解度随温度的升高变化比乙大;t1℃时,甲物质的溶解度等于乙物质的溶解度,因为在该温度下,两种物质有交点;t2℃时,把50g乙物质放入100g水中,充分搅拌得到的是饱和溶液,因为在该温度下,乙的溶解度是30g;t2℃时,有一接近饱和的甲溶液,可采用蒸发溶剂或加入甲物质的方法使它变为该温度下的饱和溶液.解答:解:(1)t1℃时,甲物质的溶解度等于乙物质的溶解度,因为在该温度下,两种物质有交点;故答案为:=(2)t2℃时,把50g乙物质放入100g水中,充分搅拌得到的是饱和溶液,因为在该温度下,乙的溶解度是30g,故答案为:饱和(3)t2℃时,有一接近饱和的甲溶液,可采用蒸发溶剂或加入甲物质的方法使它变为该温度下的饱和溶液,故答案为:蒸发溶剂或加入甲物质点评:本考点考查了溶解度曲线及其应用,通过溶解度曲线我们可以获得很多信息;还考查了饱和溶液与不饱和溶液转化的方法等,本考点主要出现在选择题和填空题中.11.(5分)(2022•黔西南州)甲、乙、丙、丁均为中学化学中的常见物质,其中甲是大理石的主要成分,乙是造成温室效应的主要气体,它们之间的转化关系如图.请根据相关信息回答问题:(1)写出有关物质的化学式:甲CaCO3,丁Ca(OH)2.(2)写出反应③的化学方程式CO2+Ca(OH)2=CaCO3↓+H2O ,该反应属于复分解(填基本反应类型)反应.(3)生活中,物质丙的用途之一为干燥剂.考点:物质的鉴别、推断;反应类型的判定;书写化学方程式、文字表达式、电离方程式.. 专题:框图型推断题.分析:根据甲、乙、丙、丁均为中学化学中的常见物质,其中甲是大理石的主要成分,所以甲是碳酸钙,乙是造成温室效应的主要气体,所以乙是二氧化碳,碳酸钙高温分解生成氧化钙和二氧化碳,所以丙是氧化钙,氧化钙和水反应生成氢氧化钙,所以丁是氢氧化钙,氢氧化钙和二氧化碳反应生成碳酸钙沉淀和水,然后将推出的物质进行验证即可.解答:解:(1)甲、乙、丙、丁均为中学化学中的常见物质,其中甲是大理石的主要成分,所以甲是碳酸钙,乙是造成温室效应的主要气体,所以乙是二氧化碳,碳酸钙高温分解生成氧化钙和二氧化碳,所以丙是氧化钙,氧化钙和水反应生成氢氧化钙,所以丁是氢氧化钙,氢氧化钙和二氧化碳反应生成碳酸钙沉淀和水,经过验证,推导正确,所以甲是CaCO3,丁是Ca(OH)2;(2)反应③是氢氧化钙和二氧化碳反应生成碳酸钙沉淀和水,化学方程式为:CO2+Ca (OH)2=CaCO3↓+H2O,该反应属于复分解反应;(3)通过推导可知,丙是氧化钙,在生活中可以做干燥剂.故答案为:(1)CaCO3,Ca(OH)2;(2)CO2+Ca(OH)2=CaCO3↓+H2O,复分解;(3)干燥剂.点评:在解此类题时,首先将题中有特征的物质推出,然后结合推出的物质和题中的转化关系推导剩余的物质,最后将推出的各种物质代入转化关系中进行验证即可.三、实验探究题(共2个小题,每空1分,共16分)12.(9分)(2022•黔西南州)结合如图所示的实验装置,回答相关问题.(1)写出带有标号仪器的名称:①试管,;②长颈漏斗.(2)实验室用氯酸钾与二氧化锰的混合物制取氧气时,应选用的制取装置是AC(或AE),反应的化学方程式为2KClO32KCl+3O2↑,检验氧气是否收集满的操作方法是将带火星的木条伸到集气瓶口,若木条复燃,证明收集满了.(3)实验室用锌粒与稀硫酸反应制取氢气的化学方程式为Zn+H2SO4=ZnSO4+H2↑,该反应属于置换(填基本反应类型)反应,可选用的发生装置是 B ,为了能较好地控制反应的发生和停止,可将长颈漏斗换为注射器(或分液漏斗).考点:常用气体的发生装置和收集装置与选取方法;实验室制取氧气的反应原理;氧气的检验和验满;氢气的制取和检验;反应类型的判定;书写化学方程式、文字表达式、电离方程式..专题:常见气体的实验室制法、检验、干燥与净化.分析:(1)根据常用仪器的名称、用途和使用方法分析回答.(2)根据制取气体反应物的状态和反应条件确定发生装置;根据气体的收集方法确定收集装置;根据氧气的性质分析验满的方法;(3)实验室用锌粒与稀硫酸反应制取氢气,据此写出化学方程式;根据反应的特点分析反应的类型;可通过控制反应物的量来控制反应的发生和停止.解答:解:(1)由图示可知,带有标号仪器的名称:①是试管;②是长颈漏斗.(2)实验室用氯酸钾与二氧化锰的混合物制取氧气时,属于加热固体制取气体,即可用排水法收集又可用向上排空气法收集.所以,应选用的制取装置是AC(或AE),反应的化学方程式为:2KClO32KCl+3O2↑;由于氧气具有助燃性,检验氧气是否收集满的操作方法是:将带火星的木条伸到集气瓶口,若木条复燃,证明收集满了.(3)实验室用锌粒与稀硫酸反应制取氢气的化学方程式为:Zn+H2SO4=ZnSO4+H2↑,该反应是一种单质与一种化合物反应生成了另一单质和另一种化合物,属于置换反应,属于固液常温下反应制取气体,可选用的发生装置是B;为了能较好地控制反应的发生和停止,可通过控制反应物的量来控制反应的发生和停止,可将长颈漏斗换为注射器(或分液漏斗).故答为:(1)试管,长颈漏斗;(2)AC/AE,2KClO32KCl+3O2↑,将带火星的木条伸到集气瓶口,若木条复燃,证明收集满了.(3)Zn+H2SO4=ZnSO4+H2↑,置换,B,将长颈漏斗换为注射器(或分液漏斗).点评:本题主要考查仪器的用途、方程式的书写,实验装置的选择,选择发生装置时,要考虑反应物的状态、反应条件等因素;选择收集装置时,要考虑气体的水溶性、能否和水发生化学反应、密度、能否和空气中的物质发生化学反应等因素.13.(7分)(2022•黔西南州)“五一”节后,小红返回了学校,当她来到实验室时,意外地发现实验桌上有一瓶敞口放置的NaOH溶液,由此便激发了她的探究欲望.【提出问题】这瓶NaOH溶液一定变质了,其变质的程度如何呢?【猜想与假设】小红的猜想:NaOH溶液部分变质.你的不同猜想:NaOH溶液全部变质.【收集资料】小红知道,NaOH敞口放置会变质的原因是NaOH与空气中的CO2反应,化学方程式为2NaOH+CO2=Na2CO3+H2O .【实验探究】小红设计如下实验验证自己的猜想,请根据表中内容填写小红实验时的现象.实验步骤现象结论第一步:取少量NaOH溶液于试管中,滴加足量的CaCl2溶液①产生白色沉淀NaOH溶液部分变质第二步:向上述试管中再滴加几滴酚酞试液②酚酞试液变红假设你的猜想正确,并按小红的实验方案进行实验,则你观察到的现象是③产生白色沉淀;④酚酞试液不变色,无明显现象.【实验反思】保存NaOH溶液的方法是密封保存.考点:药品是否变质的探究;碱的化学性质;盐的化学性质;书写化学方程式、文字表达式、电离方程式..专题:科学探究.分析:【猜想与假设】氢氧化钠因吸收二氧化碳而变质,可能部分变质,也可能全部变质;【收集资料】NaOH溶液吸收空气中的二氧化碳生成Na2CO3和水,写出反应的方程式;【实验探究】由于碳酸钠溶液呈碱性,影响使用酚酞对氢氧化钠的检验,因此首先使用足量氯化钙等物质,充分反应沉淀掉溶液中的碳酸钠且不形成碱性物质,然后滴加酚酞检验溶液中的氢氧化钠;【实验反思】根据氢氧化钠能吸收空气中二氧化碳分析保存方法.解答:解:【猜想与假设】氢氧化钠溶液吸收空气中的二氧化碳气体生成碳酸钠而变质,此时有两种可能:一是部分变质,二是全部变质;故答案为:NaOH溶液全部变质;【收集资料】NaOH溶液吸收空气中的二氧化碳生成Na2CO3和水,故反应的方程式为;2NaOH+CO2=Na2CO3+H2O;【实验探究】Na2CO3与CaCl2溶液反应生成CaCO3白色沉淀;NaOH遇酚酞试液变红色,故答案为:①产生白色沉淀;②酚酞试液变红;如果氢氧化钠完全变为Na2CO3,Na2CO3与CaCl2溶液反应生成CaCO3白色沉淀和NaCl溶液,再加酚酞溶液就不会变红色了;故答案为:③产生白色沉淀;④酚酞试液不变色,无明显现象;【实验反思】由于氢氧化钠溶液能吸收空气中二氧化碳,所以不能敞口放置氢氧化钠溶液,应密封保存;故答案为:密封保存.点评:本题综合考查了氢氧化钠、碳酸钠的性质以及氢氧化钠的检验方法,注意把握所加入的试剂不能产生对后面的检验操作形成影响的物质,正确选择试剂.四、计算题(共1小题,共8分)14.(8分)(2022•黔西南州)如图是实验室所用盐酸试剂瓶上标签的部分内容,请仔细阅读后计算:(1)欲配制溶质质量分数为5%的稀盐酸溶液200g,需要溶质质量分数为37%的浓盐酸多少毫升?(计算结果保留小数点后一位)(2)化学综合实践活动小组的同学,对一造纸厂排放的污水进行检测,发现其主要的污染物为氢氧化钠.为了测定污水中氢氧化钠的含量,他们量取80g污水于烧杯中,逐滴加入溶质质量分数为5%的稀盐酸至73g时恰好完全反应(污水中的其他成分不与盐酸反应).求污水中氢氧化钠的质量分数.考点:根据化学反应方程式的计算;有关溶质质量分数的简单计算..专题:综合计算(图像型、表格型、情景型计算题).分析:(1)利用m=ρV、溶质质量=溶液质量×溶质的质量分数,进行分析解答;(2)根据HCl的质量和方程式计算氢氧化钠的质量,进而计算污水中氢氧化钠的质量分数.解答:解:(1)设需要浓盐酸的体积为x,200g×5%=x×1.18g•cm﹣3×37%x≈22.9ml(2)设污水中氢氧化钠的质量yNaOH+HCl=NaCl+H2O40 36.5y 5%×73g=y=4g污水中氢氧化钠的质量分数×100%=5%.故答案为:(1)22.9ml(2)5%.点评:本题考查了用浓盐酸配制稀盐酸的问题和根据化学方程式进行简单的计算,对于浓酸配稀酸,只要抓住溶质的质量不变列关系式即可.。
2020年贵州省黔西南州中考化学试卷试题解析一、单项选择题(本题6小题,每题2分,共12分)1.解:A、化学反应不能改变元素种类,该选项说法不正确;B、铜、铁硬度较大,比较坚固,该选项说法正确;C、燃烧的条件之一是需要可燃物,该选项说法正确;D、金在高温下难与其它物质反应,该选项说法正确。
故选:A。
2.解:A、试管用于少量液体试剂的加热,一般不用作溶解固体、配制溶液,故A错误;B、烧杯可以用来溶解固体、配制溶液、加热较多量液体试剂,故B正确;C、集气瓶用于收集气体,不能用于配制溶液、加热较多量液体及反应容器,故C错误;D、量筒只用来量取液体,而一定不能用来溶解固体、配制溶液,故D错误。
故选:B。
3.解:A、碳酸氢钠是盐,硫酸是酸,该选项分类不正确;B、二氧化硫是氧化物,高锰酸钾是盐,该选项分类不正确;C、氧化铜是黑色固体,氧化铁是红棕色固体,该选项分类不正确;D、碳和氢气都具有还原性,该选项分类正确。
故选:D。
4.解:A、由化学式可知,羟氯喹中含有C、H、Cl、N、O五种元素,选项说法正确;B、相对分子质量的单位是1,一般省略不写,故B错误;C、羟氯喹中碳、氢、氯、氮、氧五种元素的质量比为(12×18):(1×26):35.5:(14×3):(16×1)=432:52:71:84:32,则羟氯喹中碳元素的质量分数最大,选项说法正确。
D、C、H、Cl、N、O的原子序数分别为:6、1、17、7、8,故氯元素的原子序数最大正确;故选:C。
5.解:A.氢氧化钠是一种碱,盐酸是一种酸,酸碱作用生成盐和水的反应属于中和反应,选项说法正确;B.a点所示溶液的pH<7,溶液显酸性,能使紫色的石蕊试液变红色,选项说法正确;C.b点所示溶液的pH=7,呈中性,说明HCl与NaOH恰好完全反应,化学方程式以及物质间的质量关系为:NaOH+HCl=NaCl+H2O40 36.5由此可知,恰好反应时,HCl与NaOH质量并不相等,选项说法错误;D.c点所示溶液的pH>7,溶液呈碱性,即溶液中的溶质是氯化钠和氢氧化钠,选项说法正确。
初中化学贵州省黔西南州中考化学考试卷带解析姓名:_____________ 年级:____________ 学号:______________题型选择题填空题简答题xx题xx题xx题总分得分一、计算题(共2题)1.下列变化属于化学变化的是()A.生米煮成熟饭 B.水变成冰C.灯泡发光 D.干冰用于人工降雨【答案】【考点】化学变化和物理变化的判别.【专题】物质的变化与性质.【分析】化学变化是指有新物质生成的变化,物理变化是指没有新物质生成的变化,化学变化和物理变化的本质区别是否有新物质生成;据此分析判断.【解答】解:A、生米煮成熟饭过程中有新物质生成,属于化学变化.B、水变成冰过程中只是状态发生改变,没有新物质生成,属于物理变化.C、灯泡发光过程中没有新物质生成,属于物理变化.D、干冰用于人工降雨过程中只是状态发生改变,没有新物质生成,属于物理变化.故选A.【点评】本题难度不大,解答时要分析变化过程中是否有新物质生成,若没有新物质生成属于物理变化,若有新物质生成属于化学变化.难度:中等知识点:利用化学方程式的简单计算2.现有一包Na2CO3和Na2SO4固体粉末混合物22.2g,向其中加入足量的稀H2SO4,产生气体的质量和加入稀H2SO4的质量关系如图所示.l(2)依据方程式据二氧化碳的质量可求稀H2SO4中溶质的质量;(3)依据方程式据二氧化碳的质量可求碳酸钠和生成的硫酸钠质量,据此分析解答即可.【解答】解:(1)Na2CO3中钠元素与氧元素的质量比为:(23×2):(16×3)=23:24;产生气体的质量为2.2g;故填:23:24;2.2g;(2)设稀H2SO4中溶质的质量为x,碳酸钠的质量为y,生成硫酸钠的质量为zNa2CO3+H2SO4═Na2SO4+H2O+CO2↑1069814244y x z 2.2gx=4.9g,y=5.3g,z=7.1g答:恰好完全反应时,稀H2SO4中溶质的质量为4.9g;(3)恰好完全反应是溶液中溶质的质量分数:评卷人得分=20%.答:恰好完全反应是溶液中溶质的质量分数为20%.【点评】此题是对化学方程式计算的题目,解题的关键是能够依据图象得到二氧化碳的质量是2.2g,然后依据化学方程式进行计算即可.难度:中等知识点:化学与生活单元测试二、选择题(共5题)1.下列实验操作正确的是()A.取用固体药品B.收集氧气C.二氧化碳的验满D.读出液体的体积【答案】【考点】固体药品的取用;测量容器-量筒;氧气的收集方法;二氧化碳的检验和验满.【专题】化学学习中的实验思想;常见仪器及化学实验基本操作.【分析】A、根据固体药品的取用方法进行分析判断;B、根据收集氧气的方法进行分析判断;C、根据二氧化碳的验满的方法进行分析判断;D、根据量筒读数时视线要与凹液面的最低处保持水进行分析判断.【解答】解:A、实验室取用固体药品一般用药匙,块状固体可用镊子,不能用手直接取用,图中所示操作错误;B、氧气的密度大于空气的密度,所以用向上排气集气法收集氧气时,导气管应伸入集气瓶的底部,图中所示操作错误;C、检验CO2是否收集满,应将燃着的木条放在集气瓶口,不能伸入集气瓶内,图中所示操作错误;D、量筒读数时视线要与量筒内液体的凹液面的最低处保持水平,图中所示操作正确.故选D.【点评】本题难度不大,熟悉各种仪器的用途及使用注意事项、掌握常见化学实验基本操作的注意事项是解答此类试题的关键.难度:容易知识点:化学是一门以实验为基础的科学2.下列化学方程式书写正确的是()A.P+O2P2O5B.2Fe+6HCl=2FeCl3+3H2↑C.2H2O2H2↑+O2↑ D.Mg+O2MgO2【答案】【考点】书写化学方程式.【专题】元素与化合物;化学用语和质量守恒定律.【分析】根据化学方程式判断正误的方法需考虑:应用的原理是否正确;化学式书写是否正确;是否配平;反应条件是否正确;↑和↓的标注是否正确.【解答】解:A、该化学方程式没有配平,正确的化学方程式应为:4P+5O22P2O5.B、铁和盐酸反应生成氯化亚铁和氢气,正确的化学方程式为:Fe+2HCl═FeCl2+H2↑.C、该化学方程式书写完全正确.D、该化学方程式氧化镁的化学式书写错误,正确的化学方程式应为2Mg+O22MgO.故选:C.【点评】本题难度不大,在解此类题时,首先分析应用的原理是否正确,然后再根据方程式的书写规则进行判断;化学方程式正误判断方法是:先看化学式是否正确,再看配平,再看反应条件,再看气体和沉淀,最后短线改成等号.难度:中等知识点:化学方程式单元测试3.下列各种行为中,符合“绿色化学”理念的是()A.提倡使用煤作燃料B.提倡使用甲醛溶液浸泡水产品C.提倡使用清洁能源D.提倡出行时多使用私家车【答案】【考点】绿色化学.【专题】化学与环境保护;化学知识生活化;化学与生活.【分析】由题意知,“绿色化学”要求从根本上减少或杜绝污染,减少排放,只要是对环境有污染,就不符合“绿色化学”的理念.【解答】解:A、使用煤炭作燃料会产生一氧化碳、二氧化氮、二氧化硫等大量有害气体,故A做法错误;B、甲醛有毒,能破坏人体蛋白质的结构,使蛋白质变质,不能用甲醛溶液浸泡水产品,故B做法错误;C、清洁能源普遍具有无污染、储量大、分布广的特点,利用清洁能源可以节约传统的化石燃料,故C做法正确;D、经常开私家车,就需要消耗大量的能源,还会造成空气的污染,故D做法错误.故选C.【点评】本题属于环境保护类试题,只要抓住题干中所给出的“绿色化学”的要求,即可顺利作答.难度:容易知识点:燃料及应用单元测试4.下列各组物质分类一致的是()A.HNO3、H2SO4、NaOH B.H2CO3、Ca(OH)2、NaClC.CuSO4、Al2O3、NH2•H2OD.CaCO3、MgCl2、AgNO3【答案】【考点】常见的氧化物、酸、碱和盐的判别.【专题】物质的分类.【分析】酸是指电离时生成的阳离子全部是氢离子的化合物,碱是指电离时生成的阴离子全部是氢氧根离子的化合物,盐是指由金属离子和酸根离子构成的化合物,氧化物是指由两种元素组成的且其中一种是氧元素的化合物.【解答】解:A、硝酸、硫酸属于酸,而氢氧化钠属于碱;故不正确;B、碳酸属于酸;氢氧化钙属于碱;氯化钠属于盐,故错误;C、硫酸铜属于盐;氧化铝属于氧化物;氨水属于碱;故不正确;D、碳酸钙、氯化镁和硝酸银都属于盐;故正确.故选D.【点评】物质的分类知识是初中化学的教学难点,也是考查的热点之一,透彻理解有关概念,明确概念间的含义及相互关系是解题的关键.难度:容易知识点:元素5.下列各组物质在pH=11的无色溶液中能大量共存的是()A.NaCl、稀HCl、KOH B.CuSO4、KNO3、BaCl2C.FeCl3、NaOH、HNO3 D.NH3•H2O、Na2CO3、KCl【答案】【考点】离子或物质的共存问题;溶液的酸碱性与pH值的关系.【专题】物质的分离、除杂、提纯与共存问题.【分析】pH为11的水溶液显碱性,水溶液中含有大量的OH﹣.根据复分解反应的条件,若物质之间相互交换成分不能生成水、气体、沉淀,则能够在溶液中大量共存;本题还要注意溶液呈无色,不能含有明显有颜色的铜离子、铁离子和亚铁离子等.【解答】解:pH为11的水溶液显碱性,水溶液中含有大量的OH﹣.A、稀HCll难度:中等知识点:生活中常见的盐三、填空题(共7题)1.用化学用语填空:(1)3个硫原子__________________(2)5个水分子__________________(3)4个铵根离子(4)6个硝酸根离子__________________(5)氢氧化铝中铝元素的化合价__________________.【答案】【考点】化学符号及其周围数字的意义.【专题】化学用语和质量守恒定律.【分析】(1)原子的表示方法,用元素符号来表示一个原子,表示多个该原子,就在其元素符号前加上相应的数字.(2)分子的表示方法,正确书写物质的化学式,表示多个该分子,就在其分子符号前加上相应的数字.(3)离子的表示方法,在表示该离子的元素符号右上角,标出该离子所带的正负电荷数,数字在前,正负符号在后,带1个电荷时,1要省略.若表示多个该离子,就在其离子符号前加上相应的数字.(4)离子的表示方法,在表示该离子的元素符号右上角,标出该离子所带的正负电荷数,数字在前,正负符号在后,带1个电荷时,1要省略.若表示多个该离子,就在其离子符号前加上相应的数字.(5)化合价的表示方法,在该元素的上方用正负号和数字表示,正负号在前,数字在后.【解答】解:(1)由原子的表示方法,用元素符号来表示一个原子,表示多个该原子,就在其元素符号前加上相应的数字,故3个硫原子表示为:3S.(2)由分子的表示方法,正确书写物质的化学式,表示多个该分子,就在其分子符号前加上相应的数字,则5个水分子可表示为:5H2O.(3)由离子的表示方法:在表示该离子的元素符号右上角,标出该离子所带的正负电荷数,数字在前,正负符号在后,带1个电荷时,1要省略.若表示多个该离子,就在其元素符号前加上相应的数字;4个铵根离子可表示为:4NH4+.(4)由离子的表示方法,在表示该离子的元素符号右上角,标出该离子所带的正负电荷数,数字在前,正负符号在后,带1个电荷时,1要省略.若表示多个该离子,就在其离子符号前加上相应的数字.6个硝酸根离子可表示为:6NO3﹣.(5)氢氧化铝中氢氧根显﹣1价,铝元素显+3价;由化合价的表示方法,在该元素的上方用正负号和数字表示,正负号在前,数字在后,故氢氧化铝中铝元素的化合价可表示为:(OH)3.故答案为:(1)3S;(2)5H2O;(3)4NH4+;(4)6NO3﹣;(5)(OH)3.【点评】本题难度不大,掌握常见化学用语(原子符号、分子符号、化合价、离子符号等)的书写方法、离子符号与化合价表示方法的区别等是正确解答此类题的关键.难度:容易知识点:化学式与化合价2.生活与化学密切相关,生活中处处有化学,请你根据所学化学知识回答下列问题:(1)从分子的角度解释,25ml汽油与25ml酒精混合,体积小于50mL原因是__________________.(2)农业生产中常用于改良酸性土壤的是熟石灰,其化学式为__________________.(3)生活中可用于除去铁锈的两种常见的酸是稀__________________和稀__________________(填物质的名称).(4)氢能源是清洁的绿色能源,其燃烧的化学方程方程式为:__________________,乙醇(C2H5OH)俗称“酒精”,其属于__________________(填“有机物”或“无机物”)(5)日常生活中可以用__________________区分硬水和软水;可以用__________________区分羊毛和棉花.【答案】【考点】利用分子与原子的性质分析和解决问题;硬水与软水;酸的物理性质及用途;有机物与无机物的区别;化学式的书写及意义;氢气的化学性质与燃烧实验.【专题】化学与能源;物质的微观构成与物质的宏观组成;化学用语和质量守恒定律;空气与水;常见的酸酸的通性.【分析】(1)根据分子间有间隔的特征分析回答.(2)写出熟石灰的化学式.(3)根据稀盐酸和稀硫酸的用途分析;(4)根据氢气的可燃性和乙醇的组成分回答;(5)根据区分硬水和软水、羊毛和棉花的方法分析回答.【解答】解:(1)由于分子之间有间隔,25ml汽油与25ml酒精混合时,一部分酒精的子和水分子相互占据了间隔,所以总体积小于50mL.(2)农业生产中常用于改良酸性土壤的是熟石灰,其化学式为Ca(OH)2.(3)生活中可用于除去铁锈的两种常见的酸是稀硫酸和稀盐酸.(4)氢能源是清洁的绿色能源,其燃烧的化学方程方程式为:2H2+O22H2O,乙醇(C2H5OH)俗称“酒精”,是碳的化合物,属于有机物;(5)日常生活中可以用肥皂水区分硬水和软水;可以用灼烧闻气味区分单毛和棉花.故答为:(1)分子之间有间隔.(2)Ca(OH)2.(3)硫酸,盐酸.(4)2H2+O22H2O,有机物;(5)肥皂水灼烧闻气味.【点评】生活与化学密切相关,生活中处处有化学,学会利用化学的知识来分析解答一些问题的方法是解答本题的关键.难度:容易知识点:分子和原子3.根据如图微观示意图,回答相关问题:(1)在化学变化过程中,发生变化的微粒是__________________,没有变化的微粒是__________________.(2)写出该反应的化学方程式__________________.【答案】【考点】微粒观点及模型图的应用;书写化学方程式.【专题】化学反应模拟图型.【分析】(1)根据微粒的变化,分析变化的粒子和没有变化的粒子;(2)根据化学反应的微观示意图,分析反应物、生成物,写出反应的化学方程式;【解答】解:(1)由微粒的变化可知,氨气分子和氧分子变化成了氮气分子和水分子,由此可知,在该变化中发生变化的是分子,没发生变化的是原子;(2)该反应是氨气和氧气在点燃的条件下生成了氮气和水,反应的化学方程式是:4NH3+3O22N2+6H2O;答案:(1)分子;原子;(2)4NH3+3O22N2+6H2O.【点评】本题通过化学反应的微观模拟示意图,考查化学反应的实质,完成此题,可以依据已有的知识进行.难度:中等知识点:化学方程式单元测试4.经过“碱的化学性质”的学习,小明同学用如图所示的示意图归纳总结了NaOH生物四条化学性质(即NaOH 能与四类物质发生化学反应).(1)为了验证反应②,小明同学将适量的紫色石蕊试液滴入NaOH溶液中,其观察到的现象是__________________.(2)为了验证反应③能够发生,应选用下利的哪一种试剂__________________.A.KNO3 B.NaClC.CuSO4D.Na2CO3(3)NaOH溶液露置于空气中易变质,所以必须密封保存,请你写出NaOH溶液变质的化学方程式:__________________.【答案】【考点】碱的化学性质;书写化学方程式.【专题】常见的碱碱的通性.【分析】(1)显碱性的溶液能使石蕊试液变蓝色;(2)氢氧化钠能和某些盐反应生成生成另外一种盐和另外一种碱;(3)氢氧化钠能和空气中的二氧化碳反应生成碳酸钠和水.【解答】解:(1)氢氧化钠溶液显碱性,将适量的紫色石蕊试液滴入NaOH溶液中,能够观察到石蕊试液变蓝色.故填:石蕊试液变蓝色.(2)硝酸钾、氯化钠和碳酸钠都不能和氢氧化钠反应,因此不能用来验证反应③,硫酸铜和氢氧化钠反应生成蓝色沉淀氢氧化铜和硫酸钠,可以用来验证反应③.故填:C.(3)氢氧化钠能和空气中的二氧化碳反应生成碳酸钠和水,反应的化学方程式为:2NaOH+CO2═Na2CO3+H2O .故填:2NaOH+CO2═Na2CO3+H2O.【点评】本题主要考查物质的性质,解答时要根据各种物质的性质,结合各方面条件进行分析、判断,从而得出正确的结论.难度:容易知识点:酸和碱单元测试5.如图所示,图中A,B是两种物质的溶解度曲线,请回答下列问题:(1)图中p点的含义是__________________.(2)在t2℃时,75g水最多能溶解A物质__________________g.(3)A、B两种物质的饱和溶液温度由t1℃升温到t2℃时,一定有晶体析出的是__________________.(4)A中含有少量的B,若要提纯A可使用__________________方法.【答案】【考点】固体溶解度曲线及其作用;结晶的原理、方法及其应用;晶体和结晶的概念与现象.【专题】溶液、浊液与溶解度.【分析】(1)溶解度曲线的交点表示该温度下两物质的溶解度相等;(2)据该温度下A的溶解度分析解答;(3)溶解度随温度升高而减小的物质,其饱和溶液升温会析出晶体;(4)据AB的溶解度受温度影响情况分析解答.【解答】解:(1)图中p点是t1℃时,AB两种物质的溶解度曲线的交点,表示该温度下二者的溶解度相等.(2)在t2℃时A的溶解度是60g,即100g水中最多溶解60g的A,则75g水最多能溶解A物质×75g=45g.(3)A、B两种物质的饱和溶液温度由t1℃升温到t2℃时,B的溶解度减小,所以一定有晶体析出.(4)A的溶解度受温度影响较大,B的溶解度随温度升高而减小,所以A中含有少量的B,若要提纯A可使用降温结晶或冷却热饱和溶液的方法;故答案为:(1)在t1℃时,AB两种物质的溶解度相等;(2)45;(3)B;(4)降温结晶(或冷却热饱和溶液).【点评】本题考查了对溶解度概念的了解、溶解度曲线的意义和应用,及物质的提纯,能较好考查学生分析解决问题的能力.难度:中等知识点:溶液单元测试6.小刚同学称重6.3g固体药品,称量结束后才发现自己把称量物和砝码的位置颠倒了.请问:小刚称量药品的实际质量是__________________g.【答案】【考点】称量器-托盘天平.【专题】化学学习中的实验思想;常见仪器及化学实验基本操作.【分析】根据天平的使用方法是左物右码,左盘的质量等于右盘的质量加游码的质量,即药品质量=砝码质量+游码质量,如果位置放反,根据左盘的质量=右盘的质量+游码的质量,列等式进行计算.【解答】解:正确使用托盘天平称量物品质量时,物品质量=砝码质量+游码质量,如果物品与砝码放反位置,则物品质量=砝码质量﹣游码质量,使用托盘天平称取6.3g固体药品,而当砝码与药品的位置颠倒了,则药品质量=6g﹣0.3g=5.7g.故答案为:5.7.【点评】解答本题关键是要知道左物右码称量时:物体的质量=砝码的质量+游码的质量;左码右物称量时物体的实际质量=砝码的质量﹣游码的质量.难度:容易知识点:化学是一门以实验为基础的科学7.一包固体粉末,可能含有Na2CO3、Fe2(SO4)3、NaCl、Na2SO4中的一种或几种,为探究其成分,设计以下实验进行探究:(1)取少许固体粉末于试管中,加水使其充分溶解,得到无色溶液;(2)取少量(1)中的溶液于试管中,滴加足量的Ba(NO3)2溶液,有白色沉淀产生,过滤;(3)向(2)中的滤渣(白色沉淀)中加入足量的HNO3,有气泡产生,白色沉淀部分溶解.【实验结论】:a、固体粉末中一定不存在__________________,一定存在__________________、__________________,可能存在__________________;b、写出(3)中反应的化学方程式__________________.【答案】【考点】物质的鉴别、推断;盐的化学性质;书写化学方程式.【专题】混合物组成的推断题.【分析】根据硫酸铁在溶液中显黄色,碳酸钠和硝酸钡会生成溶于酸的碳酸钡沉淀,硫酸钠和硝酸钡会生成不溶于酸的硫酸钡沉淀等知识进行分析.【解答】解:硫酸铁在溶液中显黄色,碳酸钠和硝酸钡会生成溶于酸的碳酸钡沉淀,硫酸钠和硝酸钡会生成不溶于酸的硫酸钡沉淀.取少许固体粉末于试管中,加水使其充分溶解,得到无色溶液,所以样品中一定不含硫酸铁;取少量(1)中的溶液于试管中,滴加足量的Ba(NO3)2溶液,有白色沉淀产生,过滤,可能含有硫酸钠、碳酸钠中的一种或两种都有;向(2)中的滤渣(白色沉淀)中加入足量的HNO3,有气泡产生,白色沉淀部分溶解,所以样品中一定含有碳酸钠、硫酸钠,可能含有氯化钠,所以a、固体粉末中一定不存在Fe2(SO4)3,一定存在Na2CO3、Na2SO4,可能存在NaCl;b、(3)中的反应是碳酸钡和硝酸反应生成硝酸钠、水和二氧化碳,化学方程式为:BaCO3+2HNO3=Ba(NO3)2+H2O+CO2↑.故答案为:(1)Fe2(SO4)3,Na2CO3、Na2SO4,NaCl;b、BaCO3+2HNO3=Ba(NO3)2+H2O+CO2↑.【点评】在解此类题时,首先分析题中所给物质的性质和两两之间的反应,然后依据题中的现象判断各物质的存在性,最后进行验证即可.难度:中等知识点:化学与生活单元测试四、实验,探究题(共1题)1.如图为实验室制取气体装置图:(1)写出标有序号的仪器名称:①__________________;②__________________.(2)实验室用一种紫黑色固体粉末制取氧气,需选用的发生装置为__________________(填序号,下同),收集装置为__________________;反应的化学方式为:__________________.(3)实验室用A装置制取二氧化碳,反应的化学方式为:__________________,收集装置为__________________.检验二氧化碳的原理为__________________(用化学方程式表示).(4)若用A装置制取气体,为了更好地控制反应的发生和停止,可将__________________改为分液漏斗;若用E装置收集氧气,气体应从__________________端(填a或b进入).【答案】【考点】常用气体的发生装置和收集装置与选取方法;实验室制取氧气的反应原理;二氧化碳的实验室制法;二氧化碳的检验和验满;书写化学方程式.【专题】常见气体的实验室制法、检验、干燥与净化.【分析】(1)熟记仪器的名称;(2)根据用高锰酸钾制取氧气的反应物和反应条件选择发生装置;根据氧气的密度和溶水性选择收集装置;熟记实验室制取氧气的化学反应式;(3)实验室制取CO2,是在常温下,用大理石或石灰石和稀盐酸制取的,碳酸钙和盐酸互相交换成分生成氯化钙和水和二氧化碳,因此不需要加热.二氧化碳能溶于水,密度比空气的密度大,因此只能用向上排空气法收集;检验二氧化碳通常用澄清的石灰水;(4)根据仪器的用途以及氧气的密度来分析.【解答】解:(1)①是酒精灯,②是水槽;故填:酒精灯;水槽;(2)该紫黑色固体是高锰酸钾,用高锰酸钾制取氧气是固体的加热反应,可用装置B进行;氧气的密度大于空气的密度,并且不易溶于水,所以可以排水法C和向上排空气法E收集;化学反应式是:2KMnO4K2MnO4+MnO2+O2↑.故答案为:B;C或F;2KMnO4K2MnO4+MnO2+O2↑.(3)实验室制取CO2,是在常温下,用大理石或石灰石和稀盐酸制取的,碳酸钙和盐酸互相交换成分生成氯化钙和水和二氧化碳,因此不需要加热.二氧化碳能溶于水,密度比空气的密度大,因此只能用向上排空气法收集;检验气体是否是二氧化碳的方法是:把气体通入澄清的石灰水中,如果石灰水变浑浊,说明是二氧化碳.故填:CaCO3+2HCl=CaCl2+H2O+CO2↑;C;CO2+Ca(OH)2=CaCO3↓+H2O;(4)用分液漏斗代替长颈漏斗可以更好地控制反应的发生和停止;因为氧气的密度比空气大,所以用装置E收集氧气时,氧气从长管进入,故填:长颈漏斗;b.【点评】本考点主要考查了仪器的名称、气体的制取装置和收集装置的选择,同时也考查了化学方程式的书写和气体的检验等,综合性比较强.气体的制取装置的选择与反应物的状态和反应的条件有关;气体的收集装置的选择与气体的密度和溶解性有关.本考点是中考的重要考点之一,主要出现在实验题中.难度:中等知识点:制取氧气。
贵州省黔西南布依族苗族自治州中考化学试卷姓名:________ 班级:________ 成绩:________一、单选题 (共12题;共24分)1. (2分)下列说法正确的是()A . 分子是保持物质性质的最小粒子B . 混合物中一定含有不同种元素C . 最外层电子数相同的原子的化学性质有差异很大D . 化学变化中,分子种类一定改变2. (2分)下列变化中不属于化学变化的是()A . 酒精挥发B . 植物发生光合作用C . 自行车日久出现生锈D . 电解水得到氢气和氧气3. (2分)(2020·永宁模拟) 实验是学习化学的一条重要途径。
下列图示实验操作正确的是()A . 取用少量液体B . 加热液体C . 稀释浓硫酸D . 称量氯化钠4. (2分)下列化学用语中,正确的是A . 2个氧分子:2OB . 氧化钠:NaOC . 3个钠离子:3Na+D . 2H2O的相对分子质量为205. (2分)如图是元素周期表中的一格,从中获取的信息错误的是()A . 该元素的原子序数为11B . 该元素属于非金属元素C . 该元素的原子核外有11个电子D . 该元素的相对原子质量为22.996. (2分) (2017九上·江都期中) 中央电视台曝光部分药品胶囊重金属铬元素含量超标。
如图是元素周期表中关于铬元素的信息图,你认为从图中获得的信息正确的是()A . 该元素的原子核内中子数为24B . 该元素属于非金属元素C . 该原子的相对原子质量为52.00gD . 该元素的原子核外有24个电子7. (2分)生活中处处有化学,以下做法不合理的是()A . 室内起火时,不要急于打开门窗B . 将燃气热水器安装在浴室里C . 用汽油擦洗衣服上的油污D . 电器着火切断电源后用湿棉被盖灭8. (2分)下列物质的用途中,主要利用其化学性质的是()A . 铜丝做导线B . 干冰用作制冷剂C . 澄清石灰水检验二氧化碳D . 石墨制铅笔芯9. (2分)在一定条件下,下列转化不能由一步反应实现的是()A . Fe2O3→ FeCl2B . H2CO3→ CO2C . CuCl2→ CuD . Mg→ MgO10. (2分) (2020九下·泰安开学考) 除去下列物质中的少量杂质,所选用的试剂正确的是()选项物质(括号内为杂质)试剂A FeSO4溶液(CuSO4)过量铁粉B CO2气体(CO)氢氧化钠溶液C CaO固体(CaCO3)稀盐酸D NaCl溶液(Na2CO3)过量氯化钙溶液A . AB . BC . CD . D11. (2分)(2017·德州) 下列四个图象能正确反映其对应实验操作的是()A . ①用一氧化碳气体还原一定质量的氧化铁粉末B . ②用两份等质量、等浓度的过氧化氢溶液分别制取氧气C . ③向一定体积的稀盐酸中逐滴加入足量的氢氧化钠溶液D . ④某温度下,向一定量饱和硝酸钾溶液中加入硝酸钾晶体12. (2分) (2017九下·江阴期中) 下列实验方案中,不可行的是()A . 除去粗盐中的泥沙,采用溶解、过滤、蒸发的步骤B . 用MnO2来区分水和过氧化氢溶液C . 用稀盐酸除去铁粉中混有的少量铜粉D . 用Ca(OH)2溶液检验露置在空气中的NaOH溶液是否变质二、填空题 (共2题;共9分)13. (4分)在紧张的学习生活中,一份美味的营养午餐不仅能为我们补充能量,也能带来好心情.下图是一份营养餐,包含了排骨、胡萝卜、玉米、西兰花、鸡蛋、米饭等食物.其中排骨和鸡蛋主要为人体提供的营养素是________,胡萝卜、西兰花富含的营养素对人体的作用是________,玉米富含的营养素在人体内经________的催化作用,与________发生一系列反应,最终变成________(填化学式).为了促进玉米的生长有时需要施加适量钾肥,请写出一种钾肥的化学式________.该化肥作用是保证________的顺利进行,增强植物的________能力.14. (5分) (2019九上·莒县期末) N2O和NO2是氮的氧化物家庭中的两名成员。
贵州省黔西南州2020年中考化学试卷一、选择题(共6个小题,每小题3分,共18分。
每小题4个选项中只有一个符合题意,多选、不选、错选均不得分)3.(3分)(2020•黔西南州)厨房中的调味品﹣﹣食醋,其主要成分是醋酸,化学式为CH3COOH,5.(3分)(2020•黔西南州)学习化学最重要的是对知识进行归纳和整理,下列选项中不完6.(3分)(2020•黔西南州)在pH=1的溶液中,下列离子能大量共存,且溶液为无色的是二、填空题(共5小题,每空1分,共22分) 7.(5分)(2020•黔西南州)用化学用语填空;(1)2个氢原子2H(2)3个水分子3H2O(3)4个镁离子4Mg2+(4)氯化亚铁中铁元素的化合价Cl2;(5)画出16号元素的原子结构示意图.8.(4分)(2020•黔西南州)用所给元素C、O、H、Ca、Al组成物质填空(填化学式)(1)用于人工降雨的干冰CO2;(2)用于中和胃酸过多的碱Al(OH)3;(3)食品包装袋中的干燥剂CaO ;(4)能使紫色石蕊变红的酸H2CO3.9.(6分)(2020•黔西南州)按要求填空:(1)为了区别硬水和软水,常用肥皂水,生活中常用煮沸的方法将硬水软化为软水;(2)铁在有氧气和水蒸气的条件下会生锈,铁锈可用稀盐酸或稀硫酸除去;(3)酒精灯的熄灭方法是用灯帽盖灭,其灭火原理是隔绝氧气.10.(3分)(2020•黔西南州)如图是甲、乙、丙三种固体物质的溶解度曲线,请回答:(1)t1℃时,甲、乙、丙三种物质的溶解度由大到小的顺序为甲=丙>乙;(2)在t2℃时,将30g甲物质溶于50克水中,充分溶解,可形成75 g甲溶液;(3)甲中混有少量乙时,可采用降温结晶或冷却热饱和溶液方法提纯.11.(4分)(2020•黔西南州)推断题:物质之间的转化关系如图所示,部分产物和反应条件已省去.(1)金属B的活动性>金属D的活动性(填“>”、“<”、“=”);(2)若A是一种气体化合物,写出①的化学方程式:Fe2O3+3CO2Fe+3CO2;(3)向C溶液中加入AgNO3溶液,有白色沉淀,加入稀硝酸,沉淀不溶解,写出其化学方程式CuCl2+2AgNO3=Cu(NO3)2+2AgCl↓;(4)写出溶液C与NaOH溶液反应的化学方程式:CuCl2+2NaOH=Cu(OH)2↓+2NaCl.三、实验题(共2个小题,每空1分,共14分)12.(9分)(2020•黔西南州)化学实验里,老师给学生准备了如图几种实验装置.(1)指出仪器的名称:①酒精灯②锥形瓶;(2)实验室用高锰酸钾制取氧气时,选择的发生装置和收集装置为AC或AE ,反应的化学方程式为2KMnO4K2MnO4+MnO2+O2↑,属于分解反应(填基本反应类型);(3)实验室常用大理石与稀盐酸反应制取二氧化碳气体,选择的发生装置和收集装置为BC ,反应的化学方程式为CaCO3+2HCl═CaCl2+H2O+CO2 ↑;(4)NH3是一种极易溶于水的气体,实验室常用加热NH4Cl和Ca(OH)2两种固体混合物来制取NH3,应选用的发生装置为 A ,反应的化学方程式为2NH4Cl+Ca(OH)22NH3↑+CaCl2+2H2O .13.(5分)(2020•黔西南州)烧杯中装有一定量的Na2CO3溶液,向其中加入一定量的CaCl2溶液,充分反应后过滤,得到滤渣和滤液,现对滤液中溶质的成分进行探究:【提出猜想】:猜想1 滤液中的溶质为NaCl;猜想2 滤液中的溶质为NaCl、CaCl2;猜想3 滤液中的溶质为NaCl、Na2CO3;猜想4 滤液中的溶质为NaCl、CaCl2、Na2CO3;(1)完成猜想3.(2)同学们一致认为,猜想4有明显的错误,其原因是碳酸钠和氯化钙会发生化学反应,不能同时存在.(5)当NaCl溶液中混有少量的Na2CO3溶液时,可选用下列哪些试剂除去Na2CO3杂质(多选题)ABC .A.稀盐酸 B.CaCl2溶液 C.BaCl2溶液 D.Ba(OH)2溶液.四、计算题(共6分)14.(6分)(2020•黔西南州)一块表面被氧化的铝片质量为15.6g,将其放入烧杯中,加入213g稀硫酸,恰好完全反应,反应后,称得烧杯中的溶液质量为228g,求:(提示:Al2O3+3H2SO4═Al2(SO4)3+3H2O 2Al+3H2SO4═Al2(SO4)3+3H2↑)(1)生成氢气的质量为0.6 g;(2)反应后所得溶液中溶质的质量分数.。
贵州省黔西南州望谟六中学2023-2024学年中考联考化学试题考生请注意:1.答题前请将考场、试室号、座位号、考生号、姓名写在试卷密封线内,不得在试卷上作任何标记。
2.第一部分选择题每小题选出答案后,需将答案写在试卷指定的括号内,第二部分非选择题答案写在试卷题目指定的位置上。
3.考生必须保证答题卡的整洁。
考试结束后,请将本试卷和答题卡一并交回。
一、单选题(本大题共15小题,共30分)1.某无色溶液能使紫色石蕊试液变红,则能在该溶液中大量共存的一组物质是()A.CuSO4、KCl、NaCl B.Na2CO3、NaOH、Ca(OH)2C.H2SO4、Na2SO4、HCl D.NaHCO3、KNO3、NaCl2.下列物质的用途利用其物理性质的是A.生石灰用作干燥剂B.铁粉用作食品保鲜吸氧剂C.铜用于制作导线D.小苏打用于治疗胃酸过多3.现有Cu、CuO、Cu(OH)2三种固体的混合物共20g,将其加入烧杯中,倒入稀H2SO4,恰好完全反应后过滤,测得滤渣质量为2.2g,将滤液蒸干后,得到固体质量32g,求原混合物CuO的质量分数为()A.49% B.32% C.40% D.无法确定4.下列食物中富含维生素的是A.鱼B.鸡蛋C.米饭D.西红柿5.在空气的成分中,体积分数约占21%的是()A.氮气B.二氧化碳C.氧气D.稀有气体6.居里夫人在1898年从几吨的含铀废料中提炼出0.3g镭。
已知镭元素的核电荷数为88,相对原子质量为226,则镭原子的核内中子数为()A.226 B.88 C.138 D.317.炒菜时油锅着火,用锅盖盖灭,其主要的灭火原理是A.隔绝空气B.移走可燃物C.降温到着火点以下D.降低可燃物的着火点8.常温下,向烧杯内的甲物质加入乙物质至过量,若x轴表示加入乙物质的质量,则下列选项于图像不相符的是()选项甲物质乙物质Y轴的意义A 稀盐酸和硫酸钠氢氧化钡生成沉淀的质量B 水硝酸钾溶质的质量分数C 二氧化锰过氧化氢溶液氧气的质量D 铝稀硫酸溶液中铝元素的质量A.A B.B C.C D.D 9.下列关于物质的组成、结构、性质、用途以及变化规律的总结中,正确的是A.Cl、Cl-两种微粒的质子数相同,化学性质相同B.H2O2、H2SO4、Ca(OH)2均由不同和元素组成,都属于混合物C.NaOH、Al(OH)3都是常见的碱,都可用于治疗胃酸过多D.在加热条件下,H2和CO都能使CuO失去氧,H2和CO都发生了氧化反应10.下列有关能源和环境的说法中,错误的是A.生活污水应集中处理达标后排放B.煤、石油、天然气都是不可再生能源C.减少一次性塑料制品的使用,有利于控制白色污染D.使用乙醇汽油有利于节约石油资源,缓解温室效应11.运用化学知识可以解决很多实际问题,下表中完全正确的一组是A化学与生活B化学与健康图书馆起火——用二氧化碳灭火器防止菜刀生锈——洗干净以后擦干小苏打一一作面包膨松剂甲醛溶液——作食品保鲜剂C性质与用途D化学之最金的化学性质稳定——作装饰品HNO3中含有氮元素——作氮肥空气中含量最少的气体是——稀有气体人体中含量最多的物质——水A .AB .BC .CD .D12.下列关于溶液说法正确的是( )A .将氯化钠和植物油放入水中,充分搅拌后都能形成溶液B .把20%的蔗糖溶液均分成两份,每份溶液的溶质质量分数为10%C .向20℃时的蔗糖饱和溶液中加入食盐,食盐不再溶解D .配制50gl6%的氯化钠溶液一般经过计算、称量(或量取)、溶解、装瓶存放等步骤 13.化学与生活密切相关,下列说法正确的是A .糖类、油脂两种营养物质能为人体提供能量,蛋白质则不能B .用肥皂水可以区别硬水和软水,蒸馏可以将硬水转化为软水C .葡萄糖酸锌和葡糖糖酸钙都可为人体补充微量元素D .任何地区的任何人都必须食用加碘食盐 14.下列变化属于化学变化的是( ) A .小麦磨面B .水果榨汁C .冰雪融化D .煤气中毒15.CO 中氧元素化合价为( ) A .-1B .-2C .0D .+2二、填空题(本大题共1小题,共6分) 16.置换反应是中学化学反应的基本反应类型之一已知:化合物A+单质B →化合物C+单质D .试回答下列问题.若D 为氢气,A 为稀硫酸,则B 应满足的条件是_____.若D 为铜,化合物A 的化学式可能为_____.已知在高温条件下碳与水蒸气可反应生成一氧化碳和氢气(水煤气的主要成分),写出该反应的化学方程式_____若家中发生燃气(天然气)泄漏,下列措施不可行的是_____(填字母序号). A 检查并关闭气源阀门 B 轻轻打开门窗通风C 立即打开抽油烟机排气非金属单质也具有类似金属与盐溶液之间发生置换反应的规律,即活动性较强的非金属可把活动性较弱的非金属从其盐酸溶液中置换出来,如在溶液中可发生下列反应:22Cl 2NaBr 2NaCl Br +=+、22I Na S 2Nal S +=+↓、22Br 2K 2KBr l +=+由此判断222S Cl I Br 、、、四种单质中非金属活动性最强的是_____,最弱的是_____.在化学反应中,物质所含元素的化合价发生变化的反应就是氧化还原反应,据此判断置换反应_____(填“属于”或“不属于”)氧化还原反应. 三、简答题(本大题共2小题,共25分) 17.(8分)阅读下面材料,回答问题。
2020年贵州省黔西南州中考化学试卷和答案解析一、单项选择题(本题6小题,每题2分,共12分)1.(2分)从化学的角度对下列成语进行解释,其中错误的是()A.点石成金﹣﹣化学反应改变了元素种类B.铜墙铁壁﹣﹣铜、铁硬度较大,比较坚固C.釜底抽薪﹣﹣燃烧的条件之一是需要可燃物D.烈火真金﹣﹣金在高温下难与其它物质反应解析:A、化学反应前后元素种类不变;B、铜、铁硬度较大,比较坚固;C、燃烧条件:可燃物,与氧气接触,温度达到着火点;D、金的化学性质不活泼。
参考答案:解:A、化学反应不能改变元素种类,该选项说法不正确;B、铜、铁硬度较大,比较坚固,该选项说法正确;C、燃烧的条件之一是需要可燃物,该选项说法正确;D、金在高温下难与其它物质反应,该选项说法正确。
故选:A。
点拨:本题主要考查物质的性质,解答时要根据各种物质的性质,结合各方面条件进行分析、判断,从而得出正确的结论。
2.(2分)在下列仪器中,可用于配制溶液、加热较多量液体及反应容器的是()A.试管B.烧杯C.集气瓶D.量筒解析:根据实验室常见仪器的用途分析即可,烧杯:用作配制溶液、溶解固体和加热较多量液体试剂。
试管:用于少量液体试剂的加热。
量筒:量取液体体积,不能加热。
集气瓶:适用于收集气体。
参考答案:解:A、试管用于少量液体试剂的加热,一般不用作溶解固体、配制溶液,故A错误;B、烧杯可以用来溶解固体、配制溶液、加热较多量液体试剂,故B正确;C、集气瓶用于收集气体,不能用于配制溶液、加热较多量液体及反应容器,故C错误;D、量筒只用来量取液体,而一定不能用来溶解固体、配制溶液,故D错误。
故选:B。
点拨:此题看起来简单,但同学们的答分并不高,同学们对这些仪器的使用范围很模糊,这就需要同学们注重课本,留意常见仪器的使用规则,同时做实验时要严格要求自己。
3.(2分)分类是学习和研究化学的一种常用方法。
下列分类正确的是()A.酸:NaHCO3、H2SO4B.氧化物:SO2、KMnO4C.黑色固体:CuO、Fe2O3D.具有还原性的物质:C、H2解析:A、电离生成的阳离子都是氢离子的化合物是酸,由金属离子和酸根离子组成的化合物是盐;B、由氧元素和另外一种元素组成的化合物是氧化物;C、氧化铜是黑色固体,氧化铁是红棕色固体;D、碳、氢气和一氧化碳具有还原性。
2020年贵州省黔西南州中考化学试卷一、单项选择题(本题6小题,每题2分,共12分)1.(2分)从化学的角度对下列成语进行解释,其中错误的是()A.点石成金﹣﹣化学反应改变了元素种类B.铜墙铁壁﹣﹣铜、铁硬度较大,比较坚固C.釜底抽薪﹣﹣燃烧的条件之一是需要可燃物D.烈火真金﹣﹣金在高温下难与其它物质反应2.(2分)在下列仪器中,可用于配制溶液、加热较多量液体及反应容器的是()A.试管B.烧杯C.集气瓶D.量筒3.(2分)分类是学习和研究化学的一种常用方法。
下列分类正确的是()A.酸:NaHCO3、H2SO4B.氧化物:SO2、KMnO4C.黑色固体:CuO、Fe2O3D.具有还原性的物质:C、H24.(2分)最新临床医学研究表明,羟氯喹(C18H26ClN3O)对新冠肺炎并无明显疗效。
下列关于羟氯喹的叙述错误的是()A.由碳、氢、氯、氮、氧元素组成B.相对分子质量为335.5gC.碳元素的质量分数最大D.氯元素的原子序数最大5.(2分)室温下,将氢氧化钠溶液滴加到盛有一定量稀盐酸的容器中,边滴边搅拌,用数字pH仪连接电脑实时测得pH变化曲线如图。
下列相关叙述错误的是()A.容器中发生的反应属于中和反应B.a点溶液能使紫色石蕊溶液变红C.b点表示HCl与NaOH等质量反应D.c点溶液中的溶质是NaCl和NaOH6.(2分)化肥碳酸铵、硫酸钾均为白色固体。
分别取少量固体进行下列实验,不能将两者区别出来的是()A.与熟石灰粉末混合研磨B.加入稀盐酸中C.加入BaCl2溶液中D.加入Ba(OH)2溶液中二、填空题(本题5小题,化学方程式2分,其余每空1分,共24分)7.(5分)化学用语是学习化学的必备工具。
用化学用语回答下列问题:(1)可燃冰的主要成分是甲烷,4个甲烷分子可表示为。
(2)镁原子的结构示意图为,镁原子失去两个电子形成;镁元素在化合物中的化合价为;金属镁与氯气作用生成氯化镁,氯化镁的化学式是。
贵州省黔西南州2022年中考化学真题(共6题;共12分)1.(2分)某中学有两名学生回到住所,闻到屋内充斥着燃气味道,他们赶紧关闭阀门后立即点燃炉灶检测,燃气罐瞬间燃爆,两人都被严重烧伤。
当打开房门闻到燃气气味时,首先应立即()A.拨打电话向消防救援站报警B.打开燃气灶具查找漏气部位C.打开门窗通风D.拨打电话请燃气部门人员上门维修【答案】C【解析】【解答】燃气泄漏首先是开窗通风,降低可燃气体浓度。
切记不可打开电源开关、室内拨打电话,更不能点燃明火,以免因电打火或明火引燃气体,造成火灾或爆炸,故答案为:C。
【分析】根据燃气泄漏首先是开窗通风,降低可燃气体浓度及不能接触明火分析。
2.(2分)化学是以实验为基础的学科,下列实验操作正确的是()A.测溶液pH B.加热液体C.称量固体D.铁丝在氧气中燃烧【答案】B【解析】【解答】A、测定pH时应将待测液滴在pH试纸上,不能直接伸到待测液中,会污染待测液,如图所示,将试纸直接伸到了待测液中,操作不符合题意;B、给液体加热时,液体体积不超过试管的三分之一,用酒精灯外焰加热,如图所示,操作符合题意;C、天平称量药品质量应左物右码,有腐蚀性的药品要放在玻璃容器中称量,如图所示,氢氧化钠具有腐蚀性应在玻璃容器内称量,操作不符合题意;D、铁丝燃烧时应事先在集气瓶内注入少量水或是细沙,防止溅落的熔化物使集气瓶受热不均而炸裂,如图所示,未加入水或是细沙,操作不符合题意;故答案为:B。
【分析】A、根据测定pH时应将待测液滴在pH试纸上分析;B、根据加热液体时液体体积不超过试管的三分之一,拇指不能接触试管夹短柄分析;C、根据氢氧化钠的腐蚀性分析;D、根据铁丝燃烧要防止溅落的熔化物使集气瓶受热不均而炸裂分析。
3.(2分)每年6月5日是世界环境日,我国今年的主题是“共建清洁美丽世界”,旨在促进全社会增强环境保护意识,投身生态文明建设。
下列提议中不符合主题要求的是()A.有效控制CO2排放,努力实现“碳达峰”“碳中和”B.将PVC塑料袋集中焚烧,防止产生“白色污染”C.爱护水资源,未经过处理的生活污水不随意排放D.严格执行垃圾分类,废弃电池放入有害垃圾箱内【答案】B【解析】【解答】A、控制CO2的排放,目的是为减缓温室效应,利用环境保护;不符合题意;B、塑料垃圾露天焚烧,会造成空气污染,不利于环境保护;符合题意。
综合理科化学部分试题及参考答案 第1页 共5页
秘密★启用前
黔西南州2016年初中毕业生学业暨升学统一考试试卷
综合理科
考生注意:
1.一律用黑色笔或2B 铅笔将答案填写或填涂在答题卷指定位置内。
2.本试卷共6页,物理满分90分,化学满分60分,共150分,答题时间150分钟。
化学部分
可能用到的相对原子质量:H —1 C —12 O —16 Na —23 S —32
一、选择题(共6个小题,每小题2分,共12分。
每小题的4个选项中只有一个选项符合
题意,多选、不选、错选均不得分)
1.下列变化属于化学变化的是
A .生米煮成熟饭
B .水变成冰
C .灯泡发光
D .干冰用于人工降雨
2.下列实验操作正确的是
A .取用固体药品
B .收集氧气
C .二氧化碳的验满
D .读出液体的体积
3.下列化学方程式书写正确的是 A .P + O 2P 2O 5B .2Fe + 6HCl 2FeCl 3 + 3H 2↑ C .2H 2O2H 2↑ + O 2↑ D .Mg + O 2MgO 2
4.下列各种行为中,符合“绿色化学”理念的是
A .提倡使用煤作燃料
B .提倡使用甲醛溶液浸泡水产品
C .提倡使用清洁能源
D .提倡出行时多使用私家车
5.下列各组物质分类一致的是
A .HNO 3、H 2SO 4、NaOH
B .H 2CO 3、Ca(OH)2、NaCl
C .CuSO 4、Al 2O 3、NH 3·H 2O
D .CaCO 3、MgCl 2、AgNO 3
6.下列各组物质在pH=11的无色溶液中能大量共存的是
A .NaCl 、稀HCl 、KOH
B .CuSO 4、KNO 3、BaCl 2
C .FeCl 3、NaOH 、HNO 3
D .NH 3·H 2O 、Na 2CO 3、KCl
二、填空题(共6个小题,每空1分,共24分)
7.用化学用语填空:
(1)3个硫原子(2)5个水分子
(3)4个铵根离子(4)6个硝酸根离子 点燃 点燃 通电
综合理科化学部分试题及参考答案 第2页 共5页
(5)氢氧化铝中铝元素的化合价
8.生活与化学密切相关,生活中处处有化学,请你根据所学化学知识回答下列问题:
(1)从分子的角度解释,25mL 汽油与25mL 酒精混合,体积小于50mL 原因是。
(2)农业生产中常用于改良酸性土壤的是熟石灰,其化学式为。
(3)生活中可用于除去铁锈的两种常见的酸是稀和稀(填物质的名称)。
(4)氢能源是清洁的绿色能源,其燃烧的化学方程式为:。
乙醇(C 2H 5OH )俗称“酒精”,
其属于(填“有机物”或“无机物”)。
(5)日常生活中可以用区分硬水和软水;可以用区分羊毛和棉花。
9.根据下列微观示意图,回答相关问题:
(1)在化学变化过程中,发生变化的微粒是,没有变化的微粒是。
(2)写出该反应的化学方程式。
10.经过“碱的化学性质”的学习,小明同学用下图归纳总结出了NaOH 的四条化学性质(即NaOH 能与四类物质发生化学反应)。
(1)为了验证反应②,小明同学将适量的紫色石蕊试液滴入NaOH 溶液中,其观察到的
现象是。
(2)为了验证反应③能够发生,应选用下列的哪一种试剂。
A .KNO 3
B .NaCl
C .CuSO 4
D .Na 2CO
3
(3
)
NaOH 溶液露置于空气中易变质,所以必须密封保存,请你写出NaOH 溶液变质的化学
方程式:。
11.如图所示,图中A 、B 是两种物质的溶解度曲线,请回答下列问题:
(1)图中P 点的含义是。
(2)在t 2℃时,75g 水最多能溶解A 物质g 。
(3)A 、B 两种物质的饱和溶液温度由t 1℃升温到t 2℃时,
一定有晶体析出的是。
(4)A 中含有少量的B ,若要提纯A 可使用方法。
12.小刚同学称量6.3g 固体药品,称量结束后才发现自己把
称量物和砝码的位置颠倒了。
请问:小刚称量药品的实际质量是g 。
三、实验与探究(共2个小题,每空1分,共16分)
13.下图为实验室制取气体装置图:
A B C D E F
(1)写出标有序号的仪器名称:①;②。
(2)实验室用一种紫黑色固体粉末制取氧气,需选用的发生装置为(填序号,下同),收集装置为;反应的化学方程式为:。
(3)实验室用A装置制取二氧化碳,反应的化学方程式为:,收集装置为,检验二氧化碳的原理为(用化学方程式表示)。
(4)若用A装置制取气体,为了更好地控制反应的发生和停止,可将改为分液漏斗;若用E装置收集氧气,气体应从端(填a或b)进入。
14.一包固体粉末,可能含有Na2CO3、Fe2(SO4)3、NaCl、KNO3、Na2SO4中的一种或几种,为探究其成分,设计以下实验进行探究:
(1)取少许固体粉末于试管中,加水使其充分溶解,得到无色溶液;
(2)取少量(1)的溶液于试管中,滴加足量的Ba(NO3)2溶液,有白色沉淀产生,过滤;
(3)向(2)中的滤渣(白色沉淀)中加入足量的稀HNO3,有气泡产生,白色沉淀部分溶解。
实验结论:
a.固体粉末中一定不存在,一定存在、,可能存在、;
b.写出(3)中反应的化学方程式。
四、计算题(共1题,第1、2小题各2分,第3小题4分,共8分)
15.现有一包Na2CO3和Na2SO4固体粉末混合物22.2g,向
其中加入足量的稀H2SO4,产生气体的质量和加入稀
H2SO4的质量关系如图所示。
(1)Na2CO3中钠元素与氧元素的质量比为,产
生气体的质量为g;
(2)恰好完全反应时,求所用稀H2SO4中溶质的质量;
(3)求恰好完全反应时溶液中溶质的质量分数。
综合理科化学部分试题及参考答案第3页共5页
综合理科化学部分试题及参考答案 第4页 共5页
+3 秘密★启用前
黔西南州2016年初中毕业生学业暨升学统一考试试卷
综合理科参考答案及评分标准
化学部分
一、选择题(共6个小题,每小题2分,共12分)
1、A
2、D
3、C
4、C
5、D
6、D
二、填空题(共6个小题,每空1分,共24分)
7、(1)3S (2)5H 2O (3)4NH 4+(4)6NO 3—
(5)Al(OH)3
8、(1)分子之间有间隔 (2)Ca(OH)2
(3)硫酸盐酸(答案顺序可颠倒) (4
)2H 2+O 22H 2
O 有机物 (5)肥皂水燃烧闻气味(或燃烧,合理均可)
9、(1)分子〔或氨分子(NH 3)和氧分子(O 2)〕
原子〔或氢原子(H )、氮原子(N )和氧原子(O )〕
(2)4NH 3+3O 22N 2+6H 2O
10、(1)溶液变蓝(2)C (3)2NaOH+CO 2Na 2CO 3+H 2O
11、(1)在t 1℃时,A 、B 两种物质的溶解度相等(2)45
(3)B (4)降温结晶(或冷却热饱和溶液)
12、5.7
三、实验与探究(共2个小题,每空1分,共16分)
13、(1)①酒精灯;②水槽
(2(3)CaCO 3+2HClCaCl 2+CaCl 2+CO 2↑C (或E )
(4)长颈漏斗b
14、a 、Fe 2(SO 4)3,Na 2CO 3、Na 2SO 4(顺序可颠倒),KNO 3、NaCl(顺序可颠倒)
点燃 点燃
综合理科化学部分试题及参考答案 第5页 共5页 b 、BaCO 3+2HNO 3Ba(NO 3)2+H 2O+CO 2↑
四、计算题(共1题,第1、2小题各2分,第3小题4分,共8分)
15、(1)23:24(或46:48)、2.2…………………………………………………(2分)
(2)解:设稀H 2SO 4中溶质的质量为x
Na 2CO 3+H 2SO 4Na 2SO 4+H 2O+CO 2↑
98 44
x 2.2g …………………………………………(1分)
9844=2.2x g
98 2.244
g x ⨯= =4.9g
答:稀H 2SO 4中溶质的质量为4.9g ;………………………………………(1分)
(3)解:设固体粉末中Na 2CO 3的质量为x,生成Na 2SO 4的质量为y 。
Na 2CO 3+H 2SO 4Na 2SO 4+H 2O+CO 2↑
106 142 44
x y 2.2g
10644=2.2x g 142442.2y
g = 106 2.244
g x ⨯=142 2.244g y ⨯= =5.3g =7.1g ………………………………………(2分)
则反应后溶液的溶质质量分数为:
22.2 5.37.1100%20%22.2100 2.2g g g g g g
-+⨯=+- 答:反应后溶液中溶质的质量分数为20%。
…………………………………………(2分)。