岩体力学实验指导书
- 格式:doc
- 大小:47.00 KB
- 文档页数:21
《岩体工程力学》实验指导书河南理工大学能源学院采矿工程实验室前言实践教学是学生理解、综合运用所学知识的重要环节,对提高解决工程实际问题的能力具有特殊重要的作用。
因此,在《岩体工程力学》教学中,充分重视实验环节,安排足够的实验、实习内容,开展多种形式的实践教学,以提高实践教学效果。
任课教师参加指导实验,要求学生在实验指导教师指导下系统、独立完成实验过程和实验报告。
目前,实验开出率达100%,综合性和设计性实验比率超过30%。
目前,实验室不仅能开出本科教学的全部实验,也能满足研究生的实验项目和教师科研的需要,还可承接纵向、横向科研课题。
根据课程安排,将岩石单轴压缩实验,岩石单轴抗拉强度测定,岩石点荷载强度的测定,岩石三轴压缩实验以及电液伺服控制岩石力学试验系统的演示等项实验,分小组要求学生独立完成实验的全过程。
为了引导学生对岩石力学工程的特殊兴趣,充分利用教师的科研、科技项目及实践基地,以及实验室全面开放的有利条件,组织岩石力学科技小组活动,在岩石力学实验室,积极开展综合性和设计性实验,学生结合教师的科技服务项目,除大纲要求的实验内容外,还可进行煤和岩石的含水率、吸水率、坚固性系数、软化系数、动态破坏时间、弹性能指标等参数的实验。
在实验的过程中充分发挥学生的积极性,达到增强学生岩石力学的实践能力,锻炼学生的实践技能,培养学生动手和分析问题的能力,扩展知识面及实际工作能力的目的,更好地参与工程实践活动打下了基础。
学生实验守则一、每次实验前必须做好复习和预习。
复习的内容为教科书上有关本次实验的教学内容;预习内容包括仔细阅读实验指导书和去实验室熟悉有关仪器设备。
二、经过预习应掌握该项实验的意义、目的、操作步骤。
对实验指导教师提出的检查性问题,应能回答,否则不得进行实验。
三、实验时态度应严肃认真,严格按教师及实验指导书上所讲的操做步骤进行实验,每台设备应按操作则进行,以免损坏设备或造成事故。
四、实验结束后,应在规定时间内提交实验报告。
《岩石力学》实验指导书河南理工大学能源学院采矿工程实验室2012.9.10煤和岩石物理力学性质测定的采样一般规定1、在选择采样方法时,以及在采样操作过程中,应使试样原有结构和状态尽量不受破坏,一般采用打钻取样,也可以在巷道中或回采工作面采空区及煤壁直接采样。
2、采样地点应该符合研究的目的要求,并应特别注意岩(煤)样的代表性。
在研究某一局部地点的岩石性质时,应在所研究地点附近,找具有代表性的采样点采样;在研究较大范围内的岩石性质时,应根据岩性变化情况,分别在几个具有代表性的采样点采样;当沿层厚变化较大时应分别在上、中、下不同部位采样。
每组岩(煤)样应采自岩性相同的同一层位。
对岩性变化很大的岩层,禁止将在不同地点和不同部位采取的岩(煤)样编为一组。
3、钻孔取样应尽量垂直层面打钻,偏斜不大于5º。
有特殊困难不能做到上述要求,应注明偏斜角度。
尽量不采样爆破方法采样,以产生大量人为裂隙。
如只能用爆破方法时,也应降低炮眼的装药量,以减小其影响。
所采煤块和岩块的规格大体为长×宽×高=20cm×20cm×15cm 的立方体。
4、采样时应有专人做好岩(煤)样描述记录和编号工作。
岩块岩样编号方式采用⎪⎭⎫ ⎝⎛-II 21,⎪⎭⎫ ⎝⎛-21II …等标记,其中罗马数字表示煤层别,前一个阿拉伯数字表示煤层顶板(底板)之第几层,后一个阿拉伯数字表示该岩层之第几块岩样。
阿拉伯字在上(分子)表示为顶板岩样,在下(分母)表示底板岩样。
煤块煤样编号方式可采用(II-1),(II-2),罗马数字表示煤层别,阿拉伯数字表示第几块煤样。
钻孔采样时应附柱状图,岩芯岩(样)编号可采用柱状图上的岩层层序号。
编号用颜色漆写在岩(煤)样上,同时在岩(煤)样上用符号“ ╧”表明其层理方向。
5、每组煤样或岩样的数量,应满足试样制备的需要,按要求测定的项目确定。
考虑到加工是的损耗以及偏离度大于20%是试样数量要适当增高等因素,采样时一般应按表列数量的两倍采取。
岩石力学试验指导书王 生 编 写吉林大学2009 年 5 月 18 日目录前 言…..………………………………………………….1实验一岩石抗压强度实验………………………………….2实验二岩石变形(弹性模量与泊松比)实验.....................6实验三岩石抗拉强度实验………………………………….12实验四岩石抗剪断强度实验……………………………….16实验五岩石三轴剪切强度实验…………………………….21六试验报告的基本要求………………………………..25七问答思考题 ………………………………………..26前言岩体力学是一门基础理论学科,同时也是一门实践性很强的学科。
试验课的内 容也是本学期重要的教学环节之一。
它不仅是消化和巩固课堂讲授内容的有效途 径,也是以后工作中、工程上常遇见的重要指标。
所以,通过室内岩石力学试验,使同学们更好地巩固和深化理解课堂上所学的 专业理论知识,掌握室内试验的基本原理、方法和步骤,培养同学们动手能力,掌 握试验基本功,进行资料整理,分析试验结果的可靠程度,提交试验报告,都具有 重要的实际意义。
目前,随着国民经济的迅猛发展,建筑工程日趋大型化,地基基础埋深不断增 加。
例如,大中型城市高层建筑物、核电站、地铁、公路、铁路线路及隧洞、煤田、 露天开采、石油、冶金、矿山开采、竖井及巷道、筑路、架桥、水利水电、交通运 输、山体边坡、水库坝基、工业与民用建筑和国防建设的需要,对地表及深部的基 岩性质作全面的了解,尤其是近些年建筑石材的开发和利用,都需要有室内试验, 提供试验数据,供设计部门、生产单位合理利用。
目的与意义:岩石力学实验教学是《岩体力学》课程教学计划中实践教学的主 要环节。
岩石力学实验教学的目的在于通过实验教学使学生了解并掌握岩石力学性 质实验的基本方法、操作步骤,了解仪器设备的性能,以及使用中的注意问题。
同 时培养学生实际动手能力和解决实际问题的工作能力,并通过实验进一步加深理解 岩石力学性质的物理本质,以及力学破坏机理,为以后的生产工作,科学研究奠定 实验工作基础, 岩石抗压、抗拉、抗剪断、岩石三轴试验是岩石力学性质的主要组成部分。
《岩体力学》实验指导书姓名:学号:班级:土木学院岩土工程教研室2015.1.9学生实验守则一.每次实验前必须做好复习和预习。
复习的内容为教科书上有关本次实验的教学内容;预习内容包括仔细阅读实验指导书和熟悉实验室有关仪器设备。
二.经过预习应掌握该项实验的意义、目的、操作步骤。
对辅导教师提出的检查性问题,应能回答,否则不得进行实验。
三.实验时态度应严肃认真,严格按辅导教师及实验指导书上所讲的操做步骤进行实验,每台设备的操作应按各设备的操作方法进行,以免损坏设备或造成事故。
非本次实验使用的仪器设备不得乱动。
四.每次实验前由小组长填写仪器设备领用单。
实验完毕后,应将所用仪器设备擦洗干净,放回原处,经小组长检查,辅导教师验收无误后方可离开实验室。
如有损坏,应填写仪器设备损坏报告单,待后处理。
五.实验结束后,应在规定时间内提交实验报告。
实验报告必须独立完成。
实验报告的书写、计算、制图,公式、计算过程、单位齐全、清晰整齐。
实验成绩是期终考核成绩的一部分。
六.如实验结果未能达到要求或因故未做实验者,应申请补做实验,实验室同意后,在指定日期内进行补做。
以上守则请同学们自觉遵守。
实验一岩石单轴压缩实验一、实验目的岩石单轴压缩是指岩石在单轴压缩条件下的强度、变形和破坏特征。
通过该实验掌握岩石单轴压缩实验方法,学会岩石单轴抗压强度、弹性模量、泊松比的计算方法;了解岩石单轴压缩过程的变形特征和破坏类型。
二、实验设备、仪器和材料1. 钻石机、锯石机、磨石机;2 .游标卡尺,精度0.02mm;3. 直角尺、水平检测台、百分表及百分表架;4. YE-600型液压材料试验机;5. JN-16型静态电阻应变仪;6. 电阻应变片(BX-120型);7. 胶结剂,清洁剂,脱脂棉,测试导线等。
三、试样的规格、加工精度、数量及含水状态1. 试样规格:采用直径为50 mm,高为100 mm的标准圆柱体,对于一些裂隙比较发育的试样,可采用50 mm×50 mm×100 mm的立方体,由于岩石松软不能制取标准试样时,可采用非标准试样,需在实验结果加以说明。
岩石力学与岩体实验指导书及报告(内部资料)矿业工程学院实验总室2011年6月一、实验目的:测定岩石的单轴抗压强度。
二、实验方法:将圆柱体岩石试样放在压力实验机上进行单轴压缩实验,试件破坏瞬间受压面上的极限应力值为该岩石的抗压强度。
(一)实验前的准备工作1、试件制备。
描述和尺寸测量见<变形实验>。
每组试件数根据实际情况而定,但最好不少于三块。
(二)实验步骤1、试件安装将准备好的岩石试件放在压力实验机上、下加压板的中心位置,试件整个断面应与加压板严密接触,若不合要求,应予处理。
2、施加载荷保持恒定的应力速率(50~100N/cm2/s)对试件连续加载至破坏为止,记录破坏载荷数值。
描述试件的破坏情况,描述内容见<岩石抗拉强度实验>。
“施加载荷”部分,并记入记录表3-2内,发现试件初裂后仍能继续承受载荷,应记录出裂时的载荷值。
三、计算岩石的抗拉强度岩石的(单轴)抗压强度按下式计算:c p Aσ=式中:cσ-岩石抗压强度(MPa);P-试件破坏时施加的最大载荷KN;A-试件横截面积cm2。
一、实验目的:测定岩石的抗拉强度。
二、实验方法:本实验采用劈裂法测定岩石的抗拉强度。
(一)实验前的准备工作:主要是试件的制备、描述和尺寸测量。
(1)采用圆盘试件。
试件直径(D )为50毫米,厚度(T )为25毫米(T/D=0.5)。
(2)试件两端面应平等,试件轴心线与断面应垂直,二者的最大偏差均不得大于0.2毫米。
试件表面光滑平整。
试件数目据实际情况而定,但最好不少于10块。
(3)测量试件尺寸。
圆盘试件测直径和厚度。
沿厚度(T )上、中、下三个部位分别测直径,取三次测量的平均值为试件的直径。
沿预定加载方向上、中、下三个部位测定试件厚度,取三次测量的平均值为试件的厚度。
方片形试件参照圆盘形试件确定规格,测量其尺寸。
(二)试件安装将试件安装于抗拉模具上,要将试件安放在模具的中心线上,避免偏心加载。
岩石力学试验指导书(适用于地质、土木、水工等专业)岩石力学课程组编写华北水利水电学院岩石力学实验室二○○一年九月目录学生试验守则室内岩石试验的任务和工作基本要求试验一岩石单轴抗压试验试验二岩石抗拉强度试验试验三岩石快速直剪试验试验四单轴压缩变形试验说明:本试验指导书主要依据为:(1)中华人民共和国国家标准:《工程岩体试验方法标准》GB/T50226-1999(2)中华人民共和国水利部:《水利水电工程岩石试验规程》学生试验守则一、每次试验前必须做好复习和预习。
复习的内容为教科书上有关本次试验的教学内容;预习内容包括仔细阅读试验指导书和去实验室熟悉有关仪器设备。
二、经过预习应掌握该项试验的意义、目的、操作步骤。
对辅导教师提出的检查性问题,应能回答,否则不得进行试验。
三、试验时态度应严肃认真,严格按辅导教师及试验指导书上所讲的操做步骤进行试验,每台设备的操做应按各设备的操做准则进行,以免损坏设备或造成事故。
非本次试验使用的仪器设备不得乱动。
四、每次试验前由小组长填写仪器设备领用单。
试验完毕后,应将所用仪器设备擦洗干净,放回原处,经小组长检查,辅导教师验收无误后方可离室。
如有损坏,应填写仪器设备损坏报告单,待后处理。
五、试验结束后,应在规定时间内提交试验报告。
试验报告必须独立完成。
书写、计算、制图要求公式、计算过程、单位齐全、清晰整齐。
试验成绩是期终考核成绩的一部分。
六、如试验结果未能达到要求或因故未做试验者,应申请补做试验,实验室同意后,在指定日期内进行补做。
以上守则同学们应自觉遵守。
室内岩石试验的任务和工作基本要求一、室内岩石试验的任务:是了解岩块的基本物理力学性质及其破坏机制;研究在工程建筑物荷载作用下基岩或围岩的工程性状,为工程地质评价和工程建筑物设计提供资料。
二、室内岩石试验工作基本要求:1、为使试验工作符合实际情况,保证成果质量,各工程勘测设计阶段的岩石试验工作,应在详细了解工程地质条件、设计意图、建筑物特点和可能采用的施工方法基础上进行。
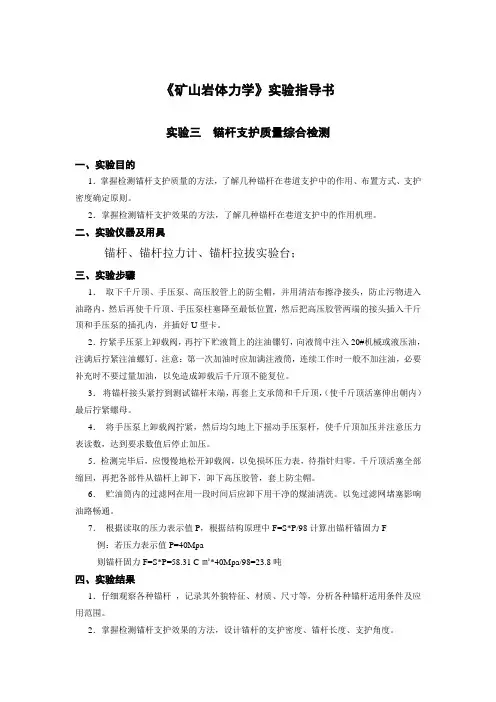
《矿山岩体力学》实验指导书实验三锚杆支护质量综合检测一、实验目的1.掌握检测锚杆支护质量的方法,了解几种锚杆在巷道支护中的作用、布置方式、支护密度确定原则。
2.掌握检测锚杆支护效果的方法,了解几种锚杆在巷道支护中的作用机理。
二、实验仪器及用具锚杆、锚杆拉力计、锚杆拉拔实验台;三、实验步骤1.取下千斤顶、手压泵、高压胶管上的防尘帽,并用清洁布擦净接头,防止污物进入油路内,然后再使千斤顶、手压泵柱塞降至最低位置,然后把高压胶管两端的接头插入千斤顶和手压泵的插孔内,并插好U型卡。
2.拧紧手压泵上卸载阀,再拧下贮液筒上的注油镙钉,向液筒中注入20#机械或液压油,注满后拧紧注油螺钉。
注意:第一次加油时应加满注液筒,连续工作时一般不加注油,必要补充时不要过量加油,以免造成卸载后千斤顶不能复位。
3.将锚杆接头紧拧到测试锚杆末端,再套上支承筒和千斤顶,(使千斤顶活塞伸出朝内)最后拧紧螺母。
4.将手压泵上卸载阀拧紧,然后均匀地上下摇动手压泵杆,使千斤顶加压并注意压力表读数,达到要求数值后停止加压。
5.检测完毕后,应慢慢地松开卸载阀,以免损坏压力表,待指针归零。
千斤顶活塞全部缩回,再把各部件从锚杆上卸下,卸下高压胶管,套上防尘帽。
6.贮油筒内的过滤网在用一段时间后应卸下用干净的煤油清洗。
以免过滤网堵塞影响油路畅通。
7.根据读取的压力表示值P,根据结构原理中F=S*P/98计算出锚杆锚固力F例:若压力表示值P=40Mpa则锚杆固力F=S*P=58.31 C㎡*40Mpa/98=23.8吨四、实验结果1.仔细观察各种锚杆,记录其外貌特征、材质、尺寸等,分析各种锚杆适用条件及应用范围。
2.掌握检测锚杆支护效果的方法,设计锚杆的支护密度、锚杆长度、支护角度。
3.亲自动手操作锚杆拉拔实验,掌握锚杆拉拔实验原理,并记录统计实验数据,根据实验原理和实验数据,分析锚杆的作用机理。
岩体⼒学实验指导书实验4 测定岩⽯的静⼒变形参数⼀、基本原理岩⽯的变形是指岩⽯在外荷载作⽤下,内部颗粒间相对位置变化⽽产⽣与⼤⼩的变化,反映岩⽯变形性质的参数常⽤的有:弹性模量和泊松⽐。
岩⽯变形模量是指试样在单向压缩条件下,压应⼒与纵向应变之⽐,⼜可分为:1、初始模量:应⼒应变曲线原点处的切线斜率。
2、切线模量:对应于应⼒应变曲线上某⼀点M处的切线斜率。
3、割线模量:应⼒应变曲线某⼀点M与原点O的联线的斜率;⼀般取单轴抗压强度的50%的应变点与原点联线的斜率代表该岩⽯的变形模量。
泊松⽐是指单向压缩条件下横向应变与纵向应变之⽐;⼀般⽤单轴抗压强度的50%对应的横向与纵向应变之⽐作为岩⽯的泊松⽐。
本试验是将岩⽯试样置于压⼒机上加压,同时⽤应变计或位移计测记不同压⼒下的岩⽯变形值,求得应⼒应变曲线,然后通过该曲线求岩⽯的变形模量和泊松⽐。
⽬前,测记变形(或应变)的仪表很多,如电阻应变仪、千分表、线性差动变换器等等,其中以电阻应变仪使⽤最⼴,在此着重介绍这种仪器的测量⽅法。
电阻应变仪测量岩⽯应变的基本原理是将电阻应变⽚粘贴在试样的表⾯,当岩⽯受压变形时,电阻应变⽚与岩⽯⼀起变形,并使其电阻值产⽣变化,通过电阻应变仪的电桥装置,测出该变化的电阻值并⾃动转换为应变值,此值即为岩⽯的应变值。
⼆、仪器设备1、制样设备:钻岩机、切⽯机、磨⽚机等;2、测量平台;3、压⼒机;4、静态电阻应变仪;5、惠斯顿电桥、万⽤表、兆欧表;6、电阻⽚及贴⽚设备;7、电线及焊接设备。
三、操作步骤1、试样制备(1)样品可⽤钻孔岩芯或在坑槽中采取的岩块,在取样和试样制备过程中,不允许发⽣认为裂隙。
(2)试件规格:采⽤直径5厘⽶,⾼为10厘⽶的⽅柱体,各尺⼨允许变化范围为:直径及边长为±0.2厘⽶,⾼为±0.5厘⽶。
(3)试样制备的精度应満⾜如下要求:a沿试样⾼度,直径的误差不超过0.03cm;b试样两端⾯不平⾏度误差,最⼤不超过0.005cm;c端⾯应垂直于轴线,最⼤偏差不超过0.25°;d ⽅柱体试样的相邻两⾯应互相垂直,最⼤偏差不超过0.25°。
实验一、岩石变形试验一、试验目的本试验目的在于测定规则岩石试件在单轴压缩应力状态下的纵向和横向变形,据此计算岩石的弹性模量和泊松比。
弹性模量分为初始弹性模量,割线弹性模量和切线弹性模量。
它们均由试验结果绘制的应力~应变曲线确定。
泊松比是指单向压缩条件下横向应变与纵向应变之比;对于岩石,一般用应力~应变曲线近于直线段平均纵向应变与相应应力段平均横向应变计算。
二、试验方法目前,实验室广泛采用电测法测定岩石变形。
即用转换元件将待测非电量的变形转换成电量输入电子仪器进行测量。
(1)采用圆柱体试件,试件直径50mm,高100mm。
(2)沿试件高度,直径的误差不超过0.03cm试件两端面不平行度误差,最大不超过0.005cm ;(3)端面应垂直于轴线,最大偏差不超过0.25 ° ;(4)直径应沿试件整个高度上分别量测两端面和中点三个断面的直径,取其平均值作试件直径;高度应在两端等距取三点量测试件的高,取其平均值,作为试件的高,同时检验两端面的不平整度。
尺寸测量、均应精确到0.1mm。
3、试件描述(1 )岩石名称、颜色、矿物成分、结构、风化程度、胶结物性质等;(2)加荷方向与岩石试件内层理、节理、裂隙的关系及试件加工中出现的问题;4、电阻应变片粘贴(1) .选择合适的应变片待用。
同一组所用的应变片应是同一包装袋中的,并且两片之间的电阻值相差不应超过0.5欧姆。
轴线在应变片底座上标出。
在拿取和摆放应变片时,注意不要用手接触应变片的底座,也不要与其它未经清洗的物体接触,以免造成污染。
禁止用镊子或其他坚硬的器具夹持敏感栅部分,防止人为损伤应变片。
(2) .用细沙布打磨试件需要粘贴应变片表面。
打磨方向与贴片方向成交叉45°, 面积约为5X 10mm2o(3) .用棉球蘸少量丙酮(酒精)擦洗贴片位置,棉球脏了再换一个,只到棉球不变色为止。
用铅笔画出贴片位置的方位线,然后在用棉球擦一次。
此后,被清洗的表面不能与其它不清洁的物体接触。
《岩石力学》实验指导书河南理工大学能源学院采矿工程实验室2012.9.10煤和岩石物理力学性质测定的采样一般规定1、在选择采样方法时,以及在采样操作过程中,应使试样原有结构和状态尽量不受破坏,一般采用打钻取样,也可以在巷道中或回采工作面采空区及煤壁直接采样。
2、采样地点应该符合研究的目的要求,并应特别注意岩(煤)样的代表性。
在研究某一局部地点的岩石性质时,应在所研究地点附近,找具有代表性的采样点采样;在研究较大范围内的岩石性质时,应根据岩性变化情况,分别在几个具有代表性的采样点采样;当沿层厚变化较大时应分别在上、中、下不同部位采样。
每组岩(煤)样应采自岩性相同的同一层位。
对岩性变化很大的岩层,禁止将在不同地点和不同部位采取的岩(煤)样编为一组。
3、钻孔取样应尽量垂直层面打钻,偏斜不大于5º。
有特殊困难不能做到上述要求,应注明偏斜角度。
尽量不采样爆破方法采样,以产生大量人为裂隙。
如只能用爆破方法时,也应降低炮眼的装药量,以减小其影响。
所采煤块和岩块的规格大体为长×宽×高=20cm×20cm×15cm 的立方体。
4、采样时应有专人做好岩(煤)样描述记录和编号工作。
岩块岩样编号方式采用⎪⎭⎫ ⎝⎛-II 21,⎪⎭⎫ ⎝⎛-21II …等标记,其中罗马数字表示煤层别,前一个阿拉伯数字表示煤层顶板(底板)之第几层,后一个阿拉伯数字表示该岩层之第几块岩样。
阿拉伯字在上(分子)表示为顶板岩样,在下(分母)表示底板岩样。
煤块煤样编号方式可采用(II-1),(II-2),罗马数字表示煤层别,阿拉伯数字表示第几块煤样。
钻孔采样时应附柱状图,岩芯岩(样)编号可采用柱状图上的岩层层序号。
编号用颜色漆写在岩(煤)样上,同时在岩(煤)样上用符号“ ╧”表明其层理方向。
5、每组煤样或岩样的数量,应满足试样制备的需要,按要求测定的项目确定。
考虑到加工是的损耗以及偏离度大于20%是试样数量要适当增高等因素,采样时一般应按表列数量的两倍采取。
岩体力学实验报告、指导书。
实验1 测定岩石的颗粒密度一、基本原理岩石的颗粒密度(ρ)是指岩石固体矿物颗粒部分的单位体积内的质量:ssm V ρ=(克/厘米3) 岩石的固体部分的质量(m s ),采用烘干岩石的粉碎试样,用精密天平测得,相应的固体体积(V s ),一般采用排开与试样同体积之液体的方法测得,通常用比重瓶法测得岩石固体颗料的体积。
在用比重瓶测定岩石固体颗料体积时,必须注意所排开的液体体积确能代表固体颗料的真实体积,试样中含有的气体,实验中必须把它排尽,否则影响测试精度,所用的液体一般为蒸馏水,并用煮沸法或抽气法排除岩石试样中的气体,若岩石中含有大量可溶盐类、有机质、粘粒时,则须用中性液体如煤油、汽油、酒精、甲苯和二甲苯等,此时必须用抽气法排除试样中的气体。
二、仪器设备1、 岩石粉碎设备: 粉碎机、瓷钵、玛瑙研钵和孔径为0.25mm 的筛;2、 比重瓶:容积为100ml 或50ml(图1-1);3、 分析天平:称量200克,感量0.001克;4、普通天平:称量500克,感量0.1克;5、真空抽气设备和煮沸设备;6、 恒温水槽;7、 温度计,量程0-50℃,精确至0.5℃; 8、 其它:烘箱、蒸馏水或中性液体、小漏斗、洗耳球等。
三、操作步骤1、试样制备取代表性岩样约100g ,粉碎成岩粉并全部通过0.25mm 筛孔。
粉碎时,若岩石不含有磁性矿物,采用高强度耐磨粉碎机,并用磁铁吸去铁屑;若含有磁性矿物,根据岩石的坚硬程度分别采用磁研钵或玛瑙研钵粉碎岩样。
2、烘干试样将制备好的试样与洗净的比重瓶一起置于烘箱中,使之在100~110℃温度下烘至恒重(一般连续烘12小时即可),取出后放于干燥器内冷却至室温备用。
4、称干试样质量(m s)用四分法取两份岩粉,每份岩粉质量约15g,将试样通过漏斗倾入已知质量的烘干的比重瓶内,然后在分析天平上称取比重瓶加试样的质量,减去比重瓶质量即得干试样的质量。
4、注水排气向装有试样的比重瓶内注入蒸馏水(如岩石为易溶盐岩类,需用中性液体),然后用煮沸法或真空抽气法排除气体。
岩体力学实验报告、指导书。
实验1 测定岩石的颗粒密度一、基本原理岩石的颗粒密度(ρ)是指岩石固体矿物颗粒部分的单位体积内的质量:ssm V ρ=(克/厘米3) 岩石的固体部分的质量(m s ),采用烘干岩石的粉碎试样,用精密天平测得,相应的固体体积(V s ),一般采用排开与试样同体积之液体的方法测得,通常用比重瓶法测得岩石固体颗料的体积。
在用比重瓶测定岩石固体颗料体积时,必须注意所排开的液体体积确能代表固体颗料的真实体积,试样中含有的气体,实验中必须把它排尽,否则影响测试精度,所用的液体一般为蒸馏水,并用煮沸法或抽气法排除岩石试样中的气体,若岩石中含有大量可溶盐类、有机质、粘粒时,则须用中性液体如煤油、汽油、酒精、甲苯和二甲苯等,此时必须用抽气法排除试样中的气体。
二、仪器设备1、 岩石粉碎设备: 粉碎机、瓷钵、玛瑙研钵和孔径为0.25mm 的筛;2、 比重瓶:容积为100ml 或50ml(图1-1);3、 分析天平:称量200克,感量0.001克;4、普通天平:称量500克,感量0.1克;5、真空抽气设备和煮沸设备;6、 恒温水槽;7、 温度计,量程0-50℃,精确至0.5℃; 8、 其它:烘箱、蒸馏水或中性液体、小漏斗、洗耳球等。
三、操作步骤1、试样制备取代表性岩样约100g ,粉碎成岩粉并全部通过0.25mm 筛孔。
粉碎时,若岩石不含有磁性矿物,采用高强度耐磨粉碎机,并用磁铁吸去铁屑;若含有磁性矿物,根据岩石的坚硬程度分别采用磁研钵或玛瑙研钵粉碎岩样。
2、烘干试样将制备好的试样与洗净的比重瓶一起置于烘箱中,使之在100~110℃温度下烘至恒重(一般连续烘12小时即可),取出后放于干燥器内冷却至室温备用。
4、称干试样质量(m s)用四分法取两份岩粉,每份岩粉质量约15g,将试样通过漏斗倾入已知质量的烘干的比重瓶内,然后在分析天平上称取比重瓶加试样的质量,减去比重瓶质量即得干试样的质量。
4、注水排气向装有试样的比重瓶内注入蒸馏水(如岩石为易溶盐岩类,需用中性液体),然后用煮沸法或真空抽气法排除气体。
实验一岩石单轴抗压强度试验1.1 概述当无侧限岩石试样在纵向压力作用下出现压缩破坏时,单位面积上所承受的载荷称为岩石的单轴抗压强度,即试样破坏时的最大载荷与垂直于加载方向的截面积之比。
在测定单轴抗压强度的同时,也可同时进行变形试验。
不同含水状态的试样均可按本规定进行测定,试样的含水状态用以下方法处理:(1)烘干状态的试样,在105~1100C下烘24h。
(2)饱和状态的试样,使试样逐步浸水,首先淹没试样高度的1/4,然后每隔2h分别升高水面至试样的1/3和1/2处,6h后全部浸没试样,试样在水下自由吸水48h;采用煮沸法饱和试样时,煮沸箱内水面应经常保持高于试样面,煮沸时间不少于6h。
1.2 试样备制(1)试样可用钻孔岩芯或坑、槽探中采取的岩块,试件备制中不允许有人为裂隙出现。
按规程要求标准试件为圆柱体,直径为5cm,允许变化范围为4.8~5.2cm。
高度为10cm,允许变化范围为9.5~10.5cm。
对于非均质的粗粒结构岩石,或取样尺寸小于标准尺寸者,允许采用非标准试样,但高径比必须保持=2:1~2.5:1。
(2)试样数量,视所要求的受力方向或含水状态而定,一般情况下必须制备3个。
(3)试样制备的精度,在试样整个高度上,直径误差不得超过0.3mm。
两端面的不平行度最大不超过0.05mm。
端面应垂直于试样轴线,最大偏差不超过0.25度。
1.3 试样描述试验前的描述,应包括如下内容:(1)岩石名称、颜色、结构、矿物成分、颗粒大小,胶结物性质等特征。
(2)节理裂隙的发育程度及其分布,并记录受载方向与层理、片理及节理裂隙之间的关系。
(3)测量试样尺寸,并记录试样加工过程中的缺陷。
1.4 主要仪器设备试样加工设备:钻石机、锯石机、磨石机或其他制样设备。
量测工具与有关检查仪器:游标卡尺、天平(称量大于500g,感量0.01g),烘箱和干燥箱,水槽、煮沸设备。
加载设备:压力试验机。
压力机应满足下列要求:(1)有足够的吨位,即能在总吨位的10%~90%之间进行试验,并能连续加载且无冲击。
《岩体工程力学》实验指导书安全工程系采矿工程实验室学生实验守则一、每次实验前必须做好复习和预习。
复习的内容为教科书上有关本次实验的教学内容;预习内容包括仔细阅读实验指导书和去实验室熟悉有关仪器设备。
二、经过预习应掌握该项实验的意义、目的、操作步骤。
对实验指导教师提出的检查性问题,应能回答,否则不得进行实验。
三、实验时态度应严肃认真,严格按教师及实验指导书上所讲的操做步骤进行实验,每台设备应按操作则进行,以免损坏设备或造成事故。
四、实验结束后,应在规定时间内提交实验报告。
实验报告必须独立完成。
书写、计算、制图要求公式、计算过程、单位齐全、清晰整齐。
实验成绩是期终考核成绩的一部分。
五、如实验结果未能达到要求或因故未做实验者,应申请补做实验,实验室同意后,在指定日期内进行补做。
实验一岩石单轴抗压强度测定实验一.实验目的1.掌握岩石单走抗压强度、弹性模量、泊松比的测定方法;2.了解岩石试件单轴压缩时的应力-应变与金属的应力-应变曲线的特点;3.了解岩石试件破坏的类型。
二. 实验设备、材料及工具1 岩石力学测试系统;RMT-150B2 游标卡尺三. 实验步骤1实验前的准备试件制备、描述和尺寸测量(1)实验采用立方体试件,试件尺寸a*b*c(为50*50*50立方毫米)。
(2)试件端面平整到0.02毫米,两端面垂直于试件轴最大偏差每50毫米不超过0.05毫米,在试件整个高度上,直径不超过0.3毫米,试件表面要光滑。
(3)试件尺寸要在试件高度上、中、下三个部位测量其尺寸,取平均值,精度为0.1毫米试件高度测量精度为0.1毫米。
(4)试件描述:其内容包括:岩石名称、颜色、主要矿物组分、结构、构造、风化程度、裂隙发育情况,沉积岩胶结物的性质、胶结程度以及加荷方向层理、片理方向的关系、主要裂隙与加荷方向的关系等。
(5)每组试件数根据实际情况而定,但最好不少于五块2. 试件安装将准备好的岩石试件放在压力实验机、下加压板的中心位置,试件整个端面应与加压板严密接触,若不符合要求,应予处理。
岩石力学试验指导书(适用于地质、土木、水工等专业)试验一岩石单轴抗压试验一、试验的目的:测定岩石的单轴抗压强度Rc。
当无侧限试样在纵向压力作用下出现压缩破坏时,单位面积上所承受的载荷称为岩石的单轴抗压强度,即试样破坏时的最大载荷与垂直于加载方向的截面积之比。
本次试验主要测定天然状态下试样的单轴抗压强度。
二、试样制备:1、试料可用钻孔岩心或坑槽探中采取的岩块。
在取料和试样制备过程中,不允许人为裂隙出现。
2、本次试验采用圆柱体作为标准试样,直径为5cm,允许变化范围为4.8~5.4cm,高度为10cm,允许变化范围为9.5~10.5cm。
3、对于非均质的粗粒结构岩石,或取样尺寸小于标准尺寸者,允许采用非标准试样,但高径之比宜为2.0~2.5。
4、制备试样时采用的冷却液,必须是洁净水,不许使用油液。
5、对于遇水崩解、溶解和干缩湿胀的岩石,应采用干法制样。
6、试样数量:每组须制备3个。
7、试样制备的精度。
(1)在试样整个高度上,直径误差不得超过0.3mm。
(2)两端面的不平行度,最大不超过0.05mm。
(3)端面应垂直于试样轴线,最大偏差不超过0.25。
三、试样描述:试验前的描述,应包括如下内容:1、岩石名称、颜色、结构、矿物成分、颗粒大小,风化程度,胶结物性质等特征。
2、节理裂隙的发育程度及其分布,并记述受载方向与层理、片理及节理裂隙之间的关系。
3、量测试样尺寸,检查试样加工精度,并记录试样加工过程中的缺陷。
试件压坏后,应描述其破坏方式。
若发现异常现象,应对其进行描述和解释。
四、主要仪器设备:1、钻石机、切石机、磨石机或其他制样设备。
2、测量平台、角尺、放大镜、游标卡尺。
3、压力机,应满足下列要求:(1)压力机应能连续加载且没有冲击,并具有足够的吨位,使能在总吨位的10%—90%之间进行试验。
(2)压力机的承压板,必须具有足够的刚度,其中之一须具有球形座,板面须平整光滑。
(3)承压板的直径应不小于试样直径,且也不宜大于试样直径的两倍。
岩石力学实验指导书及实验报告班级姓名山东科技大学土建学院实验中心编目录一、岩石比重的测定二、岩石密度的测定三、岩石含水率的测定四、岩石单轴抗压强度的测定五、岩石单轴抗拉强度的测定六、岩石凝聚力及内摩擦角的测定(抗剪强度试验)七、岩石变形参数的测定八、煤的坚固性系数的测定实验一、岩石比重的测定岩石比重是指单位体积的岩石(不包括孔隙)在105~110o C 下烘至恒重的重量与同体积4o C 纯水重量的比值。
一、仪器设备岩石粉碎机、瓷体或玛瑙体、孔径0.2或0.3毫米分样筛、天平(量0.001克)、烘箱、干燥器、沙浴、比重瓶。
二、试验步骤1、岩样制备:取有代表性的岩样300克左右,用机械粉碎,并全部通过孔径0.2(或0.3)毫米分样筛后待用。
2、将蒸馏水煮沸并冷却至室温取瓶颈与瓶塞相符的100毫升比重瓶,用蒸馏水洗净,注入三分之一的蒸馏水,擦干瓶的外表面。
3、取15g 岩样(称准到0.001克)得g 借助漏斗小心倒入盛有三分之一蒸馏水的比重瓶中,注意勿使岩样抛撒或粘在瓶颈上。
4、将盛有蒸馏水和岩样的比重瓶放在沙浴上煮沸后再继续煮1~1.5小时。
5、将煮沸后的比重瓶自然冷却至室温,然后注入蒸馏水,使液面与瓶塞刚好接触,注意不得留有气泡,擦干瓶的外表面,在天平上称重得g 1。
6、将岩样倒出,比重瓶洗净,最后用蒸馏水刷一遍,向比重瓶内注满蒸馏水,同样使液面与瓶塞刚好接触,不得留有气泡,擦干瓶的外表面,在天平上称重得g 2。
三、结果:按下式计算:s d g g g gd 12-+=式中:d ——岩石比重;g ——岩样重、克;g 1——比重瓶、岩样和蒸馏水合重、克; g 2——比重瓶和满瓶蒸馏水合重、克; d s ——室温下蒸馏水的比重、d s ≈1岩石密度是指单位体积岩石的重量。
有两种做法:称重法和蜡封法。
我们采用的是蜡封法。
一、主要仪器设备烘箱、干燥器、熔蜡锅、天平、线、石蜡、水中称量装置。
二、试件制备选取有代表性的边长约40~50mm 近似立方体的岩石、选3块、修平棱角、刷取表面粘着物。
岩体力学实验指导书岩体力学实验指导书前言本书是作为水文地质及工程地质专业《岩体力学》教材的组成部分,共编入岩石物理力学性质实验12个,岩石力学实验教学是《岩体力学》教学的重要环节,通过实验教学使学生在学习岩体力学基本理论的同时,能理论联系实践,培养实际工作能力及严谨的科学态度,进一步巩因课堂教学内容,为此要求学生掌握实验的基本原理与方法,其中包括仪器的装置以及工作原理,为了使学生理解,在本书编写过程中,力求从教学出发,联系生产实际,配合理论课,阐明实验基本原理与实验步骤,并辅以思考题。
本书是在我校《岩体力学实验讲义》油印教材基础上,并参阅了长春地院、水电部及地矿部出版的有关岩石力学实验指导及及规程编写而成的。
根据教育部《关于教材采用国际单位制的通知),书中一律采用国际单位制单位。
但目前实验仪器尚未改进,为弥补这一缺陷,除书后编入《国际单位制及与工程实用制单位的换算关系),以备读者查阅外,教师在课堂上应予适当提醒。
限于编者水平,书中难免存在缺点和不当之处,敬请读者指正。
实验1 测定岩石的颗粒密度一、基本原理岩石的颗粒密度是指岩石固体矿物颗粒部分的单位体积内的质量:??msVs岩石的固体部分的质量,采用烘干岩石的粉碎试样,用精密天平测得,相应的固体体积,一般采用排开与试样同体积之液体的方法测得,通常用比重瓶法测得岩石固体颗料的体积。
在用比重瓶测定岩石固体颗料体积时,必须注意所排开的液体体积确能代表固体颗料的真实体积,试样中含有的气体,实验中必须把它排尽,否则影响测试精度,所用的液体一般为蒸馏水,并用煮沸法或抽气法排除岩石试样中的气体,若岩石中含有大量可溶盐类、有机质、粘粒时,则须用中性液体如煤油、汽油、酒精、甲苯和二甲苯等,此时必须用抽气法排除试样中的气体。
二、仪器设备1、岩石粉碎设备:粉碎机、瓷钵、玛瑙研钵和孔径为的筛;2、比重瓶:容积为100ml或50ml;3、分析天平:称量200克,感量克;4、普通天平:称量500克,感量克;5、真空抽气设备和煮沸设备;6、恒温水槽;7、温度计,量程0-50℃,精确至℃;8、其它:烘箱、蒸馏水或中性液体、小漏斗、洗耳球等。
三、操作步骤1、试样制备取代表性岩样约100g,粉碎成岩粉并全部通过筛孔。
粉碎时,若岩石不含有磁性矿物,采用高强度耐磨粉碎机,并用磁铁吸去铁屑;若含有磁性矿物,根据岩石的坚硬程度分别采用磁研钵或玛瑙研钵粉碎岩样。
2、烘干试样将制备好的试样与洗净的比重瓶一起置于烘箱中,使之在100~110℃温度下烘至恒重,取出后放于干燥器内冷却至室温备用。
4、称干试样质量用四分法取两份岩粉,每份岩粉质量约15g,将试样通过漏斗倾入已知质量的烘干的比重瓶内,然后在分析天平上称取比重瓶加试样的质量,减去比重瓶质量即得干试样的质量。
4、注水排气向装有试样的比重瓶内注入蒸馏水,然后用煮沸法或真空抽气法排除气体。
煮沸法此法适于用蒸馏水做实验,注蒸馏水入比重至半满将比重瓶置于砂浴上煮沸,煮沸时间在加热沸腾后不应小于1h,以完全排除气体。
抽气排气法将盛有岩样试样及半满液体的比重瓶放置在真空抽气缸内,接上真空泵,抽气时真空度应不少于740毫米水银柱负压力,并经常摇动比重瓶,直至无气泡为止,抽气时间一般为1-2小时。
5、称取瓶加试液及岩样的质量若用煮沸法排气时,煮沸完毕后,取出比重瓶冷却至室温,注蒸馏水入比重瓶中至近满并加盖,然后将比重瓶置于恒温水槽内待温度稳定,取出比重瓶后将瓶外水份擦干并称重,得瓶,水加岩样质量,称完后立即测定瓶内悬液温度。
若用抽气排气法时,抽气完毕后,取出比重瓶,按上述方法称取瓶加水及岩样质量。
6、称取瓶、试液的质量倒掉瓶中悬液,洗静比重瓶,注入试液至满后,恒温约15min,使瓶内试液与悬液温度相同。
检查瓶内有无气泡,若有需排除,塞好瓶塞,擦干瓶外水分,称瓶加试液的质量。
本试验称重应精确至。
8、按下式计算岩石的颗粒密度??ms?wfm3?ms?m2式中:ρ——岩石的颗粒密度;ms——干岩粉的质量;m3——瓶、试液总质量;m2——瓶、试液和岩粉的总质量;ρ0——t℃时液体的密度。
不同温度下蒸馏水的密度可根据试验时的温度t,查下表求得。
水的密度ρ0t℃ 4 5 6 7 8 9 10 11 12 13 14ρ0t℃15 16 17 18 19 20 21 22 23 24 25ρ0t℃26 27 28 29 30 31 32 33 34 35ρ0注:一般试验计算时采用小数点以后三位数,第四位四舍五入。
若用中性液体进行试验时,应用比重瓶来测定其不同温度下的密度,方法如下:将已知质量的比重瓶装满经真空抽气的中性液体,按本试验中的第7步称瓶、中性液体总质量。
用同一比重瓶装满蒸馏水,再按本试验步骤7称瓶、水总质量。
按下式计算中性液体密度/?w?m4?m0?wtm5?m0式中:ρw′——中性液体密度;M4——瓶、中性液体总质量;M5——瓶、水总质量;m0——瓶的质量;ρ3,查上表求得。
wt——t℃时的蒸馏水密度8、本试验进行两次平行测定,取其平均值,两次测定的差值不得大于/cm3,计算结果精确至。
四、试验报告内容1、整理记录表,格式见下表。
颗粒密度试验记录表试验:计算:校核:年月日2、思考题岩石的颗粒密度值取决于哪些因素,它与空隙度的关系如何?岩石若为可溶盐岩类,用蒸馏水测定岩石的颗粒密度时,其结果是偏大还是偏小?为什么?五、注意事项1、煮沸排气时,必须防止悬液溅出瓶外,火力要小,防止煮干,还必须将试样中气体排尽,否则影响试验结果。
2、必须使瓶中悬液的温度与试液温度相一致。
3、称重必须准确,测定m1与m2时,必须将比重瓶外壁擦干。
《岩体力学》实验指导书姓名: 学号: 班级:土木学院岩土工程教研室学生实验守则一.每次实验前必须做好复习和预习。
复习的内容为教科书上有关本次实验的教学内容;预习内容包括仔细阅读实验指导书和熟悉实验室有关仪器设备。
二.经过预习应掌握该项实验的意义、目的、操作步骤。
对辅导教师提出的检查性问题,应能回答,否则不得进行实验。
三.实验时态度应严肃认真,严格按辅导教师及实验指导书上所讲的操做步骤进行实验,每台设备的操作应按各设备的操作方法进行,以免损坏设备或造成事故。
非本次实验使用的仪器设备不得乱动。
四.每次实验前由小组长填写仪器设备领用单。
实验完毕后,应将所用仪器设备擦洗干净,放回原处,经小组长检查,辅导教师验收无误后方可离开实验室。
如有损坏,应填写仪器设备损坏报告单,待后处理。
五.实验结束后,应在规定时间内提交实验报告。
实验报告必须独立完成。
实验报告的书写、计算、制图,公式、计算过程、单位齐全、清晰整齐。
实验成绩是期终考核成绩的一部分。
六.如实验结果未能达到要求或因故未做实验者,应申请补做实验,实验室同意后,在指定日期内进行补做。
以上守则请同学们自觉遵守。
实验一岩石单轴压缩实验一、实验目的岩石单轴压缩是指岩石在单轴压缩条件下的强度、变形和破坏特征。
通过该实验掌握岩石单轴压缩实验方法,学会岩石单轴抗压强度、弹性模量、泊松比的计算方法;了解岩石单轴压缩过程的变形特征和破坏类型。
二、实验设备、仪器和材料1. 钻石机、锯石机、磨石机;2 .游标卡尺,精度;3. 直角尺、水平检测台、百分表及百分表架;4. YE-600型液压材料试验机;5. JN-16型静态电阻应变仪;6. 电阻应变片;7. 胶结剂,清洁剂,脱脂棉,测试导线等。
三、试样的规格、加工精度、数量及含水状态1. 试样规格:采用直径为50 mm,高为100 mm的标准圆柱体,对于一些裂隙比较发育的试样,可采用50 mm×50 mm×100 mm的立方体,由于岩石松软不能制取标准试样时,可采用非标准试样,需在实验结果加以说明。
2. 加工精度:平行度:试样两端面的平行度偏差不得大于。
检测方法如图1-1所示,将试样放在水平检测台上,调整百分表的位置,使百分表触头紧贴试样表面,然后水平移动试样百分表指针的摆动幅度小于10格。
直径偏差:试样两端的直径偏差不得大于mm,用游标卡尺检查。
轴向偏差:试样的两端面应垂直于试样轴线。
检测方法如图1-2所示,将试样放在水平检测台上,用直角尺紧贴试样垂直边,转动试样两者之间无明显缝隙。
3. 试样数量:每种状态下试样的数量一般不少于3个。
4. 含水状态:采用自然状态,即试样制成后放在底部有水的干燥器内1~2 d,以保持一定的湿度,但试样不得接触水面。
1—百分表2-百分表架3-试样4水平检测台图1-1 试样平行度检测示意图1—直角尺2-试样3- 水平检测台图1-2 试样轴向偏差度检测示意图四、电阻应变片的粘贴1.阻值检查:要求电阻丝平直,间距均匀,无黄斑,电阻值一般选用120欧姆,测量片和补偿片的电阻差值不超过Ω。
2.位置确定:纵向、横向电阻应变片粘贴在试样中部,纵向、横向应变片排列采用“┫”形,尽可能避开裂隙,节理等弱面。
3.粘贴工艺:试样表面清洗处理→涂胶→贴电阻应变片→固化处理→焊接导线→防潮处理。
图1-3 电阻应变片粘贴五、实验步骤1. 测定前核对岩石名称和试样编号,并对岩石试样的颜色、颗粒、层理、裂隙、风化程度、含水状态等进行描述。
2. 检查试样加工精度。
并测量试样尺寸,一般在试样中部两个互相垂直方向测量直径计算平均值。
3. 电阻应变仪接通电源并预热数分钟后, 连接测试导线,接线方式采用公共补偿半桥连接方式。
4. 将试样放置在试验机的承压板中心,然后对纵向、横向应变片分别进行反复预调平衡。
5. 施加初载荷,检查试验机和应变片工作情况,正常后以~kN/s的加载速度均匀加载,按估计破坏载荷的十分之一间隔读数,纪录相应载荷下的纵向、横向应变,均匀加载直至试样完全破坏。
每个测试过程读数不得少于7个点,同一试样的纵向、横应变尽可能同时读出。
6. 记录破坏载荷值及加载过程中出现的现象,并对试样破坏形态进行描述。
六、实验结果整理1. 岩石单轴抗压强度:?C?式中:?C—试样单轴抗压强度,MPa;P—试样破坏载荷,N;A—试样初始截面积,mm2。
岩石单轴抗压强度测定结果填入表1-1。
PA表1-1 岩石单轴抗压强度测定结果2. 绘制岩石单轴压缩应力-应变曲线实验结束后检查每一组的实验结果,废弃可疑数据,分别计算试样所受应力σ和与之对应的纵向应变ε1、横向应变ε2以及体积应变值εv,体积应变值按下式计算:?v??1?2?2岩石力学实验指导书修订版前言试验是岩石力学课程教学的重要环节,目的在于辅助课堂教学,直观培养学生的知识结构和动手能力。
本指导书是根据我校“xx年教学大纲”,并结合我校的实验条件而编写,主要内容有:1、岩石天然含水率、吸水率及饱和吸水率试验;2、岩石比重试验;3、岩石密度试验;4、岩石耐崩解试验5、岩石膨胀试验;6、岩石冻融试验;7、岩石单轴抗压强度试验,8、岩石压缩变形试验,9、岩石抗拉强度试验,10、岩石抗剪强度试验,11、岩石三轴压缩及变形试验,12、岩石弱面抗剪强度试验,13、岩石点载荷指数测定试验,14、岩石纵波速度测定试验,15、岩石力学伺服控制刚性试验;16、岩石声发射试验。