2013年高三数学学法与考法指导
- 格式:ppt
- 大小:343.00 KB
- 文档页数:24
株洲市二中2013届高三数学科考前指导(2)实力是获取高分的基础,策略方法技巧是获取高分的关键。
对于两个实力相当的同学,在考试中某些解题策略技巧使用的好坏,往往会导致两人最后的成绩有很大的差距.一、选择题解题策略数学选择题具有概栝性强,知识覆盖面广,小巧灵活,有一定的综合性和深度等特点,考生能否迅速、准确、全面、简捷地解好选择题,成为高考成功的关键.解选择题的基本要求是熟练准确,灵活快速,方法得当,出奇制胜.解题一般有三种思路::一是从题干出发考虑,探求结果;二是题干和选择支联合考虑;三是从选择支出发探求满足题干的条件.选择题属易题(个别为中档题),解题基本原则是:“小题不可大做”.1、直接法:涉及数学定理、定义、法则、公式的问题,常从题设条件出发,通过运算或推理,直接求得结论;再与选择支对照.2、筛选法(排除法、淘汰法):充分运用选择题中单选的特征,通过分析、推理、计算、判断,逐一排除错误支,得到正确支的解法.3、图象法(数形结合):通过数形结合的思维过程,借于图形直观,迅速做出选择的方法.4、特殊法:从题干或选择支出发,通过选取特殊值代入、将问题特殊化,达到肯定一支或否定三支的目的,是“小题小作”的策略.①特殊值;②特殊函数;③特殊数列;④特殊位置;⑤特殊点;⑥特殊方程;⑦特殊模型5、估算法:通过估算或列表,把复杂问题化为简单问题,求出答案的近解后再进行判断的方法.6、推理分析法:①特征分析法:根据题目所提供信息,如数值特征、结构特征、位置特征等,进行快速推理,作出判断的方法.②逻辑分析法:若A真⇒B真,则A排除,否则与有且仅有一正确结论矛盾;若A⇔B,则A、B均假;若A与B成矛盾关系,则必有一真,可否定C与D.7.验证法:将各选择支逐个代入题干中进行验证,或适当选取特殊值进行检验,或采取其他验证手段,以判断选择支正误的方法.二、填空题解题策略同选择题一样,填空题也属小题,其解题的基本原则是“小题不能大做”.解题基本策略是:巧做.解题基本方法一般有:直接求解法、图像法、构造法和特殊化法(特殊值、特殊函数、特殊角、特殊数列、图形特殊位置、特殊点、特殊方程、特殊模型).1、直接求解法:直接从题设条件出发,用定义、性质、定理、公式等,经变形、推理、计算、判断等得到正确结论.这是解填空题常用的基本方法,使用时要善于“透过现象抓本质”。
2013高考数学考前指导一、选择、填空题解题策略在解答选择、填空题时,基本要求就是:正确、迅速、合理、简捷.一般来讲,每道题都应力争在1~3分钟内完成.选择、填空题解题的基本原则是“小题不能大做”.解题基本策略是:巧做.如有新题,面孔陌生切忌慌张,细细读懂题意是关键。
解答高考数学选择题既要求准确破解,又要快速选择,正如《考试说明》中明确指出的,应"多一点想的,少一点算的",该算不算,巧判关. 因而,在解答时应该突出一个"选"字,尽量减少书写解题过程,在对照选支的同时,多方考虑间接解法,依据题目的具体特点,灵活,巧妙,快速地选择巧法,以便快速智取.准确..是解答选择题的先决条件.选择题不设中间分,一步失误,造成错选,全题无分.所以应仔细审题、深入分析、正确推演、谨防疏漏;初选后认真检验,确保准确.迅速..是赢得时间获取高分的必要条件.高考中考生不适应能力型的考试,致使“超时失分”(也叫“隐形失分”)是造成低分的一大因素.对于选择题的答题时间,应该控制在不超过40分钟左右,速度越快越好,高考要求每道选择题在1~3分钟内解完.1、 直接法:直接从题设条件出发,运用有关概念、性质、定理、法则和公式等知识,通过严密的推理和准确的运算,从而得出正确的结论,然后对照题目所给出的选择支“对号入座”作出相应的选择.涉及概念、性质的辨析或运算较简单的题目常用直接法例1.设f (x )是(-∞,∞)是的奇函数,f (x +2)=-f (x ),当0≤x ≤1时,f (x )=x ,则f (7.5)等于(A ) 0.5 (B ) -0.5 (C ) 1.5 (D ) -1.52、 特例法:用特殊值(特殊图形、特殊位置)代替题设普遍条件,得出特殊结论,对各个选项进行检验,从而作出正确的判断.常用的特例有特殊数值、特殊数列、特殊函数、特殊图形、特殊角、特殊位置等.例 2.设)(21312111)(+∈+⋅⋅⋅++++++=N n n n n n n f ,那么)()1(n f n f -+等于( )(A )121+n (B )221+n (C )221121+++n n (D )221121+-+n n 3、 筛选法:从题设条件出发,运用定理、性质、公式推演,根据“四选一”的指令,逐步剔除干扰项,从而得出正确的判断.例3.设集合A ={01|2>-x x },}0l o g |{2>=x x B ,则B A 等于( )(A )}1|{>x x (B )}0|{>x x (C )}1|{-<x x (D )}11|{>-<x x x 或筛选法适应于定性型或不易直接求解的选择题.当题目中的条件多于一个时,先根据某些条件在选择支中找出明显与之矛盾的,予以否定,再根据另一些条件在缩小的选择支的范围那找出矛盾,这样逐步筛选,直到得出正确的选择.它与特例法、图解法等结合使用是解选择题的常用方法,近几年高考选择题中约占40%.4、 代入法:将各个选择项逐一代入题设进行检验,从而获得正确的判断.即将各选择支分别作为条件,去验证命题,能使命题成立的选择支就是应选的答案.例4.若不等式0≤a ax x +-2≤1的解集是单元素集,则a 的值等于( )(A )0 (B ) 2 (C ) 4 (D ) 6代入法适应于题设复杂,结论简单的选择题.若能据题意确定代入顺序,则能较大提高解题速度.5、图解法(数形结合):例5在圆x 2+y 2=4上与直线4x +3y -12=0距离最小的点的坐标是( )(A )(85,65) (B )(85,-65) (C )(-85,65) (D )(-85,-65) 【解】图解法:在同一直角坐标系中作出圆x 2+y 2=4和直线4x +3y -12=0后,由图可知距离最小的点在第一象限内,所以选A .【直接法】先求得过原点的垂线,再与已知直线相交而得.例6.函数y =|x 2—1|+1的图象与函数y =2 x 的图象交点的个数为(A )1 (B )2 (C )3 (D )4本题如果图象画得不准确,很容易误选(B ).答案选(C )6、极限法:例6.不等式组⎪⎩⎪⎨⎧+->+->x x x x x 22330的解集是 (A )(0,2) (B )(0,2.5) (C )(0,6) (D )(0,3)【解】不等式的“极限”即方程,则只需验证x =2,2.5,6和3哪个为方程xx x x +-=+-2233的根,逐一代入,选C . 例7.在正n 棱锥中,相邻两侧面所成的二面角的取值范围是(A )(n n 2-π,π) (B )(nn 1-π,π) (C )(0,2π) (D )(n n 2-π,n n 1-π) 当正n 棱锥的顶点无限趋近底面正多边形的中心时,则底面正多边形便为极限状态,此时棱锥相邻的侧面所成的二面角πα→,且πα<;当棱锥高无穷大且底面相对固定不变时,或者底面无穷小而棱锥高相对固定不变时,正n 棱锥又是另一种极限状态,此时παn n 2-→,且παnn 2->,A 选∴ 用极限法是解选择题的一种有效方法.它根据题干及选择支的特征,考虑极端情形,有助于缩小选择面,迅速找到答案.再如:设正四面体的面积分别是4321,,,S S S S ,它们的最大值为S ,记SS S S S 4321+++=λ,则λ一定满足( ) A. 2<λ≤4 B. 3<λ<4 C. 2.5<λ<4.5 D. 3.5<λ<5.5解析:设此四面体的某一个顶点为A ,当A 无限接近于对面时,有S=S 对面,不妨设S=S 1,则1432S S S S →++,S S S S S S 2214321=→+++,即2=λ.而各选择支中仅有A 中λ的极限为2. A 选∴7、估值法:由于选择题提供了唯一正确的选择支,解答又无需过程。
2013年高考数学复习方法_名师指点一、3个阶段的自检自查,发现问题一般来说,从数学知识的学习到高考,分成三个步骤:1,知识获取和理解阶段(考试说明A级别要求)2,知识转化为解题能力的阶段(考试说明B,C级别要求)3,解题能力到应试能力的转变要通过考试成绩来进行这三方面的分析,要分析自己在这次考试中的失分是因为哪方面的不足造成的有哪些丢分是因为对所涉及的知识不了解,或者了解不全面?--对应知识点缺陷。
有哪些丢分是知道题目考哪个知识,但是不知道怎么用?--对应解题能力缺陷。
有哪些丢分是因为时间来不及,计算错误,填错了等问题--对应应试能力缺陷。
二、解决方案一般来说,按照以下顺序解决以上三点能力缺陷:知识缺陷:对照2011高考考试说明上列举的每一个知识点,问自己以下问题:1,这个知识点概念是什么?围绕它有哪些基本公式?2,应用这个知识点或者公式有哪些注意点,易错点?3,这个知识点在高考中常出什么题型?考到的概率大不大?一般出现简单题还是难题? 2,使用注意点:两点间距离公式往往是根号下面一个二次函数的形式,点到直线距离公式要把直线方程写成一般式。
3,在什么情况下使用?两点间距离公式一般可以根据坐标计算线段长度,可以把根号下一个二次函数的形式看成两点间距离。
点到直线距离公式一般解决直线和圆的位置关系,解决圆和直线相交的弦长问题,解决角平分线问题,解决一些对称性问题。
4,这个知识点在高考中一般不单考,也不作为命题的核心思想,仅仅作为工具在解题的过程中出现。
一般同学能独立完成1,好一点的同学能完成到2,一般能自己把3总结出来的,数学都在130+,否则就需要老师或者其他人帮忙总结。
4一般只有熟悉高考的老师才能准确清晰地给出。
希望所有同学在复习完都能到达3这个地步。
这样才能说这个知识点已经掌握了。
解题能力缺陷:通过解题方法的总结和关键条件的解读来完成。
做以下训练:找到平时考试中不会做的题目,将其方法提炼出来,按照以下问题询问自己:1)这个方法一般在哪些知识点的考察中会出现?2)找5道用这个方法解决的题目。
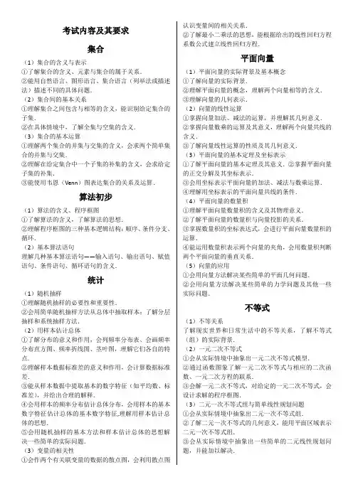
考试内容及其要求集合(1)集合的含义与表示①了解集合的含义、元素与集合的属于关系.②能用自然语言、图形语言、集合语言(列举法或描述法)描述不同的具体问题.(2)集合间的基本关系①理解集合之间包含与相等的含义,能识别给定集合的子集.②在具体情境中,了解全集与空集的含义.(3)集合的基本运算①理解两个集合的并集与交集的含义,会求两个简单集合的并集与交集.②理解在给定集合中一个子集的补集的含义,会求给定子集的补集.③能使用韦恩(Venn)图表达集合的关系及运算.算法初步(1)算法的含义、程序框图①了解算法的含义,了解算法的思想.②理解程序框图的三种基本逻辑结构:顺序、条件分支、循环.(2)基本算法语句理解几种基本算法语句——输入语句、输出语句、赋值语句、条件语句、循环语句的含义.统计(1)随机抽样①理解随机抽样的必要性和重要性.②会用简单随机抽样方法从总体中抽取样本;了解分层抽样和系统抽样方法.(2)用样本估计总体①了解分布的意义和作用,会列频率分布表、会画频率分布直方图、频率折线图、茎叶图,理解它们各自的特点.②理解样本数据标准差的意义和作用,会计算数据标准差.③能从样本数据中提取基本的数字特征(如平均数、标准差),并给出合理的解释.④会用样本的频率分布估计总体分布,会用样本的基本数字特征估计总体的基本数字特征,理解用样本估计总体的思想.⑤会用随机抽样的基本方法和样本估计总体的思想解决一些简单的实际问题.(3)变量的相关性①会作两个有关联变量的数据的散点图,会利用散点图认识变量间的相关关系.②了解最小二乘法的思想,能根据给出的线性回归方程系数公式建立线性回归方程.平面向量(1)平面向量的实际背景及基本概念①了解向量的实际背景.②理解平面向量的概念,理解两个向量相等的含义.③理解向量的几何表示.(2)向量的线性运算①掌握向量加法、减法的运算,并理解其几何意义.②掌握向量数乘的运算及其意义,理解两个向量共线的含义.③了解向量线性运算的性质及其几何意义.(3)平面向量的基本定理及坐标表示①了解平面向量的基本定理及其意义.②掌握平面向量的正交分解及其坐标表示.③会用坐标表示平面向量的加法、减法与数乘运算.④理解用坐标表示的平面向量共线的条件.(4)平面向量的数量积①理解平面向量数量积的含义及其物理意义.②了解平面向量的数量积与向量投影的关系.③掌握数量积的坐标表达式,会进行平面向量数量积的运算.④能运用数量积表示两个向量的夹角,会用数量积判断两个平面向量的垂直关系.(5)向量的应用①会用向量方法解决某些简单的平面几何问题.②会用向量方法解决某些简单的力学问题及其他一些实际问题.不等式(1)不等关系了解现实世界和日常生活中的不等关系,了解不等式(组)的实际背景.(2)一元二次不等式①会从实际情境中抽象出一元二次不等式模型.②通过函数图象了解一元二次不等式与相应的二次函数、一元二次方程的联系.③会解一元二次不等式,对给定的一元二次不等式,会设计求解的程序框图.(3)二元一次不等式组与简单线性规划问题①会从实际情境中抽象出二元一次不等式组.②了解二元一次不等式的几何意义,能用平面区域表示二元一次不等式组.③会从实际情境中抽象出一些简单的二元线性规划问题,并能加以解决.(4)基本不等式:,0)2a ba b +≥≥ ①了解基本不等式的证明过程.②会用基本不等式解决简单的最大(小)值问题.不等式的基本性质和证明的基本方法1)理解绝对值的几何意义,并能利用含绝对值不等式的几何意义证明以下不等式: ①a b a b +≤+. ②a b a c c b -≤-+-.(2)会利用绝对值的几何意义求解以下类型的不等式:;;.ax b c ax b c x a x b c +≤+≥-+-≥(3)了解证明不等式的基本方法:比较法、综合法、分析法、反证法、放缩法.常用逻辑用语(1)命题及其关系 ① 理解命题的概念.② 了解“若p ,则q ”形式的命题的逆命题、否命题与逆否命题,会分析四种命题的相互关系. ③ 理解必要条件、充分条件与充要条件的意义. (2)简单的逻辑联结词了解逻辑联结词“或”、“且”、“非”的含义. (3)全称量词与存在量词①理解全称量词与存在量词的意义.②能正确地对含有一个量词的命题进行否定.推理与证明(1)合情推理与演绎推理①了解合情推理的含义,能利用归纳和类比等进行简单的推理,了解合情推理在数学发现中的作用.②了解演绎推理的重要性,掌握演绎推理的基本模式,并能运用它们进行一些简单推理.③了解合情推理和演绎推理之间的联系和差异. (2)直接证明与间接证明①了解直接证明的两种基本方法——分析法和综合法;了解分析法和综合法的思考过程、特点.②了解间接证明的一种基本方法——反证法;了解反证法的思考过程、特点. (3)数学归纳法了解数学归纳法的原理,能用数学归纳法证明一些简单的数学命题.数系的扩充与复数的引入(1)复数的概念①理解复数的基本概念.②理解复数相等的充要条件. ③了解复数的代数表示法及其几何意义. (2)复数的四则运算①会进行复数代数形式的四则运算.②了解复数代数形式的加、减运算的几何意义.计数原理(1)分类加法计数原理、分步乘法计数原理 ①理解分类加法计数原理和分步乘法计数原理.②会用分类加法计数原理或分步乘法计数原理分析和解决一些简单的实际问题. (2)排列与组合①理解排列、组合的概念.②能利用计数原理推导排列数公式、组合数公式. ③能解决简单的实际问题. (3)二项式定理①能用计数原理证明二项式定理.②会用二项式定理解决与二项展开式有关的简单问题.基本初等函数II (三角函数)任意角的概念、弧度制 ①了解任意角的概念.②了解弧度制概念,能进行弧度与角度的互化. (2)三角函数①理解任意角三角函数(正弦、余弦、正切)的定义. ②能利用单位圆中的三角函数线推导出απαπ±±,2的正弦、余弦、正切的诱导公式,能画出x y x y x y t a n ,c o s ,s i n ===的图象,了解三角函数的周期性.③理解正弦函数、余弦函数在区间[]π2,0上的性质(如单调性、最大值和最小值以及与x 轴的交点等),理解正切函数在区间⎪⎭⎫⎝⎛-2,2ππ内的单调性. ④理解同角三角函数的基本关系式:x xxx x tan cos sin ,1cos sin 22==+. ⑤了解函数)sin(ϕω+=x A y 的物理意义;能画出)sin(ϕω+=x A y 的图象,了解参数ϕω,,A 对函数图象变化的影响.⑥了解三角函数是描述周期变化现象的重要函数模型,会用三角函数解决一些简单实际问题.三角恒等变换(1)和与差的三角函数公式①会用向量的数量积推导出两角差的余弦公式.②能利用两角差的余弦公式推导出两角差的正弦、正切公式.③能利用两角差的余弦公式推导出两角和的正弦、余弦、正切公式,推导出二倍角的正弦、余弦、正切公式,了解它们的内在联系.(2)简单的三角恒等变换能运用上述公式进行简单的恒等变换(包括导出积化和差、和差化积、半角公式,但对这三组公式不要求记忆).解三角形(1)正弦定理和余弦定理掌握正弦定理、余弦定理,并能解决一些简单的三角形度量问题.(2)应用能够运用正弦定理、余弦定理等知识和方法解决一些与测量和几何计算有关的实际问题.概率(1)事件与概率①了解随机事件发生的不确定性和频率的稳定性,了解概率的意义,了解频率与概率的区别.②了解两个互斥事件的概率加法公式.(2)古典概型①理解古典概型及其概率计算公式.②会计算一些随机事件所含的基本事件数及事件发生的概率.(3)随机数与几何概型①了解随机数的意义,能运用模拟方法估计概率.②了解几何概型的意义.概率与统计(1)概率①理解取有限个值的离散型随机变量及其分布列的概念,了解分布列对于刻画随机现象的重要性.②理解超几何分布及其导出过程,并能进行简单的应用.③了解条件概率和两个事件相互独立的概念,理解n次独立重复试验的模型及二项分布,并能解决一些简单的实际问题.④理解取有限个值的离散型随机变量均值、方差的概念,能计算简单离散型随机变量的均值、方差,并能解决一些实际问题.⑤利用实际问题的直方图,了解正态分布曲线的特点及曲线所表示的意义.(2)统计案例了解下列一些常见的统计方法,并能应用这些方法解决一些实际问题.①独立性检验了解独立性检验(只要求2×2列联表)的基本思想、方法及其简单应用.②假设检验了解假设检验的基本思想、方法及其简单应用.③回归分析了解回归的基本思想、方法及其简单应用.立体几何(1)空间几何体①认识柱、锥、台、球及其简单组合体的结构特征,并能运用这些特征描述现实生活中简单物体的结构.②能画出简单空间图形(长方体、球、圆柱、圆锥、棱柱等的简易组合)的三视图,能识别上述三视图所表示的立体模型,会用斜二侧法画出它们的直观图.③会用平行投影与中心投影两种方法画出简单空间图形的三视图与直观图,了解空间图形的不同表示形式.④会画出某些建筑物的视图与直观图(在不影响图形特征的基础上,尺寸、线条等不作严格要求).⑤了解球、棱柱、棱锥、台的表面积和体积的计算公式(不要求记忆公式).(2)点、直线、平面之间的位置关系①理解空间直线、平面位置关系的定义,并了解如下可以作为推理依据的公理和定理.◆公理1:如果一条直线上的两点在一个平面内,那么这条直线上所有的点都在此平面内.◆公理2:过不在同一条直线上的三点,有且只有一个平面.◆公理3:如果两个不重合的平面有一个公共点,那么它们有且只有一条过该点的公共直线.◆公理4:平行于同一条直线的两条直线互相平行.◆定理:空间中如果一个角的两边与另一个角的两边分别平行,那么这两个角相等或互补.②以立体几何的上述定义、公理和定理为出发点,认识和理解空间中线面平行、垂直的有关性质与判定定理.理解以下判定定理:◆如果平面外一条直线与此平面内的一条直线平行,那么该直线与此平面平行.◆如果一个平面内的两条相交直线与另一个平面都平行,那么这两个平面平行.◆如果一条直线与一个平面内的两条相交直线都垂直,3那么该直线与此平面垂直.◆如果一个平面经过另一个平面的垂线,那么这两个平面互相垂直.理解以下性质定理,并能够证明:◆如果一条直线与一个平面平行,经过该直线的任一个平面与此平面相交,那么这条直线就和交线平行.◆如果两个平行平面同时和第三个平面相交,那么它们的交线相互平行.◆垂直于同一个平面的两条直线平行.◆如果两个平面垂直,那么一个平面内垂直于它们交线的直线与另一个平面垂直.③能运用公理、定理和已获得的结论证明一些空间图形的位置关系的简单命题.空间向量与立体几何(1)空间向量及其运算①了解空间向量的概念,了解空间向量的基本定理及其意义,掌握空间向量的正交分解及其坐标表示.②掌握空间向量的线性运算及其坐标表示.③掌握空间向量的数量积及其坐标表示,能运用向量的数量积判断向量的共线与垂直.(2)空间向量的应用①理解直线的方向向量与平面的法向量.②能用向量语言表述直线与直线、直线与平面、平面与平面的垂直、平行关系.③能用向量方法证明有关直线和平面位置关系的一些定理(包括三垂线定理).④能用向量方法解决直线与直线、直线与平面、平面与平面的夹角的计算问题,了解向量方法在研究立体几何问题中的应用.数列(1)数列的概念和简单表示法①了解数列的概念和几种简单的表示方法(列表、图象、通项公式).②了解数列是自变量为正整数的一类函数.(2)等差数列、等比数列①理解等差数列、等比数列的概念.②掌握等差数列、等比数列的通项公式与前n项和公式.③能在具体的问题情境中,识别数列的等差关系或等比关系,并能用有关知识解决相应的问题.④了解等差数列与一次函数、等比数列与指数函数的关系.函数概念与基本初等函数I(指数函数、对数函数、幂函数)(1)函数①了解构成函数的要素,会求一些简单函数的定义域和值域;了解映射的概念.②在实际情境中,会根据不同的需要选择恰当的方法(如图象法、列表法、解析法)表示函数.③了解简单的分段函数,并能简单应用.④理解函数的单调性、最大值、最小值及其几何意义;结合具体函数,了解函数奇偶性的含义.⑤会运用函数图象理解和研究函数的性质.(2)指数函数①了解指数函数模型的实际背景.②理解有理指数幂的含义,了解实数指数幂的意义,掌握幂的运算.③理解指数函数的概念,理解指数函数的单调性,掌握指数函数图象通过的特殊点.④知道指数函数是一类重要的函数模型.(3)对数函数①理解对数的概念及其运算性质,知道用换底公式能将一般对数转化成自然对数或常用对数;了解对数在简化运算中的作用.②理解对数函数的概念,理解对数函数的单调性,掌握对数函数图象通过的特殊点.③知道对数函数是一类重要的函数模型.④了解指数函数xay=与对数函数xyalog=)1(≠>aa且互为反函数.(4)幂函数①了解幂函数的概念.②结合函数2132,1,,,xyxyxyxyxy=====的图象,了解它们的变化情况.(5)函数与方程①结合二次函数的图象,了解函数的零点与方程根的联系,判断一元二次方程根的存在性及根的个数.②根据具体函数的图象,能够用二分法求相应方程的近似解.(6)函数模型及其应用①了解指数函数、对数函数以及幂函数的增长特征;知道直线上升、指数增长、对数增长等不同函数类型增长的含义.②了解函数模型(如指数函数、对数函数、幂函数、分段函数等在社会生活中普遍使用的函数模型)的广泛应用.导数及其应用(1)导数概念及其几何意义5①了解导数概念的实际背景.②理解导数的几何意义. (2)导数的运算①能根据导数定义,求函数x y xy x y x y x y c y ======,1,,,,32的导数.②能利用下面给出的基本初等函数的导数公式和导数的四则运算法则求简单函数的导数.能求简单的复合函数(仅限于形如)(b ax f +的复合函数)的导数. ·常见基本初等函数的导数公式和常用的导数计算公式: ()0C '=(C 为常数), 1()();(sin )cos ;(cos )sin ;1();()ln (0,1);(ln );1(log )log (0,1)n n x x x x a a x nx n x x x x e e a a a a a x x x e a a x-+'''=∈N ==-'''==>≠='=>≠且且 ·法则1:[])()()()(x v x u x v x u '±'='±·法则2:[])()()()()()(x v x u x v x u x v x u '+'='·法则3:)0)(()()()()()()()(2≠'-'='⎪⎪⎭⎫ ⎝⎛x v x v x v x u x v x u x v x u(3)导数在研究函数中的应用①了解函数的单调性与导数的关系;能利用导数研究函数的单调性,会求函数的单调区间(其中多项式函数一般不超过三次).②了解函数在某点取得极值的必要条件和充分条件;会用导数求函数的极大值、极小值(其中多项式函数一般不超过三次),会求在闭区间上函数的最大值、最小值(其中多项式函数一般不超过三次). (4)生活中的优化问题会利用导数解决某些实际问题. (5)定积分与微积分基本定理①了解定积分的实际背景,了解定积分的基本思想,了解定积分的概念.②了解微积分基本定理的含义.直线与圆(1)直线与方程①在平面直角坐标系中,结合具体图形,掌握确定直线位置的几何要素.②理解直线的倾斜角和斜率的概念,掌握过两点的直线斜率的计算公式.③能根据两条直线的斜率判定这两条直线平行或垂直. ④掌握确定直线位置的几何要素,掌握直线方程的几种形式(点斜式、两点式及一般式),了解斜截式与一次函数的关系.⑤能用解方程组的方法求两条相交直线的交点坐标. ⑥掌握两点间的距离公式、点到直线的距离公式,会求两条平行直线间的距离. (2)圆与方程:①掌握确定圆的几何要素,掌握圆的标准方程与一般方程.②能根据给定直线、圆的方程,判断直线与圆的位置关系;能根据给定两个圆的方程,判断两圆的位置关系. ③能用直线和圆的方程解决一些简单的问题.④初步了解用代数方法处理几何问题的思想.(3)空间直角坐标系: ①了解空间直角坐标系,会用空间直角坐标表示点的位置.②会推导空间两点间的距离公式.圆锥曲线与方程(1)圆锥曲线①了解圆锥曲线的实际背景,了解圆锥曲线在刻画现实世界和解决实际问题中的作用.②掌握椭圆、抛物线的定义、几何图形、标准方程及简单性质.③了解双曲线的定义、几何图形和标准方程,知道它的简单几何性质.④了解圆锥曲线的简单应用. ⑤理解数形结合的思想.(2)曲线与方程了解方程的曲线与曲线的方程的对应关系.。
高考数学解题的时候,掌握一定的数学解题方法,这样对数学解题的作用会更加的明显,提供高考数学解题12大技巧:方法一、调理大脑思绪,提前进入数学情境考前要摒弃杂念,排除干扰思绪,使大脑处于“空白”状态,创设数学情境,进而酝酿数学思维,提前进入“角色”,通过清点用具、暗示重要知识和方法、提醒常见解题误区和自己易出现的错误等,进行针对性的自我安慰,从而减轻压力,轻装上阵,稳定情绪、增强信心,使思维单一化、数学化、以平稳自信、积极主动的心态准备应考。
方法二、“内紧外松”,集中注意,消除焦虑怯场集中注意力是考试成功的保证,一定的神经亢奋和紧张,能加速神经联系,有益于积极思维,要使注意力高度集中,思维异常积极,这叫内紧,但紧张程度过重,则会走向反面,形成怯场,产生焦虑,抑制思维,所以又要清醒愉快,放得开,这叫外松。
方法三、沉着应战,确保旗开得胜,以利振奋精神良好的开端是成功的一半,从考试的心理角度来说,这确实是很有道理的,拿到试题后,不要急于求成、立即下手解题,而应通览一遍整套试题,摸透题情,然后稳操一两个易题熟题,让自己产生“旗开得胜”的快意,从而有一个良好的开端,以振奋精神,鼓舞信心,很快进入最佳思维状态,即发挥心理学所谓的“门坎效应”,之后做一题得一题,不断产生正激励,稳拿中低,见机攀高。
方法四、“六先六后”,因人因卷制宜在通览全卷,将简单题顺手完成的情况下,情绪趋于稳定,情境趋于单一,大脑趋于亢奋,思维趋于积极,之后便是发挥临场解题能力的黄金季节了,这时,考生可依自己的解题习惯和基本功,结合整套试题结构,选择执行“六先六后”的战术原则。
1.先易后难。
就是先做简单题,再做综合题,应根据自己的实际,果断跳过啃不动的题目,从易到难,也要注意认真对待每一道题,力求有效,不能走马观花,有难就退,伤害解题情绪。
2.先熟后生。
通览全卷,可以得到许多有利的积极因素,也会看到一些不利之处,对后者,不要惊慌失措,应想到试题偏难对所有考生也难,通过这种暗示,确保情绪稳定,对全卷整体把握之后,就可实施先熟后生的方法,即先做那些内容掌握比较到家、题型结构比较熟悉、解题思路比较清晰的题目。
第一章2013年命题预测及名师指导研究考纲要求把握复习方向一、2009年数学高考的总体要求由教育部考试中心颁布的2009年数学科考试大纲(大纲版,以下简称《考试大纲》),与前两年相比,没有本质的变化.强调在考查知识的同时,注重对能力的考查.要求考生对所学的内容融会贯通,考查考生在理解的基础上牢固掌握双基的能力.重点放在系统掌握课程内容的内在联系上,放在掌握分析问题的方法和解决问题的能力上.具体说来,着重阐明了对数学知识、数学能力的考查要求.1.对数学知识的考查要求《考试大纲》中所说的知识是指教学大纲所规定的数学概念、性质、法则、公式、公理、定理以及蕴涵在其中的数学思想.要求达到"了解、理解和掌握、灵活和综合运用"三个层次.数学思想和方法蕴含在基础知识和基本技能之中,《考试大纲》强调,对数学思想方法的考查是对数学知识在更高层次上的考查,考查时必须与数学知识相结合,通过对数学知识的考查,反映考生对数学思想和方法的理解;要从学科整体意义和思想价值立意,注重通性通法,淡化特殊技巧,有效地检测考生对数学思想和方法的掌握程度.显然,《考试大纲》的这一要求,既指出了对数学思想考查的意义,又指出了对数学思想考查的方法.2.对数学能力的考查要求《考试大纲》着重对思维能力、运算能力、空间想象能力以及实践能力和创新意识作了细化说明,并提出了明确的考查要求.对于思维能力,《考试大纲》指出:"思维能力是数学学科能力的核心".要求考生"会对问题或资料进行观察、比较、分析、综合、抽象和概括,会用类比、归纳和演绎进行推理,能合乎逻辑地进行表述".考查的方法和内容是,以知识为素材,通过空间想象、直觉猜想、归纳抽象、符号表示、运算求解、演绎证明和模式构建等诸方面,考查考生对客观事物中的空间形式、数量关系和数学模式的思考和判断,形成和发展理性思维,构成数学能力的主体.《考试大纲》把对考生思维能力的考查放在能力考查的首位,旨在强调思维能力在数学能力中的主体地位与核心地位,有效检测考生的理性思维水平.关于运算能力,《考试大纲》首先对"运算"作了明确的说明:"运算包括对数字的计算、估值和近似计算,对式子的组合变形与分解变形,对几何图形各几何量的计算求解等".并且要求考生"会根据法则、公式进行正确运算、变形和数据处理;能根据问题的条件,寻找与设计合理、简捷的运算途径;能根据要求对数据进行估计和近似计算".在此基础上,对运算能力的内涵作了明确的界定,指出"运算能力包括分析运算条件、探究运算方向、选择运算公式、确定运算程序等一系列过程中的思维能力,也包括在实施运算过程中遇到障碍而调整运算的能力".这一界定,将数学运算的过程提到了理性思维的高度.这不仅是对运算能力的诠释,而且是对运算过程中思维程序的设计和要求,为我们指明了运算过程中的思维方向.《考试大纲》对空间想象能力解释为"是对空间形式的观察、分析、抽象的能力",主要表现为识图、画图和对图形的想象能力.识图是指观察研究所给图形中几何元素之间的关系;画图是指将文字语言和符号语言转化为图形语言,以及在原有图形上添加辅助图形或对图形进行各种变换.对图形的想象是空间想象能力高层次标志,主要包括有图想图和无图想图两种.对空间想象能力的考查,《考试大纲》提出的要求是:"能根据条件作出正确的图形,根据图形想象出直观的形象;能正确地分析出图形中基本元素及其相互关系;能对图形进行分解、组合与变换;会运用图形与图表等手段形象地揭示问题的本质"."实践能力是将客观事物数学化的能力",这是《考试大纲》对实践能力的注解.其过程是依据现实的生活背景,提炼相关的数量关系,构造数学模型,并加以解决.具体说来,要求考生能综合运用所学数学知识、思想和方法解决在相关学科、生产、生活中简单的数学问题;能理解对问题陈述的材料,并对所提供的信息资料进行归纳、整理和分类,将实际问题抽象为数学问题,建立数学模型;能应用相关的数学方法解决这个抽象而得的数学问题,并能在验证的基础上用数学语言正确地表述和说明.显然,这不仅是对实践能力的考查要求,而且为我们指明了求解应用问题常规的思维程序.围绕创新意识,《考试大纲》对试题命制与否、知识载体、形式类别、难易程度等方面都提出了明确的要求,指出:创新意识是理性思维的高层次表现.命题要求是创设比较新颖的问题情景,构造有一定深度和广度的问题,要注重问题的多样性,体现思维的发散性.并提出要"精心设计考查数学主体内容,体现数学素质的题目;反映数、形运动变化的题目;研究型、探索型、开放型的试题".不难看出,高考中创新问题要命制,试题的知识载体是数学的主体内容,试题的宏观类型是研究型、探索型、开放型试题.近年来,数学高考试题的命制注重能力立意,并且以思维能力为核心,全面考查各种能力.为此,对思维能力的考查必将贯穿于全卷,着重体现对理性思维的考查,强调思维的科学性、严谨性、抽象性.对运算能力的考查主要是对算理和逻辑推理的考查,考查时通常以代数运算为主,同时也考查估算、简算.对空间想象能力的考查,主要体现文字语言、符号语言及图形语言之间的相互转译,表现为对图形的识别、理解和加工.考查时常与运算能力、逻辑思维能力相结合.二、把握复习方向的几点建议1.明确考点,突出重点《考试大纲》中指出:对数学基础知识的考查,既要全面又要突出重点,对于支撑学科知识体系的重点内容,要占有较大的比例,构成数学试题的主体.《考试大纲》在考试内容部分按文、理科列出了详细的考点:理科立体几何用9(A)版的共有132个考点,用9(B)版的共有138 个考点;文科立体几何用9(A)版的共有116个考点,用9(B)版的共有122 个考点.从历年的高考试题看,对高中数学教材各章所涉及的概念、性质、公式、法则、定理的应用都作了较为全面的考查.因此,复习中应当注意各个考点的面面俱到,防止因人为猜测"不考"而漏缺.当然复习时应注意有所侧重,在近年不刻意追求知识覆盖面的前提下,更加突出了对函数、数列、三角函数、平面向量、不等式、圆锥曲线方程、直线平面简单几何体、概率与统计、导数九大重点章节知识的考查.这显然体现了《考试大纲》对重点知识重点考查的命题要求,它无疑启示我们在全面落实双基的同时,更应该注意突出重点知识,并加以反复锤炼.事实上,历年高考试题既考查基础知识,又考查综合内容,但综合的根基是基础.只有双基扎实了,重点领会了,才能逐步提高综合能力.2.提炼思想,发展思维对数学思想的考查是高考一贯坚持的原则.近年来,大家共识的数学思想有七种:函数与方程的思想,数形结合的思想,分类与整合的思想,化归与转化的思想,特殊与一般的思想,有限与无限的思想,或然与必然的思想.加强对数学思想方法的考查,对于引导学生深刻领悟数学学科特点,学会数学地提出问题、分析问题和解决问题,发展学生的理性思维,培养学生的能力,起着至关重要的作用.因此,在高考复习中,应善于提炼数学思想,并能运用数学思想方法有效地解决相关问题.3.注重交汇,变换视角《考试大纲》明确要求,要从学科的整体高度和思维价值的高度考虑问题,在知识网络交汇点设计试题,使对数学基础知识的考查达到必要的深度.随着新课程改革的不断深入,知识网络的交汇点正在不断丰富,函数导数方程与不等式、平面向量与三角函数,解析几何与平面向量、解析几何与平面几何、概率统计与计数原理,已毫无争议地成了新的知识网络交汇点,因而理所当然地成了高考命题的新热点.这些新热点与"数列函数与不等式、空间图形与平面图形、三角函数与三角变换"等原有的知识网络的交汇点一样,在2009年乃至今后的高考命题中必将越来越受到命题专家们的重视和青睐.因此,高三复习要善于挖掘新的知识网络交汇点,善于捕捉高考命题新热点.4.新旧结合,推陈出新今年和明年正是大纲教材向课标教材过渡的时期.为了支持新一轮课程改革,高考数学试题的命制,将适度吸收新课程的理念.例如把平面几何中的面积问题与解析几何综合考查就是一个很好的例题.此外,课标教材选修2-2中的合情推理也很容易被大纲版试题命制所吸纳.这种试题往往能较好地体现新旧知识的交融,新旧结合,推陈出新的原则跃然纸上.5.适度创新,开发潜能高考中命制一定的创新问题是时代发展的需要.高考数学创新试题常见的有自主定义型、直觉判断型、类比推理型、归纳猜想型、探索发现型、研究设计型六类.创新问题的求解一般没有现成的公式、法则、定理等供直接套用,需要通过对问题的阅读理解,从中学习并领悟出解决问题的知识,自行设计解决问题的思路和方法,体现思维的深度和广度,由此检测考生的自主学习能力、创造性地解决问题的能力以及进一步发展的潜能.显然,这在思维上具有较高的要求.因此,我们应当加强针对这类问题的专项训练,只有这样,才能有效地培养学生的创新意识,提高学生的潜在能力.第二章数学科考试大纲导读对知识要求导读:数学科的考试内容以高中阶段的数学内容为主,对知识的考查从低到高分为三个层次,依次为:了解、理解和掌握、灵活和综合运用,并且高一级的要求包含低一级的层次要求.在命题范围内,常见的数学方法如:配方法、换元法、待定系数法、数学归纳法、数形结合法等等;常用的逻辑推理如:分析法、综合法、类比法、反证法、归纳和演绎法等等都是高考中考查的主要内容.常用的数学思想如:函数与方程思想、转化与化归思想、数形结合思想、分类讨论思想等等都会通过具体的试题来考查,同时也测试考生数学能力的掌握程度.而淡化特殊技巧,重在通性通法的掌握与灵活运用是考试内容的主体思想.对能力要求导读:数学科的考试能力是指思维能力、运算能力、空间想象能力、实践能力和创新能力.在命题范围内,常将这几大能力贯穿于整个试卷.要求对给出问题或材料通过空间想象、直觉猜想,归纳抽象,运算求解,对公式的变式使用、数据的处理,整体代入、估算等简捷的运算,对图形进行直观想象,图形拆分、重组等等,运用所学知识来解决问题,而创新意识又是理性思维的高层次的表现,这些都会通过试题来考查考生的数学能力.如何在冲刺阶段备考细研考试大纲,构建知识网络,关注生活现象,克服紧张情绪,以平和的心态参加考试.Ⅰ.考试性质普通高等学校招生全国统一考试是由合格的高中毕业生和具有同等学力的考生参加的选拔性考试,高等学校根据考生成绩,按已确定的招生计划,德、智、体全面衡量,择优录取,因此,高考应有较高的信度、效度,必要的区分度和适当的难度.Ⅱ.考试要求《普通高等学校招生全国统一考试大纲(理科·2009年版)》中的数学科部分,根据普通高等学校对新生文化素质的要求,依据国家教育部2002年颁布的《全日制普通高级中学课程计划》和《全日制普通高级中学数学教学大纲》的必修课与选修Ⅱ的教学内容,作为理工农医类高考数学科试题的命题范围.数学科的考试,按照"考查基础知识的同时,注重考查能力"的原则,确立以能力立意命题的指导思想,将知识、能力与素质的考查融为一体,全面检测考生的数学素养.数学科考试要发挥数学作为基础学科的作用,既考查中学数学的知识和方法,又考查考生进入高校继续学习的潜能.一、考试内容的知识要求、能力要求和个性品质要求1.知识要求知识是指《全日制普通高级中学数学教学大纲》所规定的教学内容中的数学概念、性质、法则、公式、公理、定理以及其中的数学思想和方法.对知识的要求,依次为了解、理解和掌握、灵活和综合运用三个层次.(1)了解:要求对所列知识的含义及其相关背景有初步的、感性的认识,知道这一知识内容是什么,并能(或会)在有关的问题中识别它.(2)理解和掌握:要求对所列知识内容有较深刻的理论认识,能够解释、举例或变形、推断,并能利用知识解决有关问题.(3)灵活和综合运用:要求系统地掌握知识的内在联系,能运用所列知识分析和解决较为复杂的或综合性的问题.2.能力要求能力是指思维能力、运算能力、空间想象能力以及实践能力和创新意识.(1)思维能力:会对问题或资料进行观察、比较、分析、综合、抽象与概括;会用类比、归纳和演绎进行推理;能合乎逻辑地、准确地进行表述.数学是一门思维的科学,思维能力是数学学科能力的核心.数学思维能力是以数学知识为素材,通过空间想象、直觉猜想、归纳抽象、符号表示、运算求解、演绎证明和模式构建等诸方面,对客观事物中的空间形式、数量关系和数学模式进行思考和判断,形成和发展理性思维,构成数学能力的主体.(2)运算能力:会根据法则、公式进行正确运算、变形和数据处理;能根据问题的条件和目标,寻找与设计合理、简捷的运算途径;能根据要求对数据进行估计和近似计算.运算能力是思维能力和运算技能的结合.运算包括对数值的计算、估值和近似计算,对式子的组合变形与分解变形,对几何图形各几何量的计算求解等.运算能力包括分析运算条件、探究运算方向、选择运算公式、确定运算程序等一系列过程中的思维能力,也包括在实施运算过程中遇到障碍而调整运算的能力以及实施运算和计算的技能.(3)空间想象能力:能根据条件作出正确的图形,根据图形想象出直观形象;能正确地分析出图形中的基本元素及其相互关系;能对图形进行分解、组合与变换;会运用图形与图表等手段形象地揭示问题的本质.空间想象能力是对空间形式的观察、分析、抽象的能力,主要表现为识图、画图和对图形的想象能力.识图是指观察、研究所给图形中几何元素之间的相互关系;画图是指将文字语言和符号语言转化为图形语言,以及对图形添加辅助图形或对图形进行各种变换;对图形的想象主要包括有图想图和无图想图两种,是空间想象能力高层次的标志.(4)实践能力:能综合应用所学数学知识、思想和方法解决问题,包括解决在相关学科、生产、生活中简单的数学问题;能理解对问题陈述的材料,并对所提供的信息资料进行归纳、整理和分类,将实际问题抽象为数学问题,建立数学模型;能应用相关的数学方法解决问题并加以验证,并能用数学语言正确地表述和说明.实践能力是将客观事物数学化的能力.主要过程是依据现实的生活背景,提炼相关的数量关系,构造数学模型,将现实问题转化为数学问题,并加以解决.(5)创新意识:对新颖的信息、情境和设问,选择有效的方法和手段分析信息,综合与灵活地应用所学的数学知识、思想和方法,进行独立的思考、探索和研究,提出解决问题的思路,创造性地解决问题.创新意识是理性思维的高层次表现.对数学问题的"观察、猜测、抽象、概括、证明",是发现问题和解决问题的重要途径,对数学知识的迁移、组合、融会的程度越高,显示出的创新意识也就越强.3.个性品质要求个性品质是指考生个体的情感、态度和价值观.要求考生具有一定的数学视野,认识数学的科学价值和人文价值,崇尚数学的理性精神,形成审慎思维的习惯,体会数学的美学意义.要求考生克服紧张情绪,以平和的心态参加考试,合理支配考试时间,以实事求是的科学态度解答试题,树立战胜困难的信心,体现锲而不舍的精神二、考查要求数学学科的系统性和严密性决定了数学知识之间深刻的内在联系,包括各部分知识在各自发展过程中的纵向联系和各部分知识之间的横向联系.要善于从本质上抓住这些联系,进而通过分类、梳理、综合,构建数学试卷的结构框架.(1)对数学基础知识的考查,要既全面又突出重点,对于支撑学科知识体系的重点内容,要占有较大的比例,构成数学试卷的主体.注重学科的内在联系和知识的综合性,不刻意追求知识的覆盖面.从学科的整体高度和思维价值的高度考虑问题,在知识网络的交汇点设计试题,使对数学基础知识的考查达到必要的深度.(2)对数学思想和方法的考查是对数学知识在更高层次上的抽象和概括的考查,考查时必须要与数学知识相结合,通过对数学知识的考查,反映考生对数学思想和方法的理解;要从学科的整体意义和思想价值立意,注重通性通法,淡化特殊技巧,有效地检测考生对中学数学知识中所蕴涵的数学思想和方法的掌握程度.(3)对数学能力的考查,强调"以能力立意",就是以数学知识为载体,从问题入手,把握学科的整体意义,用统一的数学观点组织材料.侧重体现对知识的理解和应用,尤其是综合和灵活的应用,以此来检测考生将知识迁移到不同情境中去的能力,从而检测出考生个体理性思维的广度和深度以及进一步学习的潜能.对能力的考查,以思维能力为核心,全面考查各种能力,强调综合性、应用性,并切合考生实际.对思维能力的考查贯穿于全卷,重点体现对理性思维的考查,强调思维的科学性、严谨性、抽象性.对运算能力的考查主要是对算理和逻辑推理的考查,考查时以代数运算为主,同时也考查估算、简算.对空间想象能力的考查,主要体现在对文字语言、符号语言及图形语言三种语言的互相转化,表现为对图形的识别、理解和加工,考查时要与运算能力、逻辑思维能力相结合.(4)对实践能力的考查主要采用解决应用问题的形式.命题时要坚持"贴近生活,背景公平,控制难度"的原则,试题设计要切合我国中学数学教学的实际,考虑学生的年龄特点和实践经验,使数学应用问题的难度符合考生的水平.(5)对创新意识的考查是对高层次理性思维的考查.在考试中创设比较新颖的问题情境,构造有一定深度和广度的数学问题,要注重问题的多样化,体现思维的发散性.精心设计考查数学主体内容,体现数学素质的试题;反映数、形运动变化的试题;研究型、探索型、开放型的试题.数学科的命题,在考查基础知识的基础上,注重对数学思想和方法的考查,注重对数学能力的考查,注重展现数学的科学价值和人文价值,同时兼顾试题的基础性、综合性和现实性,重视试题间的层次性,合理调控综合程度,坚持多角度、多层次的考查,努力实现全面考查综合数学素养的要求.Ⅲ.考试内容1.平面向量考试内容:向量.向量的加法与减法.实数与向量的积.平面向量的坐标表示.线段的定比分点.平面向量的数量积.平面两点间的距离.平移.考试要求:(1)理解向量的概念,掌握向量的几何表示,了解共线向量的概念.(2)掌握向量的加法和减法.(3)掌握实数与向量的积,理解两个向量共线的充要条件.【导读】通常以选择、填空题型考查本章的基本概念和性质.此类题一般难度不大,用以解决有关长度、夹角、垂直、判断多边形形状等问题.平面向量的几何表示是平面几何性质的反映,向量的表示可以使平面几何的各类性质的表示及证明更为直观,且较易理解与接受.【试题举例】(2008·北京)已知向量a与b的夹角为120°,且|a|=|b|=4,那么b·( 2a+b)的值为.【答案】0【解析】b·(2a+b)=2a·b+b2=2|a|·|b|cos120°+16=0,考查向量的运算,属于容易题.(4)了解平面向量的基本定理,理解平面向量的坐标的概念,掌握平面向量的坐标运算.【导读】向量的坐标表示,实际上是向量的代数表示.在引入向量的坐标表示后,即可使向量运算完全代数化,将数与形紧密地结合起来,这样很多几何问题的证明,就转化为我们熟知的数量运算,这也是中学数学学习向量的重要目的之一.要注意两个向量的数量积,其结果是数量而不是向量,两个向量的数量积是两个向量之间的一种乘法又称"点乘".【试题举例】(2008·湖北)设a=(1,-2),b=(-3,4),c=(3,2),则(a+2b)·c=( )A.(-15,12)B.0C.-3D.-11【答案】C【解析】C [解析]∵a=(1,-2),b=(-3,4),c=(3,2),∴(a+2b)·c=(1-6,-2+8)·(3,2)=-15+12=-3,故应选C.(5)掌握平面向量的数量积及其几何意义,了解用平面向量的数量积可以处理有关长度、角度和垂直的问题,掌握向量垂直的条件.(6)掌握平面两点间的距离公式以及线段的定比分点和中点坐标公式,并且能熟练运用.掌握平移公式.【导读】在高考中的考查主要集中在两个方面:①向量的基本概念和基本运算;③向量作为工具的应用.向量是数学的重要概念之一,它给平面解析几何奠定了必要的基础,同时也为物理学提供了工具,这部分内容与实际结合比较密切.【试题举例】(2008·辽宁)将函数y=2x+1的图象按向量a平移得到函数y=2x+1的图象,则( )A.a=(-1,-1)B.a=(1,-1)C.a=(1,1)D.a=(-1,1)【答案】A【解析】将函数y=2x+1的图象向左平移1个单位可得函数y=2x+1+1的图象,再将该函数图象向下平移1个单位可得函数y=2x+1的图象,由此可得平移向量a=(-1,-1),故应选A.2.集合、简易逻辑考试内容:集合.子集.补集.交集.并集.逻辑联结词.四种命题.充分条件和必要条件.考试要求:(1)理解集合、子集、补集、交集、并集的概念.了解空集和全集的意义.了解属于、包含、相等关系的意义.掌握有关的术语和符号,并会用它们正确表示一些简单的集合.。
2013年高考即将来临,在历年的高考试卷中,同学们总会因各种原因丢分。
比如,审题不仔细,题目没吃透,或者卷面潦草等等。
那么如何给高考阅卷老师留下良好的印象,怎样答题才会获得更高的分数呢?
高考数学试卷答题技巧:
但凡热爱数学科目的人并没有把数学当成一种学习,更多的是把数学当成一种游戏。
因为如果认为是学习的话就会有反感。
在解答数学试卷的时候,与其说是解答题目,不如说是追求一种成就感,那种把题抽丝剥茧一步步追寻到正确结果的完美境界。
1.考数学就是和时间的斗争。
问题卷一发下来后,首先把全部问题看一遍。
找出其中看上去最容易解答的题,然后假定步骤,思考怎么样的顺序解题才最好。
2.切忌不看题目盲目背题,要仔细审题,清楚题目要求你解决什么问题,然后有条不紊迅速解题,提高准确率。
3.解题格式要规范,重点步骤要突出。
4.卷选择题时间控制在35分中以内。
小题小做、巧做、简单做,选择题和填空题要多用数形结合、特殊值验证法等技巧,节约时间。
5.保持心静,以不变应万变。
切莫因旁人的翻卷或其他行为干扰自己的解决思路。
2013高考数学选择题答题指导一、整体答题技巧高考数学选择题是考察学生对数学基本知识和解题能力的重要环节。
为了帮助同学们更好地应对这一考试环节,下面将就2013年高考数学选择题进行答题指导。
二、题型解析2013年高考数学选择题涵盖了代数、函数、几何、统计等多个数学主题。
下面将按照各个题型进行解析和解题指导。
1. 代数题代数题常考的内容主要有方程与不等式、函数与图像等。
在回答这类问题时,同学们应先通读题目,理解所给条件和问题要求,明确所求解的未知数及其意义。
然后,结合已有知识,运用代数方法进行推导和计算。
最后,根据计算结果,选择正确答案。
2. 函数题函数题常涉及函数的性质、定义域与值域、变化规律等。
在回答这类问题时,同学们应先了解函数的基本概念和性质,注意函数定义域与值域的限制条件。
接下来,根据题目所给信息,建立函数与已知量之间的关系,并进行相应计算和分析。
最后,根据计算结果,选择正确答案。
3. 几何题几何题常考的内容主要有平面几何、立体几何、三角函数等。
在回答这类问题时,同学们应仔细观察题中所给图形、角度、长度等几何要素,运用几何定理和性质进行推导和计算。
同时,要注意细节和刻度的准确度,合理使用逻辑推理和几何知识。
最后,根据计算结果,选择正确答案。
4. 统计题统计题包括统计图表分析、概率计算等。
在回答这类问题时,同学们应认真阅读统计图表中的数据信息,并理解图表所陈述的现象或问题。
根据所给数据和统计知识,分析、计算并推断出正确答案。
三、解题技巧在解答2013年高考数学选择题时,以下几点技巧可以帮助同学们提高解题效率和准确率:1. 精读题目:在回答选择题之前,同学们应仔细阅读题目,理解题目的意思、条件和要求。
审题准确是解题的关键。
2. 排除干扰:在选择题中,常常会出现一些干扰性选项。
同学们要通过分析题目和选项信息,排除明显错误的选项,减少猜测的可能性。
3. 运用所学:同学们在解答选择题时,要运用已学的知识和方法进行推导和计算。
2013年云南高考数学大纲公式答题技巧复习目录考点1集合与简易逻辑典型易错题会诊命题角度1 集合的概念与性质命题角度2 集合与不等式命题角度3 集合的应用命题角度4 简易逻辑命题角度5 充要条件探究开放题预测预测角度1 集合的运算预测角度2 逻辑在集合中的运用预测角度3 集合的工具性预测角度4 真假命题的判断预测角度5 充要条件的应用考点2 函数(一) 典型易错题会诊命题角度1 函数的定义域和值域命题角度2 函数单调性的应用命题角度3 函数的奇偶性和周期性的应用命题角度4 反函数的概念和性质的应用探究开放题预测预测角度1 借助函数单调性求函数最值或证明不等式预测角度2 综合运用函数奇偶性、周期性、单调进行命题预测角度3 反函数与函数性质的综合考点3 函数(二)典型易错题会诊命题角度1 二次函数的图象和性质的应用命题角度2 指数函数与对数函数的图象和性质的应用命题角度3 函数的应用探究开放题预测预测角度1 二次函数闭区间上的最值的问题预测角度2 三个“二次”的综合问题预测角度3 含参数的对数函数与不等式的综合问题考点4 数列典型易错题会诊命题角度1 数列的概念命题角度2 等差数列命题角度3 等比数列命题角度4 等差与等比数列的综合命题角度5 数列与解析几何、函数、不等式的综合命题角度6 数列的应用探究开放题预测预测角度1 数列的概念预测角度2 等差数列与等比数列预测角度3 数列的通项与前n项和预测角度4 递推数列与不等式的证明预测角度5 有关数列的综合性问题预测角度6 数列的实际应用预测角度7 数列与图形考点5 三角函数典型易错题会诊命题角度1 三角函数的图象和性质命题角度2 三角函数的恒等变形命题角度3 三角函数的综合应用探究开放题预测预测角度1 三角函数的图象和性质预测角度2 运用三角恒等变形求值预测角度3 向量与三角函数的综合考点6 平面向量典型易错题会诊命题角度1 向量及其运算命题角度2 平面向量与三角、数列命题角度3 平面向量与平面解析几何命题角度4 解斜三角形探究开放题预测预测角度1 向量与轨迹、直线、圆锥曲线等知识点结合预测角度2 平面向量为背景的综合题考点7 不等式典型易错题会诊命题角度1 不等式的概念与性质命题角度2 均值不等式的应用命题角度3 不等式的证明命题角度4 不等式的解法命题角度5 不等式的综合应用探究开放题预测预测角度1 不等式的概念与性质预测角度2 不等式的解法预测角度3 不等式的证明预测角度4 不等式的工具性预测角度5 不等式的实际应用考点8 直线和圆典型易错题会诊命题角度1 直线的方程命题角度2 两直线的位置关系命题角度3 简单线性规划命题角度4 圆的方程命题角度5 直线与圆探究开放题预测预测角度1 直线的方程预测角度2 两直线的位置关系预测角度3 线性规划预测角度4 直线与圆预测角度5 有关圆的综合问题考点9 圆锥曲线典型易错题会诊命题角度1 对椭圆相关知识的考查命题角度2 对双曲线相关知识的考查命题角度3 对抛物线相关知识的考查命题角度4 对直线与圆锥曲线相关知识的考查命题角度5 对轨迹问题的考查命题角度6 考察圆锥曲线中的定值与最值问题探究开放题预测预测角度1 椭圆预测角度2 双曲线预测角度3 抛物线预测角度4 直线与圆锥曲线预测角度5 轨迹问题预测角度6 圆锥曲线中的定值与最值问题考点10 空间直线与平面典型易错题会诊命题角度1 空间直线与平面的位置关系命题角度2 空间角命题角度3 空间距离命题角度4 简单几何体探究开放题预测预测角度1 利用三垂线定理作二面角的平面角预测角度2 求点到面的距离预测角度3 折叠问题考点11 空间向量典型易错题会诊命题角度1 求异面直线所成的角命题角度2 求直线与平面所成的角命题角度3 求二面角的大小命题角度4 求距离探究开放题预测预测角度1 利用空间向量解立体几何中的探索问题预测角度2 利用空间向量求角和距离考点12 排列、组合、二项式定理典型易错题会诊命题角度1 正确运用两个基本原理命题角度2 排列组合命题角度3 二项式定理探究开放题预测预测角度1 在等可能性事件的概率中考查排列、组合预测角度2 利用二项式定理解决三项以上的展开式问题预测角度3 利用二项式定理证明不等式考点13 概率与统计典型易错题会诊命题角度1 求某事件的概率命题角度2 离散型随机变量的分布列、期望与方差命题角度3 统计探究开放题预测预测角度1 与比赛有关的概率问题预测角度2 以概率与统计为背景的数列题预测角度3 利用期望与方差解决实际问题考点14 极限典型易错题会诊命题角度1 数学归纳法命题角度2 数列的极限命题角度3 函数的极限命题角度4 函数的连续性探究开放题预测预测角度1 数学归纳法在数列中的应用预测角度2 数列的极限预测角度3 函数的极限预测角度4 函数的连续性考点15 导数及其应用典型易错题会诊命题角度1 导数的概念与运算命题角度2 导数几何意义的运用命题角度3 导数的应用探究开放题预测预测角度1 利用导数的几何意义预测角度2 利用导数探讨函数的单调性预测角度3 利用导数求函数的极值和最考点16 复数典型易错题会诊命题角度1 复数的概念命题角度2 复数的代数形式及运算探究开放题预测预测角度1 复数概念的应用预测角度2 复数的代数形式及运算考点7不等式不等式的概念与性质均值 不等式的应用不等式的证明 不等式的解法不等式的综合应用 不等式的概念与性质 不等式的解法 不等式的证明 不等式的工具性 不等式的实际应用 典型易错题会诊 命题角度1不等式的概念与性质1.(典型例题)如果a 、b 、c 满足c<b<a ,且ac<0,那么下列选项中不一定成立的是 ( ) A .ab>ac B .c(b-a)>0C .cb 2<ab 2D .dc(a-c)<0[考场错解] A ∵b>c ,而ab ,ao 不一定成立,原因是不知a 的符号.[专家把脉] 由d>b>c ,且ac<0.则。
2013高考数学解题策略进入高考复习的最后冲刺阶段,如何调整好心态,制定出合理的备考策略,无疑对高考是至关重要的.对于两个实力相当的同学,在考试中某些解题策略技巧使用的好坏,往往会导致两人最后的成绩有很大的差距.一、填空题解题策略(一)解填空题的常用方法填空题是将一个数学真命题写成其中缺少一些语句的不完整形式,要求学生在指定的空位上,将缺少的语句填写清楚、准确.填空题属小题,其解题的基本原则是“小题不能大做”.解题基本策略是:巧做.解题基本方法一般有:直接求解法、图像法、构造法和特殊化法(特殊值、特殊函数、特殊角、特殊数列、图形特殊位置、特殊点、特殊方程、特殊模型).1.直接求解法:直接从题设条件出发,用定义、性质、定理、公式等,经变形、推理、计算、判断等得到正确结论.这是解填空题常用的基本方法,使用时要善于“透过现象抓本质”.力求灵活、简捷.例1 数列{an}、{bn}是等差数列,a1=0、b1=-4,用Sk、S′k分别表示{an}、{bn}的前k项和(k是正整数),若Sk+S′k=0,则ak+bk= .解:用等差数列求和公式Sk=a1+ak2k,得a1+ak2k+b1+bk2k=0,又a1+b1=-4,∴ak+bk=4.2.特殊化求解法:当填空题结论唯一或其值为定值时,我们只需把题中的参变量用特殊值(或特殊函数、特殊角、特殊数列、图形特殊位置、特殊点、特殊方程、特殊模型等)代替之,即可得到结论.如:上例中取k=2,于是a1+a2+b1+b2=0,故a2+b2=4,即ak+bk=4.例2 在△ABC中,角A、B、C所对的边分别为a,b,c,如果a,b,c成等差数列,则cosA+cosC1+cosAcosC= .解法一:取特殊值a=3,b=4,c=5,则cosA=45,cosC=0,cosA+cosC1+cosAcosC=45.解法二:取特殊角A=B=C=60°,则cosA=cosC=12,cosA+cosC1+cosAcosC=45.例3 如果函数f(x)=x2+bx+c对任意实数t都有f(2+t)=f(2-t),那么f(1),f(2),f(4)的大小关系是 .解:由于f(2+t)=f(2-t),故知f(x)的对称轴是x=2.可取特殊函数f(x)=(x-2)2,即可求得f(1)=1,f(2)=0,f(4)=4.∴f(2)(a-1)x的解集为A,且A{x|0ax+32的解集为(4,b),则a= ,b= .解:设x=t,则原不等式可转化为:at2-t+320,且2与b(b>4)是方程at2-t+32=0的两根,由此可得:a=18,b=36.例8 不论k为何实数,直线y=kx+1与圆x2+y2-2ax+a2-2a-4=0恒有交点,则实数a的取值范围是 .解:题设条件等价于点(0,1)在圆内或圆上,或等价于点(0,1)到(x-a)2+y2=2a+4的圆心距离≤半径∴-1≤a≤3.5.构造法:根据题设条件与结论的特殊性,构造出一些新的数学形式,并借助于它认识和解决问题的一种方法.例9 如图,点P在正方形ABCD所在的平面外,PD⊥平面ABCD,PD=AD=1,则PABCD的外接球的体积为 .解:根据题意可将此图补形成一正方体,在正方体中易求得V=32π.6.分析法:根据题设条件的特征进行观察、分析,从而得出正确的结论.例10 如右图,在直四棱柱ABCDA1B1C1D1中,当底面四边形满足条件时,有A1C⊥B1D1(填上你认为正确的一个条件即可,不必考虑所有可能性的情形).解:因四棱柱ABCDA1B1C1D1为直四棱柱,故A1C1为A1C在面A1B1C1D1上的射影,从而要使A1C⊥B1D1,只要B1D1与A1C1垂直,故底面四边形A1B1C1D1只要满足条件B1D1⊥A1C1即可.例11 已知函数f(x)=x21+x2,那么f(1)+f(2)+f(12)+f(3)+f(13)+f(4)+f(14)= .解析:本题特征是:f(x)+f(1x)=1且f(1)=12,故原式=3+f(1)=3+12=72.(二)减少填空题失分的检验方法1.回顾检验例12 满足条件cosα=-12且-π≤α0Δ=8a2+24a+4>0-10-11或a≤-3-72.实力是获取高分的基础,策略方法技巧是获取高分的关键.在步入高考的最后阶段,既不可心浮气躁,更不能畏惧不前,多一分踏实、勤奋的努力,就多一分走向成功的把握.以平常心走向考场,正常发挥,才能取得好的成绩.(作者:蒋景景,江苏省镇江中学)希望以上资料对你有所帮助,附励志名言3条:1、要接受自己行动所带来的责任而非自己成就所带来的荣耀。
2013高考数学选择题答题秘诀(一)数学选择题的解题方法1、直接法:就是从题设条件出发,通过正确的运算、推理或判断,直接得出结论再与选择支对照,从而作出选择的一种方法。
运用此种方法解题需要扎实的数学基础。
例1、某人射击一次击中目标的概率为0.6,经过3次射击,此人至少有2次击中目标的概率为 ( )12527.12536.12554.12581.D C B A 解析:某人每次射中的概率为0.6,3次射击至少射中两次属独立重复实验。
12527)106(104)106(333223=⨯+⨯⨯C C 故选A 。
例2、有三个命题:①垂直于同一个平面的两条直线平行;②过平面α的一条斜线l 有且仅有一个平面与α垂直;③异面直线a 、b 不垂直,那么过a 的任一个平面与b 都不垂直。
其中正确命题的个数为( )A .0B .1C .2D .3解析:利用立几中有关垂直的判定与性质定理对上述三个命题作出判断,易得都是正确的,故选D 。
例3、已知F 1、F 2是椭圆162x +92y =1的两焦点,经点F 2的的直线交椭圆于点A 、B ,若|AB|=5,则|AF 1|+|BF 1|等于( )A .11B .10C .9D .16 解析:由椭圆的定义可得|AF 1|+|AF 2|=2a=8,|BF 1|+|BF 2|=2a=8,两式相加后将|AB|=5=|AF 2|+|BF 2|代入,得|AF 1|+|BF 1|=11,故选A 。
例4、已知log (2)a y ax =-在[0,1]上是x 的减函数,则a 的取值范围是( )A .(0,1)B .(1,2)C .(0,2)D .[2,+∞)解析:∵a>0,∴y 1=2-ax 是减函数,∵ log (2)a y ax =-在[0,1]上是减函数。
∴a>1,且2-a>0,∴1<a<2,故选B 。
2、特例法:就是运用满足题设条件的某些特殊数值、特殊位置、特殊关系、特殊图形、特殊数列、特殊函数等对各选择支进行检验或推理,利用问题在某一特殊情况下不真,则它在一般情况下也不真的原理,由此判明选项真伪的方法。
2013年高考数学答题技巧与方法数学要想在高考考场上考出优异的成绩,不但需要扎实的基础知识、较高的数学解题能力做基础,临场考试的技巧更是无数学子圆梦所必备的。
针对数学学科特点,谈一下高考答题技巧,仅供参考:1.调整好状态,控制好自我。
(1)保持清醒。
数学的考试时间在下午,建议同学们中午最好休息半个小时或一个小时,其间尽量放松自己,从心理上暗示自己:只有静心休息才能确保考试时清醒。
(2)按时到位。
但发卷时间应在开考前5-10分钟内。
建议同学们提前15-20分钟到达考场。
2.通览试卷,树立自信。
刚拿到试卷,一般心情比较紧张,此时不易匆忙作答,应从头到尾、通览全卷,哪些是一定会做的题要心中有数,先易后难,稳定情绪。
答题时,见到简单题,要细心,莫忘乎所以。
面对偏难的题,要耐心,不能急。
3.提高解选择题的速度、填空题的准确度。
数学选择题是知识灵活运用,解题要求是只要结果、不要过程。
因此,逆代法、估算法、特例法、排除法、数形结合法……尽显威力。
12个选择题,若能把握得好,容易的一分钟一题,难题也不超过五分钟。
由于选择题的特殊性,由此提出解选择题要求“快、准、巧”,忌讳“小题大做”。
填空题也是只要结果、不要过程,因此要力求“完整、严密”。
4.审题要慢,做题要快,下手要准。
题目本身就是破解这道题的信息源,所以审题一定要逐字逐句看清楚,只有细致地审题才能从题目本身获得尽可能多的信息。
找到解题方法后,书写要简明扼要,快速规范,不拖泥带水,牢记高考评分标准是按步给分,关键步骤不能丢,但允许合理省略非关键步骤。
答题时,尽量使用数学语言、符号,这比文字叙述要节省而严谨。
5.保质保量拿下中下等题目。
中下题目通常占全卷的80%以上,是试题的主要部分,是考生得分的主要来源。
谁能保质保量地拿下这些题目,就已算是打了个胜仗,有了胜利在握的心理,对攻克高难题会更放得开。
要牢记分段得分的原则,规范答题。
会做的题目要特别注意表达的准确、考虑的周密、书写的规范、语言的科学,防止被“分段扣点分”。