活化条件对褐煤中水溶性腐植酸含量的影响
- 格式:pdf
- 大小:1.79 MB
- 文档页数:4
年老褐煤水解制备腐植酸及特性分析杜贺贺;贾建波;黄光许;刘全润;邢宝林;张传祥;郭红玉;潘结南【摘要】以NaOH为催化剂,通过水解反应降解年老褐煤的大分子结构来制备再生腐植酸,考察了反应温度、NaOH质量浓度、反应时间和水(体积)煤(质量)比对腐植酸收率的影响,结果表明,通过优化水解反应条件可使腐植酸收率由11.25%提高到78.38%.采用元素分析、紫外-可见光谱和红外光谱等对水解反应制备的再生腐植酸结构组成进行了表征.结果表明:再生腐植酸官能团组成与原生腐植酸官能团组成相似,但再生腐植酸的氧含量较低,酸性基团以酚羟基为主,羧基含量较少;原生腐植酸的分子质量比再生腐植酸的分子质量大,但再生腐植酸芳香核上的取代基团数量更多.%With NaOH as catalyst,humic acids were prepared by degrading the macromolecular structure of lignite using hydrolysis reaction,and the effects of temperature,ρ(NaOH),reaction time and V(water) ∶ m(coal) on the yield of humic acids were researched.The results show that the hydrolysis reaction can greatly improve the yield of humic acids from 11.25%to 78.38% by optimizing the hydrolysis conditions.The structure characteristics of humic acids were investigated by means of ultimate analysis,UV-Vis spectra and FTIR spectra.The results indicate that the typeof functional groups are similar in both kinds of humic acids.The phenolic hydroxyl groups are the primary acidic functional groups,and the carboxyl group content of original humic acids is higher than that of regenerated humic pared with regenerated humic acids,the molecular weight of original humnic acids is higher,but there are more substituents on the aromatic nucleus of regenerated humic acids.【期刊名称】《煤炭转化》【年(卷),期】2018(041)002【总页数】6页(P67-72)【关键词】褐煤;水解;再生腐植酸;催化;降解【作者】杜贺贺;贾建波;黄光许;刘全润;邢宝林;张传祥;郭红玉;潘结南【作者单位】河南理工大学化学化工学院,454000河南焦作;河南理工大学化学化工学院,煤炭安全生产河南省协同创新中心,河南省煤炭绿色转化重点实验室,454000河南焦作;河南理工大学化学化工学院,煤炭安全生产河南省协同创新中心,河南省煤炭绿色转化重点实验室,454000河南焦作;河南理工大学化学化工学院,煤炭安全生产河南省协同创新中心,河南省煤炭绿色转化重点实验室,454000河南焦作;河南理工大学化学化工学院,煤炭安全生产河南省协同创新中心,河南省煤炭绿色转化重点实验室,454000河南焦作;河南理工大学化学化工学院,煤炭安全生产河南省协同创新中心,河南省煤炭绿色转化重点实验室,454000河南焦作;河南理工大学化学化工学院,煤炭安全生产河南省协同创新中心,河南省煤炭绿色转化重点实验室,454000河南焦作;煤炭安全生产河南省协同创新中心,454000河南焦作【正文语种】中文【中图分类】TQ536.90 引言我国褐煤资源丰富,占全国煤炭总储量的16%以上[1].但长期以来,褐煤作为低变质煤,由于其高含水量和高含氧量及易自燃而被认为是劣质能源,并且直接燃烧会排放大量的二氧化碳,这些都限制了褐煤的广泛利用.腐植酸是由天然的高分子羟基羧酸组成的一种复杂的混合物胶体,含有大量含氧官能团,具有酸性、亲水性、阳离子交换性能、络合金属离子性能及胶体界面活性等特性[2-3],在石油开采[4]、农业[5]、电池工业[6-7]、医药[8]和环保[9]等领域都有广泛的应用.腐植酸作为褐煤的重要组成部分,是褐煤区别于高变质煤的主要特征之一,也是褐煤非常有应用前景的利用方式之一[10].褐煤中的腐植酸含量主要与其煤化程度和成煤环境有关[11],我国内蒙古褐煤储量丰富,但大都属于年老褐煤,原生腐植酸含量较低,如锡林浩特褐煤的原生腐植酸含量仅为14.9%[12].为了提高年老褐煤的腐植酸产率,一般多采用催化氧化[13]、预氧化[14]和微生物转化[15]等方法使褐煤的大分子结构发生解聚,生成小分子的腐植酸.木质素是成煤植物的重要组织结构,对褐煤的结构研究表明,其含有很多与木质素相似的结构组成[16].木质素可以在NaOH催化作用下发生水解反应,生成小分子化合物[17-18],但关于NaOH催化作用下褐煤水解解聚制备腐植酸的文献却鲜有报道.同时腐植酸的结构组成主要与其来源和制备方法有关,并对其与重金属离子的螯合、离子交换、反应活性等都有影响.基于此,本研究以内蒙古年老的霍林河褐煤为对象,考察了水解反应温度、NaOH质量浓度、反应时间和水(体积)煤(质量)比对腐植酸产率的影响,并通过元素组成分析、含氧官能团测定、红外光谱测定等分析测试方法对水解反应制备的腐植酸结构组成进行了表征.1 实验部分1.1 试样实验所用煤样为霍林河褐煤,煤样经过破碎、筛分后粒径小于100目,其工业分析与元素分析结果见表1.其他试剂:氢氧化钠、盐酸、氢氧化钡、乙酸钙、酚酞和乙醇(均为分析纯).表1 霍林河褐煤的工业分析和元素分析Table 1 Proximate and ultimateanalysis of HuolinheligniteProximateanalysisw/%MadAdVdFCdUltimateanalysis(daf)w/%CHNO ∗S13.310.1358.3531.5269.175.261.3023.500.77* By difference.1.2 腐植酸的制备1.2.1 原生腐植酸采用“碱溶酸析”的方法[19]提取霍林河褐煤中的原生腐植酸,将5 g霍林河褐煤与100 mL质量分数为2%的NaOH溶液在圆底烧瓶中进行混合,在70 ℃下搅拌抽提,每半小时超声10 min,反应2 h后对混合溶液进行分离,将所得滤液用盐酸调节至pH=2以使腐植酸沉淀,用高速离心机分离出腐植酸,并用蒸馏水洗涤至中性,真空干燥至恒重,原生腐植酸抽提结果见表2.表2 原生腐植酸的收率Table 2 Yield of original humicacidsYield/%123Averageyield/%10.9311.6411.1811.251.2.2 水解制备腐植酸(再生腐植酸)将一定质量浓度的NaOH溶液与霍林河褐煤以一定比例混合后加入200 mL高压反应釜中,以5 ℃/min的升温速率加热至设定温度,反应至所设定时间后停止加热,将反应釜取出后,在空气中自然冷却到室温,然后对反应后的混合溶液进行固液分离,后续操作与1.2.1过程相同(温度、碱液质量浓度、时间及液(体积)固(质量)比根据实验需求确定,实验结果取三组数据平均值).1.2.3 腐植酸收率的计算腐植酸收率按式(1)计算:(1)式中:m0为原煤质量,g;m1为腐植酸质量,g;w(M)ad1为腐植酸中的水分质量分数,%;w(M)ad0为原煤中的水分质量分数;w(A)ad1为腐植酸中的灰分质量分数,%;w(A)ad0为原煤中的灰分质量分数,%;ad为空气干燥基.1.3 腐植酸中酸性基团的测定采用离子交换法测定腐植酸中的总酸性基团和羧基含量,酚羟基含量由总酸性基团和羧基含量的差值求得[20],实验结果取三组数据平均值.1.3.1 总酸性基团的测定准确称取0.200 0 g试样(误差允许范围为±0.000 1 g)于25 mL容量瓶中,加入0.1 mol/L Ba(OH)2溶液至刻度线,将瓶口密封以避免空气中二氧化碳干扰,振荡10 h后用移液管取10 mL澄清液于锥形瓶(容量为250 mL)中,加入15 mL 0.1 mol/L HCl溶液和3滴酚酞指示剂,用0.1 mol/L NaOH溶液回滴至出现粉红色,同时做空白试验.1.3.2 羧基含量测定羧基含量测定采用腐植酸与乙酸钙反应,具体方法与总酸性基团测定方法类似. 1.4 结构表征红外光谱采用德国BRUKER公司的Tensor 37型红外光谱仪测定,分辨率为4 cm-1,扫描频率为32次/s,测量范围为350 cm-1~4 500 cm-1;紫外-可见光谱采用TU-1810SPC470型双光束紫外-可见分光光度计测定.方法为:取0.05 g 腐植酸溶于0.1 mol/L NaOH溶液中定容至100 mL,用移液管取2 mL溶液于100 mL容量瓶中,稀释至刻度线,得到10 mg/L腐植酸盐溶液,记录其在465 nm和665 nm处的吸光度值,并做空白实验;C,H,N元素的分析采用Thermo Scientific FLASH 2000 auto-analyzer元素分析仪测定.2 结果与讨论2.1 水解反应条件对腐植酸收率的影响2.1.1 反应温度对腐植酸收率的影响图1 水解反应温度对腐植酸收率的影响Fig.1 Effect of hydrolysis temperature on yield of humic acids在NaOH溶液质量浓度为0.025 g/mL、水(体积)煤(质量)比为20 mL/g、反应时间为6 h时,水解反应温度对霍林河褐煤腐植酸收率的影响见图1.由图1可知,随着反应温度的升高,腐植酸收率逐渐增加,由170 ℃时的40%左右增加到230 ℃时的78.38%.这说明温度是影响水解反应的关键因素[21],当温度超过100 ℃时,水处于超(亚)临界状态,与普通水相比,具有特殊的性质,这时水既是反应物质也是催化剂.温度越高,超(亚)临界状态的水对C—O键的活化作用越强,水解反应越易发生[22].但当温度进一步升高时,由于脱羧反应的发生导致腐植酸收率降低,因此后续实验都在230 ℃下进行.2.1.2 NaOH质量浓度对腐植酸收率的影响图2 NaOH质量浓度对腐植酸收率的影响Fig.2 Effect of NaOH mass concentration on yield of humic acids霍林河褐煤在NaOH质量浓度为0.005 g/mL~0.035 g/mL(反应温度为230 ℃、反应时间为6 h、水(体积)煤(质量)比为20 mL/g)时对应的腐植酸收率见图2.由图2可知,当NaOH质量浓度小于0.015 g/mL时,随着NaOH质量浓度的增加,腐植酸收率快速增加,在0.015 g/mL时腐植酸收率达到67%左右,之后增加趋缓.在超(亚)临界水的作用下,褐煤结构中的C—C键基本不发生断键反应,主要是C—O—C键发生水解反应.褐煤结构中含有很多类似于木质素的β—O—4醚键[16],当NaOH作为水解反应的催化剂时,Na+离子可以和β—O—4醚键上带负电荷的氧原子形成阳离子加合物中间体,降低醚键结构C—O键的键级,进而使醚键发生断裂[23];同时,NaOH还可以稳定反应中的中间产物,防止成炭反应的发生[17],所以NaOH在褐煤大分子水解反应过程中起着关键性作用,只有足够多的Na+参与到水解反应才能使褐煤的大分子结构快速解聚,当NaOH质量浓度达到0.035 g/mL时,腐植酸收率可达79.00%.但进一步提高NaOH质量浓度,腐植酸收率增加不明显,因此,后续实验中NaOH质量浓度采用0.025g/mL.2.1.3 水解反应时间对腐植酸收率的影响反应温度为230 ℃、NaOH溶液质量浓度为0.025 g/mL、水(体积)煤(质量)比为20 mL/g时,反应时间对霍林河褐煤腐植酸收率的影响见图3.由图3可知,随着反应时间的延长,腐植酸收率逐渐增加,反应时间由2 h增加到6 h时,腐植酸收率由32.28%增加到了78.38%,但继续增加反应时间对腐植酸收率几乎没有影响.这是由于褐煤的水解反应是一个非均相的反应过程,水解主要是煤颗粒表层分子与碱液之间的反应,只有水解产物从煤颗粒表层脱落后,内部的煤分子才能与碱液继续进行水解反应.图3 反应时间对腐植酸收率的影响Fig.3 Effect of reaction time on yield of humic acids2.1.4 水(体积)煤(质量)比对腐植酸收率的影响反应温度为230 ℃、反应时间为6 h、NaOH质量浓度为0.025 g/mL时,水(体积)煤(质量)比对腐植酸收率的影响见图4.在水解反应中,水既是溶剂又是反应物,因此其用量是影响水解效果的一个重要因素.由图4可知,总体上腐植酸收率随着水(体积)煤(质量)比的增大而增大,原因是水作为反应物随着水(体积)煤(质量)比的增大而增大,而产物腐植酸盐的质量分数则随着水(体积)煤(质量)比的增大而减小,这些因素都有利于促进褐煤的水解反应.当水(体积)煤(质量)比为20 mL/g时,腐植酸收率达到最大值.图4 水(体积)煤(质量)比对腐植酸收率的影响Fig.4 Effect of water(volume)-coal(mess) ratio on yield of humic acids2.2 结构分析与表征2.2.1 元素分析表3所示为原煤、原生腐植酸和再生腐植酸(反应温度为230 ℃、反应时间为6 h、NaOH质量浓度为0.025 g/mL、水(体积)煤(质量)比为20 mL/g)的元素分析结果.n(O)∶n(C)值是反映腐植酸中含氧官能团含量的重要参数[11].由表3可以看出,再生腐植酸的n(O)∶n(C)为0.19,小于原生腐植酸的0.30,同时也小于原煤的0.25,说明两种腐植酸的含氧官能团组成具有明显的区别,同时也表明水解反应过程中原煤结构中活性较高的含氧官能团发生了分解反应,导致了氧含量的降低[24]. 表3 霍林河褐煤和原生腐植酸及再生腐植酸的元素分析Table 3 Ultimate analysis of Huolinhe lignite, original humic acids and regenerated humic acidsSampleUltimateanalysis(daf)w/%CHO∗NSn(H)∶n(C)n(O)∶n(C)Huolinh elignite69.175.2623.501.300.770.9120.25Originalhumicacids66.534.6326.521.400.920.8350.30Regeneratedhumicacids73.365.1 119.101.460.970.8360.19* By difference.2.2.2 酸性基团分析图5所示为原生腐植酸和再生腐植酸中羧基、酚羟基和总酸性基团的含量,通过对比可看出,两种腐植酸的酸性基团在组成上具有一定的相似性,酚羟基含量都明显高于羧基含量,这与文献[25]的报道结果一致.再生腐植酸的酚羟基含量高于原生腐植酸的酚羟基含量,而羧基含量低于原生腐植酸的羧基含量,这说明水解反应过程中褐煤结构的醚氧键断裂增加了羟基的含量[26],同时造成了部分羧酸的脱除,这与前面的元素分析结果一致.图5 腐植酸中酸性基团的分布Fig.5 Distribution of acidic groups in humic acids2.2.3 D(465)∶D(665)值腐植酸碱溶液在波长为465 nm和665 nm处的吸光度比值(D(465)∶D(665)),是表征腐植酸组成结构的重要指标之一,其结果见表4.它反映腐植酸的分子特征,通常随着腐植酸分子质量的增加而减少[27].由表4可以看出,原生腐植酸的D(465)∶D(665)为2.43,小于再生腐植酸的2.82,说明原生腐植酸分子具有较大的分子质量.表4 腐植酸碱溶液在465 nm和665 nm处的吸光度及其比值Table 4 Absorbance values and ratio of humic acids alkaline solution at 465 nmand 665nmSampleD(465)D(665)D(465)∶D(665)Originalhumicacids0.0340.0142.43Regeneratedhumicacids0.0620.0222.822.2.4 红外光谱分析图6 原生腐植酸和再生腐植酸的红外光谱Fig.6 FTIR spectra of original humic acids and regenerated humic acids原生腐植酸和再生腐植酸的红外光谱如图6所示.由图6可以看出,两种腐植酸在3 400 cm-1处都有很宽的吸收峰,该处吸收峰主要归属于腐植酸结构中OH和OH缔合形成的氢键[11,28-29].再生腐植酸在3 400 cm-1处吸收峰强度明显高于原生腐植酸吸收峰强度,这是因为再生腐植酸的酚羟基含量较高,形成了四聚体的环形氢键结构[28].在1 610 cm-1附近是芳环骨架吸收峰[30],原生腐植酸和再生腐植酸在此处都有很强的吸收峰,说明两种腐植酸结构中都含有芳香结构单元.700 cm-1~900 cm-1处的吸收峰对应的是芳环上C—H键的面外变形振动,用于评价芳香环的取代情况[31],再生腐植酸在此处吸收峰强度明显高于原生腐植酸在此处的吸收峰强度,说明再生腐植酸芳香体系上连接有更多的取代基团.1 000 cm-1~1 300 cm-1可归属于C—O(醚键、羟基等)的吸收振动峰[32],两种腐植酸在此处的吸收峰区别较大,说明它们结构中的C—O存在形式不同,水解反应对腐植酸中的C—O结构形式具有显著影响.3 结论1) 褐煤大分子结构在以NaOH为催化剂的水解反应中可以发生解聚,生成小分子质量的腐植酸.2) 通过优化水解反应条件,可使霍林河褐煤的腐植酸收率由11.25%提高到78.38%,为年老褐煤的腐植酸化利用提供了可能.3) 水解反应制备的再生腐植酸与原生腐植酸在官能团组成上具有相似性,原生腐植酸比再生腐植酸分子质量大,氧含量也较高,但再生腐植酸中酚羟基含量更高,其芳香体系上具有更多的取代基团.参考文献[1] 邓靖,李晓红,喻长连,等.呼伦贝尔褐煤中低温快速热解实验研究[J].武汉大学学报(工学版),2012,45(6):729-734.DENG Jing,LI Xiaohong,YU Changlian,et al.Experimental Study of Fast Pyrolysis of Hulunbeier Lignite at Low Temperature[J].Engineering Journal of Wuhan University,2012,45(6):729-734.[2] 孙鸣,周安宁,么秋香.煤的液相光催化氧化研究[J].煤炭学报,2010,35(9):1553-1558.SUN Ming,ZHOU Anning,YAO Qiuxiang.Photocatalysis Oxidating of Coal in Liquid Phase[J].Journal of China Coal Society,2010,35(9):1553-1558. [3] 李艳红,庄锐,张政,等.褐煤腐植酸的结构、组成及性质的研究进展[J].化工进展,2015,34(8):3147-3157.LI Yanhong,ZHUANG Rui,ZHANG Zheng,et al.Research on the Structure,Chemical Composition and Characterization of Humic Acid from Lignite[J].Chemical Industry and Engineering Progress,2015,34(8):3147-3157.[4] 王中华.钻井液用改性腐植酸类处理剂研究与应用[J].油田化学,2008,25(4):381-385.WANG Zhonghua.Researches and Application of Modified Humic Acid Additives for Water Base Drilling Fluids[J].OilfieldChemistry,2008,25(4):381-385.[5] 吴钦泉,谷端银,陈士更,等.腐植酸类肥料活化技术的研究及其应用[J].腐植酸,2013(4):15-17.WU Qinquan,GU Duanyin,CHEN Shigeng,et al.A Research on Humic Acid Fertilizer Activated Technology and Its Application[J].HumicAcid,2013(4):15-17.[6] QIAO Zhijun,CHEN Mingming,WANG Chengyang,et al.Humic Acids-based Hierarchical Porous Carbons as High-rate Performance Electrodes for Symmetric Supercapacitors[J].Bioresource Technology,2014,163(7):386-389.[7] YIN Jiao,ZHANG Duanyi,ZHAO Jiquan,et al.Meso- and Micro- Porous Composite Carbons Derived from Humic Acids forSupercapacitors[J].Electrochimica Acta,2014,136(8):504-512.[8] OZKAN A,SEN H M,SEHITOGLU I,et al.Neuroprotective Effect of Humic Acids on Focal Cerebral Ischemia Injury:an Experimental Study inRats[J].Inflammation,2015,38(1):32-39.[9] XU Duanping,GU Changjian,CHEN Xiao.Adsorption and Removal of Acids Red 3R from Aqueous Solution Using Flocculent Humic Acids Isolated from Lignite[J].Procedia Environmental Sciences,2013,18:127-134.[10] DEMELO B A,MOTTA F L,SANTANA M H.Humic Acids:Structural Properties and Multiple Functionalities for Novel Technological Developments[J].Materials Science & Engineering C-Materials for Biological Applications,2016,62:967-974.[11] NASIR S,SARFARAZ T B,VERHEYEN T V,et al.Structural Elucidation of Humic Acids Extracted from Pakistani Lignite Using Spectroscopic and Thermal Degradative Techniques[J].Fuel ProcessingTechnology,2011,92(5):983-991.[12] 张营,冯莉,宋玲玲,等.褐煤中腐植酸的提取及其含氧官能团的分析[J].安徽农业科学,2012,40(24):12146-12147.ZHANG Ying,FENG Li,SONG Lingling,et al.Extraction of Humic Acid and Analysis of Its Oxygen-containing Functional Groups from Lignite[J].Journal of Anhui Agricultural Sciences,2012,40(24):12146-12147.[13] YANG Zhiyuan,GONG Liang,RAN Pan.Preparation of Nitric Humic Acid by Catalytic Oxidation from Guizhou Coal with Catalysts[J].International Journal of Mining Science and Technology,2012,22:75-78.[14] KUCERIK J,ZDENEK C,ZOJA V,et al.Regenerated Humic Acids Obtained by the Air Oxidation of South Moravian Lignite(Part1):Production and Characterization[J].Petroleum & Coal,2008,50(3):48-54.[15] DONG Lianhua,YUAN Quan,YUAN Hongli.Changes of Chemical Properties of Humic Acids from Crude and Fungal TransformedLignite[J].Fuel,2006,85(17/18):2402-2407.[16] YANG Fan,HOU Yucui,WU Weize,et al.A New Insight into the Structure of Huolinhe Lignite Based on the Yields of Benzene CarboxylicAcids[J].Fuel,2017,189:408-418.[17] CHEN Hongzhuo,LI Zhiying,LIU Xinyu,et al.Depolymerization of Renewable Resources:Lignin by Sodium Hydroxide as a Catalyst and Its Applications to Epoxy Resin[J].Journal of Applied PolymerScience,2015,132(26):89-94.[18] 刘晓欢,张明明,王基夫,等.水热法碱活化生物质乙醇木质素的化学结构变化[J].光谱学与光谱分析,2013,33(11):2940-2944.LIU Xiaohuan,ZHANG Mingming,WANG Jifu,et al.Chemical Structure of Bioethanol Lignin by Low-temperature Alkaline Catalytic Hydrothermal Treatment[J].Spectroscopy and Spectral Analysis,2013,33(11):2940-2944. [19] 邹静,王芳辉,朱红,等.风化煤中腐植酸的提取研究[J].化工时刊,2006,20(6):10-12.ZOU Jing,WANG Fanghui,ZHU Hong,et al.Study of the Extraction of Humic Acid from Weathered Coal[J].Chemical Industry Times,2006,20(6):10-12. [20] 魏艳.腐植酸的化学改性及性能研究[D].西安:西安石油大学,2013.WEI Yan.Study on the Modification of Humic Acid and the Performance of the Product[D].Xi’an:Xi’an Shiyou University,2013.[21] MAHMOOD N,YUAN Z S,SCHMIDT J,et al.Production of Polyols via Direct Hydrolysis of Kraft Lignin:Effect of Process Parameters[J].Bioresource Technology,2013,139(13):13-20.[22] DENG Weiping,ZHANG Hongxi,XUE Laiqi,et al.Selective Activation of the C—O Bonds in Lignocellulosic Biomass for the Efficient Production of Chemicals[J].Chinese Journal of Catalysis,2015,36(9):1440-1460.[23] ROBERTS V M,STEIN V,REINER T,et al.Towards Quantitative CatalyticLignin Depolymerization[J].Chemistry,2011,17(21):5939-5948.[24] SAKAGUCHI M,LAURSEN K,NAKAGAWA H,et al.Hydrothermal Upgrading of Loy Yang Brown Coal:Effect of Upgrading Conditions on the Characteristics of the Products[J].Fuel ProcessingTechnology,2008,89(4):391-396.[25] YU Yujie,LIU Jianzhong,WANG Ruikun,et al.Effect of Hydrothermal Dewatering on the Slurryability of Brown Coals[J].Energy Conversion and Management,2012,57(2):8-12.[26] 刘红缨,郜翔,张明阳,等.水热法改性褐煤及含氧官能团与水相互作用的研究[J].燃料化学学报,2014,42(3):284-289.LIU Hongying,GAO Xiang,ZHANG Mingyang,et al.Study on Lignite Modified by Hydrothermal and the Interaction Between the Oxygen Containing Functional Groups and Water[J].Journal of Fuel Chemistry and Technology,2014,42(3):284-289.[27] 冉攀.煤催化氧解制取腐植酸工艺及机理研究[D].西安:西安科技大学,2011. RAN Pan.On the Technology and Mechanism of Humic Acid Preparation by Coal Under Mild Catalytic Oxidation[D].Xi’an:Xi’an University of Science and Technology,2011.[28] PAINTER P C,SOBKOWIAK M,YOUCHEFF J.FT-i.r.Study of Hydrogen Bonding in Coal[J].Fuel,1987,66:973-978.[29] 董鹏伟,岳君容,高士秋,等.热预处理影响褐煤热解行为研究[J].燃料化学学报,2012,40(8):897-905.DONG Pengwei,YUE Junrong,GAO Shiqiu,et al.Influence of Thermal Pretreatment on Pyrolysis of Lignite[J].Journal of Fuel Chemistry andTechnology,2012,40(8):897-905.[30] 潘春秀,魏贤勇,李汉青,等.先锋褐煤及其热溶残煤的过氧化氢氧解[J].燃料化学学报,2013,41(12):1415-1421.PAN Chunxiu,WEI Xianyong,LI Hanqing,et al.H2O2 Oxidation of Xianfeng Lignite and Its Thermal Extraction Residue[J].Journal of Fuel Chemistry and Technology,2013,41(12):1415-1421.[31] IBARRA J,MUOZ E,MOLINER R.FTIR Study of the Evolution of Coal Structure During the Coalification Process[J].OrganicGeochemistry,1996,24(6/7):725-735.[32] ZHANG Shuiqin,YUAN Liang,LI Wei,et al.Characterization of pH-fractionated Humic Acids Derived from Chinese WeatheredCoal[J].Chemosphere,2017,166:334-342.。
风化煤腐殖酸的活化工艺及其活化产物的评价研究刘奇;杨越超【摘要】选取过氧化氢、氨水、高锰酸钾、氢氧化钾等活化剂对风化煤进行活化,然后通过采用傅里叶红外光谱、X射线衍射光谱以及碳氧含量的测定来评价活化效果.试验结果表明,以氢氧化钾为活化剂、采用滚筒活化方法得到的活化产物的pH、电导率等理化性质较好,其活化产物的水溶性相对未活化处理的水溶性大幅提高,活化效果综合性好.【期刊名称】《化肥工业》【年(卷),期】2019(046)002【总页数】5页(P12-15,31)【关键词】风化煤;腐殖酸;活化剂;活化工艺【作者】刘奇;杨越超【作者单位】土肥资源高效利用国家工程实验室/山东农业大学资源与环境学院山东泰安 271018;土肥资源高效利用国家工程实验室/山东农业大学资源与环境学院山东泰安 271018【正文语种】中文【中图分类】Q946.81+9腐殖酸是动植物残骸经过长时间的地球物理、生物、化学作用而形成的富含有机质和羧基、酚羟基等活性含氧官能团的一类大分子有机物质的总和[1],可分为矿质源腐殖酸和生物型腐殖酸,其中矿质源腐殖酸主要来自于风化煤[2]。
风化煤是指暴露于地表或位于地表浅层的煤,俗称露头煤[3]。
风化煤经过风化氧化后,部分失去作为动力燃料和炼焦煤的价值,但却含有大量再生腐殖酸(HA)和多种含氧活性官能团,如羧基、酚羟基、醌基、醇羟基等,这些官能团应用于农业生产中具有改良土壤、增进肥效、刺激生长、促进抗逆、改善品质五大作用,得到了国内外农学界的普遍认可[4]。
由于风化煤分子量大、可溶性差,为得到活性高的风化煤腐殖酸产品,很多企业对风化煤进行了活化处理[5- 8]。
风化煤的活化方法有很多,包括物理活化、化学氧化及接枝改性、微生物活化等[9]。
然而,腐殖酸的鉴定与评价一直是活化试验的屏障,如何对活化产物进行有效评价是腐殖酸活化试验的关键。
当前借助光谱学来研究腐殖酸结构已相当成熟,特别是紫外可见光谱、傅里叶红外光谱等使用较多[10]。
风化煤腐殖酸含量
风化煤是一种经过自然风化作用的煤炭,通常含有较高的腐殖酸。
腐殖酸是一种有机质分子,在土壤和水体中广泛存在,也常常
存在于风化煤中。
风化煤中的腐殖酸含量受多种因素影响,包括原
煤的类型、地质条件、气候环境等。
首先,原煤的类型对风化煤中腐殖酸含量有重要影响。
不同类
型的煤在经过风化过程后,其腐殖酸含量会有所不同。
例如,褐煤
和无烟煤经过风化后,可能含有不同含量的腐殖酸。
其次,地质条件也是影响风化煤腐殖酸含量的重要因素。
地质
条件影响了风化煤形成过程中的微生物作用、氧化还原条件等因素,从而影响腐殖酸的生成和保存。
此外,气候环境也对风化煤中腐殖酸含量产生影响。
气候条件
会影响风化煤形成过程中的水文地质条件,从而影响腐殖酸的形成
和保存。
总的来说,风化煤中腐殖酸含量受多种因素综合影响,包括原
煤类型、地质条件、气候环境等。
研究风化煤中腐殖酸含量的变化
规律,有助于深入了解风化煤的形成过程和地质环境,对于资源利用和环境保护具有重要意义。
褐煤制备改性腐植酸钾水溶肥的研究
摘要
腐植酸是一类大分子物质,具有普遍的运用。
褐煤经氧化可以生成腐植酸。
腐植
酸不易溶于水,因此通常将腐植酸转化为可溶于水的腐植酸盐来满足实际生产应用。
腐植酸钾可作为水溶肥用于农业生产中,对提升作物品质有着显著的效果。
为了更好的达到现代农业生产过程中的要求,得到溶解速度快、生物活性高以及
具有较强抗硬水性的腐植酸钾产品,本文进行了以下实验研究。
首先,分析研究褐煤氧化过程。
选取绿色氧化剂H2O2对褐煤进行氧化,研究不同氧化条件对氧化产物中羧基、黄腐酸含量以及腐植酸钾产率的影响。
最终确定了H2O2氧化褐煤的实验条件:煤液比为1:0.6、氧化温度70℃、氧化时间60min。
其次,对腐植酸钾进行改性研究。
筛选了不同的磺化剂、分散剂、润湿剂以及崩
解剂等改性助剂。
通过对比不同改性腐植酸钾在水中的悬浮率、润湿时间、崩解时间
以及溶液的表面张力,确定了最佳助剂加入配比:磺化剂Na2SO35%,分散剂NNO5%,润湿剂SDBS7.2%以及崩解剂(NH4)2SO45%。
对改性腐植酸钾抗絮凝性以及耐酸性进行了实验,得到了在12°硬水中不发生絮凝以及在弱酸溶液中溶解的产品。
最后,对阴离子表面活性剂及非离子表面活性剂在腐植酸上的吸附过程进行研究,采用两种常用等温吸附模型对吸附结果进行分析,发现腐植酸对阴离子表面活性剂SDBS的吸附为单分子层吸附,对非离子表面活性剂吐温-20的吸附为多分子层吸附。
关键字:腐植酸,氧化,改性,腐植酸钾
I。
风化煤褐煤有机肥中各种腐殖酸含量的检测⽅法及骤近期经常接到客户咨询有机肥的腐植酸含量如何测试?需要什么仪器?现在来讲解下腾宇仪TY-FGN功能型肥料成分检测仪(有机肥检测仪)检测腐植酸含量的操作步骤。
肥料中腐殖酸含量的测定(适⽤于腐殖酸钠类肥料,以泥炭、褐煤和风化煤为原料制得的腐殖酸钠类肥料)腐殖酸标准溶液的配置:吸取0.5%碳标准液10mL放⼊100mL容量瓶中,加适量⽔稀释后,加浓硫酸1.0mL,以蒸馏⽔定容⾄刻度即可。
⼀、肥料中⽔溶性腐殖酸含量的测定(1)待测液的制备称取1.00g磨细过筛的肥料样置于⼀三⾓瓶中,加蒸馏⽔70mL,置于沸⽔浴中加热30分钟,取出冷却⾄室温后转移到100mL容量瓶中,以蒸馏⽔定容,摇匀,过滤(弃去最初滤液),滤液即为待测液。
(2)测定步骤⽤吸管吸取蒸馏⽔(作空⽩液⽤)、腐殖酸标准液、待测液各5mL于三只三⾓瓶中,依次分别加⼊2.5mL重铬酸钾溶液、10mL硫酸,再于沸⽔浴中加热30分钟,取出冷却到室温后⽤5mL吸管分别吸2.5mL空⽩液、标准液、待测液于三只⽐⾊⽫中,上机测定:①拨动滤光⽚左轮使数值置4,置空⽩液于光路中,按“⽐⾊”键,功能号切换⾄1,按“调整+”键,仪器显⽰≤100%;按“调整-”键,使液晶显⽰100%。
②按“⽐⾊”键,功能号切换⾄3,将标准液置于光路中,按调整键,使液晶显⽰值为7.46(风化煤腐殖酸)、7.81(褐煤腐殖酸)、8.62(泥炭腐殖酸)P[注]P。
③再将待测液置于光路中,此时显⽰值即为肥料⽔溶性腐殖酸的含量(%)。
[注]由于制备腐殖酸钠肥料的原料不同,其纯腐殖酸含碳量系数也不同,如风化煤腐殖酸为0.67,褐煤腐殖酸为0.64 ,泥炭腐殖酸为0.58,所以相应的调值也不同。
�0�2⼆、肥料中游离态腐殖酸含量的测定(1)待测液的制备称取磨细过筛的风⼲肥料样0.20g于⼀三⾓瓶中,加游离态腐殖酸浸提剂(配制⽅法为:快速称取游离态腐殖酸浸提剂粉5.0g放⼊500mL容量瓶中,⽤适量蒸馏⽔溶解后定容到刻度,摇匀即可。
赤峰某地褐煤制取腐植酸钾实验研究郭若禹;张盼;马鸿文【摘要】以内蒙古赤峰某地褐煤为原料,分别采用氢氧化钾溶液、氢氧化钾与碳酸钾混合溶液两种提取液,进行了制备腐植酸钾的条件实验和正交实验,探究提取剂用量、固液比、热处理时间对腐植酸提取率的影响.结果表明,制备腐植酸钾的优化工艺条件为:在90℃下水浴1 h,固液质量比1:10,氢氧化钾与碳酸钾混合液浓度1.0%+0.5%.在此优化条件下,腐植酸钾提取率87.2%.水溶性腐植酸含量52.5%,氧化钾含量22.6%,水不溶物含量9.5%,pH值11.0,水分含量约1.5%.%Brown coal sample was collected from Chifeng of Inner Mongolia province and used as raw ma-terials,using potassium hydroxide solution as well as the mixed solution of potassium hydroxide and potas-sium carbonate,respectively. Influences of the concentrations,solid-liquid ratio and extraction time of two kinds of lye extraction on the extraction of humic acid were studied by the single factor and orthogonal ex-periment. The results indicated that the optimal processing condition can be achieved under solid-liquid ratio of 1 g/10 mL,extraction temperature of 90 ℃,extraction time of 60min,mixed solution concentra-tion is 1. 0% +0. 5%,the extraction efficiency of humic acid at this condition is about 87. 2%. The con-tent of water-soluble humic acid in ZP-1 is 52. 5%,contents of potassium oxide in those is 22. 6%,the contents of water insoluble substance is 9. 5%,pH in those is 11,and moisture content is about 1. 5%.【期刊名称】《应用化工》【年(卷),期】2017(046)009【总页数】4页(P1720-1722,1727)【关键词】腐植酸钾;褐煤;提取【作者】郭若禹;张盼;马鸿文【作者单位】中国地质大学(北京) 材料科学与工程学院,北京 100083;昊青薪材(北京)技术有限公司,北京 100083;中国地质大学(北京) 材料科学与工程学院,北京100083;昊青薪材(北京)技术有限公司,北京 100083;中国地质大学(北京) 材料科学与工程学院,北京 100083【正文语种】中文【中图分类】TQ536.9腐植酸(HA)属于复杂生物大分子,是一种结构复杂的芳香类羧酸[1]。
腐植酸原料为什么要“活化”?腐植酸原料为什么要“活化”?腐植酸原料的“活化”,主要是指对含腐植酸的风化煤、褐煤、泥炭等矿产资源的“活化”,目前主要针对肥料大量应用而言。
由于化肥转型,肥料普遍选择与土壤“一家亲”的腐植酸与之相配。
众所周知,通过工业提取的腐植酸,是匹配土壤本源性腐植酸的最好来源,而且越来越受到肥料界、土壤界、生物界、环境界的高度重视。
“活化”的目的,主要在于激发原料中腐植酸在物理、化学和生物化学方面的活性,让其适用性、有效性、安全性等指标与肥料结合得更好。
一、活化原料中的腐植酸,是保护腐植酸资源的“良心工程”。
我国含腐植酸的风化煤、褐煤和泥炭储量仅有2千多亿吨,干基腐植酸含量≥40%以上数量有限,属于不可再生资源。
大家知道,含腐植酸的原料,因来源不同、质量差异很大。
如果不进行评价,不经工业化提取或采取活化处理,不仅不能发挥其应有的作用与功效,而且会造成含腐植酸资源的极端浪费。
所以,注重节约、合理加工和有效利用含腐植酸的宝贵资源,是当代“腐植酸人”的基本责任,是留给子孙后代的“良心工程”。
二、活化原料中的腐植酸,是区分腐植酸基础产品质量差别的前提条件。
前述,不同原料腐植酸含量和质量差别很大。
对腐植酸基础产品的生产来说,应选择腐植酸含量高、易于加工、对环境安全的原料;对品位不太高的原料,应通过工业加工来提高原料中腐植酸的含量和活性。
“活化”含腐植酸的原料,主要在于让腐植酸脱灰,提升腐植酸的品位,提取及分离腐植酸组分,纯化及分级腐植酸产品,改善腐植酸制剂的稳定性、水溶性、抗絮凝性等,这些都是保证腐植酸基础产品应用的基本要求,也是区分腐植酸基础产品质量差别的“前提条件”。
三、活化原料中腐植酸的基本方法。
目前,“活化”含腐植酸原料的基本方法有“物理活化”“化学氧化活化”“生物化学降解活化”“光辐射降解活化”以及“超声波活化”等。
利用这些方法的主要目的就在于,提高腐植酸的含量,降低腐植酸的分子量,增加腐植酸的官能团,提高腐植酸的水溶性,提高腐植酸的使用效果等。
褐煤氧解制备煤基腐植酸的工艺及产物性质作者:张水花李宝才成飞翔来源:《湖北农业科学》2014年第21期摘要:对云南昭通褐煤H2O2氧化分解制备黄腐酸(FA)进行研究,考察了影响FA溶出率的主要因素,提取了褐煤及氧化残煤中的腐植酸并利用pH分级法分出主要组分,对褐煤氧解前后所制备的HA、HA主、FA、OHA及OHA主进行了官能团含量分析。
结果表明,H2O2氧化分解能明显提高褐煤中FA的含量,对FA溶出率影响最大的因素是褐煤与氧化剂的质量比,其次是氧化降解温度,氧化剂浓度影响最小。
优化工艺条件为煤∶H2O2 1∶0.65,氧化降解温度30 ℃,氧化降解时间180 min,H2O2浓度15%,FA的溶出率达到24.97%;官能团含量分析结果表明,降解产物FA中总酸性基团、羧基含量明显提高;OHA中的活性官能团含量及主要组分的沉淀酸度都较HA中的高。
关键词:褐煤;H2O2降解;腐植酸;官能团含量中图分类号:S572 ; ; ; ;文献标识码:A ; ; ; ;文章编号:0439-8114(2014)21-5245-04DOI:10.14088/ki.issn0439-8114.2014.21.051Producing Humic Acids from Brown Coal with Hydrogen Peroxide andProperties of the ProductsZHANG Shui-hua1,LI Bao-cai2,CHENG Fei-xiang1(1. Yunnan Key Laboratory of University of Development, Utilization and Pollution Control of Coal Resources, Qujing 655011, Yunnan, China ; 2. College of Life Science and Technology, Kunming University of Science and Technology, Kunming 650224, China)Abstract: Zhaotong brown coal in Yunnan province was oxidized with hydrogen peroxide solution to produce humic acid (FA). The main factors affecting the dissolution rate of the FA were investigated. The HA and OHA was separated from original brown coal and residue of oxidation brown coal with H2O2 and from which the FA were isolated previously. The dominate constituents of humic acids were obtained with pH grading. The chemical composition of HA、HA(main)、FA、OHA、OHA(main) were characterized by chemical function group content. The results showed that the coal oxidant ratio affected markably the yield, followed by the oxidization temperature. The oxidant concentration had no obvious effect. The optimal conditions coal-oxidant ratio of 1∶0.65,oxidization temperature of 30 ℃, oxidization duration of 180 min, hydrogen peroxide concentration of 15%. Under these conditions, the yield was up to 24.97%. Analyses of component properties showed that the contents of carboxyl and total acidic group in the FA were obviouslyimproved. The active function groups content of the OHA was more than those in the HA. The pH value of precipitation of the dominate constituents of OHA was more was higher than that of the HA.Key words:brown coal; hydrogen peroxide oxygen; humic acid; function group content土壤肥力下降、板结是由于土壤中腐殖质的消耗所致。
H2O2氧解对褐煤腐植酸及含氧官能团的影响周孝菊;易芸;何志艳;曹建新;刘飞【期刊名称】《应用化工》【年(卷),期】2016(45)10【摘要】采用H2O2氧解褐煤,研究了氧解条件对褐煤腐植酸含量的影响.通过Boehm滴定和FTIR分析研究了氧解条件对含氧官能团含量和基团结构的影响.结果表明,H2O2可有效提高褐煤中腐植酸含量、腐植酸含氧官能团含量和褐煤活性;最佳氧解条件为:氧解时间24 h,H2O2浓度20%,液固比0.8 mL/g,在此条件下,褐煤中总腐植酸含量增加了12.53%;氧解反应仅使褐煤中含氧官能团含量增加,腐植酸含量增大.【总页数】5页(P1869-1872,1877)【作者】周孝菊;易芸;何志艳;曹建新;刘飞【作者单位】贵州大学化学与化工学院,贵州贵阳550025;贵州省矿产资源高效利用与绿色化工技术特色重点实验室,贵州贵阳550025;贵州大学化学与化工学院,贵州贵阳550025;贵州省绿色化工与清洁能源技术重点实验室,贵州贵阳550025;贵州大学化学与化工学院,贵州贵阳550025;贵州省绿色化工与清洁能源技术重点实验室,贵州贵阳550025;贵州大学化学与化工学院,贵州贵阳550025;贵州省绿色化工与清洁能源技术重点实验室,贵州贵阳550025;贵州大学化学与化工学院,贵州贵阳550025;贵州省矿产资源高效利用与绿色化工技术特色重点实验室,贵州贵阳550025【正文语种】中文【中图分类】TQ444.6【相关文献】1.H2O2氧解褐煤产腐植酸的试验研究 [J], 张水花;李宝才;张惠芬;林雪飞;刘建珍2.褐煤中腐植酸的提取及其含氧官能团的分析 [J], 张营;冯莉;宋玲玲;王新华3.褐煤含氧官能团对腐植酸产率的影响 [J], 周剑林;冯涛;刘伟银;陈章;陈国梁;陈远其;李志贤;曹运江4.曲靖褐煤硝酸氧解制备腐植酸的实验研究 [J], 曹德凤;张水花5.褐煤空气氧解生产腐植酸及腐植酸絮凝研究 [J], 赵燕; 何德民; 关珺; 李学强; 尚建选; 张秋民因版权原因,仅展示原文概要,查看原文内容请购买。
矿物源腐植酸的三大活化方法及如何区分腐植酸是否已经活化矿物源腐植酸是从泥炭、褐煤或风化煤提取所得的,由动植物残体经微生物分解、转化以及化学作用等过程形成的,含苯核、羧基和酚羟基等无定型高分子化合物的混合物。
矿物源腐植酸应用到土壤中有促进土壤团聚体形成,提高土壤的交换容量,降低盐碱土的酸碱度,促进土壤微生物的活性,增加土壤有益微生物的数量,增强土壤酶的活性等作用,可有效改良土壤。
施用腐植酸可有效提高化学肥料的利用率,减少速效养分的固定或流失。
腐植酸含有多种官能团,作为生理活性物质,对作物生长发育及体内生理代谢有显著的刺激作用,可促进作物生长,改善农产品品质,还能增强作物抗旱、抗寒、抗病虫害能力。
腐植酸是具有相似结构特征、分子量从几百到几百万范围的高分子混合物。
根据分子量不同,可将腐植酸分为黄腐酸(分子量较小)、棕腐酸(分子量中等)、黑腐酸(分子量相对较大)。
不同的分子结构及含氧官能团数量,导致了分子量和化学性质的差异,进而引起应用差异。
这种腐植酸的组分之间的差异和联系成为腐植酸组分之间转化的理论基础,也使得对腐植酸的活化改造成为可能。
腐植酸必须经过活化处理,使难以为作物直接吸收的结合态的腐植酸和部分游离态腐植酸转化为水溶性腐植酸,才能应用于农业领域,或者根据不同的应用要求实现对腐植酸不同组分之间的转化,才可实现腐植酸的最大化利用。
所谓“活化”,就是提高化合物的反应性,降低活化能,至少必须采取3种措施:1)增加结构单元上的活性官能团数量。
2)使官能团呈亲电子或亲核状态,或引入相关原子或原子团,激活或提高某些基团的反应能力。
3)切断某些化学键,适当降低反应当量和分子量,尽可能地将复杂的物质变成简单的物质。
腐植酸的活化可通过物理、化学、生物等过程实现。
1 腐植酸的物理活化1)腐植酸的机械活化机械活化是采用剧烈机械振动等方式对原料煤进行粉碎,从而引起腐植酸分子内部结构发生变化,弱化学键及烷基支链的断裂会使其分子量变小,提高溶解性。
从煤中提取腐殖酸的工艺研究煤是指由一种特殊的有机碳质物质组成的,全世界水文化中使用最普遍的天然燃料。
它含有许多有益元素,其中腐殖酸也是一种重要的元素,它是煤炭中的主要有机质,由羧基和苯环残基组成,可以为煤炭的组成成分提供强根性。
因此,从煤中提取腐殖酸成为煤炭化学工程领域的一项重要研究课题。
一、煤中腐殖酸的研究(1)化学结构特征腐殖酸是一种典型的有机酸,它可以分子中有一个共价双键,有一个可以被其他物质所溶解的脱水羧基,还有一个具有苯环的残基。
此外,腐殖酸还具有伯酯、醛、酮、羧基、烃等类型的羰基结构。
(2)煤中腐殖酸的分布煤中的腐殖酸可以分为四类:腐殖质、腐殖酸甙、结晶性腐殖酸和溶解性腐殖酸。
腐殖质是煤中最主要的腐殖酸,占煤中腐殖酸总量的70%,其余腐殖酸分别占30%。
(3)煤中腐殖酸的含量煤中腐殖酸的含量受到诸多因素的影响,包括煤质和温度等。
一般而言,烟煤有较高的腐殖酸含量,一般在4.5%~6.0%,煤粉有较低的腐殖酸含量,一般在1.1%~1.6%。
二、从煤中提取腐殖酸的工艺研究(1)溶剂提取法溶剂提取工艺是从煤中提取腐殖酸的最常用方法。
它主要包括以下程序:首先将煤粉(或煤)与溶剂混合,然后溶解,接着用石油醚精分,最后用碱提取液将腐殖酸提取出来。
(2)高温蒸馏法高温蒸馏法又称高温抽提法,是利用腐殖酸的沸点来实现腐殖酸的抽提和回收。
该法的抽提原理是,将煤中的腐殖酸溶于某种有机溶剂中,当溶液温度升高至腐殖酸的沸点时,腐殖酸就会蒸发,然后以蒸气的形式收集到腐殖酸活性残基上。
(3)高效液相色谱法高效液相色谱法是最近发展起来的新技术,是利用色谱层之间的吸附性质,以及色谱层对腐殖酸分子量不同的吸附效应,使腐殖酸在一定条件下分离出来,从而实现对腐殖酸的提取。
三、结论从以上介绍可以看出,从煤中提取腐殖酸是一项研究的重要课题,研究者利用多种技术,如溶剂提取法、高温蒸馏法和高效液相色谱法等,从而实现对腐殖酸的提取。
未来,研究者还需要继续深入研究,加强对腐殖酸提取工艺,提高工艺的精细化和经济化,以满足煤炭化工工程的需求。
前言:本文主要介绍的是关于《褐煤生产腐植酸工艺》的文章,文章是由本店铺通过查阅资料,经过精心整理撰写而成。
文章的内容不一定符合大家的期望需求,还请各位根据自己的需求进行下载。
本文档下载后可以根据自己的实际情况进行任意改写,从而已达到各位的需求。
愿本篇《褐煤生产腐植酸工艺》能真实确切的帮助各位。
本店铺将会继续努力、改进、创新,给大家提供更加优质符合大家需求的文档。
感谢支持!正文:就一般而言我们的褐煤生产腐植酸工艺具有以下内容:一、引言褐煤,作为一种低品位但储量丰富的煤炭资源,在传统利用方式中,往往因其热值低、灰分高、稳定性差等特性而难以得到高效利用。
然而,随着科技的进步和环保意识的提高,褐煤的另一种利用方式——生产腐植酸,逐渐受到人们的关注。
本文将对褐煤生产腐植酸的工艺进行详细介绍,包括原料准备、酸处理、碱处理、精制处理等关键步骤,并探讨其工艺优势和应用前景。
二、褐煤生产腐植酸工艺概述褐煤生产腐植酸工艺是一种将褐煤通过化学处理转化为高附加值化学品腐植酸的工艺。
该工艺主要包括以下几个步骤:原料准备原料准备是褐煤生产腐植酸工艺的第一步。
在这一阶段,需要选用质量优良的褐煤作为原料,并进行破碎、筛分等预处理。
破碎和筛分的目的是将褐煤的粒度调整到适合后续处理的范围,同时去除其中的杂质和大块物料。
预处理后的褐煤应具有较高的纯度和可溶性,为后续的化学反应奠定基础。
酸处理酸处理是褐煤生产腐植酸工艺的关键步骤之一。
在这一阶段,将预处理后的褐煤与酸性溶液进行反应。
酸性溶液可以是硫酸、盐酸、磷酸等,其作用是将褐煤中的有机物质溶解出来,形成腐植酸。
反应条件包括温度、压力、反应时间等,需要根据具体情况进行调整。
通过酸处理,腐植质被分解成腐植酸,并同时除去其中的杂质。
碱处理碱处理是褐煤生产腐植酸工艺的另一个关键步骤。
在酸处理后,腐植酸溶液中含有大量的杂质和未反应的褐煤。
为了得到纯度较高的腐植酸,需要将溶液进行碱处理。
将一定量的碱加入腐植酸溶液中,使其中和,凝结后分离出含腐植酸的沉淀。
原煤中腐植酸的活化处理研究
腐植酸是一种天然无机物,它分子内包含了碳,氢,氧三种元素,大量存在于生物体外。
由于它具有多种有益作用,因此成为一种重要的绿色经济 Raw Material。
对腐植酸进行活化处理可将其转化为有用的衍生物,如醋酸和苯酚,从而为绿色经济提供可持续发展的新能源来源。
与传统的腐植酸提取和处理方法相比,原煤中腐植酸的活化处理可充分发挥原煤的价值,从而实现更高的回报。
活化处理的过程利用矿物质或其他特定物质所产生的特定热量,激活原料中的腐植酸,使其发挥最大效用。
此外,活植酸可进一步利用其催化作用,从而提高原料分析的效率。
将原煤中的腐植酸进行活化处理也是现在环境保护和气候变暖的可行技术。
它可以减少大量的石灰岩,煤制品和灰渣污染,从而减少石灰岩开采对环境的危害,减少对土地和河流的破坏。
虽然活化处理的过程包含了不少技术的难点,但通过探究和实验,可以掌握活化处理的技术要点,从而发挥腐植酸最大的价值,促进它的利用。
未来,原煤中腐植酸的活化处理技术扮演着关键的角色,将有助于保护环境,提高腐植酸的利用率,增加财政收入。
硝酸活化对风化煤腐植酸的影响王改玲;代志峰;高杰;李晓龙【摘要】以内蒙古风化煤为研究对象,以硝酸为活化剂,运用容量分析方法研究了低酸用量(煤酸比为1g∶ 1mL)条件下,硝酸质量分数、活化温度、活化时间对风化煤腐植酸活化的影响.结果表明,低酸用量条件下,硝酸质量分数对风化煤腐植酸活化的影响最为明显,活化温度次之,活化时间的影响最小;硝酸活化风化煤腐植酸的最适条件为硝酸质量分数19.5%、活化时间20 min、活化温度60℃;在此条件下,风化煤中水溶性腐植酸含量可由0.5%提高到3.9%,游离腐植酸含量可由14.0%提高到38.7%,相对活化率分别达到680%和176%,说明低用量硝酸处理风化煤提高活性腐植酸含量是可行的.【期刊名称】《山西农业科学》【年(卷),期】2016(044)001【总页数】4页(P45-47,52)【关键词】硝酸;活性腐植酸;风化煤【作者】王改玲;代志峰;高杰;李晓龙【作者单位】山西农业大学资源环境学院,山西太谷030801;山西农业大学资源环境学院,山西太谷030801;山西农业大学资源环境学院,山西太谷030801;山西农业大学资源环境学院,山西太谷030801【正文语种】中文【中图分类】S143.91腐植酸是动植物残体(主要是植物残体)经过微生物的分解、转化以及一系列物理、化学过程形成的一类有机高分子化合物,广泛存在于土壤、泥炭、褐煤和风化煤中[1-3]。
风化煤中腐植酸与土壤腐植酸结构相似,具有改良土壤、促进作物生长、增强作物抗逆性能、改善作物品质等作用,因此,风化煤在肥料行业的运用日益受到重视[4-10]。
但是,风化煤中所含的腐植酸大多以结合态形式存在,活性普遍很低。
若将风化煤直接作为肥料施入农田,生物效应差,增产效果不明显。
所以,必须经过一定的活化处理,使其中所含的结合态腐植酸变为能为作物吸收利用的游离态腐植酸和水溶性腐植酸。
目前,风化煤化学活化的方法主要有碱溶酸析法(碱法)和酸催化氧解法(酸法)[11]。
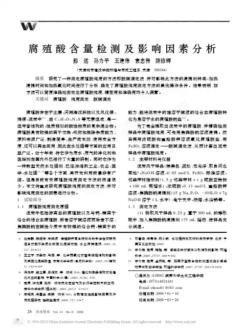
活化条件对褐煤中水溶性腐植酸含量的影响张悦熙 索全义* 胡秀云 刘婷婷 王 炜 刘景秀(内蒙古农业大学生态环境学院 呼和浩特 010019)摘 要:为提高褐煤中水溶性腐植酸含量,提高褐煤在农业中的应用效果,研究了温度、活化剂浓度、时间对褐煤中水溶性腐植酸含量的影响。
结果表明,随着温度的提高、活化剂浓度的增加、活化时间的延长,褐煤中水溶性腐植酸含量均有提高的趋势;对褐煤中水溶性腐植酸含量影响的重要程度为活化剂浓度>活化剂温度>时间;活化褐煤的优化条件为温度60℃,时间8d,活化剂浓度12%,可使褐煤中水溶性腐植酸含量由7g/kg提高到250g/kg左右。
但考虑工业化生产的成本,在活化剂浓度为12%时,活化温度达到50℃,1~2d后就有较好的活化效果。
关键词:褐煤 水溶性腐植酸 温度 活化剂浓度 时间中图分类号:TQ314.1,TQ533.2 文献标识码:A 文章编号:1671-9212(2011)03-0010-03 Effect of Activation Conditions on Content of Water Soluble Humic Acid in LigniteZhang Yuexi, Suo Quanyi*, Hu Xiuyun, Liu Tingting, Wang Wei, Liu Jingxiu(College of ecological environment, Inner Mongolia Agriculture University, hohhot, 010019)Abstract: In order to increase the content of water soluble humic acid in lignite and improve its application in the fi eld of agriculture, the effects of temperture, activator concentration and time on the content of water soluble humic acid in lignite were studied. The results showed that the content of water soluble humic acid was increased with increasing temperture, activator concentration and prolonging time. And the effect of activator concentration on water soluble humic acid was the maximum while that of time was the minimum. The optimum condition were 60℃, 12% of activator concentration, and 8 days, which could effectively increase water soluble humic acid concentration.Considering the cost of industrial producing, when the activator concentration reaches 12%, and the temperature reaches 50℃, it will attain a better effect after 1~2 days. Key words: lignite; water soluble humic acid; temperature; activator concentration; time腐植酸是自然界中广泛存在的大分子有机物质,在土壤、咸淡水域、煤炭和页岩等有机矿物中都有分布。
腐植酸作为一种结构复杂的天然高分子有机聚合物,含有大量的羧基和酚羟基等活性基团,能与各种肥料形成螯合物或络合物,进行离子交换和物理吸附等,从而起到蓄水保肥,提高肥料利用率,改良土壤的作用[1]。
为了满足特定用途的需要和提高农业中的使用效果,人们通过硝酸氧化、磺甲基化、硝酸氧化-磺甲基化等化学措施提高泥炭、褐煤等资源中的腐植酸含量[2~4]。
在腐植酸的提取技术中采用碱溶酸析或酸洗碱溶等方法增加提取率[5,6]。
我国褐煤资源丰富[7,8],但天然褐煤中的腐植酸水溶性能极低,而非水溶性腐植酸在亲水胶体性、阳离子交换性、生理活性、络合能力及较强的吸附和粘结能力等方面的基本特性是难以表现的[9~13]。
通过物理和化学的方法活化褐煤中的腐植酸,使水溶性腐植酸含量增加,改性后褐煤的农用价值和使用效果都会极大地提高。
腐植酸中的羧基和酚羟基具有弱酸性,可与碱成盐或与钾、[基金项目]国家自然基金资助项目(31060275),内蒙古自然科学基金项目(2010MS0303)[收稿日期]2011-02-13[作者简介]张悦熙,女,1983年生,内蒙古农业大学生态环境学院硕士研究生,主要从事植物营养与施肥研究。
*通讯作者:索全义,男,教授,E-mail:paul98@。
钠、铵等离子结合生成相应的溶解性腐植酸盐,这是活化的基础。
腐植酸的热稳定性差,在高温下很容易脱羧、脱羟基、裂解等,以致使其变性,失去原有的活性,在活化过程中温度应控制在70℃以下进行[11]。
本试验选用储量大、价廉易得的褐煤作为活化研究对象,通过活化技术改变褐煤中水溶性腐植酸含量,用活化褐煤包裹尿素,通过渗透扩散、开孔控释、脲酶抑制、腐-尿反应、氨稳定作用、腐植酸刺激植物生长实现尿素的缓控释过程和提高肥效的作用。
褐煤和活化技术的使用,实现了控释、环保、价廉和高效“四位一体”的包裹材料选择目标。
活化褐煤中的水溶性腐植酸既是缓控释过程的关键调控物质,又是包裹过程的重要粘结剂,起到“一物多能”“一物多用”的作用。
研究使用的原料是内蒙古鄂尔多斯市的褐煤,属高钙型,在活化过程中抑制钙的化学活性是提高水溶性腐植酸含量的关键技术之一。
因此,本试验选用了一种新型复合活化剂,研究不同活化剂浓度、活化温度、活化时间对水溶性腐植酸含量的影响,以期为高钙型褐煤制备高活性腐植酸材料提供一种新的技术方法。
1 材料与方法1.1 供试材料褐煤选用内蒙古鄂尔多斯市褐煤,该地区褐煤储量丰富,总腐植酸含量可达400g/k g以上,属高钙褐煤(C a>50g/k g),水溶性腐植酸含量在7g/kg左右。
1.2 试验方法1.2.1 试验设计及方法试验设置活化剂浓度、活化温度、活化时间3个因素,每个因素5个水平,采用完全组合设计。
活化剂为2种物质的混合物,以1︰1比例添加,并配制不同浓度的溶液后添加到褐煤中,活化剂浓度分别为4%、6%、8%、10%、12%,活化剂溶液与褐煤比例按9︰10添加;温度5个水平分别为:20℃、30℃、40℃、50℃、60℃;活化时间5个水平分别为2d、4d、6d、8d、10d。
具体做法为:称取褐煤500g放入塑料袋内密封,共称25袋。
每5袋分别加入5个浓度的活化剂,并在5种温度下进行活化(恒温箱控制),期间每天从恒温箱取出塑料袋将样品在袋内翻拌1次,使之活化均匀。
在第2d、4d、6d、8d、10d时各取样100g,风干粉碎后测定水溶性腐植酸的含量。
重复2次。
1.2.2 测定方法水溶性腐植酸的测定采用热水浸提-K2C r2O7容量法测定[14]。
2 结果与分析试验结果表明,褐煤经过物理化学处理后性质发生了改变,其标志是水溶性腐植酸含量发生了变化。
2.1 活化时间对水溶性腐植酸含量影响用同一活化浓度和同一活化剂温度不同活化时间下的平均值作图1,从图中可以看出,无论活化剂浓度高低,随着活化时间的增加,水溶性腐植酸的含量均有增加的趋势,但是在不同活化剂浓度下,活化时间对提高水溶性腐植酸含量的作用有差别,活化剂浓度越高,作用越明显,反之则亦然。
在4%、6%、8%、10%、12%的活化剂浓度下,从2d到10d,水溶性腐植酸含量分别增加了5.9g/k g、12.6g/k g、11.9g/k g、25.6g/k g 和31.5g/kg。
在8d时,水溶性腐植酸含量基本达到最大值。
图1 活化时间对水溶性腐植酸含量的影响Fig.1 Effect of activated time on content ofwater soluble humic acid2.2 活化剂浓度对水溶性腐植酸含量影响用同一活化浓度和同一活化剂温度不同活化时间下的平均值作图2,从图中可以看出,在活化浓度<6%时,水溶性腐植酸的含量均处于低水平,不同活化温度之间差别不明显。
但在活化浓度达8%以后,随温度的升高,水溶性腐植酸含量均有明显增加,活化浓度越高作用越明显,在第20 ℃,30 ℃,40 ℃,50 ℃,60 ℃时,活化剂浓度从4%提高到12%时,水溶性腐植酸含量分别增加了126.4 g/k g、129.1 g/k g、149.6 g/k g、165.9 g/kg,196.3 g/kg。
图2 活化剂浓度对水溶性腐植酸含量的影响Fig.2 Effect of activator concertration on content ofwater soluble humic acid图3 温度对水溶性腐植酸含量的影响Fig.3 Effect of temperature on content ofwater soluble humic acid2.3 温度对水溶性腐植酸含量影响用同一活化温度和同一活化剂时间不同活化浓度下的平均值作图3,从图中可以看出,随着温度的升高,褐煤中水溶性腐植酸含量均有增加的趋势,活化剂温度从20 ℃提高到60 ℃时,水溶性腐植酸含量增加了48.22 g/kg。
从上述活化条件对水溶性腐植酸含量的影响可以看出,活化剂浓度影响最大,其次为活化温度,作用最小的是活化时间。
因此,本试验条件下,较为理想的活化条件为:活化温度60 ℃、活化剂浓度12%、活化时间8 d。
2.4 褐煤水溶性腐植酸含量与活化温度、活化剂浓度、活化时间的关系通过对不同处理的褐煤水溶性腐植酸含量的回归分析,建立了水溶性腐植酸含量(Y ,g/k g)与温度(X 1,℃)、活化剂浓度(X 2,%)、时间(X 3,d)之间的线性回归方程:Y =-13.3022+0.0999X 1+193.4900X 2+0.25472X 3,F =253.41,R =0.9288,该式经F 检验达到0.01极显著水平。
进一步作偏回归系数显著性检验,其中X 1偏回归系数t =6.84**,X 2偏回归系数t =26.48**,X 3偏回归系数t =3.48**,温度,活化剂浓度,时间的偏回归系数均达到0.01的极显著水平。