博思智联—均瑶集团计划管理
- 格式:ppt
- 大小:2.29 MB
- 文档页数:20
薪酬管理实施细则——均瑶集团乳业股份有限公司二〇一九年七月二日目录第一部分原则与总论 (3)一薪酬设计宗旨原则 (3)二薪酬体系适用对象 (3)三薪酬体系设计流程 (3)第二部分薪酬总额构成 (3)一释义 (3)二薪酬总额确定方式: (4)三薪酬总额构成 (4)第三部分职位评估及职位等级划分 (5)一释义 (5)二职位评估结果整合 (5)三职位等级确定 (5)第四部分薪酬水平确定 (5)一释义 (5)二薪酬水平确定方式 (5)第五部分薪酬结构 (6)一薪酬结构示意 (6)二释义 (6)第六部分薪酬等级进入 (7)一在职员工薪酬等级进入 (7)二新进员工的薪酬等级进入 (8)三新设职位的等级进入 (8)第七部分薪酬发放 (8)一基本工资按月度发放 (8)二基础绩效工资 (8)三超额绩效工资 (9)第八部分薪酬调整 (9)一 年度薪酬调整: ............................................................................................................. 9 二 其他情况下的薪酬调整 ............................................................................................... 10 第九部分薪酬管理权限 (10)第一部分 原则与总论一 薪酬设计宗旨原则以提高体系透明度、实现内部相对公平为目的,发挥薪酬体系的保健-激励的双重作用,并保证新体系与原有薪酬体系的一致性,保持关键部门、关键职位薪酬水平的稳定,以确保新旧体系的平稳接轨。
二 薪酬体系适用对象1. 本薪酬方案适用于以下人员:均瑶乳业股份公司正式员工,不包括公司总裁、副总、部长级以上的以年薪制计薪人员和车间生产一线工人及其他以记件制计薪的工作人员。
(薪酬管理)薪酬方案均瑶均瑶乳业股份公司薪酬体系设计方案博思智联管理顾问公司2001/12/29目录第壹部分原则和总论3第二部分薪酬总额构成4第三部分职位评估及职位等级划分6 第四部分薪值确定7第五部分薪酬结构8第六部分薪酬等级进入10第七部分薪酬的发放11第八部分薪酬调整13第九部分薪酬管理权限15第壹部分原则和总论1.1薪酬设计宗旨原则以提高体系透明度、实现内部相对公平为目的,发挥薪酬体系的保健-激励的双重作用,且保证新体系和原有薪酬体系的壹致性,保持关键部门、关键职位薪酬水平的稳定,以确保新旧体系的平稳接轨。
1.2薪酬体系适用对象1.2.1本薪酬方案适用于以下人员:均瑶乳业股份公司正式员工,不包括公司总裁、副总、部长级之上的以年薪制记薪人员和车间生产壹线工人及其他以记件制记薪的工作人员。
1.2.2不适用于以下人员:均瑶乳业股份公司临时、兼职、特约人员。
1.3薪酬体系设计流程第二部分薪酬总额构成2.1释义:薪酬总额是根据均瑶乳业股份公司的企业发展战略、年度运营目标、成本控制策略等因素综合决定的。
本方案中所指薪酬总额是于公司年度目标达成情况下的人力成本控制标准。
超出目标之外的薪酬发放标准另行规定。
2.2薪酬总额确定方式:每财政年度末由公司决策层根据企业的发展战略制订下年度的年度运营目标,会同人力资源部共同确定年度人力成本控制总额,即薪酬总额。
2.3薪酬总额构成根据均瑶乳业实际情况,薪酬总额由以下几个部分构成:2.3.1中高层年薪I.中高层管理人员实行年薪制,高层管理人员包括——公司部长级之上的管理人员,包括董事长。
II.中高层年薪的确定——中高层年薪是于公司运营目标达成情况下的年薪额度,超过目标的部分按照实际情况另行决定薪酬额度。
2.3.2总经理基金I.总经理基金用途▪市场薪酬水平的调节▪对特殊贡献人员的奖励II.总经理基金确定每财政年度末由公司决策层提出下年度总经理基金预算额度,以及总经理基金使用方案。
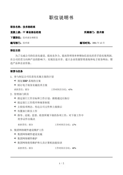
职位说明书
职务名称:技术部经理
直接上级:IT事业部总经理所属部门:技术部
下属职位:技术部全体职员
编写部门:技术部编写时间:2001年12月
职位目的
为了完成公司的信息化建设、提高竞争力、提高管理效率和增加信息化经营手段实现利润,在公司经营方向和产品的影响下,实现信息共享,建立企业资源管理系统和电子商务网站,塑造产品和企业形象。
权限
⇨人事权限:对下属员工招募、调岗、晋升、降级、停职、除名的建议权,下属员工的月度考核权
⇨业务权限:在涉及到技术方案方面具有专业的评估权、建议权
⇨财务权限:无
重要工作关系
职位任职条件:
1.知识技能
⇨丰富的相关计算机网络、设备、软件、开发工具、系统平台知识⇨熟练计算机应用技能
2.教育背景
⇨研究生以上学历
⇨计算机或相关专业
3.工作经验
⇨ 8年以上行业经验
4.所需培训
⇨相关专业类技术培训
⇨管理培训
⇨市场基础知识培训。
薪酬方案均瑶薪酬体系设计方案博思智联治理顾问公司2001/12/29名目第一部分原则与总论 (3)第二部分薪酬总额构成 (4)第三部分职位评估及职位等级划分 (6)第四部分薪值确定 (7)第五部分薪酬结构 (8)第六部分薪酬等级进入 (10)第七部分薪酬的发放 (11)第八部分薪酬调整 (13)第九部分薪酬治理权限 (15)第一部分 原则与总论1.1 薪酬设计宗旨原则以提高体系透亮度、实现内部相对公平为目的,发挥薪酬体系的保健-鼓舞的双重作用,并保证新体系与原有薪酬体系的一致性,保持关键部门、关键职位薪酬水平的稳固,以确保新旧体系的平稳接轨。
1.2 薪酬体系适用对象1.2.1 本薪酬方案适用于以下人员:均瑶乳业股份公司正式职员,不包括公司总裁、副总、部长级以上的以年薪制记薪人员和车间生产一线工人及其他以记件制记薪的工作人员。
1.2.2 不适用于以下人员:均瑶乳业股份公司临时、兼职、特约人员。
1.3 薪酬体系设计流程第二部分薪酬总额构成2.1释义:薪酬总额是依照均瑶乳业股份公司的企业进展战略、年度经营目标、成本操纵策略等因素综合决定的。
本方案中所指薪酬总额是在公司年度目标达成情形下的人力成本操纵标准。
超出目标之外的薪酬发放标准另行规定。
2.2 薪酬总额确定方式:每财政年度末由公司决策层依照企业的进展战略制订下年度的年度经营目标,会同人力资源部共同确定年度人力成本操纵总额,即薪酬总额。
2.3 薪酬总额构成依照均瑶乳业实际情形,薪酬总额由以下几个部分构成:2.3.1 中高层年薪I.中高层治理人员实行年薪制,高层治理人员包括——公司部长级以上的治理人员,包括董事长。
II.中高层年薪的确定——中高层年薪是在公司经营目标达成情形下的年薪额度,超过目标的部分按照实际情形另行决定薪酬额度。
2.3.2总经理基金I.总经理基金用途▪市场薪酬水平的调剂▪对专门奉献人员的奖励II.总经理基金确定每财政年度末由公司决策层提出下年度总经理基金预算额度,以及总经理基金使用方案。