厦门大学网络继续教育2013-2014第一学期 管理会计 本科》
- 格式:docx
- 大小:83.71 KB
- 文档页数:12
厦门大学网络教育学年第一学期财政学原理复习题答案This manuscript was revised by the office on December 10, 2020.厦门大学网络教育2013-2014学年第一学期《财政学原理》复习题一、单项选择题1.( B )提出了平等、确实、便利和节约的税收四项原则A. 瓦格纳B. 亚当·斯密C. 穆勒D. 萨伊2.我国增值税的一般税率为( A )A. 17% % C. 6% %3.1994年我国实行了( C )A. 利改税B. 增值税改革C. 分税制改革D. 营业税改革4.下列属于财政消费支出的有( B )A. 债务利息支出B. 科学文化支出C. 基础产业建设支出D. 自然垄断行业支出5.下面哪一项不属于科技三项费用的内容( D )A.新产品试制费B. 重大科研项目补助费C.中间产品实验费D. 产品鉴定费6.影响一个国家宏观税收负担的因素不包括下列哪一项( D )A. 经济发展水平B. 经济结构C. 经济体制D. 消费者价格指数7.对公司分配的利润按较低的税率征税,对公司的保留利润按较高的税率征税。
这种公司所得税与个人所得税的配合方式称作( B )A. 古典制B. 双税率制C. 减免税制D. 归集抵免税8.下列哪一项不是商品税的弊端( C )A. 不符合纳税能力原则B. 不符合税收公平原则C. 征收不方便D. 缺乏弹性9.交通运输业、建筑业、邮电通信业和文化体育业适用( B )的营业税税率 % % % %10.财政对公共企业的投入主要包括三种形式:直接投资、贷款和( A )A. 补贴B. 出口退税C. 股权D. 利税11.以全民性和普遍性的保障原则为核心,全体居民和公民不论其有无收入和是否就业,都可以享有国家制定的各项福利保障政策。
这种社会保障模式称为( A ) A. 福利型社会保障模式 B. 社会保险型模式 C. 强制储蓄型模式D. 国家型保障模式12.政府在安排财政支出时,可以通过对不同项目的( C )的分析和评价,从中选出最优的支出项目A. 公平程度B. 产出效率C. 成本与收益D. 实施主体13.由于财政补贴都是根据一定时期特定的国家政策而安排的支出,因此国家可以通过政策的调整,从而灵活地掌握补贴对象、补贴数量、补贴方式和补贴环节等内容。
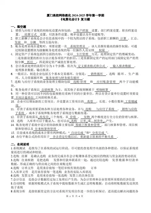
厦门高校网络教化2024-2025学年第一学期《电算化会计》复习题一、填空题1. 销售与应收子系统的初始化设置内容包括:客户档案设置、部门档案设置、职员档案设置、结算方式设置、付款条件设置、税率设置以及年初建账等。
2. 职工薪酬子系统是会计信息系统中的一个较为简洁的子系统,包括职工薪酬的计算、汇总、发放和分摊等四方面内容。
3.账务处理系统在建账时,须要设置一名系统管理员,该人员拥有最高的操作权限,可通过权限设置模块为接触账务处理系统的每一位操作人员安排权限。
4. 固定资产子系统包括四方面的内容:一是以卡片管理方式,处理固定资产的增减变动;二是依据设置的折旧方法计提各项资产的折旧;三是依据固定资产的运用部门或固定资产的类别分摊折旧;四是固定资产减值打算处理。
5. 会计报表处理的流程可分为4个步骤,依次为定义报表格式和公式、输入报表数据、处理报表数据、输出报表。
6. 一般而言,制造企业包括五个基本交易循环,分别是:销售循环、选购循环、生产循环、人力资源循环和账务处理与财务报告循环。
7. 选购与应付子系统的业务处理主模块包括选购管理和应付账款管理两个子功能模块。
8. 账务处理子系统以总括核算为主,而其他子系统则侧重于明细核算。
9. 同一种存货可以因不同的包装规格而采纳不同的计量单位,所以存货计量单位设置时须要设置不同计量单位之间的转换关系。
10. 企业可以增加新的工资项目,并设置该工资项目的类型、长度、小数位数和工资增减项。
11. 存货子系统须要采纳各种方法处理各种业务,并与选购与应付子系统、销售与应收子系统、成本子系统和账务处理子系统进行数据传递。
12. 存货子系统需从_收发存_三个角度,从价值、实物两个维度进行全方位的管理与核算。
13. 选购入库单可以干脆录入,也可以由_选购订单_或__到货单__产生。
14. 账务处理子系统中设计的协助核算主要包括基础上核算和管理、部门核算和管理、项目核算和管理以及往来核算和管理。
厦门大学网络教育《管理会计》(专)在线测试题库及正确答案厦门大学网络教育《管理会计》(专)在线测试题库及正确答案备注:请用查找的快捷键Ctrl+F查找答案,请只需要看正确的答案即可。
1、下列各项中,属于无关成本的是(2.0分) (正确的答案:A 提交的答案:B 判题:×得分:0)A、沉没成本B、增量成本C、机会成本D、专属成本2、已知某投资项目的原始投资额为100万元,建设期为2年,投产后第1-8年每年NCF为25万元,第9、10年每年NCF为20万元,则该项目包括建设期的静态投资回收期为(2.0分) (正确的答案:C 提交的答案:B 判题:×得分:0)A、4年B、5年C、6年D、7年3、假定下列各项中的因素变动均处于相关范围内,则能够导致保本点升高的是(2.0分) (正确的答案:B 提交的答案:B 判题:√得分:2.0)A、单价提高B、单位变动成本升高C、实际销量增多D、安全边际量增大4、某企业只生产一种产品,该产品的贡献边际率为65%,本期销售额为200000元。
营业利润为100000元,则该产品的固定成本(2.0分) (正确的答案:D 提交的答案:C 判题:×得分:0)A、130000元B、100000元C、70000元D、300000元5、下列各项中,既属于动态指标,又属于绝对量正指标的是(2.0分) (正确的答案:B 提交的答案:B 判题:√得分:2.0) A、投资利润率B、净现值C、内部收益率D、动态投资回收期6、下列方法中,可用于对原始投资额相同且项目计算期相同的互斥投资方案进行决策的方法是(2.0分) (正确的答案:A 提交的答案:C 判题:×得分:0)A、净现值法B、最短计算期法C、年等额净回收额法D、差额投资内部收益率法7、变动成本法下,其利润表所提供的中间指标是(2.0分) (正确的答案:B 提交的答案:D 判题:×得分:0)判题:×得分:0)A、固定预算B、弹性预算C、滚动预算D、零基预算12、下列各项中,应作为成本中心控制和考核内容的是(2.0分) (正确的答案:A 提交的答案:B 判题:×得分:0)A、责任成本B、产品成本C、直接成本D、目标成本13、根据管理会计的理论,短期经营决策分析的目标是(2.0分) (正确的答案:C 提交的答案:C 判题:√得分:2.0)A、企业价值最大化B、股东财富最大化C、企业短期利润最大化D、企业长期盈利能力最大化14、下列各项中,应当作为编制零基预算出发点的是(2.0分) (正确的答案:D 提交的答案:C 判题:×得分:0)A、基期的费用水平B、历史上费用的最好水平C、内外同行业费用水平D、费用为零15、某公司生产的产品,单价为2元,贡献边际率为40%,本期的保本量为20万件,其固定成本为(2.0分) (正确的答案:A 提交的答案:A 判题:√得分:2.0)A、16万B、50万C、80万D、100万16、已知某更新改造项目中,新设备的年折旧为4 500元;旧设备改造前每年计提折旧3000元,尚可用5年。
厦门大学网络教育2013-2014学年第一学期《管理会计(本科)》复习题一、单项选择题1.在混合成本分解方法中,高低点法所用的“高低”是指( B )。
A.最高或最低的成本B.最高或最低的业务量C.最高或最低的成本或业务量D.最高或最低的成本和业务量2.管理会计产生的经济因素是(C )。
A.科学管理B.高新技术C.两权分离D.行为科学3.( A )是指等量货币在不同时点上具有不同的价值。
A.货币时间价值假设B.成本性态假设C.风险价值可计量假设D.持续运作假设4.某企业只生产一种产品,单价5元,销量100件,变动成本率30%,则贡献边际为( D )。
A.150元B.250元C.450元D.350元5.编制全面预算的出发点是( C )。
A.生产预算B.现金预算C.销售预算D.弹性预算6.在价值工程分析中,属于降低成本的主要目标的是(C )A. 当价值系数等于1B. 当价值系数大于1C. 当价值系数小于1D. 不一定7.短期经营决策时,应考虑的成本是( D )A. 共同成本B. 不可避免成本C. 沉没成本D. 专属成本8.能使投资方案的净现值等于零的折现率叫( C )。
A、净现值率B、资金成本率C、内部收益率D、投资利润率9.编制弹性预算首先应当考虑及确定的因素是( A )。
A、业务量B、变动成本C、固定成本D、计量单位10.标准成本控制的重点是(B )。
A、标准成本的制定B、成本差异的计算分析C、成本控制D、成本差异帐务处理11.管理会计的最终目的是( B )A. 提供会计信息B. 提高经济效益C. 加强管理D. 帮助决策12.管理会计产生的经济因素是( C )A. 科学管理B. 组织管理C. 两权分离D. 技术进步13.在管理会计中,(C )是用来分解混合成本的一种较为精确的方法。
A.高低点法B.散布图法C.回归直线法D.直接分析法14.为排除业务量因素的影响,在管理会计中,反映变动成本水平的指标一般是指(B )。
《管理会计》(Management Accounting)课程教学大纲制定人:崔秀梅、殷俊明 审核人:杨 政第一部分 课程概述一、基本信息(一)课程代码:02110090(二)课程属性、学分、学时《管理会计》是会计学、财务管理学、审计学等专业(本科)的一门专业必修课,主要讲授管理会计的基本理论和基本方法,阐述以提高经济效益为最终目的的会计信息利用系统,是为培养学生基本理论知识和应用能力而设置的一门专业课。
它将现代化管理与会计有机融为一体,向企业管理当局提供所需的会计信息,以便其有效地经营管理企业,制定企业政策,计划和控制企业活动,评价、选择决策方案,为企业提高经济效益服务。
学分:3 学时:48(三)适用对象适用于会计学、财务管理、审计学等专业的本科生。
二、课程简介《管理会计》将现代管理与会计融为一体,作为内部报告会计,向企业管理当局提供会计信息支持,以便其有效地经营管理企业,制定企业政策,计划和控制企业活动,评价决策方案,帮助企业实现其价值。
《管理会计》课程的内容主要包括四大知识模块:第一模块为管理会计基础篇部分,主要包括管理会计概述、成本性态的分析与应用、本量关系解析、变动成本法;第二模块为预测和决策部分,主要包括分部报告和分权制、短期经营决策;第三为规划和控制部分,主要包括全面预算管理、标准成本控制、作业成本管理;第四模块为责任与评价部分,主要包括责任会计和业绩评价。
Management accounting, as accounting for internal reporting, integrates modern management and accounting, providing accounting information to managers of enterprises to facilitate their management, decision-making, enterprise activities planning and evaluation scheme, for the purpose of realizing enterprise value.This course is divided into four parts. The first part is the fundamental knowledge of management accounting, including overview of accounting management, analysis and application of cost behavior, cost-volume-profit analysis andvariable costing. The second part deals with forecasting and decision-making, mainly including the segment reporting, system of decentralization, and short-term business decision. The third part is concerned with planning and control, covering comprehensive budgeting management, control of standard cost, and activity-based costing management.The last part is about responsibility and evaluation, including the responsibility accounting and performance evaluation.三、教学目标通过本课程的教学,使学生系统掌握现代管理会计的基本理论和基本方法,掌握预测、决策、全面预算、成本控制、责任考核评价等内容的技术方法和相关知识,并能将所学知识和操作技能,在社会主义市场经济条件下和现代企业制度环境中,应用于企业经营管理活动中,提高分析和解决企业经营管理问题的能力,为走向社会,加强企业管理、提高企业经济效益等方面发挥积极作用。
厦门大学网络教育2017—2018学年第一学期《管理会计》课程复习题一、选择题(1-30为单选题,31-37为多选题)1.下列各项中,与传统的财务会计概念相对立而存在的是( C )。
A.现代会计 B.企业会计 C.管理会计D.管理会计学(对应财务学会计)2.在各类固定成本中,能够在不改变企业生产经营能力的前提下降低其总额的是( B )。
A.约束性固定成本 B.酌量性固定成本(培训费)C.半固定成本 D.单位固定成本3.在变动成本法下,销售收入与变动成本之差等于( D )。
A.净利润 B.营业利润 C.销售毛利 D.贡献边际4.下列各项中,应作为成本中心控制和考核内容的是( A )。
A.责任成本 B.产品成本 C.直接成本 D.目标成本5.己知A企业生产和销售单一产品,销售单价为20元/件,单位变动成本为12元/件,今年的固定成本总额为40 000元,预计明年将增加8 000元的酌量性固定成本,其他条件不变,则明年该企业的为( D )。
A.1000件 B.4000件 C.5000件 D.6000件6.某企业的变动成本率为60 %,安全边际率为30%,则其销售利润率为( A )。
A.12% B.18% C.28% D.42%7.在管理会计中,将决策分析区分为短期决策与长期决策所依据的分类标志是( C )。
A.决策的重要程度 B.决策条件的肯定程度C.规划时期的长短 D.决策解决的问题8.某产品按每件10元的价格出售时,可获得8 000元贡献边际,贡献边际率为20%,企业最大生产能力为10 000件;将价格调低为9元时,预计可实现销售9 000件。
则调价前后的利润无差别点业务量( B )。
A.9 000件 B.8 000件 C.6 000件 D.4000件9.某投资项目在建设期内投入全部原始投资,该项目的净现值率为25%,则该项目的获利指数为( B )。
A.0。
75 B.1。
25 C.4 D.2510.下列项目中,能够克服固定预算方法缺点的是( B ).A.固定预算 B.弹性预算 C.滚动预算 D.零基预算11. 将全部成本分为固定成本,变动成本和混合成本所采用的分类据是( D )。
厦门大学网络教育学年第一学期《管理会计(本科)》复习题一、单项选择题.在混合成本分解方法中,高低点法所用的“高低”是指()。
.最高或最低的成本.最高或最低的业务量.最高或最低的成本或业务量.最高或最低的成本和业务量.管理会计产生的经济因素是()。
.科学管理.高新技术.两权分离.行为科学.()是指等量货币在不同时点上具有不同的价值。
.货币时间价值假设.成本性态假设.风险价值可计量假设.持续运作假设.某企业只生产一种产品,单价元,销量件,变动成本率,则贡献边际为()。
元元元元.编制全面预算的出发点是()。
.生产预算.现金预算.销售预算.弹性预算.在价值工程分析中,属于降低成本的主要目标的是(). 当价值系数等于. 当价值系数大于. 当价值系数小于. 不一定.短期经营决策时,应考虑的成本是(). 共同成本. 不可避免成本. 沉没成本. 专属成本.能使投资方案的净现值等于零的折现率叫()。
、净现值率、资金成本率、内部收益率、投资利润率.编制弹性预算首先应当考虑及确定的因素是()。
、业务量、变动成本、固定成本、计量单位.标准成本控制的重点是()。
、标准成本的制定、成本差异的计算分析、成本控制、成本差异帐务处理.管理会计的最终目的是(). 提供会计信息. 提高经济效益. 加强管理. 帮助决策.管理会计产生的经济因素是(). 科学管理. 组织管理. 两权分离. 技术进步.在管理会计中,()是用来分解混合成本的一种较为精确的方法。
.高低点法.散布图法.回归直线法.直接分析法.为排除业务量因素的影响,在管理会计中,反映变动成本水平的指标一般是指()。
.变动成本总额.单位变动成本.变动成本的总额与单位额.变动成本率.在本量利分析中,必须假定产品成本的计算基础是().完全成本法.变动成本法.吸收成本法.制造成本法二、多项选择题.下列各项中,属于生产经营决策相关成本的有()。
.增量成本.机会成本.专属成本.沉没成本.变动成本具有的特征是()。
厦门大学网络教育2013学年第一学期《企业财务会计下(本科)》课程复习题一、单项选择题1.企业按照规定向住房公积金管理机构缴存的住房公积金应该贷记的科目是( C )。
A.其他应付款B.管理费用C.应付职工薪酬D.其他应交款2.企业在无形资产研究阶段发生的职工薪酬应当( D )。
A.计入到无形资产成本B.计入到在建工程成本C.计入到长期待摊费用D.计入到当期损益3、以下各种税金应计入管理费用的是(B )A.营业税B.房产税C.增值税D.企业所得税4、甲股份有限公司2008年12月购入一台设备,原价为3010万元,预计净残值为10万元,税法规定的折旧年限为5年,按直线法计提折旧,公司按照3年计提折旧,折旧方法与税法相一致。
2010年1月1日,公司所得税税率由33%降为15%。
除该事项外,历年来无其它纳税调整事项。
该公司2010年末资产负债表中反映的“递延所得税资产”项目的金额为( C )万元。
A、112B、240C、120D、1925、甲公司2011年度发生的管理费用为2200万元,其中:以现金支付退休职工统筹退休金350万元和管理人员工资950万元,存货盘亏损失25万元,计提固定资产折旧420万元,无形资产摊销200万元,计提坏帐准备150万元,其余均以现金支付,假定不考虑其他因素,甲公司2011年现金流量表中“支付的其他与经营活动有关的现金”项目的金额为(B)万元。
A 、105 B、455 C、475 D、6756、下列各项中,不符合《企业会计准则——收入》所指的“收入”的有( C )。
A、出售无形资产取得的净收益B、出租固定资产取得的租金C、广告公司取得的广告制作费D、转让商标使用权取得的收入7.下列职工薪酬中,不应根据职工提供服务的受益对象计入成本费用的是(A )。
A.因解除与职工的劳动关系给予的补偿 B.构成工资总额的各组成部分 C.工会经费和职工教育经费 D.医疗保险费、养老保险费、失业保险费、工伤保险费和生育保险费等社会保险费8.某股份有限公司于2007年1月1日溢价发行4年期,到期一次还本付息的公司债券,债券面值为100万元,票面年利率为10%,发行价格为90万元。
厦门大学网络教育2010-2011学年第一学期《管理会计学》模拟题3学习中心:年级:专业:学号:姓名:成绩:一、单项选择题(每小题1分,共20分)1.将企业的全部成本分为“变动成本”与“固定成本”是依据()。
A.成本项目B.成本对象C.成本习性D.经济职能2.在相关范围内,单位变动成本()。
A.随产量增加而减少B.随产量增加而增加C.在各种产量水平下保持不变D.在不同的产量水平下各不相同3.在变动成本法下,销售收入减变动成本等于()。
A.销售毛利 B.税后利润C.税前利润 D.贡献边际4.如果本期销售量比上期增加,其它条件不变,则可断定变动成本法计算的本期营业利润()。
A.一定等于上期 B.一定大于上期C.应当小于上期 D.可能等于上期5.在本·量·利分析中,贡献边际是个重要概念,贡献边际就是()A.营业净利润B.利润总额C.固定成本与营业净利润之差D.固定成本与营业净利润之和6.在其它因素不变时,固定成本减少,保本点()。
A.升高 B.降低C.不变 D.不一定变动7.经营杠杆系数等于1 ,说明()。
A.固定成本等于0 B.固定成本大于0C.固定成本小于0 D.与固定成本无关8.已知上年利润为10万元,下一年经营杠杆系数为1.4,销售量变动率为15%,则下一年利润预测数为( )。
A.14万 B.15万 C.12.1万 D.12.59.在管理会计中,单一方案决策又称为()。
A.接受或拒绝方案决策 B.互斥方案决策C.排队方案决策 D.组合方案决策10.生产预算是以( )为基础编制的。
A.销售预算 B.现金预算C.直接材料预算 D.产品成本预算11.属于长期投资决策分析的方法是()。
A.净现值法 B.贡献边际法C.差别损益分析法 D.边际贡献法12.下列各项中,属于非折现指标的是()。
A.投资回收期法 B.净现值法C.内含报酬率法 D.现值指数法13.变动成本法下期末存货成本不包括()。
厦门大学网络教育 2011-2012 学年第一学期《管理会计》复习题A .导致企业盲目生产B .不利于成本控制8.在其它因素不变时,固定成本减少,保本点(B )。
A .升高B .降低 C.不变D .不一定变动、单选题 1.每期等额的收入或支出的复利终值之和称为( C )。
A .复利现值 B .复利终值 C.年金终值D .年金现值2. 编制全面预算的起点是( C )。
A. 业务预算B. 生产预算C. 销售预算D. 财务预算 3.已知上年利润为 10 万元,下一年经营杠杆系数为 1.4,销售量变动率为 15%,则下一年利润预测数为 ( C ) 。
A. 14万 B. 15 万 C. 12.1万 D. 12.54.不受固定成本影响,和产销量保持一致变动的是( A )。
A .贡献边际总额 B .单位变动成本 C.利润D .保本点5.变动成本法下期末存货成本不包括( C )。
A .直接材料 B .直接人工 C.固定制造费用6. 净现值和内部收益率( A )。
A. 都属正指标 B. 都属反指标 C. 前者是正指标,后者是反指标 D. 前者是反指标,后者是正指标D .变动制造费用7.下列各项中,能反映变动成本法局限性的说法是( D )。
C.不利于短期决策 D .不符合传统的成本观念9. 在现金流量计算中,不属于现金流出的是( B )。
A. 所得税B. 折旧C. 付现成本D. 初始投资额 10.下列各项中,属于非折现指标的是( A )。
A .投资回收期法 B .净现值法 C.内含报酬率法D •现值指数法11. 如果本期销售量比上期增加,其它条件不变,则可断定变动成本法计算的本期营业利润 (B )。
A •一定等于上期 B •一定大于上期 C.应当小于上期D •可能等于上期12. 下列指标中, (D )属于考核投资中心的最佳指标。
A. 责任成本 B. 贡献边际 C. 投资利润率 D. 剩余收益二、多选题1与决策相关的成本是(ABDE )。
厦门大学2013-2014学年第一学期《管理会计(本科)》复习题一、单项选择题1.在混合成本分解方法中,高低点法所用的“高低”是指( B )。
A.最高或最低的成本B.最高或最低的业务量C.最高或最低的成本或业务量D.最高或最低的成本和业务量2.管理会计产生的经济因素是(C )。
A.科学管理B.高新技术C.两权分离D.行为科学3.( A )是指等量货币在不同时点上具有不同的价值。
A.货币时间价值假设B.成本性态假设C.风险价值可计量假设D.持续运作假设4.某企业只生产一种产品,单价5元,销量100件,变动成本率30%,则贡献边际为( D )。
A.150元B.250元C.450元D.350元5.编制全面预算的出发点是( C )。
A.生产预算B.现金预算C.销售预算D.弹性预算6.在价值工程分析中,属于降低成本的主要目标的是(C )A. 当价值系数等于1B. 当价值系数大于1C. 当价值系数小于1D. 不一定7.短期经营决策时,应考虑的成本是( D )A. 共同成本B. 不可避免成本C. 沉没成本D. 专属成本8.能使投资方案的净现值等于零的折现率叫( C )。
A、净现值率B、资金成本率C、内部收益率D、投资利润率9.编制弹性预算首先应当考虑及确定的因素是( A )。
A、业务量B、变动成本C、固定成本D、计量单位10.标准成本控制的重点是(B )。
A、标准成本的制定B、成本差异的计算分析C、成本控制D、成本差异帐务处理11.管理会计的最终目的是( B )A. 提供会计信息B. 提高经济效益C. 加强管理D. 帮助决策12.管理会计产生的经济因素是( C )A. 科学管理B. 组织管理C. 两权分离D. 技术进步13.在管理会计中,(C )是用来分解混合成本的一种较为精确的方法。
A.高低点法B.散布图法C.回归直线法D.直接分析法14.为排除业务量因素的影响,在管理会计中,反映变动成本水平的指标一般是指(B )。
A.变动成本总额B.单位变动成本C.变动成本的总额与单位额D.变动成本率15.在本量利分析中,必须假定产品成本的计算基础是( B )A.完全成本法B.变动成本法C.吸收成本法D.制造成本法二、多项选择题1.下列各项中,属于生产经营决策相关成本的有(ABC )。
A.增量成本B.机会成本C.专属成本D.沉没成本2.变动成本具有的特征是(CD )。
A.单位变动成本的反比例变动性B.变动成本总额的不变性C.变动成本总额的正比例变动性D.单位变动成本的不变性3.下列项目中,属于弹性预算的优点是(ABCD )。
A.适应范围广B.使用时期长C.各预算期预算相互衔接D.避免重复编制预算4.在长期投资决策评价指标中,属于正指标的有(ABC )。
A、投资利润率B、净现值C、内部收益率D、静态投资回收期5.标准成本的种类有(ACD )A、理想标准成本B、宽松标准成本C、现实标准成本D、正常标准成本6.(BCD )属于管理会计的基本内容A. 会计核算B. 基本理论C. 决策会计D. 责任会计7.在相关范围内保持不变的有(BC )。
A.变动成本总额B.单位变动成本C.固定成本总额D.单位固定成本8.贡献边际率的计算公式可表示为(ABD )A.1 - 变动成本率B.贡献边际/销售收入C.固定成本/保本销售量D.固定成本/保本销售额三、名词解释1.风险可计量假设是指所有的不确定性决策都可以转化为风险性决策,不仅风险具有价值,而且风险价值可以计量。
2.静态分析法是指直接按投资项目形成的现金流量来计算,借以分析、评价投资方案经济效益的各种方法的总称。
它主要包括投资回收期法、投资报酬率法。
3.贡献毛益也称为边际贡献、贡献边际、创利额,它是指产品的销售收入减去相应的变动成本的差额。
每种产品贡献毛益并不是企业的最终利润,但它可以反映每种产品创造利润的能力。
4.管理控制是指管理者影响组织中其他成员以实现组织战略的过程。
5.经营杠杆由于固定成本存在,销售上较小幅度的变动引起利润上较大幅度变动的现象,称为经营杠杆,它可以反映经营风险。
6.责任会计是现代分权管理模式的产物,它是通过在企业内部建立若干个责任中心,并对其分工负责的经济业务进行规划与控制,以实现业绩考核与评价的一种内部控制会计。
四、简答题1.简述固定预算和弹性预算的优缺点。
【答案】固定预算的优点:1.编制简单,预算的编制成本较低;2.以过去的费用支出为基础,其控制要求易于被各部门所接受。
固定预算的缺点:1.没有结合预算期的情况,重新对各项费用支出的必要性及其支出水平进行论证,难以实现费用支出效益的最大化;2.预算的编制缺乏挑战性,难以调动各部门控制支出的积极性;3.固定预算是根据预算期某一特定业务量水平编制的,所以一旦实际业务量与预算中所确定的业务量相距甚远,就难以将预算指标与实际绩效相比较,固定预算就难以为控制服务。
弹性预算的优点:便于区分和落实经济责任弹性预算的缺点:工作量大2.试分析完全成本法的优缺点。
【答案】(一)变动成本法的优点。
(1)变动成本法增强了成本信息的有用性,有利于企业的短期决策。
(2)更符合“配比原则”的精神。
(3)便于各部门的业绩评价。
(4)促使管理当局重视销售工作,防止盲目生产。
(5)简化成本计算工作,避免固定性制造费用分配上的主观臆断性。
(6)变动成本法为管理会计的系统方法奠定了基础。
(二)变动成本法的缺点。
(1)不符合传统产品成本的概念的要求。
(2)按成本性态进行成本的划分,其本身具有局限性。
(3)不利于长期决策,特别是定价决策3.简述狭义管理会计与广义管理会计的基本要点。
【答案】狭义管理会计的基本要点有:1.管理会计以企业为主体进行管理活动;2.管理会计是为企业管理当局的管理目标服务;3.管理会计是一个信息系统。
广义管理会计的基本要点有:1.管理会计既为企业管理当局的管理目标服务,同时也为股东、债权人、管理机构及税务机关等非管理集团服务;2.管理会计作为一个信息系统,它所提供的财务信息用来解释实际和计划所必需的货币性和非货币性信息;3.从内容上看,管理会计既包括财务会计,又包括成本会计和财务管理。
五、业务题1.某企业准备添置一条生产线,共需要投资202万元。
建设期为一年,全部资金于建设起点一次投入。
该项目预计可使用10年,期满有净残值2万元。
生产线投入使用后不要求追加投入流动资金,每年可使企业增加净利润15万元。
企业按直线法计提固定资产折旧。
行业基准折现率为10%,(PA/A,10%,10)=6.14457;(P/F, 10%,1)=0.90909,(P/F, 10%,11)=0.35049。
要求计算下列指标:(1)项目计算期;(2)固定资产原值;(3)年折旧;(4)该项目的净现金流量;(5)该项目的静态投资回收期;(6)该项目的净现值。
【答案】(1)项目计算期=1+10=11(年)(2)固定资产原值=202万元(3)年折旧=(202-2)÷10=20(万元)(4)该项目的净现金流量2——10年的净现金流量相等,=新增净利润+折旧第11年的净现金流量多出净残值建设期:NCF0 = 202,NCF1=0 NCF 2——10 = 15+20=35万NCF11= 35+2=37万(5)该项目的静态投资回收期=202÷35+1=6.77(6)净现值=-202+35×(PA/A,10%,10)×(P/F, 10%,1)+2×(P/F, 10%,11)=-202+35×6.14457×0.90909+2×0.35049=-5.79017(万元)2.已知:某企业的甲产品1~8月份的产量及总成本资料如下表所示:要求:采用高低点法进行成本性态分析。
解:高点坐标(2100,80000)低点坐标(1000,62000)B=(80000-62000)/(2100-1000)=16.36364A=62000-16.3664×1000=45636.36Y=45636.36+16.36364x3.某公司只销售一种产品,2009年单位变动成本10元,单价18元,销售10 000件,共获税前利润40 000元。
该公司计划于2010年维持售价和成本水平不变。
要求:(1)预测2004年的保本销售量。
(2)若公司计划2004年税前利润比2003年增加20%,则公司2004年的销售量至少应达到多少件?【答案】(1)固定成本=(18-10)×10 000-40 000=40 000(元)保本量=40 000/(18-10)=5 000(件)(2)目标利润=40 000×(1+20%)=48 000(元)保利量=(48 000+40 000)/(18-10)=11 000(件)4.某企业现有生产能力12000小时,有三种产品拟生产,三种产品的资料如下表所示:问:企业应该首先安排生产哪种产品解:该企业应该首先安排生产B产品一、单选题3.在以下预算中,首先应当编制的是(B )。
A.生产预算B.销售预算C.直接材料预算D.直接人工预算4.在变动成本法下,不属于期间成本的项目是(A )。
A.固定生产成本B.固定销售及管理费C.变动生产成本D.变动销售及管理费5.如果某企业连续三年按变动成本法计算的营业利润分别为10000元、12000元和11000元。
则下列表述正确的是(B )。
A.第三年的销量最小B.第二年的销量最大C.第一年的产量比第二年大D.不确定6.已知某产品的单位变动成本为10元,固定成本为15 000元,销售量为5 000件,目标利润为5 000元,则实现目标利润的单价为(C )。
A.14元B.6元C.11元D.13元7. 在变动成本法下,销售收入减变动成本等于(D )。
A.销售毛利B.税后利润C.税前利润D.贡献边际8.阶梯式混合成本又可称为(A )。
A.半固定成本B.半变动成本C.延期变动成本D.曲线式成本9.设某企业生产某种半成品2000件,完成一定加工工序后,可以立即出售,也可以进一步深加工之后再出售,如果立即出售,每件售价15元,若深加工后出售,售价为24元,但要多付加工费9500元,则“直接出售方案”的相关成本为( D )。
A.48000元B.30000元C.9500元D.0元10. 变动成本水平的表现形式一般是( B )。
A.变动成本总额B.单位变动成本C.变动成本率D.约束性变动成本11.某产品按每件10元的价格出售时,可获得8 000元贡献边际,贡献边际率为20%,企业最大生产能力为10000件;将价格调低为9元时,预计可实现销售9 000件,则调价前后的利润无差别点业务量为(B )。
A.9000件B.8000件C.6000件D.4000件12.已知某投资项目的原始投资额为100万元,建设期2年,投产后第1~8年每年NCF=25万元,第9~10年每年NCF=20万元,则该项目包括建设期的静态投资回收期为(C )。