房地产开发产品自持视同销售操作要点
- 格式:docx
- 大小:16.61 KB
- 文档页数:6
一、会计处理:会计处理按账面成本结转固定资产或投资性房地产,不确认收入。
可按规定计提固定资产折旧。
二、企业所得税:未对外转移产权,不属于视同销售所规定的情形国税发【2009】31号规定,企业将开发产品用于捐赠、赞助、职工福利、奖励、对外投资、分配给股东或投资人、抵偿债务、换取其他企事业单位和个人的非货币性资产等行为,应视同销售,于开发产品所有权或使用权转移,或于实际取得利益权利时确认收入(或利润)的实现。
固定资产折旧可予税前扣除。
《企业处置资产所得税处理问题的通知》(国税函〔2008〕828号)第二条规定,企业发生下列情形的处置资产,除将资产转移至境外以外,由于资产所有权属在形式和实质上均不发生改变,可作为内部处置资产,不视同销售确认收入,相关资产的计税基础延续计算。
三、土地增值税:产权未发生转移,不征收《房地产开发企业土地增值税清算管理有关问题的通知》(国税发[2006]187号)规定,房地产开发企业将开发的部分房地产转为企业自用或用于出租等商业用途时,如果产权未发生转移,不征收土地增值税,在税款清算时不列收入,不扣除相应的成本和费用。
四、增值税:1.没有规定不允许自己给自己开具发票;2.有不视同销售的增值税规定;3.但增值税处理上,没有规定不得作为销售处理;4.如是一般计税,自己给自己开具市场价的全额增值税专用发票,但在计提销项税额时,销售额中可对应扣除土地价款,对企业有利;5.可按规定抵扣进项税额;6.如是简易计税,可不作销售处理(一)不需缴纳增值税的政策解答湖北国税《营改增问题集》:房地产开发企业将自行开发的房地产项目转为自有或者自用的,虽然按规定以房地产开发企业名义办理了产权登记,但是不属于增值税的应税行为,不需要缴纳增值税,也不需要开具发票。
房地产开发企业将自行开发的房地产项目转为自有或者自用以后再对外销售的,按照房地产开发企业销售自行开发的房地产项目缴纳增值税。
(二)办理权属登记的应视为销售的政策解答云南国税营改增问题解答摘编(十四):不动产(二)房地产企业在售的房屋转为自持是否视同销售?答:房地产企业在售的房屋转为自持时,如果办理权属登记的,应按销售处理,否则不应视为销售。
房地产行业视同销售之税会计确认收入需满足四项原则:商品或劳务已交付、主要风险已转移、收入与成本能可靠计量、预计应收款能收回。
会计做账强调实质重于形式原则,同时满足这些条件,就应当确认收入。
会计账面确认收入后企业在业务流转过程中,总会遇到视同销售的情况,那么如何定义视同销售,什么经济业务是视同销售业务,怎么对视同销售的商品进行定价,其中涉及的增值税和所得税怎么怎么确定、如何处理?在报表填列的时候有哪些注意事项?有的小伙伴遇到这种情况总是不知道如何下手,总是拖到月末的时候才着急忙慌的进行账务处理,不仅处理不好,还状况百出,简直就想摔鼠标啊!那么,什么是视同销售?简单来说,假如某产品含税价为117元,你有权利将该产品送人,但你没有权利将所含的17元税送人,这17元只能归税务局,也就是需要缴税,这就叫"视同销售"。
因此,国家有规定:自己的产品,无论送人、对外投资或自己留用,都应与卖出产品一样缴税。
其实啊,视同销售是国家舍不得送税闹腾出来的。
我们本文主要从增值税的视同销售和所得税的视同销售两个方面解释。
增值税的视同销售,我们举个例子说明一下,甲公司把自己生产的电风扇委托了乙公司代为销售,这种行为在税法的角度上视为销售行为,但实际上这样的行为并没有使电风扇的所有权、风险等发生转移,电风扇还是甲公司的,所以在会计上只能确认为委托代销。
但是税法上代销是负担纳税义务的。
所得税上的视同销售,企业发生非货币性资产交换,以及将货物、财产、劳务用于捐赠、偿债、赞助、集资、广告、样品、职工福利或者利润分配等用途的,应当视同销售货物,纳入企业应纳税所得额的核算。
视同销售如何进行定价?企业的视同销售一般按照市价来确定视同销售的价格,但是价格明显偏低并无正当理由或者无法获得市价的情况下,企业应按下列顺序确定销售额:(1)按纳税人最近时期同类货物的平均销售价格确定;(2)按其他纳税人最近时期同类货物的平均销售价格确定;(3)按组成计税价格确定。
房地产开发企业自持开发产品的财税处理一、会计处理:不符合确认收入的条件,会计处理按账面成本结转固定资产或投资性房地产,不确认收入。
可按规定计提固定资产折旧。
二、企业所得税:未对外转移产权,不属于视同销售所规定的情形国税发【2009】31号规定,企业将开发产品用于捐赠、赞助、职工福利、奖励、对外投资、分配给股东或投资人、抵偿债务、换取其他企事业单位和个人的非货币性资产等行为,应视同销售,于开发产品所有权或使用权转移,或于实际取得利益权利时确认收入(或利润)的实现。
固定资产折旧可予税前扣除。
《国家税务总局关于企业处置资产所得税处理问题的通知》(国税函〔2008〕828号)第二条规定,企业发生下列情形的处置资产,除将资产转移至境外以外,由于资产所有权属在形式和实质上均不发生改变,可作为内部处置资产,不视同销售确认收入,相关资产的计税基础延续计算。
三、土地增值税:产权未发生转移,不征收《国家税务总局关于房地产开发企业土地增值税清算管理有关问题的通知》(国税发[2006]187号)规定,房地产开发企业将开发的部分房地产转为企业自用或用于出租等商业用途时,如果产权未发生转移,不征收土地增值税,在税款清算时不列收入,不扣除相应的成本和费用。
四、增值税:1.没有规定不允许自己给自己开具发票;2.有不视同销售的增值税规定;3.但增值税处理上,没有规定不得作为销售处理;4.如是一般计税,自己给自己开具市场价的全额增值税专用发票,但在计提销项税额时,销售额中可对应扣除土地价款,对企业有利;5.可按规定抵扣进项税额;6.如是简易计税,可不作销售处理(一)不需缴纳增值税的政策解答湖北国税《营改增问题集》:房地产开发企业将自行开发的房地产项目转为自有或者自用的,虽然按规定以房地产开发企业名义办理了产权登记,但是不属于增值税的应税行为,不需要缴纳增值税,也不需要开具发票。
房地产开发企业将自行开发的房地产项目转为自有或者自用以后再对外销售的,按照房地产开发企业销售自行开发的房地产项目缴纳增值税。
【原创】房企“营改增”:房地产开发项目六种情形应视同销售目前,“营改增”新税政对于房地产企业开发产品视同销售的具体规定和要求不多。
根据《关于全面推开营业税改征增值税试点的通知》(财税〔2016〕36号)附件1《营业税改征增值税试点实施办法》的规定,即单位或者个体工商户向其他单位或者个人无偿提供服务、无偿转让无形资产或者不动产,除用于公益事业或者以社会公众为对象的外,均应视同销售服务、无形资产或者不动产。
那么,哪些情形属于“营改增“房地产视同销售的项目范畴?增值税视同销售的认定标准改变生产目的原则仍然适用,即开发项目用于集体福利、个人消费、投资、分红、赠送等应当视同销售。
笔者依据“营改增”视同销售新税政,并结合增值税相关政策法规,归纳总结出“营改增”试点房企视同销售六种情形,供“营改增”试点房企纳税人参考和借鉴。
视同销售一:不动产对外投资、分配等,视同销售缴纳增值税房地产开发项目用于集体福利、个人消费、投资、分红、赠送等应当视同销售。
房地产视同销售包括以下四种情形,视同发生销售行为,应按规定缴纳增值税。
1.将房地产用于非应税项目;2.将房地产用于集体福利或个人消费;3.将房地产作为投资,提供给其他单位或个体经营者;4.将房地产用于分配给股东或投资者。
营改增以后,房地产视同销售要缴纳增值税。
依据财税[2016]36号文件规定,如果转让2016年4月30日之前的不动产,选择5%的简易征收,如果不动产是5月1日以后取得的对外投资所分配的,视同销售是按11%缴税。
因此,对不动产对外投资和分配,视同销售,就分为不动产是5月1日之前还是5月1日之后转让两种情形。
此次营改增的实施办法中明确规定了销售不动产和无形资产的概念,即有偿转让。
有偿的概念包括取得货币、货物和其他经济利益。
与增值税条例规定的有偿是一个概念。
这个基本规定实际上就解决了以不动产和无形资产投资入股是否征税的问题。
投资入股一定有所有权转移,同时取得股权就是取得了经济利益。
房地产企业的视同销售行为认定房地产企业处置其开发产品,是否应被认定为视同销售行为,是税务机关的职权行为。
但是由于开发产品自身分类以及各自权属的差异,使得认定是否属于视同销售行为,并不能单独依靠税收规范性文件的条文内容,还要了解其他法律领域的具体规定,避免视同销售行为认定范围的缩小和扩大,从而损害国家税收利益或者侵害纳税人合法权益。
本文从土地增值税和企业所得税两个税种出发,针对房地产企业开发产品视同销售行为认定的规范性文件具体条款进行对比分析,希望明晰两个税种间的差异,进而为实际工作提供一个跨税种的比较视角。
一、企业所得税视同销售的现行规定《国家税务总局关于房地产开发业务征收企业所得税问题的通知》(国税发〔2006〕31号)第六条规定:关于开发产品视同销售行为的税务处理问题开发企业将开发产品转作固定资产或用于捐赠、赞助、职工福利、奖励、对外投资、分配给股东或投资人、抵偿债务、换取其他企事业单位和个人的非货币性资产等行为,应视同销售,于开发产品所有权或使用权转移,或于实际取得利益权利时确认收入(或利润)的实现。
《国家税务总局关于印发房地产开发经营业务企业所得税处理办法的通知》(国税发[2009]31号)第七条规定:企业将开发产品用于捐赠、赞助、职工福利、奖励、对外投资、分配给股东或投资人、抵偿债务、换取其他企事业单位和个人的非货币性资产等行为,应视同销售,于开发产品所有权或使用权转移,或于实际取得利益权利时确认收入(或利润)的实现。
从上述两份文件来看,新的规范性文件,将开发产品转为固定资产这一行为,排除在了视同销售行为认定范围内。
二、土地增值税视同销售的现行规定《国家税务总局关于房地产开发企业土地增值税清算管理有关问题的通知》(国税发[2006]187号)第三条规定:非直接销售和自用房地产的收入确定(一)房地产开发企业将开发产品用于职工福利、奖励、对外投资、分配给股东或投资人、抵偿债务、换取其他单位和个人的非货币性资产等,发生所有权转移时应视同销售房地产。
房地产企业开发产品视同销售的会计处理与纳税调整 一、视同销售行为的确认 按照会计准则的规定,企业销售商品确认收入的实现,应当同时满足下列条件:(1)企业已将商品所有权上的主要风险和报酬转移给购货方;(2)企业既没有保留通常与所有权相联系的继续管理权,也没有对已售出的商品实施有效控制;(3)收入的金额能够可靠计量;(4)相关经济利益很可能流入企业;(5)相关的、已发生的或将发生的成本能够可靠计量。
税法规定的八种视同销售行为都属于增值税的征税范围,但由于在销售收入确认上的差异,导致所得税的计算方法不一样,可以将其分为应税销售类和会计销售类进行会计处理。
应税销售类包括四种视同销售行为:(1)将自产或委托加工的货物用于非应税项目;(2)将自产、委托加工或购买的货物作为投资,提供给其他单位或个体经营者;(3)将自产、委托加工的货物用于集体福利;(4)将自产、委托加工或购买的货物无偿赠送他人。
企业发生以上四种应税销售行为时,是一种内部结转关系,不存在销售行为,不符合销售成立的标志,企业不会由于发生上述行为而增加现金流量,也不会增加企业的营业利润。
因此,会计上不作销售处理,而按成本结转,但按税法规定,视同销售行为应计算并交纳各种税费。
会计销售类也包括四种视同销售行为:(1)将货物交付他人代销;(2)销售代销货物;(3)将自产、委托加工或购买的货物分配给股东或投资者;(4)将自产、委托加工的货物用于个人消费。
企业发生上述四种会计销售行为时,会计上作销售处理,计算销售收入,并按税法规定交纳增值税。
根据国家税务总局《通知》的规定,房地产开发企业的下列行为应视同销售确认收入:(1)将开发产品用于本企业自用、捐赠、赞助、广告、样品、职工福利、奖励等;(2)将开发产品转作经营性资产;(3)将开发产品用作对外投资以及分配给股东或投资者;(4)以开发产品抵偿债务;(5)以开发产品换取其他企事业单位、个人的非货币性资产。
而开发产品是否转出企业对业务处理有重要影响,根据这个标准上述五种情况可以分为两类视同销售行为:将开发产品转出企业的视同销售行为与开发产品不转出企业的视同销售行为。
“营改增”后自持型商业地产是否应当视同销售?2015-01-17fdcnsfww“营改增”后自持型商业地产是否应当视同销售?编者按:增值税作为流转税最为重要的税种,对保证国家财政收入发挥着不可替代的作用。
视同销售一直是增值税的难点,是指在会计上不作为销售核算,而在税法上作为销售,需要确认收入计缴税金的商品或劳务的转移行为,旨在解决增值税征税过程中“漏洞”问题。
据了解,房地产“营改增”预计将于2015年全面实施,“营改增”后增值税视同销售的规定将适用于房地产企业。
按照增值税原理,“营改增”后房地产企业用于生产经营的自持房产是否应按视同销售处理?开发项目在什么情况下需要视同销售?一、“视同销售”的研究背景与现实意义视同销售是一种会计和税务上关于销售收入的差异性确认,它存在于多个税种的税法条例中,其计税要求也各有不同。
这种差异性的规定,广泛存在于流转税类的增值税、营业税、消费税以及所得税类的企业所得税中。
而且“视同销售”的具体规定在不同税种中的计税确认条件和计税依据也有所差异。
以增值税为例,2015年全面“营改增”后,增值税中关于视同销售的规定将会有更大的适用性,包括于房地产开发企业。
近年来,随着城市化进程的加速,商业地产正以巨大的聚合效应和能量辐射而开启了新的征程。
房地产开发企业自持商业地产已是大趋势,它可以为企业带来持续性的收益。
以万达为例,根据其于2015年1月7日发布的业绩快报显示,截至2014年底,万达持有已完工物业面积为2157万平米,接近全球最大物业持有地产商美国西蒙地产。
这么庞大的自持商业地产“营改增”后如果需要视同销售,对万达而言,这将是一个天文数字。
如果“营改增”后房地产企业用于生产经营的自持房产需要视同销售,整个行业将面临巨大的税负压力。
二、“营改增”前房地产企业自物业的税务处理1、营业税无需视同销售营业税(Businesstax)是现行流转税制中的一个主要税种,《中华人民共和国营业税暂行条例》第一条明确了营业税的征税范围,即营业税是对在中国境内提供应税劳务、转让无形资产或销售不动产的单位和个人,就其所取得的营业额征收的一种税。
视同销售和房地产开发企业特定业务纳税调整视同销售和房地产开发企业特定业务纳税调整一、“视同销售”业务纳税调整步骤判断是否属于企业所得税纳税调整和情形;如果是,判断会计处理是否确认销售收入;如果是,判断财税确认收入是否一致;A、如果是,正常税前扣除。
B、如果否,修定所得税税前调整。
二、“视同销售”销售额的确定视同销售销售额的确定基本原则:按照公允价值分别确认视同销售收入和视同销售成本。
1.《国家税务总局关于企业处置资产所得税处理问题的通知》(国税函〔2008〕828号)第二条规定,企业发生视同销售情形时,属于企业自制的资产,应按企业同类资产同期对外销售价格确定销售收入;属于外购的资产,可按购入时的价格确定销售收入。
2.“用于职工奖励或福利视同销售收入”明确“企业外购资产或劳务不以销售为目的,用于替代职工福利费用支出,且购置后在一个纳税年度内处置的,可以按照购入价格确认视同销售收入。
”3.《国家税务总局关于印发〈房地产开发经营业务企业所得税处理办法〉的通知》(国税发〔2009〕31号)规定,企业将开发产品用于换取其他企事业单位和个人的非货币性资产等行为,应视同销售,于开发产品所有权或使用权转移,或于实际取得利益权利时确认收入(或利润)的实现。
确认收入(或利润)的方法和顺序为:(1)按本企业近期或本年度最近月份同类开发产品市场销售价格确定;(2)由主管税务机关参照当地同类开发产品市场公允价值确定;(3)按开发产品的成本利润率确定。
开发产品的成本利润率不得低于15%,具体比例由主管税务机关确定。
三、“视同销售”会计调整与税务纳税调整关系企业发生企业所得税规定“视同销售”行为,分以下几种情况处理:1.会计准则或会计制度须按照相关规定确认收入和成本,会计确认收入和成本确认金额与税收规定一致,不存在会计与税法差异,不需要调整。
2.会计准则或会计制度须按照相关规定确认收入和成本,虽规定会计确认收入和成本确认金额与税收规定一致,但是会计处理没有按照规定确认,纳税人应先调整会计处理,同时只需对会计调整部分进行所得税调整,不需要做视同销售的调整。
房地产企业开发产品视同销售的会计处理与纳税调整'一、视同销售行为的确认按照会计准则的规定,企业销售商品确认收入的实现,应当同时满足下列条件:(1)企业已将商品所有权上的主要风险和报酬转移给购货方;(2)企业既没有保留通常与所有权相的继续管理权,也没有对已售出的商品实施有效控制;(3)收入的金额能够可靠计量;(4)相关利益很可能流入企业;(5)相关的、已发生的或将发生的成本能够可靠计量。
税法规定的八种视同销售行为都属于增值税的征税范围,但由于在销售收入确认上的差异,导致所得税的计算方法不一样,可以将其分为应税销售类和会计销售类进行会计处理。
应税销售类包括四种视同销售行为:(1)将自产或委托加工的货物用于非应税项目;(2)将自产、委托加工或购买的货物作为投资,提供给其他单位或个体经营者;(3)将自产、委托加工的货物用于集体福利;(4)将自产、委托加工或购买的货物无偿赠送他人。
企业发生以上四种应税销售行为时,是一种内部结转关系,不存在销售行为,不符合销售成立的标志,企业不会由于发生上述行为而增加现金流量,也不会增加企业的营业利润。
因此,会计上不作销售处理,而按成本结转,但按税法规定,视同销售行为应计算并交纳各种税费。
会计销售类也包括四种视同销售行为:(1)将货物交付他人代销;(2)销售代销货物;(3)将自产、委托加工或购买的货物分配给股东或投资者;(4)将自产、委托加工的货物用于个人消费。
企业发生上述四种会计销售行为时,会计上作销售处理,计算销售收入,并按税法规定交纳增值税。
根据国家总局《通知》的规定,房地产开发企业的下列行为应视同销售确认收入:(1)将开发产品用于本企业自用、捐赠、赞助、广告、样品、职工福利、奖励等;(2)将开发产品转作经营性资产;(3)将开发产品用作对外投资以及分配给股东或投资者;(4)以开发产品抵偿债务;(5)以开发产品换取其他企事业单位、个人的非货币性资产。
而开发产品是否转出企业对业务处理有重要影响,根据这个标准上述五种情况可以分为两类视同销售行为:将开发产品转出企业的视同销售行为与开发产品不转出企业的视同销售行为。
房地产开发企业“视同销售”涉税环节处理及实务分析目录一、增值税视同销售处理方式二、企业所得税视同销售处理方式三、个人所得税视同销售处理方式四、土地增值税视同销售处理方式笔者按:营改增后,关于房地产开发企业“视同销售”争议逐步纳入业内探讨内容,由于税法和会计法范围上存在不同差异,“视同销售”存在不同概念,在会计处理上也有不同方式:增值税上的视同销售,本质为增值税“抵扣进项并产生销项”的链条终止,比如将货物用于非增值税项目,用于个人消费或者职工福利等,而会计上并没有做相应销售处理;企业所得税和个人所得税上的视同销售,代表货物的权属发生转移,而会计上没有做收入处理会计上的视同销售:是指没有产生收入但是视同产生收入了;土地增值税的视同销售,是指回迁安置房等销售收入及拆迁补偿款的确认,房地产开发企业若提供安置房给回迁户,安置房视同销售处理,土地返还款中明确约定用于安置房建设的部分,实质上是政府支付的购买安置房的购房款,应当确认为销售收入,同时确认为拆迁补偿费。
实际操作中,该部分返还款通常远远低于房屋的市场销售价格,因此在进行税务处理时,根据国税函[2010]220号文的相关规定,应按市场销售价格计算征收增值税及土地增值税等,市场销售价格也就是“视同销售”的价格;一般来讲税法上“视同销售”内容包括:①将货物交付他人代销;②销售代销货物;③设有两个以上机构并实行统一核算的纳税人,将货物从一个机构移送至其他机构用于销售,但相关机构设在同一县(市)的除外;④将自产、委托加工的货物用于非应税项目;⑤将自产、委托加工或购买的货物作为投资,提供给其他单位或个体经营者;⑥将自产、委托加工或购买的货物用于分配给股东或投资者;⑦将自产、委托加工的货物用于集体福利或个人消费;⑧将自产、委托加工或购买的货物无偿赠送他人。
一、增值税视同销售处理方式根据《财政部国家税务总局关于全面推开营业税改征增值税试点的通知》(财税〔2016〕36号)文件附件1《营业税改征增值税试点实施办法》第十四条规定,下列情形视同销售服务、无形资产或者不动产:将自产、委托加工或者购进的货物无偿赠送其他单位或者个人视同销售货物、单位或者个体工商户向其他单位或者个人无偿提供服务,但用于公益事业或者以社会公众为对象的除外;单位或者个人向其他单位或者个人无偿转让无形资产或者不动产,但用于公益事业或者以社会公众为对象的除外视同销售服务、无形资产或者不动产。
房地产企业开发产品视同销售的会计处理与纳税调整作者:刘刚董立刚来源:《经济研究导刊》2008年第05期摘要:近年来,有些房地产企业对于视同销售行为,由于没有进行正确的会计处理及纳税调整,造成企业会计信息披露不准确,年度企业所得税申报错误,甚至承担不必要的税负。
因此,结合工作实践,对房地产企业视同销售行为会计处理与纳税调整的相关问题进行了整理。
关键词:房地产企业;视同销售;会计处理;纳税调整中图分类号:F235.19文献标志码:A文章编号:1673-291X(2008)05-0095-02房地产开发企业的经营,具有复杂性、多样性和滚动开发性以及生产周期长、投资数额大、往来对象多、市场风险不确定等特点。
因此,其开发经营活动不同于一般的建设单位或施工企业,也不同于一般的工商企业,它是集房地产开发建设、经营、管理和服务为一体的综合性服务产业部门。
这种行业特点决定了房地产企业会计处理与所得税处理的复杂性。
税法与新企业会计制度是房地产企业开发产品视同销售的会计处理与纳税调整的重要依据,此外在国税发[2003]83号文(《国家税务总局关于房地产开发有关企业所得税问题的通知》)基础上出台的《国家税务总局关于房地产开发业务征收企业所得税问题的通知》(国税发[2006]31号),对进行该项业务操作有重要指导作用。
一、视同销售行为的确认按照会计准则的规定,企业销售商品确认收入的实现,应当同时满足下列条件:(1)企业已将商品所有权上的主要风险和报酬转移给购货方;(2)企业既没有保留通常与所有权相联系的继续管理权,也没有对已售出的商品实施有效控制;(3)收入的金额能够可靠计量;(4)相关经济利益很可能流入企业;(5)相关的、已发生的或将发生的成本能够可靠计量。
税法规定的八种视同销售行为都属于增值税的征税范围,但由于在销售收入确认上的差异,导致所得税的计算方法不一样,可以将其分为应税销售类和会计销售类进行会计处理。
应税销售类包括四种视同销售行为:(1)将自产或委托加工的货物用于非应税项目;(2)将自产、委托加工或购买的货物作为投资,提供给其他单位或个体经营者;(3)将自产、委托加工的货物用于集体福利;(4)将自产、委托加工或购买的货物无偿赠送他人。
房地产企业开发完工物业自持,先将开发产品产权办理在房地产公司自己名下,然后融资、出租等自己使用,再陆续销售模式,如果是一般计税方法的项目,可以选择视同销售并且自己为自己开销售不动产的增值税专用发票,可以抵扣对应的土地价款。
如果是简易计税方法的项目,可以不选择视同销售,不需要自己为自己开销售不动产的发票。
房地产开发一般计税方法越来越多,由于融资或经营需要,开发商可能会将开发产品产权办理在地产公司自己名下,然后抵押融资、出租等等,属于自建自用,以后再销售,不属于房地产开发企业销售自行开发的房地产项目,依据国家税务总局2016年14号公告规定,“一般纳税人转让其2016年5月1日后自建的不动产,适用一般计税方法,以取得的全部价款和价外费用为销售额计算应纳税额”。
如果在办产权时,不视同销售,那么增值税不能抵扣土地价款,以后按二手房销售仍不能抵扣土地价款,开发产品自持后再销售,由于土地价款不能抵扣,增值税税负大增。
问:房地产开发产品自持怎么处理才能抵扣土地价款呢?答:开发商一般计税方法项目自持,可以选择视同销售,同时视同购进,办产权时自己为自己开一张增值税专用发票,可以抵扣土地价款(包括土地出让金拆迁补偿费等等)。
参考湖北国税的处理:2016年7月21日,湖北省国税局《营改增政策执行口径第三辑》解答第二十二个问题:问:房地产开发企业将开发产品转为自用,是否需要视同销售缴纳增值税?答:房地产开发企业将开发产品转为自用时,不开具发票,且不办理产权权属登记的,不属于销售不动产,不需要缴纳增值税。
否则,应按规定缴纳增值税。
例:房地产企业建一酒店11100万元,其中土地出让金4440万元。
为融资需要,产权办自己名下,两年后再销售。
1,开发商办产权时可以自己给自己开一张增值税专用发票,计入固定资产。
2,增值税纳税申报,自己给自己开具11100万元的增值税专用发票需要计算增值税销项税11%。
销项税额1100万元。
3,自己开发票卖给自己,自己取得自己开给自己的视同销售增值税专用发票,进行正常认证抵扣申报,由于视同销售同时属于购入不动产,视同购进不动产增值税专用发票的进项税为1100万元,当期允许抵扣60%为660万元,另40%为440万元第13个月抵4,当期本酒店视同购进增值税专用发票的进项税可以抵扣660万元,当期酒店对应土地价款允许抵扣(4440/1.11)*0.11=440万元,进项税共1100万元。
房地产开发企业将开发的商品房留作自用,是否缴纳营业税、企业所得税和土地增值税营业税:房地产企业将自行开发的房产办公自用,如果与开发产品销售分开核算的,是不用交纳营业税的。
不需要缴纳(1)自建自用的房屋不纳营业税;(2)纳税人将自建房屋对外销售,其自建行为应按建筑业缴纳营业税,再按销售不动产缴纳营业税;(3)纳税人将自建房屋对外赠送,视同销售。
——不缴企业所得税:要是按照国税发[2006]31号视同销售,计征企业所得税,但是根据国税函[2008]828号《关于企业处置资产所得税处理问题的通知》规定,改变资产用途(如自建商品房转为自用或经营),由于资产所有权属在形式和实质上均不发生改变,可作为内部处置资产,不视同销售确认收入。
对2008年1月1日以前发生的处置资产,2008年1月1日以后尚未进行税务处理的,按国税函[2008]828号规定执行。
补充:国税发〔2009〕31号第七条企业将开发产品用于捐赠、赞助、职工福利、奖励、对外投资、分配给股东或投资人、抵偿债务、换取其他企事业单位和个人的非货币性资产等行为,应视同销售——这里面没有规定自用属于视同销售第二十四条企业开发产品转为自用的,其实际使用时间累计未超过12个月又销售的,不得在税前扣除折旧费用。
——限制条件土地增值税:《国家税务总局关于房地产开发企业土地增值税清算管理有关问题的通知》(国税发[2006]187号)规定,房地产开发企业将开发的部分房地产转为企业自用或用于出租等商业用途时,如果产权未发生转移,不征收土地增值税,在税款清算时不列收入,不扣除相应的成本和费用。
房产税、城镇土地使用税:《国家税务总局关于房产税、城镇土地使用税有关政策规定的通知》(国税发[2003]89号)规定:①房地产开发企业建造的商品房在售出前不征收房产税;但对售出前房地产开发企业已使用或出租、出借的商品房应按规定征收房产税。
②房地产开发企业自用、出租、出借本企业建造的商品房,自房屋使用或交付之次月起计征房产税和城镇土地使用税。
自产自用产品视同销售的会计与税收处理视同销售是指纳税人在会计上不作为销售处理,而在税收上要视同对外销售确认收入,并据以计算缴纳税费的商品或劳务的转移行为。
财会字(1997)26号《关于自产自用的产品视同销售如何进行会计处理的复函》规定,企业将自己生产的产品用于在建工程、管理部门、非生产机构、捐赠、赞助、集资、广告用品、职工奖励福利等方面,是一种内部结算关系,不存在销售行为,不符合确认收入的条件,不增加现金流量和营业利润,会计上不作销售处理,而按成本转账。
自产自用环节尽管没有发生有偿转移,但为了保证增值税税款抵扣链条的完整,为了避免因视同销售行为造成税收负担不均衡,堵塞偷逃避税的漏洞,税法规定仍按正常销售计算缴纳增值税,消费税,营业税,城建税,教育费附加和企业所得税。
企业按规定计算缴纳的各种税费,成为使用自产产品发生支出的一部分,应按用途计入相关的科目。
由于上述某些视同销售行为不是以资金的形式反映出来,企业会出现无销售额的现象,因此税法规定,对视同销售行为征税而无销售额的,依次确认计税收入:按纳税人当月同类货物的平均销售价格确定;按纳税人最近时期同类货物的平均销售价格确定;按组成计税价格确定,其中,增值税组成计税价格=成本×(1+成本利润率),消费税组成计税价格=成本×(1+成本利润率)÷(1-消费税税率),营业税组成计税价格=成本×(1+成本利润率)÷(1-营业税税率)。
自产自用的产品在移送使用时,应将该产品的成本按用途计入相应的科目,借记“在建工程”、“应付福利费”等科目,贷记“产成品”、“库存商品”等科目。
自产自用产品视同销售计算缴纳的税费应区别对待:对于增值税、消费税、营业税等流转税,可按用途直接借记“在建工程”、“应付福利费”等科目,贷记“应交税金---应交增值税(销项税额)”、“应交税金---应交消费税”、“应交税金---应交营业税”等科目。
房地产开发企业自行开发产品的账务处理房地产开发企业自行开发产品的账务处理房地产开发企业将其自行开发的产品用于经营租赁时,一般有两种会计处理方法:一是将自行开发产品转为出租开发产品核算,二是将自行开发产品转作固定资产核算。
从会计角度讲,两种处理方法都不会对年度会计利润产生影响。
但从税法角度讲,不同的处理方法对年度应纳税所得额却有不同的影响。
【例】甲公司为一家从事房地产开发业务的企业~2006年1月1日~其开发完成的一幢房产账面价值1 500万元~甲公司将该房产出租绐乙公司~租期为3年~租金总额360万元。
当时的市场价格为2 500万元。
租期届满~甲企业以3 000万元的价格出售该房产。
假定房产折旧年限为20年~企业所得税税率为25,(不考虑房产残值、营业税金及附加)。
(1)转为出租开发产品核算。
出租期间会计利润。
租金收入:360万元;摊销成本:1 500?20×3=225(万元);会计利润:360-225=135(万元)。
出租期间应纳税所得额。
1/10页根据税法规定,用于出租的开发产品未转作固定资产核算,其摊销的折旧不能税前扣除,因此出租期间已摊销的折旧225万元应调增应纳税所得额,即应纳税所得额为360万元,应交所得税为90万元(360×25,)。
租期届满时出售。
甲企业出售该房产时结转销售收入3 000万元,账面成本余值为1 275万元(1 500-225),会计利润为1 725万元(3 000-1 275),已摊销折旧225万元此时可作为计税成本调减当年应纳税所得额。
因此,应纳税所得额为1 500万元,应交所得税为375万元。
从上可看出,开发企业从出租至出售应交所得税总计为465万元(90+375)。
(2)转作固定资产核算。
出租期间会计利润。
账务处理方法同上。
出租期间应纳税所得额。
根据规定,房地产开发企业将开发产品转作固定资产应视同销售确认收入实现,缴纳企业所得税;开发产品转作固定资产后可按税收规定扣除折旧费用。
房地产开发产品自持视同销售操作要点
房地产企业开发完工物业自持,先将开发产品产权办理在房地产公司自己名下,然后融资、出租等自己使用,再陆续销售模式,如果是一般计税方法的项目,可以选择视同销售并且自己为自己开销售不动产的增值税专用发票,可以抵扣对应的土地价款。
如果是简易计税方法的项目,可以不选择视同销售,不需要自己为自己开销售不动产的发票。
房地产开发一般计税方法越来越多,由于融资或经营需要,开发商可能会将开发产品产权办理在地产公司自己名下,然后抵押融资、出租等等,属于自建自用,以后再销售,不属于房地产开发企业销售自行开发的房地产项目,依据国家税务总局2016年14号公告规定,“一般纳税人转让其2016年5月1日后自建的不动产,适用一般计税方法,以取得的全部价款和价外费用为销售额计算应纳税额”。
如果在办产权时,不视同销售,那么增值税不能抵扣土地价款,以后按二手房销售仍不能抵扣土地价款,开发产品自持后再销售,由于土地价款不能抵扣,增值税税负大增。
1
房地产开发产品自持怎么处理才能抵扣土地价款呢?
答:开发商一般计税方法项目自持,可以选择视同销售,同时视同购进,办产权时自己为自己开一张增值税专用发票,可以抵扣土地价款(包括土地出让金拆迁补偿费等等)。
2
房地产开发企业将开发产品转为自用,是否需要视同销售缴纳增值税?
答:房地产开发企业将开发产品转为自用时,不开具发票,且不办理产权权属登记的,不属于销售不动产,不需要缴纳增值税。
否则,应按规定缴纳增值税。
例:房地产企业建一酒店11100万元,其中土地出让金4440万元。
为融资需要,产权办自己名下,两年后再销售。
1、开发商办产权时可以自己给自己开一张增值税专用发票,计入固定资产。
2、增值税纳税申报,自己给自己开具11100万元的增值税专用发票需要计算增值税销项税11%。
销项税额1100万元。
3、自己开发票卖给自己,自己取得自己开给自己的视同销售增值税专用发票,进行正常认证抵扣申报,由于视同销售同时属于购入不动产,视同购进不动产增值税专用发票的进项税为1100万元,当期允许抵扣60%为660万元,另40%为440万元第13个月抵
4、当期本酒店视同购进增值税专用发票的进项税可以抵扣660万元,当期酒店对应土地价款允许抵扣(4440/1.11)*0.11=440万元,进项税共1100万元。
5、本月应交增值税为0万元
6、其余酒店自持的440万元进项税第十三个月进行抵扣。
酒店的土地价款以外成本费用的进项税可以继续留抵。
开发商办产权在自己名下时,自己为自己开一张增值税专用发票,有效解决了土地价款抵扣问题。
如果不自己为自己开一张发票,那么对应的土地出让金是不能抵扣的,以后永远不能抵扣,企业非常吃亏。
3
房地产企业自己给自己开具11100万元的增值税专用发票合法吗?可以开具吗?税局认可这种方式吗?
首先,税务及发票相关文件没有规定自己外购或自产货物自用,必须自己为自己开具发票。
《中华人民共和国发票管理办法》第十九条规定,销售商品、提供服务以及从事其他经营活动的单位和个人,对外发生经营业务收取款项,收款方应当向付款方开具发票;特殊情况下,由付款方向收款方开具发票。
其次,税务及发票相关文件也没有规定自己外购或自产货物自用,不允许自己为自己开具发票。
例如,汽车4S店试驾车就是自己为自己开增值税专用发票解决上牌问题的。
按照《中华人民共和国道路安全交通法》、《中华人民共和国道路安全交通法实施条例》和《机动车登记规定》(中华人民共和国公安部第102号令)要求,机动车初次登记时须提供机动车销售统一发票。
作为特殊情况,汽车4S店外购的自用车辆可向本单位开具机动车销售统一发票,不属于《中华人民共和国发票管理办法》规定的虚开发票行为。
4S店日常经营中,往往是汽车生产厂家指定店内
现有库存商品做试乘试驾车。
如果车辆已先期开具增值税专用发票做了入库,厂家指定库存转做试乘试驾车辆,4S店只能自己为自己开具机动车销售统一发票。
参考各地国税解释口径
湖北省国税局出台的《营改增政策执行口径第三辑》解答营改增实务中的23个问题中,第二十二个问题如下:
1
房地产开发企业将开发产品转为自用,是否需要视同销售缴纳增值税?
答:房地产开发企业将开发产品转为自用时,不开具发票,且不办理产权权属登记的,不属于销售不动产,不需要缴纳增值税。
否则,应按规定缴纳增值税。
云南国税营改增问题解答摘编(十四)
1
不动产(二)房地产企业在售的房屋转为自持是否视同销售?
答:房地产企业在售的房屋转为自持时,如果办理权属登记的,应按销售处理,否则不应视为销售。
安徽马鞍山市国家税务局《房地产业营改增问题解答汇总》
1
有房地产企业反映:他们开发的房屋在销售前,已经以房地产企业名义分户办理了产权登记。
若未出售的房产此时留作自用或出租,不用再办理产权登记。
出租一段时间后又销售,与未租前就销售,从产权
登记方面来看没有区别。
那么怎么判断其销售的是一手房、还是二手房?是执行《纳税人转让不动产增值税征收管理暂行办法》,还是执行《房地产开发企业销售自行开发的房地产项目增值税征收管理暂行办法》?
答:房地产企业销售已办产权登记的不动产,适用《纳税人转让不动产增值税征收管理暂行办法》;销售自己开发的未办产权登记的不动产,适用《房地产开发企业销售自行开发的房地产项目增值税征收管理暂行办法》。
开发商如果是老项目已备案简易计税方法自持物业,自己为自己开5%的增值税专用发票,对企业不利。
可以选择不视同销售。
依据:营改增后企业将自行开发房产转为自用不符合增值税关于视同销售的规定,不属于视同销售的范围。
《中华人民共和国增值税暂行条例实施细则》
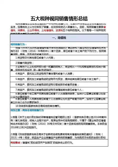
第四条单位或者个体工商户的下列行为,视同销售货物:
(一)将货物交付其他单位或者个人代销;
(二)销售代销货物;
(三)设有两个以上机构并实行统一核算的纳税人,将货物从一个机构移送其他机构用于销售,但相关机构设在同一县(市)的除外;(四)将自产或者委托加工的货物用于非增值税应税项目;搜索(五)将自产、委托加工的货物用于集体福利或者个人消费;(六)将自产、委托加工或者购进的货物作为投资,提供给其他单位或者个体工商户;
(七)将自产、委托加工或者购进的货物分配给股东或者投资者;(八)将自产、委托加工或者购进的货物无偿赠送其他单位或者个人。
《财政部国家税务总局关于全面推开营业税改征增值税试点的通知》财税〔2016〕36号
附件1营业税改征增值税试点实施办法
第十四条下列情形视同销售服务、无形资产或者不动产:
(一)单位或者个体工商户向其他单位或者个人无偿提供服务,但用于公益事业或者以社会公众为对象的除外。
(二)单位或者个人向其他单位或者个人无偿转让无形资产或者不动产,但用于公益事业或者以社会公众为对象的除外。
(三)财政部和国家税务总局规定的其他情形。
企业将自行开发房产转为自用不在上述关于视同销售的规定之内。
结论:房地产企业在销售房屋过程中,最后剩余的部分房产没有销售,自己使用了,并且房地产公司将该房产登记到自己的名下,在税法上可以选择做不做销售处理。
如果是一般计税方法的项目,可以选择视同销售并且自己为自己开销售不动产的增值税专用发票。
如果是简易计税方法的项目,可以不选择视同销售,不需要自己为自己开销售不动产的发票。