监控初验工作总结报告.
- 格式:pdf
- 大小:355.33 KB
- 文档页数:38
监控室试用期工作总结6篇篇1尊敬的领导:我于XXXX年XX月XX日成为监控室的一名试用期员工,在不知不觉中已经过去了三个月,在这三个月的试用期里,我深感公司企业文化之深厚,同事之情之纯真,工作之态度之严谨。
现在我将三个月的试用期工作做一个总结。
一、工作态度作为一名监控室工作人员,我明白并且始终坚持自己的工作职责,认真做好每一天的工作,以高度的责任心和使命感去处理工作中的问题。
在实习期间,我严格遵守公司的规章制度,尊重领导,团结同事,谦虚听取他人的意见和建议,不断修正自己的错误,提升自己的专业技能和综合素质。
二、工作能力在监控室工作期间,我主要负责监控设备的日常维护和管理,以及处理一些突发情况。
通过这段时间的工作实践,我不仅熟悉了监控设备的操作流程,还掌握了一些常见的故障排除方法。
同时,在领导和同事的指导下,我也逐渐学会了如何更好地与团队成员协作,共同完成工作任务。
在实习期间,我还积极参与公司组织的各项培训活动,认真记录并消化吸收所学知识。
这些培训活动不仅丰富了我的专业知识,也提升了我的实际操作能力。
此外,我还利用业余时间阅读了大量与监控设备相关的书籍和资料,不断充实自己的知识储备。
三、工作成果在实习期间,我成功处理了多起突发情况,保障了公司的安全稳定运行。
同时,我也积极参与了公司的日常管理工作,为公司的规范化管理提出了一些有益的建议。
此外,我还协助领导完成了多项重要任务,得到了领导和同事的认可与赞扬。
然而,在工作中我也存在一些不足之处。
例如,在处理一些复杂问题时,有时会显得不够冷静和理智;在与其他部门沟通时,有时会缺乏主动性和耐心。
针对这些问题,我会在今后的工作中不断加以改进和提升。
四、未来计划在未来的工作中,我将继续保持积极向上的工作态度和严谨务实的工作作风,努力提升自己的专业技能和综合素质。
同时,我也将加强与团队成员的沟通和协作,共同完成公司交给的各项任务。
此外,我还会不断学习和掌握新知识、新技能,以适应公司不断发展的需要。
监控验收报告监控验收报告一、目的本次监控验收旨在验证监控设备的安装和功能是否符合项目要求,确保监控系统能够正常运行,监控图像清晰,功能完备,达到预期效果。
二、验收内容1. 监控设备的安装情况:验收人员对监控设备的摄像头、录像机、监控主机等设备进行了检查,确认设备的安装位置和固定情况符合要求。
2. 监控图像质量:通过对监控图像进行实时观看和回放,验证监控图像清晰度、色彩还原度和画面稳定性是否满足要求。
3. 监控设备的功能:通过对监控设备进行功能测试,包括远程监控、报警功能、录像和播放等,验证监控设备的各项功能是否正常。
4. 备份和存储能力:对监控设备的备份和存储能力进行测试,确认录像资料能够准确保存,并能随时检索和回放。
三、验收结果经过检查和测试,本次监控验收结果如下:1. 设备安装情况:监控设备的摄像头、录像机、监控主机等设备均安装在指定位置,固定牢固,符合要求。
2. 监控图像质量:监控图像清晰度高,色彩还原度良好,画面稳定,无明显抖动和滚屏现象,满足项目要求。
3. 功能测试:远程监控功能访问正常,实时监控画面流畅;报警功能敏感度高,及时推送报警信息;录像和播放功能正常,无卡顿现象。
4. 备份和存储能力:监控设备的备份和存储功能正常,录像资料可以准确保存,并能随时检索和回放。
综上所述,本次监控验收结果合格,监控设备安装和功能都符合项目要求。
四、存在问题及改进意见在本次监控验收过程中,发现以下问题:1. 部分监控设备的电源线安装不规范,存在松动现象,需要进行重新固定。
2. 某些监控摄像头的视野范围存在盲区,需要进行调整,确保监控范围完整覆盖。
针对上述问题,建议在后续工作中及时进行修复和调整,确保监控设备的安装和功能达到最佳状态。
五、总结本次监控验收工作圆满完成,监控设备的安装和功能经过检查和测试,均符合项目要求。
通过本次验收,进一步确保了监控系统的可靠性和有效性,为项目的顺利推进提供了保障。
同时,也为后续相关工作打下了良好的基础。
视频监控系统验收测试总结报告一、测试目的本次视频监控系统的验收测试旨在验证系统的各项功能是否满足需求,并对系统进行全面的性能测试,以确保系统的稳定性和可靠性。
二、测试内容1.功能测试:验证系统的实时监控、录像回放、报警功能是否正常,系统是否能够正确识别和存储监控画面。
2.性能测试:测试系统的实时监控画面传输速度、录像回放的流畅度和报警响应时间,以评估系统的性能指标。
三、测试方法1.功能测试:根据需求文档,逐项进行功能测试,记录测试结果和异常情况。
2.性能测试:利用专业的性能测试工具,模拟多个摄像头同时传输画面和接收,记录系统的响应时间和传输速度。
四、测试结果1.功能测试结果:系统的实时监控、录像回放、报警功能全部正常运行,能够准确地识别和存储监控画面。
2.性能测试结果:系统的实时监控传输速度达到每秒30帧,录像回放流畅度良好,报警响应时间小于1秒。
五、存在的问题1.第一组监控画面在一些情况下传输速度较慢,会出现画面卡顿的情况,可能是网络带宽不足引起的。
2.一些报警信号无法及时被系统接收和处理,导致报警响应时间延迟。
3.部分录像回放时随机出现画面质量较差的情况,需要进一步调查原因并解决。
六、改进措施1.对网络带宽进行优化,提高传输速度,避免监控画面卡顿的情况。
2.对报警系统进行优化,加强报警信号的接收和处理,确保报警的及时响应。
3.对录像回放部分进行技术调查,解决画面质量较差的问题。
七、总结与建议本次视频监控系统的验收测试结果显示系统的大部分功能达到了预期的要求,并且性能指标也较为理想。
但仍存在部分问题需要进一步改进和解决。
建议在后续的优化中,加强对系统的稳定性和可靠性的考虑,确保视频监控系统能够持续稳定地工作,满足用户的需求。
八、致谢感谢各位参与本次测试的工作人员的辛勤付出和积极配合,为系统的测试和优化提供了重要的支持和帮助。
同时也感谢开发团队的努力,为整个测试过程提供了可靠的系统和环境。
以上是本次视频监控系统验收测试总结报告,对系统的功能和性能进行了全面的测试和评估,明确了存在的问题和改进措施,为系统的后续优化工作提供了指导和建议。
监控室试用期工作总结5篇第1篇示例:在监控室试用期工作总结一、工作内容在试用期内,我主要负责监控室的日常运行和安全监控工作。
具体工作内容包括监控屏幕的观察、监控设备的操作和维护、监控录像的保存和归档等。
我还负责对监控室的设备进行定期检查和维护,确保监控系统的正常运行。
二、工作经验在这段时间里,我学到了很多在监控室工作的技巧和经验。
我深刻理解了监控室的工作环境和工作特点,学会了如何高效地进行监控和处理突发事件。
我还掌握了一些监控设备的操作技巧,能够熟练地操作监控系统,及时发现并处理异常情况。
三、工作收获在监控室的工作让我更加注重细节和耐心,培养了我的责任心和团队意识。
通过和同事的合作和交流,我学会了如何更好地处理工作中的问题和挑战,提高了自己的工作效率和能力。
在这段时间里,我不仅学到了很多专业知识和技能,还培养了自己的沟通能力和团队合作精神。
四、工作展望在未来的工作中,我会继续努力学习和提升自己,在监控领域取得更好的成绩。
我将继续加强对监控设备和技术的学习和掌握,提高自己的工作效率和能力。
我也将注重团队合作和沟通,与同事共同努力,为监控室的安全运行贡献自己的力量。
监控室的试用期工作让我收获良多,我会把这段宝贵的经验和教训牢记在心,不断完善自己,为未来的工作打下坚实的基础。
感谢公司给我这次机会,我会继续努力,为公司的发展和进步贡献自己的力量。
第2篇示例:在监控室试用期工作总结在过去的三个月里,我很荣幸地在监控室进行了为期三个月的试用期工作。
通过这段时间的工作,我学到了很多知识,也积累了一些经验,我深感收获颇丰。
现在,我打算就这段时间的工作经历做一个总结,希望能够对以后的工作有所帮助。
我要说的是,监控室的工作环境非常严谨和专业。
在这里,我学会了如何通过监控设备监视各种场所,包括商场、酒店、办公室等。
我还学会了如何利用监控软件对监控画面进行录像和回放,以及如何处理突发事件。
在这个过程中,我深感到自己的责任重大,因为我们的工作直接关乎到客户的安全和利益。
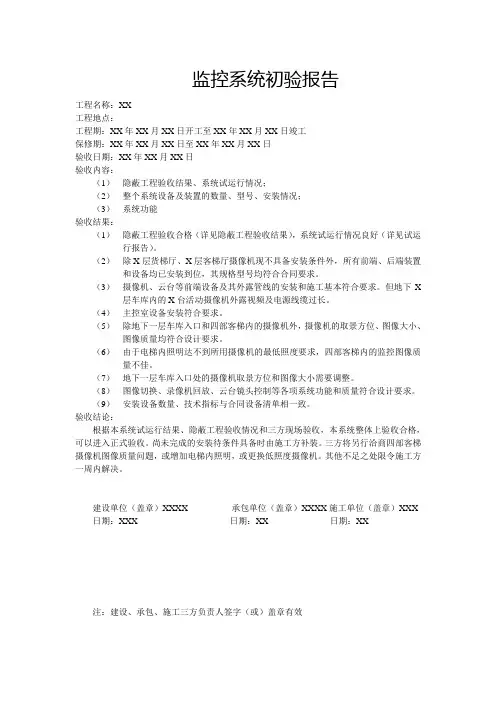
监控系统初验报告工程名称:XX工程地点:工程期:XX年XX月XX日开工至XX年XX月XX日竣工保修期:XX年XX月XX日至XX年XX月XX日验收日期:XX年XX月XX日验收内容:(1)隐蔽工程验收结果、系统试运行情况;(2)整个系统设备及装置的数量、型号、安装情况;(3)系统功能验收结果:(1)隐蔽工程验收合格(详见隐蔽工程验收结果),系统试运行情况良好(详见试运行报告)。
(2)除X层货梯厅、X层客梯厅摄像机现不具备安装条件外,所有前端、后端装置和设备均已安装到位,其规格型号均符合合同要求。
(3)摄像机、云台等前端设备及其外露管线的安装和施工基本符合要求。
但地下X 层车库内的X台活动摄像机外露视频及电源线缆过长。
(4)主控室设备安装符合要求。
(5)除地下一层车库入口和四部客梯内的摄像机外,摄像机的取景方位、图像大小、图像质量均符合设计要求。
(6)由于电梯内照明达不到所用摄像机的最低照度要求,四部客梯内的监控图像质量不佳。
(7)地下一层车库入口处的摄像机取景方位和图像大小需要调整。
(8)图像切换、录像机回放、云台镜头控制等各项系统功能和质量符合设计要求。
(9)安装设备数量、技术指标与合同设备清单相一致。
验收结论:根据本系统试运行结果、隐蔽工程验收情况和三方现场验收,本系统整体上验收合格,可以进入正式验收。
尚未完成的安装待条件具备时由施工方补装。
三方将另行洽商四部客梯摄像机图像质量问题,或增加电梯内照明,或更换低照度摄像机。
其他不足之处限令施工方一周内解决。
建设单位(盖章)XXXX 承包单位(盖章)XXXX施工单位(盖章)XXX 日期:XXX 日期:XX 日期:XX注:建设、承包、施工三方负责人签字(或)盖章有效。
项目初验工作总结报告编写单位(盖章):编写人:审核意见:审核人:年月日目录1项目概述21.1.项目建设目标21.2.项目建设内容22项目管理综述52.1项目管理组织结构52.1.1人员组织架构52.1.2施工工具组织架构82.2项目管理制度92.2.1项目会议情况92.2.2项目周报情况92.2.3项目评审情况92.2.4施工审批情况92.2.5项目验收情况102.3各环节管理重点及措施102.3.1工期保证措施102,3.2安全生产措施112.3.3文明施工、环保措施123项目进度143.1总体任务完成情况173.2项目启动与准备203.3项目实施阶段203.3.1更换一期编码器及摄像机203.3.2二次勘察及技术安全交底213.3.3施工主要过程213.4设备到货验收、安装联调、部署情况、设备清单22 3.4.1项目各环节标准与实际情况对比303.4.2测试运行情况303.4.3关键技术及创新应用313.5初验情况32专家评审组经质询后,形成以下意见:32专家评审组的建议:32初验收会专家评审组结论:324.试运行工作情况334.1初验专家组问题反馈、整改情况334.1.1运维类334.1.2文档类334.1.3完善类334.1.4各承建单位的具体问题334.1.5整改及完善情况344.1.6专家审阅情况354.2试运行阶段工作情况354.2.1系统使用功能情况:354.2.2用户单位使用情况354.2.3系统技术培训情况354.2.4系统故障及其处理情况354.2.5试运行结论365.项目整体总结361项目概述项目建设目标Xxxxxxx监控建设项目根据城市治安重点而设立的,这些布控点主要集中在商业街、社区、娱乐场所、主要路段、交通枢纽区等。
布控点以图像采集等设备为主,要求能够实现视频传输。
同时实现交通、治安、城管、等多部门数据信息共享,系统支持多级的组网方式,支持实现全网视频共享。
一方面要做到事件即时处理,另一方面也要给城市管理职能部门保留数据信息,做好后期存档工作。
监控员新入职工作总结报告尊敬的领导:
经过一段时间的培训和工作实践,我作为一名监控员新入职,现在向您汇报我的工作总结和成果。
首先,我在入职后积极学习公司的相关规章制度和监控系统的操作流程,通过不断的实践和学习,我已经能够熟练地操作各类监控设备,并能够准确地进行监控录像的存档和管理。
在日常工作中,我严格按照公司的规定,认真履行监控职责,保障了公司的安全和秩序。
其次,我在工作中注重团队合作,与同事之间互相协作,共同完成工作任务。
我积极参与团队讨论,分享自己的观点和经验,同时也虚心接受他人的建议,不断提升自己的工作能力。
通过团队的合作,我们成功完成了一些重要的监控任务,得到了领导和客户的肯定。
最后,我在工作中不断提升自己的专业技能,积极参加公司组织的培训和学习活动,不断学习新知识,提升自己的综合素质。
我相信通过不懈的努力和学习,我能够更好地适应公司的工作要求,提升自己的工作能力。
总的来说,我在新入职期间,努力学习、不断提升,认真履行监控职责,取得了一些工作成绩。
但我也清楚地意识到,自己还存在许多不足之处,需要进一步加强学习和提升自己的能力。
我将继续努力,争取为公司的发展和安全做出更大的贡献。
谨此报告,望领导批评指正。
此致。
敬礼。
新入职监控员XXX。
第1篇一、前言随着科技的发展和时代进步,监控技术在维护社会秩序、保障人民安全等方面发挥着越来越重要的作用。
本报告旨在总结监控中心在过去一段时间的工作成果,分析存在的问题,并提出改进措施,以期为今后工作的顺利开展提供参考。
二、工作回顾1. 监控设备安装与维护过去一段时间,监控中心完成了对各类监控设备的安装和维护工作,包括但不限于视频监控设备、报警系统、门禁系统等。
通过定期检查和保养,确保了监控设备的正常运行,为监控工作提供了有力保障。
2. 监控数据分析与处理监控中心对采集到的监控数据进行实时分析和处理,及时发现异常情况,为相关部门提供决策依据。
例如,在节假日和重要活动期间,监控中心加强了重点区域和重要设施的监控力度,确保了社会治安稳定。
3. 应急处置与协助在突发事件发生时,监控中心迅速响应,协助相关部门进行应急处置。
例如,在火灾、地震等自然灾害发生时,监控中心提供了实时监控画面,为救援工作提供了有力支持。
4. 内部管理监控中心加强了内部管理,严格执行各项规章制度,提高工作效率。
同时,通过培训和学习,提升了监控人员的业务水平和综合素质。
三、存在问题1. 监控设备老化部分监控设备已使用多年,存在一定程度的磨损和老化,影响了监控效果。
2. 监控范围有限部分区域和重要设施尚未纳入监控范围,存在安全隐患。
3. 监控人员不足监控中心人员数量有限,难以满足日益增长的监控需求。
四、改进措施1. 更新监控设备积极争取资金,对老旧监控设备进行更新换代,提高监控效果。
2. 扩大监控范围根据实际情况,逐步扩大监控范围,确保重点区域和重要设施纳入监控。
3. 加强人员培训定期组织监控人员进行业务培训,提高其业务水平和综合素质。
4. 优化内部管理优化内部管理制度,提高工作效率,确保监控工作顺利进行。
五、结语监控中心在过去一段时间的工作中取得了一定的成绩,但也存在一些问题。
在今后的工作中,我们将认真总结经验,不断改进,为维护社会秩序、保障人民安全作出更大的贡献。
监控初验工作总结报告.
尊敬的领导:
首先,感谢您对我们工作的关注和支持,下面是本次监控初验工作总结报告。
一、工作目标
本次监控初验工作的目标是检验整个监控系统是否可以正常运行,包括监控的设备是否齐备、监控系统的软件硬件是否相互配合良好、图片和视频的清晰度、监控模式是否设置合理,以及操作员对监控系统的掌握程度等方面。
二、工作内容
1.检查监控设备是否齐备:对监控设备进行清点,包括摄像头、录像机、监控显示器等设备,确保所有设备都齐备。
2.检查监控系统是否相互配合良好:对监控系统的软硬件进行检查,确保软硬件之间的链接没有问题。
3.检查图片和视频的清晰度:对拍摄的图片和视频进行检查,确保图像清晰、清晰度高,颜色饱和度正常。
4.检查监控模式是否设置合理:检查监控的时间段、监控区域,以确保监控模式设置合理。
5.操作员对监控系统的掌握程度:对操作员进行考核,测试其对监控系统的掌握程度和操作是否规范。
三、工作成果
通过以上工作内容的实施,我们基本达到了监控初验的目标。
检查的所有设备都齐备且运行正常,拍摄的图片和视频清晰度符合要求,监控模式设置合理,操作员的掌握程度和操作规范也有了相应的提高。
同时,在操作员考核的过程中,我们还发现了一些问题,例如操作员对监控系统的操作不够熟练、应急预案不够完善、操作不规范等问题,这提醒我们在今后的实际工作中还需要加强员工的专业能力培养,加强应急预案制定,增强员工的安全意识和风险防范意识。
最后,我们还在本次工作中记录了部分问题和建议,接下来将进一步深入分析和处理,以保障监控系统的正常运行和管理。
谢谢!。
监控室试用期工作总结6篇篇1尊敬的领导:在监控室试用期的这段时间里,我经历了很多,也学到了很多。
下面,我将对这段时间的工作进行总结,以便更好地认识自己的工作表现和需要改进的地方。
一、工作回顾1. 监控操作:在试用期内,我主要负责监控室的日常操作和维护。
通过学习和实践,我逐渐掌握了监控系统的基本操作流程,能够独立完成日常的监控任务。
同时,我也积极参与了夜间值班工作,确保了监控室24小时不间断的运行。
2. 系统维护:在系统维护方面,我主要负责定期对监控系统进行巡检和维护,确保系统的稳定运行。
通过定期清理系统垃圾、优化系统配置等方法,有效提高了系统的运行效率。
此外,我还协助团队完成了系统升级工作,为后续的工作奠定了基础。
3. 团队协作:在团队协作方面,我始终保持着积极的态度和合作精神。
与团队成员相互支持、互相学习,共同完成了许多工作任务。
同时,我也积极参与了团队组织的各类活动,增强了团队的凝聚力和向心力。
二、工作亮点与成果1. 成功完成了多个重大活动的监控任务:在试用期内,我成功参与了多个重大活动的监控工作,如公司年会、大型展览等。
在这些活动中,我不仅完成了日常的监控任务,还积极参与了应急处理工作,确保了活动的顺利进行。
2. 提高了系统运行效率:通过优化系统配置和定期维护,我成功提高了系统的运行效率,减少了故障率。
同时,我还协助团队完成了系统升级工作,为后续的工作提供了有力支持。
3. 增强了团队协作精神:在团队协作方面,我始终保持着积极的态度和合作精神。
通过与团队成员的相互支持和互相学习,我不仅提高了自己的工作能力,还增强了团队的凝聚力和向心力。
三、工作不足与改进1. 学习能力有待提高:虽然我已经掌握了监控系统的基本操作流程,但仍然存在一些细节问题需要进一步学习和掌握。
因此,在未来的工作中,我将继续加强学习,提高自己的专业素养和能力。
2. 应急处理能力有待加强:在应急处理方面,我虽然已经具备了一定的能力,但仍然存在一些不足之处。
时光荏苒,转眼间,一年又即将过去。
在这辞旧迎新的时刻,我对自己在监控岗位上的工作进行了一次全面回顾和总结,现将工作情况及感想如下:一、工作回顾1. 安全防范工作作为监控员,我深知安全防范工作的重要性。
在过去的一年里,我严格遵守安全操作规程,密切关注监控画面,及时发现并处理各类安全隐患。
通过日常巡查,我共发现并消除安全隐患20余处,确保了小区的安全稳定。
2. 信息采集与传递在信息采集与传递方面,我始终保持高度的责任心,及时、准确地向上级领导汇报监控情况。
一年来,我共参与处理各类突发事件10余起,为维护小区和谐稳定发挥了积极作用。
3. 设备维护与保养为了确保监控设备的正常运行,我定期对设备进行维护和保养,及时发现并解决设备故障。
在过去的一年里,我共排除设备故障5次,保障了监控工作的顺利进行。
二、感想1. 责任心是做好监控工作的基石通过一年的工作,我深刻体会到责任心的重要性。
只有具备强烈的责任心,才能在工作中始终保持敏锐的观察力,及时发现并处理各类问题。
在今后的工作中,我将继续加强责任心,为小区安全稳定贡献力量。
2. 团队协作是工作顺利完成的保障监控工作涉及面广,需要多个部门协同配合。
在过去的一年里,我与其他同事相互支持、相互学习,共同完成了各项工作任务。
这使我深刻认识到团队协作的重要性,在今后的工作中,我将继续加强团队协作,共同为小区的安全稳定努力。
3. 持续学习是提升自身能力的途径随着科技的不断发展,监控设备和技术也在不断更新。
为了适应新形势下的工作需求,我始终保持学习的热情,不断提升自己的业务水平。
在今后的工作中,我将继续加强学习,努力成为一名优秀的监控员。
总之,过去的一年,我在监控岗位上取得了一定的成绩,但也存在不足。
在新的一年里,我将以更加饱满的热情投入到工作中,努力提高自己的业务水平,为小区的安全稳定贡献自己的力量。
一、前言在过去的一年里,我单位监控中心在全体员工的共同努力下,紧紧围绕安全、稳定、高效的目标,充分发挥监控系统的功能,确保了单位安全稳定运行。
现将一年来的监控工作总结如下:二、工作回顾1. 系统安装与维护(1)完成了单位内部各区域的监控摄像头安装,确保监控范围全面覆盖。
(2)对已安装的监控设备进行定期检查、维护,确保设备正常运行。
(3)对监控系统进行升级改造,提高监控效果和数据处理能力。
2. 监控系统运行管理(1)建立健全监控管理制度,明确监控人员职责,确保监控系统高效运行。
(2)加强监控数据统计分析,为领导决策提供依据。
(3)定期对监控数据进行备份,确保数据安全。
3. 应急处置(1)加强应急演练,提高监控人员在突发事件中的应急处置能力。
(2)对突发事件进行实时监控,确保第一时间掌握现场情况。
(3)协调相关部门,共同处理突发事件,保障单位安全稳定。
4. 节能减排(1)优化监控设备布局,降低能耗。
(2)采用节能设备,提高能源利用效率。
(3)加强监控中心用电管理,降低单位能耗。
三、工作亮点1. 监控系统覆盖范围广,监控效果显著。
2. 监控人员业务素质高,应急处置能力强。
3. 节能减排工作取得实效,单位能耗逐年降低。
四、存在问题及改进措施1. 存在问题(1)部分监控设备老化,需更新换代。
(2)监控人员流动性较大,需加强人员培训。
(3)节能减排工作仍需加强。
2. 改进措施(1)计划逐步更新老化监控设备,提高监控系统整体水平。
(2)加强监控人员培训,提高业务素质和应急处置能力。
(3)加大节能减排工作力度,降低单位能耗。
五、展望在新的一年里,我单位监控中心将继续以安全、稳定、高效为目标,充分发挥监控系统的功能,为单位的和谐稳定发展提供有力保障。
具体措施如下:1. 加强监控系统建设,提高监控效果。
2. 提升监控人员素质,增强应急处置能力。
3. 深入推进节能减排工作,降低单位能耗。
4. 加强与相关部门的沟通协作,共同维护单位安全稳定。
街道监控检测工作总结汇报街道监控检测工作总结汇报尊敬的领导、各位同事:大家好!我是XX街道监控检测工作组组长XX,今天我向大家汇报一下我们近期的工作情况。
在过去的一段时间里,我们团队兢兢业业、努力工作,在监控检测领域取得了一定的成绩。
一、工作内容和方法1. 工作内容:我们的主要工作内容是负责对街道内的监控设备进行巡检、维修和保养,确保监控设备的正常运转和数据的及时采集。
同时,我们也负责对监控录像进行分析和研判,提供指导意见给相关部门做决策。
2. 工作方法:我们采用科学的工作方法开展工作。
首先,我们根据街道实际情况,合理划分工作区域,确保所有监控设备得到有效覆盖。
其次,我们建立了完善的巡检制度,定期对监控设备进行检查,及时发现和解决故障。
此外,我们还投入了专业的检测设备,以确保检测结果的准确性和可靠性。
二、工作成果1. 监控设备得到有效维护:经过我们的努力,街道内的监控设备得到了有效维护和保养,设备的故障率明显下降,运行稳定性得到了明显提升。
2. 数据的及时采集:我们及时对监控设备的数据进行采集和整理,保证了数据的及时性和准确性。
这为相关部门的工作提供了重要支持和帮助。
3. 研判分析的有效性:通过对监控录像的研判分析,我们提供了一些重要的研判结论和预警信息,为相关部门的工作提供了重要参考,起到了监测和预警的作用。
三、存在的问题和改进措施1. 人员配置不足:鉴于工作量的增加,我们目前的人员配置较少,无法完全满足工作需求。
我们将加强与相关部门的沟通,争取更多的人力支持。
2. 设备更新需求:随着技术的不断发展,一些旧的监控设备已经不能满足实际需要,我们建议街道对这些设备进行更新,提高监控效果和数据采集的准确性。
3. 工作效率提升:我们将进一步优化工作流程,优化巡检和维修计划,提高工作效率。
同时,还将加强团队内部的协作和沟通,提高团队的整体效能。
四、工作展望和建议1. 加强技术培训:由于监控技术的不断更新,我们建议定期开展技术培训,提升团队成员的专业素质和技术水平。
监控工作工作总结(通用7篇)篇一:在过去的一段时间里,我担任了监控工作的职责,通过这次的经验,我对自己的工作有了更深入的了解和体会。
首先,我认为一个成功的监控工作离不开良好的沟通和协调能力。
在工作中,我与各个部门的同事保持着密切的联系,及时了解到他们的需求和问题,并及时解决。
通过与他们的沟通,我更加明确了自己的工作目标,能够更好地为他们提供所需的支持和服务。
其次,监控工作需要有良好的分析和处理问题的能力。
遇到问题时,我会先对问题进行全面的分析,找出问题的根本原因,然后采取相应的措施进行解决。
与此同时,我会及时记录下问题的发生和解决过程,以便于日后的参考和总结。
此外,我还意识到了监控工作需要具备高效的时间管理能力。
在繁忙的工作中,我要能够合理地安排和利用时间,确保工作的高效完成。
为了达到这一目标,我经常制定详细的工作计划,并将其分解为可操作的小任务,以便于更好地管理和监控工作进展。
在这段工作中,我还意识到了反馈的重要性。
与同事的沟通可以帮助我及时了解到他们的反馈和意见,从而及时改进自己的工作。
此外,我也主动地向领导和同事们寻求反馈和建议,以便于不断提高自己的工作水平。
总之,通过这段时间的监控工作,我积累了宝贵的经验和教训。
我将继续学习和成长,不断完善自己的工作技能,以提供更好的监控工作服务。
篇二:在过去的几个月里,我担任了监控工作的职责,并取得了一些成果。
在这段时间里,我着重提升了自己的技术能力和团队合作能力,取得了不错的效果。
首先,在技术方面,我不断学习和掌握了新的监控工具和技术。
通过了解和掌握这些工具和技术,我能够更好地进行监控工作,提供更准确和及时的信息。
此外,我还积极参加相关的培训和学习活动,提升自己的专业知识和技能,以应对不同的监控需求。
其次,在团队合作方面,我更注重与同事们的协作和沟通。
通过与团队成员的合作,我更好地理解了团队工作的重要性,并通过团队工作共同完成了一些重要的监控任务。
通过团队合作,我还学会了更好地处理和解决团队内部的冲突,提升了团队合作的效率和质量。
第1篇一、报告概述本报告旨在对XX部门在过去一年的监控工作进行全面总结,分析监控工作的实施情况、取得的成效以及存在的问题,并提出相应的改进措施和建议。
通过本报告,旨在为XX部门今后的监控工作提供参考和指导。
二、监控工作背景随着社会经济的快速发展,企业内部的管理日益复杂,部门之间的协同工作也愈发紧密。
为了确保部门工作的顺利进行,提高工作效率,降低风险,XX部门在上一年的基础上,进一步加强了监控工作。
三、监控工作实施情况1. 监控体系建设(1)完善监控制度:根据公司相关规定,结合部门实际情况,制定了《XX部门监控管理制度》,明确了监控的范围、内容、程序和责任。
(2)设立监控小组:成立由部门经理、各科室负责人组成的监控小组,负责监控工作的具体实施。
(3)明确监控职责:明确各部门、各岗位的监控职责,确保监控工作落到实处。
2. 监控内容(1)工作进度监控:对部门各项工作的进度进行实时监控,确保工作按计划推进。
(2)质量监控:对部门工作的质量进行定期检查,发现问题及时整改。
(3)成本监控:对部门各项工作的成本进行控制,降低不必要的开支。
(4)风险监控:对部门工作中可能存在的风险进行识别、评估和控制。
3. 监控方法(1)定期检查:通过定期检查,了解部门工作的实际情况,发现问题及时解决。
(2)数据分析:通过对数据的分析,找出部门工作中的规律和问题。
(3)现场监督:对部门工作进行现场监督,确保工作按计划进行。
(4)反馈机制:建立反馈机制,及时收集各部门的意见和建议,不断改进监控工作。
四、监控工作成效1. 工作效率提高:通过监控工作的实施,部门工作效率得到了显著提高,各项任务按时完成。
2. 工作质量提升:监控工作的开展,使得部门工作质量得到了有效保障,减少了错误和失误。
3. 成本控制有效:通过对成本的监控,部门成本得到了有效控制,提高了经济效益。
4. 风险防范能力增强:监控工作的实施,使得部门对风险的识别、评估和控制能力得到了增强。
监控员新入职工作总结报告
在过去的一个月里,我作为一名监控员新入职,经历了许多新的挑战和学习。
我想通过这份工作总结报告,分享一下我的工作经验和心得体会。
首先,我要感谢公司给予我这个机会,让我能够成为监控员这个职位。
在刚开始的时候,我对于监控系统的操作和监控流程并不是很了解,但是通过公司提供的培训和同事们的帮助,我很快就适应了工作环境并掌握了相关技能。
在工作中,我发现监控员这个职位需要高度的责任感和细心。
每一台监控设备都需要被认真地观察和维护,因为它们直接关系到公司的安全和运营。
我学会了如何快速发现异常情况并及时采取措施,保障公司的正常运转。
除了技能方面的学习,我还意识到团队合作的重要性。
在工作中,我时常需要与其他部门的同事进行沟通和协作,以确保监控系统的顺利运行。
通过与他人的合作,我不仅学到了更多的专业知识,还建立了良好的工作关系。
在未来的工作中,我会继续努力学习,不断提升自己的技能和能力。
我会保持对工作的热情和责任感,为公司的发展贡献自己的力量。
同时,我也会继续与同事们保持良好的合作关系,共同努力为公司创造更大的价值。
总的来说,作为一名新入职的监控员,我深刻地意识到了自己在工作中的不足和需要改进的地方。
我会不断努力,不断学习,成为一名优秀的监控员,为公司的发展贡献自己的力量。
感谢公司对我的支持和信任,我会继续努力,不负公司的期望。
第1篇一、前言时光荏苒,转眼间我已入职监控室工作近三个月。
在这段时间里,我在领导和同事们的关心与帮助下,逐渐适应了监控室的工作节奏,也积累了一些宝贵的经验。
现将我的工作总结如下:二、工作内容1. 视频监控:负责对监控区域内进行实时监控,确保监控画面清晰,及时发现异常情况。
2. 信息记录:对监控画面进行详细记录,包括时间、地点、事件经过等,以便后续查询和分析。
3. 应急处理:在发现异常情况时,迅速上报,并配合相关部门进行处理。
4. 系统维护:定期对监控系统进行巡检,确保系统正常运行。
5. 协助领导:完成领导交办的其他工作任务。
三、工作总结1. 适应工作环境:入职初期,我对监控室的工作环境和工作内容还不够熟悉。
在领导和同事的指导下,我逐渐适应了工作环境,熟悉了监控系统的操作流程。
2. 提高业务能力:为了更好地完成工作任务,我认真学习监控系统的操作方法,熟练掌握了监控设备的调试和维护技巧。
同时,我还积极参加公司组织的培训,提高自己的业务水平。
3. 增强团队协作:在监控室工作中,我深刻体会到团队协作的重要性。
在遇到问题时,我主动与同事沟通交流,共同解决问题。
同时,我也积极参与团队活动,增进与同事之间的友谊。
4. 提高应急处理能力:在监控工作中,我时刻保持警惕,遇到紧急情况能迅速反应,及时上报。
通过实际操作,我的应急处理能力得到了提高。
5. 做好信息记录:为了确保监控数据的准确性和完整性,我认真记录监控画面中的关键信息,为后续分析提供了有力保障。
四、不足与改进1. 应急处理能力仍有待提高:在处理一些突发情况时,我的应变能力还有待加强。
今后,我将多参加应急演练,提高自己的应急处理能力。
2. 沟通表达能力有待提高:在与同事沟通时,有时表达不够清晰,导致信息传递不畅。
今后,我将加强沟通技巧的学习,提高自己的表达能力。
3. 工作效率有待提高:在监控工作中,有时会因为操作不够熟练而影响工作效率。
今后,我将继续努力提高自己的业务水平,提高工作效率。
项目初验工作总结报告编写单位(盖章):编写人:审核意见:审核人:年月日目录1项目概述21.1.项目建设目标21.2.项目建设内容22项目管理综述52.1项目管理组织结构52.1.1人员组织架构52.1.2施工工具组织架构82.2项目管理制度92.2.1项目会议情况92.2.2项目周报情况92.2.3项目评审情况92.2.4施工审批情况92.2.5项目验收情况102.3各环节管理重点及措施102.3.1工期保证措施102,3.2安全生产措施112.3.3文明施工、环保措施123项目进度143.1总体任务完成情况173.2项目启动与准备203.3项目实施阶段203.3.1更换一期编码器及摄像机203.3.2二次勘察及技术安全交底213.3.3施工主要过程213.4设备到货验收、安装联调、部署情况、设备清单22 3.4.1项目各环节标准与实际情况对比303.4.2测试运行情况303.4.3关键技术及创新应用313.5初验情况32专家评审组经质询后,形成以下意见:32专家评审组的建议:32初验收会专家评审组结论:324.试运行工作情况334.1初验专家组问题反馈、整改情况334.1.1运维类334.1.2文档类334.1.3完善类334.1.4各承建单位的具体问题334.1.5整改及完善情况344.1.6专家审阅情况354.2试运行阶段工作情况354.2.1系统使用功能情况:354.2.2用户单位使用情况354.2.3系统技术培训情况354.2.4系统故障及其处理情况354.2.5试运行结论365.项目整体总结361项目概述项目建设目标Xxxxxxx监控建设项目根据城市治安重点而设立的,这些布控点主要集中在商业街、社区、娱乐场所、主要路段、交通枢纽区等。
布控点以图像采集等设备为主,要求能够实现视频传输。
同时实现交通、治安、城管、等多部门数据信息共享,系统支持多级的组网方式,支持实现全网视频共享。
一方面要做到事件即时处理,另一方面也要给城市管理职能部门保留数据信息,做好后期存档工作。
系统要充分体现智能化的后台管理,通过后端的智能化管理,即可实现对全系统的管理与配置;轻松实现视频信息的浏览、录制、查询;以及各种资源的有效应用参数配置。
项目建设内容本项目建设范围主要是XXXXXXXXX。
北起XXXX路,南到XXXXX;西靠XXXXXX,东至XXXXXXX。
区域面积约为:15平方公里。
建设内容为XXXXX个监控点位,其中,制高点高清监控1处,道路两侧立杆监控XXX处。
具体如下表所示:表1监控点位2.1项目管理组织结构2.1.1人员组织架构本单位高度重视本项目的建设,自中标之日起,即成立了专门的项目团队,依据施工内容、环节、设置了覆盖项目建设全过程的六大管理职能,本工程项目经理由李京川担任,全面负责施工过程中质量、安全、工期、文明施工和环境因素、危险源的管理,本工程下设两个施工组,施工组配备77名安装及测试工作人员,其中管理人员6名,技术工人23名,普通工人48名;,确保各种设备安装及测试的顺利实施。
项目经理执行经理质量管理材料管理安全管理资料管理项目经理一名,执行经理一名,各类技术人员四名,工长两名。
图1项目人员表示图表2项目核心人员表项目经理:项目第一负责人,负责工程整体安排、人材资源调动、安全。
负责施工现场全面管理(人、物、安全)。
执行经理:项目现场负责人,负责工程现场整体安排、人材资源调动、安全。
负责施工现场全面管理(人、物、安全)。
质量管理:负责施工生产中的质量,进场材料的质量,工程质量。
材料管理:负责物资采购、材料进场检验。
安全管理:负责施工现场安全、驻点安全、交通安全,负责施工人员安全教育。
资料管理:负责施工技术、办理洽商、工程预结算。
2.1.2施工工具组织架构22手拉葫芦3t623水钻224电锤925手电钻10日本26电焊机ZX7-500S3上海27电焊机26kW5上海28千斤顶30t1上海29千斤顶15t1上海30低压变压器36V22.2项目管理制度2.2.1项目会议情况(1)公司组织召开项目会议XXX次(2)公司组织召开项目专题会议XXX次(3)定期参加建设单位、监理单位和承建单位三方项目管理协调会多次参加由监理单位召开的技术协调会2.2.2项目周报情况承建周报我单位施工期间向监理单位、建设单位提交项目周报,汇报项目进度及需要协调的问题。
监理周报监理单位根据施工进度情况向建设单位提交监理周报,汇报项目总体情况和需要协调的问题。
2.2.3项目评审情况施工组织方案评审深化设计方案评审掘路施工方案评审2.2.4施工审批情况市政开工审批开工初期我单位提交开工报审,并附上施工组织方案。
监理单位审核开工报审内容,建设单位审批。
深化设计审批我单位提交深化设计方案报审,并附上深化设计方案。
监理单位审核开工报审内容,建设单位审批。
市政开工审批我单位提交各类市政开工报审文件,并附上各类市政开工报审文件。
由监理单位和建设单位审核,上报相关市政管理部门审批。
材料质量审批我单位提交各类相应设备及材料质量报审,并附质量证明文件和部分材料封样。
由监理单位审核报审内容。
建设单位审批。
过程质量控制审批我单位提交施工各阶段工程质量控制报审文件。
由监理单位审核及审批报审内容。
验收审批我单位自检合格后,提交初验报审,并附系统自检报告和验收方案。
监理单位审核验收报审内容,建设单位审批。
2.2.5项目验收情况设备材料验收设备到货验收,三方签字确认;通过承建单位自检;文档资料齐全。
施工质量验收通过承建单位自检,监理单位旁站检查;上报过程质量控制文件,由监理单位审核;文档资料齐全。
集成测试验收设备加电测试报审;通过承建单位自检;由承建单位、监理单位和建设单位组织系统测试并编制系统测试报告,三方签字确认。
2.3各环节管理重点及措施2.3.1工期保证措施(1)为按期完成施工任务,我们根据工程需要组成项目经理部,各方面人员全部到位,实行目标控制,加强计划管理,实行动态目标管理,层层展开,层层落实,定期召开计划平衡会,检查阶段性目标落实情况。
对投入本工程的人力、物力进行合理、科学、有效的组合和及时的调节。
(2)根据工程规模和工期、投入足够的性能良好的施工机械设备和足量的人员,提高人、机利用率和生产效率,充分发挥机械化施工的优势,并充分考虑各种影响施工进度的因素,制定计划应留有充分余地,防止意外情况的发生,确保按期完工。
(3)根据工程规模和工期,与相关部门进行协调,解决好施工配合协调问题,创造良好的施工环境,保证施工顺利完成。
(4)做好充分的施工准备工作,保证资金、材料、人力、机械供应等各方面及时到位,不影响施工进度。
(5)按照工程进度计划,每周进行对照检查,及时纠偏,以保证实现计划工期。
(6)为了确保工期目标的实现,在保证工程质量达到设计标准和标书认定的规范、规程和验收标准的前提下,保证按计划储备质量合格的材料,备足运转状态良好的机械设备是实现工期目标的重要环节。
我们根据本工程的施工特点和工艺要求,对材料和机械设备做出以下保证措施。
按施工进度计划周密安排各种材料需用时间,并做好材料计划表;按材料计划提前将材料进入施工现场;材料进场前,材料员应对供应商、厂家进行信誉度和质量方面的调查,选择质量高、信誉度好的商、厂家作材料供应商,经甲方、监理认可后,试验合格后方可签合同订货;凡进入现场的材料必须具有出厂试验合格证和材料试验单等技术资料,没有上述资料的材料一律不准进场;加强材料的计划管理,保证施工现场有一定的储备量,以防止交通阻挡等特殊情况,因材料影响施工;施工现场设立专职材料保管员,按施组中文明施工现场要求进行管理;编制材料计划,及时控制材料进场时间,材料进场后,应进行标识,为施工提供前提条件;按施工进度计划安排各种机械的使用时间,并做好主要机械设备的计划表。
选择机械性能好、工作效率高的机械设备进场,周密考虑运土方按运距,满足运土要求的自卸汽车;施工现场设立专业机械维修组,搞好机械设备的保养与维修,保证机械设备的完好率达到100%,随时具备施工状态;按主要机械计划,机械设备提前进场做为施工准备工作。
2,3.2安全生产措施安全施工(1)与作业队签订安全生产书。
作业时,设专人统一指挥。
相互配合。
(2)吊装作业设专职人员指挥,持证上岗。
作业中遇特殊情况,应将重物落在地面上,不得悬停在空中,起吊作业的下方不得站人或的车辆通行。
(3)夜间施工必须保障现场有足够的照明条件,夜间在重点防护部位悬挂红色警示灯。
(4)起吊机械作业应停在土质坚硬的地方,支腿与围堰保持3m以上安全距离,在吊车回转半径内不得有人员停留。
(5)使用电动用持工具的操作人员必须戴好缘手套,穿绝缘鞋。
做好安全防火工作,严禁在施工现场点火或吸烟,执行施工用火证审查制度。
(6)现场材料严格按种类规格码放,严禁超高、超范围靠近槽码放,以防堆料倒塌。
安全防护(1)各种施工、操作人员必须经过安全培训,不得无证上岗,各种作业人员应配带相应的安全防护用具和劳保用品。
严禁操作人员违章作业,管理人员违章指挥。
(2)现场照明设施齐全,配置合理,经常检修。
(3)加强施工的监控测量,确保施工安全及结构物安全。
(4)施工场地要设置交通红绿灯、交通指示牌及专职疏导人员,以及便疏导行人及车辆(含自行车)。
(5)施工现场设置专职安全员,寻施工人员经常进行安全意识,每周开一次安全例会。
(6)施工道口设置显标语牌,设专人看守,疏导交通。
(7)工地内设置安全标语牌。
(8)施工人员配戴安全标志帽。
(9)施工现场在施工区域内进行围挡,要求围挡直顺、整齐,外观符合要求,在临时进出门处设置专职人员进行看护,与施工无关人员电禁止入内。
(10)沟槽过深或出现流砂石,对过街深管道沟槽要及时打好支撑以防塌方,上、下沟槽使用爬梯。
(11)雨季施工为保证施工安全准备好支护器材及水泵。
临时用电(1)所用施工人员掌握安全用电的基本知识和所用设备性能,用电人员各自保护好自备的负荷线,地线和开关,发现问题及时找电工解决,严禁非专业电气操作人员乱动电器设备。
(2)配电箱、开关箱外观完整、牢固、防雨防尘、外涂安全色、统一编号。
其安装形式必须符合有关元规定,箱内电器可靠、完好、选型、定值符合规定,并标明用途。
(3)现场内支搭架空线路的线杆底部要实,不得倾下沉,与坑槽边及临近建筑应有一定安全距离,且必须采用绝缘导线,不得成束架空敷设,达不到要求必须采取的有效保护措施。
(4)所有电器设备及其金属外壳或构架均应按规定设置可靠的电缆接零及接地保护。
(5)施工现场所有电设备,必须按规定设置漏电保护装置,要定期检查,发现问题及时处理解决。
(6)现场内各用电设备,尤其是电焊、电热设备、电动工具,其装设使用应符合规范要求,维修保管专人负责。