工商管理专业(辅修双学位)培养方案
- 格式:pdf
- 大小:244.60 KB
- 文档页数:2
福建师范大学经济学院工商管理(辅修专业)本科人才培养方案——适用于非经管类专业本科生(面向校内非毕业班)一、专业培养目标及规格要求(一) 专业培养目标根据《福建师范大学辅修专业管理办法(试行)》的规定,本着突出“基础、素质、应用、创新”和服务“海西”建设要求,以学生为本,基于学生兴趣,培养全面可持续发展型,具备先进企业管理理念,能够胜任现代企业管理、政府管理、管理科学研究、企业培训、管理学科教学等方面工作的、就业竞争力强的工商管理专门人才。
(二) 专业培养规格1.认真学习马克思列宁主义、毛泽东思想、邓小平理论、“三个代表”重要思想,认真学习贯彻执行科学发展观,热爱社会主义祖国。
2.养成遵纪守法,诚实做人,艰苦奋斗,勇于开拓,积极创新,立志为社会主义现代化事业献身精神品格。
3.达到国家规定的大学生体育和军事技能合格标准,能够胜任大学期间的艰苦学习和将来的工作任务。
4.系统掌握现代企业管理基本理论、专业知识和基本技能,把握现代企业管理理念最新进展,熟悉现代企业管理主要流程和技巧。
5.养成良好的现代科学技术素养、人文关怀精神和职业素养。
6.掌握文献检索基本方法,具备较强的语言和文字表达能力,具有一定的现代企业管理问题研究能力。
7.能够将工商管理专业知识和技能与原有专业知识和技能结合起来,形成更加全面的知识体系和技能,提高综合素质和就业竞争力。
8.能够结合工商管理专业和自己原有专业做出职业生涯规划,明确未来的阶段性发展目标和素质培养要求,提高学习的主动性和积极性。
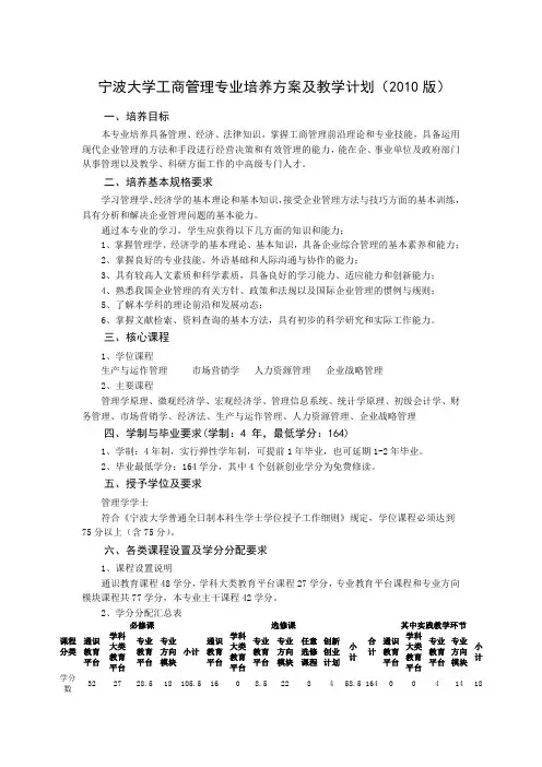
二、专业人才的核心知识、能力和素质发展要求表1 工商管理(辅修专业)班人才核心知识、能力和素质发展要求细目表三、学制(修业年限)、总学分学制2年,总学分60学分, 学生必须修满60学分方能毕业。
总学时804学时;其中讲授624学时,实践180学时。
四、课程体系本专业整个课程体系包括三部分:专业基础课程、专业方向及特色课程、实践环节课程。
课程平台及学分分配比例如下所示:表 2 工商管理(辅修专业)班课程平台及学分分配比例注:表内括号()为各实践教学环节学分数及所占比例,实践教学环节学分按以下公式计算:每门课程学分×每门课程实验与实践学时/每门课程总学时,求和。
工商管理辅修专业学士学位教学计划主办院校:上海外国语大学教学目标:上海外国语大学国际工商管理学院根据国家发展战略需求,践行我校“多语种+”国际化人才培养战略,整合校内外教育资源,积极建设多语种国际工商管理人才培养项目。
本计划旨在培养“会语言、通国别、精管理”的适应全球化管理的高级专业人才,要求掌握国际工商管理的基本理论与方法、能适应跨国公司等各类国际企业经营管理需要的复合型高级专门人才。
同时也为学生今后攻读国内外相关专业的硕士研究生学位打好基础。
学习目标分两阶段。
第一阶段为期两年,40学分,完成后获辅修第二专业证书。
第二阶段为期一年,20学分,学习对象为完成前两年辅修专业课程学习且主修专业属非管理类的学生,符合三年平均绩点达到2.0以上等条件可获得辅修工商管理学学士学位证书。
颁发学位证书的条件和具体办法按《上海松江大学园区辅修专业学士学位管理试行办法》执行。
招生要求:上海外国语大学完成一年级基础课程的非管理类学生。
授课时间:每周一、三晚上3学时,周五下午4学时。
授课地点:上海外国语大学松江校区收费标准:220元/1学分网上查询:教学计划、相关管理条例及招生录取工作可查询上海外国语大学教务处网站(网址:/)的“辅修专栏”。
教学计划:序号 课程名称 学分 学时各学期周学时三 四 五 六 七 八1 高等数学 4 60 42 心理学3 45 33 微观经济学 3 45 34 概率论与统计学 4 60 45 宏观经济学 3 45 36 管理学 3 45 37 文献检索与论文写作 3 45 38 会计学与公司理财 4 60 49 市场营销 3 45 310 战略管理 3 45 311 人力资源管理 3 45 312 商务智能 4 60 413 商务编程 4 60 414 脑与认知科学导论 3 45 315 跨国公司管理 3 45 316 创业管理 3 45 317 经济法 3 45 318 学位论文 4 60 4合计 60 900 10 10 10 10 10 10高等数学《高等数学》课程是高等学校经管类本科各专业学生的一门必修的重要基础理论课,它一方面为后续的数学课程和专业课程提供必要的数学基础知识,另一方面进一步提高学生的数学素质。
工商管理专业(双学位)培养方案一、专业定位与主修专业良好对接,培养每一位学生成为具有高度的社会责任感、具有国际视野和跨文化交流能力,勇于探索的创新精神和善于解决问题的实践能力,以回应社会现实需求的现代高层次复合型人才。
本专业培养方案是在完成经济管理大类基础课程培养的基础上,按照工商管理专业本科人才应达到的能力设计其培养方案。
该培养方案的特点是注重体现知识、能力与素质全面发展,体现实践能力和创新精神培养,体现学生的个性化发展。
突出宽口径、厚基础、重个性、强能力、求创新的培养特点,力求使培养的学生具有较强的理论基础和实践能力。
二、培养目标坚持“宽口径、厚基础、有特色、重个性、强能力、求创新”人才培养目标定位,适应社会和经济管理专业领域发展需要,培养具备健全人格和健康身心,具有社会责任感和职业道德素养,良好的科学文化素养和创新意识,较强的学习能力和团队合作精神,扎实的经济管理理论知识和基础,熟悉现代经济管理分析工具,掌握工商管理专业的分析、决策方法,能够从事战略管理、人力资源管理、运营管理及组织管理等复杂的工商管理工作,可以针对复杂工商管理问题提出解决方案的具有国际化视野和跨文化交流能力,知识、能力、素质协调发展的专业人才。
三、学位授予及标准(1)学位授予:北京交通大学工商管理(双学位)专业管理学学士学位(2)授予标准:1.在规定的年限内修满双学位教学计划规定的课程和学分;2.未受到过学校纪律处分。
四、学分要求及课程设置总学分要求:47学分注:在主修专业中已修过经济学原理的同学,可选择本科生培养方案中的中级宏观经济学替代经济学原理课程或中央银行学、固定收益证券、投资银行学之中的两门课(共4学分)替代经济学原理课程。
五、执行方案工商管理专业(双学位)执行计划第一学期第二学期第三学期第四学期第五学期。
2017级工商管理专业本科双学士培养方案
(2018年12月修订)
1、培养目标
借助电子科技大学在信息技术方面的学科优势,通过不同专业的知识整合,培养既有电子信息技术素养又懂工商管理,能在各种类型企业、事业单位及政府部门从事管理或科研工作的复合型工商管理人才。
本专业的课程设置为学生将来进一步深造打下坚实基础,并能在企业经营管理中有效应用。
2、授予学位
管理学学士学位
3、基本要求(专业要求)
通过系统学习和训练,学生应具备扎实的经济管理学科理论基础;掌握现代组织与人力资源管理、营销管理和战略管理的知识和技能;具有良好的综合素质和管理者意识;掌握经济管理的规范研究方法,具有发现、分析和解决经济管理工作中实际问题的能力。
4、课程教学安排
5、学分要求
修满该双学士学位专业课程60学分,且符合双学士学位授位条件者,可申请获得双学士专业学位证书;超过30学分、不足60学分者,可申请获得辅修专业证书。
培养方案制定人:宋艳培养方案审核人:李平培养方案批准人:曾勇。
工商管理辅修专业培养方案一、专业培养目标本专业培养德智体全面发展、具备一定的管理专业理论基础、具备管理学、经济学的基本知识、掌握现代管理的理论、方法和手段的应用型管理人才。
二、培养规格要求通过本专业的学习,学生应具备以下方面的知识、能力和素质:(一)知识结构1、掌握管理学、经济学的基本原理和现代企业管理的基本理论、方法,了解本学科的理论前沿和发展动态;2、熟悉我国企业管理的有关方针、政策和法规以及国际工商管理的惯例和规则;3、掌握企业管理的定性、定量分析方法。
(二)能力结构1、具备从事企业管理业务的基本能力;2、具有较强的获取管理及其它相关学科的知识信息的能力。
3、具有初步的管理学等相关学科的研究能力。
4、具有较强的外语应用能力和熟练的利用计算机进行业务处理的能力。
5、具有较强的语言与文字表达能力、人际沟通和协调能力。
(三)素质结构1、具有正确的政治方向及政治立场,拥护党的路线、方针、政策。
2、具有高尚的职业道德,良好的市场意识、竞争意识及合作精神。
3、具有健康的体魄、良好的个性、健全的人格。
4、具有科学态度、理性思维、人文素养。
三、时间安排1.学制:3个学期。
2.修业年限:2-3年级。
四、学习方式辅修课程教学安排在双休日或晚上进行,在规定时间内完成辅修专业规定的课程,修满教学计划规定的学分。
五、其它说明1、修满辅修专业全部学分的学生,能够获得学校颁发的辅修专业证书;2、若主修专业培养计划中某门课程的要求和学分与辅修专业相同,能够持主修专业出具的成绩和学分证明向辅修专业所在院系申请免试(免试不可超过2门),同时免交该门课程辅修费。
六、课程设置及教学安排工商管理辅修专业教学计划表。
附件2:工商管理(辅修、双学位)专业人才培养方案专业代码:110201 学科门类:管理学专业门类:工商管理授予学位:管理学学士标准学制:2.5年适用年级:20XX级所属学院:经济与管理学院专业负责人:陈学云方案制订人:陈学云方案审核人:史贤华一、专业培养目标本专业培养德、智、体、美全面发展,面向区域经济建设第一线,能运用管理、经济、法律及企业管理方面的知识从事管理以及教学、科研方面工作的基础实、能力强、素质高的应用型高级专门人才。
系统掌握一般管理、职能管理的基本理论和应用工具,掌握基本的管理方法。
具备战略管理与决策能力,能够运用战略管理理论和方法,正确认识组织的资源和外部环境,做出正确的决策。
能够比较熟练地使用外语查阅资料、阅读文献,能够熟练地使用计算机进行信息处理和组织管理。
毕业生可在工商企业和非营利组织从事行政管理、营销管理、人力资源管理、企业策划、生产管理、客户关系管理等工作。
二、培养规格要求(一)培养规格要求本专业培养学生有坚定正确的政治方向,热爱祖国,拥护党和国家的路线、方针和基本政策,有社会主义民主和法制观念;具有良好的职业道德素养和健康的心身素质,并系统掌握管理学、经济学等方面的基本理论和基本知识,接受计算机网络技术、现代信息技术和企业现代化管理技术等的基本训练,具有能够进行管理工作的能力和适应相关专业业务工作的基本能力与素质。
1.知识要求(1)系统掌握经济学、管理学、市场营销学、会计学、财务管理学、战略管理等基本原理和基础知识。
具有不断追求新知识、实事求是、独立思考、实干创新、开拓进取的科学精神。
具有公共关系与商务谈判的策略、技巧与礼仪知识;(2)熟悉企业管理中的计划、组织、指挥、协调等环节的业务流程;(3)了解本学科的理论前沿和发展动态;熟悉相关的经济方针、政策、法规等。
具有一定的体育运动军事的基本知识;(4)具有较高的人文素质和一定的自然科学知识,有立体交叉的知识结构。
2.能力要求(1)掌握英语,具有较好的听、说、写、译的应用能力;(2)具备一定的经济应用文写作能力;(3)具有较强的语言和文字表达、人际沟通、信息获取以及分析和解决工商管理实际问题的能力及一定的科研能力。
西南科技大学经济管理学院
工商管理双学位培养方案
一、培养要求
要求学生学习和掌握管理学、经济学和企业管理的基本理论和知识。
培养学生成为具有经济头脑、创新精神、竞争意识、懂现代管理理论和方法、具有扎实专业知识的复合型人才。
二、专业与学分要求
选本专业为双学位专业的学生必须预修8学分以上高等数学(上、下),并修满本专业核心课程57学分,完成毕业实习、毕业论文及实践教学环节内容,成绩合格获得相应学分且符合西南科技大学“双学位”授位细则的可授予双学士学位证书。
三、核心课程设置
1
2.
四、毕业设计(论文)及实践教学环节设置
1、毕业实习与毕业论文 16学分;
2、ERP实习2学分。
备注:
在修读中,若表中课程与主修专业课程名称、性质相同时,主修专业已修读可不必再修读,所缺学分从此表选修课程中选其它课程学分补足;若仍无法修满要求学分,请从本专业培养方案中选修其他的专业课补足。
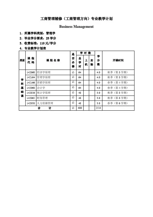
Business Management 1.所属学科类别:管理学
2.毕业学分要求:25学分
3.收费标准:110元/学分
4.专业教学计划表
Business Management 1.所属学科类别:管理学
2.毕业学分要求:50学分
3.收费标准:110元/学分
4.专业教学计划表
工商管理(工商管理方向)双学士学位教学计划
Business Management
1.所属学科类别:管理学
2.培养目标:
本专业培养坚持社会主义道理,德、智、体全面发展,以适应社会主义市场经济建设的需要,系统掌握工程技术基础和基本经济理论,掌握工商企业管理的基本理论和方法,并具有复合知识机构和较高的外语、计算机应用能力的高级管理人才。
学生毕业后可到相关单位从战略决策、分析、综合管理和专业职能管理等工作。
3.毕业学分要求:61学分
4.收费标准:110元/学分
5.授予学位:管理学学士学位
6.专业教学计划表。
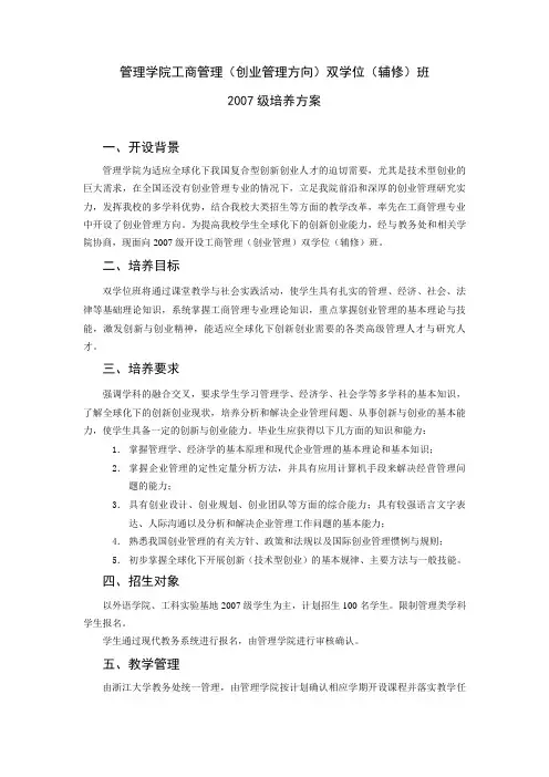
管理学院工商管理(创业管理方向)双学位(辅修)班2007级培养方案一、开设背景管理学院为适应全球化下我国复合型创新创业人才的迫切需要,尤其是技术型创业的巨大需求,在全国还没有创业管理专业的情况下,立足我院前沿和深厚的创业管理研究实力,发挥我校的多学科优势,结合我校大类招生等方面的教学改革,率先在工商管理专业中开设了创业管理方向。
为提高我校学生全球化下的创新创业能力,经与教务处和相关学院协商,现面向2007级开设工商管理(创业管理)双学位(辅修)班。
二、培养目标双学位班将通过课堂教学与社会实践活动,使学生具有扎实的管理、经济、社会、法律等基础理论知识,系统掌握工商管理专业理论知识,重点掌握创业管理的基本理论与技能,激发创新与创业精神,能适应全球化下创新创业需要的各类高级管理人才与研究人才。
三、培养要求强调学科的融合交叉,要求学生学习管理学、经济学、社会学等多学科的基本知识,了解全球化下的创新创业现状,培养分析和解决企业管理问题、从事创新与创业的基本能力,使学生具备一定的创新与创业能力。
毕业生应获得以下几方面的知识和能力:1.掌握管理学、经济学的基本原理和现代企业管理的基本理论和基本知识;2.掌握企业管理的定性定量分析方法,并具有应用计算机手段来解决经营管理问题的能力;3.具有创业设计、创业规划、创业团队等方面的综合能力;具有较强语言文字表达、人际沟通以及分析和解决企业管理工作问题的基本能力;4.熟悉我国创业管理的有关方针、政策和法规以及国际创业管理惯例与规则;5.初步掌握全球化下开展创新(技术型创业)的基本规律、主要方法与一般技能。
四、招生对象以外语学院、工科实验基地2007级学生为主,计划招生100名学生。
限制管理类学科学生报名。
学生通过现代教务系统进行报名,由管理学院进行审核确认。
五、教学管理由浙江大学教务处统一管理,由管理学院按计划确认相应学期开设课程并落实教学任务。
由管理学院具体负责教学工作。
工商管理专业辅修专业本科培养方案一、培养目标二、培养要求1.必修课程:《管理学原理》、《市场营销学》,理论必修课程选修至少6门,实践必修课程选修至少1门。
2.选修课程:学生可根据个人兴趣和发展方向自由选修相关课程,建议选修不少于4门。
3.实践环节:学生需完成至少一次辅修专业相关实践。
4.毕业设计:辅修专业的毕业设计以工商管理为主题,选取合适的企业或组织从事实际调查和研究,并撰写毕业论文。
三、培养课程1.必修课程(1)管理学原理:介绍和阐述管理学的基本理念、管理者的角色和职责、组织结构与层次、管理决策与控制等内容。
(2)市场营销学:介绍市场营销的基本概念、市场调研与竞争分析、市场营销战略的制定、产品定价与推广、渠道管理等内容。
2.选修课程(1)企业战略管理:介绍企业战略管理的概念、战略定位、竞争优势、战略实施等内容。
(2)人力资源管理:介绍人力资源管理的基本概念、招聘与培训、绩效评估与激励、员工关系与福利等内容。
(3)财务管理:介绍财务管理的基本概念、财务分析与决策、投资与融资决策、资本预算等内容。
(4)经济法学:介绍经济法学的基本原理、合同法、公司法、劳动法等内容。
(5)国际商务:介绍国际商务的基本概念、国际市场开拓、国际贸易政策、国际商务谈判等内容。
四、实践环节1.企业实习:学生需至少完成一次与辅修专业相关的企业实习,以提升实际操作能力和实践经验。
2.课外实践:学生可参加学校或社会组织举办的辅修专业相关的课程、讲座或实践活动,加强实践能力和团队合作能力。
五、毕业设计学生需在辅修专业的师指导下选择合适的企业或组织,并进行实际调查和研究,撰写毕业论文。
论文内容主要包括对企业战略管理、市场营销、人力资源管理等方面的分析,以及对实践问题的解决方案提出建议。
六、考核方式1.课堂学习成绩:包括平时表现、作业、考试等。
2.实践报告:对实践活动进行总结和评估。
工商管理第二专业(学位)教学计划(商学院)一、培养目标本专业培养掌握管理、经济、法律及企业管理方面的知识,受到企业管理方法与技能的基本训练,具有系统思维和创新观念,以及较强的表达能力、组织能力、人际沟通能力、分析和解决实际问题能力,具有较高的团队合作意识和敬业精神,掌握现代企业的运作管理、人力资源管理与营销管理的方法与手段,具有分析和解决工商管理问题的基本能力的复合型工商管理学科高级专门管理人才。
专业服务方向:本专业毕业生适合在各类工商企业(包括工业、商业、贸易、房地产、金融、保险以及各种服务性企业)从事经营管理工作,也可在政府与事业单位从事行政管理工作,或在教育、科研部门从事教学和科研工作,也能从事独立创业的相关工作。
二、培养规格本专业主要传授管理学、经济学和企业管理的基本理论和基本知识,企业管理方法与技巧方面的基本训练,培养具备管理、经济、法律及企业管理方面的知识与能力的工商管理高级人才。
毕业生应获得以下几方面的知识和能力:1.掌握管理学、经济学的基本原理和现代企业管理的基本理论、基本知识;2.掌握企业管理的定性、定量分析方法;3.具有较强的语言与文字表达、人际沟通以及分析和解决企业管理工作和问题的基本能力;4.熟悉我国企业管理的有关方针、政策和法规以及国际企业管理的惯例与规则;5.了解本学科的理论前沿和发展动态;6.掌握文献检索、资料查询的基本方法,具有初步的科学研究和实际工作能力。
三、培养方式采取独立开班方式,上课时间安排在学期内晚上、双休日、寒暑假进行,学习期限一般为4--6学期。
要求学生坚持知识、能力、素质协调发展和综合提高的原则,处理好思想与业务、理论与实际、学习与健康等方面的关系,提高自身的综合素质。
在重视知识传授的基础上,大力加强学生能力的培养,使学生通过学习能够建起可适应终身教育及社会发展变化需要的知识、能力结构和基本素质。
四、主干学科工商管理学、经济学五、开设课程微积分、概率论与数理统计、运筹学、统计学、财政学、管理学、微观经济学、宏观经济学、会计学原理、货币银行学、财务管理、生产运作管理、人力资源管理、市场营销学、管理信息系统、企业战略管理、商务英语。
2010级工商管理专业辅修双学位培养方案一、专业特色工商管理专业2007年被评为省级品牌专业,拥有三门校级精品课程、两本国家十一五规划教材,具有本科、硕士、博士完整的学科体系和专业建设平台,优秀的教学团队和科学的课程设置是我们培养高质量管理人才的重要保障。
就业形式持续稳定,就业率在全校名列前茅。
就业去向包括:一是各级经济管理部门;二是工商企业;三是国际著名的会计师事务所和其他类型的咨询服务等中介企业;四是包括银行、证券公司等各类金融机构;五是在国内院校继续攻读硕士、博士学位或到国外学校深造学习。
工商管理专业培养目标为现代工商企业培养理论基础扎实、适应性强、实践能力突出的高级综合管理人才。
一是以管理知识为主,实行多学科交叉渗透。
要求学生全面掌握企业战略、人力资源管理、国际商务等方面的理论知识;注重战略管理、人际沟通、推销谈判技巧等方面的技能训练。
二是注重管理者的素质和能力开发,积极引入实践教学环节,提高学生的决策能力、公关能力、咨询诊断能力、组织指挥能力、涉外经营能力等。
三是通过本专业教学计划所规定内容的学习与训练,学生基本达到以下培养要求:1.掌握管理学、经济学、法学的基本原理和现代企业管理的基本理论、基本知识;2.掌握管理的定量、定性分析方法;3.具有较强的人际沟通以及分析和解决企业管理工作问题的基本能力;4.熟悉国内国际企业管理的有关方针、政策和法规;5.了解本学科的理论前沿和发展动态;6.掌握文献检索、资料查询的基本方法,具有初步的科学研究和实际工作能力;7.具有较高的外语水平和中文写作能力。
二、培养目标与培养要求(一)培养目标本专业培养德、智、体、美全面发展,适应社会经济发展和满足社会主义市场经济建设需要,基础扎实、知识面宽、综合素质高、富有创新意识和开拓精神,具备工商管理及经济学、法学等方面的知识和能力,具有良好的职业道德,能在企事业单位、政府机关及科研机构从事经营管理及教学与科研工作的高级专门人才。
工商管理辅修专业培养计划一、培养目标通过辅修本专业,培养兼具专业能力和管理素养的复合型人才;突出工管融合及全面的素质和能力培养的特点;教授学生掌握现代工商管理的基本理论、基本知识、基本方法;着重培养学生对人力资源管理、工程项目评估以及企业各职能统筹的能力。
二、培养要求1.战略管理与决策能力,能够运用战略管理理论和方法,正确认识组织的资源和外部环境,做出正确的决策。
2.组织协调和沟通能力,能够了解他人,理解他人,激励他人,与他人合作,共同完成组织的任务。
3.评价与预测能力,具备对未来行动方案充分评估的能力,能够科学的为事物发展方向预先推测和判断。
三、工商管理辅修专业教学计划四、课程简介1.管理学管理学是学习和掌握各项职能管理的基础。
它分析了人类不同管理活动的共同特征,研究了管理学的总体框架,系统阐述了管理学的基本原理,探讨了市场经济条件管理者的伦理道德要求,描述了全球化背景下管理者的决策、组织、领导、控制以及创新等职能活动的一般规律。
本课程在导入企业管理知识,初步建立学生对管理活动的认识和兴趣基础上,培养学生以系统和权变观点观察和分析实践中的管理现象,提高学生战略管理与决策能力,组织协调与沟通能力,评价与预测能力。
2.人力资源管理人力资源管理是一门系统地研究组织内人力资源管理中的选拔、培训、使用等规律的科学。
本课程以人力资源管理理论为基础,重点探讨工作分析、招聘、培训、职业生涯管理、绩效评估、薪酬管理等人力资源管理的具体问题。
希望通过本课程的学习,帮助学生了解和掌握人力资源管理的基本理论与方法,以提高分析与解决人力资源管理实际问题的能力。
3. 工程项目评估工程项目评估是当今技术发展与社会经济发展密切结合的产物,是研究工程实践的经济效果,研究技术与经济协调发展的科学。
本课程强调知识的实用性和可操作性,系统全面的阐述工程项目经济分析的基本理论和方法,介绍项目可行性研究、设备更新投资决策、价值工程及技术创新等内容。
工商管理专业(辅修双学位)培养方案
(Business Administration)
一、培养目标
培养适应现代市场经济需要,具备人文精神、科学素养和诚信品质,掌握现代管理理论,具有国际化视野、创新意识、团队精神,具有实践能力与沟通技能,能够在营利性和非营利性机构从事管理工作或理论研究和教学工作的应用型、复合型专业人才。
二、毕业要求
毕业生应获得以下几方面的知识和能力:
1.具有较好的人文社会科学素养、较强的社会责任感和良好的职业道德;
2.掌握管理学、经济学的基本原理和现代企业管理的基本理论、基本知识;
3.掌握企业管理的定性、定量的分析方法;
4.具有较强的语言与文字表达、人际沟通能力;
5.具有较强的创新能力和团队协作意识;
6.具有分析和解决企业管理工作和问题的基本能力;
7.熟悉我国企业管理的有关方针、政策和法规;
8.熟悉国际企业管理的惯例和规则;
9.了解本学科的理论前沿和发展动态;
10.掌握文献检索、资料查询的基本方法,具有一定的科学研究和实际工作能力,具有一定的批判性思维能力。
三、主干学科与主要课程
1.主干学科
工商管理。
2.主要课程
管理学原理、微观经济学、宏观经济学、基础会计学、应用统计、组织行为学、管理信息系统、财务管理、市场营销、人力资源管理、战略管理、物流与供应链管理、生产运作管理、质量管理等。
四、修业年限
3年。
五、学分要求
50学分(学生按照培养方案和教学计划修习规定课程并完成学位论文的撰写,若修读学分达
到50学分,可主动申请工商管理辅修专业学士学位。
经学校审核,可获得南京农业大学管理学学士辅修学位证书)。
六、授予学位
管理学学士(辅修)。
七、教学计划。