1300系列 A2生物安全柜中文说明书.
- 格式:doc
- 大小:846.00 KB
- 文档页数:40
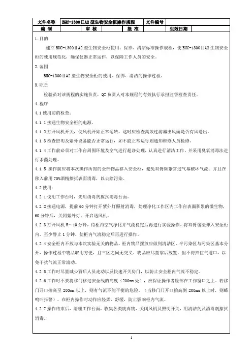
BHC-1300ⅡA/B3生物安全柜操作及清洁规程1. 目的该规程用于规范BHC-1300ⅡA/B3生物安全柜操作、清洁和保养。
2. 适用范围适用于使用BHC-1300ⅡA/B3生物安全柜的人员。
3. 责任人仪器负责人和实验操作者。
4. 正文4.1 操作程序4.1.1 打开电源开关,操作屏亮。
4.1.2 完全关闭玻璃移门后,按“杀菌”键开启紫外灯,实施杀菌操作。
杀菌过程中,一旦打开移门或开启荧光灯,系统就会自动关闭紫外灯。
4.1.3 杀菌结束后,打开移门至200mm高度,按“送风键”启动风机运行10分钟后再正式作业。
4.1.4 按“照明”键开启荧光灯,将移门保持在200mm高度,开始正常作业。
4.1.5 作业结束时,请保持风机运行10分钟再关闭。
按住“送风键”持续3秒钟以上,可关闭风机。
4.2 生物安全柜的清洁用75%的酒精彻底对安全柜内部工作区域表面、侧壁、后壁、窗户进行表面净化。
不要用含有氯的杀菌剂。
也要对紫外灯和电源输出口表面进行清洁。
当清洁安全柜内部区域时,操作人员除了手以外,身体的其他任何部位不能进入安全柜。
4.3 生物安全柜的保养4.3.1 更换荧光灯先关闭荧光灯,松开螺钉取下灯箱,更换灯管。
4.3.2 更换或维护紫外灯先关闭紫外线灯,取下灯管,检查并用消毒剂将灯管表面擦干净,保证其灭菌效率。
4.3.3 移门玻璃的清洁用洁净剂擦拭玻璃表面,以达到视觉清晰的效果。
4.3.4 外箱体的保养请用柔软的布擦拭。
当污渍较严重时,请蘸一些温水或中性洗涤剂。
若使用了中性洗涤剂,则请用布蘸一些清水擦干净。
1300系列A2生物安全柜使用说明
一、基本功能
1:显示器,显示数字和文字。
2-7:按钮。
“2”键:按下,打开仪器。
当窗口被关闭,按“2”键长的时间,该仪器将被关闭。
“3”键:用于控制时,速度降低,在安全模式下排气airfow。
“4”键:打开或关闭荧光灯。
“5”键:打开或关闭内部电源。
“6”键:打开或关闭紫外线消毒。
“7”键:静音。
8-13:状态指示灯
“8”:紫灯,指示空气系统运行缓慢。
“9”:红灯,指示空气unstabled。
“10”:绿色灯亮,指示空气被拴住。
“11”:红灯,指示前窗是不是在工作位置。
“12”:绿色指示灯,指示前窗是在工作位置。
“13”:表示仪器的功能。
二、操作步骤
(1)按“2”键,启动仪器。
(2)前窗移动到工作位置,把实验材料为内阁。
按6键紫外线,紫外线消毒启动。
(3)紫外线消毒后,把工作位置,“12”绿灯前窗,显示前窗在正确的位置。
(4)当“10”绿色指示灯,指示airfow稳定。
(5)打开荧光灯和操作。
(6)完整的实验,拿出你的实验材料,关闭该窗口,然后紫外线消毒。
(7)按“2”键,关闭仪器。
产品特征
1、气幕式隔离设计,防止内外交叉污染,气流30%外排70%内循环,负压垂层流,无需安装管道。
2、上下移动玻璃门,可任意定位,易于操作,并能完全关闭以便杀菌,定位高度限位报警提示。
3、工作区电源输出插座,配备装用防水插座和排污接口为操作者提供极大方便
4、排风处设有专用过滤器,控制排放污染.
5、工作环境采用优质304不锈钢,光滑、无缝、无死角,可轻松彻底消毒,可防止腐蚀剂和消毒剂的侵蚀。
6、采用LED液晶面板控制。
7、10°倾斜角,符合人体设计理念
技术参数。
2019-12 BSC-1300A2生物安全柜使用说明书上海博迅医疗生物仪器股份有限公司Shanghai Boxun Medical Biological Instrument Corp.目录警告标记说明忠告――――――――――――――――――――――P1产品介绍―――――――――――――――――――――――――――P21、产品简介2、适用范围3、主要技术参数4、产品结构和特点工作原理―――――――――――――――――――――――――――P31、产品气流特点2、产品工作原理安全规范―――――――――――――――――――――――――――P41、生物安全实验室要求2、操作与生物安全3、维修与生物安全设备安装―――――――――――――――――――――――――――P4-51、安装条件2、安装方法3、安装后的确认设备功能说明―――――――――――――――――――――――――P6-81、风机、高效过滤器和空气过滤系统2、滑动前窗3、照明4、风机5、紫外线灯6、操作面板7、操作菜单使用说明操作方法―――――――――――――――――――P91、准备2、操作3、结束维护、保养――――――――――――――――――――――――――P9-101、安全柜工作区域及未保护区域示意图2、日常维护与保养3、风机、高效过滤器的维护和更换4、消毒剂的方法和消毒剂的选择及使用故障处理―――――――――――――――――――――――――――P111、故障判断与处理2、售后服务主要零部件参数表―――――――――――――――――――――――P12产品电气图――――――――――――――――――――――――――P12产品装箱单――――――――――――――――――――――――――P13忠告本说明书版权归上海博迅医疗生物仪器股份有限公司所有,未经同意,不得以任何名义重新印刷或传播任何本说明书的内容。
本产品的操作者可以复制本说明书的一些内容,但仅供内部使用。
Ⅱ级,A2型生物安全柜操作手册7011355第10版 Thermo Scientific赛默飞世尔科技公司在中国大陆地区的全国免费服务电话800 8105118亲爱的用户:祝贺您购买了赛默飞世尔1300系列A2 ,II级A2型生物安全柜。
您的1300系列A2 II级A2型生物安全柜已经经过了检验并且完全符合NSF/ANSI 49标准,它能够保护使用者、环境和您的研究样品免受有害物质污染以及交叉污染。
本使用说明书提供如何最有效和安全地使用1300系列A2型生物安全柜的指南。
1300系列A2型II级生物安全柜提供了独一无二的产品特点,能强化您的安全性,提高整体操作效率。
如果您对于使用此产品有任何问题或对于它的特点需要进一步了解,请按第IV页列出的联系方式联系赛默飞世尔科技公司技术支持部门,或当地的代理商。
本手册可用于以下型号:1354 4英尺 230V,中国1355 4英尺120V1356 4英尺230V1357 6英尺 120V 1358 6英尺 230V 1359 6英尺 230V,中国1384* 4英尺230V,中国1385 4英尺120V1386 4英尺230V1387 6英尺 120V 1388 6英尺 230V 1389* 6英尺 230V,中国*包含可调高度的支架,紫外灯和搁手架注意:包含可能被静电放电(ESD)损坏的零部件重要:阅读此使用说明书。
未阅读、理解和遵循本手册的说明可能导致对设备的损坏、人员伤害和设备运行不良。
▲注意:所有的内部校准和维修一定由有资质的维修人员进行。
▲本手册中的资料仅供参考。
对本手册的内容和所描述的产品的改动恕不另行通知。
Thermo Scientific不代表并保证与此手册关联。
在任何情况下,Thermo Scientific都不对与使用本手册相关的,或由使用本手册引发的直接的或偶然的任何损失负责任。
©2007 Thermo Scientific版权所有重要的操作和/或维修说明。
A2型生物安全柜使用操作规程一、目的规范A2型生物安全柜的操作程序,正确使用仪器,保证操作人员的生物安全防护和检测工作顺利进行。
二、适用范围适用于A2型生物安全柜的使用操作三、操作程序1.操作前,要彻底了解生物安全实验室的相关知识,生物安全柜的操作规程及操作中所需设备的操作方法。
2.确认玻璃窗处于关闭位置后,打开紫外灯,对安全柜内工作空间进行灭菌。
灭菌结束后,关闭UV灯。
抬起玻璃门至正常工作位置。
打开荧光灯及风机。
3.检查回风格栅,使之不要被物品堵塞,注意滤膜的使用寿命。
在无任何阻碍状态下,让安全柜至少工作15分钟。
4.用消毒液彻底清洗手及手臂。
穿上带有松紧口袖口的长袖工作褂,戴橡胶手套并套在袖口上,戴防护眼镜,如有必要的话,戴上防护面罩。
用70%乙醇或中性消毒液擦拭安全柜内表面,再用纯水将乙醇或中性消毒液擦拭干净,并使之干燥。
必须按实验程序放入实验材料,尽量将所需要的物品在正式操作前全部放入安全柜,但不要过载,不要挡住前后风口。
5.放入实验材料及设备后,等2-3分钟,将工作区域内的空气尘埃清除掉。
6.保持所有的实验材料应尽量靠后放置,但不得挡住气道口,对有污染的物品要尽可能放到工作区域的后面操作。
要将工作区域内的污染物质与洁净物质分开放置。
尽量不要将污染物质放到洁净区域内。
7.在操作期间,避免随便移动材料,避免操作者的手臂在前方开口处频繁移动;尽量减少气流干扰,如要尽量避免在工作时有人进出室内或在操作者背后走动。
尽量不要使用明火。
使用适当的灭菌技术。
避免使用可干扰安全柜内气流流动的装置和程序。
如果有物质溢出或液体溅出,在将物品移出安全柜前,一定要对其表面进行消毒,为防止安全柜内有任何残留的污染物,在安全柜工作过程中,就要将安全柜内表面全部消毒。
8.全部工作结束后,让安全柜在无任何阻碍的情况下继续至少工作5分钟,以清除工作区域内浮沉污染。
9.所有接触了污染材料的物体,在从安全柜中取出前,要进行表面消毒。
A2型生物安全柜使用操作规程1.操作前,要彻底了解生物安全实验室的相关知识,生物安全柜的操作规程及操作中所需设备的操作方法。
2.确认玻璃窗处于关闭位置后,打开紫外灯,对安全柜内工作空间进行灭菌。
灭菌结束后,关闭UV灯。
抬起玻璃门至正常工作位置。
打开荧光灯及风机。
3.检查回风格栅,使之不要被物品堵塞,注意滤膜的使用寿命。
在无任何阻碍状态下,让安全柜至少工作15分钟。
4.用消毒液彻底清洗手及手臂。
穿上带有松紧口袖口的长袖工作褂,戴橡胶手套并套在袖口上,戴防护眼镜,如有必要的话,戴上防护面罩。
用70%乙醇或中性消毒液擦拭安全柜内表面,再用纯水将乙醇或中性消毒液擦拭干净,并使之干燥。
必须按实验程序放入实验材料,尽量将所需要的物品在正式操作前全部放入安全柜,但不要过载,不要挡住前后风口。
5.放入实验材料及设备后,等2-3分钟,将工作区域内的空气尘埃清除掉。
6.保持所有的实验材料离玻璃门至少4”,对有污染的物品要尽可能放到工作区域的后面操作。
要将工作区域内的污染物质与洁净物质分开放置。
尽量不要将污染物质放到洁净区域内。
7.在操作期间,避免随便移动材料,避免操作者的手臂在前方开口处频繁移动;尽量减少气流干扰,如要尽量避免在工作时有人进出室内或在操作者背后走动。
尽量不要使用明火。
使用适当的灭菌技术。
避免使用可干扰安全柜内气流流动的装置和程序。
如果有物质溢出或液体溅出,在将物品移出安全柜前,一定要对其表面进行消毒,为防止安全柜内有任何残留的污染物,在安全柜工作过程中,就要将安全柜内表面全部消毒。
8.全部工作结束后,让安全柜在无任何阻碍的情况下继续至少工作5分钟,以清除工作区域内浮沉污染。
9.所有接触了污染材料的物体,在从安全柜中取出前,要进行表面消毒。
所有开口容器,从安全柜中拿出前要盖好。
用70%的乙醇或适当的中性消毒剂,擦拭安全柜内表面,再用纯水将乙醇或中性消毒液擦拭干净,并使之干燥。
10.关闭荧光灯和安全柜风机,关闭玻璃门,打开UV灯消毒。
操作手册1300系列A2Ⅱ级,型号A2生物安全柜版权本操作手册受产权保护。
完全或者部分复制、影印、数字处理或仿制的权利均需得到赛默飞世尔的书面同意。
此法规不应用到工厂使用的复制。
商标本操作手册提及的所有商标均属于各自生产厂商。
赛默飞世尔公司Controlled Environment Equipment401Millcreek Road, P.O. Box 649,Marietta, Ohio 45750-0649United States目录1.概要1.1 操作人员使用说明1.2 使用说明书的适用性1.3 保证1.4 标志的解释1.4.1操作规程中的标志1.4.2仪器上的标志1.5 使用生物安全柜1.5.1 正确使用1.5.2 错误使用1.6 标准和安全法规顺应性2.规格2.1 标准组件2.2 接收检查2.3 可选附件3.安装生物安全柜3.1 操作环境3.2 室内通风3.3 正确位置3.4 串联安装3.5 转运4.产品描述4.1 基本描述4.2 集成系统4.3 HEPA过滤系统4.4 使用界面4.5 进入样品室4.6 仪器界面4.7 样品室照明4.8 紫外灯设备4.9 工作区域5.启动5.1 初始操作5.2 安装仪器和附件5.3 松开平衡物5.4 安全柜水平放置5.5 电源供给连接5.6 安装测试5.6.1 查找认证公司6.操作与控制6.1 控制面板6.1.1 功能单元6.1.2 校准程序的显示6.1.3 UV消毒中的显示6.1.4 故障信息6.2 启动设备6.3 运行状态的描述7.设备的使用7.1 对样品室消毒7.2 向样品室内放置物品7.3 故障信息的处理7.4 工作规则8.停机8.1 中断操作8.2 关闭整个设备9.清洁和净化9.1 净化程序9.2 喷/擦消毒9.3 喷/擦消毒后的UV消毒9.3.1 使用UV灯消毒9.3.2 变更UV消毒时间9.4 甲醛消毒9.5 清洁外表面9.6 清洁前工作窗9.7 清洁底板9.8 清洁纸屑捕获网格10.保养10.1 检查10.2 维修10.2.1 样品室照明10.2.2 UV灯(型号1385 / 1386 / 1387 / 1388)10.3 翻新和维修11.丢弃11.1 丢弃程序12.技术资料13. 设备清单图图1 实验室生物安全柜首选位置图2 安全柜抬起点图3 总体观图4 含流入和外流气体过滤器的HEPA过滤系统图5 1300系列A2使用界面图6 样品室开口图7 电源供给界面图8 紫外灯图9 在工作盘上的工作面,扶手图10 机架安装图11 松开平衡物图12 操作板Ⅰ图13 操作板Ⅱ图14 启动显示图15 工作坐姿图16 保护性纸屑捕获网格图17 紫外灯置换1.概要亲爱的用户:恭喜您购买了赛默飞世尔1300系列A2 Ⅱ级,A2型生物安全柜。
Thermo Scientific 1300系列Ⅱ级A2 生物安全柜(美国制造)
1300 II级A2 型生物安全柜卓越的密封性、极高的舒适性、更多的便利性,兼具最佳性能和价值,实现最安全、可靠的保护。
独立安全系统、安全性无可匹敌
∙独特的无碳刷免维护双风机直流电机设计,独立控制供风和外排气流,保证持续安全的工作条件
∙独特的SmartFlow TM气流系统,将设备的安全性和密封性能提升到一个全新的高度
∙数字式气流确认补偿(DAVe)系统充分保障产品和个人防护的有效性,独立设计的风压式传感系统能检测排出和下降气腔内的压力变化并自动校正补偿∙夜间运行模式,在保持工作区洁净的同时,节能高达75%
人体工程设计,使用简便
∙10°倾角前窗
∙工作区宽敞
∙整体式工作台面
∙舒适的搁手架
使用方便,安全性提高
∙SmartClean TM专利前窗清洗位置设计,便于彻底清洁前窗内表面,尤其是难于清洗的上半部分,极大地降低样品污染的风险
∙整个安全柜都采用平滑的组件,几乎完全消除了操作者在常规清洁、维修和维护过程中受到伤害的风险
∙易用的可选紫外灯可以实现30分钟到24小时的定时控制,增量为30分钟,最大化紫外灯管的使用寿命,又能节约能源
∙专利设计的性能指示:实时显示整体安全柜状态信息,包括运行安全和维修要求
控制面板直观易用。
使用说明书型号: ●BHC-1300IIA2型生物洁净安全柜执行标准: 美国联邦209E一、仪器的主要用途BHC-1300IIA2型生物洁净安全柜是一种提供局部高洁净工作环境、通过性较强的净化设备。
在医药、卫生、生物工程、科学实验等方面应用广泛,是微生物学、组织培养、分生物学实验常用仪器之一。
二、仪器工作原理空气经台面两侧吸入到离心式通风机压入静压箱,经高效空气过滤器在上侧部均匀吹出,、全循环式气流设计,当工作区大量补充新风时,部分回风可从顶部排风口排出形成高洁净度的空气幕,去除工作区域内的原自然空气,开机后五分钟即达到理想的高洁净度空间。
采用可调风机双速调节风量大小,保证工作区内的风速始终处于理想状态。
三、仪器的特点①、准闭合式不锈钢台面,便于清洗并可有效防止外部气流透入及操作异味对人体的刺激。
②、低噪音风机,风速多级可调,确保操作区域风速终处于理想状态。
③、高效率过滤器,能过滤到0.5μm以上微尘。
④、Uv紫外线灯灭菌,消除任何微生物污染隐患。
⑤、人性化设计,提高工作的舒适性,柔和明亮的照相馆照明系统,降低工作强度。
⑥、采用LED液晶面板控制,配以2KW备用插座,为操作才提供便利。
产品出厂前均按照美国联邦209E标准逐台严格检测,可靠性极高四、仪器的使用方法生物洁净工作台采用LED液晶面板控制。
工作台面就位地点应在环境较为清洁的工作室内,(最好置于十万等级或者三十万等级的初级净化间),插上220V交流电源后,按控制面板上的所示功能开启即可,开机前应对工作区面及外壳进行认真清洁处理,去除表面积尘,开机后十分钟即可进行实施正常操作使用。
五、维护①、根据实际情况,定期将初效过滤器拆下清洗,清洗周期一般为3~6个月。
(若长期不清洗,积尘将导致进风量不足,而降低洁净效果)。
②、当正常调节或清洗初效空气过滤器后,仍不能达到理想的截面风速时,则应调节风机的工作电压,从而达到理想的均匀风速③、一般在使用十八个月后当风机工作电压调整至最高点时,仍不能达到理想风速时,则说明高效空气过滤器积尘过多(滤料上滤孔已基本被堵,要及时更新),一般高效空气过滤器的使用期限为十八个月。
操作手册1300系列A2Ⅱ级,型号A2生物安全柜版权本操作手册受产权保护。
完全或者部分复制、影印、数字处理或仿制的权利均需得到赛默飞世尔的书面同意。
此法规不应用到工厂使用的复制。
商标本操作手册提及的所有商标均属于各自生产厂商。
赛默飞世尔公司Controlled Environment Equipment401Millcreek Road, P.O. Box 649,Marietta, Ohio 45750-0649United States目录1.概要1.1 操作人员使用说明1.2 使用说明书的适用性1.3 保证1.4 标志的解释1.4.1操作规程中的标志1.4.2仪器上的标志1.5 使用生物安全柜1.5.1 正确使用1.5.2 错误使用1.6 标准和安全法规顺应性2.规格2.1 标准组件2.2 接收检查2.3 可选附件3.安装生物安全柜3.1 操作环境3.2 室内通风3.3 正确位置3.4 串联安装3.5 转运4.产品描述4.1 基本描述4.2 集成系统4.3 HEPA过滤系统4.4 使用界面4.5 进入样品室4.6 仪器界面4.7 样品室照明4.8 紫外灯设备4.9 工作区域5.启动5.1 初始操作5.2 安装仪器和附件5.3 松开平衡物5.4 安全柜水平放置5.5 电源供给连接5.6 安装测试5.6.1 查找认证公司6.操作与控制6.1 控制面板6.1.1 功能单元6.1.2 校准程序的显示6.1.3 UV消毒中的显示6.1.4 故障信息6.2 启动设备6.3 运行状态的描述7.设备的使用7.1 对样品室消毒7.2 向样品室内放置物品7.3 故障信息的处理7.4 工作规则8.停机8.1 中断操作8.2 关闭整个设备9.清洁和净化9.1 净化程序9.2 喷/擦消毒9.3 喷/擦消毒后的UV消毒9.3.1 使用UV灯消毒9.3.2 变更UV消毒时间9.4 甲醛消毒9.5 清洁外表面9.6 清洁前工作窗9.7 清洁底板9.8 清洁纸屑捕获网格10.保养10.1 检查10.2 维修10.2.1 样品室照明10.2.2 UV灯(型号1385 / 1386 / 1387 / 1388)10.3 翻新和维修11.丢弃11.1 丢弃程序12.技术资料13. 设备清单图图1 实验室生物安全柜首选位置图2 安全柜抬起点图3 总体观图4 含流入和外流气体过滤器的HEPA过滤系统图5 1300系列A2使用界面图6 样品室开口图7 电源供给界面图8 紫外灯图9 在工作盘上的工作面,扶手图10 机架安装图11 松开平衡物图12 操作板Ⅰ图13 操作板Ⅱ图14 启动显示图15 工作坐姿图16 保护性纸屑捕获网格图17 紫外灯置换1.概要亲爱的用户:恭喜您购买了赛默飞世尔1300系列A2 Ⅱ级,A2型生物安全柜。
您的1300系列A2 二级,A2型生物安全柜已经经过了检验并且完全符合NSF/ANSI 49标准,它能够保护使用者、环境和您的研究免受有害物质污染以及交叉污染。
本用户手册提供如何能够最有效和安全地使用1300系列A2型生物安全柜的指南。
1300系列A2生物安全柜提供了独一无二的产品特点,其特点能增强您的安全性,提高整体操作效率。
如果您对于使用此产品有任何问题或者对于它的特点您需要进一步的了解,请按下面的联系方式联系赛默飞世尔技术支持部。
邮政地址USAThermo Fisher Scientific Inc401 Millcreek RoadMarietta, Ohio 45750来自北美、拉丁美洲和亚太地区的询问电话+1 888-213 1790传真+1 740-373 4189电子邮件*************************************1.1操作人员使用说明本使用说明特指生物安全柜1300系列A2,可应用到型号:4-英尺型1385 / 13866-英尺型1387 / 1388本生物安全柜使用了最新的技术生产,并在售前已检测了其功能的有效性。
然而,如果本产品在未根据设计使用目的或者超过了其操作参数范围则可能存在潜在的风险。
因而,为了防止事故的发生,必须在使用时一直遵守以下步骤:生物安全柜必须由经过使用和维护本产品培训人员授权使用。
对于本产品的任何操作,建议使用者根据这些操作规程、可应用的安全数据表、操作室卫生指导方针和技术条款,特别是:对安全柜和附件实施去污染措施,特定物质使用的防护措施和在事故发生时采取措施等情况下使用者准备好清楚简明的本国语言技术说明书和清洁人员。
为了在修复安全柜过程中保证安全性,装置的维修必须由经过培训和授权的人员进行。
1.2 使用说明书的适用性使用说明书内容的更改将不会另行通知。
当这些技术说明书被翻译为他国语言时,应予以附带这些使用说明的美国版本。
使用说明应该放置于仪器旁以保证使用者能够随时获得这些重要的信息。
如果您遇到问题而在操作规程中不能详细完全解答,请联系赛默飞世尔获得进一步的指导和帮助。
1.3 保证赛默飞世尔只保证在如下情况下生物安全柜的操作安全性和功能:仪器的操作和维修完全根据其设计目的和在使用说明书中所规定;仪器未被修改;只有赛默飞世尔批准的原件和配件被使用;检查和预防性维护在规定的间期内进行;安装认证在初始操作此仪器前完成,一个重复的认证在所有的检查和修复时完成;本保证自此仪器递送给操作者日起有效。
1.4 标志的解释1.4.1 操作规程中的标志警告!代表一个危险的处境,如果没有避免将导致死亡或严重的损伤!警告—电休克!代表一个危险的处境,当仪器连接到电源供给系统时可能引起严重甚至致死性的损伤。
小心!代表一个危险的处境,如果不能避免将导致轻度或中度损伤!注意!代表一个处境,如果不能避免,将引起生物安全柜的损伤!注释!用于帮助性的提示和有用的信息。
重复循环!有价值的原材料可以重复使用。
1.4.2 仪器上的标志检查使用说明(接线盒)警告手部损伤(仪器外壁)NSF标志(紧靠数据板)cULus 标签(盖顶灯)T5A标志(样品室保险)RS232界面(前面板顶部)警告生物危害(前面板)1.5 使用生物安全柜1.5.1 正确使用本生物安全柜是一个实验室仪器,安装和运行在安全级别为1、2和3的微生物和生物技术实验室。
本仪器根据NSF/ANSI标准49/2004设计为Ⅱ级A2型生物安全柜。
根据有害物质水平的不同,使用者必须准备好书写的对于仪器和在样品室中附件的去污染步骤。
首次使用本生物安全柜前,使用者必须进行一个安装测试或认证。
根据NSF,本测试必须以测试报告的形式存档证明。
本生物安全柜必须在同赛默飞世尔指定的操作参数相一致的情况下方可使用。
任何安装条件的修改以及技术系统的任何修改,测试认证都必须重复进行,其测试结果存档并且所有结果应同赛默飞世尔指定的操作参数相一致。
1.5.2 错误使用为了保证对于使用者和环境最佳的安全性,生物安全柜不能够在不符合安全级别1、2或3的实验室使用。
在下列条件下该仪器不能操作为Ⅱ级A2型生物安全柜:安装条件改变后或技术系统的任何修改后没有进行重复认证;该仪器的警告系统已经给予了错误信息提示,错误原因未被修复。
警告系统必须保证不能被擅改或不能正常使用。
如果警告系统元件被移除或服务不能正常使用或修复,该仪器只能在所有警告系统元件确认功能能够正确使用时使用。
本生物安全柜的HEPA过滤装置设计为颗粒物质直径为0.3μm。
HEPA过滤器不能够分离气态物质。
因此,避免在仪器内储存、加工气体或气体释放物质:一定量或浓度是有毒性的;如果同其他物质反应可能产生危险毒性浓度或形成毒性气体;同空气混合可能形成易燃或爆炸性物质。
如果您可能使用微量的气体和同位素示踪剂,此1300系列A2可以根据NSF/ANSI标准49配备排气装置将气体排放到外部环境中。
请联系当地安全部门给予当地法规指导和建议。
1.6 标准和安全法规顺应性1300系列A2在美国和加拿大同下列标准和指导相一致:IEC 61010-1NSF/ANSI, 标准49/2004C22.2 No. 61010.1UL 61010-12.规格2.1 标准组件型号1355,1356,1357,1358包括以下标准组件:安全柜(不含机架)引流阀T15 梅花螺丝针仪器文件操作手册工厂测试报告除了以上所列的标准组件外,型号1385,1386,1387和1388包装还含有其他可选组件:工厂安装的紫外装置工厂安装的扶手顾客安装的30’’固定的工作高度2.2 接收检查当仪器被递送后,检查保证货物的完整并在运输过程中仪器未受损害。
如果递送不完全或如果您检查到仪器有任何运输损伤,请立即联系代理商或赛默飞世尔。
2.3 可选附件本单元您可能接收到的其它组件为可选附件,可能包含下列的一个或多个:固定高度的机架(30’’工作高度)手动可调的机架(30’’到38’’,1’’递增)固定高度带滑轮的机架(34’’工作高度)圆筒管道排气装置真空管(易燃气体,非易燃气体,真空吸尘器或水)带12个钩的四个袋子固定器工具盒紫外灯落地锚定支架扶手脚踏板有或无把手的实验室座椅通用管件3.安装生物安全柜3.1 操作环境生物安全柜的操作安全性和功能的正确使用很大程度上依赖于该仪器安装的位置。
生物安全柜安装的位置必须符合以下所列的环境条件。
位置条件:该仪器的电力系统设计为高于海平面2000m(6500英尺)。
主要的电源插座应该避免临时供给防止偶发的断电。
理想情况下,电源插座应该安装在高于安全柜之上。
电源插座必须由授权人员安装。
切断电源线是唯一完全切断电源的方式。
仪器下面的地板必须能够支撑仪器重量并且必须为非易燃性。
机架必须保证有足够的载量能力,至少为安全柜重量的两倍以上。
放置仪器的房间天花板应有足够的高度。
那些没有连接排气系统的仪器部位,仪器排气系统和房间天花板之间的距离必须至少为200mm(8 in)。
该位置必须安装合适的通气系统(见3.2部分)以保证最优的性能。
房间内的温度必须为10°C到40°C之间(50°F到104°F)。
仪器周围的相对湿度必须在31°C时不能超过80%,相应地40°C减少到50%。
本生物安全柜只能在室内使用。
注意!环境条件:如果环境条件在上述条件外,请联系赛默飞世尔获得安装仪器的帮助。
注释!暂时的储存:如果该仪器仅为暂时储存(低于四周),环境条件可以在-20°C和60°C间(-4°F到+140°F),相对湿度可最高为90%。
如果为长期的储存,则必须满足上述的环境条件。
3.2 房间通风本生物安全柜在安装有通风系统的房间内运行更加有效。
该通风系统应该遵从国家或地方应用条例。
房间通风应该为一个通风系统,遵从国家应用条例。