政府政策与经济学历年各章节试题及答案汇总
- 格式:pdf
- 大小:886.96 KB
- 文档页数:23
政府经济学试题及答案第一篇:政府经济学试题及答案政府经济学试题及答案一、单选题1:公共选择理论的理论基础和逻辑起点是()。
1.人的道德缺陷2.政府失灵·3.市场失灵4.个人主义2:某个城市的供水系统由一家公司提供的主要原因在于()。
1.经济实力雄厚·2.自然垄断3.政府保护4.其他主体缺乏供给意愿3:现代市场经济中德国模式的特征为()。
1.对于自由市场的强调·2.强调社会公平的市场机制3.政府的强有力指导4.平均主义4:对选民行为进行研究时提出了“理性的无知”的经济学家是()。
1.奥尔森2.布坎南3.尼斯坎南·4.唐斯5:专利制度所形成的垄断现象就其成因看属于()。
1.经济垄断·2.行政垄断3.自然垄断4.科技垄断6:计划经济时期我国采取的收入分配政策是()。
1.按劳分配·2.平均主义分配3.按需分配4.按阶级分配7:正的外部效应指的是()。
1.社会净效益小于个人净效益,产品产量偏高2.社会净效益小于个人净效益,产品产量偏低3.社会净效益大于个人净效益,产品产量偏低4.社会净效益大于个人净效益,产品产量偏高8:公共选择理论的分析所提出的最大结论在于()。
1.市场失灵·2.政府失灵3.外部性4.官僚也是经济人9:下列西方发达国家中,尚未建立福利性社会保障体系的国家是()。
1.英国2.瑞典·3.美国4.挪威10:由于劳动力市场对于劳动力技能的需求与劳动者自身的技能结构不相符造成的失业类型属于()。
1.摩擦性失业2.周期性失业·3.结构性失业4.季节性失业1:垄断问题形成的基本原因是()。
1.道德缺陷·2.进入障碍3.供给意愿不足4.资源短缺2:最早实行自由市场经济的西方国家是()。
1.美国2.法国3.瑞典·4.英国3:2008年下半年由美国次债危机演化而来的全球性经济危机同样对我国造成了不利影响,受此影响我国政府将财政政策调整为()。
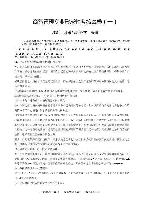
商务管理专业形成性考核试卷(一)政府、政策与经济学答案一、单项选择题:在每小题的备选答案中选出一个正确答案,并将正确答案的代码填在题干上的括号内。
(每小题2分,本大题共40分)1.D 2.A 3.C 4.C 5.B 6.C 7.C 8.B 9.A 10.D 11.D 12.D 13.B 14.B15.B 16.D 17.D 18.B 19.B 20.D二、简答题:(每小题5分,本大题共30分)21.什么是资源的稀缺性及供给的有限性?答:是有的经济资源或者生产所需的各个要素都有一个共同基本特性,即稀缺性。
我们的地球只能为生产商品与服务提供有限的资源,因而有效资源的稀缺及由其引起的有效生产活动的稀缺,必然导致产出的有限,即供给的有限。
稀缺规律就是:相对于人类无穷欲望而言,产品和服务以及生产这些产品和服务的资源总是不足的。
它具有两重意义:1.这种稀缺是相对的,即它不是指产品和服务的绝对数量,而是相对于需要的无限性来说是稀缺的;2.这种稀缺又是绝对的,即它存在于任何时代和任何社会。
22.什么是市场均衡?市场均衡是如何实现的?答:市场均衡出现在某种商品的市场需求和市场供给相等的时候,此时该商品的价格是均衡价格,在均衡价格水平下的相等的供求数量被称为均衡数量。
商品均衡价格是商品市场上需求和供给这两种相反的力量共同作用的结果,它是在市场的供求力量的自发调解下形成的。
当市场价格偏离均衡价格时,一般在市场机制的作用下,这种供求不相等的非均衡状态会逐步消失,自动回复到均衡价格水平。
如当市场价格低于均衡价格时,出现需求量大于供给量的商品短缺,这一方面迫使需求者提高价格来得到他所需要的商品量,另一方面,又使供给者增加商品的供给量,这样该商品的价格必然会上升。
因此,在其他条件不变的情况下,需求变动分别引起均衡价格和均衡数量的同方向的变动;供给变动分别引起均衡价格的反方向的变动和均衡数量同方向的变动。
23.简述完全竞争厂商的收益变动规律。
政府经济试题及答案一、单项选择题(每题2分,共10分)1. 政府干预经济的主要目的是什么?A. 提高企业利润B. 保障社会公平C. 增加政府收入D. 促进经济增长答案:D2. 以下哪项不是市场经济体制的特征?A. 价格由市场决定B. 企业自主经营C. 政府直接干预生产D. 资源配置由市场调节答案:C3. 政府在宏观经济管理中通常采取的财政政策包括哪些?A. 税收政策B. 货币政策C. 产业政策D. 所有以上选项答案:D4. 以下哪项不是货币政策工具?A. 利率调整B. 货币供应量控制C. 政府支出D. 公开市场操作答案:C5. 政府在经济危机时期采取的扩张性财政政策通常包括哪些措施?A. 增加政府支出B. 减少税收C. 增加政府债务D. 所有以上选项答案:D二、多项选择题(每题3分,共15分)1. 政府干预经济的手段包括:A. 法律手段B. 经济手段C. 行政手段D. 道德手段答案:ABC2. 以下哪些属于政府的财政收入来源?A. 税收B. 债务C. 国有资产收益D. 国际援助答案:ABC3. 政府在经济中的作用包括:A. 提供公共物品B. 调节收入分配C. 维护市场秩序D. 促进经济发展答案:ABCD4. 以下哪些是政府在市场经济中可能采取的措施?A. 价格管制B. 反垄断C. 市场准入限制D. 反倾销答案:ABCD5. 政府在经济中的作用不包括以下哪项?A. 直接参与市场竞争B. 制定经济政策C. 监管市场D. 提供公共服务答案:A三、简答题(每题5分,共20分)1. 简述政府干预经济的必要性。
答案:政府干预经济的必要性在于纠正市场失灵,维护市场秩序,保障社会公平,实现资源的合理配置,以及促进经济稳定增长。
2. 政府在经济中扮演哪些角色?答案:政府在经济中扮演的角色包括经济政策制定者、市场监管者、公共服务提供者、公共物品提供者以及收入再分配者。
3. 什么是财政政策?请简述其作用。
答案:财政政策是指政府通过调整税收、政府支出和债务等手段来影响经济活动的政策。
《政府经济学》各章习题及答案第一章导论1、什么是政府经济?如何理解政府经济?政府经济,是一种与企业、个人经济活动相对应的经济行为,即它是以政府为主体的资源配置及其宏观经济管理。
可以从以下几个方面理解政府经济:(1)政府经济活动的主体是各级政府即狭义的政府,也就是国家行政机构;(2)政府经济的客体是参与部分国民收入或国民生产总值分配,并对国民经济运行进行宏观调控;(3)政府经济的形式主要表现为政府收入、政府支出以及宏观经济管理;(4)政府经济的依据是社会公共权力;(5)政府经济的目的是满足社会公共需要。
2、什么是政府经济学?政府经济学是专门研究以政府为主体的资源配置及其宏观管理规律的学科。
第二章现代市场经济运行中的政府1、如何认识市场失灵与政府经济的必要性?市场失灵是指市场机制在有些领域不能或不能有效发挥作用,达不到资源有效配置的目的。
也就是达不到经济学所讲的“帕累托效率”。
即资源配置达到了这样一种理想状态,任何分配方案的改变,都不能达到在不损害一部分人利益的前提下,而提高另一部分人福利水平的目的。
既然这些领域市场机制不能有效发挥作用,为实现资源合理配置,就需要政府干预。
即政府凭借社会公共权力介入市场失灵的领域,强制性地矫正市场失灵的根源。
2、什么是竞争失灵?竞争失灵指的是市场处于一种不完全竞争状态,在现实经济运行中,市场往往达不到完全竞争状态,而是存在垄断,即不完全竞争。
至于垄断的具体情况,还可进一步划分,主要包括完全垄断、寡头垄断和垄断竞争。
3、什么是信息的不对称?信息的不对称通常是指进行商品和劳务交易的双方,由于所掌握的信息量不相等,不能有效开展公平竞争,从而对资源配置产生扭曲。
4、什么是自然垄断?自然垄断有时也称之为天然垄断,是与某些商品和劳务自身的特点有关,即这类商品和劳务在由一家企业提供时其成本比由多家企业提供时低,有利于节约社会资源。
供电、供水、供气等公用事业服务的生产和提供,具有明显的自然垄断特征。
政府经济学期末试题1、单选题第11 题( )是指在市场上存在几个生产厂家,这些企业可以控制某一领域的商品和劳务供给价格,但它们之间还存在一定程度的竞争。
A. 垄断竞争B. 自由竞争C. 寡头垄断D. 完全垄断正确答案:C2、判断题第16 题征收税费、实施财政补贴是政府矫正外部效应的方法。
A. 对B. 错正确答案:A3、判断题第6 题为满足社会公共物品需要的“排他性物品”的定价问题,就是公共定价法。
A. 对B. 错正确答案:A4、多选题第9 题政府通过资源配置,组织公共物品(),满足社会公共需要。
A. 生产B. 供给C. 分配D. 再分配正确答案:A B5、判断题第4 题政府采购的公平性原则指参加政府采购投标的人都公平竞争,机会均等,不能有任何的歧视。
A. 对B. 错正确答案:A6、判断题第6 题学习政府经济要坚持历史分析与逻辑分析相结合方法。
A. 对B. 错正确答案:A7、判断题第6 题公共事业是指以实现公共利益为目的,向社会提供教育、医疗、科技、文化、体育等公共服务的活动。
A. 对B. 错正确答案:A8、单选题第7 题()是指政府通过各种政策工具,参与一定时期国民收入的初次分配与再分配。
A. 政府经济职能B. 政府收入分配职能C. 政府救济职能D. 政府分配职能正确答案:B9、多选题第6 题政府组织收入的数量,在决定资源在()配置中具有决定性作用。
A. 公共部门B. 私人部门C. 非营利组织D. 对外投资正确答案:A B10、多选题第10 题政府收入分配职能,是指政府通过各种政策工具,参与一定时期国民收入的()。
A. 生产B. 再生产C. 初次分配D. 再分配正确答案:C D11、判断题第11 题按照发行地域分类,公债可以分为强制公债和自由公债。
A. 对B. 错正确答案:B12、判断题第12 题公共投资的领域主要包括基础设施投资、基础工业和新兴战略性产业以及农业投资。
A. 对B. 错正确答案:A13、多选题第8 题许多经济社会活动,如义务教育和()等,具有较明显的正外部效应。
附录:《政府经济学》习题集及参考答案第1章导论——政府经济学的学科(一)选择题1、政府经济学的是一门新兴的的交叉学科。
()A、经济学与行政学B、管理学与行政学C、经济学与政治学D、政治学与财政学2在政府经济学中,政府被理解为()A、国家行政机关B、国家立法机关C、国家司法机关D、国家统治机关3广义的政府经济把政府全部有关经济的活动都纳入研究视野,等均应当成为政府经济学研究对象()A、财政活动B、宏观经济管理C、收入分配D、社会保障4、政府的经济行为主要有等。
()A、政府的收入与支出B、政府对经济的管理C、政府对市场经济后果的矫正D、政府政策的政治过程5、政治学认为,政府的职能分为两个层次。
()A、统治B、管理C、立法D、司法(二)判断题1、政府经济学,是研究政府经济行为的一门学科。
2、福利经济学的基本假设是政府经济学研究的出发点。
3、国家就是政府,政府也是国家。
4、政府经济学假设政府既是一个经济人又是一个道德人。
5、政府经济行为既包括政府本身的经济行为,也包括政府对社会经济的管理、控制、调节等行为。
(三)问答题1、如何认识政府经济学的研究对象?2、政府经济学的研究内容是什么?3、政府经济学的逻辑起点是什么参考答案:(一)选择题1、C2、D3、ABCD4、ABCD5、AB(二)判断题1、论点正确。
2、论点正确3、论点错误。
4、论点正确。
5、论点正确。
(三)简答题(答案要点)1、政府经济学研究对象——政府全部经济活动或政府经济行为或政府经济职能。
2、政府进行决研究内容包括如下四个方面:第一,政府经济职能的界定,即政府在哪些领域必须参与市场经济活动,应该在什么范围以及什么程度上对市场活动进行干预,等等。
第二,政府行使经济职能的方法和手段,包括以什么方式参与市场经济活动,制定什么样的制度、政策和措施来调节市场经济活动,采取什么样的手段对市场进行监督,等等。
第三,政府行使经济职能的效率和效果,即政府以一定的方式和手段参与、干预、调节和监督市场经济的效果如何?效率怎样?等等。
《政府政策与经济学》复习资料第一篇经济学的理论框架第一章稀缺性与选择一、单项选择题1、关于“需要”正确的说法是()A、人们的需要是无限的,但人们的需求却是有限的B、人们对某种商品或服务的需要可以无限增长,因而需要是无限的C、在不同的经济水平下,人们的基本生存需要是相同的D、人们对生活必需品的需要是有限的2、在一定的资源和技术支持下,关于“生产可能性曲线”的正确说法是()A、生产可能性曲线上靠近横轴的点比靠近纵轴的点资源配置效率高B、生产可能性曲线上靠近纵轴的点比靠近横轴的点资源配置效率高C、生产可能性曲线以内的点比以外的点资源配置效率高D、生产可能性曲线上的点比以内的点资源配置效率高3、关于生产要素的说法,正确的是()A、最终消费者的需求对生产要素的需求没有影响B、水是一种经济资源,进入生产过程后也是一种生产要素C、职业经理人年薪中按企业效益分配的奖金是其企业家才能的报酬D、资本要素就是指厂商用于投资的货币资本金4、关于资源稀缺性的说法,正确的是()A、在当前发展水平下,任何资源都是有限的,因此供给是有限的B、无论任何时代,相对于人们无限的需求来说,供给都是有限的C、在经济危机时,厂商将卖不出去的牛奶倒掉是供给有限性的例外D、大量失业的存在是因为劳动力要素的供给是有限的5、厂房属于以下生产要素中的()A、土地B、资本C、劳动力D、企业家才能6、小王即将大学毕业,他有三种选择:留校当老师、到外企工作、回老家山区作一名小学教师。
留校当老师每年收入10000元,到外企工作每年收入30000元,回老家山区作一名小学教师每年收入3000元。
他选择回老家山区作一名小学教师的机会成本为()A、3000元B、10000元C、30000元D、40000元7、在经济领域中,人们经济活动的终极目标是()A、增加社会财富的总量B、完善社会生产关系C、满足各种各样的需要D、促进经济快速发展8、以下四个选项中不属于生产要素的是()A、土地B、资本C、企业家才能D、生活必需品9、生产可能性曲线说明的是()A、生产的选择和选择的效率B、生产的选择和生产的过程C、生产的选择和生产的成本D、生产的选择和生产的目的10、在市场经济条件下,直接决定厂商如何生产的问题是()A、现有资源条件和企业生产成本B、利益最大化的动机和企业生产成本C、现有资源条件和市场价格机制D、利益最大化的动机和市场价格机制11、当社会资源有限而人类需要无限时,人们必须( )A、作出选择B、选择放弃C、降低期望D、自给自足12、劳动力占企业成本的比重相对较高的企业被称为( )A、资本密集型企业B、劳动密集型企业C、技术密集型企业D、劳动集约型企业13、需要划分为生理需要、安全需要、社会需要、尊重需要和自我实现的需要五个层次。
全国2005年1月高等教育自学考试《政府、政策与经济学真题》一、单项选择题(本大题共20小题,每小题1分,共20分)1.关于资源稀缺性的说法,正确的是( B ) P6A.在当前发展水平下,任何资源都是有限的,因此供给是有限的B.无论任何时代,相对于人们无限的需要来说,供给都是有限的C.在经济危机时,厂商将卖不出去的牛奶倒掉是供给有限性的例外D.大量失业的存在是因为劳动力要素的供给是无限的2.完全竞争厂商的收益曲线形状为( D )P42A.平均收益曲线是一条向右下方倾斜的曲线B.边际收益曲线是一条向右下方倾斜的曲线C.总收益曲线是一条平行于横轴的水平线D.边际收益曲线是一条平行于横轴的水平线3.关于国民生产总值的说法,正确的是( D )P52 A.它是一国在每年年底时全部最终产品与劳务的市场价值的总和B.它是—定时期各部门生产的产品或劳务的市场价值的总和C.它按支出法核算由消费支出、私人投资、政府购买与出口几部分构成D.它按收入法核算由生产要素收入与非生产要素收入两部分构成4.如果我国政府实施减税措施,在其他条件不变时,政府效果最大的是( B )P58A.边际消费倾向为0.4 B.边际消费倾向为0.5 C.边际储蓄倾向为0.8 D.边际储蓄倾向为0.9 5.当利率提高时,直接会引起( D )P65A.货币交易需求增加 B.货币投机需求增加C.货币交易需求减少 D.货币投机需求减少6.在其他条件不变时,会使IS曲线向左移动的是( A )P71A.投资减少 B.储蓄减少C.税收减少 D.进口减少7.根据下表所示某汽车厂生产规模和平均成本的变化,该厂商的最优生产规模为( B )P113A.60万B.40万C.20万 D.10万8.小王与小李共同出资设立了—家企业,双方通过协议约定共同经营的责任和分配比例,二人都以个人财产对外承担无限责任,企业本身不是民事主体,则该企业属于( D )P116A.无限公司 B.两合公司C.个人独资企业 D.合伙企业9.当社会储蓄不能顺利转化为投资,可能是什么机构出现了问题?( C )P129A.国有企业 B.商会C.金融机构 D.工会10.下列各项中适合由地方政府承担的财政职能是( D )P145A.转移支付 B.制定财政政策C.征收关税D.消防支出11.按照公共选择理论,行政官员的“理性经济人”动机会引起( A )P161A.政府机构膨胀 B.政治经济周期C.社会公平得到保障 D.选举费用日益膨胀12.下列国家中,目前属于联邦制的是( C )P167 A.日本 B.法国C.美国 D.英国13.下列说法符合阿罗不可能定理的是( A )P161 A.从众多个人偏好不可能推导出社会偏好B.行政官员在自利动机下不可能追求公众利益最大化C.政府于预经济不可能实现资源的最佳配置D.市场机制不可能实现资源的最佳配置14.根据通货膨胀的再分配效应,当发生通货膨胀时,能从中受益的是( C ) P201A.银行的食利者阶层 B.工薪阶层C.负债经营的企业主 D.农户15.用于事后调节国际收支平衡表帐目平衡的项目是( B )P259A.保险收支B.特别提款权 C.政府捐款D.侨民汇款16.以实现合理的竞争秩序与适度的企业规模为目标的是( B )P231A.产业结构政策B.产业组织政策C.产业技术政策 D.产业保障政策17.政府实施减税政策,会引起( A )P266A.利率上升 B.储蓄增加C.消费减少 D.国民收入减少18.因采取本币贬值的措施,会引起( A )P248A.国内物价上涨 B.扩大进口C.减少入境旅游收入 D.减少外商直接投资19.不是以固定汇率制为基础的国际货币体系是( C )P251A.金本位制的货币体系B.金汇兑本位制的货币体系C.牙买加体系 D.布雷顿森林体系21.消费者主权概念及其表现。
政府政策与经济学历年各章节试题及答案汇总政府,政策与经济学历年各章节试题第一篇经济学的理论框架第一章稀缺性与选择一、单项选择题1)1.关于“需要”,正确的说法是( C )P3 2003年07A.人们的需要是无限的,但人们的需求却是有限的。
B.人们对某种商品或服务的需要可以无限增长,因而需要是无限的。
C.在不同的经济水平下,人们的基本生存需要是相同的。
D.人们对生活必需品的需要是有限的。
2)3.在一定的资源和技术条件下,关于“生产可能性曲线”的正确说法是( D )P10 2003年07A.生产可能性曲线上靠近横轴的点比靠近纵轴的点资源配置效率高B.生产可能性曲线上靠近纵轴的点比靠近横轴的点资源配置效率高C.生产可能性曲线以内的点比以外的点资源配置效率高D.生产可能性曲线上的点比以内的点资源配置效率高3)1.关于生产要素的说法,正确的是(B)P14 2004年1月A.最终消费者的需求对生产要素的需求没有影响B.水是一种经济资源,进入生产过程后也是一种生产要素C.职业经理人年薪中按企业效益分配的奖金是其企业家才能的报酬D.资本要素就是指厂商用于投资的货币资本金4) 1.关于资源稀缺性的说法,正确的是( B )P4 2005年1月A.在当前发展水平下,任何资源都是有限的,因此供给是有限的B.无论任何时代,相对于人们无限的需要来说,供给都是有限的C.在经济危机时,厂商将卖不出去的牛奶倒掉是供给有限性的例外D.大量失业的存在是因为劳动力要素的供给是无限的5) 1.厂房属于以下生产要素中的( B )00937 政府、政策与经济学试题第1 页共23 页P4 2006年1月A.土地B.资本C.劳动力D.企业家才能二、简答题21.为何中国改革开放初期最先发展起来的是劳动密集型产业?(P4 2004年1月)21.“鱼我所欲也,熊掌亦我所欲也,二者不可兼得,舍鱼而取熊掌可也”这句话的经济学含义。
(P4 2003年7月)答: 这句话揭示了经济学的两个基本事实和面对这两个事实,如何做出选择的问题1.经济学中的两个基本事实:a人们的物质需要是无限的,b生产商品和服务以满足人们无限的需要的生产要素是有限的2.经济学所研究的问题都建立在这两个基本事实上:a 经济学的研究就是要帮助人们如何用有限的资源使人们的需要得到最大的满足,即资源配置最优化:b”舍鱼而取熊掌”正是经济学中资源的最优化配置。
《政府经济学》各章习题及答案第一章导论1、什么是政府经济?如何理解政府经济?政府经济,是一种与企业、个人经济活动相对应的经济行为,即它是以政府为主体的资源配置及其宏观经济管理。
可以从以下几个方面理解政府经济:(1)政府经济活动的主体是各级政府即狭义的政府,也就是国家行政机构;(2)政府经济的客体是参与部分国民收入或国民生产总值分配,并对国民经济运行进行宏观调控;(3)政府经济的形式主要表现为政府收入、政府支出以及宏观经济管理;(4)政府经济的依据是社会公共权力;(5)政府经济的目的是满足社会公共需要。
2、什么是政府经济学?政府经济学是专门研究以政府为主体的资源配置及其宏观管理规律的学科。
第二章现代市场经济运行中的政府1、如何认识市场失灵与政府经济的必要性?市场失灵是指市场机制在有些领域不能或不能有效发挥作用,达不到资源有效配置的目的。
也就是达不到经济学所讲的“帕累托效率”。
即资源配置达到了这样一种理想状态,任何分配方案的改变,都不能达到在不损害一部分人利益的前提下,而提高另一部分人福利水平的目的。
既然这些领域市场机制不能有效发挥作用,为实现资源合理配置,就需要政府干预。
即政府凭借社会公共权力介入市场失灵的领域,强制性地矫正市场失灵的根源。
2、什么是竞争失灵?竞争失灵指的是市场处于一种不完全竞争状态,在现实经济运行中,市场往往达不到完全竞争状态,而是存在垄断,即不完全竞争。
至于垄断的具体情况,还可进一步划分,主要包括完全垄断、寡头垄断和垄断竞争。
3、什么是信息的不对称?信息的不对称通常是指进行商品和劳务交易的双方,由于所掌握的信息量不相等,不能有效开展公平竞争,从而对资源配置产生扭曲。
4、什么是自然垄断?自然垄断有时也称之为天然垄断,是与某些商品和劳务自身的特点有关,即这类商品和劳务在由一家企业提供时其成本比由多家企业提供时低,有利于节约社会资源。
供电、供水、供气等公用事业服务的生产和提供,具有明显的自然垄断特征。
2003年简答:21、组织设计的权变因素有哪些?答:(1)企业战略。
企业战略是影响组织设计的重要因素。
(2)组织规模。
组织规模的大小,对组织结构的选择也将带来影响。
(3)技术水平。
技术水平的不同对组织结构形式的选择也有重要影响。
(4)环境因素。
由于环境的不确定性,所以环境对组织结构形式也会带来重要影响。
22、群体与团队的区别?答:群体是指两个或两个以上相互作用和相互依赖的个体,为了实现某个特定目标而进行的组合。
团队是指能够产生积极的协调作用、使团队的整体绩效大于个体成员绩效之和的群体。
从以上意义上讲,团队是群体的一种表现形式,群体的外延大于团体。
23、个体力量与群体动力之间的关系?答:群体动力是指一个群体的成员共同追求群体目标的力量。
个体力量是指群体成员个人所追求的目标以及实现目标的决心和能力,群体动力可以理解为群体的所有成员追求群体目标的力量综合。
群体动力受个体力量的影响,但并不一定等于个体力量的简单相加,它通常都要大于或小于个体力量的简单总和。
其原因就在于群体成员之间的相互影响和相互激励的作用。
24、途径-目标理论认为有4中领导方式,说明指示型、支持型和成就导向型领导方式的适用范围?答:(1)指示型。
由领导者发布指示,下属不参加决策。
当员工能力较低,愿意接受命令式的领导,并认为事务不属于他们的控制范围时,已采用指示型的领导方式为好。
(2)支持型。
领导者对下属很友好,更多地考虑考虑员工的要求。
当下属执行结构化任务时,支持型领导导致了员工的高绩效和满意度。
(3)参与型。
领导与下属共同磋商,并在决策之前充分考虑他们的建议,由员工参与决策和管理。
(4)成就指向型。
领导者为员工书里挑战性的目标,并表示相信员工能够实现这些目标。
当任务结构不清时,成就导向型领导将会提高下属的努力水平,从而达到高绩效的预期。
25、赫塞-布兰查德领导模型的基本观点?答:该理论的基本观点是,领导者的风格应适应其下属的“成熟度”,依据下属的成熟度水平来选择正确的领导风格就会取得领导的成功。
第一章政府与市场一、什么是市场机制?它具有什么功能?答:〔1〕市场机制是市场运行的实现机制,它是市场中供求、价格、竞争三大构成要素之间相互练习、相互作用和相互制约的关系.〔2〕市场机制功能主要有:交换功能、信息传递功能、调节功能、约束功能、检验功能、促进技术进步功能.二、在政府与市场的关系问题上,西方经济学经过了那些理论演变?从其中演变的过程中,我们可以得到什么启示?答:〔1〕理论的演变:第一阶段:主张政府干预的思想占据主流地位.第二阶段:强调市场作用和主张经济自由主义的思想占据主流地位.第三阶段:从分析"市场失灵"出发,强调政府干预的必要性.第四阶段:经济自由主义复兴,经济学家开始研究政府行为的内在动机,强调"政府失败"或"政策失败"的可能性,主张从新以市场机制作为调节资源配置的主要工具.第五阶段:复兴凯恩斯主义,在承认政府是失败的可能性的同时,认为政府干预是对未来经济稳定的一种投资.〔2〕启示:1.自由主义并非反对一切国家干预的政策,并非彻底否定政府具有一定的经济职能.政府干预主义也并非完全排斥经济自由而主张干预一切.2.当资本主义经济比较稳定、经济危机和失业不十分严重的时候,自由主义容易抬头.相反,当经济危机和失业严重的时候,政府干预经济的理论和政策主张往往会获得大量的拥护者.三、什么是市场经济?如何理解我国的市场主义经济?答:〔1〕市场经济是存在于发达的商品经济社会的经济运行形式,是一种以市场为中心来组织社会经济、以市场机制为基础来配置社会资源的经济运行方式. 〔2〕我国的社会主义市场经济是以公有制经济为主题、多中经济成分长期并存协调发展的市场经济,是由中央政府总调控、地方政府具协调的政府调控的市场经济,是以金融市场为中心、各生产要素市场一体化的市场经济,是按各种生产要素在经济发展中的功能进行分配的、既平等竞争又协调发展的市场经济.四、市场失灵的原因及类型是什么?答:〔1〕原因:造成市场失灵的原因既有内在性因素,也有外在性因素.广义的市场失灵,主要是由市场机制作用的自发性、盲目性和滞后性引起的.狭义的市场失灵,主要是由市场的外在性和市场的不完全性或不充分性造成的.〔2〕类型:宏观性失灵、信息性失灵、公共性失灵、垄断性失灵、外在性失灵、分配性失灵.五、为什么说市场经济的宏观运行需要政府管理?政府在宏观经济管理中具有什么作用?答:1.市场失灵的情况决定了政府介入、干预经济活动的必要性.弥补市场缺陷或不足需要政府进行宏观调控.2.作用:对宏观经济总量进行调节和控制,有两大调控作用:宏观经济总量的平衡、产业结构调整和优化.第二章政府经济职能与管理效能一、简述政府职能与国家职能的关系.答:国家职能与政府职能之间,在权利性质上后者从属于前者;在职能范围上后者窄于前者;在履行职责的重点方面,前者侧重于整体职能的把握,后者侧重于组织,干预经济生活和管理社会公共事物;在权利功能上,前者是制定法律,后者是执行法律.二、简述政府经济职能的含义与内容.答:〔1〕含义:管理的主题是中央政府及各级地方政府,而不是任何其他经济组织、单位和个人.管理的经济对象是整个国民经济,着眼于全局性的宏观管理,不同于不问经济管理和企业经济管理.管理的目的既有阶级性意义,也有公共性意义.管理的方法、方式和手段带有综合性.〔2〕内容:包括资源配置职能、收入再分配职能、稳定经济职能、市场管制职能.三、简述我国政府经济职能转变的内容.答:内容:要适应社会主义市场经济要求,改变以行政手段为主直接控制企业和个人经济活动的模式,建立以间接调节为主的宏观调控体系,将政府职能转化为实现宏观总量和结构平衡,保障市场体系的正常运转,以及调节社会收入差距. 四、简述政府经济管理有限性和有效性的内涵.答:〔1〕有限性:1.在政府目地方面,有限政府是保护个人基本权利和经济自由的政府.2.在政府职能方面,有限政府是职能限制在公共领域的政府.3.在政府过程方面,有限政府是实现透明行政的政府.4.在政府约束方面,有限政府是实行法制的政府.〔2〕有效性:是政府矫正市场失灵的前提,是政府能力的表现,同时也是政府干预市场理性要求与客观结果.五、试述政府失败的表现.答:表现:政府的政策偏差、政府政策的低效率、政府机构工作的低效率、政府部门的自我扩张、政府的寻租活动.六、结合实际说明如何提高政府经济管理效能.答:构建有限政府的法律体系,明确政府经济管理的边界.转变经济职能,提高政府管理效果.引进法律机制,保证政府决策质量.建立工作程序,提高政府办事效率.利用市场力量,改善政府管理功能.加强行政监察,规范政府行政行为.建立公开行政制度.第三章经济体制与政府经济管理机构一、简述经济体制的内涵和合理化标准.答:<1>内涵:经济体制是一个国家管理经济的方法、方式和制度的总称,是该国经济制度在经济管理过程中的具体化,包括生产关系的具体化和国家执行经济管理职能的具体形式.<2〕合理化标准:衡量一种经济体制是否优越、合理,是否具有生机和活力,其标志就是看它能否有效地适应和促进生产力的发展,保证社会经济持续稳定增长,保证社会的物质和精神生活水平不断提高.二、论述我国经济体制改革的原因和方向.答:〔1〕原因:1.新中国成立初期,我们缺乏管理大工业、大城市经济的经验.2.在长期革命战争中,各革命根据地和解放区逐步积累了组织和管理财政经济工作的经验.3.在对生产资料私有制的社会主义改造中,对于开展互助合作和建立合作社经济,对于资本主义工商业的利用、限制、改造.以及在多种经济成分存在的条件下发挥税收、金融、价格在生产和流通领域中的调节作用等.4.旧中国经济落后,自给性生产占很大比重.〔2〕方向:1.在所有制结构方面,建立以社会主义国有经济为主体,以个体经济、私营经济和其他经济形式为补充的多层次所有制结构.2.在经济决策体系方面,建立国家、企业和劳动者个体多层次的决策体系,以保证社会经济活动的发展方向和内部的和谐.3.在经济调节体系方面,逐步健全以间接管理为主的宏观经济调节体系,把过去以指令性计划为主、以行政手段为主的经济调节体系,改变为以指导性计划为主.4.在利益结构方面,建立国家利益、集体利益和个人利益相互结合.相互促进的利益结构.5.在组织体制方面,建立适应社会化大生产客观要求、按内在联系组织经济活动的经济组织管理体系.三、简述我国政府经济管理机构的设置.答:主要包括五个方面:国民经济和社会发展的规划、指导机构.经济运行的调节控制机构.经济运行的监督检查机构.信息和咨询机构.国有资产管理机构. 四、分析我国政府经济管理机构的改革历程和推进改革的重点答:〔1〕历程:1.经济体制改革尚未全面展开的1982年改革.2.以强调政府职能转变为特征的1988年改革.3.作为继续和发展1993年改革.4.职能定位取得突破的1998年改革.5.具有鲜明时代特色的2003年改革.6.2008年以来的大部门体制改革.〔2〕重点:1.合理界定政府职能的边界.2.完善抑制政府特殊利益的内部规则.3.从部门管理向行业管理转变.4.强化法治约束手段.5.加快配套改革.五、试述加入世界经济体系后我国政府经济管理模式的调整.答:1.按照加入WTO所作的承诺,全面清理现行的法律、法规和政策,增强法律法规的统一性和公开性.2.以放松或取消限制为重点,营造国内各类合法经济主题公平竞争的环境.3.按照建立统一、开放、公平竞争的国内市场的要求,整治市场秩序.4.提高行政管理效率和人员素质,将精干、廉洁、高效有机结合.第四章政府经济管理方式1、宏观调控的中心内容答:保持经济总量的基本平衡和促进经济结构的优化2、我国宏观调控存在的问题〔1〕宏观调控不到位,经济秩序混乱.〔2〕宏观调控失控,总量失衡.〔3〕宏观调控实力不足,调控乏力.〔4〕宏观调控目标分散,调控联动性差.3、政府经济性管制的基本内容:答:他是指在自然垄断和存在信息偏在的领域,为了利用者的公平利用和防止发生资源配置低效的问题,政府机关用法律权限,通过许可和认可等手段,对企业的进入和退出,价格服务的数量和质量,投资,财务会记等有关行为进行的管制.他的主要领域有:〔1〕对自然垄断行为的进入管制〔2〕对信息不对称行业的准入管制.4、政府社会性管制的基本方式答:〔1〕禁止特定行为〔2〕对营业活动进行限制〔3〕确立资格制度〔4〕检查、鉴定制度〔5〕基准、认证制度5、什么是管制失灵?答:政府的管制没有起实际效果,对生产的问题未得到有效解决.一般表现在:〔1〕价格管制在实施中使得由亏损压力造成的正向激励机制失效并引起各种扭曲行为;〔2〕进入管制在实施中常限制正常竞争保护垄断得利益,使管制难以收到预期效果,使得管制无效.6、结合实际谈谈我国行政审批制度改革答:政府的观念还没有转变过来行政审批制度改革缺乏整体思路中央国家机关目前尚未正式出台行政审批制度改革措施种审批、轻管理的现象普遍存在一些地方目前保留的审批项目大都与收费有关法律法规不完善.第五章经济管理经济的政策1、简述财政政策的功能:〔1〕调节资源合理配置〔2〕调节收入公平分配〔3〕调节供求总量平衡〔4〕调节货币流通状况2、结合实际说明如何选择适宜的财政政策?答:从短期来说主要是通过调节总需求来实现社会总供求的基本平衡:〔1〕当社会总需求不足时,单纯使用松性财政政策;〔2〕从社会总供给不足时,单纯使用紧性财政政策;〔3〕当供大于求,可以搭配使用"紧""松"政策.从长期来说,主要是调整财政支出结构和调整,改革税制.3、简述货币政策的功能答:〔1〕通过调控货币供应总量保持社会总供给与总需求的平衡.〔2〕通过调控利率和货币总量控制通货膨胀,保持物价总水平的稳定.〔3〕调节国民收入中消费与储蓄的比重.〔4〕引导储蓄向投资的转化并实现资源的合理配置.4、结合实际说明如何适宜的货币政策?答:要根据政策使用的具体要求,并结合社会总需求与总供给的实际情况而定.盲目地固定实施某一货币政策,从我国国民经济发展的总体趋势来看,一般应选择均衡性货币政策,尽量少用紧缩性货币政策,绝对不能实施扩张性货币政策.5、简述我国产业政策的特征及政策的功能?答:〔1〕更深层的干预色彩<2>强烈的赶超意识;〔3〕更着重于调节供给;〔4〕更长的调节时间功能:〔1〕对企业行为的规范功能〔2〕对资源配置结构的导向功能〔3〕对国民经济运行的协调功能;〔4〕对经济运行机制的组合功能6、结合实际如何选择适宜的产业政策?答:在根据各国的经济发展水平和经济发展条件来选择,对于我国这样一个发展中国家而言,在强调产业政策的积极效应的同时,应当充分注意的负面效应,并在此基础上,采取各种行之有效的改进措施,以尽可能地降低产业政策的实施成本.7、结合实际如何选择适宜的收入分配政策.选择收入分配政策,它是一个动态的相机选择的过程.因此应该根据我国的具体情况来选择相应的收入分配政策.在收入分配政策的选择上,我们不但要考虑国民收入分配对总需求的作用,而者要充分注意收入分配政策对总供给的作用.第六章公共产品1. 简述私人物品和公共物品的含义和特点.答:私人的特点私人产品具有竞争性在消费商具有排他性公共产品非排他性其消费具有非竞争性.2. 简述公共产品的主要分类.答:纯公共产品及准公共产品3、结合实际对公共产品的有效供给进行分析答:基本上是假定以个人缴纳的税收来负担公共产品的生产成本,税收应由个人的受益程度决定,实行拆包的税收,也就是实行税收的受益原则.4、结合实际私人部门生产公共产品的必要性和可能性答:必要性:〔1〕因为政府直接生产公共产品并非政府供给公共产品的唯一途径,所以寻求其他途径就成了公共产品高效生产的必然.〔2〕公共产品私人供给的必要性在于现实世界中的"政府失败".可能性:〔1〕私人部门生产的一般是准公共产品;〔2〕准公共产品的规模和范围一般较小,涉及的消费数量有限;〔3〕在公共产品的消费上必须存在排他性技术;〔4〕必须要有一系列制度条件来保障.5、我国目前农村公共产品供给的问题答:〔1〕以制度外财政为主的公共资源筹集制度弊端不断;〔2〕生产性公共产品供给不足;影响了农业生产的持续稳定发展;〔3〕非生产性公共产品供给膨胀,超过了农民的负担能力;〔4〕供给渠道单一,无法满足农民对公共产品供给多样性的要求;〔5〕机构膨胀;"吃饭财政"的现象日益严重,进一步加重了农民负担. 对策:〔1〕完善农村公共产品的供给决策机制;充分体现农民的意愿;〔2〕积极引进私人投资,构建多层次的公共产品的供给结构;〔3积极推进农村税制度改革,理顺公共分配关系;〔4〕加强对公共资源使用的监督,检查,坚决杜绝权力腐败行为.第七章公共选择理论简单题1、如何理解公共选择理论?答:公共选择实际是一种政治过程.作为一种政治过程,公共选择有着不同的方面,要经历立宪、立法或议会、行政和司法三个阶段.2、私人选择与公共选择有什么不同?答〔1〕私人选择是要通过市场过程选择资源在私人产品间的配套,公共选择则是通过政治过程决定资源在公共产品间的配置;〔2〕私人选择基本上遵从自愿交换的原则,消费者所消费的产品数量恰好是他所需要的,公共选择则带有一定的强制性,消费者或投票人要遵从少数服从多数的原则,可能要接受他不喜欢的公共产品、支付他不情愿支付的税收,大家一致地消费等量的公共产品,个人所消费的公共产品与其需要相比可能过多或过少.〔3〕在私人选择中,消费者支出价格来决定所需私人产品的产量,并以此弥补商品的生产费用,存在一一对应的消费一支出关系;而公共选择是通过投票来决定,通过税收来支付消费,因此不存在一一对应;〔4〕在私人选择中,居民为需求方,厂商为供给方,各经济单位之间存在竞争,竞争与市场机制促进厂商去满足消费者,实现社会利益;.在公共选择中,需求方为包括居民和厂商在内的投票人,供给方则是政府机构,各方由类似竞争的民主联系在一起,民主中的竞选促使政府努力服务于投票人,但是,相对社会民众,政府可能拥有更多的影响决策的权力.3、直接民主制和代议民主制的公共决策程序有何不同?答:直接民主:由公民直接实施其民主的权力,如全民公投.采取直接投票决策的程序.间接民主:由公民选派代表实施其民主的权力,如代表制.采取先选出代表,再由代表投票进行决策的程序.4、全体一致同意规则有哪些优缺点?答:优点第一被通过的决议案可以照顾到每一个投票者的利益不会有任何人的利益遭到侵犯不会使任何一人受损而使至少一个人受益从而达到帕累托最优的理想境界第二在全体一致同意规则下可以避免、"搭便车"行为的发生,缺点全体一致同意规则忽略了投票者的策略行为假定所有人都诚实地投票这不完全符合现实. 最后从公共产品有效配置的理论标准来看公共产品的供给规模在满足"边际成本边际效益时才符合产品组合效率的要求"相对多数规则下产生的决策结果可能不符合.5、多数通过规则有哪些具体形式?简单多数规则有哪些优缺点?答:是指一项决策须经半数以上投票人赞成才能获得通过的一种投票规则.多数票规则又分为简单多数票规则和合格多数票规则.按照简单多数票规则,只要赞成票超过1/2,议案或决策就可以通过.按照合格多数票规则,赞成票必须高于半数以上的相当大的比例,议案才能获得通过.这种合格多数票规则又可以分为2/3多数制,3/4多数制,4/5多数制等.多数同意规则的优点,在于与一致同意相比决策成本相对小,容易作出决策.但它也存在很多不足,主要表现在:〔1〕、存在多数人强制现象〔多数人暴政〕.这就是所说的外部成本.〔2〕、与一致同意规则相比,单个参与者的选择行为不再具有决定性,影响个人参与投票的积极性,最终影响真实的偏好显示.〔3〕、存在多种结果的可能."投票悖论",即无法得出明确的均衡结果,而与投票次序有关.〔4〕、无法表达偏好强度.个人只能排列出对不同议案的偏好顺序,但无法反映出偏好的强度.这可能在总体上产生无效率的结果,并同时可能产生投票交易行为.6、分析公共选择过程中选民、政治家、利益集团、厂商、官僚的行为特点?答:选民:〔1〕.某些选民会放弃投票权.〔2〕.某些有着共同利益的选民会结成特殊利益集团.政治家:〔1〕.政治家在竞选时会宣布一些最能被"中间投票人"接受的政策主张〔2〕.在收入政策方面,政治家更多地倾向于用发行公债来代替税收. 〔3〕.在支出政策方面,政治家总是倾向于扩大公共支出的规模和范围.之所以这样做,一是有利于获得和不同支出项目相关联的特殊利益集团的支持;二是钱多好办事,可以突出政绩;三是受到具有信息优势的官僚影响,官僚们是希望扩大本部门支出的.利益集团:利益集团可以与当选议员、官僚形成一个"铁三角",议员批准项目,官员实施项目,利益集团从中得益,从而使广大分散的选民在公共决策中处于劣势地位.厂商:厂商试图通过影响政府决策来维护自己的既得利益或争取更多利益的行为时一种寻租行为.官僚:1 等级严格.2 非人格化. 3 延续性. 4 专业化7、试简要介绍公共选择理论关于改革官僚部门运行的基本思路?答:第一,公共选择理论和组织理论,公共管理理论等其他理论一样指出,改进官僚部门的最基本方法是强化官僚部门的解说责任与外在控制;第二,尼斯坎南提出要引进竞争,改进官僚部门的运行方式与组织形式.具体包括以下三方面措施:其一,在官僚体系内部建立竞争结构,以打破官僚对公共产出供给的垄断和对公共产品生产成本信息的垄断,扭转因垄断而造成的低效率;其二,官僚部门只负责公共产品的供给而不直接从事生产;其三,引进利润动机激励,允许官僚部门对其财政预算节余有部分的自由处置权,以刺激官僚提高效率.第三、从委托-代理关系的角度来看,政治家是委托人,官僚则是政治家的代理人,负责实施政治家的愿望.由于政治家与官僚各有各的特殊利益,可能存在利益冲突,加上存在信息不对称,所以这种委托-处理关系不可能避免地会面临逆向选择和道德风险问题.第八章政府采购1. 试解释"政府采购"的基本含义及特点.答:政府采购〔government purchase>,是指政府及其所属机构为了开展日常政府活动或为公众提供公共服务的需要,在财政的监督下,以法定的方式、方法和程序,对货物、工程或服务的购买.它是政府及其所属机构为实现政府职能和公共利益,使用公共资金获得货物、工程和服务的行为.其特点:〔1〕. 采购资金来源具有公共性〔2〕. 采购主体具有特定性〔3〕. 采购活动具有非营利性〔4〕. 采购行为具有政策性〔5〕. 采购活动的管理具有规范性〔6〕. 采购对象具有广泛性和复杂性2. 现代政府采购与我国曾经实行的供给制和控购制有什么区别?答:〔1〕.政府采购不是供给制.在供给制条件下,财政是选购商品的主体,使用单位只能被动地接受商品.而实行政府采购制度,财政只是监督商品的采购过程,使用单位不仅要参加采购过程而且是采购商品的主体,它是所购商品合同签署的甲方单位.〔2〕.政府采购同样不是控购.从目的上看,最初实行控购的主要目的,是在短缺经济条件下,控制社会集团需要,平衡供求矛盾,防止与民争购.政府采购的主要目的是细化预算、节约支出、提高资金使用效率,花更少的钱办更多的事.从管理的手段看,控购管理主要是通过直接的行政手段实现的,即分配指标和审批;政府采购的管理主要是通过间接的规范采购方式和财政监督来实现.从管理范围看,控购针对的是某些具体的商品;政府采购针对的是政府对所有的商品、工程和服务的购买,没有具体品目的限制.从管理的单位看,控购是管理所有社会集团单位,而政府采购主要针对财政供给的行政事业单位.〔3〕.政府采购制度不是财政垄断采购事务、改变支出单位的既得利益.各单位仍是采购主体,财政部门只是制定统一的规则和标准的程序加强对财政资金由价值形态向实物形态转变过程的影响、监督和管理.3. 政府采购具有哪些主要的社会经济职能?答:〔1〕加强政府支出管理,提高财政资金使用效率<2>强化宏观调控,调节国民经济运行<3>保护民族产业,壮大民族经济<4>开拓市场,促进国际经济交往<5>. 化减外部不经济<6>强化对国有资产的管理4. 试述政府采购的基本原则.答:〔1〕有效竞争原则〔2〕公开性原则〔3〕公平性原则〔4〕效益原则5. 试简要介绍政府采购的主要方式.答:一、. 招标性采购方式〔1〕公开招标采购〔2〕选择性招标采购〔3〕限制性招标采购二、. 非招标性采购方式〔1〕询价采购〔2〕单一来源采购〔3〕竞争性谈判采购〔4〕自营工程6. 政府采购制度包括哪些主要的方面?答:政府采购制度的基本内容体现在以下几个方面:采购政策,其中最重要的是采购目标和原则,它是政府采购制度的灵魂;采购方法和程序,这是政府采购制度的核心内容;政府采购的组织管理,它是政府采购制度有效运行的基础.政府采购制度是财政管理的重要组成部分,政府采购活动的管理和调控都是通过政府采。
单元综合测试一一、简答题:1、简述价格体系是如何决定产品分配的。
在市场经济中,价格价格体系从两个方面解决社会总产品分配问题。
(1)购买商品与服务的支付能力。
(2)购买意愿支付能力和购买意愿的平衡问题实质上就是商品市场价格和要素市场价格的平衡问题,最终起作用的是价格体系。
2、简述收益和利润的区别。
(1)收益指厂商出卖商品的收入,即价格与销售量的乘积。
收益包括成本和利润。
(2)利润等于总收益减去总成本,是指企业的经济利润,不包括正常利润,等同于超额利润。
3、简述影响市场机制作用的“市场失灵”。
(1)经济不稳定,即周期性的波动和高水平失业。
(2)竞争的缺乏。
(3)许多市场行为存在负的外部性。
(4)公共物品的提供(5)财产再分配方面的欠缺。
4、简述各种生产要素的报酬。
(1)提供土地或原材料所获得的报酬叫地租(2)资本的报酬叫利息。
(3)劳动力的报酬为工资及佣金、奖金等工资派生物(4)企业家才能的报酬为利润,它可能为负值。
5、简述支出法下国民生产总值的构成。
(1)消费支出。
这是居民为了满足自身需要,购买全部消费物品的支出,又称为个人消费支出。
(2)私人总投资支出。
这是一定时期内民间或个人用于购买投资品的支出,它与金融投资不同,是指实际资本的形成,可以分为固定资产投资和存货投资两大类,它即包括更新旧机器设备的重置投资,又包括净投资。
(3)政府购买。
这是政府购买产品和劳务的支出。
政府购买只是政府支出的一部分,另一部分是政府对企业和居民的转移支付。
(4)净出口。
这是指出口和进口额间的差额。
二、论述题:1、试述在市场经济中生产是如何组织的。
这个问题包含三个问题。
(1)在不同的行业间如何分配资源。
(2)在每一个行业中由什么样的企业从事生产。
(3)在企业采用什么样的技术组合各种生产要素。
对于第一个问题,可以认为是供求决定的价格体系决定了资源在不同行业的分配。
当某行业的供给远小于对该产品的市场需求时,市场供求决定起产品的价格较高,该行业企业可获得超额利润,受高额利润的驱使,社会资源向此行业流动;同理,当某行业产品的市场需求很少,由供求关系决定的市场价格低于生产成本,企业无法盈利,则稀缺的资源必然流出该行业。
附录:《政府经济学》习题集及参考答案第1章导论——政府经济学的学科(一)选择题1、政府经济学的是一门新兴的的交叉学科。
()A、经济学与行政学B、管理学与行政学C、经济学与政治学D、政治学与财政学2在政府经济学中,政府被理解为()A、国家行政机关B、国家立法机关C、国家司法机关D、国家统治机关3广义的政府经济把政府全部有关经济的活动都纳入研究视野,等均应当成为政府经济学研究对象()A、财政活动B、宏观经济管理C、收入分配D、社会保障4、政府的经济行为主要有等。
()A、政府的收入与支出B、政府对经济的管理C、政府对市场经济后果的矫正D、政府政策的政治过程5、政治学认为,政府的职能分为两个层次。
()A、统治B、管理C、立法D、司法(二)判断题1、政府经济学,是研究政府经济行为的一门学科。
2、福利经济学的基本假设是政府经济学研究的出发点。
3、国家就是政府,政府也是国家。
4、政府经济学假设政府既是一个经济人又是一个道德人。
5、政府经济行为既包括政府本身的经济行为,也包括政府对社会经济的管理、控制、调节等行为。
(三)问答题1、如何认识政府经济学的研究对象?2、政府经济学的研究内容是什么?3、政府经济学的逻辑起点是什么参考答案:(一)选择题1、C2、D3、ABCD4、ABCD5、AB(二)判断题1、论点正确。
2、论点正确3、论点错误。
4、论点正确。
5、论点正确。
(三)简答题(答案要点)1、政府经济学研究对象——政府全部经济活动或政府经济行为或政府经济职能。
2、政府进行决研究内容包括如下四个方面:第一,政府经济职能的界定,即政府在哪些领域必须参与市场经济活动,应该在什么范围以及什么程度上对市场活动进行干预,等等。
第二,政府行使经济职能的方法和手段,包括以什么方式参与市场经济活动,制定什么样的制度、政策和措施来调节市场经济活动,采取什么样的手段对市场进行监督,等等。
第三,政府行使经济职能的效率和效果,即政府以一定的方式和手段参与、干预、调节和监督市场经济的效果如何?效率怎样?等等。
政府经济学考试试题及答案(一)第一题:解释下列名词一、政府收入的概念所谓政府收入,亦即财政收入或公共收入,是指政府为履行其职能而筹集的一切资金的总和。
研究组织政府收入的意义就在于:首先,政府收入是政府理经济的重要环节。
只要政府收入政策设计合理,就能够促进经济发展,进而使财源更加充裕。
其次,政府收入是政府进行公共支出的前提和条件。
在社会主义市场经济条件下,政府是生产和提供公共物品的部门,公共物品的生产需要消耗资源,这就必然形成政府的公共支出,而政府公共支出的前提,就是必须先有收入。
再次,政府收入也是政府进行宏观经济调控的重要手段。
由于政府收入是政府凭借公共权力和所有者权力参与国民收入分配取得的,所以,政府可以通过运用收入手段,调节市场经济中各经济主体的利益,从而达到宏观经济调控的目的。
在我国,政府收入有广义和狭义之分。
所谓广义的政府收入是指各级政府所支配的全部财源,包括预算内收入(指纳入政府预算的财政收入)和预算外收入(指不纳入政府预算的财政收入)。
而所谓狭义的政府收入则是指政府预算收入。
我们通常所说的政府收入即是指狭义的政府预算收入。
二、政府收入的内容政府收入的内容主要有税收、收费、国有资产收益和公债等。
1、税收。
政府凭借公共权力取得收入,首先表现为政府拥有课税权。
税收是国家凭借政治权利,按照预先确定的标准,强制地、无偿地向社会成员收取实物或货币,以取得财政收入的工具。
税收是政府凭借政治权利强制征收的,体现凭借国家政治权利对国民收入的特殊分配。
同国家取得公共收入的其它方式相比,税收具有其鲜明的形式特征,即具有无偿性、强制性和固定性,这就是人们通常所说的“税收三性”。
这三个形式特征是税收本身所固有的,是一切社会形态下税收的共性。
所谓无偿性,是指国家征税以后,纳税人缴纳的税款即为国家所有,不再直接归还纳税人,也不支付任何报酬。
无偿性是“税收三性”的核心。
所谓强制性,是指税收是国家依照法律规定强制征收的,并非是一种自愿缴纳,纳税人必须依法纳税,否则就要受到法律的制裁。
商务/金融管理专业政府政策与经济学历年试题2003-2011年Grace全国2003年7月高等教育自学考试政府、政策与经济学试题课程代码:00937一、单项选择题(在每小题的四个备选答案中,选出一个正确答案,并将正确答案的序号填在题干的括号内。
每小题1分,共20分)1.关于“需要”,正确的说法是( )A.人们的需要是无限的,但人们的需求却是有限的。
B.人们对某种商品或服务的需要可以无限增长,因而需要是无限的。
C.在不同的经济水平下,人们的基本生存需要是相同的。
D.人们对生活必需品的需要是有限的。
2.在某一时期,国际汽油供给曲线向右平行移动,可能的原因是( )A.OPEC组织扩大石油生产量B.原油采掘与提炼技术进步C.原油价格上升D.汽油价格上升3.在一定的资源和技术条件下,关于“生产可能性曲线”的正确说法是( )A.生产可能性曲线上靠近横轴的点比靠近纵轴的点资源配置效率高B.生产可能性曲线上靠近纵轴的点比靠近横轴的点资源配置效率高C.生产可能性曲线以内的点比以外的点资源配置效率高D.生产可能性曲线上的点比以内的点资源配置效率高4.如果我国要实施扩大政府直接投资的财政政策,在其他条件不变时,哪种情况下政策效果最大?( )A.边际消费倾向为0.5B.边际消费倾向为0.4C.边际储蓄倾向为0.8D.边际储蓄倾向为0.95.如果中央银行在公开市场上购买国债,在其他条件不变时,会出现的情况是( )A.IS曲线向右移动B.IS曲线向左移动C.LM曲线向右移动D.LM曲线向左移动6.关于“政府失灵”的叙述,正确的是( )A.政府无法掌握正确决策所需的足够信息B.“政府失灵”是由于市场经济负的外部性C.政府在纠正经济不稳定方面完全无能为力D.政府干预经济在创造财富的效率方面作用较大,但无法保证社会公平7.“美国经济打‘喷嚏’,别国经济也‘感冒’”,这种现象能说明哪种概念?( )A.贸易利益B.分工的不经济C.溢出效应D.国际收支失衡8.商会不具有...哪种影响力?( )A.公权力B.公信力C.惩戒非会员违反行规行约行为D.对政府决策施加影响9.哪种情况可能出现在联邦制国家?( )A.地方政府代理中央政府管理地方行政事务B.地方财政隶属于中央财政C.地方拥有自己的宪法D.地方议会出台地方适用的法律须经国会同意10.在我国省人民代表大会与全国人民代表大会的关系上,哪种说法是错误..的( )A.省人大不隶属于全国人大B.二者同属国家权力机关C.全国人大有权依法监督省人大工作D.省人大选举出的常委会主任须经全国人大任命11.“阿罗不可能定理”得出了哪种结论?( )A.社会成员不可能都有渠道表达自己的利益B.现实中不可能存在完全信息C.集权制不可能有效配置资源D.真正的“民主”体制是不可能实现的12.在我国,民营、私营企业家影响公共决策的渠道不可能...是哪种情况?( )A.当选为人大代表B.加入中国共产党C.当选为政协委员D.兼任国家公务员13.对自然失业率,正确的说法是( )A.自然失业率是最优失业率B.充分就业的情况下,自然失业率会降为零C.自然失业率过低,会产生通货膨胀的压力D.政府没有必要对其采取措施14.为降低通货膨胀,货币当局可能采取哪种措施?( )A.在公开市场上购买国债B.提高法定存款准备金率C.降低再贴现率D.增发货币15.财政政策的实际作用往往比理论中的乘数作用要小,其主要原因是( )A.挤出效应B.溢出效应C.流动陷阱D.外部不经济16.我国政府目前采取哪种宏观调控政策组合来抑制通货紧缩?( )A.扩张的财政政策与扩张的货币政策B.紧缩的财政政策与紧缩的货币政策C.扩张的财政政策与紧缩的货币政策D.紧缩的财政政策与扩张的货币政策17.在布雷顿森林体系下,决定汇率的基础是( )A.两国货币含金量比B.两国货币的购买力比C.该国货币与美元的含金量比D.黄金输出点18.如果国际收支中短期资本项目出现大量逆差,则政府应采取哪种措施?( )A.削减政府公共支出B.调高再贴现率C.贬值本币D.出口退税19.专门向低收入发展中成员国的公共工程提供优惠长期贷款的国际金融机构是( )A.国际货币基金组织B.国际金融公司C.国际复兴开发银行D.国际开发协会20.现在的欧盟与共同市场时期的欧盟相比,最重要的区别是( )A.统一关税B.统一货币C.人员自由流动D.资本自由流动二、简答题(每小题5分,共30分)21.“鱼我所欲也,熊掌亦我所欲也,二者不可兼得,舍鱼而取熊掌可也”这句话的经济学含义。
政府经济学试题及答案一、单项选择题(每题2分,共20分)1. 政府经济学研究的核心问题是()。
A. 政府如何制定经济政策B. 政府如何参与经济活动C. 政府如何管理经济D. 政府如何影响市场答案:A2. 政府干预经济的主要手段不包括()。
A. 税收B. 补贴C. 价格管制D. 市场竞争答案:D3. 政府经济学中的“公共物品”是指()。
A. 私人物品B. 非排他性和非竞争性的物品C. 私人和公共都可使用的物品D. 政府提供的物品答案:B4. 政府经济学中,政府失灵的主要原因是()。
A. 信息不对称B. 市场失灵C. 政府干预过度D. 政府干预不足答案:A5. 政府经济学中,政府干预经济的目标是()。
A. 提高效率B. 实现公平C. 促进经济增长D. 以上都是答案:D6. 政府经济学中,政府干预经济的基本原则是()。
A. 市场优先原则B. 政府优先原则C. 效率优先原则D. 公平优先原则答案:A7. 政府经济学中,政府干预经济的目的是()。
A. 增加税收B. 提高政府权威C. 纠正市场失灵D. 增加就业机会答案:C8. 政府经济学中,政府干预经济的手段不包括()。
A. 法律B. 行政C. 经济D. 道德答案:D9. 政府经济学中,政府干预经济的结果是()。
A. 总是有益的B. 总是有害的C. 取决于干预的方式和程度D. 无法预测答案:C10. 政府经济学中,政府干预经济的最终目标是()。
A. 增加政府收入B. 减少政府支出C. 提高社会福利D. 减少社会不公答案:C二、多项选择题(每题3分,共15分)1. 政府经济学研究的内容包括()。
A. 政府与市场的关系B. 政府干预经济的合理性C. 政府干预经济的方式和手段D. 政府干预经济的效果评估答案:ABCD2. 政府经济学中,政府干预经济的合理性包括()。
A. 纠正市场失灵B. 提高社会福利C. 促进经济增长D. 减少社会不公答案:ABCD3. 政府经济学中,政府干预经济的方式包括()。
政府,政策与经济学历年各章节试题第一篇经济学的理论框架第一章稀缺性与选择一、单项选择题1)1.关于“需要”,正确的说法是( C )P3 2003年07A.人们的需要是无限的,但人们的需求却是有限的。
B.人们对某种商品或服务的需要可以无限增长,因而需要是无限的。
C.在不同的经济水平下,人们的基本生存需要是相同的。
D.人们对生活必需品的需要是有限的。
2)3.在一定的资源和技术条件下,关于“生产可能性曲线”的正确说法是( D )P10 2003年07A.生产可能性曲线上靠近横轴的点比靠近纵轴的点资源配置效率高B.生产可能性曲线上靠近纵轴的点比靠近横轴的点资源配置效率高C.生产可能性曲线以内的点比以外的点资源配置效率高D.生产可能性曲线上的点比以内的点资源配置效率高3)1.关于生产要素的说法,正确的是(B)P14 2004年1月A.最终消费者的需求对生产要素的需求没有影响B.水是一种经济资源,进入生产过程后也是一种生产要素C.职业经理人年薪中按企业效益分配的奖金是其企业家才能的报酬D.资本要素就是指厂商用于投资的货币资本金4) 1.关于资源稀缺性的说法,正确的是( B )P4 2005年1月A.在当前发展水平下,任何资源都是有限的,因此供给是有限的B.无论任何时代,相对于人们无限的需要来说,供给都是有限的C.在经济危机时,厂商将卖不出去的牛奶倒掉是供给有限性的例外D.大量失业的存在是因为劳动力要素的供给是无限的5) 1.厂房属于以下生产要素中的( B )00937 政府、政策与经济学试题第1 页共23 页P4 2006年1月A.土地B.资本C.劳动力D.企业家才能二、简答题21.为何中国改革开放初期最先发展起来的是劳动密集型产业?(P4 2004年1月)21.“鱼我所欲也,熊掌亦我所欲也,二者不可兼得,舍鱼而取熊掌可也”这句话的经济学含义。
(P4 2003年7月)答: 这句话揭示了经济学的两个基本事实和面对这两个事实,如何做出选择的问题 1.经济学中的两个基本事实:a人们的物质需要是无限的,b生产商品和服务以满足人们无限的需要的生产要素是有限的2.经济学所研究的问题都建立在这两个基本事实上:a 经济学的研究就是要帮助人们如何用有限的资源使人们的需要得到最大的满足,即资源配置最优化:b”舍鱼而取熊掌”正是经济学中资源的最优化配置。
三、论述题28.经济学家所归纳的在经济运行中要做出选择的四个基本问题是什么?在计划和市场经济体系中,它们分别是如何被回答的?(12分) (2005年1月)四、材料分析题第二章价格机制与市场一、单项选择题6) 2.在某一时期,国际汽油供给曲线向右平行移动,可能的原因是( B )P26 2003年07A.OPEC组织扩大石油生产量B.原油采掘与提炼技术进步C.原油价格上升D.汽油价格上升7) 2.当我们得出某市对某品牌汽车的需求曲线时,需假定除.哪种因素外其余均为常数(A)P22 2004年1月A.该市消费者对该品牌汽车的偏好程度B.该品牌汽车的价格C.该地区车辆使用费用的高低00937 政府、政策与经济学试题第2 页共23 页D.该市人均收入水平8) 2.下列情况中引起新建商品房的供给曲线向左平移的是( A )P26 2006年1月A.建筑材料价格上涨B.消费者收入增加c.租赁房屋租金上升D.政府放宽信贷政策9)6.为扶持粮食生产,政府对粮食制定了高于均衡价格的支持价格,为了维持该价格,政府应采取的措施是( D )P31 2006年1月A.实行粮食配给制B.增加农产品税收C.出售储备粮D.收购当期过剩粮食用于储备二、简答题21.市场达到均衡的过程中供求的变化。
第三章价格机制与市场一、单项选择题10)3.关于短期成本曲线的叙述,正确的是(C)P38 2004年1月A.平均成本与平均可变成本最低时的产量是相同的B.边际成本最低时的产量比平均成本最低时的产量大C.边际成本曲线分别与平均成本曲线、平均可变成本曲线相交于后二者的最低点D.平均可变成本曲线分别与平均成本曲线、边际成本曲线相交于后二者的最低点11)2.完全竞争厂商的收益曲线形状为( D )P42 2005年1月A.平均收益曲线是一条向右下方倾斜的曲线B.边际收益曲线是一条向右下方倾斜的曲线C.总收益曲线是一条平行于横轴的水平线D.边际收益曲线是一条平行于横轴的水平线12)7.根据下表所示某汽车厂生产规模和平均成本的变化,该厂商的最优生产规模为( B )P39 2005年1月年生产规模变5万—10万10万—20万20万—40万40万—60万化范围00937 政府、政策与经济学试题第3 页共23 页长期平均成本-15% -10% -5% 5%上升幅度A.60万B.40万C.20万D.10万13)5.小王即将大学毕业,他有三种选择:留校当老师、到外企工作、回老家山区作一名小学教师。
留校当老师每年收入10000元,到外企工作每年收入30000元,回老家山区作一名小学教师每年收入3000元。
他选择回老家山区作一名小学教师的机会成本为( C )P34 2006年1月A.3000元B.10000元C.30000元D.40000元14)7.在完全竞争的情况下.需求曲线与平均成本曲线相切是( B )P34 2006年1月A.厂商在短期内得到最大利润的充要条件B.某行业厂商数目不再变化的条件C.厂商在长期内要得到超额利润的条件D.厂商在长期内亏损最小的条件二、简答题24.单纯的数量型经济增长的负的外部效应。
(2003年7月)第四章国民经济收入循环一、单项选择题15)4.如果我国要实施扩大政府直接投资的财政政策,在其他条件不变时,哪种情况下政策效果最大?( D )A.边际消费倾向为0.5B.边际消费倾向为0.4C.边际储蓄倾向为0.8D.边际储蓄倾向为0.916)5.如果中央银行在公开市场上购买国债,在其他条件不变时,会出现的情况是( B )P71 2003年07A.IS曲线向右移动B.IS曲线向左移动C.LM曲线向右移动D.LM曲线向左移动17)4.在一定时期内,当社会储蓄不能有效地转化为投资,造成投资规模过少时,可能引起(A)P68 2004年1月00937 政府、政策与经济学试题第4 页共23 页A.经济紧缩B.通货膨胀C.利率上升D.可支配收入增加18)5.假设我国的存款准备金率为5%,某居民将出售国债的1万元存入银行,则银行系统可据此创造的派生存款总额为(C)P64 2004年1月A.5万B.10万C.20万D.40万19)6.根据IS-LM模型,在其他条件不变情况下,正确的是(A)P64 2004年1月A.投资增加,会使国民收入减少,利率上升B.消费增加,会使国民收入增加,利率上升C.货币供给增加,会使国民收入减少,利率下降D.货币需求增加,会使国民收入增加,利率上升20)3.关于国民生产总值的说法,正确的是( D )P52 2005年1月A.它是一国在每年年底时全部最终产品与劳务的市场价值的总和B.它是一定时期各部门生产的产品或劳务的市场价值的总和C.它按支出法核算由消费支出、私人投资、政府购买与出口几部分构成D.它按收入法核算由生产要素收入与非生产要素收入两部分构成21)4.如果我国政府实施减税措施,在其他条件不变时,政府效果最大的是( D )P52 2005年1月A.边际消费倾向为0.4B.边际消费倾向为0.5C.边际储蓄倾向为0.8D.边际储蓄倾向为0.922)5.当利率提高时,直接会引起( C )P65 2005年1月A.货币交易需求增加B.货币投机需求增加C.货币交易需求减少D.货币投机需求减少23)6.在其他条件不变时,会使IS曲线向左移动的是( B )P71 2005年1月A.投资减少B.储蓄减少C.税收减少D.进口减少24)3.下列项目计入GNP的是( A )00937 政府、政策与经济学试题第5 页共23 页A.政府转移支付B.购买一辆二手车C.购买普通股票D.购买一块地产25)4.下列能够说明外部性概念的是( C )P51 2006年1月A.自然灾害引起农作物欠收B.不收费道路很拥挤而收费道路车流少C.吸烟损害吸烟者的健康D.养蜂人的蜜蜂到附近果园采蜜同时也授粉26)8.下列能够使国民收入增加的方式是( D )P51 2006年1月A.增加储蓄B.减少消费C.减少投资D.增加政府购买27)9.如果投资为常数,IS曲线的形状为( B )P61 2006年1月A.垂直于横轴B.平行于横轴C.向右下方倾斜的一条曲线D.难以确定28)13.法定准备金率提高,会使货币供给( B )P61 2006年1月A.增加B.减少C.不变D.以上几种情况都可能三、论述题27.用IS-LM模型分析政府对国民收入的影响。
(2003年7月)第五章经济体系一、单项选择题29)6.关于“政府失灵”的叙述,正确的是( A )P75 2003年07A.政府无法掌握正确决策所需的足够信息B.“政府失灵”是由于市场经济负的外部性C.政府在纠正经济不稳定方面完全无能为力D.政府干预经济在创造财富的效率方面作用较大,但无法保证社会公平30)7.“管得最合适的政府是最好的政府”是哪位经济学家的思想?(B)00937 政府、政策与经济学试题第6 页共23 页A.亚当·斯密B.马歇尔C.凯恩斯D.科斯31)10.下列行为可以带来外部规模经济的是( A )P76 2006年1月A.管理费用降低B.垄断所带来的垄断价格和垄断利润c.大量高价销售D.扩大企业规模二、简答题(本大题共6小题,每小题5分,共30分)22.“市场失灵”和“政府失灵”的几种表现。
(2004年1月)21.消费者主权概念及其表现。
(2005年1月)第二篇国内经济与政治背景第一章分工与产业进步一、单项选择题32)7.“美国经济打‘喷嚏’,别国经济也‘感冒’”,这种现象能说明哪种概念?( B )P95 2003年07A.贸易利益B.分工的不经济C.溢出效应D.国际收支失衡33)16.以实现合理的竞争秩序与适度的企业规模为目标的是( A )P113 2005年1月A.产业结构政策B.产业组织政策C.产业技术政策D.产业保障政策二、简答题22.企业作为层级组织的弱点。
(2005年1月)22.后工业化时期“新经济”的标志和特点。
(2006年1月)第二章经济机构一、单项选择题34)8.商会不具有...哪种影响力?( A )00937 政府、政策与经济学试题第7 页共23 页A.公权力B.公信力C.惩戒非会员违反行规行约行为D.对政府决策施加影响35)9.哪种情况可能出现在联邦制国家?( C )P143 2003年07A.地方政府代理中央政府管理地方行政事务B.地方财政隶属于中央财政C.地方拥有自己的宪法D.地方议会出台地方适用的法律须经国会同意36)10.在我国省人民代表大会与全国人民代表大会的关系上,哪种说法是错误..的( D )P151 2003年07A.省人大不隶属于全国人大B.二者同属国家权力机关C.全国人大有权依法监督省人大工作D.省人大选举出的常委会主任须经全国人大任命37)8.政府制定最低工资线的政策是由于哪种组织的影响?(B)P127 2004年01A.金融机构B.工会C.国有公司D.商会38)16.不属于...中央银行的业务范围的是(C)P130 2004年01A.收取并保管银行存款准备金B.为财政部开设财政收支帐户C.为大型国有企业提供贷款D.在债券市场上购进国债39)8.小王与小李共同出资设立了一家企业,双方通过协议约定共同经营的责任和分配比例,二人都以个人财产对外承担无限责任,企业本身不是民事主体,则该企业属于( D )P116 2005年1月A.无限公司B.两合公司C.个人独资企业D.合伙企业40)9.当社会储蓄不能顺利转化为投资,可能是什么机构出现了问题?( C )P129 2005年1月A.国有企业B.商会00937 政府、政策与经济学试题第8 页共23 页C.金融机构D.工会41)12.中央银行在公开市场卖出政府债券的目的是( A )P129 2006年1月A.增加商业银行在中央银行的存款B.收集资金弥补财政赤字C.减少流通中基础货币以紧缩货币供给D.买卖债券获取差价利益42)14.政府的各种政策措施中,由于工会在政治经济上的影响而制定的是( C )P129 2006年1月A.产业结构调整的职业培训计划B.产业合理化政策c.通货膨胀时的工资-物价指导线政策D.反垄断政策43)15.某行业的商会为维护行业整体利益,谋求行业健康发展制定了行规行约,下列不受其约束的是( D )P129 2006年1月A.行业内该商会会员B.行业内非会员C.行业内工人D.商会理事长三、论述题27.当前我国政府在经济管理中为何要重视发挥商会、工会的作用?(2004年1月)24.中央银行常用的政策工具。