关于人员岗位调整及工作职责的明确
- 格式:docx
- 大小:198.18 KB
- 文档页数:6
岗位职责的权责明确和人员调动一、岗位职责的权责明确在一个组织或企业中,每个岗位都有其特定的职责和权限。
明确岗位职责的权责对于组织的良好运转至关重要。
1.1 岗位职责的定义与说明每个岗位都有其对应的职责,这些职责定义了岗位的任务和目标,明确了岗位的工作范围和职权。
通过明确岗位职责,可以使员工在工作中明确自己的责任和目标,避免任务重叠或责任混淆的情况发生。
1.2 权责的划分与界定将权责划分明确并确立起来,对于组织的管理至关重要。
通过合理的权责划分,可以使每个岗位在管理上层级分明、任务明确的同时,也保证了权力的正确行使和监督机制的建立。
1.3 岗位职责的沟通与交流在岗位职责明确的基础上,组织需要进行岗位职责的沟通与交流。
只有当每个员工都明确自己的职责,并能够清晰地与其他岗位进行沟通和交流时,组织才能够高效运转。
二、人员调动的意义和方式人员调动是组织中的员工在职业发展过程中经常会遇到的一种情况。
对于组织和员工而言,人员调动都具有一定的意义和价值。
2.1 优化组织资源配置人员调动可以使组织更加合理地配置人力资源,通过将人员从一个岗位调动到另一个岗位,充分发挥其潜力和专长,提高组织的综合素质和竞争力。
2.2 激发员工的工作积极性适当的人员调动可以激发员工的工作积极性,防止他们对工作的厌倦和倦怠。
通过变换工作岗位,员工可以面对新的挑战和机会,提升自己的工作能力和动力。
2.3 促进员工的职业发展人员调动是员工实现职业发展、提升素质的一种重要途径。
通过不同的岗位调动,员工能够积累各种不同的经验和技能,提升自己的职业能力和竞争力。
三、人员调动的策略和方法为了实现人员调动的意义和价值,组织需要制定相应的策略和方法。
以下是一些常见的人员调动策略和方法。
3.1 职级互换通过职级互换,组织可以实现不同职能岗位之间的人员调动。
这有助于员工对不同职能的理解和经验的积累,同时也促进了不同部门之间的合作和共享。
3.2 跨部门调动跨部门调动是常见的人员调动方式之一。
明确分工的岗位指责的划定与调整一、引言在现代社会中,各个组织机构都需要明确分工,并通过指责的划定来保证工作的有效开展。
本文将就明确分工的岗位指责的划定与调整展开讨论。
二、明确分工的重要性明确分工可以有效提高工作效率。
每个人专注于自己擅长的领域,聚焦于自己应承担的职责,提高了工作效率和质量。
三、岗位指责的划定原则1.明确岗位职责对于每个岗位来说,首先要明确岗位的任务和职责,确保每个人都清楚自己需要承担的工作内容。
2.个人技能与能力的匹配指责的划定应结合个人的技能和能力,将工作任务分配给适合的人员,充分发挥每个人的优势。
3.灵活的岗位调整随着工作的变化和组织的发展,岗位指责可能需要不断调整。
应该灵活适应新的工作需求,及时调整岗位指责,确保工作的连续性和高效性。
四、岗位指责的划定过程1.需求分析在确定岗位指责时,需要充分了解组织的需求。
通过需求分析,明确工作任务和目标,为划定岗位指责提供依据。
2.岗位描述对每个岗位进行详细的描述,包括工作内容、职责和权限等。
这有助于员工了解自己的工作职责,为确保工作的顺利开展提供指导。
3.绩效评估绩效评估是划定岗位指责的重要依据之一。
通过评估员工的绩效和能力,可以确定是否需要调整岗位指责,并对岗位指责做出合理的安排。
五、岗位指责调整的时机1.组织发展当组织出现重大变化时,如规模扩大、业务扩展等,可能需要对岗位指责进行调整,以适应新的工作需求和组织发展的需要。
2.个人发展当员工的工作能力和职责发生变化时,也需要对岗位指责进行调整。
例如,当员工通过培训和学习提升了自己的能力,组织可以适当调整他的工作职责,以提供更大的发展空间。
六、岗位指责调整的方法1.内部调整内部调整是指在组织内部进行岗位指责的变动。
例如,将一个员工的职责从一个部门转移到另一个部门,以适应工作的变化和需求的变化。
2.外部招聘外部招聘是指通过招聘新员工来适应工作的变动和需求的变动。
当组织中没有合适的人选来担任某个岗位时,可以考虑通过外部招聘来解决。
岗位责任的确定和调整岗位责任的确定和调整是组织管理中的核心内容之一。
一个企业或组织的顺利运作离不开明确的岗位责任,只有每个员工都清楚自己的职责和任务,才能高效地完成工作。
本文将从不同角度来探讨岗位责任的确定和调整。
一、岗位责任的重要性岗位责任是一个员工在特定岗位上承担的职责和义务。
岗位责任的确定和调整至关重要,它对于构建有序的工作体系、激励员工积极工作、提高工作效率都起着至关重要的作用。
二、岗位责任的确定方法1. 分析岗位需求:了解岗位所需的技能、经验和知识,明确需要员工具备的能力和素质。
2. 制定岗位描述:详细描述岗位的职责、任务、目标和工作范围,让员工清楚自己在该岗位上应该做什么。
3. 制定工作标准:明确工作的质量要求、工作进度和工作量等,使员工知道应该如何完成工作。
4. 设定绩效评价指标:制定合理的绩效评价指标,用以评估员工在岗位上的表现和达成情况。
三、岗位责任的调整时机1. 组织变革:当企业内部发生重大变革时,如业务范围扩大、重组或合并等,往往需要对岗位责任进行相应的调整和重新安排。
2. 人员调动:员工之间的岗位调动或转岗会导致原岗位的责任需要调整,以适应新的工作环境和职责。
3. 工作量变化:当工作量增加或减少较大幅度,需要对岗位责任进行调整,以保证员工能够有效地完成工作。
四、岗位责任的调整方法1. 分析需求:对当前岗位责任进行全面的分析和评估,明确工作范围和任务内容。
2. 制定调整方案:根据分析结果,制定岗位责任的调整方案,并明确调整的目标和宗旨。
3. 员工参与:在调整过程中,应尽量充分听取员工的意见和建议,增加员工的参与感,提高调整的实施效果。
4. 定期评估:岗位责任调整后,应进行定期评估,了解调整效果,并根据需要进行修正和改进。
五、如何应对岗位责任的调整1. 提升自身能力:员工应不断提升自身的职业能力和技能,以适应岗位责任的调整。
2. 积极沟通:员工应与上级进行积极的沟通,了解岗位责任的调整情况,以提前做好准备。
新调整部门负责人岗位职责和工作要求随着企业的发展和变革,部门负责人在组织中扮演着至关重要的角色。
作为部门的领导者,他们需要具备一系列的管理技能和领导能力,以确保部门的顺利运作和业务目标的达成。
为了更好地适应公司发展的需要,我们对部门负责人岗位的职责和工作要求进行了调整和优化,希望能够激发他们更大的工作热情和责任感,推动部门的发展和成长。
一、岗位职责调整1. 统筹部门运作- 负责制定部门的发展规划和运营策略,确保部门工作与公司战略目标保持一致。
- 督促部门成员完成工作任务,促进团队协作,确保部门内部的工作高效有序进行。
2. 资源管理- 调配和管理部门的人力、物力和财力资源,合理安排人员的工作任务和权限,保证资源的最大化利用和优化。
3. 交流协调- 作为部门的代表与其他部门进行及时高效的交流和协调,解决部门间的问题和矛盾,促进公司内部协作和信息共享。
4. 风险管控- 分析和评估部门运作中存在的潜在风险,制定相应的风险管控措施,确保部门运作的安全和稳定。
5. 绩效考核- 设定部门工作目标和考核标准,监督部门成员的工作进程和绩效评估,及时调整和优化工作方案和计划。
二、工作要求优化1. 业务能力要求- 具备较强的业务战略思维能力,能够准确判断市场和行业动态,把握市场机会,制定合理的业务发展计划。
2. 管理能力要求- 具备团队领导和管理能力,能够有效地带领团队,协调和管理部门内部的人员关系,并能够有效解决管理中遇到的问题。
3. 交流协调能力- 良好的交流协调能力和人际交往能力,善于处理各种内外部关系,形成良好的合作关系,提升部门整体工作效率。
4. 创新意识要求- 具备创新意识和开拓精神,能够不断提出新观点和新想法,鼓励团队创新,推动部门的变革和前进。
5. 领导激励能力- 具备有效的团队激励能力,能够激发员工的工作热情和创造力,创造良好的工作氛围,提高员工士气和工作效率。
通过对部门负责人岗位的职责和工作要求进行调整和优化,我们希望能够推动部门的持续发展和创新,为公司的整体发展做出更大的贡献。
岗位职责调整方案一、背景介绍随着公司规模的不断扩大,各部门之间的工作协同和职责分配变得尤为重要。
为了更好地适应市场变化和提高工作效率,经过全面评估和讨论,我们决定对岗位职责进行调整。
本文将详细介绍岗位职责调整方案。
二、目标和原则1. 提高工作效率:通过合理分配岗位职责,使各岗位的工作更加专业化和高效化,从而提高整体工作效率。
2. 突出主责主线:明确每个岗位的主要职责,以便员工更清晰地了解自己的工作重点和目标。
3. 促进团队合作:通过优化岗位职责,使各部门之间的工作衔接更加紧密,促进跨部门的协作与沟通。
4. 保障员工发展:充分考虑员工的能力和专业素养,合理安排职责,为员工提供发展空间和机会。
三、具体调整方案1. 岗位职责调整原则(1)主管部门负责组织全面评估岗位职责,以充分了解各岗位工作内容。
(2)针对各岗位的工作特点和需求,设计合适的职责范围。
(3)合理确定各岗位的主要职责,避免过度任务重叠。
2. 岗位职责调整步骤步骤一:明确岗位目标和任务(1)通过会议、文件等方式,向各部门传达调整原因和目标。
(2)与各部门负责人共同明确各岗位的主要职责,并形成书面文件。
步骤二:细化职责范围(1)各部门负责人负责与岗位员工明确各项工作任务和职责范围。
(2)明确各项工作的优先级和重要性,确定分工合理的工作计划。
步骤三:优化工作流程(1)流程优化小组负责与岗位员工共同优化各项流程和工作方法。
(2)识别和削减不必要的环节和手续,提高工作效率和质量。
步骤四:沟通和培训(1)通过会议、培训等方式,向全体员工普及岗位职责调整方案。
(2)为相关岗位的员工提供培训和指导,确保顺利过渡和适应。
步骤五:跟进和调整(1)建立岗位职责调整的跟进机制,定期进行评估和调整。
(2)及时解决岗位职责调整中出现的问题和困难,确保调整方案的有效实施。
四、预期效果和措施1. 提高工作效率(1)通过合理职责划分,减少重复劳动和冗余环节。
(2)优化工作流程,提高工作效能和质量。
关于人员岗位调整的通知6篇关于人员岗位调整的通知6篇关于人员岗位调整的通知(1)人员岗位调整说明人力资源部:工程部维修机工***,经过我部门长期培养仍不能独立承担基本机修任务,不能很好承担工程部机修工的岗位职责。
近期工作表现出现消极懈怠情况,甚至拒不执行主管分配的工作任务,影响其他员工的工作热情和积极性。
经我部门多次与该员工交流谈话,该员工还是没有任何改观。
为不影响整体工程维修、维护的实施,我部门申请将***同志调整至酒店保安部任保安员。
特此说明。
工程部关于人员岗位调整的通知(2)关于人员岗位调整及工作职责的明确为更好的提高日常业务部门的工作效率以及清晰部门领导的工作方向和职责,各尽其职,发挥最大作用,快速提升部门的业务量,特制定本架构图:word/media/image2_1.png1、销售总监职责:销售总监职责:确保用户满意;制定并完成公司的销售目标;管理销售团队,为部门内员工制订合理的工作目标并提供支持;设计责任区域内的销售策略;负责销售业务和控制销售流程;分支机构的业务支持、监督和销售目标管理;本部门员工发展计划及激励;掌握当地的汽车市场动态;负责本部门人员的业务培训管理;负责与上海大众的经常性销售业务联系;作为公司销售业绩的首要责任人。
2、零售经理职责:1、完成公司的零售目标?2、管理销售顾问队伍3、制定公司的零售策略?4、附件销售业务5、负责零售车辆业务主要岗位职责描述(主要任务)1.?完成公司的零售目标1.1根据零售车型的销售占比,结合我区域销售特点进行管控1.2根据展厅流量表统计结果分析,针对对近期关注度较高的车(非占比率较高车型提供销售支持1.3为保证此零售目标的完成,设定相关KPI指标进行数据分析及管控:如:1.3.1来电留资率(关爱部)≥85%1.3.2来店留资率(销售部)≥85%1.3.3试乘试驾率≥80%1.3.4潜在用户转化率≥22%1.3.5二手车销售占比率≥30%1.3.6电话邀约率成功率≥45% 1.3.6再回展厅率≥45%1.4零售经理应为每一位销售顾问设定当月零售目标管理重要指标1.4.1零售经理应能说明指标设定的依据2.管理销售队伍2.1采用走动式管理模式,其中展厅走动管理时间要超过70%;2.2监控营销数据,并从当前与历史、计划与实际、过程与结果的角度,结合具体目标任务及资源压力进行数据分析,以寻求解决措施2.3数据分析可采用周例会模板:应至少包括日报汇总、潜客存量、接待量、建卡率、电话邀约率、再回展厅率、试乘试驾率、来店/来电成交结构比,已售、H级客户管理、客户满意度,一对一辅导结果,晋级\关于人员岗位调整的通知(3)关于编制外人员薪酬待遇调整的通知各单位:为进一步调动编制外人员的工作积极性,经局班子会议研究,决定对编制外人员的薪酬待遇调整如下:一、级别工资。
精选全文完整版(可编辑修改)劳动法调整岗位以劳动法调整岗位为标题,写一篇文章。
劳动法是保护劳动者合法权益的重要法律法规,旨在维护劳动者的合法权益,确保劳动关系的稳定和和谐发展。
在实际工作中,由于各种原因,劳动者的岗位可能需要进行调整。
本文将从劳动法的角度探讨劳动者岗位调整的相关问题。
一、岗位调整的定义与规定岗位调整是指企业根据业务需要或其他合理原因,对劳动者的岗位进行变更或调整。
根据《劳动法》第四十一条的规定,用人单位在调整劳动者岗位时,应当与劳动者协商一致,经过劳动者同意后方可实施。
如果劳动者不同意岗位调整,用人单位可以根据劳动合同的约定和劳动法律法规的规定,解除劳动合同或者终止劳动关系。
二、岗位调整的原因和方式岗位调整的原因有多种,例如企业业务发展需要、劳动者个人能力提升、技术改革、组织架构调整等。
根据实际情况,岗位调整可以采取以下几种方式:1. 直接调整:用人单位直接通知劳动者将其岗位调整到新岗位,劳动者无条件接受。
这种方式通常适用于岗位调整较小、劳动者能力不受影响的情况。
2. 重新招聘:用人单位公开招聘新岗位,劳动者可以自愿报名参加面试,通过竞争与其他候选人一同参与新岗位的竞聘。
这种方式通常适用于岗位调整较大、需要重新评估劳动者能力的情况。
3. 岗位培训:用人单位为劳动者提供相应的培训,提升其在新岗位上的能力和技能,然后将其调整到新岗位。
这种方式通常适用于劳动者在岗位调整后需要具备新技能的情况。
三、劳动法对岗位调整的保护《劳动法》对岗位调整给予了一定的保护,主要体现在以下几个方面:1. 协商一致原则:用人单位在进行岗位调整时,必须与劳动者进行充分的协商,得到劳动者的同意。
这体现了劳动者在岗位调整中的选择权和话语权。
2. 解除劳动合同或终止劳动关系的限制:如果劳动者不同意岗位调整,用人单位不能擅自解除劳动合同或终止劳动关系。
用人单位应该根据劳动合同的约定和法律法规的规定,通过协商或其他合法途径解决争议。
关于调整员工岗位职责的通知尊敬的全体员工:为了更好地适应公司业务发展的需要,并提高员工工作效率和组织运行效能,我们决定对员工的岗位职责进行调整。
特此通知如下。
一、背景与目的由于市场竞争的不断加剧以及公司战略调整的需要,我们需要对员工的工作职责进行优化和调整。
通过合理的岗位职责分配,可以使员工更好地发挥自身优势,提高工作绩效,为公司的发展做出更大的贡献。
二、调整内容1. 对岗位职责进行全面梳理,明确每个岗位的主要工作职责和工作要求;2. 重新评估每位员工的能力和技能,并根据实际情况调整其岗位职责,并保证调整后的职责与员工的岗位匹配度更高;3. 调整后的岗位职责将有利于提高各岗位的工作效率和业务水平,进一步推动公司整体的发展。
三、调整方案1. 通过内部评估和讨论,我们将会与员工在个别谈话中详细解释调整后的岗位职责,并达成共识;2. 调整方案将于一个月后正式实施,请各位员工在此期间积极适应,并就调整后的工作职责与领导进行沟通和协商;3. 如果在调整后的一个月内,员工发现有任何问题或困难,请及时与人力资源部门联系,我们将会提供必要的支持和帮助。
四、对员工的要求1. 对于调整后的岗位职责,请大家充分了解和适应,并坚持高标准、高要求地完成工作;2. 保持积极的工作态度和团队合作精神,相互支持和帮助,共同为公司的发展贡献力量;3. 如果对于工作职责有任何疑问或建议,请及时与相关领导进行沟通,以确保工作的顺利进行。
五、总结岗位职责的调整是公司为适应市场变化和推动企业发展所做的战略调整之一。
相信经过调整后,员工将会更好地发挥自身潜力,实现个人和组织的共同成长。
最后,希望全体员工能够理解和支持本次调整,相信通过大家的共同努力,我们的公司定将迎来更美好的未来!谢谢!公司领导。
岗位责任与职责的界定和调整原则一、背景介绍随着企业发展和工作岗位的多样化,对于岗位责任和职责的界定和调整变得愈发重要。
本文将围绕这一主题展开回答写作,探讨岗位责任和职责的界定以及调整原则。
二、岗位责任的界定岗位责任是指根据职位所具备的权利和义务,对员工承担的工作进行明确和界定。
岗位责任的界定应考虑以下因素:1.职位描述:岗位描述是对岗位职责、要求和权限的详细说明,包括工作内容、工作条件和任职要求。
2.组织结构:岗位责任的界定还需结合组织的层级结构和职能划分,确保各个岗位之间职责清晰、互相协调。
3.业绩评估标准:岗位责任的界定应与业绩评估标准相一致,使员工能明确岗位的重要性和所需的能力。
三、职责的界定职责是指具体工作中所承担的任务和义务,是对岗位责任的进一步细化。
职责的界定应遵循以下原则:1.职责明确:每个职责都应该明确而具体,确保员工对于自己的工作任务有清晰的认知和方向。
2.职责协调:职责的界定应确保各个职能岗位之间的协调配合,避免工作重复或遗漏。
3.职责变动:职责的界定应根据工作内容和组织需求的变化进行调整,以适应变化的环境。
四、岗位责任与职责的调整原则岗位责任与职责的调整需要遵循一定的原则,以保证合理性和有效性:1.岗位需求:调整岗位责任和职责必须基于实际的岗位需求,确保适应组织发展的要求。
2.员工意见:在调整岗位责任和职责时,应该征求员工的意见和建议,增加员工的参与感和满意度。
3.培训支持:在调整岗位责任和职责的过程中,应提供必要的培训和支持,帮助员工适应新的工作要求。
五、岗位责任与职责调整的案例分析以某公司销售部门为例,由于市场需求变化,公司决定调整销售员的岗位责任和职责。
在调整的过程中,公司采取了以下措施:1.调研分析:通过与销售员进行定期沟通和调研,了解他们在工作中遇到的问题和需求。
2.制定新的职责:根据市场需求,公司制定了新的销售员职责,包括开拓新客户、跟进销售进展和提供售后服务等。
工作岗位与职责变更规定1. 总则1.1 目的为确保公司业务的正常运行和员工的职业发展,制定本规定对工作岗位与职责进行明确变更。
1.2 适用范围本规定适用于公司所有员工。
1.3 原则工作岗位与职责变更应遵循公平、公正、公开的原则。
2. 工作岗位变更2.1 工作岗位变更情形员工在工作岗位变更时,包括但不限于以下情形:(1)公司业务发展需要;(2)员工个人能力、特长及发展需求;(3)公司管理需要;(4)其他合理情形。
2.2 工作岗位变更程序工作岗位变更程序如下:(1)提出申请:员工向直属上级提出工作岗位变更申请,并说明变更原因及期望岗位;(2)审核评估:直属上级对员工的申请进行审核评估,综合考虑公司业务需要、员工个人能力等因素;(3)审批决定:人力资源部门对直属上级的审核意见进行审批,确定是否同意工作岗位变更;(4)通知员工:人力资源部门将审批结果通知申请员工,并对符合条件的员工进行岗位调整。
3. 职责变更3.1 职责变更情形员工在职责变更时,包括但不限于以下情形:(1)公司业务发展需要;(2)员工个人能力、特长及发展需求;(3)公司管理需要;(4)其他合理情形。
3.2 职责变更程序职责变更程序如下:(1)提出申请:员工向直属上级提出职责变更申请,并说明变更原因及期望职责;(2)审核评估:直属上级对员工的申请进行审核评估,综合考虑公司业务需要、员工个人能力等因素;(3)审批决定:人力资源部门对直属上级的审核意见进行审批,确定是否同意职责变更;(4)通知员工:人力资源部门将审批结果通知申请员工,并对符合条件的员工进行职责调整。
4. 变更后的适应期员工在岗位或职责变更后,享有不超过三个月的适应期。
在适应期内,如有不适合新岗位或职责的情况,员工可向直属上级提出调整申请。
5. 变更后的薪酬福利员工岗位或职责变更后,薪酬福利按新岗位或职责的相关规定执行。
6. 保密与竞业限制员工在岗位或职责变更后,仍需遵守公司的保密协议及竞业限制规定。
关于明确人员岗位职责的通知尊敬的各位员工:为了更好地优化企业管理体系、提高工作效率和明确人员岗位职责,根据公司的发展需要和人力资源规划,特此发布本通知,以告知各位员工对于职责范围的进一步明确。
一、背景介绍随着公司业务的发展和扩张,各个部门的工作内容与职能不断调整和优化。
为了更好地分工合作、提高工作效率,我们需要明确各个岗位的职责范围,确保每位员工都能充分发挥自己的专业能力和职业潜力。
二、岗位职责明确原则1. 分工明确原则:根据员工的专业背景、技能水平、工作经验以及公司岗位设计,明确各个岗位的职责范围。
不同岗位之间不得对工作责任进行交叉和混淆。
2. 目标导向原则:明确员工的工作目标和职责,确保每位员工都清楚自己的任务和要求,以保证团队整体的工作效能和绩效。
3. 合作共享原则:鼓励各个部门之间的合作与信息共享,以优化协作流程、提高工作效率和推动公司整体发展。
三、岗位职责明确具体要求1. 管理层岗位职责明确要求:(1)拟定并及时修订公司的发展计划和战略规划,明确部门间的工作目标和职责分工。
(2)监督管理各个部门的运营情况,并协调解决跨部门的问题。
(3)推动公司战略目标的实现,确保公司的长期可持续发展。
(4)提升公司内外部沟通协调的效率,促使团队共同进步和共同成长。
2. 部门负责人岗位职责明确要求:(1)负责本部门的日常管理、工作计划的制定和执行。
(2)指导、协调和督促部门成员的工作,确保团队整体工作的顺利进行。
(3)与其他部门负责人沟通协调,共同推动跨部门合作事宜。
(4)及时反馈公司决策层需求和部门工作情况,提出建议和改进措施。
3. 员工岗位职责明确要求:(1)按照部门负责人或者直接上级的工作安排,完成日常工作任务。
(2)积极参与团队合作,与同事之间进行高效沟通和信息分享。
(3)持续学习和提升自身专业知识和技能水平,不断适应和拓展工作要求。
(4)积极反馈工作中的困难和问题,并提出合理化建议,为公司的改进贡献力量。
人员调整方案及职责背景随着企业发展和业务优化,人员调整成为不可避免的话题。
人员调整涉及到企业的管理体系和组织结构,对个人以及组织都带来较大的影响。
因此,在进行人员调整时,需要制定详细的方案,明确各个岗位的职责和相关的权益,让人员调整的过程更加顺畅和公平。
目的本文旨在制定适合企业发展需要的人员调整方案,并明确各个岗位的职责和权益,为企业管理和运营提供参考。
人员调整方案原则1.先内部调整,再招聘外部人员。
2.充分考虑员工的工作表现、背景、专业技能和工作经验等因素。
3.涉及到职位调整时,优先考虑员工的意愿和职业规划。
4.人员调整应该经过与员工的充分沟通和协商,并在必要时制定相应的补偿措施。
5.人员调整应该公开、公正、透明,并且符合法律法规。
流程1.确定人员调整的目标和原因。
2.制定人员调整方案,包括岗位调整、调整数量和调整方案等内容。
3.组织内部人员的竞聘或申请,评估候选人的背景、技能和经验,确定调整人员名单。
4.与调整人员进行个别沟通和面谈,明确调整意愿和员工后续的工作安排。
5.制定和签订调整协议,并召开团队会议进行公布。
6.调整后的新岗位安排和组织架构明确。
补偿措施1.为被调整人员提供再培训和学习机会,提高其竞争力。
2.给予相应的工资调整、福利补偿和职业晋升机会等激励措施。
3.协商解决不同意调整的员工问题,提供相应的补偿和退出费用。
各岗位职责和权益高层管理层1.领导人员应该明确组织战略和业务目标,为人员调整提供指导和支持。
2.指定人员调整方案,制定评估标准和指标,对人员调整进行审核和决策。
3.确定每个岗位的职责和权益,维护人员调整的公正和透明。
人力资源部门1.人力资源部门应该负责人员调整的具体操作,包括流程设计、调整计划制定和实施等方面。
2.执行内部人员的竞聘申请和人员评估,安排面试和沟通等事项。
3.与调整人员进行协商和沟通,在制定调整方案和补偿措施时提供支持和建议。
调整前岗位员工1.调整前岗位员工应该积极配合人力资源部门的各项调整工作,提供必要的个人资料和职业规划。
人员调整方案及职责前言在各种情况下,人员调整是企业管理中不可避免的一环,无论是因为业务调整、组织架构变化、管理模式升级还是其他原因,我们需要对企业中的人员进行重新配置。
本文旨在为您提供一份简要的人员调整方案及相关职责说明,希望对您有所帮助。
人员调整方案第一步:识别问题在人员调整前,我们需要先明确当前所面临的问题。
这些问题可能包括业务重心转移、个别业务不景气等。
此外,也需要识别出影响因素,例如人员数量、工作内容等。
只有深入了解企业内部情况,才能够更好地制定后续方案。
第二步:确定调整方向确定调整方向是人员调整过程中的重要环节。
我们需要考虑到整个团队、个人目标和企业整体发展方向,然后制定出调整方向,为后续工作打下基础。
第三步:确定调整对象此步骤需要根据调整方向,结合考核评比结果,对企业内部人员进行筛选,确定调整对象。
在确定调整对象时,我们需要综合考虑人员的岗位、技能、价值等因素,从而确保调整的效果和效率。
第四步:制定调整方案一旦确定了调整对象,即可开始制定调整方案。
此时,我们需要根据内部情况和调整方向,制定出具体的调整方案,并进行细化和补充,以确保方案的可行性。
第五步:实施调整制定出调整方案后,即可开始实施调整。
此步骤需要注意到调整对象的感受和团队的稳定性,确保调整过程能够顺利进行。
第六步:跟踪评估调整过程结束后,我们需要对调整效果进行跟踪评估,确定其对整个企业和团队的影响,以便于后续调整和改进。
相关职责说明在进行人员调整时,每个人的职责是不同的。
下面是一些可能涉及到的职责。
部门经理作为部门的负责人,其职责主要包括:•根据企业战略、目标和任务,制定本部门的战略、目标和任务,确保本部门在整个企业中的角色和地位;•对本部门的人员进行全面的管理,在人员调整过程中,根据公司给出的调整方向、调整方案,确定本部门要调整或不调整的人员名单。
人力资源经理作为人力资源管理的负责人,其职责主要包括:•根据公司的战略和目标,为公司规划人力资源支持,为各部门提供人力资源管理和支持服务;•在人员调整过程中,制定人力资源管理中心的人员调配方案,协调好各部门人力资源问题,确保调整过程的顺利进行;•对调整对象进行评估,根据调整方向和人才需求,制定具体的招聘计划和培训计划。
岗位责任的明确和权责调整一、岗位责任对于组织的重要性构建一个高效的组织结构,是企业取得长期成功的关键一环之一。
而岗位责任的明确性和权责的合理分配在组织中起着至关重要的作用。
岗位责任的明确性能够确保员工明确自己的职责和任务,从而有效地完成工作并实现组织的目标。
同时,权责的合理分配也能够推动组织内部的协作与协调,使得企业能够更好地应对市场变化和竞争压力。
二、岗位责任的明确原则及要点1. 根据岗位要求明确职责:对于每个岗位,应该根据其要求明确对应的职责。
这不仅包括具体的工作任务,还应该包括工作目标、工作范围、工作方法等方面的要求。
2. 界定岗位边界,避免职权冲突:在明确岗位责任时,需要明确界定各个岗位的边界,以避免不必要的职权冲突和责任模糊。
这需要对各个岗位的职责进行详细梳理,确保每个岗位都有明确的职责和边界。
3. 岗位责任与职级相结合:在明确岗位责任时,要根据不同的职级进行区分。
高职级可能需要承担更多的责任和管理职能,而低职级则可能更加注重操作和执行能力。
因此,在确定岗位责任时,要根据职级进行调整,确保责任与职级相匹配。
4. 持续优化岗位责任:岗位责任不是一成不变的,随着组织的发展和变革,岗位责任也需要不断优化和调整。
这需要组织高层密切关注市场变化和业务需求,并根据需要及时调整和优化岗位责任,以适应组织的发展。
三、权责调整的意义与方法1. 权责调整的意义:权责调整是指根据组织的发展需要和变革要求,对员工的权责进行重新分配和调整。
这一过程能够更好地激发员工的主动性和积极性,使得组织能够更加高效地运转。
同时,权责调整还能够促进员工的成长与发展,提高员工的工作满意度和组织认同感。
2. 权责调整的方法:权责调整需要根据组织的实际情况和发展需要进行具体规划和实施。
可以通过以下几种方式进行权责调整:(1)内部晋升:对于一些具有潜力和能力的员工,可以通过内部晋升的方式提升其职位和权责。
这种方式能够激励员工提高工作绩效,同时也能够增加员工的归属感和忠诚度。
工作职责变更及调整规定第一章总则第一条本规定旨在明确员工工作职责的变更及调整事宜,确保公司运营的高效与顺畅,维护员工与公司的合法权益。
第二条本规定适用于公司全体在职员工。
第三条公司应遵循合法、公平、公正的原则,对员工工作职责进行变更及调整。
第二章工作职责变更第四条公司在以下情形之一,可以对员工的工作职责进行变更:1.因公司业务发展需要,对组织结构进行调整;2.因公司生产经营需要,对工作岗位进行调整;3.因员工个人能力、特长及发展需要,对工作职责进行调整。
第五条公司在进行工作职责变更时,应充分沟通,听取员工的意见和建议。
第六条工作职责变更后,公司应与员工签订书面变更协议,明确变更后的岗位职责、薪资待遇等相关事项。
第三章工作职责调整第七条公司在以下情形之一,可以对员工的工作职责进行调整:1.因公司业务发展需要,对岗位职责进行调整;2.因公司生产经营需要,对工作内容进行调整;3.因员工个人能力、特长及发展需要,对工作职责进行调整。
第八条公司在进行工作职责调整时,应遵循平等、自愿、协商一致的原则。
第九条工作职责调整后,公司应与员工签订书面调整协议,明确调整后的岗位职责、薪资待遇等相关事项。
第四章保障与补偿第十条公司应保障员工在职责变更或调整过程中的合法权益,包括但不限于:1.确保员工合法权益不受侵害;2.提供必要的培训和指导;3.确保员工薪酬、福利等不受不利影响。
第十一条在工作职责变更或调整过程中,如员工不同意公司的变更或调整方案,且双方无法达成一致意见,公司应按照相关法律法规的规定,给予员工相应的经济补偿。
第五章争议解决第十二条员工与公司在工作职责变更及调整过程中发生的争议,应首先通过友好协商解决。
第十三条若协商不成,任何一方均有权向有管辖权的人民法院提起诉讼。
第六章附则第十四条本规定自发布之日起生效,对公司及员工具有约束力。
第十五条本规定未尽事宜,按照国家法律法规及公司内部相关规定执行。
第十六条本规定的解释权归公司所有。
关于人员岗位调整及工作职责的明确为更好的提高日常业务部门的工作效率以及清晰部门领导的工作方向和职责,各尽其职,发挥最大作用,快速提升部门的业务量,特制定本架构图:1、销售总监职责:销售总监职责:确保用户满意;制定并完成公司的销售目标;管理销售团队,为部门内员工制订合理的工作目标并提供支持; 设计责任区域内的销售策略;负责销售业务和控制销售流程;分支机构的业务支持、监督和销售目标管理;本部门员工发展计划及激励;掌握当地的汽车市场动态;负责本部门人员的业务培训管理;负责与上海大众的经常性销售业务联系;作为公司销售业绩的首要责任人。
2、零售经理职责:1、完成公司的零售目标2、管理销售顾问队伍3、制定公司的零售策略4、附件销售业务5、负责零售车辆业务主要岗位职责描述(主要任务)1. 完成公司的零售目标1.1根据零售车型的销售占比,结合我区域销售特点进行管控1.2根据展厅流量表统计结果分析,针对对近期关注度较高的车(非占比率较高车型提供销售支持1.3为保证此零售目标的完成,设定相关KP I指标进行数据分析及管控:如:1.3.1来电留资率(关爱部)≥85%1.3.2来店留资率(销售部)≥85%1.3.3试乘试驾率≥80%1.3.4潜在用户转化率≥22%1.3.5二手车销售占比率≥30%1.3.6电话邀约率成功率≥45% 1.3.6再回展厅率≥45%1.4零售经理应为每一位销售顾问设定当月零售目标管理重要指标1.4.1零售经理应能说明指标设定的依据2.管理销售队伍2.1采用走动式管理模式,其中展厅走动管理时间要超过70%;2.2监控营销数据,并从当前与历史、计划与实际、过程与结果的角度,结合具体目标任务及资源压力进行数据分析,以寻求解决措施2.3数据分析可采用周例会模板:应至少包括日报汇总、潜客存量、接待量、建卡率、电话邀约率、再回展厅率、试乘试驾率、来店/来电成交结构比,已售、H级客户管理、客户满意度,一对一辅导结果,晋级\降级与战败用户名单等2.4应在分析的基础上得出结论、提出改进建议及实施后进行评估2.5晨会2.5.1每天召开晨会内容应至少包含工作提醒(车源、交车安排、接待排班、昨日短板提醒、试乘试驾准备)及激励2.5.2销售部全体人员、展厅经理及交车专员应参加晨会2.6夕会2.6.1应每天召开,且有书面记录2.6.2夕会内容应至少包含对展厅销售流程管理中的亮点及漏洞、零售管理规范执行与销售顾问技能点评与提升、日报管理情况、资源情况、次日重要工作的安排与布置、重点问题的分析沟通(尤其是针对当日工作中存在的各项弱项短板的改进措施的布置落实情况)2.6.3销售部全体人员、展厅经理应参加夕会2.7零售经理每周应至少给一位销售顾问做一对一辅导,并共同形成个人成功计划2.7.1实施一对一辅导和个人成功计划的对象选择应有依据2.7.2个人成功计划中的措施应实际可行2.8进行H级客户名单的重点管理2.8.1每周都须有单独的H级客户名单,H级客户应完整准确2.8.2应对H级客户进行持续跟进,并对结果(成交、留存、战败或降级)进行总结和评估2.9客户信息卡基本信息部分2.9.1检查信息卡“黄卡”2.9.1.1销售顾问应根据实际购买阶段完整填写客户信息卡的相关基本信息(含表头的客户姓名、销售顾问、首次接触时间及日期)2.9.1.2未成交客户信息至少应包含客户姓氏、性别和联系电话2.9.1.3成交客户信息至少应包含姓名、性别、联系电话、所处地区地址、生日、年龄、消费爱好、其他(家庭等)、客户对公司印象2.9.1.4零售经理应在当天审核黄卡并签署姓名及日期3.制定公司的零售策略3.1.1制定策略时要有原因分析,有数据证明此策略执行时的可行性;3.1.2零售策略的制定必须与市场部沟通取得市场部支持后报总经理批准执行,零售策略不仅包括整车也包括保险\装饰销售\二手车置换策略.3.1.4零售策略的制定必须结合RSC当月政策及本公司(库存结构的调整、资金循环的调整、采购计划的调整、库存深度的调整\潜在用户总量\A级客户名单)相结合,有针对性,有针车型销售策略。
公司员工岗位职责明确与变更制度在一个组织或者公司中,员工的岗位职责明确与变更制度非常重要。
明确的岗位职责可以帮助员工了解自己的工作范围和职责,提高工作效率和工作质量;而变更制度则能够适应组织的发展和变化,调整员工的岗位职责。
本文将探讨公司员工岗位职责明确与变更制度的重要性,并介绍如何制定和执行这些制度。
一、岗位职责明确的重要性明确的岗位职责对于公司和员工都是至关重要的。
首先,明确的岗位职责可以提高工作效率。
员工清楚自己的职责范围,能够更好地分配工作和资源,避免重复劳动和资源浪费。
其次,岗位职责明确可以提高工作质量。
当员工清楚自己的工作职责,他们可以更加专注于自己的工作,避免分心或者偏离职责。
最后,明确的岗位职责可以加强团队合作。
当每个员工都清楚自己的职责,可以更好地协调工作和合作,提高团队的综合效能。
二、岗位职责明确的制定与沟通制定明确的岗位职责需要有系统和细致的工作。
下面是一些建议:1. 分析和梳理岗位职责:首先需要对组织和各个岗位的职责进行分析和梳理,明确每个岗位的主要职责和任务。
2. 制定岗位职责描述:将每个岗位的职责描述详细化,包括工作职责、主要任务和工作要求等。
3. 沟通和讨论:将制定好的岗位职责描述与员工进行沟通和讨论,确保员工明白自己的职责、理解职责的重要性,并能够适应和接受。
三、岗位职责变更制度的重要性岗位职责变更制度使组织能够适应变化,并对员工岗位进行及时调整和变更。
以下是岗位职责变更制度的重要性:1. 适应组织变化:随着组织的发展和变化,新的工作岗位可能会产生,老的工作岗位可能会调整或者取消。
通过岗位职责变更制度能够及时调整组织的岗位结构,适应变化。
2. 促进员工发展:通过岗位职责变更制度,员工有机会接触新的工作岗位和职责,提升自己的技能和能力。
这有助于员工的职业发展和个人成长。
3. 提高工作灵活性:岗位职责变更制度可以使员工在不同的岗位之间灵活转换,提高组织和员工的工作灵活性,更好地应对工作需求的变化。
关于人员岗位调整及工作职责的明确
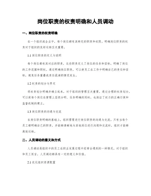
为更好的提高日常业务部门的工作效率以及清晰部门领导的工作方向和职责,各尽其职,发挥最大作用,快速提升部门的业务量,特制定本架构图:1、销售总监职责:
销售总监职责:确保用户满意;
制定并完成公司的销售目标;
管理销售团队,为部门内员工制订合理的工作目标并提供支持;
设计责任区域内的销售策略;
负责销售业务和控制销售流程;
分支机构的业务支持、监督和销售目标管理;
本部门员工发展计划及激励;
掌握当地的汽车市场动态;
负责本部门人员的业务培训管理;
负责与上海大众的经常性销售业务联系;
作为公司销售业绩的首要责任人。
2、零售经理职责:
1、完成公司的零售目标
2、管理销售顾问队伍
3、制定公司的零售策略
4、附件销售业务
5、负责零售车辆业务
主要岗位职责描述(主要任务)
1. 完成公司的零售目标
1.1根据零售车型的销售占比,结合我区域销售特点进行管控
1.2根据展厅流量表统计结果分析,针对对近期关注度较高的车(非占比率较高车型提供销售支持
1.3
销售总监
任思华
零售经理
范伟国前台主管前台接待库管员销售一组销售二组试驾专员
计划员吴龙仙大客户及增值业务经理郑华富
二手车评估员
待定
为保证此零售目标的完成,设定相关KPI指标进行数据分析及管控:如:
1.3.1
来电留资率(关爱部)≥85%
1.3.2
来店留资率(销售部)≥85%
1.3.3
试乘试驾率≥80%
1.3.4潜在用户转化率≥22%
1.3.5二手车销售占比率≥30%
1.3.6电话邀约率成功率≥45% 1.3.6再回展厅率≥45%
1.4
零售经理应为每一位销售顾问设定当月零售目标管理重要指标
1.4.1
零售经理应能说明指标设定的依据
2.
管理销售队伍
2.1
采用走动式管理模式,其中展厅走动管理时间要超过70%;
2.2
监控营销数据,并从当前与历史、计划与实际、过程与结果的角度,结合具体目标任务及资源压力进行数据分析,以寻求解决措施
2.3
数据分析可采用周例会模板:
应至少包括日报汇总、潜客存量、接待量、建卡率、电话邀约率、再回展厅率、试乘试驾率、来店/来电成交结构比,已售、H级客户管理、客户满意度,一对一辅导结果,晋级\
降级与战败用户名单等
2.4
应在分析的基础上得出结论、提出改进建议及实施后进行评估
2.5
晨会
2.5.1
每天召开晨会内容应至少包含工作提醒(车源、交车安排、接待排班、昨日短板提醒、试乘试驾准备)及激励
2.5.2
销售部全体人员、展厅经理及交车专员应参加晨会
2.6
夕会
2.6.1
应每天召开,且有书面记录
2.6.2
夕会内容应至少包含对展厅销售流程管理中的亮点及漏洞、零售管理规范执行与销售顾
问技能点评与提升、日报管理情况、资源情况、次日重要工作的安排与布置、重点问题的分析沟通
(尤其是针对当日工作中存在的各项弱项短板的改进措施的布置落实情况)
2.6.3
销售部全体人员、展厅经理应参加夕会
2.7
零售经理每周应至少给一位销售顾问做一对一辅导,并共同形成个人成功计划
2.7.1
实施一对一辅导和个人成功计划的对象选择应有依据
2.7.2
个人成功计划中的措施应实际可行
2.8
进行H级客户名单的重点管理
2.8.1
每周都须有单独的H级客户名单,H级客户应完整准确
2.8.2
应对H级客户进行持续跟进,并对结果(成交、留存、战败或降级)进行总结和评估
2.9
客户信息卡基本信息部分
2.9.1
检查信息卡“黄卡”
2.9.1.1
销售顾问应根据实际购买阶段完整填写客户信息卡的相关基本信息(含表头的客户
姓名、销售顾问、首次接触时间及日期)
2.9.1.2
未成交客户信息至少应包含客户姓氏、性别和联系电话
2.9.1.3
成交客户信息至少应包含姓名、性别、联系电话、所处地区地址、生日、年龄、消
费爱好、其他(家庭等)、客户对公司印象
2.9.1.4
零售经理应在当天审核黄卡并签署姓名及日期
3.
制定公司的零售策略
3.1.1
制定策略时要有原因分析,有数据证明此策略执行时的可行性;
3.1.2
零售策略的制定必须与市场部沟通取得市场部支持后报总经理批准执行,
零售策略不仅包括整车也包括保险\装饰销售\
二手车置换策略.
3.1.4
零售策略的制定必须结合RSC当月政策及本公司(库存结构的调整、资金循环的调整
、采购计划的调整、库存深度的调整\潜在用户总量\A级客户名单)相结合,有针对性,有针车型销售策略。
4.
附件销售业务
4.1
附件销售计划的提供
4.1.1
附件销售计划根据目前销售车型状况及上海大众指定来决定,分析车型的销售趋势来进行逐一销售还是打包销售,提供给配件经理确认后由附件计划员执行
4.2附件销售:
根据PV强制储货,利用PV促销售车型来引导完成附件任务指标.
5.负责零售车辆业务
5.1
本条款不仅要指导销售顾问零售车辆,要亲自进行车辆的销售,
在销售工作中将实际心得,实战经验培训给销售顾问;
5.2
每日10:00—11:00来店用户高峰时段,亲自在展厅观察流量与销售接待状况,
必要时亲自接待用户,严格按上海大众《接待流程标准》执行.
6.
协助销售总监做好本部门员工发展计划与激励
7.
能解释公司全年民用车目标、零售计划、原装附件销售年度计划及其制定的依据,以及落实情况(包括零售重要指标管理及能力提升事项)
8.
能解释SVW年度、季度、月度相关政策(商务政策、星级评定政策、试乘试驾政策、年度经销商评估策略和方法、人力资源管理规定、警告政策、不正当竞争规范、月度商务政策)及与其岗位
相关政策的对应落地分解措施
9.
掌握客户满意度工作进展及提升落实情况,提醒销售总监每月1-5日进行《经销商内部满意度管理系统的填写。
10.
熟知销售部涉及流程的《流程与规范标准》,掌握销售各网络系统的使用。
10.1
《展车规范标准》、《潜在用户管理标准》《试乘试驾流程与管理标准》《自接待
---回访
各流程相关操作流程指导与规范标准》《用户抱怨处理流程》
11.
根据上海大众《DCA》检查内容[(每半年检查一次)相关条款[找行政部索取]
进行周检查、记录、存档,月度汇总存档
12.绩效考核
12.1
目的
12.1.1
严格履行并保质保量完成自身岗位职责内容,按照上海大众标准(DOS,DCA, SSI,MS等),为是衡量该岗位能力、完成结果、效果的唯一的数字标准与尺度。
12.1.2绩效考核只针对提成奖金部分进行考核,也是遵从按劳取酬/多劳多得(劳动能力、劳动结果、劳动效果)这一社会认可
的考核办法来执行的。
12.1.3考核标准采用权重与比例相结合的办法来实施,其最终目的是来帮助员工达到最佳发展与激励,帮助企业健康、有序发展。
3、大客户经理及增值业务经理职责:
1、负责开发二级经销商销售渠道
2、负责二级网点及直营店资源管理调配
3、负责管理二级网点及直营店日常各项数据汇总和呈报
4、负责管理本区域内跨区数据收集工作及呈报
5、负责制定二网及直营店月度、季度、年度目标及政策
6、负责本区域内大宗客户开发及拜访工作
7、负责二手车置换业务开展培训工作
8、负责二手车收购及销售
9、负责呈报厂家二手车数据维护。