(精)《中药化学》讲义:黄酮
- 格式:doc
- 大小:92.00 KB
- 文档页数:25
执业中药师《中药化学》重点:黄酮类化合物2017年执业中药师《中药化学》重点:黄酮类化合物绝大多数植物体内都含有黄酮类化合物,它在植物的生长、发育、开花、结果以及抗菌防病等方面起着重要的作用。
以下是店铺带来的详细内容,欢迎参考查看。
(一)定义基本母核为2-苯基色原酮类化合物。
<两个苯环A&B通过三个碳原子相互联结而成,C6-C3-C6>(二)结构分类1.C环是否饱和不饱和:黄酮类; 饱和:二氢黄酮类2.C3有无羟基取代C环不饱和:黄酮醇; C环饱和:二氢黄酮醇3.B环连接位置C2连接:黄酮; C3连接:异黄酮 C2,C3指3个碳原子的位置4.中间三碳是否成环开环:查耳酮; 成环:六元环如芦丁;五元环如橙酮5.有无酮基无:儿茶素,花色素;常见取代基:OH,OCH3,CH3,异戊烯基取代位置:OH,OCH3等含氧基团:A环:5,7位&B环:3’,4’位非含氧基团:A环:6,8位&B环:2’,3’位(三)存在方式很多以苷存在:O-苷和C-苷糖的种类:单糖:D-葡萄糖,D-半乳糖,D-木糖,L-鼠李糖;双糖:槐糖,龙胆二糖,芸香糖;三糖:龙胆三糖,槐三糖(四)生物活性1.预防高血压,动脉硬化:橙皮苷,芦丁2.扩张冠状动脉:槲皮素,葛根素3.抑制血小板聚集及血栓形成4.抗肝脏毒作用:(+)-儿茶素,水飞蓟素5.雌性激素样作用:大豆素,染料木素,金雀花异黄素,己烯雌酚6.抗病毒作用:桑色素(五)性质和颜色反应1.性状:多为结晶,少数为无定形粉末颜色:交叉共轭系统黄酮(醇)及其苷类呈灰黄-黄色查耳酮:黄-橙色二氢黄酮(醇):无色异黄酮:微黄色花色素及花色苷:红色(pH<7),紫色(pH8.5),蓝色(pH>8.5)2.溶解度1)游离苷元:难溶于水,易溶于甲醇,乙醇,乙酸乙酯,乙醚等有机溶剂2)苷:溶于水、乙醇、甲醇中,难溶于苯、氯仿3)水溶度:苷元<苷,糖链越长,水溶度越大水溶性递减:黄酮(醇), 查耳酮>二氢黄酮(醇)>花色素平面型分子>非平面型分子>离子3.酸碱性酸性:分子中具酚羟基,具酸性,可溶于碱性水溶液、吡啶、甲酰胺及二甲基甲酰胺酸性强弱取决于羟基的数目和位置:7, 4 ’-OH > 7-或4’-OH > 一般OH > 5-OH碱性:γ吡喃酮环上的1-氧原子,因有未共用的电子对,故表现微弱的碱性。
第六章 黄酮类化合物课 次:15、16课 题:第六章 黄酮类化合物第一节 黄酮类化合物的结构、分类及生物活性第二节 黄酮类化合物的性质一、教学目的:1.说出黄酮类化合物的基本母核结构、分类、分布及生物活性。
2.简述黄酮类的基本性状。
3.阐述不同黄酮类化合物的特殊结构对其性质的影响。
二、教学内容:1.黄酮类的结构、分类,基本分布和主要生物活性。
2.黄酮类化合物的性质。
三、重点:1.黄酮类化合物的基本母核结构、分类、分布及生物活性。
2.黄酮类的基本性状。
四、难点:1.不同黄酮类化合物的特殊结构对其性质的影响。
五、教学内容分析及教法设计:六、教学过程:1.组织教学:检查学生出勤,填写教学日志,随机应变,组织好课堂纪律。
2.课程引入:3.展示目标:4.进行新课:第六章 黄酮黄酮类化合物广泛存在于自然界,是一类重要的天然有机化合物。
其不同的颜色为天然色素家族添加了更多的色彩。
这类含有氧杂环的化合物多存在于高等植物及羊齿类植物中。
苔类中含有的黄酮类化合物为数不多,而藻类、微生物、细菌中没有发现黄酮类化合物。
黄酮类化合物的存在形式既有与糖结合成苷的,也有游离体。
黄酮类化合物如此广泛分布于植物界中,而且生理活性多种多样,据不完全统计,其主要生理活性表现在:①对心血管系统的作用。
②抗肝脏毒作用。
③抗炎作用。
④雌性激素样作用。
⑤抗菌及抗病毒作用。
③泻下作用。
①解痉作用等。
因而引起了国内外的广泛重视,研究进展很快。
仅截止到1974年,国内外报道发现的黄酮类化合物共1674个(主要是天然黄酮类,也有少部分为合成品,其中苷元902个,苷722个),并以黄酮醇类最多;约占总数的三分之一,其次为黄酮类,占总数的四分之一以上,其余则较少。
至于双黄酮类多局限分布于裸子植物,尤其松柏纲、银杏纲和凤尾纲等植物中。
截止到1993年统计,黄酮类化合物总数已超过4000个。
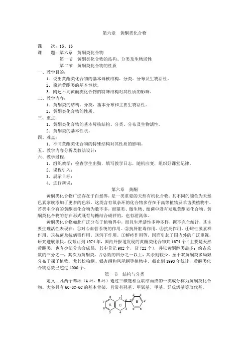
第一节 结构与分类定义:凡两个苯环(A 环、B 环)通过三碳链相互联结而成的一类成分称为黄酮类化合物。
(精)《中药化学》讲义:黄酮第一节结构与分类黄酮类化合物经典的概念主要是指基本母核为2-苯基色原酮的一系列化合物。
现在,黄酮类化合物是泛指两个苯环(A与B环)通过三个碳原子相互联结而成的一系列化合物。
其基本的碳架为C6-C3-C6。
一、苷元的结构与分类根据中央三碳链的氧化程度、B-环连接位置(2或3位)以及三碳链是否成环等特点,可将中药中主要的黄酮类化合物分类。
B型题:在黄酮类化合物中A.三碳位的2,3位上有双键,而3位没有羟基B.三碳链的2,3位上有双键,而3位有羟基C.三碳链的2,3位上没有双键,而3位没有羟基D.三碳链的2,3位上没有双键,而3位有羟基E.三碳链的1,2位处开裂,2,3,4位构成了α、β不饱和酮的结构1:查耳酮的变化『正确答案』E2:二氢黄酮醇的变化『正确答案』D3:黄酮醇的变化『正确答案』B4:二氢黄酮的变化『正确答案』C5:黄酮的变化『正确答案』A此外,尚有由两分子黄酮或两分子二氢黄酮,或一分子黄酮及一分子二氢黄酮按C-C或C-O-C键方式连接而成的双黄酮类化合物。
另有少数黄酮类化合物结构很复杂,如水飞蓟素为黄酮木脂体类化合物,而榕碱及异榕碱则为生物碱型黄酮。
二、黄酮苷中糖的结构与分类天然黄酮类化合物多以苷类形式存在,并且由于糖的种类、数量、连接位置及连接方式不同,可以组成各种各样的黄酮苷类。
除0-糖苷外,天然黄酮类化合物中还发现有C-苷,如葛根黄素、葛根黄素木糖苷,为中药葛根中扩张冠状动脉血管的有效成分。
第二节理化性质一、性状1.形态:多为结晶性固体,少数为无定形粉末(苷)。
2.旋光性:(有无手性碳原子)黄酮苷类:多为左旋,由于结构中含有糖部分。
3.颜色:大多呈黄色。
①与分子中是否存在交叉共轭体系有关;②与助色团(供电子-OH、-OCH3等)的种类、数目、取代位置有关,尤其7,4′-位颜色加深。
黄酮、黄酮醇及其苷类:多显灰黄~黄色。
查耳酮:黄~橙黄色。
二氢黄酮、二氢黄酮醇及黄烷醇:几乎为无色(交叉共轭体系中断)。
《中药化学》考前辅导大纲本章是本教材的重点,内容较多,但规律性较好,因此考试也是重点。
本章的考点主要在结构分类、性质(颜色、溶解性、酸性及颜色反应)、提取分离及结构解析。
在试卷中各种题型都有可能有黄酮的内容。
第一节结构与分类根据中央三碳链的氧化程度、B环连接位置(2位或3位)以及三碳链是否构成环状等特点,可将主要黄酮类化合物分类,重点掌握黄酮、黄酮醇、二氢黄酮、二氢黄酮醇及异黄酮的母核结构,另外这几种类型的代表化合物可结合实例。
黄酮苷类除O-苷外,还发现有C-苷,如葛根黄素等。
第二节理化性质一.性状游离的黄酮苷元母核中,除二氢黄酮、二氢黄酮醇、黄烷及黄烷醇有旋光性外,其余均无光学活性。
苷类由于在结构中引入糖的分子,故有旋光性,且多为左旋。
黄酮类化合物的颜色与分子中是否存在交叉共轭体系、助色团(OH、OCH3等)取代的种类、数目以及取代位置有关。
二氢黄酮、二氢黄酮醇、异黄酮类,因不具有交叉共轭体系或共轭链短,故不显色(二氢黄酮及二氢黄酮醇)或显微黄色(异黄酮)。
当黄酮、黄酮醇分子中尤其在7位及4′位引入-OH及-OCH3等助色团后,则因促进电子移位、重排,而使化合物的颜色加深。
花色素及其苷元的颜色随pH不同而改变,一般显红(pH<7)、紫(pH =8.5)、蓝(pH>8.5)等颜色。
二.溶解性一般黄酮苷元难溶或不溶于水,易溶于甲醇、乙醇、醋酸乙酯、乙醚等有机溶剂及稀碱水溶液中。
黄酮、黄酮醇、查耳酮等平面性强的分子,因分子与分子间排列紧密,分子间引力较大,故难溶于水;而二氢黄酮和二氢黄酮醇等,因系非平面性分子,故分子与分子间排列不紧密,分子间引力降低,有利于分子进入,在水中溶解度稍大。
至于花色苷元(花青素)类虽也为平面性结构,但因以离子形式存在,具有盐的通性,故亲水性较强,水中溶解度较大。
黄酮苷一般易溶于水、甲醇、乙醇等强极性溶剂中;但难溶或不溶于苯、氯仿等有机溶剂中。
糖链越长,则水中溶解度越大。
(精)中药判定学讲义:黄酮考点精要:1.黄酮类化合物的含义与构造分类;2.黄酮类化合物的理化性质(性状、溶解性、酸性、显色反响);3.黄酮类化合物的提取与分别;4.中药实例;5.黄酮类化合物的构造构造判定(UV, NMR)。
定义:黄酮类化合物是宽泛存在于自然界的一大类化合物,因为这种化合物大多呈黄色或淡黄色,且分子中亦多含有酮基而所以被称为黄酮。
经典定义:指基本母核为2- 苯基色原酮的一系列化合物。
现代定义:泛指两个苯环( A 与 B 环)经过三个碳原子互相连结而成的一系列化合物,其基本碳架为C6-C3 -C6。
第一节构造与分类一、苷元的构造与分类分类依照:依据中央三碳链的氧化程度、B- 环联接地点( 2- 或 3- 位)以及三碳链能否成环等特色,可将中药中的主要的黄酮类化合物分类,如表所示。
别的,另有由两分子黄酮或两分子二氢黄酮,或一分子黄酮及一分子二氢黄酮按C-C 或 C-O-C 键方式联接而成的双黄酮类化合物。
还有少量黄酮类化合物构造很复杂,如水飞蓟素为黄酮木脂体类化合物,而榕碱及异榕碱则为生物碱型黄酮。
配伍选择题A.黄酮醇B.二氢黄酮C.二氢黄酮醇D.异黄酮E.查耳酮1.2 ,3 位有双键, 3 位连有羟基的黄酮类化合物是()[ 答疑编号 505629060101]【正确答案】A2.2 ,3 位无双键, 3 位连有羟基的黄酮类化合物是()[ 答疑编号505629060102]【正确答案】C3.2 ,3 位无双键, 3 位没有羟基的黄酮类化合物是()[ 答疑编号505629060103]【正确答案】B4.2 ,3 位有双键, 3 位连有 B 环的黄酮类化合物是()[ 答疑编号 505629060104]【正确答案】D二、黄酮苷的糖的构造与分类单糖类: D-葡萄糖、 D-半乳糖、 D-木糖、 L- 鼠李糖、 L- 阿拉伯糖及D-葡萄糖醛酸等。
双糖类:槐糖( glc 1—2glc )、龙胆二糖( glc 1— 6g l c)、芸香糖( rha 1—6 glc )、新橙皮糖( rha 1—2glc )、刺槐二糖( rha 1—6gal ))等。
(精)《中药化学》讲义:黄酮第一节结构与分类黄酮类化合物经典的概念主要是指基本母核为2-苯基色原酮的一系列化合物。
现在,黄酮类化合物是泛指两个苯环(A与B环)通过三个碳原子相互联结而成的一系列化合物。
其基本的碳架为C6-C3-C6。
一、苷元的结构与分类根据中央三碳链的氧化程度、B-环连接位置(2或3位)以及三碳链是否成环等特点,可将中药中主要的黄酮类化合物分类。
B型题:在黄酮类化合物中A.三碳位的2,3位上有双键,而3位没有羟基B.三碳链的2,3位上有双键,而3位有羟基C.三碳链的2,3位上没有双键,而3位没有羟基D.三碳链的2,3位上没有双键,而3位有羟基E.三碳链的1,2位处开裂,2,3,4位构成了α、β不饱和酮的结构1:查耳酮的变化『正确答案』E2:二氢黄酮醇的变化『正确答案』D3:黄酮醇的变化『正确答案』B4:二氢黄酮的变化『正确答案』C5:黄酮的变化『正确答案』A此外,尚有由两分子黄酮或两分子二氢黄酮,或一分子黄酮及一分子二氢黄酮按C-C或C-O-C键方式连接而成的双黄酮类化合物。
另有少数黄酮类化合物结构很复杂,如水飞蓟素为黄酮木脂体类化合物,而榕碱及异榕碱则为生物碱型黄酮。
二、黄酮苷中糖的结构与分类天然黄酮类化合物多以苷类形式存在,并且由于糖的种类、数量、连接位置及连接方式不同,可以组成各种各样的黄酮苷类。
除0-糖苷外,天然黄酮类化合物中还发现有C-苷,如葛根黄素、葛根黄素木糖苷,为中药葛根中扩张冠状动脉血管的有效成分。
第二节理化性质一、性状1.形态:多为结晶性固体,少数为无定形粉末(苷)。
2.旋光性:(有无手性碳原子)黄酮苷类:多为左旋,由于结构中含有糖部分。
3.颜色:大多呈黄色。
①与分子中是否存在交叉共轭体系有关;②与助色团(供电子-OH、-OCH3等)的种类、数目、取代位置有关,尤其7,4′-位颜色加深。
黄酮、黄酮醇及其苷类:多显灰黄~黄色。
查耳酮:黄~橙黄色。
二氢黄酮、二氢黄酮醇及黄烷醇:几乎为无色(交叉共轭体系中断)。
异黄酮:显微黄色(B环接在3位,缺少完整的交叉共轭体系)。
黄酮和黄酮醇分子中引入-OH和甲氧基等助色团后,因电子移位、重排而使化合物颜色加深,尤其是7位及4′位。
花色素的颜色可随pH不同而改变。
二、溶解性一般游离苷元难溶或不溶于水,易溶于甲醇、乙醇、乙酸乙酯、乙醚等有机溶剂及稀碱水溶液中。
其中黄酮、黄酮醇、查耳酮等平面性强的分子,因分子与分子间排列紧密,分子间作用力较大,故更难溶于水;而二氢黄酮及二氢黄酮醇等,因系非平面性分子,分子与分子间排列不紧密,分子间作用力较小,有利于水分子进入,故溶解度稍大。
至于花色苷元(花青素)类虽也为平面性结构,但因以离子形式存在,具有盐的通性,故亲水性较强,在水中的溶解度较大。
黄酮类苷元分子中引入羟基,将增加在水中的溶解度;而羟基经甲基化后,则增加在有机溶剂中的溶解度。
黄酮类化合物的羟基被糖苷化后,在水中溶解度则相应增大,而在有机溶剂中的溶解度则相应减小。
黄酮苷一般易溶于水和甲醇、乙醇等极性有机溶剂中;但难溶或不溶于苯、氯仿等非极性有机溶剂中。
一般情况下,苷的糖链越长,在水中的溶解度越大。
另外,糖的结合位置不同,对苷的水溶性也有一定影响。
三、酸碱性(一)酸性多数黄酮类化合物因分子中具有酚羟基,故显酸性,可溶于碱性水溶液、吡啶、甲酰胺及二甲基甲酰胺等有机溶剂中。
由于酚羟基数目及位置不同,酸性强弱也不同。
以黄酮为例,其酚羟基酸性强弱顺序依次为:7,4′-二羟基>7或4′-羟基>一般酚羟基>5-羟基A型题:在下列黄酮类化合物中,酸性最强的是A.5-羟基黄酮B.4′-羟基黄酮C.3-羟基黄酮D.4′-羟基二氢黄酮E.3′-羟基黄酮『正确答案』B(二)碱性γ-吡喃酮环上的醚氧原子,因有未共用的电子对,故表现有微弱的碱性,可与强无机酸,如浓硫酸、浓盐酸等生成盐,但生成的盐极不稳定,遇水即可分解。
黄酮类化合物溶于浓硫酸中生成的盐,常常表现出特殊的颜色,可用于鉴别。
某些甲氧基黄酮溶于浓盐酸中显深黄色,且可与生物碱沉淀试荆生成沉淀。
四、显色反应黄酮类化合物的显色反应多与分子中的酚羟基及γ-吡喃酮环有关。
(一)还原试验1.盐酸-镁粉(或锌粉)反应它是鉴定黄酮类化合物最常用的显色反应。
多数黄酮、黄酮醇、二氢黄酮及二氢黄酮醇类化合物显橙红至紫红色,少数显紫至蓝色,当B-环上有-OH或-OCH3取代时,呈现的颜色亦即随之加深。
但查耳酮、橙酮、儿茶素类则无该显色反应。
异黄酮类化合物除少数例外,也不显色。
2.四氢硼钠(钾)反应在黄酮类化合物中,NaBH4对二氢黄酮类化合物专属性较高,可与二氢黄酮类化合物反应产生红至紫色。
其他黄酮类化合物均不显色,可与之区别。
(二)金属盐类试剂的络合反应黄酮类化合物分子中常含有下列结构单元:三羟基四羰基,四羰基五羟基,邻二酚羟基,故常可与铝盐、铅盐、锆盐、镁盐等试剂反应,生成有色络合物。
1.铝盐常用试剂为1%三氯化铝或硝酸铝溶液。
生成的络合物多为黄色(λmax=415nm),并有荧光,可用于定性及定量分析。
2.锆盐多用2%二氯氧化锆甲醇溶液。
黄酮类化合物分子中有游离的3-或5-羟基存在时,均可与该试剂反应生成黄色的锆络合物。
但两种锆络合物对酸的稳定性不同。
3-羟基,4-酮基络合物的稳定性比5-羟基,4-酮基络合物的稳定性强(但二氢黄酮醇除外)。
故当反应液中加入枸橼酸后,5-羟基黄酮的黄色溶液显著褪色,而3-羟基黄酮溶液仍呈鲜黄色(锆-枸橼酸反应)。
3.镁盐常用乙酸镁甲醇溶液为显色剂,本反应可在纸上进行。
二氢黄酮、二氢黄酮醇类可显天蓝色荧光,若具有C3-OH,色泽更为明显。
而黄酮、黄酮醇及异黄酮类等则显黄至橙黄乃至褐色。
4.氯化锶(SrCl2)在氨性甲醇溶液中,氯化锶可与分子中具有邻二酚羟基结构的黄酮类化合物生成绿色至棕色乃至黑色沉淀。
5.三氯化铁三氯化铁水溶液或醇溶液为常用的酚类显色剂。
多数黄酮类化合物因分子中含有酚羟基,故可产生阳性反应,但一般仅在含有氢键缔合的酚羟基时,才呈现明显的颜色。
(三)硼酸显色反应当黄酮类化合物分子中有下列结构时,在无机酸或有机酸存在条件下,可与硼酸反应,生成亮黄色。
显然,5-羟基黄酮及2′-羟基查耳酮类结构可以满足上述要求,故可与其他类型区别。
一般在草酸存在下显黄色并具有绿色荧光,但在枸橼酸-丙酮存在的条件下,则只显黄色而无荧光。
(四)碱性试剂显色反应1.二氢黄酮类易在碱液中开环,转变成相应的异构体查耳酮类化合物,显橙至黄色。
2.黄酮醇类在碱液中先呈黄色,通入空气后变为棕色,据此可与其他黄酮类区别。
3.黄酮类化合物的分子中有邻二酚羟基取代或3,4′-二羟基取代时,在碱液中不稳定,易被氧化,出现黄色→深红色→绿棕色沉淀。
第三节提取与分离一、提取黄酮苷类以及极性稍大的苷元(如羟基黄酮、双黄酮、橙酮、查耳酮等),一般可用丙酮、乙酸乙酯、乙醇、水或某些极性较大的混合溶剂进行提取。
其中用得最多的是甲醇-水(1:1)或甲醇。
一些多糖苷类则可以用沸水提取。
在提取花青素类化合物时,可加入少量酸(如0.1%盐酸)。
但提取一般黄酮苷类成分时,则应当慎用,以免发生酸水解反应。
为了避免在提取过程中黄酮苷类发生水解,也可按常规提取苷的方法事先破坏酶的活性。
大多数黄酮苷元宜用极性较小的溶剂,如用氯仿、乙醚、乙酸乙酯等提取,而对多甲氧基黄酮的游离苷元,甚至可用苯进行提取。
对得到的粗提取物可进行精制处理,常用的方法有:(一)溶剂萃取法根据黄酮类化合物极性的大小分别萃取。
一般的黄酮苷元可以选择氯仿或者乙醚进行萃取,单糖苷可以选择乙酸乙酯进行萃取,多糖苷可以选择水饱和的正丁醇来萃取。
(二)碱提取酸沉淀法碱提取酸沉淀法对有酸性的游离的黄酮苷元都是合适的,因为游离的黄酮苷元具有亲脂性,由于有酚羟基显酸性,因此可以溶解在碱水中,当用碱水提取后,再加入酸,能够恢复为原来的游离的状态,具有亲脂性,在酸水中不溶解而形成沉淀。
黄酮苷类虽有一定极性,可溶于水,但却难溶于酸性水,易溶于碱性水,故可用碱性水提取,再将碱水提取液调成酸性,黄酮苷类即可沉淀析出。
此法简便易行,如芦丁、橙皮苷、黄芩苷的提取都采用了这个方法。
在用碱酸法进行提取纯化时,应当注意所用碱液浓度不宜过高,以免在强碱性下,尤其加热时破坏黄酮母核。
在加酸酸化时,酸性也不宜过强,以免生成盐,导致析出的黄酮类化合物又重新溶解,降低产品收率。
当药材中含有大量果胶、黏液等水溶性杂质时(如花、果类药材),宜用石灰乳或石灰水代替其他碱性水溶液进行提取,以使上述含羧基的杂质生成钙盐沉淀,不被溶出。
这将有利于黄酮类化合物的纯化处理。
(三)炭粉吸附法主要适于黄酮苷类的精制,大部分黄酮苷类可用7%酚-水洗下。
洗脱液经减压蒸发浓缩后,再用乙醚振摇除去残留的酚,余下水层减压浓缩即得较纯的黄酮苷类成分。
二、分离(一)柱色谱法分离黄酮类化合物常用的吸附剂或载体有硅胶、聚酰胺、葡聚糖凝胶及纤维素粉等。
1.硅胶柱色谱此法应用范围最广,按照黄酮类化合物极性的大小先后洗脱,达到分离的目的。
主要适于分离异黄酮、二氢黄酮、二氢黄酮醇及高度甲基化(或乙醚化)的黄酮及黄酮醇类。
2.聚酰胺柱色谱对分离黄酮类化合物来说,聚酰胺是较为理想的吸附剂。
其吸附强度主要取决于黄酮类化合物分子中羟基的数目与位置及溶剂与黄酮类化合物或与聚酰胺之间形成氢键缔合能力的大小。
聚酰胺柱色谱可用于分离各种类型的黄酮类化合物,包括苷及苷元、查耳酮与二氢黄酮等。
黄酮类化合物从聚酰胺柱上洗脱时有下述规律:(1)苷元相同,洗脱先后顺序一般是:叁糖苷,双糖苷,单糖苷,苷元。
(2)母核上增加羟基,洗脱速度即相应减慢。
(3)不同类型黄酮化合物,先后流出顺序一般是:异黄酮,二氢黄酮醇,黄酮,黄酮醇。
(4)分子中芳香核、共轭双键多者易被吸附,故查耳酮往往比相应的二氢黄酮难于洗脱。
3.葡聚糖凝胶(Sephadex gel)柱色谱对于黄酮类化合物的分离,主要用两种型号的凝胶:Sephadex-G 型及Sephadex-LH20型。
用葡聚糖凝胶分离黄酮类化合物的机理是:分离游离黄酮时,主要靠吸附作用。
凝胶对黄酮类化合物的吸附程度取决于游离酚羟基的数目,数目越多,越难洗脱。
但分离黄酮苷时,则分子筛的性质起主导作用。
在洗脱时,黄酮苷类大体上是按分子量由大到小的顺序流出柱体。
(二)pH梯度萃取法pH梯度萃取法适合于酸性强弱不同的黄酮苷元的分离。
根据黄酮类苷元酚羟基数目及位置不同其酸性强弱也不同的性质,可以将混合物溶于有机溶剂(如乙醚)后,依次用5%NaHCO3、5%Na2CO3、0.2%NaOH 及4%NaOH溶液萃取,来达到分离的目的。
一般规律大致如下:7,4′-二羟基酸性最强,可以溶于5%NaHCO3,其次是含有7或4′-羟基可以溶于5%Na2CO3,然后是含有一般酚羟基可以溶于0.2%NaOH 溶液中,最后是含有5-羟基只能溶解在4%NaOH溶液中。