期货投资者开户申请表
- 格式:docx
- 大小:24.87 KB
- 文档页数:4
开通期货账户申请书三篇《合同篇一》合同编号:____________甲方(申请人):____________乙方(期货公司):____________根据《中华人民共和国合同法》、《期货交易管理条例》等相关法律法规,甲乙双方在平等、自愿、公平、诚实信用的原则基础上,就甲方申请开通期货交易账户事宜,达成如下协议:第一条账户开通1.1 甲方同意委托乙方办理期货交易账户开通手续,并遵循乙方的开户流程和规定。
1.2 乙方负责为甲方开立期货交易账户,并相关的交易服务。
第二条甲方声明与承诺2.1 甲方保证向乙方的所有资料真实、准确、完整,包括但不限于身份证明、财务状况、投资经验等。
2.2 甲方承诺遵守国家法律法规、期货交易所规则及乙方相关规定,进行期货交易。
2.3 甲方保证不将账户借给他人使用,不进行内幕交易、操纵市场等违法行为。
第三条乙方义务3.1 乙方应当按照法律法规和甲方的资料,为甲方开立期货交易账户。
3.2 乙方应当为甲方的期货交易安全、便捷、高效的服务,确保交易系统的稳定运行。
3.3 乙方应当定期向甲方发送账户交易报告,并解答甲方关于账户交易的问题。
第四条交易资金与费用4.1 甲方同意将交易资金存入乙方指定的期货交易账户。
4.2 甲方应当承担期货交易产生的手续费、印花税等费用。
具体费率以乙方公布的标准为准。
4.3 乙方有权对甲方的交易资金进行冻结、划转,以保障甲方交易的安全。
第五条账户管理5.1 甲方有权随时查询、修改、撤销交易指令,并有权查询账户交易记录、资金余额等信息。
5.2 甲方有权终止本合同,并要求乙方办理账户销户手续。
5.3 乙方有权根据法律法规和期货交易所规则,对甲方的交易行为进行监控和管理。
第六条违约责任6.1 甲乙双方违反本合同的约定,导致合同无法履行或者造成对方损失的,应当承担违约责任。
6.2 甲方违反法律法规、期货交易所规则的,应当承担相应的法律责任。
6.3 乙方未按照本合同约定服务的,甲方有权要求乙方承担违约责任。
期货投资者开户申请表合同协议书范本尊敬的投资者:欢迎您选择参与期货投资。
在您正式开启期货投资之旅前,请仔细阅读并填写本《期货投资者开户申请表合同协议书》,以确保您充分了解并同意其中的各项条款和规定。
一、投资者基本信息1、投资者姓名:_____2、身份证号码:_____3、联系电话:_____4、电子邮箱:_____5、联系地址:_____6、职业:_____7、年收入:_____二、投资经验与风险承受能力1、您是否具有金融投资经验?是,请简述投资经历:_____否2、您对期货投资的风险了解程度如何?非常了解了解一般不太了解完全不了解3、您的风险承受能力:高风险承受能力中等风险承受能力低风险承受能力三、期货交易相关信息1、您是否已经了解期货交易的基本规则和流程?是否2、您计划用于期货交易的资金来源:自有资金借贷资金其他(请注明):_____3、您预计的期货交易频率:频繁交易(每日多次)较频繁交易(每周多次)偶尔交易(每月几次)很少交易(每年几次)四、声明与承诺1、本人承诺所提供的上述信息真实、准确、完整,如有虚假陈述,愿意承担相应的法律责任。
2、本人已经充分了解期货投资的风险,愿意自行承担因期货交易产生的损失。
3、本人同意遵守期货交易所的相关规定和交易规则,以及期货公司的各项管理制度。
五、期货公司的权利与义务1、期货公司有权对投资者的资质和信息进行审核,如发现不符合开户条件或提供虚假信息,有权拒绝开户或暂停交易。
2、期货公司应当为投资者提供期货交易的相关服务,包括但不限于交易通道、行情资讯、风险提示等。
3、期货公司有义务保护投资者的个人信息和交易数据的安全,不得泄露或用于其他非法目的。
六、费用与结算1、投资者应当按照期货公司的规定支付交易手续费、保证金等相关费用。
2、期货交易的结算将按照期货交易所的规定和期货公司的结算流程进行。
七、争议解决1、如投资者与期货公司之间发生争议,应当首先通过友好协商解决;协商不成的,可以向期货交易所投诉或者向有管辖权的人民法院提起诉讼。
附件1:证券账户开立申请表1、证券账户开立申请表(适用于自然人)2、证券账户开立申请表(适用于机构)—1 —证券账户开立申请表(适用于自然人)本人已阅读并承诺遵守《证券账户业务办理须知》(见背面),保证填写的上述资料真实、准确、完整、有效,并承诺不出借证券账户给他人使用,不通过证券账户下设子账户、分账户、虚拟账户等方式违规进行证券交易。
对因违反《证券账户管理规则》导致的相应经济损失和法律责任由本人承担。
投资者确认签章:日期:年月日证券账户业务办理须知1、中国证券登记结算有限责任公司(以下简称中国结算)及其委托的开户代理机构,负责为投资者开立证券账户,用于记录证券账户持有人的证券(含证券衍生品)持有及其变动情况,并提供证券账户查询、变更、注销以及关联关系确认等账户业务服务。
2、投资者开立和使用证券账户应当遵守国家有关法律法规、行政规章以及中国结算《证券账户管理规则》及相关自律规则等有关规定。
投资者在申请开立证券账户前,应当仔细阅读本须知及业务申请表。
投资者签署业务申请表后,表示其已经认真阅读并同意接受本须知条款。
对于拒绝签署申请表的投资者,中国结算或其委托的开户代理机构拒绝为其开立证券账户。
3、投资者应当以本人名义开立证券账户,不得冒用他人名义或利用虚假证件开立证券账户。
投资者提交开户申请时,应当提供真实、准确、完整、有效的开户信息及申请材料,并对材料的真实性、准确性、完整性、有效性负责。
投资者应对中国结算或开户代理机构录入的证券账户信息予以确认并对确认结果负责。
投资者因违规开立证券账户导致的相应经济损失和法律责任由其本人承担。
4、中国结算及其委托的开户代理机构对投资者所提供的开户申请材料进行形式审核,可通过身份证阅读器或公安部身份证核查系统、机构信息核查系统、电信运营商等核验投资者提供的各项信息。
前述审核行为并不表明对投资者所提供的业务申请材料作出真实性判断或者保证。
5、投资者办理证券账户开立时,统一账户平台将根据开户代理机构的申报建立新开证券账户与一码通账户之间的关联关系。
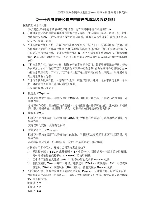
关于开通申请表和销户申请表的填写及收费说明各期货公司合作伙伴:为了规范填写开通申请表和销户申请表,现对表格中各栏详细说明如下:1、开通申请表和销户申请表中各项均需客户本人填写,本人签字。
基金、资管计划、信托需填写产品全称,由产品管理人或投资顾问盖章。
期货公司资管计划,盖部门章也可。
法人户,需盖公司章;2、“开拓者软件账户”栏,若客户希望将期货资金账户与已有的开拓者软件账户关联,则需填写希望关联的开拓者软件账户ID;若此项未填写,则视为客户尚无开拓者软件账户,开拓者公司将为其生成一个开拓者软件账户ID;若客户需要变更资金账号与开拓者软件账户ID的关联,或新增关联,客户可拨打开拓者公司客服电话1或联系所开户的期货公司;3、“柜台系统”栏,请客户勾选,期货公司有多套柜台系统,若不明确则无法开通。
若客户在开拓者软件中自行关联了该期货公司的某一柜台系统,但与该期货公司已经对接TB 的柜台系统不符的,开拓者公司开通时,将开通实际可用的柜台。
原则上,以开通申请表上勾选的柜台为准。
4、“开拓者软件版本”栏,目前有三个版本,请客户需要开通哪一个版本就勾选哪一个版本,将按照勾选申请开通的版本收取费用。
各版本的收费标准如下:●极速版(TB-plus):标准费率是按交易所手续费标准的25%收取,但根据月均交易所手续费所达到的量,可逐级优惠;支持程序化交易,是旗舰版的升级版本,支持旗舰版的几乎所有功能,此外还有多项重要、强大的新功能,并且测试、优化、运行等各方面速度都显著快很多。
●旗舰版(TB):标准费率是按交易所手续费标准的25%收取,但根据月均交易所手续费所达到的量,可逐级优惠;支持程序化交易,是原有老版本。
●智能交易平台(TB-smart):标准费率是按交易所手续费标准的5%收取,但根据月均交易所手续费所达到的量,可逐级优惠;不支持程序化交易,但可使手动(人工)交易智能化,极致便捷。
对同时使用多个版本,开拓者公司的特惠政策如下:1)开通极速版(TB-plus)或旗舰版(TB)中的一个,则赠送另一个版本的使用权限,同时还赠送智能交易平台(TB-smart)的使用权限;2)仅申请开通智能交易版TB-smart,则仅按智能交易版TB-smart收费;3)智能交易版TB-smart用户,申请开通极速版(TB-plus)或旗舰版(TB),则仅收取极速版(TB-plus)或旗舰版(TB)的费用,智能交易版TB-smart免费。
期货开户流程模板一.开立资金账户,申请商品期货交易编码:填写资料如下:1.开户合同:1.1?期货交易风险讲明书?:开户合同第三页,要求本人抄写,本人签字,抄写内容需完整,不能遗漏,日期填写开户当日日期。
:开户合同第六页,要求本人抄写,本人签字,抄写内容需完整,不能遗漏,日期填写开户当日日期。
开户申请表〔自然人〕:开户合同第七页,客户信息必须填全,其中要注重:职业不能填其他,证件截止日期如是长期,需要填写2999年12月31日,个人户从事期货交易目的基本上填投机,期货保证金存管银行名称必须具体到开户支行,假如客户不太清晰在哪家银行开立的银行卡,能够打卡面的银行客服查询,支行名称一定要正确,假如期货公司未查出存在客户填写的开户银行,客户必须重新填写开户合同,是否开通银期转账,应填“是〞。
客户应在申明栏签字,日期填写开户当日日期,投资者期货资金账号填上后,在扫描上传期货总部审核,当日结算后,开户岗能够在金士达系统中查询到申请到的交易编码,在邮寄合同前,必须将交易编码填写在此页相应的表格内,在交易编码生成第二日,期货总部会将客户在中国期货保证金金控中心查询用户名及查询初始密码通过OA发送开户岗,开户岗应在邮寄合同前,将查询用户名及初始密码填进相应的表格内。
合同:开户合同第十二页,在该页右上方,客户需在乙方签字,客户轻易漏签。
合同第二十六页,客户需在乙方签字,日期填写开户当日日期。
1.5期货交易托付代理授权书:合同第二十七页,自然人客户一般不需要填写。
资料粘贴页:合同二十八页,粘贴身份证复印件正反两面,确认身份证与原件一致,并确认身份证在有效期之内。
经办复核合规需在此页签字。
2.自然人客户投资风险调查表:3.手续费调整表:佣金调整表需按所设模板填写好后,客户签字确认。
二.股指期货开户:1.查询在为客户申请中金交易编码前,必须先填写交易经历查询表及信用风险查询申请表确认客户有十笔商品交易经验或满足十个交易日二十比仿真交易经验。
期货开户详细流程
在投资期货之前,是必须要开设期货账户,才能够正式通过某家期货公司,进行期货投资的。
下面就来介绍期货开户步骤,供投资者们参考使用。
首先需要有一家期货公司,这也是期货开户的基础,期货公司一般会通过网站或者柜台办理期货开户业务。
找到合适的期货公司之后,就需要准备好下列材料:
(1)身份证复印件:主要是投资者自己的有效身份证件,用于识别自己的身份,一般需要复印正反面;
(2)交易人资格材料:一般期货公司要求投资者在开户时要求他们有必要的经济实力,根据财产证明材料来认定投资者的经济实力,所提供的财产证明材料一般包括工作证明、现金流水、存款证明、投资证明、保单凭证等;
(3)客户签名确认书:客户在开户的过程中,除了要提供相关的资料之外,还需要复印的客户签名确认书;
(4)实盘账号申请单:这是投资者申请实盘账号所需要填写并提交的一份文件;
(5)其他个别期货公司特殊文件:开户投资者还可能需要提交一些其他特殊文件,包括申请理财产品的有效委托书,借款承诺书等等。
有了以上的各项文件之后,投资者就可以进行期货开户了。
期货开户主要就是填写开户表格和上述资料,完善资料和签订相关协议合同,完成相关账户配置,开通相关账户应用,设定限额等步骤。
一般在提交相关资料并支付开户费用之后,期货公司会在1-2个工作日内完成开户,完成开户后,期货公司会及时发送开户函、相关交易账号信息,同时也可以申请免费的投资管理账号和软件,来为投资者提供更好的服务。
开通期货账号之后,投资者就可以正式使用账户进行期货交易了。
需要注意的是,开设期货账户时,一定要填写的准确的个人信息,并严格按照期货公司要求提供,保证投资者身份的合法性与真实性,才能保证投资者投资账户的安全和权益。
开户申请表(个人)填表日期: 年月日填表说明:1.为确保您的利益,请在选项前填写“是”或“否”,带“*”为必填项。
短信方式通知的,成功发送即视为送达。
电话通知即时生效。
请您预留准确有效的联系方式,确保您能顺畅地接收到我们的服务和通知。
开户申请表(机构)填表日期: 年月日填表说明:1.为确保您的利益,请在选项前填写“是”或“否”,带“*”为必填项。
2.我们将通过您所选择的服务方式及联系方式为您提供交易有关重要信息。
以电子邮件或手机短信方式通知的,成功发送即视为送达。
电话通知即时生效。
请您预留准确有效的联系方式,确保您能顺畅地接收到我们的服务和通知。
投资者基本信息表(个人)投资者基本信息表(机构)填表日期:年月日资金账号:投资者风险承受能力评估问卷(适用于个人投资者)投资者姓名:资金账号:本问卷旨在了解您可承受的风险程度等情况,借此协助您选择合适的产品或服务类别,以符合您的风险承受能力。
风险承受能力评估是本公司向投资者履行适当性义务的一个环节,其目的是使本公司所提供的产品或服务与您的风险承受能力等级相匹配。
本公司特别提醒您:本公司向投资者履行风险承受能力评估等适当性义务,并不能取代您自己的投资判断,也不会降低产品或服务的固有风险。
同时,与产品或服务相关的投资风险、履约责任以及费用等将由您自行承担。
本公司提示您:本公司根据您提供的信息对您进行风险承受能力评估,履行适当性义务。
本公司建议:当您的各项状况发生重大变化时,需对您所投资的产品及时进行重新审视,以确保您的投资决定与您可承受的投资风险程度等实际情况一致。
本公司在此承诺,对于您在本问卷中所提供的一切信息,本公司将严格按照法律法规要求承担保密义务。
除法律法规规定的有权机关依法定程序进行查询以外,本公司保证不会将涉及您的任何信息提供、泄露给任何第三方,或者将相关信息用于违法、不当用途。
一、财务状况1、您的主要收入来源是:A. 工资、劳务报酬B. 生产经营所得C. 利息、股息、转让证券等金融性资产收入D. 出租、出售房地产等非金融性资产收入E. 无固定收入2、最近您家庭预计进行证券投资的资金占家庭现有总资产(不含自住、自用房产及汽车等固定资产)的比例是:A.70%以上B.50%-70%C.30%-50%D.10%-30%E.10%以下3、您是否有尚未清偿的数额较大的债务,如有,其性质是:A. 没有B. 有,住房抵押贷款等长期定额债务C. 有,信用卡欠款、消费信贷等短期信用债务D. 有,亲朋之间借款4、您可用于投资的资产数额(包括金融资产和不动产)为:A. 不超过50万元人民币B. 50万-300万元(不含)人民币C. 300万-1000万元(不含)人民币D. 1000万元人民币以上二、投资知识5、以下描述中何种符合您的实际情况:A. 现在或此前曾从事金融、经济或财会等与金融产品投资相关的工作超过两年B. 已取得金融、经济或财会等与金融产品投资相关专业学士以上学位C. 取得证券从业资格、基金从业资格、期货从业资格、注册会计师证书(CPA)或注册金融分析师证书(CFA)中的一项及以上D. 我不符合以上任何一项描述三、投资经验6、您的投资经验可以被概括为:A.有限:除银行活期账户和定期存款外,我基本没有其他投资经验B.一般:除银行活期账户和定期存款外,我购买过基金、保险等理财产品,但还需要进一步的指导C.丰富:我是一位有经验的投资者,参与过股票、基金等产品的交易,并倾向于自己做出投资决策D.非常丰富:我是一位非常有经验的投资者,参与过权证、期货或创业板等产品的交易7、有一位投资者一个月内做了15笔交易(同一品种买卖各一次算一笔),您认为这样的交易频率:A. 太高了B. 偏高C. 正常D. 偏低8、过去一年时间内,您购买的不同产品或接受的不同服务(含同一类型的不同产品或服务)的数量是:A. 5个以下B. 6至10个C. 11至15个D. 16个以上9、以下金融产品或服务,您投资经验在两年以上的有:A. 银行存款等B. 债券、货币市场基金、债券型基金或其它固定收益类产品等C. 股票、混合型基金、偏股型基金、股票型基金等权益类投资品种等D. 期货、期权、融资融券E. 复杂金融产品、其他产品或服务(注:本题可多选,但评分以其中最高分值选项为准。
境内自然人投资者首次申请原油期货开户流程图原本司客户
新客户本人持以下资料办理开户手续:身份证、银行卡、交易经历证明文件、选择提供专业投资者的申请材料(如收
入证明,资产证明)等。
本人持以下资料办理开户手续:身份证、
交易经历证明文件、选择提供专业投资
者的申请材料等知识测试客户下载行情及交易系统,修
改交易密码、资金密码、监控
中心查询密码,办理银期,转
入资金。
客户
未通过不予开户未通过不予开户
通过
通过
完成投资者适当性管理适配
申请编码前5个工作日可用资金余额
不低于人民币50万或等值外币验证
申请交易编码
领取期货合同
原油期货
开户完成签署:
华泰期货境内个人客户能源中
心编码申请表采集客户影像、签署开户文件和能源中心申请表
原本司客户新客户不存在严重不良诚信记录或者被有权监管机
关宣布为期货市场禁止进入者的情形;
不存在法律、行政法规、规章和交易所业务
规则禁止或者限制从事期货交易的情形。
通过
通过
原本司客户新客户。
期货交易流程期货交易是指投资者在交易所购买或出售标准化合约,以约定将来的特定时间和价格交割某种商品。
期货交易通常涉及投机和对冲,为投资者提供了获取利润、管理风险和进行交易的机会。
本文将介绍期货交易的基本流程,包括开户、选择期货品种、下单交易、交割和风险管理等方面内容。
一、期货交易开户在进行期货交易之前,投资者需要选择一家期货经纪公司来开立期货交易账户。
开户流程通常包括填写开户申请表格、提供个人身份证明文件和签订相关协议等步骤。
投资者应选择有良好声誉和监管合规的期货经纪商,以确保交易安全和合法性。
二、选择期货品种开户后,投资者需要根据自身投资目标和风险承受能力来选择适合自己的期货品种。
期货市场涉及多种商品,如金属、能源、农产品、股指等,每种品种都有特定的交易规则和价格波动特征。
投资者应仔细研究不同品种的基本面和技术面指标,以便作出明智的交易决策。
三、下单交易选择好期货品种后,投资者可以通过交易软件或电话通知经纪商下达交易指令。
交易指令通常包括买卖方向、合约品种、交易手数和委托价格等信息。
投资者应关注市场行情和流动性,以确定合适的交易时机。
在下单交易前,投资者还应设置止损和止盈价位,以控制风险和确保盈利。
四、交易执行和持仓管理一旦交易指令提交,期货交易系统将根据市场情况执行该笔交易。
在交易执行后,投资者将持有相应的多头或空头头寸。
投资者应及时关注持仓情况,并根据市场变化进行相应的调整。
投资者还可以根据自己的判断和策略进行止盈或补仓操作,以实现预期的交易目标。
五、交割和平仓期货合约通常有交割日,到达交割日时,投资者需要决定是按照合约规定进行实物交割,还是提前平仓结算现金。
大部分投资者选择平仓结算现金,这样可以避免实际交割带来的物流和仓储成本。
投资者可以在交割日前平仓,或者选择交割月份之前平仓避免交割。
六、风险管理期货交易涉及投资风险,投资者应积极管理和控制风险,以保护自己的资金安全。
多种风险管理工具可供选择,如止损单、止盈单、反向委托和期权等。
期货投资者开户申请表(机构)要点期货投资者(机构)向期货经纪公司提交申请,用于期货交易开户。
期货投资者开户申请表一、会员信息会员名称某某期货有限公司期货公司会员号上海期货交易所大连期货交易所郑州期货交易所中国金融期货交易所二、客户基本信息机构全称经营范围注册资本法定代表人/负责人证件类型□身份证□其他证件号码证件到期日期开户代理人证件类型□身份证□其他证件号码证件到期日期控股股东/实际控股人证件类型□身份证□营业执照□其他证件号码证件到期日期营业执照号(副本)证件到期日组织机构代码证号证件到期日期统一社会信用代码号证件到期日税务登记证号证件到期日期三、期货交易委托信息指令下达人□同开户代理人□在《期货交易委托代理人授权书》中约定资金调拨人□同开户代理人□在《期货交易委托代理人授权书》中约定结算单确认人□同开户代理人□在《期货交易委托代理人授权书》中约定四、期货结算账户期货保证金存管银行名称(明确具体网点)期货结算账号1、银行2、银行3、银行备注:期货结算银行为以下银行:工商银行、农业银行、中国银行、建设银行、交通银行、浦发银行、光大银行、民生银行、兴业银行、招商银行。
声明:以上为本单位登记的用于期货交易出入金的银行结算账户,本单位在期货公司的出入金均通过以上账户办理。
本人声明,如未通过期货公司直接到银行办理增加或变更银期转账账户的,期货公司可以默认该账户为本单位用于期货交易出入金的银行结算账户。
五、客户密码通知书您在本公司网上交易委托系统的初始交易密码和初始资金密码已告知您本人,请您及时修改您的初始密码并妥善保管,以防您的资金受损。
资金账号初始交易、资金密码营业执照号/统一社会信用代码号后6位数字中国期货市场监控中心查询系统用户名中国期货市场监控中心查询系统初始密码六、风险承受能力调查问卷问卷旨在了解贵单位可承受的风险程度等情况,借此协助贵单位选择合适的金融产品和金融服务类别,以符合贵单位的风险承受能力。
附件一:证券账户业务申请表
证券账户业务申请表(附表)
□□
本人已阅读并承诺严格遵守《投资者开立证券账户须知》,保证填写的上述资料真实、准确、完整、有效,并承诺不出借证券账户给他人使用,不通过证券账户下设子账户、分账户、虚拟账户等方式违规进行证券交易。
对因违反证券账户管理规则导致的相应经济损失和法律责任由本人承担。
申请人确认签章(需加盖公章):日期:年月日
证券账户业务申请表(适用于证券公司定向资产管理计划)
□□
本人已阅读并承诺严格遵守《投资者开立证券账户须知》,保证填写的上述资料真实、准确、完整、有效,并承诺不出借证券账户给他人使用,不通过证券账户下设子账户、分账户、虚拟账户等方式违规进行证券交易。
对因违反证券账户管理规则导致的相应经济损失和法律责任由本人承担。
申请人确认签章(需加盖公章):日期:年月日。
期货市场投资者开户登记表填写说明投资者参与期货交易之前,必须向期货经纪公司申请,开设期货交易帐户。
首先,投资者要按期货交易所的规定填写《期货市场投资者开户登记表》(以下简称为《登记表》),并出具相关证件。
这里就如何填写《登记表》,说明如下。
一、总纲1.投资者开设期货交易帐户采用期货交易所发放投资者交易编码的方式。
交易编码是指投资者进行期货交易的专用代码,是期货交易所计算机系统进行交易、结算、交割和标准仓单确认的依据。
2.《登记表》由期货交易所统一制作。
投资者须填写《登记表》上有关内容,并携带相关证件到期货经纪公司办理;会员单位的自营帐户开户统一到期货交易所交易部办理。
3.期货经纪公司将《登记表》上所有投资者的资料输入“期货市场投资者开户系统”,待确认和批准后,投资者可以获得参与期货交易的交易编码。
4.期货市场投资者分为自然人和法人两类。
二、自然人开户5.自然人投资者所需证件包括:申请人有效身份证原件,指定下单人、资金调拨人、结算单确认人有效身份证复印件。
6.自然人填写资料(1)会员单位名称――全称;(2)会员号―― 4个数字,例如上海期货交易所1号会员,会员号为0001;(3)申请人填写姓名――中文填写,与该申请人有效身份证的姓名一致;性别――男/女;年龄――数字填写;职业――待业,退休,学生,专业人士,经理,公务员,职员,私营主,其他;身份证号码——与该申请人有效身份证上一致的15或18位身份证号码。
其中若填入的是15位身份证号码,系统自动升为18位;若填入的是18位身份证号码,系统自动校验其号码的准确性(若不准确即不予接受);联系电话——必须填写“国家代码”-“地区区号”-“本地电话号码”;联系地址——以“ⅹⅹ省ⅹⅹ市ⅹⅹ区(县)ⅹⅹ街道ⅹⅹ路ⅹⅹ弄ⅹⅹ号ⅹⅹ室”的固定格式填写;邮政编码――有效的6位号码,与联系地址保持一致;(4)指定下单人姓名、身份证号码、联系电话、联系地址、邮政编码(有关填写说明同上);(5)资金调拨人姓名、身份证号码、联系电话、联系地址、邮政编码(有关填写说明同上);(6)结算单确认人姓名、身份证号码、联系电话、联系地址、邮政编码(有关填写说明同上);7.自然人填完《登记表》上有关内容,签名表示“本人有能力承担风险,并保证资金来源的合法性和所提供资料的真实性。
开户申请表(个人)填表日期: 年月日填表说明:1. 为确保您的利益,请在选项前填写“是”或“否”, 带“ * ”为必填项。
2.我们将通过您所选择的服务方式及联系方式为您提供交易有关重要信息。
以电子邮件或手机短信方式通知的,成功发送即视为送达。
电话通知即时生效。
请您预留准确有效的联系方式,确保您能顺畅地接收到我们的服务和通知。
开户申请表(机构)填表日期: 年月日填表说明:1. 为确保您的利益,请在选项前填写“是”或“否”, 带“ * ”为必填项。
2. 我们将通过您所选择的服务方式及联系方式为您提供交易有关重要信息。
以电子邮件或手机短信方式通知的,成功发送即视为送达。
电话通知即时生效。
请您预留准确有效的联系方式,确保您能顺畅地接收到我们的服务和通知。
投资者基本信息表(个人)填表日期:年月日资金账号:投资者基本信息表(机构)填表日期:资金账号:投资者风险承受能力评估问卷(适用于个人投资者)投资者姓名:资金账号:本问卷旨在了解您可承受的风险程度等情况,借此协助您选择合适的产品或服务类别,以符合您的风险承受能力。
风险承受能力评估是本公司向投资者履行适当性义务的一个环节,其目的是使本公司所提供的产品或服务与您的风险承受能力等级相匹配。
本公司特别提醒您:本公司向投资者履行风险承受能力评估等适当性义务,并不能取代您自己的投资判断,也不会降低产品或服务的固有风险。
同时,与产品或服务相关的投资风险、履约责任以及费用等将由您自行承担。
本公司提示您:本公司根据您提供的信息对您进行风险承受能力评估,履行适当性义务。
本公司建议:当您的各项状况发生重大变化时,需对您所投资的产品及时进行重新审视,以确保您的投资决定与您可承受的投资风险程度等实际情况一致。
本公司在此承诺,对于您在本问卷中所提供的一切信息,本公司将严格按照法律法规要求承担保密义务。
除法律法规规定的有权机关依法定程序进行查询以外,本公司保证不会将涉及您的任何信息提供、泄露给任何第三方,或者将相关信息用于违法、不当用途。