会计经验:现金流量表的编制方法-直接法和间接法
- 格式:pdf
- 大小:55.88 KB
- 文档页数:3
什么是现金流量表现金流量表的编制方法有哪些现金流量表(Cash Flow Statement)是会计报表中的一项重要内容,用于反映企业在一定会计期间内的现金流动情况。
它以现金为核心,记录了企业经营、投资和筹资活动对现金流量的影响,为用户提供了判断企业现金流量状况的依据。
现金流量表的编制方法主要包括直接法、间接法和调整间接法。
一、直接法编制现金流量表直接法是按照现金支付和收入的性质进行分类,逐一列示各项现金收入和支付项目的金额,然后计算各项现金流量的总和,以得出净现金流量。
直接法编制现金流量表的步骤如下:1. 经营活动的现金流量- 销售商品、提供劳务收到的现金- 支付给职工以及为职工支付的现金- 购买商品、接收劳务支付的现金- 支付的各项税费- 支付的其他与经营活动有关的现金2. 投资活动的现金流量- 收回长期债权投资收到的现金- 取得投资收益收到的现金- 处置固定资产、无形资产和其他长期资产收回的现金- 购建固定资产、无形资产和其他长期资产支付的现金- 投资支付的现金3. 筹资活动的现金流量- 吸收投资者投资收到的现金- 取得借款收到的现金- 偿还借款支付的现金- 分配利润支付的现金- 以及筹资支付的其他现金4. 现金流量表编制将以上三个活动的现金流量汇总,计算净现金流量,并通过将期初现金余额与净现金流量相加,得出期末现金余额。
二、间接法编制现金流量表间接法是以净利润为基础,通过调整净利润来计算现金流量。
具体步骤如下:1. 调整净利润首先,调整净利润,将其中与现金无关的项目排除,如计提的折旧、摊销、减值准备等。
2. 调整经营活动现金流量根据调整后的净利润,对与经营活动有关的项目进行调整,如变动资金、长短期应收款的变动、应收利息、应付款项等。
3. 调整投资和筹资活动现金流量根据调整后的经营活动现金流量,对与投资和筹资活动有关的项目进行调整,如购建固定资产、支付利息和股息等。
4. 现金流量表编制将调整后的经营、投资和筹资活动的现金流量汇总,计算净现金流量,并通过将期初现金余额与净现金流量相加,得出期末现金余额。
会计核算实操现金流量表的直接法与间接法编制现金流量表是财务报表的重要组成部分,用于反映企业在一定会计期间内现金和现金等价物的流入和流出情况。
在编制现金流量表时,会计师可以采用直接法或间接法两种方法进行核算。
本文将详细介绍直接法和间接法的编制流程,并分析其优缺点。
一、直接法编制现金流量表直接法是通过明细列举各项现金流入和流出的具体金额来编制现金流量表。
具体步骤如下:1. 列出现金流入项:首先,需要将各项现金流入的金额列举出来。
常见的现金流入项包括销售收入、收回短期投资、出售固定资产等。
对于销售收入,需要减去与销售相关的营业税及其他附加税费。
2. 列出现金流出项:接下来,列举各项现金流出的金额。
主要包括采购原材料、支付工资、支付税费、支付租金等。
在列举支付工资时,需要注意扣除个人所得税等相关税费。
3. 计算净现金流量:将现金流入项和现金流出项的金额进行合计,然后相减得到净现金流量。
如果净现金流量为正数,则表示现金流入多于流出;如果净现金流量为负数,则表示现金流出多于流入。
二、间接法编制现金流量表间接法是通过已有财务报表中的利润总额,以及调整项目来推算现金流量表中的现金流入和流出。
具体步骤如下:1. 计算净利润:首先,需要根据公司的利润表计算出净利润。
净利润即为销售收入减去各项费用(包括成本费用、税费等)后的余额。
2. 做出调整:在计算净现金流量之前,需要对净利润进行调整。
常见的调整项目包括非经营性损益、折旧与摊销、坏账准备、预付款项的变动等。
3. 计算净现金流量:将经过调整后的净利润与其他非现金收支进行合并,得到净现金流量。
这些非现金收支主要包括折旧与摊销、处置固定资产损失、长期投资损益等。
三、直接法与间接法的优缺点比较直接法和间接法在编制现金流量表时各有优缺点。
直接法的优点在于,能够直接反映企业现金的流入和流出情况,相对直观清晰。
同时,直接法的现金流入流出项目与经营活动直接相关,能够更好地提供决策者对企业经营活动的了解。
现金流量表的编制和分析方法在编制和分析现金流量表时,需要运用一定的方法和技巧来确保其准确性和可读性。
下面将介绍现金流量表的编制和分析方法。
一、现金流量表的编制方法现金流量表是反映企业特定时期内现金流入和流出情况的财务报表。
编制现金流量表可以按直接法、间接法和综合法进行。
1.直接法直接法是根据现金流量凭证,将各项现金流量直接分类为经营活动、投资活动和筹资活动的现金流量。
在编制现金流量表时,需对现金流量凭证进行搜集和整理,将相关现金流量项目相加得到各项活动的现金流入和流出总额。
2.间接法间接法是通过调节净利润来计算现金流量。
基于利润表和资产负债表,对净利润进行调整,将与现金无关的项目排除,再添加与现金相关的项目。
这样得到的调整后的净利润即为经营活动产生的经营现金流量净额,然后再通过整理投资活动和筹资活动的现金流量项目,得到现金流量表。
3.综合法综合法是直接法和间接法的结合。
综合法根据企业实际情况,采用直接法和间接法两种方法共同编制现金流量表。
先按照直接法列出各项现金流量,再按照间接法调节净利润,最后综合两者,得到准确的现金流量表。
二、现金流量表的分析方法现金流量表的分析是为了从中获取对企业的经营和财务状况的洞察,以做出明智的决策和安排。
1.流量比率分析流量比率分析是通过计算不同流量项目之间的比率,来衡量企业的偿债能力、盈利能力和成长能力。
常见的流量比率包括经营活动现金流入比例、经营活动现金流出比例、投资活动现金流入比例、投资活动现金流出比例和筹资活动现金流入比例等。
2.现金流量净现值分析现金流量净现值分析是基于现金流入和现金流出的时间价值,评估企业投资项目的价值。
通过计算投资项目的净现值,可以判断投资项目的价值、可行性和回报率。
3.自由现金流量分析自由现金流量是指企业在特定时期内可用于分配给债权人和股东的现金流量。
通过分析自由现金流量,可以评估企业的财务灵活性、盈利能力和资本结构。
4.现金流量风险分析现金流量风险分析是为了评估企业面临的现金流量风险和抵御风险的能力。
现金流量表的编制方法现金流量表是会计报表中的一部分,用于记录一个企业或组织在特定时间段内的现金流动情况。
现金流量表的主要目的是反映企业在经营活动、投资活动和筹资活动中的现金收入和支出,以及期末现金余额。
因此,现金流量表是衡量公司财务健康状态的重要指标之一。
本文将详细阐述现金流量表的编制方法。
一、现金流量表的种类1.直接法直接法是现金流量表的一种方法,它将企业在期间内的净利润转化为经营现金流量,而不是通过调整会计利润。
直接法计算净现金流量的方法是将现金流入减去现金流出。
2.间接法间接法同样是现金流量表的一种方法,它将会计利润和非现金项目作为调整项来计算现金流量。
间接法的计算方式是将净利润加上非现金费用,如计提折旧和摊销、坏账准备等,减去非现金收益,如投资收益和抵扣所得税等。
二、现金流量表的编制方法1.列出现金流量表的第一部分-经营活动产生的现金流量在现金流量表的第一部分中,列出的是企业在经营活动中产生的现金流量。
经营活动可以包括销售产品、提供服务、支付工资和采购材料等。
在这部分中,需要将净利润作为起点,并加上需要调整的项目,例如:(1)计提的折旧(2)坏账准备(3)没有产生现金流量的其他项目,如收到期间费用等。
此外,还需要列出该部分中的现金流出和现金流入。
现金流出包括采购原材料、支付工资、支付利息和税收等。
现金流入则包括从销售收入中收到的现金、收到应收账款和其他经营活动中收到的现金等。
对于直接法,需要将现金流入和现金流出相减获取净现金流量。
对于间接法,则需要将净利润加上或减去调整项目来获取净现金流量。
2.列出现金流量表的第二部分-投资活动产生的现金流量在现金流量表的第二部分中,需要列出企业在投资活动中产生的现金流量。
投资活动包括购买和出售固定资产、股票和债券等。
这部分列出企业的现金流出和现金流入。
现金流入包括出售长期资产、出售股票和债券等所得的现金。
现金流出则包括购买长期资产、购买股票和债券等的所用现金。
现金流量表的编制方法现金流量表是财务报表中的重要组成部分,用于反映企业在一定会计期间内现金流入和流出的情况。
编制现金流量表的方法包括两种:直接法和间接法。
第一篇:直接法编制现金流量表直接法是一种通过明细列示现金流量的编制方法。
具体步骤如下:1. 将现金流量分为三个主要类别:经营活动现金流量、投资活动现金流量和筹资活动现金流量。
2. 经营活动现金流量包括直接经营活动现金流入和现金流出。
直接经营活动现金流入可以包括销售商品、提供劳务的收到的现金、收到的其他与经营活动有关的现金等;直接经营活动现金流出可以包括购买商品、接受劳务支付的现金、支付的职工薪酬、支付的税费等。
3. 投资活动现金流量包括购买和出售长期资产和其他投资所产生的现金流入和流出。
投资活动现金流入可以包括销售长期资产、取得投资收益等;投资活动现金流出可以包括购买长期资产、投资支出等。
4. 筹资活动现金流量包括借入和偿还借款、吸收投资和分配利润所产生的现金流量。
筹资活动现金流入可以包括借款、发行债券、吸收投资等;筹资活动现金流出可以包括偿还借款、支付利息、分配股利等。
5. 汇总各类别现金流量,得到期末现金余额。
6. 将期初现金余额与期末现金余额相减,得到现金净增加额。
第二篇:间接法编制现金流量表间接法是一种通过利润表和资产负债表信息计算现金流量的方法。
具体步骤如下:1. 根据利润表的信息,调整净利润。
将与经营活动有关的非现金项目(如折旧、摊销、无形资产摊销等)加回净利润,将与经营活动有关的减少的预收款、增加的应收款等项目减去。
2. 根据资产负债表的信息调整净利润。
将与经营活动有关的项目(如无活动净利润、利润中的投资收益等)加回净利润,将与经营活动有关的项目(如非经营性减少的负债、非经营性增加的资产等)减去。
3. 调整后的净利润即为经营活动净现金流量。
4. 分析非经营活动现金流量,包括投资活动现金流量和筹资活动现金流量。
根据资产负债表和相关交易明细,说明非经营活动现金流量的产生原因。
现金流量表的编制方法现金流量表是财务报表中的重要组成部分,用于反映企业在一定时期内现金流入和流出的情况,对企业的经营状况和财务健康状况进行评估。
编制现金流量表的方法有两种,分别是直接法和间接法。
一、直接法直接法是指通过将现金流量按照其性质进行分类,直接列示现金流入和流出的金额,从而得出净现金流量的方法。
1. 现金流入的分类现金流入主要包括以下几个方面:(1)销售商品、提供劳务收到的现金:即企业通过销售商品或提供劳务所收到的现金。
(2)收到的税费返还:即企业收到的与税费相关的返还款项。
(3)收到的其他与经营活动有关的现金:即企业从其他经营活动中收到的现金,如租金收入、利息收入等。
2. 现金流出的分类现金流出主要包括以下几个方面:(1)购买商品、接受劳务支付的现金:即企业通过购买商品或接受劳务所支付的现金。
(2)支付给职工以及为职工支付的现金:即企业支付给职工的工资、奖金等现金。
(3)支付的税费:即企业支付的与税费相关的款项。
(4)支付的其他与经营活动有关的现金:即企业在其他经营活动中支付的现金,如租金支出、利息支出等。
3. 净现金流量的计算净现金流量等于现金流入减去现金流出的金额。
二、间接法间接法是指通过调整净利润来计算净现金流量的方法。
1. 调整净利润在间接法中,首先需要对净利润进行调整,将与现金流量无关的项目排除,包括:(1)计入净利润但不涉及现金收支的项目,如折旧、摊销等。
(2)与投资和筹资活动有关的项目,如投资收益、利息收入等。
(3)与非经营性活动有关的项目,如非经营性损益、非经营性资产处置损益等。
2. 计算净现金流量调整后的净利润加上与经营活动有关的项目,减去与经营活动无关的项目,即可得到净现金流量。
三、选择编制方法在选择编制方法时,应根据企业的实际情况和需要进行选择。
直接法相对来说更直观,能够清晰地反映现金流入和流出的情况,但需要对现金流量进行详细的分类和计算,工作量较大。
间接法相对来说更简便,只需要对净利润进行调整即可,但不能直接反映现金流入和流出的具体金额。
(一)經營活動現金流量經營活動現金流量的列報方法有兩種,一種稱直接法,另一種稱間接法。
1.直接法經營活動現金流量直接法,是指通過現金流入和支出的主要類別直接反映來自企業經營活動的現金流量的報告方法。
採用直接法報告現金流量,可以揭示企業經營活動現金流量的來源和用途,有助於預測企業未來的現金流量。
經營活動現金流入的主要項目包括:(1)銷售商品、提供勞務收到的現金(2)收到的稅費返還(3)收到的其他與經營活動有關的現金經營活動現金流出的主要項目包括:(1)購買商品、接受勞務支付的現金(2)支付給職工以及為職工支付的現金(3)支付的各項稅費(4)支付的其他與經營活動有關的現金經營活動現金流量凈額是經營活動現金流入與經營活動現金流出的差額。
2.間接法經營活動現金流量間接法是在企業當期取得的凈利潤的基礎上,通過有關項目的調整,從而確定出經營活動的現金流量。
採用間接法報告現金流量,可以揭示凈收益與凈現金流量的差別,有利於分析收益的質量和企業的營運資金管理狀況。
將“凈利潤”調整成為“經營活動現金凈額”,需要進行以下4類調整計算:(1)扣除非經營活動的損益(籌資和投資活動的損益):處置固定資產、無形資產、其他長期資產的損失;固定資產報廢損失;財務費用;投資損失(減收益)。
凈利潤扣除“非經營活動損益”後,得出的是“經營活動凈損益”。
(2)加上不支付經營資產的費用:計提的減值準備;計提固定資產折舊;無形資產攤銷;長期待攤費用攤銷;待攤費用減少;預提費用增加。
這6種費用已在計算利潤時扣除,但沒有在本期支付現金,將其加回去,得出“經營活動應得現金”。
(3)加上非現金流動資產減少:存貨減少(減增加);經營性應收項目減少,包括應收票據減少(減增加)、應收賬款減少(減增加)、預付賬款減少(減增加)、其他應收款減少(減增加)。
(4)加上經營性應付項目增加,包括應付票據增加(減減少)、應付賬款增加(減減少)、其他應付款增加(減減少)、應付工資增加(減減少)、應付福利增加(減減少)、應交稅金增加(減減少),以及遞延稅款貸項(該項目的性質比特殊,也可列作非經營損益)。
现金流量表的编制方法现金流量表是财务报表的重要组成部分,用于反映企业在特定时期内现金流入和现金流出的情况。
它是评估企业偿债能力、经营活动的现金流量和投资活动的现金流量的重要依据。
下面将介绍现金流量表的编制方法。
1. 现金流量表的分类根据《企业会计准则》的要求,现金流量表主要分为经营活动现金流量表、投资活动现金流量表和筹资活动现金流量表三个部分。
1.1 经营活动现金流量表经营活动现金流量表反映企业通过生产和销售商品、提供劳务所产生的现金流入和现金流出情况。
编制经营活动现金流量表的方法主要有两种:直接法和间接法。
•直接法:直接法是通过列举经营活动中各个具体项目的现金流量来编制现金流量表。
这种方法需要将现金流入和现金流出项目逐一列示,并计算它们的净额。
•间接法:间接法是通过间接推算法来编制现金流量表。
这种方法通过对净利润进行调整,来反映经营活动中产生的现金流量。
1.2 投资活动现金流量表投资活动现金流量表反映企业进行固定资产投资和其他长期资产投资所产生的现金流入和现金流出情况。
编制投资活动现金流量表的主要方法是直接法。
1.3 筹资活动现金流量表筹资活动现金流量表反映企业通过借款、发行债券和吸收股东投资等方式,筹集资金所产生的现金流入和现金流出情况。
编制筹资活动现金流量表的方法主要是直接法。
2. 现金流量表的编制步骤2.1 收集财务数据编制现金流量表的第一步是收集相关的财务数据。
包括资产负债表、利润表、现金日记账等财务信息。
这些数据将用于后续的分析和计算。
2.2 列示现金流入和现金流出项目根据企业的经营活动、投资活动和筹资活动,列示现金流入和现金流出的具体项目。
例如,经营活动中的现金流入包括销售商品、提供劳务所收到的现金等,现金流出包括购买原材料、支付员工工资等。
2.3 计算各项现金流量根据收集到的财务数据和列示的现金流入和现金流出项目,计算各项现金流量的数额。
对于直接法,每个项目的现金流量数额一般从财务数据直接获取;对于间接法,则需要对净利润进行调整,得到现金流量数额。
现金流量表编制方法及其计算公式
现金流量表是一种会计报表,用于记录企业在一定时期内现金流入和现金流出的情况。
编制现金流量表有两种方法:直接方法和间接方法。
1. 直接方法:
直接方法是根据现金的实际流入和流出金额来编制现金流量表。
编制步骤如下:
1)列出所有现金流入的项目,包括销售收入、投资收入、融资收入等;
2)列出所有现金流出的项目,包括原材料采购、人工成本、税费支出等;
3)计算现金流入净额,即所有现金流入项目的总和;
4)计算现金流出净额,即所有现金流出项目的总和;
5)计算净现金流量,即现金流入净额减去现金流出净额;
6)计算期末现金余额,即期初现金余额加上净现金流量。
2. 间接方法:
间接方法是通过调整利润表计算现金流量。
编制步骤如下:
1)将利润表中的非现金收入和费用调整为现金流入和流出项目;
2)根据调整后的利润表计算经营活动现金流量净额;
3)列出投资活动和融资活动的现金流入和流出项目;
4)计算投资活动和融资活动的净现金流量;
5)计算净现金流量,即经营活动现金流量净额加上投资活动和融资活动的净现金流量;6)计算期末现金余额,即期初现金余额加上净现金流量。
现金流量表的计算公式如下:
净现金流量 = 经营活动现金流量净额 + 投资活动净现金流量 + 融资活动净现金流量
期末现金余额 = 期初现金余额 + 净现金流量。
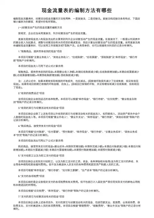
现⾦流量表的编制⽅法有哪些编制现⾦流量表时,经营活动现⾦流量的⽅法有两种,⼀是直接法,⼆是间接法。
直接法和间接法各有特点,下⾯店铺⼩编来为你解答,希望对你有所帮助。
(⼀)经营活动产⽣的现⾦流量的编制⽅法按规定,企业应当采⽤直接法,列⽰经营活动产⽣的现⾦流量。
直接法是按现⾦流⼊和现⾦流出的主要类别列⽰企业经营活动产⽣的现⾦流量。
在直接法下,⼀般是以利润表中的营业收⼊为起算点,调整与经营活动有关的项⽬的增减变动,然后计算出经营活动产⽣的现⾦流量。
采⽤直接法具体编制现⾦流量表时,可以采⽤⼯作底稿法或T型账户法。
业务简单的,也可以根据有关科⽬的记录分析填列。
1."销售商品、提供劳务收到的现⾦"项⽬本项⽬可根据"主营业务收⼊"、"其他业务收⼊"、"应收账款"、"应收票据"、"预收账款"及"库存现⾦"、"银⾏存款"等账户分析填列。
本项⽬的现⾦流⼊可⽤下述公式计算求得:销售商品、提供劳务收到的现⾦=本期营业收⼊净额+本期应收账款减少额(-应收账款增加额)+本期应收票据减少额(-应收票据增加额)+本期预收账款增加额(-预收账款减少额)注:上述公式中,如果本期有实际核销的坏帐损失,也应减去。
(因核销坏账损失减少了应收帐款,但没有收回现⾦)。
如果有收回前期已核销的坏帐⾦额,应加上。
(因收回已核销的坏帐,并没有增加或减少应收账款,但却收回了现⾦)。
2."收到的税费返还"项⽬该项⽬反映企业收到返还的各种税费。
本项⽬可以根据"库存现⾦"、"银⾏存款"、"应交税费"、"营业税⾦及附加"等账户的记录分析填列。
3."收到的其它与经营活动有关的现⾦"项⽬本项⽬反映企业除了上述各项⽬以外收到的其它与经营活动有关的现⾦流⼊,如罚款收⼊、流动资产损失中由个⼈赔偿的现⾦收⼊等。
现金流量表直接法和间接法引言现金流量表是财务会计报表的一部分,用于展示一个企业在特定期间内的现金流动情况。
它能够显示企业在运营、投资和融资活动中产生现金流量的情况。
现金流量表的编制有两种方法,分别是直接法和间接法。
本文将对这两种方法进行详细介绍和比较。
现金流量表直接法现金流量表直接法是一种较为直接和简单的方法,直接展示了企业各项业务活动的现金流量。
该方法要求以现金来源和现金支出的形式呈现,通过将各项收入和支出与现金流量联系起来,以计算出纯现金流量。
现金流量表直接法的编制步骤如下:1.运营活动现金流量的计算:从销售收入中减去营业成本、营业税金和营业费用,再扣除其他与运营活动相关的现金流入和流出,计算出运营活动的净现金流量。
2.投资活动现金流量的计算:计算各项投资活动所产生的现金流入和流出,如购买和出售固定资产、股权投资等,计算出投资活动的净现金流量。
3.融资活动现金流量的计算:计算各项融资活动所产生的现金流入和流出,如发行股票、借款等,计算出融资活动的净现金流量。
4.计算净现金流量:将运营活动、投资活动和融资活动的净现金流量相加,计算出期间的净现金流量。
现金流量表直接法的优点是直观且与企业的经营活动直接相关,能够清晰地展示现金的来源和去向。
但其缺点在于计算复杂度较高,需要详细的财务数据支持。
现金流量表间接法现金流量表间接法是一种比较常用的方法,基于企业的净利润来计算现金流量。
该方法通过将净利润与各项非现金项目进行调整,得到经营活动净现金流量。
现金流量表间接法的编制步骤如下:1.计算净利润:从利润表中获取期间的净利润。
2.调整净利润:将净利润中与现金无关的项进行调整,如计提的折旧、摊销、应收账款减少等,计算出调整后的净利润。
3.计算经营活动净现金流量:通过将调整后的净利润与运营活动中的非现金项目进行调整,如应收账款减少、存货减少等,计算得到经营活动的净现金流量。
4.计算投资活动和融资活动净现金流量:计算各项投资和融资活动的现金流入和流出,计算得到投资活动和融资活动的净现金流量。
会计操作技能教案现金流量表的直接法与间接法编制会计操作技能教案现金流量表的直接法与间接法编制一、引言现金流量表是财务报表中的重要组成部分,它反映了企业一定期间内的现金收入和现金支出情况,帮助管理层评估企业的经营活动。
现金流量表的编制方法一般有直接法和间接法两种,本文将对这两种方法进行详细介绍,并说明其编制的具体步骤。
二、直接法编制现金流量表直接法是通过逐个项目的记述,将企业经营活动产生的现金流量分类列示出来,以得到现金流出和现金流入的总额,并计算出净现金流。
以下是直接法编制现金流量表的步骤:1. 准备工作筹备编制现金流量表所需的资料,包括期末资产负债表、期末利润表和其他相关财务文件。
2. 现金流入项目的计算将与经营活动相关的现金流入项目列示出来,如销售货物收到的现金、收到的其他业务收入等。
3. 现金流出项目的计算将与经营活动相关的现金流出项目列示出来,如购买原材料支付的现金、支付的员工工资等。
4. 现金流量表的编制根据现金流入和现金流出项目的计算结果,编制现金流量表。
将现金流入项目与现金流出项目进行对比,计算出净现金流。
三、间接法编制现金流量表间接法基于利润表来计算现金流量,通过将利润表的各项账目转换为现金流量的变动,最终得到现金流量表。
以下是间接法编制现金流量表的步骤:1. 准备工作收集期末资产负债表、期末利润表和其他相关财务文件。
2. 从利润表中找到调整项目找出与现金流量有关的项目,如营业收入中的应收账款、应付账款中的贷款等,将其列示出来。
3. 调整项目的计算根据企业的具体情况,对调整项目进行计算和调整。
比如,从利润中添加非现金费用,减去应收账款中的坏账准备等。
4. 现金流量表的编制将调整后的利润表数据,按照经营活动、投资活动和筹资活动的分类,编制现金流量表。
四、小结直接法和间接法是编制现金流量表常用的两种方法。
直接法通过逐个项目的记述,将现金流入和现金流出的项目列示出来,计算出净现金流。
间接法则是基于利润表,通过对利润表中各项账目的调整,计算现金流量的变动,并编制现金流量表。
现金流量表的编制公式现金流量表(Cash Flow Statement)是企业会计报表的重要组成部分,也是衡量企业经营活动现金流量状况的重要工具。
编制现金流量表可以帮助企业了解和分析企业的现金流入和流出情况,以及现金的运用情况,为企业的经营决策提供重要参考。
编制现金流量表的公式主要包括直接法和间接法两种方法。
下面将就这两种方法进行详细介绍。
一、直接法直接法是根据企业实际经营活动中的现金流量进行编制,是较为直接和准确的方法。
直接法的公式如下:净现金流量=销售收入-营业成本-营业税金及附加-营业费用-管理费用-财务费用+营业外收入-营业外支出其中,销售收入是指企业通过商品销售或提供劳务获得的现金收入;营业成本是指企业销售产品或提供劳务所支出的现金;营业税金及附加是指企业在销售产品或提供劳务过程中需要缴纳的税费;营业费用是指企业经营活动中发生的其他现金支出,例如广告费用、销售费用等;管理费用是指企业管理层面的现金支出;财务费用是指企业经营活动中与资金融通相关的现金支出或收入;营业外收入是指企业经营活动外的其他现金收入;营业外支出是指企业经营活动外的其他现金支出。
二、间接法间接法是通过调整企业利润表和资产负债表的项目来推导出现金流量的方法。
间接法的公式如下:净现金流量=净利润+营业活动产生的其他净现金流量+投资活动产生的现金流量+筹资活动产生的现金流量其中,净利润是指企业在经营活动中产生的净收入,在利润表中可以查找;营业活动产生的其他净现金流量是指除净利润外,通过经营活动产生的其他现金流量,例如利息收入、应收账款减少等;投资活动产生的现金流量指企业购买和出售长期资产所产生的现金流量,例如购买固定资产、出售投资等;筹资活动产生的现金流量指企业在融资方面产生的现金流量,例如贷款、发行股票等。
以上就是现金流量表编制的公式,无论是直接法还是间接法,都可以帮助企业全面了解和分析企业的现金流量状况,为企业的经营决策提供重要参考。
会计操作技能之现金流量表的间接法与直接法编制现金流量表是一份财务报表,用于展示企业在特定会计期间内现金流入和流出的情况。
在编制现金流量表时,有两种常用的方法:间接法和直接法。
本文将介绍现金流量表的间接法和直接法的概念、编制步骤以及其各自的特点。
一、现金流量表的概念现金流量表是一份反映企业现金活动的财务报表,即记录了一定会计期间内企业现金流入和流出的情况。
它包括经营活动、投资活动和筹资活动三个方面的现金流量。
二、间接法的编制步骤间接法是根据其他财务报表(如利润表和资产负债表)的信息,对净利润进行调整得到现金净流量。
具体步骤如下:1. 调整净利润:根据利润表中的信息,将与现金无关的收入、费用和损益项目进行调整。
比如,将计提的折旧和摊销费用加回净利润中。
2. 调整非经营性现金流量:将与经营活动无关的现金流量进行调整,例如出售固定资产所获得的现金流量。
3. 调整变动资金:根据资产负债表中的信息,对变动资金进行调整。
比如,计算应收账款和应付账款的变动情况。
4. 计算经营活动产生的现金流量净额:将以上调整项加减后得到的数额,即为经营活动产生的现金流量净额。
5. 计算投资活动和筹资活动的现金流量净额:通过资产负债表的相关信息,计算出投资活动和筹资活动的现金流量净额。
6. 编制现金流量表:将经营活动、投资活动和筹资活动的现金流量净额进行汇总,编制现金流量表。
三、直接法的编制步骤直接法是通过将现金流量的每个项目直接列示出来,不依赖于利润表和资产负债表的信息,从而获得现金净流量。
具体步骤如下:1. 列示经营活动中产生的现金流入和流出:将销售商品、提供劳务所收到的现金、购买商品、接受劳务所支付的现金等项目直接列示出来。
2. 列示投资活动中产生的现金流入和流出:将购买固定资产、购买股权的现金流出以及出售固定资产、股权,获得的现金流入等项目直接列示出来。
3. 列示筹资活动中产生的现金流入和流出:将借款、发行债券所获得的现金流入以及偿还债务、支付股利等现金流出项目直接列示出来。
现金流量表的编制方法有哪几种方法现金流量表的编制方法主要是针对经营活动的现金流量的编制而言的。
编制经营活动现金流量的方法有两种,一种是直接法,另一种是间接法。
所谓直接法,即通过现金收入和现金支出的总括分类反映来自企业经营活动的现金流量。
采用直接法编制经营活动的现金流量时,有关企业现金收入和现金支出的资料可以从企业会计记录直接获得,也可以在利润表中营业收入、营业成本、营业费用等数据的基础上,通过调整与经营活动各项目有关的增减变动,即通过调整以下项目获得:第一,本期存货及经营性应收和应付项目的变动;第二,固定资产折旧、无形资产摊销等其他非现金支出项目;第三,不属于经营活动现金流量的其他项目。
具体运用直接法时,又有工作底稿法和直接计算法两种。
所谓间接法,即通过将企业非现金交易、过去或者未来经营活动产生的现金收入或支出的递延或应计项目,以及与投资或筹资现金流量相关的收益或费用项目对净损益的影响进行调整来反映企业经营活动所形成的现金流量。
间接法以利润表上的净利润为起点,通过调整某些相关项目后得出经营产生的现金流量。
这些需要调整的项目可以分为三类:第一类:计入净利润但对经营活动无关的收益或损失,如处理固定资产收益、投资损失等;第二类:影响净利润但与现金收支无关的项目,如固定资产折旧、计提预提费用等;第三类:与净利润无关但与现金有关的项目,如购买存货、支付前欠货款、收到押金等。
直接法的主要优点是显示了经营活动现金流量的各项目流入流出的具体内容,与间接法相比较,它更能全面地反映企业一定时期的现金收支全貌,其所提供的信息有助于预测企业未来现金流量,有助于揭示企业的偿债能力、投资能力和支付股利的能力。
间接法的优点是通过对企业净利润与现金净流量的差异的揭示,有助于分析影响现金流量的原因,进而从现金流量的角度分析企业净利润的质量。
所以,我国颁布的《企业会计制度》一方面要求企业按直接法编制现金流量表,另一方面又要求在现金流量表补充资料中提供按间接法将净利润调节为经营活动现金流量的信息,从而兼顾了两种方法的优点。
现金流量表的编制方法现金流量表的编制方法有两种:一是直接法,以销售(营业)收入的收现数为起算点,然后将其他收入与费用项目的收现数、付现数分别列出,以直接反映最终的现金净流量。
二是间接法,以本年净利润为起算点,调整不涉及现金收付的各种会计事项,最后也得出现金净流量。
下面分别予以介绍。
1.间接法。
间接法以损益表最后结果“本年利润”为起算点。
所谓“净利润”,是按权责发生制原则处理全年收入与费用,凡应计入收入或费用的内容,不论其现金是否收付,都应计入当期损益。
因此在会计处理上设置了一系列应收、应付、预收、预付、待摊、预提等科目,来解决“应计”数与“实现”数不一致的问题。
间接法的基本原则,就是要将影响利润形成的会计事项由权责发生制还原为现金收付实现制,并将产生的差额,逐项在“净利润”中进行调整。
调整的内容可概括为:①凡发生应付事项,如应付帐款、应付票据、其他应付款、预收帐款、应计折旧等,在会计处理时,都借记了有关资产或费用科目,最终体现为净利润减少,但现金并没有付出。
因此,在编制“现金流量表”时,若本期应付款项增加则应“调增”利润,反之“调减”利润。
②凡发生应收事项,如应收帐款、应收票据、其他应收款、预付帐款等,会计处理时,都贷记收入类科目,转帐以后,表现为利润增大。
但现金并没有收到。
因此,在编制“现金流量表”时,若本期应收款项增加应“调减”利润,反之“调增”利润。
③凡发生跨期费用的事项,如发生待摊费用时,则借记“待摊费用”科目;贷记“现金”科目。
最终表现在损益表上利润加大,但现金已经付出。
因此,待摊费用增加时,应作为利润“调减”项目,反之则“调增”利润。
当发生预提费用时,借记有关费用、成本科目,贷记预提费用科目,最终表现为利润的减少,但现金尚未支付。
故应“调增”利润,反之则“调减”利润。
④存货调整。
损益表中销售成本与存货的关系是:销售成本=期初存货成本+本期购货成本-期末存货成本。
从关系式中我们可以看到;如果本期存货没有变动,说明本期销售成本等于本期购货成本;如果期末结存大于期初结存,说明购入(付现)数大于销售成本数,可理解为有一部分现金支付了但未计入销售成本,损益表中利润增大,故应作为“调减”利润项目处理;如果期未结存数小于期初结存数则作相反调整。
现金流量表编制方法1. 现金流量表简介现金流量表是财务报表的一个重要部分,用于反映企业在特定会计期间内现金的收入和支出情况。
它对企业的经营活动、投资活动和融资活动进行分类,并计算出企业期末的现金余额。
现金流量表通过提供经营活动、投资活动和融资活动对企业现金流量的详细信息,可以帮助投资者、债权人和其他利益相关方了解企业的现金流量状况,评估企业的盈利能力、偿债能力和运营风险。
2. 编制现金流量表的方法编制现金流量表的方法主要分为直接法和间接法两种。
下面将详细介绍这两种方法。
2.1 直接法直接法是编制现金流量表的一种常用方法,它通过列举企业期间内的现金收入和现金支出,计算出净现金流量。
直接法需要对每个具体现金流量项目进行细致的分类和计量。
直接法的编制步骤如下:步骤一:收集会计数据收集企业会计记录中与现金流量相关的各项数据,包括现金收入、现金支出和现金余额等。
步骤二:分类现金流量项目将现金流量项目按照经营活动、投资活动和融资活动进行分类。
经营活动包括销售商品、提供劳务所收到的现金,支付的现金给供应商、雇员和政府等;投资活动包括购买和出售长期资产所收到和支付的现金;融资活动包括获得和偿还借款所收到和支付的现金。
步骤三:计算净现金流量对于每个现金流量项目,计算出其金额,并将其归入相应的现金流量类别中。
然后计算经营活动、投资活动和融资活动的净现金流量。
步骤四:编制现金流量表根据分类好的现金流量项目和计算得出的净现金流量,编制现金流量表。
现金流量表应包括三个部分:经营活动现金流量表、投资活动现金流量表和融资活动现金流量表。
2.2 间接法间接法也是编制现金流量表的常用方法,它通过对利润表中的净利润进行调整,计算出净现金流量。
间接法往往更易于获取和编制,因为它使用了已有的会计数据。
间接法的编制步骤如下:步骤一:收集会计数据收集企业会计记录中与现金流量相关的各项数据,包括利润表、资产负债表和现金余额等。
步骤二:计算调整项目根据企业的会计数据和财务报表,计算利润表中的净利润和其他与现金流量相关的项目。
现金流量表的编制方法:直接法和间接法
直接法直接确定每笔涉及现金收支业务的属性,归入按现金流动属性分类形成经营、投资、筹资三部分的现金收支项目。
二者的现金流入流出净额合计就得到一个单位整个期间的现金净流量。
间接法是将直接法中的一部分现金流通过间接的方法倒推出来,以分析这部分现金流在会计核算上的来龙去脉,即将直接法下的经营现金流量单独拿出来,以企业当期的净利润为起点根据不同的调整项目倒推出当期的经营活动现金净流量。
间接法下可以从另外一个会计职业角度(直接法下现金流量项目是从收支业务本身划分的)看出企业期间内的经营现金流量来源。
编制现金流量表的时候,直接法可以通过资产负债表和损益表,相关账务处理记录通过公式计算出来,或者编制首付实现制的分录来统计形成。
但是对于财务信息化的单位而言,一般可考虑通过辅助核算项目来实现即对于每个现金流量项目的会计科目,发生一笔收支业务时,就确定该业务是属于那个现金流量收支项目。
然后,期间结账之后,按期间的现金流量科目相关的明细账及其上的现金流量收支项目即可统计出直接法下的现金流量表。
对于间接法,理解上似乎难于直接法。
有时候,对于那些调增、调减的项目,对照资产负债表或损益表时不知道到底是应该在净利润基础上增加呢,还是减少。