自动化实验室设计
- 格式:doc
- 大小:176.50 KB
- 文档页数:4
自动化实验室一、实验室概述自动化实验室是一个专门用于研究和开辟自动化技术的实验场所。
该实验室配备了先进的设备和工具,提供了一个安全、高效的环境,以支持各种自动化实验和项目的进行。
本文将详细介绍自动化实验室的设备、实验项目、安全措施以及实验室管理等方面的内容。
二、设备与工具1. 自动控制系统实验设备:实验室配备了一系列自动控制系统实验设备,包括PLC(可编程逻辑控制器)、DCS(分散控制系统)、SCADA(监控与数据采集系统)以及相关的传感器和执行器等。
这些设备可用于摹拟和研究各种自动化控制系统。
2. 传感器与测量仪器:实验室提供了多种传感器和测量仪器,用于监测和测量实验过程中的各种物理量,如温度、压力、流量等。
这些设备能够提供准确的实验数据,为研究人员和学生提供实验数据分析的基础。
3. 仿真软件与工具:自动化实验室配备了多种仿真软件和工具,如MATLAB、Simulink、LabVIEW等。
这些工具可以用于摹拟和验证自动化系统的性能,加快实验过程,并提供可视化的实验结果。
4. 电子元器件与电路实验设备:实验室还提供了一系列电子元器件和电路实验设备,用于研究和实践电子电路的设计与调试。
这些设备包括示波器、信号发生器、电源等,能够满足不同实验需求。
三、实验项目1. 自动化控制系统设计与调试:实验室提供了多个自动化控制系统的设计与调试项目,学生和研究人员可以通过实验来学习和掌握自动化控制系统的原理、设计方法和调试技巧。
例如,设计一个温度控制系统,通过PLC实现温度的精确控制。
2. 传感器与执行器性能测试:实验室提供了多个传感器与执行器性能测试项目,用于评估不同传感器和执行器的性能指标,如灵敏度、响应时间等。
学生和研究人员可以通过实验来了解不同传感器和执行器的工作原理和特性。
3. 自动化系统仿真与优化:实验室提供了多个自动化系统仿真与优化项目,学生和研究人员可以通过仿真软件和工具来摹拟和优化自动化系统的性能。
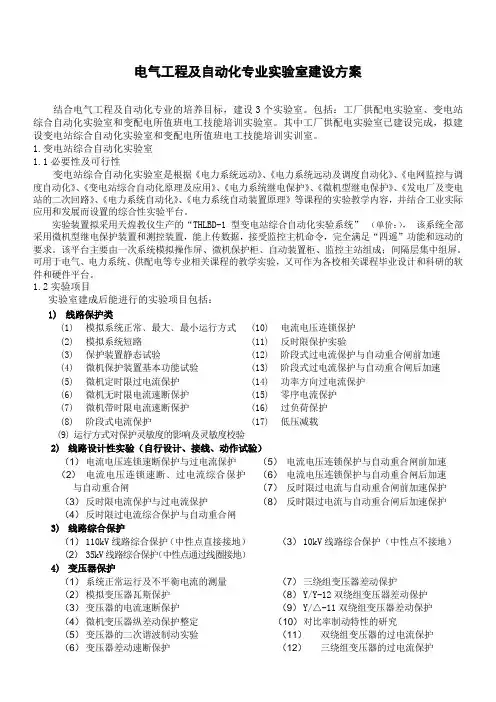
电气工程及自动化专业实验室建设方案结合电气工程及自动化专业的培养目标,建设3个实验室。
包括:工厂供配电实验室、变电站综合自动化实验室和变配电所值班电工技能培训实验室。
其中工厂供配电实验室已建设完成,拟建设变电站综合自动化实验室和变配电所值班电工技能培训实训室。
1.变电站综合自动化实验室1.1必要性及可行性变电站综合自动化实验室是根据《电力系统远动》、《电力系统远动及调度自动化》、《电网监控与调度自动化》、《变电站综合自动化原理及应用》、《电力系统继电保护》、《微机型继电保护》、《发电厂及变电站的二次回路》、《电力系统自动化》、《电力系统自动装置原理》等课程的实验教学内容,并结合工业实际应用和发展而设置的综合性实验平台。
实验装置拟采用天煌教仪生产的“THLBD-1型变电站综合自动化实验系统”(单价:),该系统全部采用微机型继电保护装置和测控装置,能上传数据,接受监控主机命令,完全满足“四遥”功能和远动的要求。
该平台主要由一次系统模拟操作屏、微机保护柜、自动装置柜、监控主站组成;间隔层集中组屏。
可用于电气、电力系统、供配电等专业相关课程的教学实验,又可作为各校相关课程毕业设计和科研的软件和硬件平台。
1.2实验项目实验室建成后能进行的实验项目包括:1)线路保护类(1)模拟系统正常﹑最大﹑最小运行方式(2)模拟系统短路(3)保护装置静态试验(4)微机保护装置基本功能试验(5)微机定时限过电流保护(6)微机无时限电流速断保护(7)微机带时限电流速断保护(8)阶段式电流保护(9)运行方式对保护灵敏度的影响及灵敏度校验(10)电流电压连锁保护(11)反时限保护实验(12)阶段式过电流保护与自动重合闸前加速(13)阶段式过电流保护与自动重合闸后加速(14)功率方向过电流保护(15)零序电流保护(16)过负荷保护(17)低压减载2)线路设计性实验(自行设计、接线、动作试验)(1)电流电压连锁速断保护与过电流保护(2)电流电压连锁速断﹑过电流综合保护与自动重合闸(3)反时限电流保护与过电流保护(4)反时限过电流综合保护与自动重合闸(5)电流电压连锁保护与自动重合闸前加速(6)电流电压连锁保护与自动重合闸后加速(7)反时限过电流与自动重合闸前加速保护(8)反时限过电流与自动重合闸后加速保护3)线路综合保护(1)110kV线路综合保护(中性点直接接地)(2)35kV线路综合保护(中性点通过线圈接地)(3)10kV线路综合保护(中性点不接地)4)变压器保护(1)系统正常运行及不平衡电流的测量(2)模拟变压器瓦斯保护(3)变压器的电流速断保护(4)微机变压器纵差动保护整定(5)变压器的二次谐波制动实验(6)变压器差动速断保护(7)三绕组变压器差动保护(8)Y/Y-12双绕组变压器差动保护(9)Y/△-11双绕组变压器差动保护(10)对比率制动特性的研究(11)双绕组变压器的过电流保护(12)三绕组变压器的过电流保护(13)变压器低电压起动过电流保护(14)变压器复合电压起动过电流保护(15)中性点直接接地运行变压器零序保护(16)部分中性点接地运行变压器零序保护(17)双绕组变压器的过负荷保护(18)三绕组组变压器的过负荷保护5)变压器设计性实验(自行设计、接线、动作试验)(1)Y/△-11双绕组变压器过电流保护(2)Y/△-11双绕组变压器过负荷保护(3)双绕组变压器综合保护(4)三绕组变压器综合保护6)10kV电容器组保护(1)三段电流保护(2)过电压保护(3)低电压保护(4)不平衡电压保护(5)不平衡电流保护(6)零序电流保护(7)电容器组综合保护7)自动装置(1)自动重合闸(前加速、后加速、检同期、检无压)(2)备用电源自动投入(进线备投、母联备投)(3)电压无功自动控制(后台软件实现)8)变电站综合(1)变电站短路计算书(2)变电站保护装置配置与整定(3)变电站整体动作试验9)一次系统倒闸操作10)变电站综合自动化系统1.3配置清单2.变配电所值班电工技能培训实训室2.1必要性及可行性变配电所值班电工技能培训实训室是为配合变配电室值班电工考级,依据劳动和社会保障部《变配电室值班电工职业标准》,参考劳动和社会保障部、电力行业职业技能鉴定指导中心、机械工业职业技能鉴定指导中心、能源部电力司编写的相关职业技能鉴定指导书、培训大纲、培训教材、题库而建设的。
实验室自动化改造案例
实验室自动化改造案例可以根据不同的需求和场景进行定制,以下是一个示例:
某生物实验室需要进行自动化改造,以提高实验效率和降低人工操作的风险。
具体改造方案如下:
1. 自动化样品处理:通过自动化样品处理系统,实现样品的自动稀释、混合、分装等功能,避免了人工操作可能带来的误差和污染。
2. 自动化检测分析:采用自动化检测分析仪器,如自动生化分析仪、液相色谱仪等,实现检测分析的自动化,提高检测精度和效率。
3. 自动化数据采集与处理:通过数据采集模块和数据处理软件,实现实验数据的自动采集、处理和存储,提高了数据处理的准确性和效率。
4. 自动化实验流程管理:通过实验流程管理软件,实现实验流程的自动化管理,包括实验计划的制定、实验过程的监控和实验数据的处理等。
5. 自动化试剂管理:通过试剂管理模块,实现试剂的自动配制、存储和发放,降低了试剂浪费和安全风险。
通过以上改造,该生物实验室的实验效率和精度得到了显著提高,人工操作的风险得到了有效降低。
同时,该实验室的自动化改造方案还可以根据实际需求进行定制和优化,以满足不同实验室的需求。
基于人工智能技术的自动化实验室系统设计和构建智能自动化实验室是目前广受科研人员和教育从业者关注的热点话题。
由于它可以将传统实验室的种种机械操作中的一些繁琐工序自动化和智能化,从而使得科研和教学能够更有效地进行。
严格来说,智能自动化实验室本来就是应用人工智能技术在实验室中进行实验,操作和管理的一种大型系统。
那就让我们来深入了解一下。
1. 系统的需求分析在设计任何一个系统之前,首先需要的是系统的需求分析。
而在智能自动化实验室的设计方面也不例外。
与传统实验室相比,自动化实验室的机器人具有智能化、资源共享、高效率、高可靠性等特点,因此系统的需求分析必须要针对这些特点进行。
在智能自动化实验室中,人工操作被替换为批量化和自动化的任务。
因此,要能够识别和控制实验室中的所有设备、仪器和设施。
此外,智能实验室设备之间应该能够实现高效的数据共享和协同工作,以实现自动化流程控制。
2. 技术路线选择实验室所涉及的技术涵盖了众多领域,包括电子技术、自动化技术、机器人技术、互联网技术、人工智能技术等。
而在设计智能自动化实验室时需要先选择一种符合自己需求的技术路线,再根据路线去衍生出具体的技术方案和实施方法。
3. 系统实施过程智能自动化实验室的设计和构建的实施过程需要遵循严格的步骤和规定。
以下是指导实施过程的一些大致步骤:1.实验室建设前期工程2.系统基础架构3.软硬件构建4.应用架构选择5.系统整合6.系统测试7.系统交付在实施的过程中,系统整合是最复杂,也是最重要的一步。
在此过程中,需要进行系统和设备之间的协调、流程控制和数据交换。
4. 总结智能自动化实验室的设计和构建不是一个简单的过程,它涉及到众多领域的技术和实现方法。
但是,如果我们能够充分理解系统的需求,选择正确的技术路线,以及遵循可行的系统实施过程,那么一个完美的智能自动化实验室将会出现在大家的面前,可供我们进行科学研究和教学。
在不断的完善和发展中,这种实验室系统将持续为科学家和研究者们提供更高效、智能、可靠的实验环境。
自动化实验室自动化实验室是一个用于研究和开发自动化技术的实验室。
本文将详细介绍自动化实验室的设备、实验项目和实验室管理规范。
一、设备介绍自动化实验室配备了先进的实验设备,包括工业机器人、PLC控制器、传感器、执行器等。
工业机器人用于模拟自动化生产线,PLC控制器用于编程控制实验,传感器和执行器用于采集和控制实验数据。
二、实验项目1. 自动化控制系统设计:通过使用PLC控制器和传感器,设计和实现自动化控制系统。
可以模拟各种工业场景,如流水线控制、机器人操作等。
2. 机器人编程:利用工业机器人进行编程实验,实现不同动作和任务的自动化操作。
可以学习机器人编程语言和路径规划算法。
3. 传感器应用实验:研究各种传感器的原理和应用,如温度传感器、压力传感器、光电传感器等。
通过实验了解传感器的工作原理和数据采集方法。
4. 自动化控制系统仿真:使用仿真软件进行自动化控制系统的建模和仿真。
可以测试和优化控制算法,提高系统的性能和稳定性。
三、实验室管理规范1. 实验室安全:实验室内应设置明显的安全警示标识,保证实验人员的人身安全。
实验室内应配备灭火器等消防设备,并定期进行安全检查和维护。
2. 设备管理:实验室设备应定期维护和保养,确保设备的正常运行。
实验结束后,应及时清理和归还实验设备,并做好设备的记录和管理。
3. 实验材料管理:实验材料应分类存放,避免混淆和交叉污染。
实验结束后,应及时清理实验现场,保持实验室的整洁和卫生。
4. 实验数据管理:实验数据应进行及时记录和整理,确保数据的准确性和可靠性。
实验数据的存储和备份应按照规定进行,以防数据丢失或损坏。
5. 实验人员培训:实验室应定期组织培训,提高实验人员的技术水平和安全意识。
培训内容包括实验操作技巧、设备使用方法和实验室安全知识等。
6. 实验室规章制度:实验室应制定相关规章制度,明确实验室的管理要求和实验人员的责任。
实验人员应遵守实验室的规定,保证实验室的正常运行和秩序。
自动化实训实验室的建设分析及研究
随着工业制造技术的不断发展,自动化技术在工业领域中的应用越来越广泛。
自动化实训实验室的建设是促进自动化技术教育和培训的重要手段之一。
本文将就自动化实训实验室的建设进行分析及研究。
自动化实训实验室是一种特殊的教学环境,它是在具备相应的教学理论基础的基础上利用先进的技术手段为学生提供实践训练的场所。
其主要功能是让学生通过实际操作来认识和掌握自动化技术的相关知识与技能。
建设自动化实训实验室需要考虑多方面因素,包括硬件设备和软件开发两个方面。
硬件设备是实验室建设的基础,具体包括自动化控制器、传感器、执行器等一系列自动化装置组成的实验设备。
软件开发则是在硬件设备上进行的,需要开发相应的控制程序和实验操作界面,以便学生能够直观地进行实验操作。
在具体的建设过程中,需要充分考虑学生的实际需求和实验任务的需求。
可以通过问卷调查等方式了解学生对实验室的需求和期望,以便合理的进行实验室建设。
同时,需要在实验室设计上考虑到灵活性和可扩展性,使得实验室能够满足未来的需求和发展。
自动化实训实验室的建设是一项重要的任务,它为学生提供了一个实践训练的场所,促进了自动化技术的教育和培训。
只有不断更新实验室设备和教学方法,不断完善实验室教学环境,才能让学生更好地掌握自动化技术的知识和技能。
自动化实验室一、实验室概述自动化实验室是一个专门用于研究和开发自动化技术的实验场所。
它配备了先进的设备和仪器,提供了一个安全、高效、可控的环境,用于进行各种自动化实验和测试。
二、实验室设备1. 自动控制系统:实验室配备了多种自动控制系统,包括PLC(可编程逻辑控制器)、DCS(分散控制系统)以及SCADA(监控与数据采集系统)等。
这些系统可用于模拟和控制各种自动化过程,如工业生产线、机器人操作等。
2. 传感器和执行器:实验室提供了各种传感器和执行器,用于感知和控制实验中的物理量。
例如,温度传感器、压力传感器、光电传感器等可用于监测环境参数,而电动马达、气动阀门等则可用于实现自动化控制。
3. 通信设备:为了实现设备之间的数据交换和远程监控,实验室配备了各种通信设备,如以太网交换机、工业级路由器等。
这些设备能够确保实验室内部设备的互联互通,并与外部系统进行数据传输和通信。
4. 软件开发工具:为了支持自动化实验的开发和控制,实验室提供了各种软件开发工具,如编程软件、仿真软件等。
这些工具可用于编写控制程序、模拟实验过程,并对实验结果进行分析和优化。
三、实验项目1. 工业自动化控制:实验室提供了模拟和实现工业自动化控制的实验项目。
学生可以通过编写PLC程序、配置DCS系统等,实现对工业过程的自动化控制,并对控制效果进行评估和优化。
2. 机器人控制与应用:实验室提供了机器人控制与应用的实验项目。
学生可以学习和实践机器人的运动控制、路径规划、视觉识别等技术,探索机器人在工业、医疗等领域的应用。
3. 自动化仪器设计:实验室鼓励学生进行自动化仪器的设计和开发。
学生可以根据实际需求,结合传感器、执行器、控制系统等,设计并制作能够自动执行某项任务的仪器设备。
四、实验室安全与管理1. 安全措施:实验室设有完善的安全措施,包括防火、防爆、防电击等。
所有操作人员必须佩戴个人防护装备,并遵守实验室的安全操作规程。
2. 设备维护:实验室设有专门的维护人员,负责设备的日常维护和保养。
自动化实验室一、实验室概述自动化实验室是一个专门用于研究和开发自动化技术的实验室。
它配备了先进的设备和工具,提供了一个理想的环境,供研究人员进行实验和测试。
该实验室致力于推动自动化技术的发展,提高生产效率和质量,降低成本,并为各行业提供解决方案。
二、实验室设备1. 控制系统自动化实验室配备了多种控制系统,包括PLC(可编程逻辑控制器)、DCS (分散控制系统)和SCADA(监控与数据采集系统)。
这些系统能够实现对各种工业过程的监控和控制,具有高度的灵活性和可扩展性。
2. 传感器和执行器实验室内使用了各种传感器和执行器,用于收集和传输数据,并执行相应的操作。
例如,温度传感器、压力传感器、流量传感器等,可以实时监测环境参数。
执行器如电机、阀门等,可根据控制系统的指令进行动作。
3. 通信设备为了实现实验室内设备的互联互通,实验室配备了各种通信设备,如以太网交换机、无线路由器等。
这些设备能够实现设备之间的数据传输和共享,提高实验室的整体效率。
4. 软件工具自动化实验室使用了多种软件工具来支持实验和开发工作。
例如,MATLAB 和Simulink可以用于建模和仿真,LabVIEW可用于数据采集和控制,Python和C++可用于编程和算法开发。
三、实验室功能1. 自动化控制实验自动化实验室提供了各种自动化控制实验,如温度控制、压力控制、流量控制等。
研究人员可以通过调节控制系统的参数,实现对实验对象的精确控制,从而研究和验证不同的控制策略和算法。
2. 传感器和执行器实验实验室提供了传感器和执行器的实验平台,研究人员可以通过实验验证传感器的准确性和可靠性,以及执行器的响应和执行能力。
这些实验有助于改进传感器和执行器的设计和性能。
3. 算法开发与优化自动化实验室为研究人员提供了一个理想的环境,用于开发和优化自动化控制算法。
研究人员可以通过实验和仿真,不断改进算法的性能和稳定性,以满足不同应用场景的需求。
4. 系统集成与测试实验室还提供了系统集成和测试的环境。
电气工程及自动化专业实验室建设方案范文一、背景介绍随着科学技术的不断发展和社会进步的需要,电气工程及自动化专业的实验室建设变得日益重要。
电气工程及自动化专业实验室为培养学生综合实践能力,提高创新能力提供了重要的平台。
因此,建设一流的电气工程及自动化专业实验室是提高人才培养质量的必然选择。
二、建设目标1.构建先进的实验设备体系。
引进先进的电气工程及自动化实验设备,满足学生的实验需求,提供高质量的实验环境。
2.优化实验教学课程体系。
结合实验室设备和实际需求,进行实验课程的设计和,提高学生实践能力和创新能力。
3.建设创新实验平台。
提供开放式的创新实验平台,鼓励学生的自主学习和实践探究,激发学生的创新思维和实践能力。
4.加强师资队伍建设。
培养一支优秀的实验教师队伍,提高教师的教学水平和实验技能,不断促进教师的发展。
三、建设内容1.设备引进和更新根据专业需求和实验课程的要求,引进一批先进的电气工程及自动化实验设备。
包括电路实验器材、电机控制实验设备、自动化系统实验设备等。
对旧设备进行更新和维护,确保设备的良好运行状态。
2.实验室场地改造为了提供良好的实验教学环境,对实验室场地进行改造。
包括改善实验室的采光和通风条件,确保实验室内的空气清新,并增加安全设施,保障师生的人身安全。
3.教学课程根据现代电气工程及自动化领域的发展和需求,对实验教学课程进行。
更新实验内容和实验方法,增加实验的难度和综合性,鼓励学生的自主学习和实践探究,提高学生的实践能力和创新能力。
4.师资队伍建设加强教师的培训和交流,提高教师的教学水平和实验技能。
鼓励教师参与科研项目和实验教学研究,积累丰富的实践经验,并建立健全的教师团队,共同推动实验教学的发展。
四、实施步骤1.项目筹备阶段明确建设目标和内容,制定实施方案和时间表。
成立项目组,负责实施规划和监督工作。
2.设备采购和更新阶段根据需求和预算,进行设备的选购和更新。
与设备供应商签订合同,并确保设备的质量和性能满足要求。
自动化实验室自动化实验室是一个用于研究和开发自动化技术的专门实验室。
该实验室拥有先进的设备和工具,用于进行各种自动化实验和项目的开发。
以下是自动化实验室的标准格式文本:一、实验室概述自动化实验室是一个专门用于研究和开发自动化技术的实验室。
实验室拥有一支由专业技术人员组成的团队,致力于推动自动化技术的发展和应用。
实验室设备先进,环境舒适,为研究人员提供了一个理想的工作场所。
二、实验室设备1. 自动控制系统实验设备实验室配备了各种自动控制系统实验设备,包括PLC(可编程逻辑控制器)、DCS(分散控制系统)、SCADA(监控与数据采集系统)等。
这些设备可以用于模拟和研究各种自动化控制系统,并进行相关实验和项目的开发。
2. 传感器与执行器设备实验室还配备了各种传感器和执行器设备,如温度传感器、压力传感器、流量传感器、电机、气缸等。
这些设备可以用于测量和控制各种物理量,并与自动控制系统进行交互。
3. 实验室网络设备为了支持实验室的研究和开发工作,实验室还配备了先进的网络设备,包括交换机、路由器、服务器等。
这些设备可以提供稳定的网络环境,支持实验室内部和外部的数据传输和通信。
4. 软件与仿真工具实验室提供了各种自动化软件和仿真工具,如PLC编程软件、SCADA软件、MATLAB等。
这些工具可以帮助研究人员进行系统建模、仿真和优化,加快项目开发的进程。
三、实验室研究与开发项目1. 自动化控制系统设计与优化实验室的研究人员致力于自动化控制系统的设计与优化。
他们通过建立数学模型、开展仿真实验和实际实验,提出新的控制算法和策略,以提高自动化系统的性能和效率。
2. 工业自动化应用研究实验室还进行工业自动化应用研究,包括生产线自动化、机器人技术、智能仓储系统等。
研究人员通过与企业合作,开展实际案例研究,为工业自动化提供解决方案和技术支持。
3. 人工智能与自动化技术融合实验室关注人工智能与自动化技术的融合应用。
研究人员通过深度学习、机器视觉等技术,将人工智能应用于自动化系统中,提高系统的智能化水平和自主决策能力。
自动化实训实验室的建设分析及研究
近年来,随着科技的发展和工业自动化的需求增加,自动化实训实验室的建设具有重
要意义。
本文将从实训实验室的意义、建设内容以及效果评估三个方面进行分析和研究。
自动化实训实验室的建设具有重要的意义。
随着工业自动化的发展,自动化技术已成
为现代工业的基石,对于提高生产效率和降低成本有着重要作用。
而自动化实训实验室的
建设可以为学生提供一个真实的工业环境,使他们能够在模拟实验中学习和掌握各种自动
化设备的原理和操作技能。
自动化实训实验室的建设内容应包括基本的自动化设备和实验装置。
基本的自动化设
备包括PLC系统、传感器、执行器等,这些设备是实现工业自动化的核心。
实验装置方面,应包括各类工业过程仿真装置,如流水线、装配线等,用于模拟各种工业场景。
还需要配
备相应的软件系统,如CAD、Simulink等,用于设计和仿真自动控制系统。
需要对自动化实训实验室的建设效果进行评估。
评估的内容包括学生的技能水平提高
情况、实训实验室的使用率以及相关教学成果。
可以通过学生的实验报告、操作实训成绩
和学生满意度调查等方式进行评估。
还可以与企业合作,通过培养学生参与实际项目,评
估他们在实践中的工作能力。
自动化实训实验室的建设对于提高学生的实践能力和适应现代工业需求具有重要意义。
在建设中,应注重配备适合的自动化实验装置和软件系统,并通过评估来衡量实验室的效果。
只有不断改进和完善实验室的建设,才能更好地满足学生学习和工业自动化的需求。
自动化实验室一、实验室概述自动化实验室是一个专门用于研究和开辟自动化技术的实验室。
该实验室配备了先进的设备和工具,提供了一个理想的环境,以进行自动化相关实验和项目的研究。
本文将详细介绍自动化实验室的设备、实验项目以及实验室管理规范。
二、实验室设备1. 控制系统自动化实验室配备了先进的控制系统,包括PLC(可编程逻辑控制器)、DCS (分散控制系统)和SCADA(监控与数据采集系统)。
这些系统能够实现对各种自动化设备和过程的监控和控制,为实验提供了强大的支持。
2. 传感器与执行器实验室还配备了各种传感器和执行器,用于感知和控制实验中的物理量。
例如,温度传感器、压力传感器、流量传感器等可以用于实时监测实验过程中的各种物理参数。
执行器如机电、阀门等则用于实验中的控制操作。
3. 实验平台实验室提供了多种实验平台,用于进行不同类型的自动化实验。
例如,有机械手臂实验平台、自动化生产线实验平台、智能家居实验平台等。
这些平台提供了一个真正的工程环境,让学生和研究人员能够在实验室中摹拟和研究各种自动化应用场景。
三、实验项目1. 自动化控制系统设计这个实验项目旨在培养学生对自动化控制系统的设计和调试能力。
学生将学习如何使用PLC或者DCS编程软件,设计一个能够实现特定功能的控制系统。
他们需要了解控制系统的硬件配置、信号连接以及编程逻辑,并进行实际的调试和测试。
2. 传感器与执行器应用实验该实验项目旨在让学生熟悉各种传感器和执行器的工作原理和应用。
学生将学习如何选择合适的传感器和执行器,并将其应用于实际的自动化控制系统中。
他们需要了解传感器的测量原理、信号处理方法以及执行器的控制方式,并进行相应的实验验证。
3. 自动化系统集成实验在这个实验项目中,学生将学习如何将不同的自动化设备和系统进行集成。
他们需要了解不同设备之间的通信协议和接口,以及如何实现数据的传输和共享。
学生将通过实验来验证集成系统的可靠性和性能。
四、实验室管理规范为了确保实验室的安全和正常运行,自动化实验室制定了以下管理规范:1. 实验室使用规定实验室使用者必须遵守实验室的使用规定,包括实验室开放时间、实验操作规程、设备使用流程等。
自动化实训实验室的建设分析及研究
自动化实训实验室的建设需要考虑多方面的因素,包括实验室的硬件设备、软件平台、教学管理和实验内容的选择等。
在硬件设备方面,实验室需要配备各类自动化设备和仪表,例如PLC、DCS、SCADA等控制系统,并且需要搭建基于实验室设备的仿真平台,为学生提
供类似于实际工业环境的控制系统模拟实验。
在软件平台方面,实验室需要选择适合自动
化实践的软件工具,例如MATLAB、SIMULINK、LabVIEW等,为学生提供图形化编程和仿真
实验的环境。
此外,实验室还需要建立完善的管理制度,包括实验室使用规定、设备维护
计划、教学管理流程等,以确保实验室设备的正常运转和教学的顺利进行。
最后,在实验
内容的选择方面,实验室需要结合自动化技术的最新发展趋势和工业界的应用需求,设计
出有针对性、实用性强的实验项目,为学生提供更具挑战性和创新性的实践机会。
总之,自动化实训实验室的建设需要综合考虑多种因素,包括硬件设备、软件平台、
教学管理和实验内容的选择等。
对于高校和学生而言,建设一流的自动化实训实验室具有
重要的意义,可以有效提升学生的实践能力和自动化技术素养,促进学生的就业竞争力和
创新能力的提高。
自动化实验室设计怎么做?SICOLAB全实验室自动化(total laboratory automation,TLA)是指将临床实验室自动化分析仪通过传送系统连接起来,进行流水线作业检测,实现样品运输、分类、前处理、检测、结果报告、后处理等全检验过程自动化。
TLA由临床实验室信息系统(laboratory information system,LIS)和自动化流水线系统(la-boratory automation system,LAS)两部分组成。
流水线作业是批量样本检测的发展趋势,近年来国内实验室自动化建设蓬勃发展,仅2010年Beckman公司就与国内11家实验室签订协议安装自动化流水线系统。
该院自动化实验室于2010年初投入使用,其规划设计受到国内外同行的广泛认可,建成后多家医院及实验室人员来参观考察,SICOLAB现介绍该自动化实验室规划设计的一些经验,希望能为引进自动化流水线系统的实验室提供参考。
1 SICOLAB自动化实验室规划设计原则与传统医学实验室相比,安装了流水线系统实验室在自动化程度上大大提高,同时在实验室设计方面也有更高的要求,以保证各仪器能够发挥最大效能,做到真正意义上的自动化。
现就该实验室的经验,自动化实验室设计应本着以下几点原则:(1)积极参与,实验室的使用者应积极参与实验室规划设计,向施工方提出具体设计要求,使局部细节更适合该实验室工作需要;(2)及早着手,尽量避免后期重复施工,在实验室开始建设前就应考虑实验室整体规划,形成详细实验室布局图,并与施工单位讨论规划细节,这就要求实验室仪器设备招标提前进行,尽早确定仪器厂家型号,规划各仪器摆位,为后续规划提供依据;(3)有效沟通,实验室的建立离不开与各方面的合作,设计过程中应与施工单位、LIS公司、仪器设备厂家、医院信息科、医院器材科等部门多联系建立良好的沟通渠道,设计要求应多咨询专业工程师;(4)学习经验,国内已建成的自动化实验室有各自设计特点,同时也有不足之处,取长补短能够使实验室规划少走弯路,该实验室规划期间主要借鉴了济南军区总医院、福州军区总医院、解放军305医院等兄弟单位经验;(5)考虑自身特点,每家医院实验室面积、标本量、检测项目、检测时间等各方面要求都有所不同,应根据自身特点进行规划设计。
自动化实验室一、实验室概述自动化实验室是一个专门用于研究和开辟自动化技术的实验室。
该实验室配备了先进的设备和工具,提供了一个实验和研究自动化领域的理想环境。
本文将详细介绍自动化实验室的设备、实验项目、实验流程以及实验室的安全措施。
二、实验室设备1. 电气控制设备:自动化实验室配备了各种电气控制设备,包括可编程逻辑控制器(PLC)、人机界面(HMI)和传感器等。
这些设备用于摹拟和控制自动化系统中的各种电气信号和参数。
2. 机械设备:实验室还配备了各种机械设备,如机电、气动元件和液压元件等。
这些设备用于摹拟和控制自动化系统中的机械运动和力学特性。
3. 仪器设备:自动化实验室还拥有各种仪器设备,如示波器、信号发生器和温度计等。
这些仪器设备用于监测和测量自动化系统中的各种信号和参数。
三、实验项目1. 自动控制系统设计:学生可以通过自动化实验室进行自动控制系统的设计和调试。
他们可以使用PLC和HMI等设备来摹拟和控制各种自动化系统,如流水线控制系统和温度控制系统等。
通过实验,学生可以学习和掌握自动控制系统的原理和设计方法。
2. 传感器应用实验:实验室提供了各种传感器,学生可以进行传感器的应用实验。
他们可以学习和掌握各种传感器的工作原理和应用场景,如温度传感器、压力传感器和光电传感器等。
3. 机器人控制实验:实验室还配备了各种机器人设备,学生可以进行机器人控制实验。
他们可以使用PLC和HMI等设备来控制机器人的运动和动作。
通过实验,学生可以学习和掌握机器人控制的原理和方法。
四、实验流程1. 实验准备:学生在进行实验前,需要对实验进行准备。
他们需要阅读实验手册,了解实验目的、步骤和要求。
然后,他们需要检查实验设备和仪器的工作状态,确保实验能够顺利进行。
2. 实验操作:学生按照实验手册的要求,进行实验操作。
他们需要连接和设置实验设备,调试和测试实验系统。
在实验过程中,学生需要记录实验数据和观察实验现象。
3. 数据分析:实验结束后,学生需要对实验数据进行分析。
智能实验室中的自动化系统设计与实现近年来,智能实验室已经成为大学及科研机构中非常流行的实验室类型。
随着人工智能技术的不断发展,智能实验室已经成为我们日常工作研究中不可或缺的一部分。
自动化系统设计是智能实验室的关键点之一,因此本文将深入探讨智能实验室中的自动化系统设计与实现。
一、自动化系统设计的必要性在传统的实验室中,很多实验都需要人工操作,这种操作往往会带来一系列的不可避免的问题。
例如,实验过程中人员容易出错、实验结果不够准确、实验时间过长等等。
这些问题对于实验结果的准确性和实验效率的提高产生了严重的影响。
因此,自动化系统设计的必要性就体现了出来,仅仅通过现代化的自动化技术就可以解决这些问题。
二、智能实验室中的自动化系统1.自动化实验仪器自动化实验仪器是智能实验室中最为基本的自动化系统。
例如,在生物实验室中,可以配备自动化培养箱、自动化离心机等设备;在计算机实验室中,可以配备自动化测试平台等设备。
这些设备可实现自动化控制,从而减少时间的浪费、提高精确度、减少人工操作等问题。
2.智能化数据处理智能化数据处理是智能实验室中的另一个重要自动化系统。
数据处理可以通过各种软件和算法实现。
例如,在化学实验室中,通过数据处理软件可以将不同实验结果进行比较,从而确定实验中的差异性;在计算机实验室中,通过智能化数据处理,可以将多组数据进行整合,实现模型的训练和识别等功能。
3.自动化成果展示自动化成果展示是智能化实验室中很重要的一部分。
不同实验的成果通过自动化的方式进行统计和比较,可以让研究人员及时了解实验结果、找到问题所在。
同时,自动化成果展示可以将实验结果可视化,更直观、更形象地展示科研成果。
最终,科研成果通过自动化成果展示与其他同行进行交流,也可以带来一定的革新。
三、自动化系统设计的实现智能实验室中的自动化系统设计与实现需要遵守一定的规范,进一步提高实验效率和数据准确性。
1.明确需求在自动化系统的设计阶段,研究人员需要非常清楚地明确设计的需求。
自动化实验室设计怎么做?SICOLAB
全实验室自动化(total laboratory automation,TLA)是指将临床实验室自动化分析仪通过传送系统连接起来,进行流水线作业检测,实现样品运输、分类、前处理、检测、结果报告、后处理等全检验过程自动化。
TLA由临床实验室信息系统(laboratory information system,LIS)和自动化流水线系统(la-boratory automation system,LAS)两部分组成。
流水线作业是批量样本检测的发展趋势,近年来国内实验室自动化建设蓬勃发展,仅2010年Beckman公司就与国内11家实验室签订协议安装自动化流水线系统。
该院自动化实验室于2010年初投入使用,其规划设计受到国内外同行的广泛认可,建成后多家医院及实验室人员来参观考察,SICOLAB现介绍该自动化实验室规划设计的一些经验,希望能为引进自动化流水线系统的实验室提供参考。
1 SICOLAB自动化实验室规划设计原则与传统医学实验室相比,安装了流水线系统实验室在自动化程度上大大提高,同时在实验室设计方面也有更高的要求,以保证各仪器能够发挥最大效能,做到真正意义上的自动化。
现就该实验室的经验,自动化实验室设计应本着以下几点原则:(1)积极参与,实验室的使用者应积极参与实验室规划设计,向施工方提出具体设计要求,使局部细节更适合该实验室工作需要;
(2)及早着手,尽量避免后期重复施工,在实验室开始建设前就应考虑实验室整体规划,形成详细实验室布局图,并与施工单位讨论规划细节,这就要求实验室仪器设备招标提前进行,尽早确定仪器厂家型号,规划各仪器摆位,为后续规划提供依据;
(3)有效沟通,实验室的建立离不开与各方面的合作,设计过程中应与施工单位、LIS公司、仪器设备厂家、医院信息科、医院器材科等部门多联系建立良好的沟通渠道,设计要求应多咨询专业工程师;
(4)学习经验,国内已建成的自动化实验室有各自设计特点,同时也有不足之处,取长补短能够使实验室规划少走弯路,该实验室规划期间主要借鉴了济南军区总医院、福州军区总医院、解放军305医院等兄弟单位经验;
(5)考虑自身特点,每家医院实验室面积、标本量、检测项目、检测时间等各方面要求都有所不同,应根据自身特点进行规划设计。
2 SICOLAB自动化实验室布局及工作流程设计该院在2008年初开始启动引进自动化流水线的前期准备工作,2010年3月批量检测标本,科室人员参与了规划设计的大量工作,通过近一年的运行也表明前期设计方案合理,工作流程顺畅。
图1为该院检验科实验室整体布局图,污染区、半污染区(缓冲区)、清洁区在图中用不同颜色标出。
中心长方形区域为自动化实验室,由前室、中心机房及后部5个功能房间组成。
前部75平方米为前室,有标本物流接收口,可进行标本核收、标本初步分选、线下标本离心等操作;中部275平方米为中心
机房,机房又分为自动化流水线和线下仪器两部分,线下仪器区包含了为将来实验室发展预留的边台,实验室建成一年内又陆续引进了多台新设备,大部分预留空间已被利用;实验室后部为5个10平方米左右小房间,依次为供电房、水机房、低温标本库、低温试剂库、常温试剂库。
核心工作区相对独立,不进行标本操作,主要是结果审核、表格填写、报告发送、资料查询等工作,工作人员可通过与实验区连接的大玻璃窗观察仪器状态,及时处理设备报警。
图1某军总医院检验科总布局图在设计方案中利于工作的同时,也充分考虑工作人员切身利益,各项流程设计确保检验人员工作环境安全舒适,下面主要介绍人员、标本、试剂及清洁物品出入实验室的流程。
首先是人员进出实验室的流程,工作人员及来宾可由办公区入口直接进入清洁区进行相关活动;进入实验区有专门的工作人员入口,经男、女更衣室做好各项防护后进入半污染区,离开时按原路线返回洗手、淋浴、更衣后离开实验室;除普通出口外,布局图1中①②标出了两个紧急逃生出口,出口处备有各种应急逃生工具,包括隔热手套、消防斧、手电、灭火毯、呼吸罐等。
标本进入实验室有3个入口,在标本接收区及前室设有两个物流传送标本接收口,在标本接收区设有窗口核收不能自动传输的标本,标本进入前室进行分选处理后通过中心机房进入各实验区,标本运送避开核心工作区防止污染,检测后标本在标本库房中统一保存1周,废弃标本在高压间高压消毒后与医疗废物一起由污梯运出实验室。
试剂及清洁物品由试剂电梯经应急出口①进入实验室,试剂按保存要求在试剂库房集中保存管理,仪器配件、办公耗材等清洁物品有专门库房分类保存。
3 SICOLAB自动化实验室设计中的具体问题作为实验室使用方应在规划设计前期提出自己的设计要求,在实验室建设前主要考虑以下8个方面的具体问题,与相关合作单位商讨后确定局部细节设计方案。
实验室是否需要净化以及净化等级实验室建设前应根据《微生物和生物医学实验室生物安全通用准则》、GB19489-2008《实验室生物安全通用要求》、《病原微生物实验室生物安全管理条例(国务院424号令)》进行生物安全评估,确定实验室是否需要净化以及净化等级。
该室评估结果认为自动化实验室防护水平应不低于BSL-2级实验室要求,实际设计中实验室各项指标完全符合BSL-2实验室要求,包括明确标识、独立更衣室、独立库房,配备了洗眼器、高压蒸汽灭菌器及应急工具。
此外还在设计中参考了BSL-3实验室建设的部分要求。
楼层高度不小于,实验室内通道净宽不小于,门宽度不小于1m,同时门的高度与宽度应方便实验室内仪器运输,建成后实验室门禁系统、换气频率、温湿度控制等部分指标达到了BSL-3级实验室水平。
实验室面积及仪器摆位问题实验室建设前应根据该实验室工作的流程确定仪器摆位,规划仪器电源及给排水接口位置。
根据仪器数量及摆位确定各区域所需面积,对实验室进行分割有效利用空间。
仪器摆放在方便工作的同时还应考虑地面承重问题,由仪器厂家提供仪器重量数据,咨询施工方结构工程师。
该室仪器采购招标在实验室设计施工之前已全部完成,各仪器摆位设计精准确,露出地面的电源线、网线、给排水管极短,安全美观节省空间。
实验室给电设计建议实验室配备大功率不间断电源为实验室全部设备提供保护,各设备分别进行电源保护,不易维护且浪费空间。
根据实验室设备情况,确定不间断电源功率及电流参数,应注意不间断电源的选择应为实验室发展预留足够空间,建议负荷功率应在现有仪器总功率两倍以上。
电插根据需要可设计在墙面或地面,地面电插应有一定程度的防水,电插位置应靠近所供电仪器,减少地面走线使实验室更加整洁。
由于不间断电源散热、噪音较大,实验室规划时在后部设置了独立供电房并在房间中安装专用空调。
SICOLAB
实验室供排水设计根据所有设备满负荷运行所需纯水水量及等级确定合适制水设备,所选设备水处理能力也应预留足够空间。
该室设计中将噪音最大的气泵(为自动化流水线提供气体压力)和纯水处理仪放置在中心实验室后部独立的水机房,纯水仪防漏管道直接联通实验室排水系统,并在机房内设置了吸水泵,方便处理一定程度的泄露。
此外,还在实验室仪器轴线上设置了两个地底凹槽,给排水管路全部铺设在地下。
实验室照度及噪音控制设计根据《生物安全实验室建筑技术规范》要求BSL-2实验室照度不低于300lux,噪声不超过68dB。
实验室内装修前,向施工方提出了实验室的照度要求,建成后又进行了照度检测,机房照度约为285~319lux,核心工作区照度约为375~384lux,基本符合BSL-2实验室建设标准。
采取水电独立等措施后实验室环境噪音明显减小,尤其是在相对独立的核心工作区测定分贝数与普通诊室基本相同。
见表1。
表1实验室不同位置音量测定结果测试点音量范围(dB)中心机房流水线75~80中心机房线下区72~78供电房80~90水机房(气泵关)84~87水机房(气泵开)90~98前室68~71核心工作区60~63普通诊室60~65
实验室温度、湿度要求参考使用说明统计自动化实验室内各设备温湿度要求,如无特殊设备,临床实验室检测仪器要求温度一般在18~30℃,湿度20%~80%,净化实验室空调系统完全能够达到要求,自动化实验室温度可控制在(24±2)℃,湿度30%~45%。
通讯接口问题实验室内应预留足够的电话接口、局域网接口,必要时需有互联网接口。
自动化流水线网络连线复杂,在安装前应与厂家工程师仔细商讨,确定网络接口准确位置,安装完成后梳理连接网线,保持实验室整洁美观。
实验室前期准备工作完成情况自动化实验室的建立是一个系统工程,除硬件建设外,实验室安装流水线前应完成相关的准备工作,如LIS应用与完善、LIS与医院信息系统(hos-pital information system,HIS)的连接、条形码打印粘贴的规范化、仪器的双向传输、相关人员培训等。
本组从使用者的角度介绍了自动化实验室规划中的一些经验,该室的设计方案仅供各位同行参考,方案确定后应与专业人士积极探讨,使实验室各项参数达到设计要求。