(完整word版)行政执法人员资格培训考试大纲考点归纳
- 格式:doc
- 大小:44.51 KB
- 文档页数:10
行政执法人员资格(续职)考试骨干培训班资料2013年全区行政执法人员资格(续职)考试骨干培训班材料第一编法律基础知识第一章法的本质和特征第一节法的本质一、法是统治阶级的意志表现二、法是阶级实现统治和社会管理的手段三、法是统治阶级实现社会正义和调整各种利益关系的工具第二节法的特征法具有6个特征:一、法是调整人们行为关系的社会规范。
可从三个方面理解:第一,法律是一种社会规范;第二,法律是一种行为规范,是以人们的行为关系作为调整对象;第三,法是对人们行为提出的要求,要求人们在特定条件作出某种行为或者禁止作出某种行为。
二、法具有国家性,由国家专门机关制定或认可。
可从3个方面认可:第一,法律以国家的名义制定;第二,以国家管辖的区域作为法律的适用范围;第三,一个国家只能有一个法律体系,而且该法律体系内部各规范之间不能相互矛盾,因此法律具有统一性和权威性。
三、法具有普遍适用性。
法作为社会规范和行为规范在国家管辖区域内具有普遍适用的效力。
四、法以权利义务作为调整内容五、法具有强制性。
法不能始终为人们自愿地遵守,需要通过国家强制力遵守。
法不能自行实施,需要国家专门机关予以适用。
因此法律必然要由国家强制力来保证实施。
六、法具有程序性。
法是强调程序、严格规定程序和实行程序的社会规范。
第二章法律体系法律部门是法律体系的基本组成要素。
法律体系由一个国家现行的全部法律规范构成,这些法律规范均为该国的国内法。
国际法只有转化为国内法才能作为法律体系的组成部分。
中国特色社会主义法律体系在2010年底已基本形成。
中国特色社会主义法律体系由下列7个部门法构成:第一,宪法;第二,民商法;第三,行政法;第四,经济法;第五,社会法;第六,刑法;第七,诉讼与非诉讼法。
第三章法律规范法规规范是采取一定的结构形式具体规定人们的法律权利、法律义务和法律后果的行为规范。
法律规范具有三个特征:一是明确性,二是具体性,三是反复适用性。
规律规范由行为模式、事实状态、法律后果三个方面构成。
狭义上的执法,仅指国家行政机关及其工作人员依照法定的职权和程序,以实现法律的目的为宗旨,将法律运用于具体的社会关系,并取得一定法律后果的活动。
按照行政法的通说,行政执法注意包括两个方面的内容,一是制定行政规范性文件的抽象行政行为,二是依法实施的直接影响相对方权利义务的具体行政行为。
行政执法包括以下一些内容:1、制定规范性文件2、行政检查3、行政许可4、行政奖励5、行政物质帮助6、行政征收7、行政处罚8、行政确认9、行政裁决10、行政强制11、行政法律责任追究权利与权力的区别权利,是社会主体根据宪法和法律规定实现某种利益或愿望的可能性。
权力,是社会主体在通过自己个体的力量仍无法保障其自由和权利实现时,将其权利共同让渡给其他代表者。
法治社会的一个基本原则就在于,政府公共权力的行使,以法律的明文规定为限,只要法律没有明文的规定,政府的公共权力就不得行使。
行政权具有三个特性:一是单向性,即它是行政机关对管理相对人一方行使的,而管理相对人对行政机关没有这种权力;二是强制性,行政权一旦行使,就即时产生效力,管理相对人如果抗拒就会导致国家强制力的运用;三是主动性,行政机关与立法机关、司法机关的工作方式有重大不同,它主动对社会实施管理,并纠正和查处违法行为。
行政执法基本原则体系:职权法定原则,法律保留原则,法律优先原则,公平和公正原则,比例原则,权利救济原则等六大原则构成了我国当前行政执法基本原则体系。
“职权法定”原则是由我国民主宪政的国家行政所决定的。
贯彻职权法定原则的要求;1任何情况下的行政执法行为都必须有法律。
法规或规章的明确规定2行政执法机关只能在授权范围内进行活动,不得超越3对相对人可能产生不利影响的行为,都需要“法定”贯彻法律保留原则的要求1没有法律、法规、规章的规定,行政执法机关不得作出损害相对人合法权益的行为2没有法律、法规、规章的规定,行政执法机关不得增加相对人的义务3行政执法必须有明确授权,且在行政机关职权范围之内,又符合法律精神的情况下,才能为之。
题型:主观题30分,为2题案例,分别为强制法、处罚法各一题;客观题70分,其中单选30题共30分,多选10题共20分,判断20题共20分。
行政强制法40分1、界定、概念F2行政强制措施,是指行政机关在行政管理过程中,为制止违法行为、防止证据损毁、避免危害发生、控制危险扩大等情形,依法对公民的人身自由实施暂时性限制,或者对公民、法人或者其他组织的财物实施暂时性控制的行为。
行政强制执行,是指行政机关或者行政机关申请人民法院,对不履行行政决定的公民、法人或者其他组织,依法强制履行义务的行为。
2、原则(重点救济原则)F3-6第三条行政强制的设定和实施,适用本法。
发生或者即将发生自然灾害、事故灾难、公共卫生事件或者社会安全事件等突发事件,行政机关采取应急措施或者临时措施,依照有关法律、行政法规的规定执行。
行政机关采取金融业审慎监管措施、进出境货物强制性技术监控措施,依照有关法律、行政法规的规定执行。
第四条行政强制的设定和实施,应当依照法定的权限、范围、条件和程序。
第五条行政强制的设定和实施,应当适当。
采用非强制手段可以达到行政管理目的的,不得设定和实施行政强制。
第六条实施行政强制,应当坚持教育与强制相结合。
3、种类与设定F9行政强制措施的种类:(一)限制公民人身自由;(二)查封场所、设施或者财物;(三)扣押财物;(四)冻结存款、汇款;(五)其他行政强制措施。
F12行政强制执行的方式:(一)加处罚款或者滞纳金;(二)划拨存款、汇款;(三)拍卖或者依法处理查封、扣押的场所、设施或者财物;(四)排除妨碍、恢复原状;(五)代履行;(六)其他强制执行方式。
4、行政强制措施实施程序F16原则:行政机关履行行政管理职责,依照法律、法规的规定,实施行政强制措施。
违法行为情节显著轻微或者没有明显社会危害的,可以不采取行政强制措施。
主体:F17行政强制措施由法律、法规规定的行政机关在法定职权范围内实施。
行政强制措施权不得委托。
行政执法资格认证考试复习大纲第一篇:行政执法资格认证考试复习大纲行政执法资格认证考试复习大纲宪法和地方组织法一、中华人民共和国的一切权力属于人民。
二、中华人民共和国实行依法治国,建设社会主义法治国家。
国家维护社会主义法制的统一和尊严。
一切法律、行政法规和地方性法规都不得同宪法相抵触。
三、地方各级人民代表大会是地方国家权力机关。
四、地方各级人民政府是地方各级权力机关的执行机关,是地方各级国家行政机关。
十八大报告到2020 年依法治国基本方略全面落实,法治政府基本建成。
法治是治国理政的基本方式。
要推进科学立法、严格执法、公正司法、全民守法。
提高领导干部运用法治思维和法治方式深化改革、推动发展、化解矛盾、维护稳定能力。
行政许可法一、行政许可概述(一)行政许可的概念、特征行政许可,是指行政机关根据公民、法人或者其他组织的申请,经依法审查,准予其从事特定活动的行为。
(二)行政许可法的基本原则1、法定原则;2、公开、公平、公正原则;3、便民原则4、救济原则;5、信赖保护原则;6、监督原则二、行政许可的设定制度(一)行政许可设定事项行政许可的法定分类:普通许可、特许、认可、核准、登记(二)行政许可设定主体及其权限法律、行政法规、地方性法规、规章三、行政许可的实施制度(一)行政许可的实施机关行政机关、法律、法规授权的组织、行政机关委托的其他行政机关(二)行政许可的实施程序1、申请与受理程序(1)申请的方式;(2)行政机关在申请人申请过程中应当履行的义务;(3)申请的处理2、审查与决定程序(1)对申请材料的审查方式;(2)听取利害关系人意见;(3)决定程序3、期限4、听证程序5、变更与延续程序6、特别程序7、行政许可收费(三)行政许可的监督检查1、行政机关的监督方式;2、对被许可人的监督方式;3、行政许可的撤销与注销行政处罚法一、行政处罚概述(一)行政处罚的内涵1、主体:有行政处罚权的行政主体2、对象:违反行政法规范尚未构成犯罪的行政相对人3、前提:行政相对人实施了违反行政法规范的行为4、性质:以惩戒违法为目的的、具有制裁性的具体行政行为(二)行政处罚和行政处分、行政处罚和刑事处罚相的区别(三)行政处罚的基本原则1、处罚法定原则;2、处罚与教育相结合原则;3、公正、公开原则4、处罚救济原则;5、处罚不相替代原则二、行政处罚的种类(一)声誉罚(精神罚、申诫罚):警告(二)财产罚:罚款、没收违法所得、没收非法财物(三)行为罚(资格罚、能力罚):责令停产停业;暂扣或者吊销许可证或执照(四)人身罚(自由罚):行政拘留三、行政处罚的设定主体及其权限法律、行政法规、地方性法规、部门规章、地方政府规章四、行政处罚的实施机关、管辖和适用(一)行政处罚的实施机关1、具有法定处罚权的行政机关;2、经特别决定而获得处罚权的行政机关(相对集中行政处罚权);3、法律、法规授权实施行政处罚的组织;4、受委托实施行政处罚的组织(二)行政处罚的管辖(三)行政处罚的适用1、行政处罚适用的原则(1)处罚与责令改正相结合原则;(2)一事不得再罚款原则2、行政处罚相对人的责任能力3、行政处罚的情节:(1)不予处罚的情形;(2)从轻、减轻处罚的情形4、行政处罚的追诉时效五、行政处罚的决定程序(一)一般规则1、必须查明违法事实;2、保障当事人程序权利(二)简易程序(三)一般程序1、立案;2、调查取证;3、告知当事人;4、听取当事人的陈述和申辩或举行听证;5、作出行政处罚决定;6、制作行政处罚决定书;7、行政处罚决定书的送达(四)听证程序六、行政处罚的执行程序(一)行政处罚执行的原则1、行政处罚不停止执行原则;2、罚缴分离原则(二)当场可以收缴罚款的情形(三)当事人不履行处罚决定,行政主体可以采取的措施行政强制法一、行政强制的概念(一)行政强制措施;(二)行政强制执行二、行政强制的基本原则(一)法定原则;(二)适当原则;(三)教育与强制相结合原则;(四)禁止谋利原则;(五)权利救济原则三、行政强制的种类和设定(一)行政强制措施的种类和设定;(二)行政强制执行的方式和设定四、行政强制措施的实施程序1、行政强制措施实施主体(1)法律、法规规定的行政机关;(2)行使相对集中行政处罚权的行政机关2、一般程序(1)实施前报告批准;(2)确定实施人员;(3)现场出示执法身份证件;(4)通知当事人到场并告知权利;(5)听取当事人的陈述和申辩;(6)制作现场笔录3、当场采取强制措施程序4、查封、扣押程序5、冻结程序五、行政机关强制执行程序(一)一般规定1、催告:以书面形式作出;2、听取意见;3、决定;4、实施行政强制执行5、执行中止或者终结执行(二)金钱给付义务的执行(三)代履行六、申请人民法院强制执行1、期限;2、催告;3、申请行政复议法一、行政复议概述(一)行政复议与行政诉讼的关系;(二)合法性与适当性审查原则二、行政复议的范围(一)可申请复议的事项;(二)不可申请复议的事项(三)对部分抽象行政行为的审查申请三、行政复议参加人申请人、被申请人、第三人、复议代理人四、行政复议管辖五、行政复议程序(一)行政复议的申请和受理:申请期限和方式(二)行政复议审查(三)行政复议期限(四)行政复议决定1、行政复议决定的种类和适用条件维持决定、履行决定、撤销决定、变更决定、确认违法决定、赔偿决定2、行政复议决定的履行行政诉讼法一、行政诉讼概述(一)行政诉讼的概念;(二)合法性审查原则二、行政诉讼的受案范围(一)人民法院应予受理的案件;(二)人民法院不予受理的案件三、行政诉讼参加人原告、被告、第三人、共同诉讼人、诉讼代理人四、行政诉讼证据(一)行政诉讼证据的概念;(二)举证责任五、行政案件的裁判与执行(一)行政诉讼的判决的种类和适用条件维持判决、撤销决定、履行判决、变更判决、确认判决(二)行政诉讼的执行与非诉行政案件的执行国家赔偿法一、行政赔偿的概念与行政补偿的区别二、行政赔偿范围(一)侵犯人身权的范围;(二)侵犯财产权的范围;(三)国家不承担赔偿责任的情形三、行政赔偿请求人和赔偿义务机关(一)行政赔偿请求人;(二)行政赔偿义务机关四、行政追偿五、国家赔偿方式、费用政府信息公开条例一、政府信息公开的范围(一)行政机关主动公开政府信息的范围(二)不予公开的政府信息的范围(三)政府信息公开审查机制二、便于公众知晓的政府信息公开方式三、政府信息的公开时限国务院全面推进依法行政实施纲要一、全面推进依法行政的目标二、依法行政的基本要求1、合法行政;2、合理行政;3、程序正当;4、高效便民;5、诚实守信;6、权责统一国务院关于加强市县政府依法行政的决定关于严格行政执法1、改革行政执法体制2、完善行政执法经费保障机制3、规范行政执法行为4、加强行政执法队伍建设5、强化行政执法责任追究国务院关于加强法治政府建设的意见严格规范公正文明执法1、完善行政执法体制和机制。
行政执法资格考试部分知识点(个人归纳,有错无责)一、关于时间、期限法院立案5日内送被告;被告10日内答辩状,法院5日内发原告。
立案起3月内一审判决;不服判决当事人15日内上诉,不服裁定10日内上诉。
收到上诉状2月内终审判决。
国家赔偿法:行政赔偿:赔偿义务机关自收到申请2月内赔偿;期满3月内可诉讼。
刑事赔偿:赔偿义务机关自收到申请2月内赔偿;期满30日内向上级复议,复议2个月内决定,收到决定不服和复议逾期期满的30日内向所在地同级法院赔偿委员会申请做出赔偿决定。
赔偿时效2年;最后6个月因不可抗力时效中止。
仲裁法:申请5日内受理决定;行政处罚法:先行登记保存7日内处理;听证:告知后当事人3日内提出听证;行政机关听证7日前通知当事人;处罚:当事人15日内缴纳罚款;执法人员当场收缴的(上岸)2日内交机关,机关2日内交银行;处罚决定书7日内按民事诉讼法送达当事人。
未明确工作日问题行政复议法:申请:知道具体行政行为60日提出申请(法律法规例超过的外);受理:5日内受理决定;政府7日内可转送其他;决定:7日内送被申请人,被申请人10日内答复;60日内做出决定(法律法规少于的例外),经本机关负责人批准最多延长30日。
对规定的审查(国务院部门规定、县级以上政府及其部门规定、乡镇政府规定,不含国务院、地方规章):有权30日内处理,无权7日内转送。
复议期间“五日”、“七日”为工作日。
行政许可法:当场受理或5日内一次性告知补正。
20日内决定,经本机关负责人批准可延长10日(法律法规例外)。
统一办理的45日,经本机政府负责人批准可延长15日。
下级机关审查20日内完毕。
决定后10日内发证。
听证:告知后当事人5日内提出听证;行政机关听证7日前通知当事人,20日内组织听证;许可期限为工作日行政强制法:查封扣押期限不超过30日,本机关负责人批准最多可延长30日(法律法规例外);冻结3日内交付当事人决定书,30日内做出决定,本机关负责人批准最多可延长30日(法律法规例外);中止执行满3年的,不再执行。
一、重点掌握的通用法律知识(见《行政执法人员通用法律知识读本》以下简称《读本》)(一)法的概念和特征(见《读本》第一章)1、法的概念:法是由国家专门机关创制的,以权利和义务为调整机制并通过国家强制力保证实施的调整行为关系的规范,是意志与规律的结合,是阶级统治和社会管理的手段,是通过利益调整实现社会正义的工具。
2、法的本质:1.具有意志性和规律性,是意志与规律的结合;2.阶级统治和社会管理的手段;3.为实现社会正义而调整各种利益关系的工具。
3、法的特征:1.调整人民行为关系的社会规范;2.国家专门机关制定或认可;3.具有普遍性;4.以权利义务双向规定为调整机制;5.通过国家强制力保证实施;6.具有规范性。
(二)法律体系(见《读本》第二章)4、法律部门的概念和特点5、法律部门的划分标准:法律规范所调整的社会关系和法律规范的调整方法。
6、法律部门的划分原则:1.整体性原则;2.均衡原则;3.以现行法律为主,兼顾即将指定的法律。
9、中国特色社会主义法律体系形成的重要意义1.中国特色社会主义永葆本色的法制根基;2.中国特色社会主义创新实践的法制体现;3.中国特色社会主义兴旺发达的法制保障。
10、中国特色社会主义法律体系的组成1.宪法法律部门;2.民商法法律部门;3.行政法法律部门;4.经济法法律部门;5.社会法法律部门;6.刑法法律部门;7.诉讼法与非诉讼法法律部门。
(三)法律规范(见《读本》第三章)11、法律规范的定义:采取一定的结构形式具体规定人们的法律权利、法律义务以及相应的法律后果的行为规范,是法律中明确赋予一种事实状态以法律意义的一般性规定。
12、法律规范的特点:明确、具体、反复适用。
(四)法律结构(见《读本》第四章)(五)法律语言(见《读本》第五章)18、法律语言的含义:表现法律内容的文字、概念、句式、标点、符号等。
19、法律语言的特点:1.科学、准确;2.明确、肯定;3.严谨、一致;4.简洁、扼要。
行政执法人员资格考试要点(仅供参考)第一章法治国家和法治政府建设1、十八大把“法治政府基本建成”作为实现2020年全面建成小康社会目标的新要求。
2、2004.3,《全面推进依法行政实施纲要》3、2010.10,《国务院关于加强法治政府建设的意见》4、2013.11,十八届三中全会,《中央关于全面深化改革若干重大问题的决定》5、2014.10,十八届四中全会,《中共中央关于全面推进依法治国若干重大问题的决定》6、2015.12,《法治政府建设实施纲要(2015-2020年)》第一节十八届三中全会精神概要(深化改革)《中央关于全面深化改革若干重大问题的决定》主要内容:(1)改革开放是当代中国最鲜明的特色(2)全面深化改革,以马、列、毛、邓、三、科为指导,以促进社会公平正义、增进人民福祉为出发点和落脚点。
全面社会改革总目标:完善和发展中国特色社会主义制度,推进国家治理体系和治理能力现代化。
“五位一体”:经济、政治、文化、社会、生态、党的建设(3)最大实际:我国长期处于社会主义初级阶段。
经济体制改革是重心,核心问题是处理好政府和市场的关系,市场在资源优化配臵中起决定性作用。
(4)2020年形成系统完备、科学规范、运行有效的制度体系(5)基本经济制度:公有制为主体、多种所有制经济共同发展产权是所有制的核心。
国有资本投资公司固有资本收益上缴公共财政比例2020年提到百分之三十。
政企分开、政资分开、特许经营、政府监管。
职业经理人(6)负面清单放开竞争性环节价格同等入市、同权同价设立中小型银行知识产权法院(7)建设法治政府和服务型政府企业投资项目,除关系国家安全和生态安全、涉及全国重大生产力布局、战略性资源开发和重大公共利益项目外,一律由企业依法依规自主决策,政府不再审批。
事务性管理服务,引入竞争机制推进省直接管理县(市)体制改革推进机构编制管理科学化、规范化、法制化(8)审核预算重点由平衡状态、赤字规模向支出预算和政策拓展。
行政执法资格考试部分知识点(个人归纳,有错无责)一、关于时间、期限行政诉讼法:起诉期限:收到复议决定或复议期满起15日内;知道具体行政行为起3个月内;障碍消除后10日内;法院7日内立案或不受理。
法院立案5日内送被告;被告10日内答辩状,法院5日内发原告。
立案起3月内一审判决;不服判决当事人15日内上诉,不服裁定10日内上诉。
收到上诉状2月内终审判决。
国家赔偿法:行政赔偿:赔偿义务机关自收到申请2月内赔偿;期满3月内可诉讼。
刑事赔偿:赔偿义务机关自收到申请2月内赔偿;期满30日内向上级复议,复议2个月内决定,收到决定不服和复议逾期期满的30日内向所在地同级法院赔偿委员会申请做出赔偿决定。
赔偿时效2年;最后6个月因不可抗力时效中止。
仲裁法:申请5日内受理决定;行政处罚法:先行登记保存7日内处理;听证:告知后当事人3日内提出听证;行政机关听证7日前通知当事人;处罚:当事人15日内缴纳罚款;执法人员当场收缴的(上岸)2日内交机关,机关2日内交银行;处罚决定书7日内按民事诉讼法送达当事人。
未明确工作日问题行政复议法:申请:知道具体行政行为60日提出申请(法律法规例超过的外);受理:5日内受理决定;政府7日内可转送其他;决定:7日内送被申请人,被申请人10日内答复;60日内做出决定(法律法规少于的例外),经本机关负责人批准最多延长30日。
对规定的审查(国务院部门规定、县级以上政府及其部门规定、乡镇政府规定,不含国务院、地方规章):有权30日内处理,无权7日内转送。
复议期间“五日”、“七日”为工作日。
行政许可法:当场受理或5日内一次性告知补正。
20日内决定,经本机关负责人批准可延长10日(法律法规例外)。
统一办理的45日,经本机政府负责人批准可延长15日。
下级机关审查20日内完毕。
决定后10日内发证。
听证:告知后当事人5日内提出听证;行政机关听证7日前通知当事人,20日内组织听证;许可期限为工作日行政强制法:查封扣押期限不超过30日,本机关负责人批准最多可延长30日(法律法规例外);冻结3日内交付当事人决定书,30日内做出决定,本机关负责人批准最多可延长30日(法律法规例外);中止执行满3年的,不再执行。
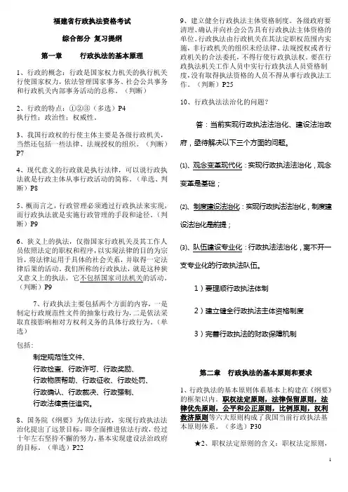
福建省行政执法资格考试综合部分复习提纲第一章行政执法的基本原理1、行政的概念:行政是国家权力机关的执行机关行使国家权力,依法管理国家事务、社会公共事务和行政机关内部事务活动的总称。
(判断)2、行政的特点:①②③(多选)P4执行性;政治性;权威性。
3、我国行政权的行使主体主要是各级行政机关,当然还包括一些法律、法规授权的组织。
(判断)P74、现代意义的行政就是执行法律,可以说行政执法就是行政主体从事行政活动的简称。
(单选、判断)P85、概而言之,行政管理必须通过行政执法来实现,而行政执法就是实施行政管理的手段和途径。
(判断)P96、狭义上的执法,仅指国家行政机关及其工作人员依照法定的职权和程序,以实现法律的目的为宗旨,将法律运用于具体的社会关系,并取得一定法律后果的活动。
我们所称的行政执法,就是这种狭义意义上的执法,它不包括国家司法机关的活动。
(判断)P97、行政执法主要包括两个方面的内容,一是制定行政规范性文件的抽象行政行为,二是依法采取直接影响相对方权利义务的具体行政行为。
(单选)包括:制定规范性文件、行政检查、行政许可、行政奖励、行政物质帮助、行政征收、行政处罚、行政确认、行政裁决、行政强制、行政法律责任追究。
8、国务院《纲要》为依法行政,实现行政执法法治化提出了远景目标,即全面推进依法行政,经过十年左右坚持不懈的努力,基本实现建设法治政府的目标。
(单选)P22 9、建立健全行政执法主体资格制度。
各级政府要清理、确认并向社会公告具有行政执法主体资格的单位。
行政执法由行政机关在其法定职权范围内实施,非行政机关的组织未经法律、法规授权或者行政机关的合法委托,不得行使行政执法权。
要在行政执法机关工作人员中实行行政执法人员资格制度,没有取得执法资格的人员不得从事行政执法工作。
(判断)P2510、行政执法法治化的问题?答:当前实现行政执法法治化、建设法治政府,亟待解决以下三个方面的问题。
⑴、观念变革现代化:实现行政执法法治化,观念变革是基础;⑵、制度建设法治化:实现行政执法法治化,制度建设法治化是前提;⑶、队伍建设专业化:行政执法法治化,离不开一支专业化的行政执法队伍。
法学基础第一节法的概念与特征一、法的概念法的本质是由一定的社会物质生活条件所决定的,掌握国家政权的社会集团可人民意志和利益的体现。
法所体现的是共同意志,是统治集团或人民的统一意志。
法所体现的是国家意志。
国家意志并不一定必然体现为法,但是法必须体现为国家意志。
法现象的核心内容是权利和义务。
二、法的特征法的基本特征主要有四个方面:(一)法是调整人们行为关系的规范1.法具有概括性。
2.法的构成要素中以法律规则为主。
3.法的逻辑结构中包括行为模式、条件假设和法律后果。
这是法的规范性最明显的标志。
(二)法由国家制定、认可和解释。
体现为两个基本属性:1.法的国家性。
法体现国家意志,具有国家性。
(1)它是以国家的名义创制的;(2)法的适用范围是以国家主权为界域的,这是法区别于以血缘关系为范围的原始习惯的重要特征;(3)法的实施是以国家强制力为保证的。
2.法的普遍性。
(三)法以权利义务双向规定为调整机制(四)法依靠国家强制力保证实施第二节法的作用与价值一、法的作用1、法的规范作用。
作为国家制定的社会规范,法具有告示、指引、评价、预测、教育和强制等规范作用。
(1)法的告示作用。
(2)法的指引作用。
法的指引作用包括确定性的指引和不确定性的指引。
(3)法的评价作用。
(4)法的预测作用。
(5)法的教育作用。
(6)法的强制作用。
2.法的社会作用(1)维护一国占统治地位的社会集团的统治。
(2)执行社会公共职能。
第三节法的体系一、法的体系的特点1.法的体系是一个国家的全部现行法律构成的整体。
2.法的体系是一个由法律部门分类组合形成的有机整体。
3.法的体系的理想化要求是门类齐全、结构严密、内在协调。
4.法的体系是客观性和主观性的统一。
二、法律部门的划分法律部门的划分标准和原则:1、是法律规范所调整的社会关系。
法律是调整社会关系的行为准则;2、法律规范的调整方法。
法律部门的划分原则主要有(1)整体性原则;(2)均衡原则;(3)以现行法律为主,兼顾即将制定的法律。
行政执法人员考试大纲一、前言本考试大纲,是应考人员考试的基本范围,应考人员应当在全面掌握所考法律的基本法律条文和法律原理的基础上,重点把握大纲的内容。
二、复习大纲内容一、《全面推进依法行政实施纲要》1.了解全面推进依法行政的重要性和紧迫性2.掌握全面推进依法行政的指导意见3.了解全面推进依法行政的目标4.掌握依法行政的基本原则5.熟练掌握依法行政的基本要求6.熟练掌握规范行政执法行为的几方面要求二、《国务院关于加强市县政府依法行政的决定》1.了解加强市县政府依法行政的重要性和紧迫性2.了解提高行政机关工作人员依法行政意识和能力的途径3.了解规范性文件监督管理的制度4.掌握严格行政执法的途径5.熟练掌握对规范行政执法行为的要求三、《行政许可法》第一章总则1.掌握行政许可的概念。
2.掌握设定和实施行政许可的基本原则。
3.掌握公民、法人或者其他组织对行政机关实施行政许可,享有的法定权利。
第二章行政许可的设定1.了解许可设定的范围。
2.熟练掌握可以不设定行政许可的事项。
3.掌握有权设定行政许可的机关及形式。
4.了解地方性法规和省政府规章设定行政许可的限制。
5.了解设定行政许可前应当进行听证,设定后应当进行跟踪评价等法定程序。
第三章行政许可的实施机关1.了解行政许可的实施主体。
2.了解受委托主体的条件。
第四章行政许可的实施程序1.了解行政许可的申请方式、权限、权利。
2.掌握行政许可受理的程序、要求。
3.掌握作出行政许可决定的期限、程序、要求。
4.了解行政许可听证的程序和要求。
第五章行政许可的费用1.熟练掌握实施行政许可有关收费的规定。
2.掌握提供行政许可申请书格式文本、不得收费等规定。
第六章监督检查1.了解行政机关对被许可人监督检查的范围、要求。
2.熟练掌握行政机关可以撤销、应当撤销及不予撤销行政许可的情形。
第七章法律责任1.熟练掌握行政机关及其工作人员违法的法律责任。
2.掌握被许可人违法的法律责任。
第八章附则1.掌握行政许可法颁布、施行日期。
行政执法考试复习要点一、行政处罚法1、行政处罚的基本原则(3~7条)。
行政处罚的原则是指行政执法主体行使行政处罚权所必须遵循的基本准则。
行政处罚的基本原则包括如下内容:⑴行政处罚法定原则。
又称合法原则,是行政处罚主体遵循的最重要的原则,指实施行政处罚必须符合法律规定,包括主体法定处罚项目法定和处罚程序法定。
⑵行政处罚公正、公开原则。
设定和实施行政处罚必须以法律为根据,与违法行为的事实、性质、情节以及社会危害程度相当。
对违法行为给予行政处罚的规定必须公布;未经公布不得作为行政处罚的依据。
⑶行政处罚与教育相结合的原则。
实施行政处罚,纠正违法行为,应当坚持处罚与教育相结合,教育公民、法人或其他组织自觉守法。
⑷行政处罚保障当事人权利原则。
亦称法律救济原则,实际上是保障公民、法人和其他组织不受侵犯的重要原则。
公民、法人和其他组织对行政机关给予的行政处罚,享有陈述权、申辩权;对行政处罚不服的有权依法申请行政复议或提起行政诉讼。
公民、法人或其他组织因行政机关违法给予行政处罚受到损害的,有权依法提出赔偿要求。
2、行政处罚的种类(8条)。
警告;罚款,没收违法所得,没收非法财物;责令停产停业;暂扣或者吊销许可证,暂扣或者吊销执照;行政拘留;法律、行政法规规定的其他行政处罚。
3、行政处罚的设定(9~13条)。
⑴法律可以设定各种行政处罚;⑵行政法规可以设定除限制人身自由以外的行政处罚;⑶地方性法规可以设定除限制人身自由、吊销营业执照以外的行政处罚;⑷国务院部、委员会制定的规章,省、自治区、直辖市人民政府和省、自治区人民政府所在地的市人民政府以及经国务院批准的较大的市人民政府制定的规章可以在法律、法规规定的给予行政处罚的行为、种类和幅度范围内作出具体规定;尚未制定法律、法规的,国务院部、委员会制定的规章,省、自治区、直辖市人民政府和省、自治区人民政府所在地的市人民政府以及经国务院批准的较大的市黛玉可以设定警告或者一定数量罚款的行政处罚。
(完整word版)行政执法人员资格培训考试大纲考点归纳行政执法人员资格培训考试大纲考点归纳1.法的概念:法是指由国家专门机关创制的,以权利义务为调整机制并通过国家强制力保证实施的调整行为关系的规范,它是意志与规律的结合,是阶级统治和社会管理的手段,它应当是通过利益调整从而实现社会主义的工具。
2.法的本质:(1)法的本质表现为法具有意志性和规律性,是意志与规律的结合(2)法的本质表现为法是阶级统治和社会管理的手段(3)从应然意义上讲,法是为实现社会正义而调整各种利益关系的工具。
3.法的特征:(1)法是调整人们行为关系的社会规范(2)法由国家专门机关制定或认可(3)法具有普遍性(4)法以权利义务双向领土完整为调整机制(5)法通过国家强制力保证实施(6)法是有严格的程序规定的规范,具有程序性。
4.法律部门:是指根据一定的标准和原则,按照法律调整社会关系的不同领域和不同方法等所划分的同类法律规范的总和。
5.法律部门的特点:(1)法律部门既是一个法学概念,也是组成法律体系的一种客观的基本要素(2)在某一法律部门中,又可以划分为若干子部门,这些子部门是法律部门的进一步细化和具体化,在法律部门中具有相对的独立性(3)法律部门是构成法律体系的基本要素,而构成法律部门和子部门的基本要素则是法律制度及其相应的法律规范的总和(4)法律制度对于法律部门来讲,又存在着一种交叉性和综合性,即同一法律制度可能由一个或几个法律部门中的具有相同或相近调整属性的法律规范所组成。
6.法律部门的划分标准:法律规范所调整的社会关系和法律规范的调整方法。
7.法律部门的划分原则:(1)整体性原则(2)均衡原则(3)以现行法律为主,兼顾即将制定的法律。
8.中国特色社会主义法律体系形成的重要意义:(1)中国特色社会主义法律体系是中国特色社会主义永葆本色的法制根基(2)中国特色社会主义法律体系是中国特色社会主义创新实践的法制体现(3)中国特色社会主义法律体系是中国特色社会主义兴旺发达的法制保障。
行政执法人员资格培训考试大纲考点归纳1.法的概念:法是指由国家专门机关创制的,以权利义务为调整机制并通过国家强制力保证实施的调整行为关系的规范,它是意志与规律的结合,是阶级统治和社会管理的手段,它应当是通过利益调整从而实现社会主义的工具。
2.法的本质:(1)法的本质表现为法具有意志性和规律性,是意志与规律的结合(2)法的本质表现为法是阶级统治和社会管理的手段(3)从应然意义上讲,法是为实现社会正义而调整各种利益关系的工具。
3.法的特征:(1)法是调整人们行为关系的社会规范(2)法由国家专门机关制定或认可(3)法具有普遍性(4)法以权利义务双向领土完整为调整机制(5)法通过国家强制力保证实施(6)法是有严格的程序规定的规范,具有程序性。
4.法律部门:是指根据一定的标准和原则,按照法律调整社会关系的不同领域和不同方法等所划分的同类法律规范的总和。
5.法律部门的特点:(1)法律部门既是一个法学概念,也是组成法律体系的一种客观的基本要素(2)在某一法律部门中,又可以划分为若干子部门,这些子部门是法律部门的进一步细化和具体化,在法律部门中具有相对的独立性(3)法律部门是构成法律体系的基本要素,而构成法律部门和子部门的基本要素则是法律制度及其相应的法律规范的总和(4)法律制度对于法律部门来讲,又存在着一种交叉性和综合性,即同一法律制度可能由一个或几个法律部门中的具有相同或相近调整属性的法律规范所组成。
6.法律部门的划分标准:法律规范所调整的社会关系和法律规范的调整方法。
7.法律部门的划分原则:(1)整体性原则(2)均衡原则(3)以现行法律为主,兼顾即将制定的法律。
8.中国特色社会主义法律体系形成的重要意义:(1)中国特色社会主义法律体系是中国特色社会主义永葆本色的法制根基(2)中国特色社会主义法律体系是中国特色社会主义创新实践的法制体现(3)中国特色社会主义法律体系是中国特色社会主义兴旺发达的法制保障。
9.中国特色社会主义法律体系的组成:(1)宪法法律部门(2)民商法法律部门(3)行政法法律部门(4)经济法法律部门(5)社会法法律部门(6)刑法法律部门(7)诉讼与非诉讼法法律部门。
10.法律规范:是采取一定的结构形式具体规定人们的法律权利、法律义务以及相应的法律后果的行为规范,是法律中明确赋予一种事实状态以法律意义的一般性规定。
11.法律规范的特点:明确性、具体性、反复适用性。
12.法律语言:是指表现法律内容的文字、概念、句式、标点、符号等,它是立法活动不可缺少的手段之一。
13.法律语言的特点:(1)科学、准确(2)明确、肯定(3)严谨、一致(4)简洁、扼要。
14.法律责任:是指行为人由于违法行为、违约行为或者由于法律规定而应承受的某种不利的法律后果。
法律责任有两层语义:一是法律责任关系,一是法律责任方式。
15.法律责任的构成要件:(1)责任主体(2)违法行为(3)损害事实(4)因果关系(5)过错,即承担法律责任的主观故意或过失。
16.法律责任的分类:(1)民事责任、刑事责任、行政责任、诉讼责任、违宪责任和国家赔偿责任(2)过错责任、无过错责任和公平责任(3)职务责任和个人责任(4)财产责任和非财产责任。
17.依法行政:是指行政机关根据法律法规的规定取得、行使行政权力,并对行政行为的后果承担相应的责任。
18.依法行政的本质:依法规范、约束行政权力。
19.依法行政的主要特征:(1)依法行政是对行政主体即行政机关及其公职人员的要求,而不是对行政相对人的要求(2)依法行政中的“行政”是行政法意义上的行政,即国家行政或公共行政(3)依法行政中的“法”,首先必须是体现国家和人民整体意志,反映社会进步发展规律的法,而不是长官意志、个人意志、少数利益集团意志的反映;其次,“法”应主要限定在法律、行政法规、部门规章、地方性法规和政府规章以及民族自治地方的自治条例和单行法规。
其他政策办法不能作为依法行政的法律依据;再次,从法律要素上看,依法行政之“法”不仅应包括法律法规,还应包括法律原则以及法律目的和法律条文背后所隐含的法律精神、法律价值。
(4)依法行政中的“行政”和“法”的关系是:法优先于行政,法高于行政;行政必须有法,无法律即无行政;行政必须服从于法。
法律独具的至高无上的强制力和权威性,是约束行政权力任意专断的最有效的手段。
(5)依法行政在我国是一种积极保障有效行政与消极防范防止滥用行政权力的有机结合。
20.依法行政的基本原则:(1)法律优先原则(2)法律保留原则(3)职权法定原则(4)行政合理原则(5)行政公开原则(6)行政诚信原则(7)信赖保护原则(8)权利救济原则。
21.法治政府的内涵:法治政府就是按照法治的原则运作的政府,政府的一切权力来源、政府的运行和政府的行为都受法律规范和制约。
具体体现在:一是体制方面,政府与市场、政府与社会、政府与公民个人的关系基本理顺,政府职能转变基本到位;中央与地方、政府与部门的权限比较明确;行为规范、运转协调、公正透明、廉洁高效的行政管理体制基本形成,行政权力与责任挂钩、与利益脱钩。
二是在法治方面,行政活动有法可依,制度建设反映客观规律并为大多数人所认同,法律、法规明确具体、科学规范、切合实际;法律、法规、规章得到全面、正确实施,法制统一、政令畅通,人民群众合法权益得到保护、违法行为得到纠正或者制裁、经济社会秩序得到维护。
三是在机制方面,及时反映人民群众意愿,权利与责任真正统一的决策机制基本形成;高效、便捷、成本低廉地防范、化解社会矛盾的机制基本建立,社会矛盾得到有效防范和化解;行政监督机制基本完善,监督效能显著提高。
四是在观念方面,行政机关工作人员特别是各级领导干部法律观念明显提高,对法律信仰和忠诚,尊重、崇尚、遵守法律的氛围基本形成。
22.依法行政的基本内容:(1)行政主体合法(2)行政权的取得和行使合法(3)行政机关违法必须承担相应的责任。
23.依法行政的基本要求:(1)合法行政(2)合理行政(3)程序正当(4)高效便民(5)诚实守信(6)权责统一。
24.依法行政主体:是指参加行政法律关系,依法拥有行政职权,能以自己的名义行使行政职权,并能独立地对自己行使行政职权的行为产生的后果承担相应责任的国家机关或社会组织。
25.行政主体的含义:(1)行政主体是一种国家或社会组织(2)行政主体是参加行政法律关系的国家机关或社会组织(3)行政主体是依法拥有行政职权的国家或社会组织(4)行政主体是能够以自己的名义行使职权的国家或社会组织(5)行政主体必须能够独立对自己行使行政职权的后果承担相应的法律责任。
26.行政执法人员含义:(1)行政执法人员是个人而不是组织(2)行政执法人员代表行政主体,以行政主体的名义进行管理(3)行政执法人员所实施行为的法律后果,由其代表的行政主体承担。
27.行政相对人:是指在行政法律关系中与行政主体相对应一方的公民、法人或其他组织。
28.行政相对人的权利:(1)申请权(2)参与权(3)了解权(知情权)(4)批评、建议权(5)申诉、控告、检举权(6)陈述、申辩权(7)申请复议权(8)提起行政诉讼权(9)请求行政赔偿权(10)抵制违法行政行为权。
29.行政相对人的义务:(1)服从行政管理的义务(2)协助公务的义务(3)维护公益的义务(4)接受行政监督的义务(5)提供真实信息的义务(6)遵守法定程序的义务。
30.行政行为:是指行政主体行使行政职权,作出的能够产生行政法律效果的行为。
31.行政行为的特征:(1)从属法律性(2)裁量性(3)单方意志性(4)强制性(5)无偿性。
32.具体行政行为的法律特征:(1)具体行政行为体现了国家行政权的运作,其目的在于实现国家的行政目标,因而与立法行为和司法行为相区别(2)具体行政行为只对特定对象有效,不具有普遍约束力(3)具体行政行为能直接产生有关权利义务的法律效果,使用权行政相对人的权利义务发生变化、增加或者减少(4)具体行政行为是一种单方行为。
33.抽象行政行为的法律特征:(1)抽象行政行为具有普遍约束力(2)抽象行政行为具有间接的法律效果(2)抽象行政行为具有往后效力。
34.依法行政能力:是指行政机关工作人员尊重法律、自觉掌握和运用法律实施行政管理,维护国家利益和公民合法权益的意识和能力。
35.提高依法行政能力的途径:(1)健全领导干部学法、任职前考试和测评制度,不断提高依法行政能力(2)构建完备的行政监督机制(3)严格落实行政问责制度(4)建立和完善公务员依法行政情况的评价和考核制度(5)实行绩效管理制度(6)加强法制宣传,积极营造全社会尊法守法、依法维权的良好社会环境。
36.行政决策:是决策的一种,是指行政机关及其工作人员在处理国家行政事务时,为了达到预定的目标,对所要解决的问题或处理的事务拟定和选择行动方案,并作出决定的过程。
37.行政决策的特征:(1)行政决策具有明显的公共性(2)决策客体具有广泛性(3)既定行政决策的权威性和执行的强制性。
38.重大行政决策程序:(1)决策调研(2)征求意见(3)咨询论证(4)风险评估(5)合法性审查(6)会议决定(7)公布结果。
39.行政执法:是指行政机关在实施行政管理中适用法律于具体的相对人或具体事件的行为,即与行政立法、行政司法相并列的具体行政行为。
40.行政执法的特征:(1)行政执法主体多(2)行政执法的范围宽泛(3)行政执法的形式多样。
41.行政执法的分类:(1)以行政执法主体的权限为标准,行政执法可分为综合行政执法与专业行政执法(2)以行政执法的内容为标准,行政执法可分为权利性行政执法与义务性行政执法(3)以行政执法的形式为标准,行政执法可分为行政许可、行政确认、行政处罚、行政强制、行政检查、行政征收、行政救助等。
42.行政执法的基本原则:(1)合法原则(2)合理原则(3)公开原则(4)信赖保护原则。
43.行政执法的基本制度:(1)行政执法主体制度(2)行政执法程序制度(3)行政执法案卷评查制度(4)行政执法责任制度(5)行政执法内部监督制度。
44.行政执法行为的生效要件:(1)主体合法(2)权限合法(3)内容合法、适当(4)程序合法。
45.行政执法行为的效力:(1)公定力或先定力(2)确定力(3)拘束力或约束力(4)执行力。
46.行政执法主体:是指能以自己的名义行使国家行政职能,作出影响公民、法人或者其他组织权利义务的行政行为,能独立对行为后果承担法律责任的组织。
47.行政执法主体的特征:(1)行政执法主体是一个组织,而不是个人(2)行政执法主体是依法获得行政职权的组织(3)行政执法主体能够以自己的名义实施行政管理(4)行政执法主体能够独立承担行政行为后果和法律责任。
48.行政机关:指按照宪法和有关组织法的规定设立的,依法享有并运用国家行政权,负责对行政事务进行组织、管理、监督和指挥的国家机关。