采购与库存控制作业与试题复习
- 格式:doc
- 大小:404.00 KB
- 文档页数:20
三、简答题和论述题1、简述采购周期包括哪些具体环节?答案:确定对特定产品和服务的需求;制定规格(描述需求);选择最合适的供应商;协商价格和签订合同;下订单;催交(订单履行追踪);接收和验货;付款结算。
2、简述外包决策的过程?答案:第一步:战略思考。
这一步要详细评估外包决策如何与企业战略(长期计划)相结合,以及识别核心竞争力,对产品的加工技术是否成熟做一个评估。
第二步:深度成本分析。
对外包或内包的所有备选方案进行总成本分析。
对非成本因素也要考虑。
第三步:实施。
成功的实施受到三个关键活动驱动:有效的供应商选择;信息分享;采购企业的资源配置,以支持外包战略的转变顺畅,并在发展的过程中解决问题。
3、简述采购质量成本及其内容?答案:(1)含义:工业企业针对某项产品或某类产品因产品质量、服务或工作质量不符合要求而导致的成本增加。
(2)包括项目:退货成本;返工成本;停机成本;维修服务成本;延误成本;仓储报废成本。
4、简述总购置成本及其管理思想?答案:(1)总采购成本有时也称为“总购置成本”、“综合采购成本”(all-in costs)。
总购置成本就是完成全部采购任务所需要付出的各种成本之和。
(2)在采购领域中,总采购成本一般包括采购价格及运送成本,另加间接手续费用、检验、品管、重(返)工、维护、后续作业及其他所有与采购相关的成本。
(3)在采购过程中,原材料或零部件的采购价格固然是很重要的财务指标,但是作为采购人员本身不知要看到采购价格本身,还要将采购价格与交货、运输、包装、服务、付款等相关因素结合起来考虑,衡量采购的实际成本。
总购置成本主要应用在资产设备类采购,例如公司车辆、复印机、生产设备如注塑机、冲床等。
除了设备本身的采购价格外,了解每一供应商所提供的整体采购成本,可以发现有时 A 厂商的价格虽然比较便宜,但是购置 B 厂商的设备其整体采购成本反而比较便宜,却是更好的选择。
5、简述采购合同的基本功能?答案:(1)合同的管理功能:确保足够的商品供应和需求。
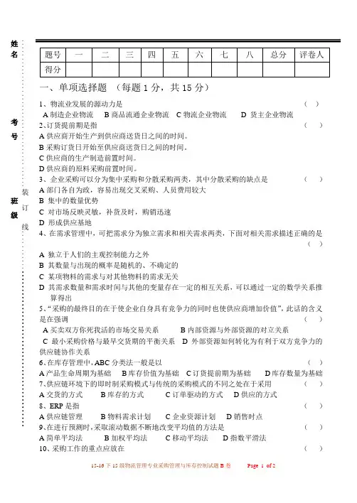
一、单项选择题 (每题1分,共15分)1、物流业发展的源动力是 ( ) A 制造企业物流 B 商品流通企业物流 C 物流企业物流 D 货主企业物流2、订货提前期是指 ( ) A 供应商开始生产到供应商送货日之间的时间。
B 采购订货日开始至供应商送货日之间的时间。
C 供应商的生产制造前置时间。
D 供应商的原料采购前置时间。
3、企业采购可以分为集中采购和分散采购两类,其中分散采购的缺点是 ( ) A 部门各自为政,容易出现交叉采购、人员费用较大 B 集中的数量优势C 对市场反映灵敏,补货及时,购销迅速D 形成供应基地4、在需求管理中,可把需求分为独立需求和相关需求两类,下面对相关需求描述正确的是( )A 独立于人们的主观控制能力之外B 其数量与出现的概率是随机的、不确定的C 某项物料的需求与对其他物料的需求无关D 其需求数量和需求时间与其他的变量存在一定的相互关系,可以通过一定的数学关系推算得出 5、“采购的最终目的在于使企业自身具有竞争力的同时也使供应商增加价值”,此话的含义是在强调 ( ) A 买卖双方你死我活的市场交易关系 B 内部资源与外部资源的对立关系C 最小采购价格与最早交货期的平衡关系D 外部资源如何转化为有利于双方竞争力的供应链协作关系 6、在库存管理中,ABC 分类法一般是以 ( ) A 产品生命周期为基础 B 库存价值为基础 C 订货提前期为基础 D 库存数量为基础 7、供应链环境下的即时制采购模式与传统的采购模式的不同之处在于采用 ( ) A 交货的方式 B 库存的方式 C 订单驱动的方式 D 供应的方式8、ERP 是指 ( ) A 供应链管理 B 物料需求计划 C 企业资源计划 D 销售时点 9、在进行预测时,采取滚动数据不断地改变平均值的方法是 ( ) A 简单平均法 B 加权平均法 C 移动平均法 D 指数平滑法 10、采购工作的重点应放在 ( ).........................................装 订 线...................................................... 姓 名考 号班 级A价值占80%而数量占20%的物品B价值占20%数量占80%的物品C价值占50%数量占50%的物品D价值占2%数量占50%的物品11、基于销售的采购管理机制一般实行()A科长负责制B部长负责制C副总经理负责制D岗位责任制12.甲供应商1月15日前可供应4万个开关,乙供应商1月15日前可供应5万个开关,若甲已承接订单量1万个,乙已承接2万个,则总体订单容量和剩余订单容量分别是()A 12;9B 12;6C 9;6D 9;913、企业与供应商之间达成的最高层次的合作关系是()A竞争关系B合作关系C持续接触关系D伙伴关系14、采购谈判中的关键环节、敏感问题是()A供应商信誉B交货期C质量D价格15、如果一份订单包括3种产品,每种产品的在库率分别为90%、80%、90%,则这份订单完全履行的概率是()A.65%B.73%C.80%D.90%二、计算题(共25分)1、某物品A的逐月销售记录如下表所示。
采购与库存控制作业与试题复习采购复习计算题:1、求EOQ与年生产次数、订货点及最低总成本;2、求定期订货法的订货量;3、指数平滑法求轮胎月销售预测值;4、回归预测法求销售量;5、ABC分类法;6、MRP。
7、移动平均法与加权平均法预测冰淇淋需求量;8、求EOQ、年总成本和年订购次数;9、价格折扣条件下,求最优订货批量和订货点库存控制与管理策略库存总成本=购入成本+订货成本+存储成本+缺货成本购入成本:采购价*订货量订货成本:与订货量无关,与订货次数有关存储成本:与订货次数无关,与订货量有关缺货成本:假设不允许缺货,则此项为0则有:库存总成本=购入成本+订货成本+存储成本问题描述:每次订货数量(批量)为多少时能够使得总的购买和保持库存的成本最经济订货批量的数学模型E O Q(E c o n o m i c O r d e r Q u a n t i t y)(复习指导8)根据预测,市场每年对某公司生产的产品的需要量为25000台,公司一年有250个工作日,生产率为每天125台,生产提前期为6天。
单位产品的生产成本为40元,单位产品的年保管费为20元,每次生产的生产准备成本为20元。
试求该公司的经济订货批量、年生产次数、订货点和最低总成本。
建立经济订货批量模型:E O Q模型存贮某种物资,不允许缺货,其存贮参数为:D=25000,单位时间需求量,为常数(件/年或件/月);T:存贮周期或订货周期(年或月或日);Q:每次订购批量,满足在T时间内的消耗;L T=6,提前订货时间为零,即订货后瞬间全部到货;C:每次订货的订货成本;S=20,每次生产准备成本H=20,存贮单位物资单位时间的存贮费;P:采购单价;单位产品的生产成本p’=40T C:总库存成本p=125,生产率,台/天N=250,一年工作日库存总成本=购入成本+订货成本+存储成本T C=D P+C D/Q+H Q/2库存被逐渐补充的经济订货批量1、所订的货物在一定时期中分批到货,连续补充库存2、同时库存又在逐渐地被消耗,以满足生产需求3、只要库存供应速度(p)高于库存消耗速度(r),库存的数量便会增加D=25000台/年;生产提前期L T=6天;N=250工作日/年生产准备成本S=20元/次;年保管费H=20元/产品;生产成本p’=40元/产品;生产率p=125台/天;日需求率r=D/N=25000/250=100(台/天)有价格折扣的经济订货批量1、按不同价格分别计算EOQ并确定其是否有效2、计算以每一有效EOQ订货的库存总成本3、选取最小的库存总成本,对应的订货量即为最佳EOQ作业3之2某种物品的年需求量为10000件,供货周期为30天,F=,订货成本每次9元,数量折扣状况如下:0《Q《250 250《Q《1000 1000《QP1=20 P2=18 P3=15确定最优的订货批量和订货点(L=1月)。
2、采购管理:采购管理是计划下达、采购单生成、采购单执行、到货接收、检验入库、采购发票的收集到采购结算的采购活动的全过程,对采购过程中物流运动的各个环节状态进行严密的跟踪、监督,实现对企业采购活动执行过程的科学管理3、采购管理机制:是指企业在采购管理方面有一套采购管理的标准,采购活动要按照这个制度来进行,有利于企业的制度化管理4、供应商管理是指对供应商的了解、选择、开发、使用和控制等综合性管理工作的总称。
供应商的管理有利于提升企业的核心能力,赢得竞争优势5、零库存管理:零库存是一种特殊的库存概念,零库存并不是等于不要储备和没有储备。
所谓的零库存,是指物料(包括原材料、半成品和产成品等)在采购、生产、销售、配送等一个或几个经营环节中,不以仓库存储的形式存在,而均是处于周转的状态。
所以“零库存”管理的内涵是以仓库储存形式的某些种物品数量为“[1]零”,即不保存经常性库存,它是在物资有充分社会储备保证的前提下,所采取的一种特殊供给方式。
6、政府采购:也称公共采购,是指各级政府为了开展日常政务活动或者为社会公众提供公共物品和服务的需要,在财政的监督下,按照法定的方式,方法和程序,利用国家财政性资金或政府拨款,从从市场为政府部门及其所属公共部门购买商品工程或者服务的行为。
7、招标采购:招标采购是通过一定范围内公开购买的信息,说明拟采购物品或项目的交易文件,邀请供应商或承包商在规定的期限内提供报价,经过比较分析,按规定标准确定最优惠条件的投标方并与其签订采购合同的一种高度组织化采购方式。
包括公开招标、邀请招标、议标8、供应链管理:供应链管理是指在满足一定的客户服务水平的条件下,为了使整个供应链系统成本达到最小而把供应商、制造商、仓库、配送中心和渠道商等有效地组织在一起来进行的产品制造、转运、分销及销售的管理方法9、电子采购:电子采购就是用计算机系统代替传统的纸介系统,通过网络支持完成采购工作的一种业务处理方式,也称网上购物。
采购订货习题1、某A类物资的月需求量服从正态分布,均值为20吨/月,标准偏差为3吨/月,从发出订货单到收到订货货物的时间约为半个月,平均一次订货费为200元,一吨物资一个月的保管费20元。
要求库存满足率达到84%,则应采取什么样的订货策略?解:提前期固定,需求随机服从正态分布。
采用定量订货法,订货提前期为0.5月,安全系数经查为1.再订货点:Qk==12.12(吨)订货量Q*=(吨)2、某C类物资的月需求量服从正态分布,均值为20吨/月,标准偏差为3吨/月。
如果一个月订一次货,从发出订单到收到订货货物的时间约为半个月,要求库存满足率达到84%,则应采取什么样的订货策略?解:采用定期订货法。
订货周期=1月;订货提前期=0.5月。
最大库存水平Qmax=3、某物资订货提前期需求量的概率分布如表1所示。
要求缺货率不大于10%,求定量订货法的订货点。
如果把表中的D L换成D T+Tk,也要求缺货率不大于10%,求定期订货法的Q max.表1 某物资订货提前期需求量的概率分布解:缺货率不大于10%,则库存满足率应不小于90%。
(1)对于定量订货法,根据概率分布表,满足要求的订货点应为30吨。
(2)对于定期订货法,Q max=30。
4、设某种A类物资的销售速率和订货提前期均服从正态分布。
销售速率R~N(100,20)吨/月,订货提前期T k~N(30,10)天,要求库存满足率达到90%。
其一次订货费100元,每吨物资的月保管费10元,求其订货策略。
解:首先应把订货提前期与销售速率换成相同单位。
则订货提前期T k~N(1,1/3)月。
库存满足率达到90%,则安全系数为1.28.A类物资采用定量订货法。
再订货点:Qk=100=149.76(吨)订货量Q*=(吨)5、设某种C类物资的销售速率服从正态分布。
R~N(15,1.8)吨/月,T k=1月,C0=30元,C1=1元/吨·月,要求库存满足率达到90%。
采购管理与库存控制复习资料一、如何理解采购管理与库存控制的关系?采购管理与库存管控制是供应链管理中降低成本、提高效率的有效途径,是供应链管理的重要手段,两者之间是紧密联系的,不能把两者孤立起来理解。
⒈采购管理应以库存控制为工作准则在满足需求的前提上尽力降低库存。
⒉采购管理是库存控制的重要手段库存控制的策略选择必须由来实现;采购管理是整体供应链库存控制的重要手段⒊两者都应以供应链管理为基础采购管理与库存控制两者的本质是一个流程管理的问题,不能仅追求局部最优,而要努力实现整体最最优。
二、如果你是一名采购经理,会如何开展自己的工作?通常情况下,采购经理并不是日常采购事物的具体执行人,他不是采购员,他所做的工作要高于采购员,担负起采购管理的工作。
所以工作在于确定和调整采购部门工作的方向、重点;确定采购工作的原则和流程并检查监督;对采购人员的考核;确保部门良好的工作氛围;对部门总体工作绩效的改善负责;部门之间的沟通和协调。
1、确认和调整采购部门的工作方向、重点根据情况需要,召开采购会议,让各位采购员明白自己的工作重点和方向,指导采购员的工作。
2、确定采购工作的原则和流程并检查监督3、对采购人员的考核。
由于采购员才是具体的经办人,他们工作的效果如何直接影响到采购工作的绩效,所以有必要对采购人员进行考核。
4、确保部门良好的工作氛围对于人员责任心不够的现象,要树立好的典型,批评表现不好的员工,扭转部门的风气。
5、对部门总体工作绩效的改善负责主要指标包括:采购及时到货率,存货周转率、成本降低指标完成情况等。
6、和其他部门的沟通协调包括品管部的检验、财务部的付款、生产部的产能变化、仓库的保管等。
三、为什么说采购在企业中具有重要的地位和作用?①采购已经成为企业经营的一个核心环节,是获取利润的重要活动,它在企业产品的产品开发、质量保证,整体供应链的经营管理中起着极其重要的作用。
正确认识采购在企业经营中的地位有助于企业通过采购来建立自己的竞争优势,这更是现代企业谋求发展壮大的一个必然要求。
采购管理和库存控制期末考试复习题1.采购概念:采购是指采购人或者采购实体基于生产、销售、消费等目的,购买商品或劳务的交易行为。
2.战略采购:是指从宏观范围内确定采购资源,建立最优的供应商体系及战略伙伴关系。
3.前期采购:采购过程中下订单之前的相关工作。
后期采购:采购过程中下订单以后开始的相关工作。
4.采购环境:指经过买家认可的,信得过的采购资源,有一些供应商组成。
5.采购地位:1:采购价值地位:一般采购成本(包括原材料和零部件)要占60%,工资和福利占20%,管理费用占15%,利润占5%。
2:采购供应地位:在供应链过程中,“即时生产”能够缩短生产周期、降低成本和库存,同时又能以最快的速度满足顾客的需求,而供应商的“即时供应”则是开展“即时生产”的主要内容。
3:采购质量地位:采购材料的成本是直接的,而质量成本是间接的,导致企业往往忽视了间接成本,造成经常性退货、投诉等增多,从而造成最终产品成本的增加。
6.JIT 采购(Just In Time ):也称准时化采购,是一种完全以满足需求为依据的采购方法。
7.采购方式:1:现货采购、远期合同采购和期贷采购 2:集中采购与分散采购 3:直接采购与间接采购 4:招标采购。
8.现代采购的目标:“用最低的成本提供高品质的物料,保证制造和生产的需要”。
9.采购管理:是对整个采购活动的计划、组织、指挥、协调和控制活动。
10.采购管理的三个基本目标:1:适时适量保证供应 2:保证物料质量 3:费用最省。
11.独立需求与相关需求:当一种产品或服务的需求与任何其他产品或服务的需求无关时,称为独立需求。
大多数制成品的需求属于独立需求。
反之,如果一种产品或服务的需求是由其他产品或服务的需求的引发的,则称为相关需求。
12.需求的分析方法:1:推导分析法 2:统计分析法 3:物资消耗定额 4:市场需求预测法13.需求预测的方法:(一)定性预测方法(1:德尔菲法2:厂长(经理)评判意见法3:用户调查法4:销售人员的意见汇集法。
采购复习计算题:1.求EOQ与年生产次数、订货点及最低总成本;2.求定期订货法的订货量;3.指数平滑法求轮胎月销售预测值;4.回归预测法求销售量;5.ABC分类法;6.MRP。
7、移动平均法与加权平均法预测冰淇淋需求量;8、求EOQ、年总成本和年订购次数;9、价格折扣条件下, 求最优订货批量和订货点库存控制与管理策略库存总成本=购入成本+订货成本+存储成本+缺货成本购入成本: 采购价*订货量订货成本: 与订货量无关, 与订货次数有关存储成本: 与订货次数无关, 与订货量有关缺货成本:假设不允许缺货, 则此项为0则有:库存总成本=购入成本+订货成本+存储成本⏹问题描述:每次订货数量(批量)为多少时能够使得总的购买和保持库存的成本最经济?⏹订货批量的数学模型E O Q(E c o n o m i c O r d e r Q u a n t i t y)(复习指导8)根据预测,市场每年对某公司生产的产品的需要量为25000台,公司一年有250个工作日,生产率为每天125台,生产提前期为6天。
单位产品的生产成本为40元,单位产品的年保管费为20元,每次生产的生产准备成本为20元。
试求该公司的经济订货批量、年生产次数、订货点和最低总成本。
⏹建立经济订货批量模型:E O Q模型⏹存贮某种物资,不允许缺货,其存贮参数为:⏹D=25000,单位时间需求量,为常数(件/年或件/月);⏹T:存贮周期或订货周期(年或月或日);⏹Q:每次订购批量,满足在T时间内的消耗;⏹L T=6,提前订货时间为零,即订货后瞬间全部到货;⏹C:每次订货的订货成本;S=20,每次生产准备成本⏹H=20,存贮单位物资单位时间的存贮费;⏹P:采购单价;单位产品的生产成本p’=40⏹T C:总库存成本⏹p=125,生产率,台/天⏹N=250,一年工作日⏹库存总成本=购入成本+订货成本+存储成本⏹T C=D P+C D/Q+H Q/2库存被逐渐补充的经济订货批量1.所订的货物在一定时期中分批到货, 连续补充库存2.同时库存又在逐渐地被消耗, 以满足生产需求3、只要库存供应速度(p)高于库存消耗速度(r), 库存的数量便会增加D=25000台/年;生产提前期L T=6天;N=250工作日/年生产准备成本S=20元/次;年保管费H=20元/产品;生产成本p’=40元/产品;生产率p=125台/天;日需求率r=D/N=25000/250=100(台/天)有价格折扣的经济订货批量1.按不同价格分别计算EOQ并确定其是否有效2.计算以每一有效EOQ订货的库存总成本3、选取最小的库存总成本, 对应的订货量即为最佳EOQ⏹作业3之2 某种物品的年需求量为10000件, 供货周期为30天, F=0.1, 订货成本每次9元, 数量折扣状况如下:⏹0《Q《250 250《Q《1000 1000《Q❑P1=20 P2=18 P3=15⏹确定最优的订货批量和订货点(L=1月)。
采购与库存期末考试复习一、术语解释:1.采购:2.进货管理:3.JIT:4.供应商考核:5.库存控制:6.相关性需求7.采购管理机制8.采购管理9.物资消耗定额10.政府采购11.按时交货量率:12.订货提前期13.二、简答题1、什么叫看板,它包括些什么内容?2、为什么市场上存在着如此众多的分销商、批发商、贸易商,为什么买方不都从生产厂直接采购?3、政府采购和企业采购的主要区别是什么?在执行时哪一种考虑的因素更单纯?为什么?4、请问MRP采购运行的前提条件?5、采购为什么需要监督控制?6、除了价格,采购谈判还有许多问题可谈。
请举出需达成协议的三个非价格问题。
7、人们为什么更愿使用定期订货模型,而不愿使用定量订货模型?8、请阐述物料需求计划的基本原理。
9、定量订货法原理:10、采购管理组织建立的应从哪些方面考虑?11、采购监督控制应当从哪些方面开展工作?12、进货过程包括哪几个方面,其具体内容和特点是什么?13、应当怎样组织实施采购谈判?14、请说明网上采购的优越性。
15、请说明供应链采购的原理和特点。
三、问答题151、采购谈判有哪些基本策略和技巧?2、什么市政府采购?为什么要进行政府采购?3、为什么说,供应链管理的核心和宗旨在于物流管理。
4、请分析本校、TCL、宝供的采购组织应该采用哪种机制、类型,为什么?5、参见下表,请问在6个供应商表现出的不同让步模式下,哪些供应商是你希望继续第5轮谈判的,请对每个供应商分别给出理由。
请记住,继续谈判会产生额外的费用;假定每轮谈判需要供应商在单价上让步15元以上才能弥补谈四、计算题1、产品A结构图如下图,其中零配件C、E和F需外购,如下月计划生产1000个A产品,同时还须修正订货F200KG,CE各100件。
请列出下月的采购任务量。
ALT=1B(8)LT=2D(3)LT=1F(2.5KG)LT=2C(3)LT=1F(2.5KG)LT=2C(2)LT=1E(2)LT=22、请问我校食堂服务部的饮料采购适合采用定量或定期订货法中的哪一种?如果每天销售15箱,订货点设为多少?为什么?3、关于物资消耗定额的各种计算方法的计算。
采购与仓储管理复习题答案一、单项选择题1. 采购管理的核心目标是()。
A. 最低成本B. 最高效率C. 最佳质量D. 最大利润答案:A2. 仓储管理的主要任务不包括()。
A. 物资存储B. 物资保管C. 物资配送D. 物资生产答案:D3. 以下哪项不是采购流程的步骤?A. 需求分析B. 供应商选择C. 合同谈判D. 产品开发答案:D4. 仓储管理中,先进先出法(FIFO)的主要优点是()。
A. 减少库存成本B. 降低物资损耗C. 避免物资过时D. 提高物资周转率答案:C5. 采购合同中,以下哪项不是合同的基本条款?A. 价格条款B. 质量条款C. 交货时间D. 员工培训答案:D二、多项选择题6. 采购策略的制定需要考虑以下哪些因素?()A. 市场供应状况B. 企业财务状况C. 供应商信誉D. 产品生命周期答案:A, B, C, D7. 仓储管理中,以下哪些措施可以提高库存周转率?()A. 定期盘点B. 实施ABC分类管理C. 优化库存结构D. 减少安全库存答案:B, C, D8. 采购风险管理包括哪些方面?()A. 价格波动风险B. 供应中断风险C. 质量控制风险D. 合同违约风险答案:A, B, C, D三、判断题9. 采购成本只包括直接购买成本,不包括运输和存储成本。
答案:错误10. 仓储管理的目的是确保物资的安全、高效和经济的存储与保管。
答案:正确四、简答题11. 简述采购过程中的供应商评估方法。
答案:供应商评估方法通常包括质量评估、价格评估、交货能力评估、服务评估和财务稳定性评估等。
企业应根据具体需求和行业特点,制定相应的评估标准和流程。
12. 描述仓储管理中ABC分类法的基本原理及其应用。
答案:ABC分类法是一种库存管理方法,根据物资的消耗频率和重要性将其分为A、B、C三类。
A类物资是高价值、高消耗的物资,需要重点管理;B类物资介于A类和C类之间;C类物资则是低价值、低消耗的物资。
通过ABC分类,企业可以优化库存结构,提高库存管理效率。
《采购管理与库存控制》期末考试复习资料必考重点——重重点重重点重重点1、集中采购的优势:发挥优势达到标准化;降低采购和物流成本;防止腐败;提高采购专业分工和专业技能。
2、采购管理的目标:适时适量保证供应;保证物料质量;费用最省。
3、招标采购的优势:公开、公正和公平;防止腐败;促进供应商竞争;降低企业采购成本,提高经济效益;保证项目质量。
4、供应商选择的标准:技术水平;采购成本;管理水平;整体服务水平;快速响应能力。
5、质量绩效指标:一、来料质量。
来料质量包括批次质量合格率、来料抽检合格率、来料在线报废率、来料免检率、来料返工率、脱货率、对供货商的投诉率及处理时间等;二、质量体系。
质量体系包括通过ISO9000的供应商比例、实行来料质量免检的供应商比例、来料免检的价值比例、实施SPC的供应商比例、SPC控制的物料数比例、开展专项质量改进的供应商数目及比例、参与本公司质量改进小组的供应商人数及供应商比例等。
6、防止供应商控制的方法:另找一家供应商;增强相互依赖性;更好地掌握信息;注意业务经营的总成本;注意业务经营的总成本;协商长期合同;与其他企业联合采购。
情景回答7、采购合同内容构成采购合同的开头:包括购销当事人的名称,地址,采购合同的名称等;采购合同的正文:采购商品名称、数量、采购商品质量、价款、履行期限,地点和方式、包装、运输方式、检验、价款支付方式、违约责任、保险、解决争议的方法、免责条款;采购合同的结尾:购销双方法人的法定代表人或合法代理人的姓名、主合同文本的份数、有效期限、签订合同的时间、签订地点及合同双方当事人的签名盖章等;采购合同的附则:采购合同条款中如有未尽事宜,可以书面形式加以补充,即附则。
8、签订采购合同的原则:合同的当事人必须具备法人资格;合同必须合法;签订合同必须坚持平等互利,补充协商的原则;签订合同必须坚持等价,有偿的原则;当事人应当以自己的名义签订经济合同,委托别人代签,必须有委托证明;采购合同应当采用书面形式。
采购与仓储管理试题及答案大全一、单项选择题(每题2分,共20分)1. 采购管理的核心目标是什么?A. 降低成本B. 提高效率C. 保障供应D. 增加利润答案:C2. 仓储管理中,库存周转率的计算公式是什么?A. 销售成本 / 平均库存B. 销售收入 / 平均库存C. 平均库存 / 销售成本D. 平均库存 / 销售收入答案:A3. 以下哪项不是采购流程的一部分?A. 需求分析B. 供应商选择C. 订单处理D. 产品销售答案:D4. 仓储管理中,先进先出(FIFO)原则的主要目的是什么?A. 减少库存成本B. 减少库存损失C. 提高库存周转率D. 增加库存量5. 以下哪种采购策略是针对大量采购的?A. 集中采购B. 分散采购C. 直接采购D. 间接采购答案:A6. 仓储管理中,ABC分类法是根据什么进行分类的?A. 产品重量B. 产品体积C. 产品价值D. 产品种类答案:C7. 采购合同中,交货期条款的作用是什么?A. 确定交货时间B. 确保产品质量C. 规定交货地点D. 明确违约责任答案:A8. 在仓储管理中,以下哪种方法可以减少库存积压?A. 增加库存量B. 减少库存量C. 增加采购频率D. 减少采购频率答案:B9. 采购管理中,供应商评估的主要内容不包括以下哪项?B. 质量C. 交货期D. 售后服务答案:D10. 仓储管理中,以下哪种技术可以提高库存管理的准确性?A. 条形码技术B. 射频识别技术C. 人工盘点D. 电子表格答案:B二、多项选择题(每题3分,共15分)1. 采购管理的主要职能包括以下哪些?A. 供应商管理B. 采购计划C. 合同管理D. 库存控制答案:ABCD2. 仓储管理中,以下哪些因素会影响库存周转率?A. 销售量B. 采购量C. 库存水平D. 库存成本答案:ABC3. 采购成本控制的策略包括以下哪些?A. 批量采购B. 长期合同C. 供应商谈判D. 内部审计答案:ABC4. 仓储管理中,以下哪些措施可以提高仓库作业效率?A. 优化仓库布局B. 引入自动化设备C. 定期培训员工D. 减少库存量答案:ABC5. 采购风险管理的主要方法包括以下哪些?A. 供应商多样性B. 长期合作关系C. 风险评估D. 保险覆盖答案:ABCD三、判断题(每题2分,共10分)1. 采购管理的目标是尽可能降低采购成本。
多选P14 四、采购管理的内容与过程(1)采购管理组织;(2)需求分析;(3)资源市场分析;(4)制订采购订货计划;(5)采购计划实施;(6)采购评价与分析;(7)采购监控;(8)采购基础工作。
P18 二、库存控制的意义库存具有二重性。
一方面,它是企业生产和生活的前提条件,没有库存,企业的生产和生活就不能正常进行;另一方面,库存也是一种负担,它需要占用企业大量的资源,耗费很高的成本。
P25 (二)采购管理机制的类型1、基于采购的采购管理机制;最简单、最原始、最落后,对人的要求也最低,一般实行科长负责制2、基于生产的采购管理机制;介于二者之间,对人的要求也是一般水平,一般实行部长负责制3、基于销售的采购管理机制;最复杂、最先进,对人的要求也最高,一般实行副总经理负责制P35 建立采购管理组织考虑的内容和步骤(一)考虑采购管理组织的职能;(二)考虑采购管理组织的任务量;(三)确定采购管理组织机制;(四)设计管理作业流程;(五)设定岗位;(六)为各个岗位选择配备合适的人。
P147 四、JIT采购的特点(一)采用较少供应商,甚至单源供应;(二)采取小批量采购的策略;(三)对供应商选择的标准发生变化;(四)对交货准时性的要求更加严格;(五)从根本上保障采购质量;(六)对信息交流的需求加强;(七)可靠的送货和特定的包装要求。
P155 一、JIT采购的实施条件(一)空间距离越近越好;(二)制造商和供应商建立互利合作的战略伙伴关系;(三)注重基础设施的建设;(四)强调供应商的参与;(五)建立实施JIT采购策略的组织;(六)制造商向供应商提供综合的、稳定的生产计划和作业数据;(七)注重教育与培训;(八)加强信息技术的应用。
P162 二、招标采购的基本过程(一)策划;(二)招标;(三)投标;(四)评标;(五)定标。
P277 三、进货管理方法(一)计划和策划:1、选择进货方式:(1)供应商包送;(2)托运;(3)外包;(4)自提;2、选择运输方式;3、选择最短路径;4、选择运输商;(二)组织和指挥;(三)控制。
《采购管理与库存控制》采购部分习题及答案1、采购与采购管理的概念答:企业采购是指企业根据生产经营活动的需要,通过信息搜集、整理和评价,寻找、选择合适的供应商,并就价格和服务等相关条款进行谈判,达成协议,以确保需求得到满足的活动过程。
采购管理是指为保障企业物资供应而对企业的整个采购过程进行计划、组织、指挥、协调和控制活动。
2、简述采购的作用答:1.采购是保证企业生产经营正常进行的必要前提2.采购是保证质量的重要环节3.采购是控制成本的主要手段之一4.采购可以帮助企业洞察市场的变化趋势5.采购是科学管理的开端6.采购决定着企业产品周转的速度7.做好采购工作可以合理利用物质资源3、简述供应商的选择方法答:(一)直观判断法——主观性较强。
(二)考核选择法——较为客观,一般经过调查供应商、考察供应商、考核选择供应商三步。
(三)招标选择法。
(四)协商选择法。
4、简述谈判过程的一般步骤答:(一)开始阶段(二)相互验证阶段(三)提出建议阶段(四)讨价还价阶段(五)达成协议阶段5、简述签订采购合同的原则答:1.合同的当事人必须具备法人资格2.合同必须合法3.必须坚持平等互利,充分协商的原则签订合同4.采购合同应当采用书面形式6、什么是混合采购策略?答:是指企业既有遵循JIT采购原则的按需采购,同时也有先期采购(物料需要发生之前的预测采购)。
当某种物料采购存在可以预测的价格周期性变化或季节性变化时,采用混合采购策略能使企业物料采购价格要比单纯地适时按需采购得到的平均价格更低,从而节约物料成本。
7、如何理解公开招标?答:公开招标的最大优势是利于采购方能在更大范围内择优录用理想的最佳潜在供应商。
其特点表现为“三公原则”,即公开、公平、公正,对供应商一视同仁,所有有潜力的供应商、承包商和服务提供商都能一律平等地投标,标准统一,不偏不袒。
8、如何理解邀请招标?答:邀请招标的最大优势是可以缩小范围、锁定目标、速战速决,这样不仅节省了招标人的招标费用,还有效地提高了投标人的中标机会。
采购管理与库存控制复习题一、单选题2在执行管道项目的过程中管道分承包商提出对某种材料升级而不改变项目进度计划或成本在此项改变得到批准后该更改最好在何处记录在案 DA.项目批准书B.工作描述C.工作分解结构D.质量保障计划请参阅以下信息回答345贵公司正在执行在两年内交出新产品的合同该合同具有固定价格延误交货处以罚款客户提供了性能技术说明而贵公司的估算员起草了进度计划和成本估算作为合同谈判的一部分在获得为开始部分项目作业所需的内部资金方面延误了三个月3 由于延误关键资源被重新分配而不再能提供你首先应设法做什么 BA.用经验较少的资源替代这一资源B.与部门经理就该资源进行磋商C.向外部承包商采购类似资源D.将此问题提交上级管理部门4设计工程师通知您现有较为廉价的零部件但您不能肯定是否会影响性能首先您应 CA.拒绝变更B.评估相对于合同固定价格的零部件成本C.考虑使用新零部件方面的风险D.与贵公司现在的供货商进行降低该部件价格的谈判5假定项目进度计划已经压缩您现在可以面临以下任何或所有问题除了 AA.扩大范围B.增加成本C.增加风险D.降低质量6项目计划业已制定项目结束日期已经确定顾客后来要求将附加的工作包括在项目中但顾客不会重新谈判项目结束日期成本不成问题项目班子应立即 AA.求助于变更控制过程B.启动应急计划C.修改原项目范围以包括这一附加工作D.执行原项目范围并且开始一个新项目来处理附加工作7就固定价格/总价而言变更控制程序安排到位要求对所有的变更作出书面批准项目班子成员之一曾书面指示供应商在其合同规定的工作范围以外开展工作这一变更导致预算超支200%项目经理处理明显无视指令的项目班子成员应运用哪一种冲突解决方式 DA.调解B.强制C.缓和D.解决问题请参阅以下信息回答8和9您的项目班子刚刚完成某项目尽管成果符合合同规定的义务但顾客希望在最后验收之前做若干小改动8令双方满意地解决这一问题的最佳方式是 CA.利用项目备用金来进行项目调整和修改B.向顾客强调已经按合同协议完成项目C.请顾客提交涉及范围外的项目变更请求D.进行磋商说服顾客实际上无须变更9更好地执行哪一种过程可能预防这种情况的发生 DA.范围界定B.项目规划C.质量核查D.变量控制10新的计算机系统某个非关键路线活动将延迟通常可靠的供应商已经表示一个可接受的修改交货时间由于计算机延误项目经理应 BA.实行合同罚款B.评估延误和确定备选方案C.查找替代供应商D.延迟项目知道计算机供应商赶上进度12在向顾客交付时满足实际/真实需求的产品或服务的质量条款是 BA.符合技术要求B.适用性C.质量保障D.零缺陷13一家公司没有因特网专门技术因此它决定与外部供应商签约其建其网页潜在的供应商应以何种方式向客户公司报价 AA.为估算的工程费用加上利润率B.以低于供应商对该工程的估算投标并在获得项目之后为其他工程收费C.加大工程成本以确保供应商赢利D.为了赢得项目而将工程投标压得过低然后在下一项目上多收费14就网络开发项目而言要选择供应商来实施某些活动在项目初期供应商认识到客户的某些要求模糊不清或者没有记录在案供应商确定这一情况的最佳方式是 CA.对这些需求作出决定因为客户对此类项目没有任何经验B.忽略不明确的要求因为文件记录的需求没有提供充分的功能C.拟定备选清单解释模糊不清的需求并向客户推荐D.告诉客户您无法继续工作直到这些要求被澄清15在一次客户工作会议期间一位组员似乎对产品功能存有疑问并告诉客户该产品无法发挥某一规定的功能作为项目经理您应采取什么行动 DA.帮助组员增进其对产品功能的知识和了解B.派该组员参加面向客户的培训使他们更熟悉客户的经营需求C.给该组员安排不涉及客户交往或演示的任务D.在会议上批评该组员同时将产品的功能告知客户16在项目启动之后顾客提出有关新功能的要求您估计开发该功能另需三个月的时间您应 CA.与您的交货组举行献计献策会讨论设计交货成果的新办法B.致电给销售部将价格变更通知该部C.通过变更管理程序提交变更请求D.向贵公司高级管理层发出紧急文电17下面哪一项不会在项目完工时收入项目文件档案 DA.每位项目班子成员的业绩评价B.项目计划基准和以后的变更C.财务记录D.沟通计划和更新18贵公司刚刚从以前从未与之合作过的新客户那里获得一个项组客户要求您的全体组员签署保密条款这将在项目完工后两年内限制他们在客户所在行业中工作贵公司应首选以何种方式对此新要求作出反应 B A.拒绝签署保密条款因为在招标通告RFP中没有说明记录B.就保密条款进行谈判使之不会限制贵公司将来的项目工程C.放弃项目以便不限制将来的选择D.指示您所有组员签署保密条款19以下都是项目启动会议的功能除了 CA.确定项目目标B.获得承诺C.提出项目成本D.介绍利害关系者20合同后评价十分重要因为 CA.在许多管辖区法律要求如此B.费用与承包人业绩相连C.它们为承包人选择确立历史基数D.多数合同需要它们22合同收尾与项目管理收尾之间的关键差别为何CA.合同完工是项目完工正式生效B.合同完工包括修订最终结果的记录C.合同完工包括产品核证D.项目管理收尾包括采购审计23以下全都是资源选择的工具和技巧除了DA.加权系统B.筛选系统C.独立估计D.组织政策24一旦签订合同具有法律约束力除非一方CA.不愿实施此项工作B.不能为其部分工作提供经费C.违反法律D.宣布它无效25对一个未界定工作的合同BA.可能按直线小时费率计价B.在授予合同时尚未定价C.仅由仲裁委员会裁决D.在项目完成之后裁定其全部成本26作为以下哪项的一部分进行自制或外包分析BA.询价B.采购规划C.竞争投标D.合同管理27在项目范围未充分界定的情况下进度计划需要工程在若干部分齐头并进而业主希望实行较高程度的控制最适合的签约方法是 AA.成本加成B.一次性付清C.最高限价D.固定费用加奖金28即时制是试图将现有库存降到的概念AA.0% B.25% C.计划库存的25% D.50%29可由合同方承担的修理费是BA.免责付款B.退款C.付款确认D.提单30整合若干供应商的产品来提供服务其中一个供应商中断供应某种产品及其支持并用一种较昂贵的产品取代中断供应的产品妥善的第一步措施应如何 AA.实行成本变更控制B.确保这些变更正确实施C.执行进度计划变更控制D.评估新产品是否符合质量要求32.下列哪一些描述了不论是买方还是卖方对部分或全部合同条件本能实质的情况CA.终止合同B.部分执行C.违背合同D.合同纠纷33下列哪一项对有效的全同管理来说不是一个重要的因素CA.准备合同变更文件B.处理支付凭证C.建立合适的合同类型D.实施一个合同变更控制系统E为买方准备一个合同月度执行报告34一般来说在成本合同中对全同方进行补偿的依据是AA.实际花费与合同方付出的努力有关B.完成合同所需的时间C.合同中列出的需交付的产品及服务D.所使用的资源数量35合同执行状况检查支付及批准对合同进行修改在时候发生CA.合同意向期间B.合同签订期间C.合同管理D.合同形式36在谈判期间卖方不愿接受买方的合同条款而建议不同的合同条款则卖方使用了哪种谈判技术D A.评述B.拒绝报价C.分割报价D.反辨counteroffer37从不同的潜在卖方进行询价通常可称作以下名称除了CA.招标邀请函Invitation B.建议征询函Request for proposalC.信息征询函Request for information D.报价征询函Invitation for quotation38下列哪一项不是合同的一个基本要素CA.报价B.验收C.顾及条款consideration D.目标的合法性39.用于采购计划编制的三个技术是AA.制造或采购分析专家判断及合同类型选择B.固定价格成本补偿及单价合同C.成本及坟墓估计发票处理以及现金流预测D.范围说明变更管理及市场分析40采购订单是下列哪种合同形式的一个例证CA.双边B.三边C.单边D.允诺42.在固定定货量系统中,库存控制的关键因素是 AA)定货点和定货批量B)补货期间的库存水平C)两次定货之间的时间间隔D)定货提前期和安全库存量43.企业在途库存的多少取决于 AA)运输时间和该时间内的平均需求B)定货周期和该时间内的总需求C)定货提前期和运输规模D)运输时间和运输规模44.独立需求最明显的特征是 CA)需求的对象和数量都是确定的,且数量是整数B)需求的对象确定,但数量要通过预测方法估算C)需求的对象和数量不确定,只能通过预测方法估计D)需求的对象和数量是已知和确定的,并与定货批量无关45.在以下关于库存管理目标的描述中,错误的描述是 AA)指定一个标准的库存水平,使库存占用的资金带来的收益比投入其他领域的更高B)决定一个合适的库存水平,使库存占用的资金带来的收益比投入其他领域的更高C)在达到顾客期望的服务水平的前提下,尽量将库存成本减少到可以接受的水平D)在企业现有资源的约束下,以最合理的成本为用户提供所期望水平的服务46.固定定货两系统比较适合于 DA)市场上供应变化大的物资的管理B)高价值、供货渠道找的物资的管理C)时常上随时可能采购到的物资的管理D)低价值、需求量小,但需求稳定的物资的管理47.在分析随机型库存问题时,通常假设 BA)不允许缺货B)当年的期望收入与储存支出的比值大于1的条件C)计划期收入与储存指出的比值小于1的条件D)计划期收入与储存指出的比值大于1的条件48.在使用德尔菲法时必须坚持三条原则,这三条原则是(1)匿名性(2)反馈性(3)收敛性(4)准时性) DA)(2)+(3)+(4)B)(1)+(3)+(4)C)(1)+(2)+(4)D)(1)+(2)+(3)49.下列是某物品的需求历史数据,利用简单平均法对其第4周的需求量进行预测,实际需量1400,1600,1800 结果是, AA)1600 B)1400C)1800 D)150050.关于平滑指数法的特点,论述错误的是 BA)指数模型的精度非常高B)用户不能了解模型如何运行C)建立指数模型相对容易D)检测某性运算精度的计算比较容易52.ABC分类法包括下述步骤,请选择它们正确的顺序 D(1)将物品按年耗用金额从大到小进行排序(2)计算各种物品占用资金额占全部库存占用资金额的白分比进行累计(3)按照分类标准进行分类,确定ABC三类物品A)(2)→(3)→(1)B)(1)→(3)→(2)C)(3)→(1)→(2)D)(1)→(2)→(3)53.MRPⅡ的特点是 DA)管理的系统性B)在恰当的时间定货C)维持可能最低的库存水平D)计划充分且负荷均衡54.在ABC分类的库存策略中,A类存货的库存控制策略是 DA)严密控制,每月检查一次B)一般控制,每三个月检查一次C)自由处理D)严密控制,随时检查55.下列哪一个计划不是MRP系统的输出报告 BA)优先权的计划B)主生产计划C)互转件计划D)工艺准备需求计划56.MRP系统具有的优点是 AA)最大限度的降低在制品库存B)计划与实际不会产生偏差C)鼓励*作者提前完成D)前置时间不随作业的优先顺序而变化57.MRP系统的输出部分中不包括?BA)库存文件B)原材料需求计划C)主生产计划D)产品结构文件58.关于JIT与MRPⅡ,下列叙述中正确的是 AA)JIT管理的范围比MRPⅡ小B)JIT管理的范围比MRPⅡ大C)JIT管理的范围与MRPⅡ一样D)JIT适用于产品多变的生产环境59.在生产计划与作业排序中,评估排序规则的标准是 AA)平均流程时间B)先到先服务C)最短加工时间D)最早交货日期60.确定物资需求量的方法中,不包括 AA)定额计算法B)技术计算法C)统计分析法D)经验估计法62.大批量定制化生产中,最终决定生产什么产品的时间是 CA)客户提出定货要求时B)预测到客户有产品需求时C)客户定单到达时D)客户支付产品定金时63.供应链中各节点共同指定库存计划,任何相邻节点需求的确定都是供需双方协调的结果这样的库存控制方法称为 AA)联合管理库存B)供应商管理库存C)供应商一体化D)有效客户响应64.库存计划者在多个地点协调存货,用以向每一个配送设施分配来自工厂仓库的可得存货,这种存货管理方法属于 DA)最优化法B)模拟法C)探索法D)均分法65.N公司每年销售费用1.56亿元,库存价值1500万元。
选择题:(每小题2分,共计40分)1.按采购主体进行分类,采购可以分为()A)长期合同采购和短期合同采购B)有形采购和无形采购C)国内采购和国外采购D)政府采购、个人采购和企业采购2.某连锁超市在全国30个大城市有连锁店,各连锁店既销售相同品牌的商品,如可口可乐,也销售本地化的商品,如南京连锁店销售盐水鸭。
那么,该连锁超市应采用的采购方式是()A)集中采购B)分散采购C)混合采购D)以上皆不是3.下列关于MRP系统说法正确的是()A)MRP是按预定的订货间隔期进行订货补充库存的一种库存管理方式B)MRP对物料的库存状态数据引入了时间分段的概念C)MRP处理相关需求物料时会形成“块状”需求D)N1lP主要解决分销物资的供应计划和调度问题4.采购订单发给供应商之后,采购部门接下来应()A)等待验货B)等待收货C)进行订单跟踪和跟催D)准备开票和支付货款5.下列采购预测方法中,属于定性预测的是()A)德尔菲法B)移动平均法C)指数平滑法D)线性回归法6.在编制采购预算过程中,如果涉及的变量较多,企业管理者又不能精确地预见到这些因素在将采会发生何种变化以及变化到何种程度时,一般采用()A)弹性预算B)零基预算C)概率预算D)滚动预算7.与供应商建立长期合作关系的第一步是要()A)选择合作伙伴B)制定选择标准C)评价合作伙伴D)得到企业高层领导的支持8.苏星稀有气体厂每年需要向天河钢瓶厂采购数千只钢瓶,该采购业务对苏星十分重要,但对于天河只是一笔无关紧要的小订单。
那么天河对于苏星来说是()A)重点商业型供应商B)优先型供应商C)商业型供应商D)伙伴型供应商9.买卖双方按照事先议定的价格进行交易,该采购价格是()A)送达价B)合约价C)净价D)现货价10.采购合同中如果存在显然不公平的条款,那么该合同属于()A)有效的采购合同B)试用的采购合同C)效力待定的采购合同D)可撤销的采购合同11.下列采购绩效指标中;企业最重视及最常见的是()A)质量绩效指标B)价格和成本绩效指标C)效率绩效指标D)战略绩效指示12.属于时间绩效指标的是()A)订单数量B)错误采购次数C)采购计划完成率D)紧急采购费用13. 黎明集团6月份生产圆珠笔需要笔芯8000个,该月月初计划将入库笔芯2000个,笔芯需要预留安全库存1000个,现有库存500个,该集团订购笔芯的下单数量为()。
采购与库存管理考试题一、单选题(每题5分,共10题)1.什么是ABC分类法?A. 采购管理方法B. 库存管理方法C. 供应商选择方法D. 客户分类方法答案:B2.以下哪个不是库存管理的目标?A. 提高资金周转率B. 减少库存持有成本C. 提高物流效率D. 减少采购成本答案:D3.采购的基本流程包括以下哪些环节?A. 供应商选择、需求确定、采购计划、供应商考察、合同签订B. 采购计划、供应商选择、供应商考察、合同签订、需求确定C. 需求确定、采购计划、供应商选择、供应商考察、合同签订D. 需求确定、供应商选择、供应商考察、合同签订、采购计划答案:C4.以下哪种库存成本是实际采购和销售数量之间的差额?A. 持有成本B. 订货成本C. 交付成本D. 缺货成本答案:D5.JIT(Just-in-Time)是指:A. 及时制造B. 及时交付C. 及时采购D. 及时配送答案:B6.以下哪个不是库存管理中的基本指标?A. 周转率B. 服务水平C. 利润率D. 缺货率答案:C7.以下哪种方式不属于供应商评估的方法?A. 供应商考察B. 供应商问卷调查C. 供应商财务数据分析D. 供应商投诉处理答案:D8.需求的不确定性对库存的影响是:A. 无影响B. 增大库存风险C. 减小库存风险D. 与库存风险无关答案:B9.以下哪个指标可以衡量供应商交货及时性?A. 发货准确率B. 发货速度C. 准时交货率D. 交货完整率答案:C10.以下哪个因素不属于影响采购成本的因素?A. 采购数量B. 采购价格C. 采购周期D. 采购部门人员数量答案:D二、多选题(每题10分,共5题)1.以下哪些属于节约库存持有成本的方法?(多选)A. 采取ABC分类法对产品进行分类管理B. 增加库存周转次数C. 优化库存管理系统,提高库存准确率D. 减少库存盘点频率E. 增加订货批量答案:A、B、C、D2.以下哪些属于增加资金周转率的方法?(多选)A. 提高库存周转率B. 缩短采购周期C. 缩短销售周期D. 降低毛利率E. 降低供应商付款周期答案:A、B、C、E3.以下哪些属于提高库存服务水平的方法?(多选)A. 增加库存安全量B. 提高库存准确率C. 缩短订单响应时间D. 采用物联网技术实时监控库存情况E. 加强与供应商的协作答案:B、C、D、E4.以下哪些属于常见的库存风险?(多选)A. 采购风险B. 供应商风险C. 价格风险D. 质量风险E. 销售风险答案:A、B、C、D5.以下哪些属于合理订货批量的确定方法?(多选)A. 经验法则B. 经济订货批量模型C. 基于需求预测的订货批量模型D. 基于供应商实际供货情况的订货批量模型E. 基于市场竞争情况的订货批量模型答案:B、C、D三、简答题(每题20分,共4题)1.解释ABC分类法,并说明它的应用场景和作用。
采购复习计算题:1、求EOQ与年生产次数、订货点及最低总成本;2、求定期订货法的订货量;3、指数平滑法求轮胎月销售预测值;4、回归预测法求销售量;5、ABC分类法;6、MRP。
7、移动平均法与加权平均法预测冰淇淋需求量;8、求EOQ、年总成本和年订购次数;9、价格折扣条件下,求最优订货批量和订货点库存控制与管理策略库存总成本=购入成本+订货成本+存储成本+缺货成本购入成本:采购价*订货量订货成本:与订货量无关,与订货次数有关存储成本:与订货次数无关,与订货量有关缺货成本:假设不允许缺货,则此项为0则有:库存总成本=购入成本+订货成本+存储成本问题描述:每次订货数量(批量)为多少时能够使得总的购买和保持库存的成本最经济订货批量的数学模型E O Q(E c o n o m i c O r d e r Q u a n t i t y)(复习指导8)根据预测,市场每年对某公司生产的产品的需要量为25000台,公司一年有250个工作日,生产率为每天125台,生产提前期为6天。
单位产品的生产成本为40元,单位产品的年保管费为20元,每次生产的生产准备成本为20元。
试求该公司的经济订货批量、年生产次数、订货点和最低总成本。
建立经济订货批量模型:E O Q模型存贮某种物资,不允许缺货,其存贮参数为:D=25000,单位时间需求量,为常数(件/年或件/月);T:存贮周期或订货周期(年或月或日);Q:每次订购批量,满足在T时间内的消耗;L T=6,提前订货时间为零,即订货后瞬间全部到货;C:每次订货的订货成本;S=20,每次生产准备成本H=20,存贮单位物资单位时间的存贮费;P:采购单价;单位产品的生产成本p’=40T C:总库存成本p=125,生产率,台/天N=250,一年工作日库存总成本=购入成本+订货成本+存储成本T C=D P+C D/Q+H Q/2库存被逐渐补充的经济订货批量1、所订的货物在一定时期中分批到货,连续补充库存2、同时库存又在逐渐地被消耗,以满足生产需求3、只要库存供应速度(p)高于库存消耗速度(r),库存的数量便会增加D=25000台/年;生产提前期L T=6天;N=250工作日/年生产准备成本S=20元/次;年保管费H=20元/产品;生产成本p’=40元/产品;生产率p=125台/天;日需求率r=D/N=25000/250=100(台/天)有价格折扣的经济订货批量1、按不同价格分别计算EOQ并确定其是否有效2、计算以每一有效EOQ订货的库存总成本3、选取最小的库存总成本,对应的订货量即为最佳EOQ作业3之2某种物品的年需求量为10000件,供货周期为30天,F=,订货成本每次9元,数量折扣状况如下:0《Q《250 250《Q《1000 1000《QP1=20 P2=18 P3=15确定最优的订货批量和订货点(L=1月)。
解:1)计算各价格区间的有效EOQ2) 计算对应每一有效EOQ的库存总成本3)确定最佳EOQ根据最小库存成本原则,选择最佳EOQ为1000只4)计算订货点B=日需求率*前置期=年需求量/年工作日*前置期=10000/365*30=822(件)有价格折扣的经济订货批量例:每年采购零件10000只,每次订购成本100元,购买单件价格为16元,若一次购买520只(含520只)以上,价格折扣10%,若一次购买800只(含800只)以上,折扣20%,单位储存成本为价格的50%,求企业最佳订货批量。
解:1)计算各价格区间的有效EOQ有价格折扣的经济订货批量2) 计算对应每一有效EOQ的库存总成本3)确定最佳EOQ根据最小库存成本原则,选择最佳EOQ为800只定量订货法——订货点采购(1)订货点采购。
定量订货法是指当库存量下降到预定的最低库存量(订货点)时,按规定数量(一般以经济批量E O Q为标准)进行订货补充的一种库存控制方法。
订货点采购又叫做基于库存的采购,这种采购模式以需求分析为依据,以填充库存为目的的。
所谓订货点,就是仓库必须发出订货的警戒点。
到了订货点,就必须发出订货.否则就会出现缺货。
因此,订货点也就是订货的启动控制点,是仓库发出订货的时机。
当库存量下降到订货点R时,即按预先确定的订购量Q发出订货单,经过交货周期(订货至到货间隔时间)L T,库存量继续下降,到达安全库存量S时,收到订货Q,库存水平上升。
2.定期订货法的内容(1)订货周期的确定订货周期一般根据经验确定,主要考虑制订生产计划的周期时间,常取月或季度作为库存检查周期,但也可以借用经济订货批量的计算公式确定使库存成本最有利的订货周期。
订货周期=1/订货次数=Q/D (年)(2)目标库存水平的确定目标库存水平是满足订货期加上提前期的时间内的需求量。
它包括两部分:一部分是订货周期加提前期内的平均需求量;另一部分是根据服务水平保证供货概率的保险储备量(安全库存)。
安全库存因素是预防临时用量增大或到货间隔期延长而多储备库存量:最高安全库存=平均每天消耗量r×(前置期LT+订货周期T)+安全库存S安全库存=(统计每天最大消耗量-平均每天消耗量r)×前置期LT订货量=最高库存量-现有库存量-订货未到量+顾客延迟购买量(复习指导7)某企业甲种物料的经济订货批量为750吨,订货周期为30天,订货提前期为15天,平均每日正常需要量为30吨,预计日最大需要量为50吨,订货时的实际库存量为800吨,在途物料量为150吨,求订货量。
最高安全库存Q max=平均每天消耗量r×(前置期LT+订货周期T)+安全库存S安全库存S =(统计每天最大消耗量-平均每天消耗量r)×前置期LT订货量=最高库存量-现有库存量-订货未到量+顾客延迟购买量E O Q=750吨,T=30天,L T=15天;日正常需求量r=30吨,日最大需求量=50吨,订货时实际库存=800吨,在途库存=150吨解:S=(50-30)x15=300(吨)Q m a x=30x(15+30)+300=1650(吨)订货量=Q m a x-800-150+0=1650-950=700(吨)作业3之1 某公司以单价10元每年购入8000单位的某物品,订购成本为每次30元,每单位储存成本为3元。
若前置期为2周,则经济批量、年总成本和年订购次数各为多少解:P=10元,D=8000单位/年,C=30元/次,H=3元/单位,LT=2周库存总成本TC=购入成本+订货成本+存储成本TC=P*D+C*D/Q+H*Q/2=10*8000+30*8000/400+3*400/2=81200(元)n=年需求量 / 订购批量 =D/Q=8000/400=20(次)(一)平均预测法简单平均法把过去各个时期的实际数据进行算术平均,以其平均值作为下一期的预测值。
移动平均法移动平均法是一种简单平滑预测技术,它的基本思想是:根据时间序列资料、逐项推移,依次计算包含一定项数的序时平均值,以反映长期趋势的方法。
因此,当时间序列的数值由于受周期变动和随机波动的影响,起伏较大,不易显示出事件的发展趋势时,使用移动平均法可以消除这些因素的影响,显示出事件的发展方向与趋势(即趋势线),然后依趋势线分析预测序列的长期趋势。
移动平均法可以分为:简单移动平均和加权移动平均。
1.简单移动平均法简单移动平均的各元素的权重都相等。
简单的移动平均的计算公式如下:Ft=(At-1+At-2+At-3+¡+At-n)/ n (公式3-1)式中:F t¡ª¡ª对下一期的预测值;N¡ª¡ª移动平均的时期个数;A t-1¡ª¡ª前期实际值;A t-2,A t-3和A t-n分别表示前两期、前三期直至前n期的实际值。
作业1之(1)某品牌冰淇淋专卖店近6周来,巧克力味的冰淇淋销售记录如下表所示:(1)用3周移动平均的方法预测下一周需求量周 5月 5月 5月 5月 6月 6月重量(升) 19 18 22 25 29 32解答:(1)下周需求量 = (25 + 29 + 32)/3 = (升)2.加权移动平均法加权移动平均法和简单移动平均法差不多,只是给予每个数据一定的权重。
其原理是:历史各期产品需求的数据信息对预测未来期内的需求量的作用是不一样的。
除了以n为周期的周期性变化外,远离目标期的变量值的影响力相对较低,故应给予较低的权重。
加权移动平均法的计算公式如下:Ft= W1A t-1+W2A t-2+W3A t-3+¡+ W n A t-n(公式3-2)式中:W1¡ª¡ª第t-1期实际销售额的权重;W2¡ª¡ª第t-2期实际销售额的权重;W n¡ª¡ª第t-n期实际销售额的权重;N¡ª¡ª预测的时期数;W1+ W2+¡+W n=1 (公式3-3)作业1之(2)某品牌冰淇淋专卖店近6周来,巧克力味的冰淇淋销售记录如下表所示:(2)若销售记录由远至近分配的权重分别为、、,用加权移动平均法预测下一周需求量周 5月 5月 5月 5月 6月 6月重量(升) 19 18 22 25 29 32解答:(2)下周需求量 = 25 X + 29 X + 32 X = (升)(2)指数平滑法指数平滑法也叫指数修正法,是一种对历史资料数据用指数形式加权来进行移动平均的预测方法。
由于这种方法所取的权数是指数,所以称之为指数平滑法。
指数平滑法是短期预测中最有效、应用最普遍的方法。
该方法很简单,只需要得到很小的数据量(即:最近期的预测值、最近期的实际需求量、平滑系数)就可以连续使用,当预测数据发生根本性变化时还可以进行自我调整。
(2)指数平滑法指数平滑法计算公式为:某企业轮胎月销售记录如下表若1月最初预测值为100,令=,进行指数平滑预测。
月 1月 2月 3月 4月 5月 6月 7月 8月 9月 10月 11月 12月销量 107 107 103 95 108 98 98 107 107 110 113 112 (台)已知最初预测值为100,= P54-55F t+1=F t+ (D t -F t)F2=100+*(107-100)=103F3=103+*(107-103)=105F4=105+*(103-105)=104F5=104+*(95-104)=100F6=100+*(108-100)=103F7=103+*(98-103)=101F8=101+*(98-101)=100F9=100+*(107-100)=103F10=105 F11=107 F12=109 F13=1103)回归预测法回归预测法是为了测定两个或两个以上变量之间的一般关系所使用的一种数学方法。