6KV高压电动机启动运行操作
- 格式:docx
- 大小:39.89 KB
- 文档页数:3
高压配电室电气设备操作规程范本1. 设备操作前准备1.1 操作人员应熟悉高压配电室的布置图、操作手册、设备名称、功能、工作原理等相关资料。
1.2 操作人员应戴好个人防护装备,包括绝缘手套、绝缘靴、绝缘帽等,并确保其完好无损。
1.3 操作人员应检查所有设备的电源是否已经切断,并确保设备处于无电状态。
1.4 操作人员应检查安全开关、限位器、保护装置等设备是否正常工作,并进行必要的维护工作。
2. 设备操作步骤2.1 针对每个设备,操作人员应按照以下步骤进行操作:2.1.1 先检查设备的电源是否已经切断,并使用万用表等仪器进行电压检测,确保设备处于无电状态。
2.1.2 根据操作手册或相关资料,找出设备的开关、按钮、旋钮等操作部件。
2.1.3 根据需要,进行相应的设备调整或设置,确保设备满足要求的工作状态。
2.1.4 根据需要,将设备接入电源并打开电源开关,确保电源稳定并符合要求。
2.1.5 根据需要,启动设备,并进行必要的监控和检测工作,确保设备正常工作。
2.1.6 在设备工作期间,操作人员应定期检查设备的运行状态,包括温度、电流、电压等参数,并记录相关数据。
2.1.7 在设备工作结束后,操作人员应按照相反的顺序进行设备的关闭操作,确保设备处于安全状态。
3. 设备操作注意事项3.1 操作人员在进行设备操作时,应严格按照操作手册或相关资料上的要求进行操作,并严禁随意更改操作流程。
3.2 操作人员应时刻保持警觉,注意设备运行中是否出现异常情况,如异常声音、烟雾、异味等,及时报告相关负责人。
3.3 操作人员应注意设备周围的工作环境和工作区域,保持干燥、清洁、通风,并确保周围没有易燃、易爆物质。
3.4 操作人员应注意设备运行中的电流、电压和温度等参数,确保其在允许范围内,并及时报告超过范围的情况。
3.5 操作人员应定期检查设备的绝缘性能,并进行必要的维护工作,确保设备正常工作。
3.6 操作人员应严格执行操作手册中规定的设备停电、断电和断开电源的操作步骤,确保设备操作的安全性。
6kV电机启动时SVG开关跳闸分析摘要:中原油田某35kV变电站在6kV大容量的异步电动机全压启动时,导致同系统运行的SVG开关跳闸,通过现场多次实际全压启机模拟和分析,解决了SVG跳闸的问题,保证了设备的可靠运行。
关键词:高压电动机;全压启动;SVG引言为满足油田采油作业的生产要求,油田6kV系统有很多大容量、且直接启动的高压异步电动机,瞬时启动电流将引起电网电压出现较大的波动,破坏同电网其它设备的正常运行,甚至是引起电机故障等事故。
本文就是在电动机全压启动时,导致正常运行的SVG开关跳闸故障进行了分析,并提出了相应的改进措施。
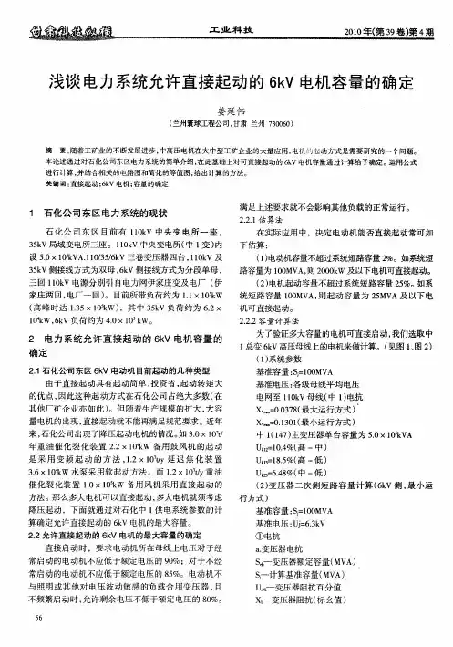
1 故障情况及分析1.1 运行方式变电站的接线如右图,运行方式为现651/652 SVG 交替运行。
621-626注水电机的容量为1.8MW、651/652 SVG容量为1.8MVA。
1.2 故障情况在651(652)SVG运行工作期间,当启动任意一台高压电机时,SVG 报硬件过流故障,651(652)SVG跳闸停机。
报文如图二所示。
图一变电站接线图图二 SVG报文信息2 故障分析由图三波形图可以看出,在注水电机启动时,电网电压最降低到不到 5.00kV左右,负载电流峰值最大达到 1500A,通过查看SVG装置内部参数设置,发现一是低穿上限值设置为额定电压的90%(额定电压6.3kV),当电网电压低到 90%时,SVG 会处于低穿状态,持续运行 2 秒后装置报故障停机;二是硬件过流值设置为1.2 倍额定电流值(额定电流172A),动作时间为0S。
故障发生的根本原因是负载突变导致 SVG 输出无功跳变,同时低穿功能为维持或恢复母线电压,提供高达1500A的无功补偿,并最终导致硬件过流故障动作。
3 解决方案因站内高压电动机电机数量多,安装软启、变频启动装置投资大、周期长等因数,实施难度大,不宜采用,因此通过与厂家联系、结合,在现场多次模拟高压电机全压启动试验,并对每次的启机录波分析,在保证SVG能够正常、可靠工作的前提下,采取以下措施:3.1调整SVG内部相关参数,1)修改SVG硬件过流值,将1.2倍额定电流值改为1.0额定电流值,此状态下SVG可持续运行;2)修改 LVRT低穿上限值,为保证SVG的正常运行,根据相关标准设置为装置最低可靠运行值为75%。
6kv高压电动机操作规程6kv高压电动机操作规程是指在使用6kv高压电动机时,为了保证安全使用和正常运行,制定的一系列操作规程和安全措施。
下面是6kv高压电动机操作规程的内容,约1200字。
一、总则1. 本规程适用于6kv高压电动机的操作和维护。
2. 操作人员必须熟悉电动机的性能、结构、原理和相关规程。
3. 操作人员必须穿戴符合要求的劳动保护用品,严禁擅自解除安全装置。
4. 本规程有关术语的定义同国家标准及行业标准。
二、安全操作要点1. 操作前必须仔细检查电动机及其周边设施是否完好,有无异常情况。
2. 操作前必须检查电动机外部温度、振动是否正常。
3. 操作前必须检查电动机的冷却系统是否运行正常,冷却液位是否在正常范围内。
4. 操作前必须检查电动机的电气连接是否良好,无短路、接地现象。
5. 操作时必须严格按照电动机的正常工作电流和电压参数进行操作,不得超过额定参数。
6. 操作时不得随意改变电动机的运行方式和工作负荷。
7. 操作时必须经常观察和监测电动机的工作状态,及时发现问题并及时采取措施。
8. 操作结束后必须及时停止电动机,并对相关设备进行安全措施和防护。
三、应急措施1. 发生电动机异常噪音、振动等现象时,操作人员需要立即停止电动机运行,并通知相关维修人员进行检修。
2. 发生电动机漏电、过热等现象时,操作人员需要立即断电,并通知相关维修人员。
3. 发生电动机短路、火花等现象时,操作人员需要立即切断电源,并通知相关维修人员进行处理。
4. 发生电动机冷却系统异常时,操作人员需要停止电动机运行,并通知相关人员进行处理。
5. 发生其他突发状况时,操作人员需要根据具体情况采取相应的措施,并及时上报。
四、维护保养1. 定期对电动机进行巡视,检查各部位是否正常运行和安装是否牢固。
2. 定期对电动机的电气设备进行检查,确保电气连接良好。
3. 定期对电动机的冷却系统进行检查,保证冷却效果良好。
4. 定期对电动机的润滑系统进行检查,确保润滑油充足,并及时更换。
6KV电机检修作业安全技术操作规程一、停电:1、在检修电机前,必须办理停电检修报告,按停电程序进行停电。
2、此项工作必须由已获得选煤作业电气合格证的电工人员进行操作,专人监护,一人操作。
3、确认应检修的设备名称及设备号。
4、拉闸后,打开门确认高压动触头与静触头三相全部脱开,红色隔离绝缘板已落下。
5、用接地线将负荷侧放电,坚持先验电后放电的原则。
6、用高压验电器在有电的同一级电压的导体上检验其性能完好后,然后检查动触头是否带电。
7、锁上开关,挂上安全警示牌。
8、现场启动,检验启动不了,然后将现场按钮压下,并可靠闭锁,方可检修电机。
二、正常检修:1、检修高压电机和启动装置时,应做好以下安全措施:⑴、检查周围环境安全,清除设备积尘,及起吊装置的安全可靠。
⑵、打开电机接线装置时,需再次放电、验电。
⑶、拆开后的电缆头,必须三相短路接地,并避免浸入水中。
⑷、做好防止其带动的机械(如水泵)引起电机转动的措施,并在阀门上悬挂“禁止操作,有人工作”的标志牌。
⑸、检修工作至少有两人进行。
2、电动机的引出线和电缆头,以及外露的转动部分,均应装设牢固的遮栏或护罩。
3、电动机或启动装置的外壳均应接地,禁止在运行中的电动机的接地线上进行工作。
4、工作尚未全部结束,而需送电试验电机或启动装置时,应收回全部停送电工作票,并通知有关机械部分检修人员后,方可送电。
三、送电:1、检修工作完成后,送电前由负责人再次检查,清理现场,清点工具,清点人数。
2、现场按钮复位,开锁、摘牌、送电。
3、如需试车,须与调度、集控室汇报,确认后方可启动电机进行试车。
巡检员岗位试题(判断)1. 电晕是高压带电体表面向周围空气游离放电现象。
()答案:(√)2. 过流保护是根据电路故障时电流增大的原理构成的。
()答案:(√)3. 高压隔离开关上带的接地刀闸,主要是为了保证人身安全用的。
()答案:(√)4. 避雷针按其原理,实际上不起避雷作用,而起引雷作用。
()答案:(√)5. 中间继电器的主要作用是用以增加接点的数量和容量。
()答案:(√)6. 紧急救护法中,首先学会触电解救法和人工呼吸法。
()答案:(√)7. 火力发电厂的主要生产系统包括汽水系统、燃料系统和电气系统。
()答案:(√)8. 电力系统发生短路故障汽轮机在冷态、温态、热态启动时,汽缸金属温度分别在不同的温度水平上。
()答案:(√)9. 鼠笼式电动机启动在冷态下启动的次数,在正常情况下是两次,每次间隔时间不得小于5分钟。
()答案:(√)10. 发电厂厂用电是指发电厂辅助设备、附属车间的用电。
()答案:(√)11. 发电厂的额定功率是指发电机输出有用功的能力,单位为千瓦或兆瓦。
()答案:(√)12. 凝汽器中含有氧等气体是造成凝结水过冷却的一个原因。
()答案:(√)13. 汽轮机热态启动的关键是恰当选择冲转的蒸汽参数。
()答案:(√)14. 集控220V直流系统A、B段母线分段运行,联络刀闸在合闸位置。
()答案:(×)应为:集控220V直流系统A、B段母线分段运行,联络刀闸在分闸位置。
15. 变压器发生内部故障时的主保护是差动保护。
()答案:(×)应为:变压器发生内部故障时的主保护是瓦斯保护。
16. 断路器是利用交流电流自然过零时熄灭电弧的。
()答案:(√)17. 接地保护又称为零序保护。
()答案:(√)18. 火力发电厂的主要生产系统包括汽水系统、燃料系统、和电气系统。
()答案:(√)19. 按水的流动方式,锅炉可分为自然循环锅炉和强制循环锅炉两种型式。
()答案:(×)应为:按水的流动方式,锅炉可分为自然循环锅炉.强制循环锅炉和直流锅炉三种型式。
高压电动机的启动、停止规定一、检修运行电动机检修后,检修工作负责人在办理工作票终结时,应向运行人员交待设备状况、绝缘电阻值和电动机试转正常转向正确等,合格后方可联系送电操作;二、工作程序电动机所带机械所属单位需停、送电时,由所属单位值班负责人填写“设备停电联系单”或“设备送电联系单”联系;三、绝缘测量电动机送电前,应根据有关内容决定是否测量绝缘;四、开机检查电动机启动前应进行外部检查,检查工作由负责电动机启动和运行的人员进行;检查内容为:1、电动机上或其附近有无杂物和是否有人工作;2、电动机所带机械是否已准备好,并可以启动;3、轴承和启动装置中的油位是否正确,轴承如系强力润滑及用水冷却者,检查其系统是否正常,并先使其投入运行;4、如系空气冷却器冷却的电动机,应送上冷却水;5、对于使用熔断器的电动机;保险应按规定配备使用,且三相一致;五、远程控制对远方操作的电动机,由负责电动机运行人员进行检查后,通知远方操作者,说明电动机已准备好可以启动,负责电动机运行的人员应留在电动机旁,直到电动机升到额定转速正常运行为止;六、注意事项:1、电动机的启动应逐台进行,一般不允许在同一母线上同时启动两台以上电动机;由机组人员启动6KV高压电动机时,应先通知电气主值调整好母线电压;2、鼠笼式转子的电动机在正常情况下,允许在冷态下启动两次,每次间隔时间不得小于5 分钟;在热态下允许启动一次,只有处理事故时以及启动时间不得超过3秒的电动机,可以多启动一次;3、电动机再次启动时间间隔以实际的启动电流延续时间为准①对启动时间小于10秒者不少于5分钟;②对启动时间大于10秒者小于30秒者不少于30分钟;③对启动时间大于30秒者小于60秒者不少于60分钟;注:电动机停转时间等于或大于30分钟者为冷态,电动机启动电流由大衰减到最小或停转时间小于30分钟者为热态3、若电动机在热态下因过流保护动作跳闸一般不得再启动;经检查确无问题时,方可再启动一次;只有当断开的重要厂用电动机没有备用电动机或者备用不能迅速启动时,为了保证供电,允许将断开的电机进行一次强合,但下列情况除外;①在电动机启动调节装置或电源电缆上有明显的短路或损坏现象;②发生需要立即停机的人身事故;③电动机所带的机械损坏;④电机冒烟或着火;4、启动电动机时应按电流表监视启动过程;启动结束后应按电流表检查电动机的电流是否超过额定值;必要时应根据情况对电动机本体进行检查;5、开关合上后电动机不转动或启动电流不返回,转速达不到正常时,应立即停止电动机运行,并查明原因;电动机绝缘测量规定1、遇到下列情况的,应对电动机进行绝缘测定:①新投入的电动机;②电动机检修后,工作票终止的;③运行中保护跳闸的电动机,紧停和动力保险两相熔断时;④值班员发现电动机冒烟着火和严重焦臭味的现象,并停止的;⑤备用时间超过15天的电动机;⑥电动机浇水,结露,进汽,受潮时;⑦电动机周围环境恶劣的情况如环境粉尘大,潮湿,有腐蚀性气体等电动机停止运行8小时,启动前对其测绝缘2、对于的高压电动机,应使用2500V摇表进行绝缘测定1min中,其阻值不低于6 兆欧,吸收比不低于3、对于380V及以下的电动机,应使用500V摇表进行测量1min,其值不低于兆欧;4、带有变频器的电动机,在测绝缘前应该将变频器进行隔离;5、主要辅机电动机退出备用测量绝缘时,应经值长同意;6、测量电动机绝缘时,应将其停电,验明却无电压时方可进行,在测量前后均对其对地放电;7、电动机绝缘阻值不合格的,禁止投入运行;8、电动机绝缘阻值测量结果应记入“电动机绝缘记录本”内;动增强功能的变频器,起动转矩为100%以上,可以带全负载起动;。
电气运行类技术考试试题1、问答题简述6KV高压电动机送电操作步骤。
正确答案:1)检查开关动静触头完好无损。
2)检查开关确在分闸状态。
3)将操作方式小开关切至“就地”位置。
4)将开关由“检(江南博哥)修”位置推至“试验”位置,插入开关二次插头。
5)将开关由“试验”位置推至“工作”位置。
6)装上开关的储能(合闸)保险控制保险。
7)用万用表测量开关合闸按钮两端电压正常。
8)将操作方式小开关切至“远方”位置。
2、问答题发电机空载特性试验的目的是什么?正确答案:通过空载特性试验,不仅可以检查发电机励磁系统的工作情况,观察发电机磁路的饱和程度,而且可以检查发电机定子和转子的接线是否正确,并通过它求得发电机的有关参数。
3、问答题工作中需要拆除全部或一部分接地线者应遵守哪些规定?正确答案:应遵守的规定有:(1)上述工作必须征得值班员的许可。
(2)根据调度员命令装设的接地线,必须征得调度员的许可,方可进行拆除。
(3)工作完毕后立即恢复。
4、问答题电气设备放电的原因?正确答案:1、表面脏污2、环境恶劣3、绝缘损坏、击穿4、天气潮湿、受潮5、问答题为什么要进行运行分析?正确答案:运行分析主要是对变电设备的运行状况、安全运行、经济运行、运行管理进行综合或专题分析,通过运行分析可摸索出运行规律,找出薄弱环节,有针对性地制定防止事故的措施,从而提高变电运行的技术管理水平。
6、问答题异步电机在运行中轴承温度过高答原因?正确答案:1、轴承长期缺油运行,摩擦损耗加剧使轴承过热;2、电机正常运行时,加油过多或过稠,也会引起轴承过热;3、在更换润滑油时,油的种类不对或油中混入了杂质,使润滑效果下降,摩擦加剧而过热;4、电机与被带动机械轴中心不在一条直线上,使轴承负载加大而过热;5、轴承选用不当或质量低劣。
7、问答题熔断器能否作为异步电机的过流保护?正确答案:不能。
为了在电机启动时不使熔断器熔断,所以选用答熔断器答额定电流要比大家额定电流大1.5-2.5倍,这样即使大家过负荷50%,熔断器也不会熔断,但大家不到1小时就可能烧坏。
WLdrive系列高压变频器使用说明书卧龙电气集团股份有限公司2012年4月目录一、前言 (3)二、安全操作 (4)1、安全注意事项 (4)2、安全操作 (4)3、安全性规则与警告 (6)三、验货和产品检查 (8)1、检查项目 (8)2、变频器的尺寸 (8)3、变频器型号说明 (8)4、产品铭牌 (9)5、WLdrive-HV系列高压变频器的技术参数 (9)四、变频器接线 (12)五、WLdrive系列高压变频器原理 (14)1、系统结构 (14)2、多重化输入设计 (15)4、接口与通讯 (17)5、控制器 (17)六、硬件组成及特点 (18)1、WLdrive-HV高压IGBT变频器硬件配置 (18)2、旁路柜 (18)3、变压器柜 (20)4、功率柜 (21)5、控制器柜 (22)七、按钮及面板功能 (23)1、按钮 (23)2、触摸屏介绍 (24)3、画面结构 (25)4、主控画面 (26)八、触摸屏操作 (28)1、数据查询操作步骤 (28)2、参数设定步骤 (29)3、系统管理操作步骤 (32)九、参数设定 (34)1、参数设定画面介绍 (34)2、功能参数一览表 (39)十、系统管理 (41)1、密码设定 (41)2、时间设定 (41)3、PLC时间同步 (42)4、系统信息 (42)5、软件版本 (43)6、数据保护 (43)7、参数初始化 (44)8、高级设置 (44)十一、故障管理 (45)1、当前故障 (45)2、故障首出 (45)3、历史故障 (46)4、故障记录 (46)十二、参数的详细说明 (47)十三、产品标准与性能 (57)1、特点 (57)2、符合的相关标准 (57)3、应用范围 (58)4、功能 (58)十四、故障对策 (61)1、故障报警的处理 (61)2、故障保护的处理 (61)3、功率单元过电压 (62)4、功率单元欠电压 (62)5、输出过电流 (62)6、功率单元过热 (62)7、功率柜风机故障 (63)8、变压器过热报警与保护 (63)9、故障后功率单元更换 (63)十五、保养和维护 (64)1、变频器的日常维护 (64)2、保养和维护 (64)4、绝缘试验 (65)5、变频器贮存 (66)6、报废注意事项 (66)7、保修 (66)附录A(接线端子功能说明) (67)一、 前 言尊敬的用户,感谢您选用WLdrive 高压变频器。
6KV高压电动机启动运行操作示范文本In The Actual Work Production Management, In Order To Ensure The Smooth Progress Of The Process, And Consider The Relationship Between Each Link, The Specific Requirements Of EachLink To Achieve Risk Control And Planning某某管理中心XX年XX月6KV高压电动机启动运行操作示范文本使用指引:此操作规程资料应用在实际工作生产管理中为了保障过程顺利推进,同时考虑各个环节之间的关系,每个环节实现的具体要求而进行的风险控制与规划,并将危害降低到最小,文档经过下载可进行自定义修改,请根据实际需求进行调整与使用。
1`.对干式变压器和高压电动机按如前所述的步骤做完投运前的检查,确定无误后方可进行下一步工作。
2.启动高压电机冷却水循环泵,打开冷却水回水电磁阀,与运行值班人员协调,确定高压电机冷却系统正常工作后,进行下一步工作。
3.与运行值班人员协调,以确定其将水泵出口阀和液离耦合器全部关闭。
4.将所投电机系统10KV侧变压器出线柜上‘禁止合闸’的警示牌摘除,断开接地刀闸,将手车摇至工作位置,此时手车工作位置指示灯亮,操作控制开关合闸。
此时合闸指示灯亮,变压器带电空载。
5.变压器空载5分钟后无异常,将6KV电动机系统柜上所有‘禁止合闸’警示牌摘除。
6.将电动机进线断路器手车摇至工作位置,工作位置指示灯亮,操作控制开关合闸,合闸指示灯亮。
7.将电动机柜和电容柜接地刀闸断开,把两面柜子的手车摇至工作位置,工作位置指示灯亮。
将电动机柜控制开关打至‘远控’档。
8.在水泵间现场和运行人员协调配和,用就地启动箱启动电机。
电机启动正常后,逐步的投入负荷,如有异常,尽快关闭液力耦合器,停电机。
高压配电室电气设备操作规程一、安全要求1. 操作人员必须经过专业培训并持证上岗,了解高压配电系统的基本原理、设备运行规程和安全操作要求。
2. 操作人员必须佩戴符合国家标准的个人防护装备,包括绝缘手套、绝缘胶鞋等。
3. 在进行高压设备操作前,必须确保设备的停电状态,并采取有效的隔离措施,如拆除电缆、安装接地线等。
二、操作流程1. 操作人员在进行高压设备操作前,必须仔细阅读设备操作手册,并核实操作步骤和安全要求。
2. 在确保设备停电状态下,操作人员需要对设备进行视觉检查,确保设备无任何异常。
3. 操作人员应按照设备操作手册中的要求选择合适的工具,如电压表、电流表、开关等。
4. 在进行高压设备操作时,一定要将设备的上下游电源完全切断,并使用接地线对设备进行接地,以确保操作的安全性。
5. 操作人员在进行高压设备操作时必须戴绝缘手套,并确保手套无损伤,以防止电流通过手套流经人体。
6. 操作人员必须按照设备操作手册中的要求进行操作,并确保操作的准确性和稳定性。
7. 操作人员在进行高压设备操作时,严禁出现打闹、喧哗等不良行为,以免分散注意力导致操作失误。
8. 操作人员在操作完毕后,必须将设备恢复到停电状态,并进行设备的视觉检查,确认设备恢复正常。
三、事故应急处理1. 若在高压设备操作过程中出现异常情况,如设备突然停电、设备发生损坏等,操作人员必须立即停止操作,并报告上级领导和维修人员。
2. 在发生事故后,操作人员应立即采取相应的应急措施,如迅速切断设备电源、进行现场隔离等,以降低事故造成的风险。
3. 操作人员在事故发生后,必须保持冷静,并按照公司规定的应急预案进行处理,以保障现场人员的安全。
四、设备维护1. 操作人员在操作完高压设备后,应将设备清洁干净,并定期进行设备的维护保养工作,如清理设备内部积尘、检查电缆连接等。
2. 操作人员必须按照设备维护手册中的要求,定期对设备进行检验和试验,确保设备的正常运行。
3. 操作人员应定期进行设备的绝缘测试和接地测试,以确保设备的绝缘性能和接地效果良好。
浅议高压电动机的运行及维护管理在工厂企业中,电动机是主要基础生产设备,高压电动机更是一些装置生产工艺过程的关键要害设备,高压电动机的安全平稳运行,不仅是装置安全生产的源动力,也关系到工厂供电系统的稳定性,所以文章从电气、电力角度着手,分析高压电动机在运行及维护时存在的问题,并提出对策供同行参考。
标签:高压电动机;冷备用;热备用;特护1 前言工厂企业中,额定功率大于200kW及以上,宜采用高压电动机,常用的高压电动机的电压等级一般为6kv(或10kv),一般使用类型有异步电动机、同步电动机等。
根据现场使用功能主要用于拖动风机、泵、压缩机等。
拖动机械功能的实现,均来自电动机的电能转换。
在使用这些高压电动机时,除了应满足生产工艺要求外,更应通过科学有效管理,使其安全和可靠运行。
2 高压电动机的运行2.1 高压电动机的运行现状及存在问题高压电动机的起动、停机是由生产装置的岗位人员进行操作的;而高压電动机一次回路通过高压开关接入6kv(10kv)供电系统,达到高压电机一次回路可起动运行条件,这是由变电站(或开关站)运行值班人员进行操作的,高压电动机二次控制、保护,均设在在变电站(或开关站)的高压开关柜上,在高压开关柜上也可以进行高压电动机相应的分、合闸操作,通常情况下只允许在高压电动机机旁进行操作,不允许在高压电动机高压开关柜上进行合闸操作。
在实际的运行过程中就存在如下问题:(1)若需要给“××高压电动机送电”时,可能会造成变电站(或开关站)运行值班人员在高压开关柜处进行错误合闸送电,而对现场操作人员造成机械伤害。
(2)电动机组进行人工盘车时,未进做相关安全措施,可能误起动,造成机械伤害。
(3)频繁的对高压电动机进行起、停机操作,可能造成电机损坏、电网波动。
2.2 对策措施建立相应的电力调度规范用语术语的制度,规范高压电动机的起、停机、盘车等操作,现场岗位人员操作前必须使用电力调度术语,向厂级电力调度员申请高压电动机的运行方式,电力调度员再根据申请方式给变电站(或开关站)运行值班人员下达相应操作命令。
6KV及380V厂用电保护配置及其原理一、电动机保护:电动机主要配有下列保护:1、速断保护:速断保护主要是用来反应电动机内部短路故障,当电动机内部发生短路故障时,速断保护以0秒时限作用于该电动机的电源开关,电流速断保护作为电动机引出线及定子绕组相间短路的主保护之一2、过负荷:用来反应电动机过载,发信3、低电压:在电压降低或者消失电动机的转速下降;当电压恢复时,在电动机绕组内部开始流过比额定电流大好几倍的自启动电流,这样大的自启动电流将使电网电压降加大,使电压恢复的过程延长,增加电动机达到正常转数的困难,甚至不能自启动,为了保证重要电动机的自启动们必须切除一部分不重要的电动机,使电网的电压降减小,因此,在不重要和次要电动机上装设的电压保护,当电压消失或者降低时动作,将电动机从电网上断开。
当电压降低到65%时,以0.5秒切断次要负荷,当电压降低到45%时,以9秒的时限断开重要负荷。
4、零序:反应电动机线圈及其引出线部分的单相接地保护,当电动机出现单相接地时,以0.1秒的时限作用于电源开关。
5、反时限过流保护: 电动机热过载(过负荷)的主保护及定子绕组或引出线相间短路的后备保护6、负序电流:当发生电动机断相,反相、定子绕组或引出线不对称相间短路、定子绕组匝间短路时,将产生负序电流,采用负序电流保护来反应电动机内部不对称短路故障,负序Ⅰ段以0.5秒,Ⅱ段以10秒时限作用于电源开关7、差动:电动机的电流速断保护的动作电流是按照躲过电动机的起动电流来整定的,而电动机的起动电流比额定电流大得多,这就降低了保护的灵敏度,对于电动机内部保护区很小。
因此,大容量的电动机应装设差动保护。
8、堵转保护:在电动机正常运转过程中,假若转子被卡住,电流将增大,当电流大于整定值时,延时跳闸,这就是堵转保护。
9、起动时间过长保护:电动机开始起动,经过整定的起动时间,其电流值仍大于整定起动电流值,则表明电动机起动时间过长,此次起动未成功,电动机有严重发热的危险10、频繁起动保护:实际运行中,电动机若起动不起来,运行人员可能在较短时间内连续操作数次,使电动机频繁起动,或者有些电动机具有特殊的负载,需要频繁的跳开又起动。
编号:SM-ZD-95018
6KV高压电动机启动运
行操作
Through the process agreement to achieve a unified action policy for different people, so as to coordinate action, reduce blindness, and make the work orderly.
编制:____________________
审核:____________________
批准:____________________
本文档下载后可任意修改
6KV高压电动机启动运行操作
简介:该规程资料适用于公司或组织通过合理化地制定计划,达成上下级或不同的人员之间形成统一的行动方针,明确执行目标,工作内容,执行方式,执行进度,从而使整体计划目标统一,行动协调,过程有条不紊。
文档可直接下载或修改,使用时请详细阅读内容。
1`.对干式变压器和高压电动机按如前所述的步骤做完投运前的检查,确定无误后方可进行下一步工作。
2.启动高压电机冷却水循环泵,打开冷却水回水电磁阀,与运行值班人员协调,确定高压电机冷却系统正常工作后,进行下一步工作。
3.与运行值班人员协调,以确定其将水泵出口阀和液离耦合器全部关闭。
4.将所投电机系统10KV侧变压器出线柜上‘禁止合闸’的警示牌摘除,断开接地刀闸,将手车摇至工作位置,此时手车工作位置指示灯亮,操作控制开关合闸。
此时合闸指示灯亮,变压器带电空载。
5.变压器空载5分钟后无异常,将6KV电动机系统柜上所有‘禁止合闸’警示牌摘除。
6.将电动机进线断路器手车摇至工作位置,工作位置指
示灯亮,操作控制开关合闸,合闸指示灯亮。
7.将电动机柜和电容柜接地刀闸断开,把两面柜子的手车摇至工作位置,工作位置指示灯亮。
将电动机柜控制开关打至‘远控’档。
8.在水泵间现场和运行人员协调配和,用就地启动箱启动电机。
电机启动正常后,逐步的投入负荷,如有异常,尽快关闭液力耦合器,停电机。
9.等系统稳定后,操作电容柜控制开关合闸。
将投运的电动机系统柜挂上‘禁止分闸’警示牌。
这里填写您的企业名字
Name of an enterprise。