《计算机编目工作》知识点
- 格式:ppt
- 大小:304.50 KB
- 文档页数:57
军队文职计算机基础必背知识点
计算机在现代军队的工作中扮演着非常重要的角色,作为文职人员,熟悉计算
机基础知识是必不可少的。
下面列举了一些军队文职计算机基础必背的知识点,供大家参考:
1. 计算机硬件:计算机由中央处理器(CPU)、内存、硬盘、主板、显示器、
键盘、鼠标等组成。
了解各硬件的作用和相互关系是基础中的基础。
2. 计算机操作系统:常见的操作系统有Windows、Linux、macOS等,了解操
作系统的基本功能和操作方法,能够熟练操作是必备技能。
3. 计算机网络:了解计算机网络的基本概念,如局域网、广域网、互联网等,
了解网络的组成和工作原理,能够配置网络参数、连接网络是必备知识。
4. 计算机安全:了解计算机安全的基本概念和常见的安全威胁,如病毒、木马、钓鱼网站等,学会如何防范和应对是必须的。
5. 数据库:了解数据库的基本概念和常见的数据库管理系统,如MySQL、Oracle等,了解数据库的设计、查询和维护是必备技能。
6. 办公软件:熟练使用办公软件,如Microsoft Office套件,能够熟练操作Word、Excel、PowerPoint等软件,能够进行文档编辑、数据处理和演示制作。
7. 程序设计:了解基本的程序设计概念和流程,能够使用编程语言进行简单的
程序设计和调试,能够解决一些简单的计算机问题。
以上是军队文职计算机基础必备的知识点,希望大家能够认真学习和掌握,提
高计算机应用能力,为工作提供更好的支持。
如果有任何疑问或者需要进一步了解的知识,可以通过不断的学习和实践来提高自己的技能水平。
祝大家在计算机领域取得更好的成绩!。
中职编程知识点总结一、计算机基础知识1. 二进制和十进制转换二进制和十进制是计算机中常用的两种进制。
二进制只包含0和1两个数字,而十进制包含0-9这十个数字。
在计算机中,二进制用于表示和存储数据,因此了解二进制和十进制的转换方法对于理解计算机中的数据存储和处理非常重要。
2. 计算机硬件结构计算机硬件结构包括中央处理器(CPU)、内存、存储设备、输入设备和输出设备等组成部分。
了解计算机硬件结构可以帮助理解计算机是如何处理数据和执行程序的。
3. 操作系统操作系统是计算机系统的核心软件,负责管理计算机的资源和提供用户界面。
常见的操作系统包括Windows、Mac OS和Linux等。
了解操作系统的功能和特点对于编程时的环境配置和程序运行至关重要。
4. 网络基础网络基础知识包括网络结构、协议、IP地址、子网掩码等内容。
在编程中,经常需要和网络进行数据交互,因此了解网络基础知识可以帮助理解程序和网络的交互过程。
5. 数据结构和算法数据结构是指数据的组织方式,而算法是解决问题的一系列步骤。
熟悉常见的数据结构和算法可以帮助提高程序的效率和性能。
二、编程语言1. JavaJava是一种跨平台的编程语言,具有良好的可移植性和安全性。
在编程中,可以使用Java 开发面向对象的程序和网络应用程序等。
2. C/C++C/C++是一种高效的编程语言,广泛用于系统编程和游戏开发等领域。
了解C/C++语言可以帮助理解计算机内存管理和指针等概念。
3. PythonPython是一种简洁、易读易写的编程语言,适合用于快速开发和数据处理等任务。
学习Python可以帮助提高编程效率和易用性。
4. JavaScriptJavaScript是一种用于网页脚本的编程语言,可以实现网页交互和动态效果。
了解JavaScript可以帮助理解网页前端开发和网页应用程序的交互。
5. SQLSQL是一种用于数据库操作的编程语言,可以实现对数据库的查询、更新和管理等功能。
计算机技术知识点详解计算机技术是现代社会中不可或缺的一部分。
随着技术的飞速发展,计算机已经成为我们生活中必不可少的工具。
无论是在工作中还是在日常生活中,计算机技术都扮演着重要的角色。
本文将详细解析几个常见的计算机技术知识点,帮助读者更好地了解和应用计算机技术。
1. 操作系统操作系统是计算机硬件和软件之间的桥梁,它管理和控制计算机的各种资源。
常见的操作系统包括Windows、MacOS、Linux等。
操作系统负责管理计算机硬件、文件系统、内存等资源的分配和调度,同时提供用户界面和应用程序运行环境。
了解操作系统的基本原理和功能,有助于我们更好地理解和使用计算机。
2. 网络技术网络技术是建立和管理计算机网络的知识点。
计算机网络是将多台计算机连接在一起,实现信息传输和资源共享的系统。
了解网络技术可以帮助我们理解互联网的工作原理、网络协议的作用以及网络安全的重要性。
常见的网络技术包括IP地址、TCP/IP协议、HTTP协议等。
3. 数据库管理系统数据库管理系统(DBMS)是用来管理和组织大量数据的软件。
它可以帮助用户存储、查询和管理数据。
常见的数据库管理系统包括MySQL、Oracle、SQL Server等。
了解数据库管理系统的原理和常用操作可以帮助我们更好地管理和利用数据,并使数据处于良好的组织状态。
4. 编程语言编程语言是用来编写计算机程序的工具。
不同的编程语言有不同的特点和用途,如C、C++、Python、Java等。
了解编程语言的基本语法和常用库函数可以帮助我们编写高效、可读性强的程序。
通过学习编程语言,我们可以实现自己的想法,开发各种应用程序和网站。
5. 硬件组装与维护硬件组装与维护是指将计算机硬件设备组装成一台可用的计算机,并进行维护和故障排除。
了解硬件组装与维护知识可以帮助我们更好地选择和购买计算机硬件,并进行日常维护。
此外,了解硬件的工作原理也有助于我们理解计算机系统的工作过程。
以上是几个常见的计算机技术知识点的简要介绍。
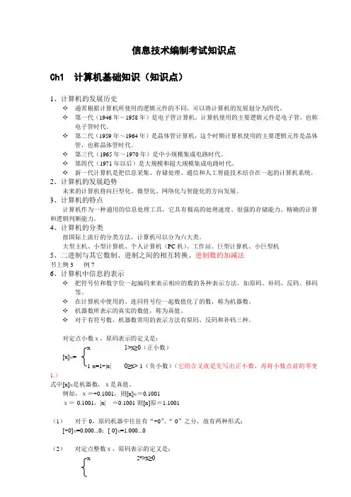
信息技术编制考试知识点Ch1 计算机基础知识(知识点)1、计算机的发展历史✧通常根据计算机所使用的逻辑元件的不同,可以将计算机的发展划分为四代。
✧第一代(1946年~1958年)是电子管计算机,计算机使用的主要逻辑元件是电子管,也称电子管时代。
✧第二代(1959年~1964年)是晶体管计算机,这个时期计算机使用的主要逻辑元件是晶体管,也称晶体管时代。
✧第三代(1965年~1970年)是中小规模集成电路时代。
✧第四代(1971年以后)是大规模和超大规模集成电路时代。
✧新一代计算机是把信息采集、存储处理、通信和人工智能技术结合在一起的计算机系统。
2、计算机的发展趋势未来的计算机将向巨型化、微型化、网络化与智能化的方向发展。
3、计算机的特点计算机作为一种通用的信息处理工具,它具有极高的处理速度、很强的存储能力、精确的计算和逻辑判断能力。
4、计算机的分类按国际上流行的分类方法,计算机可以分为六大类。
大型主机、小型计算机、个人计算机(PC机)、工作站、巨型计算机、小巨型机5、二进制与其它数制、进制之间的相互转换、进制数的加减法书上例3-----例76、计算机中信息的表示✧把符号位和数字位一起编码来表示相应的数的各种表示方法,如原码、补码、反码、移码等。
✧在计算机中使用的、连同符号位一起数值化了的数,称为机器数。
✧机器数所表示的真实的数值,称为真值。
✧对于有符号数,机器数常用的表示方法有原码、反码和补码三种。
对定点小数x,原码表示的定义是:1>x≥0(正小数)[x]原=0≥x>-1(负小数)(它的含义就是先写出正小数,再将小数点前的零变1.)是机器数,x是真值。
式中[x]原=0.1001例如,x=+0.1001,则[x]原x=-0.1001,|x| =0.1001则[x]原=1.1001(1)对于0,原码机器中往往有“+0”、“-0”之分,故有两种形式:[+0]原=0.000...0;[-0]原=1.000 0(2)对定点整数x,原码表示的定义是:2n>x≥0[x]原=1.2n-x=2n+|x| 0≥x>-2n(2n+|x|它的含义就是先写出正数,再在最高位前填1.)=01001B例如,x=+1001B,则[x]原=11001Bx=-1001B,|x|=1001B,2n=24 则[x]原(3)对定点小数x,则补码表示的定义是:1>x≥0[x]补= (mod 2)2+x=2-|x| 0≥x≥-1=0.1011例如,x=+0.1011,则[x]补x=-0.1011,则[x]=2+x=10.0000-0.1011=1.0101补(2-|x| 它的含义就是:|x|就是原码,求负数的补码要从2减去|x|。
计算机科学圆知识点总结计算机科学是一门涵盖众多知识领域的学科,涉及到计算机的设计、开发、应用以及理论研究等方面。
下面将对计算机科学的一些重要知识点进行总结,以帮助读者更好地理解和研究。
1. 编程语言编程语言是计算机科学中的基础概念之一。
常见的编程语言包括C、Java、Python等。
不同的编程语言有不同的语法和特点,选择合适的编程语言对于开发各类软件和应用非常重要。
2. 数据结构与算法数据结构与算法是计算机科学中的核心概念。
数据结构是一种组织和存储数据的方式,而算法则是解决问题的方法和步骤。
熟悉常见的数据结构和算法可以提高编程效率和解决问题的能力。
3. 计算机网络计算机网络是连接多台计算机的物理和逻辑结构。
了解计算机网络的工作原理、协议和通信方式可以帮助我们理解互联网的基本原理和运行机制。
4. 操作系统操作系统是管理计算机硬件和软件资源的核心软件。
熟悉常见的操作系统如Windows、Linux等,可以帮助我们更好地理解计算机系统的组成和运行方式。
5. 数据库管理数据库管理是处理大量数据的关键技术。
了解数据库的设计、查询和优化可以提高数据处理和存储的效率,同时也对各类应用和系统开发有着重要的意义。
6. 人工智能人工智能是计算机科学中的前沿领域。
了解人工智能的基本概念、算法和应用可以帮助我们更好地理解智能化系统的设计和开发。
7. 软件工程软件工程是一种通过科学原理和工程方法开发软件的方法论。
掌握软件工程的基本理念和方法可以提高软件开发的效率和质量。
以上是计算机科学的一些重要知识点总结,希望对读者有所帮助。
当然,计算机科学的知识非常广泛和复杂,还有很多其他值得深入研究的领域和概念。
希望读者能够不断研究和探索,提高自己的计算机科学素养。
《计算机编目工作》知识点一、计算机编目概述计算机编目,也称为自动化编目或计算机辅助编目,是指使用计算机技术来处理和生成目录信息的过程。
随着图书馆数字化和信息化的不断发展,计算机编目已经成为图书馆工作中不可或缺的一部分。
二、计算机编目流程1、采集数据:从各种来源采集数据,包括图书、期刊、报纸等。
2、数据清洗:清洗和处理采集到的数据,包括去除重复信息、纠正错误信息等。
3、标准化:将数据按照一定的规范进行标准化处理,如按照统一的格式、标准进行分类、主题词标引等。
4、存储:将标准化后的数据存储在计算机系统中。
5、检索:通过计算机系统提供检索功能,方便用户查找和使用目录信息。
6、管理:对目录信息进行管理和维护,包括更新、删除、修改等。
三、计算机编目技术1、数据挖掘技术:通过数据挖掘技术,从海量的目录信息中提取有用的信息,如主题词、关键词等。
2、自然语言处理技术:通过自然语言处理技术,将文本信息转化为计算机可理解的形式,如分词、词性标注等。
3、人工智能技术:通过人工智能技术,对目录信息进行智能化的处理和分析,如自动分类、自动标引等。
4、数据库技术:通过数据库技术,对目录信息进行存储和管理,如关系型数据库、非关系型数据库等。
5、网络技术:通过网络技术,实现目录信息的共享和交流,如局域网、互联网等。
四、计算机编目优势1、提高效率:计算机编目可以大大提高编目工作的效率,减少人工干预和错误率。
2、提高质量:通过数据挖掘、自然语言处理等技术,可以大大提高目录信息的准确性和质量。
3、便于检索:计算机编目可以提供方便快捷的检索功能,使用户能够快速查找所需信息。
4、便于管理:计算机编目可以实现目录信息的管理和维护,保证目录信息的及时更新和删除。
5、资源共享:计算机编目可以实现目录信息的共享和交流,促进信息资源的共建共享。
《计算机网络技术基础》200个知识点《计算机网络技术基础》是计算机科学和信息技术领域的一门重要课程,主要涵盖了计算机网络的基本概念、原理、协议和技术。
最新事业单位招聘考试计算机基础知识必背知识点选择题*.pot文件是模板文件文件类型。
“全角、半角”方式的主要区别在于全角方式下输入的英文字母与汉字输出同样大小,半角方式下则为汉字的一半。
“我的电脑”窗口允许用户根据需要决定是否显示工具栏,具体操作应在查看菜单项下操作。
“自定义动画”对话窗口中不包括下列有关动画设置的选项是幻灯片切换。
1GB表示2的30次方。
1KB等于1024B。
21世纪的计算机将向巨型化、多媒体化及以上三个。
Access“学生成绩管理”数据库中,在学生基本情况表与成绩表之间建立的关联关系是一对多。
Access报表的最后一页底部输出的信息是通过报表页脚设置的。
Access创建窗体的数据源可以是表或查询。
Access对表中某一字段建立索引时,若其值有重复,可选择有(有重复)索引。
Access默认的数据库文件夹是My Document。
Access数据库是关系型数据库。
Access下列字段类型中,字段长度固定的是日期/时间类型。
Access中“是/否”类型的字段长度为1位。
Access中不允许输入重复数据的字段类型是自动编号类型。
Access中可以嵌入OLE对象的字段类型是OLE对象。
ASCII码是美国信息交换标准代码。
CAM是指计算机辅助制造。
CapsLock键的功能是大写锁定。
CPU的主要性能指标是字长、主频、内存容量。
Excel的主工作窗口中“编辑栏”包括名称框和编辑栏。
Excel工作表中,B$10是单元格地址的混合引用。
Excel是一种电子表格软件。
Excel提供了分类汇总功能,在使用该命令之前,应先进行排序操作。
Excel中,如果单元格B2中为“星期一”,那么向下拖动填充柄到B4,则B4中应为星期三。
Excel中,若在某单元格内输入5除以7的计算结果,可输入=5/7。
Excel中的嵌入图表是指置于工作表中的图表。
Internet的核心内容是全球信息共享。
Internet上计算机的名字由许多域构成,域间用小圆点分隔。
第1章计算机与信息社会掌握计算机的发展、应用领域一、计算机的发展:1、世界上第一台数字电子计算机ENIAC于1946年在美国诞生。
P22、计算机的发展经历了电子管、晶体管、中小规模集成电路、大规模超大规模集成电路四个阶段,现在正在向第五个阶段发展,即大规模并行处理。
P2二、计算机的主要应用领域:科学计算、数据处理、过程控制、人工智能、计算机模拟、电子商务、文化教育、医药卫生、计算机辅助设计(CAD/CAM)、多媒体技术、家庭娱乐等。
主要理解教材中例举的应用是属于哪个领域。
P10第2章计算机基本知识(P16)2.1 计算机系统的组成掌握整个计算机系统的组成、硬件系统的构成、软件系统的组成一、计算机系统的组成P16由硬件系统和软件系统两大部分组成。
二、计算机硬件系统的构成P17由运算器、控制器、存储器、输入设备、输入出设备等五大基本部件构成。
1、控制器2、运算器运算器和控制器合称为中央处理器(CPU),是计算机的心脏3、存储器(1)内存储器(主存储器、内存),与CPU一起构成主机。
特点:与外存储器相比,存储容量不是很大,但存取速度很快、可靠性较高。
分为:只读存储器(ROM)只读存储器的信息用户只能读取,一般不能对其进行更改随机存储器(RAM)随机存储器中的信息则可不断进行各种读写操作。
高速缓冲存储器(Cache)(2)外存储器(辅助存储器、外存)特点:存储容量很大,停电后所存储的数据也不会丢失,适用长期保存数据。
种类:磁盘存储器(软盘1.44MB和硬盘200G)、只读光盘存储器、闪存盘(U盘)4、输入设备种类:键盘、鼠标、扫描仪、光电输入机、卡片输入机、光笔、话筒等5、输出设备种类:显示器、打印机、绘图仪、音箱三、计算机软件系统的构成 P201、系统软件 包括:操作系统、语言处理程序、数据库管理系统、各种实用工具程序2、应用软件 包括:字处理软件、电子表格软件、多媒体制作软件、其他应用软件四、计算机程序设计语言机器语言:是一种最低级的计算机语言,用二进制代码表示第一条指令,计算机能够直接执行。
工作组计算机基础知识计算机基础知识是当今社会中必不可少的一部分。
无论是日常生活还是工作中,计算机已经渗透到我们的方方面面。
对于一个工作组来说,掌握计算机基础知识是至关重要的。
本文将从硬件、软件、网络和安全等方面介绍工作组计算机基础知识。
一、硬件基础知识硬件是计算机的物理组成部分,包括主机、显示器、键盘、鼠标等。
工作组需要了解以下硬件知识:1. 主机:主机是计算机的核心部分,包括中央处理器(CPU)、内存(RAM)、硬盘等。
了解主机的组成结构和工作原理对于维护和管理计算机至关重要。
2. 显示器:显示器是输出设备,负责将计算机处理的数据以图像形式展现出来。
工作组需要了解显示器的接口类型、分辨率和色彩深度等参数,以便选择合适的显示器。
3. 键盘和鼠标:键盘和鼠标是计算机的输入设备,工作组需要熟悉常用的键盘快捷键和鼠标操作方法,提高工作效率。
二、软件基础知识软件是计算机的灵魂,它包括操作系统、应用软件和开发工具等。
工作组需要了解以下软件基础知识:1. 操作系统:操作系统是计算机系统的核心软件,负责管理和控制计算机硬件资源。
工作组需熟悉常见的操作系统如Windows、macOS和Linux,以及它们的安装、配置和应用环境。
2. 应用软件:应用软件包括办公软件、图像处理软件、编程软件等。
工作组需熟悉常用的办公软件如Microsoft Office套件,以及行业特定的软件,提高工作效率。
3. 开发工具:对于从事编程和开发工作的工作组,熟悉开发工具如集成开发环境(IDE)、代码编辑器和调试工具等至关重要。
三、网络基础知识网络是工作组之间信息交流和共享资源的基础设施。
工作组需要了解以下网络基础知识:1. 网络架构:工作组需了解常见的网络架构如局域网(LAN)、广域网(WAN)和互联网等,以及它们的特点和应用场景。
2. 网络协议:网络协议是计算机网络中通信的规则和约定。
工作组需熟悉TCP/IP协议和HTTP协议等常用的网络协议,了解数据传输和通信的原理。
《计算机应用基础》各章知识点归纳大全第一章《计算机基础知识》知识点归纳1.一般认为,世界上第一台电子数字计算机诞生于1946年。
2.计算机当前已应用于各种行业、各种领域,而计算机最早的设计是针对科学计算。
3.计算机有多种技术指标,其中决定计算机的计算精度的是字长_。
4.自计算机问世至今已经经历了四个时代,划分时代的主要依据是计算机的电子器件。
5.世界上第一台电子数字计算机采用的逻辑元件是电子管。
6.早期的计算机体积大、耗能高、速度慢,其主要原因是制约于电子器件。
7.当前的计算机一般被认为是第四代计算机,它所采用的逻辑元件是大规模集成电路。
8.个人计算机属于微型计算机。
9.计算机可以进行自动处理的基础是存储程序。
10.计算机进行数值计算时的高精确度主要决定于基本字长。
11.计较机具有逻辑判断能力,主要取决于体例的软件。
12.计算机的通用性使其可以求解不同的算术和逻辑问题,这主要取决于计算机的可编程性。
13.计算机的应用范围很广,下列说法中正确的是辅助设计是用计算机进行产品设计和绘图。
14.当前计算机的应用领域极为广泛,但其应用最早的领域是科学计算。
15.最早设计计算机的目的是进行科学计算,其主要计算的问题面向于军事。
16.计算机应用中最诱人、也是难度最大且目前研究最为活跃的领域之一是人工智能。
17.气象预报已广泛采用数值预报方法,这种方法涉及计算机应用中的科学计算和数据处理。
18.利用计算机对指纹进行识别、对图像和声音进行处理属于的应用领域是信息处理。
19.计算机最主要的工作特点是存储程序与自动控制。
20.用来表示计算机辅助设计的英文缩写是CAD。
21.利用计算机来模仿人的高级思维活动称为人工智能22.计算机网络的目标是实现资源共享和信息传输。
23.所谓的信息是指处理后的数据24.时至今日,计较机仍接纳步伐内存或称存储步伐原理,原理的提出者是XXX.XXX计较机的基本工作原理是步伐存储。
26.计较机系统中,最切近硬件的系统软件是操作系统_。
职高计算机知识点总结汇总大全职高计算机课程涵盖了广泛的知识点,旨在培养学生的计算机操作技能和基础理论知识。
以下是职高计算机知识点的总结汇总,帮助学生系统掌握课程内容。
首先,计算机基础是职高计算机课程的入门部分。
这部分包括计算机硬件和软件的基本概念,如CPU、内存、硬盘、操作系统等。
学生需要了解计算机的基本组成和工作原理,以及如何进行日常的计算机维护。
其次,办公软件的应用是职高计算机课程的核心内容之一。
学生需要掌握文字处理软件(如Word)、电子表格软件(如Excel)和演示文稿软件(如PowerPoint)的基本操作和高级功能。
这些技能对于日常办公和学习都非常重要。
接着,计算机网络知识也是职高计算机课程的重要组成部分。
学生需要了解网络的基本概念,如IP地址、DNS、路由器等,以及如何进行网络连接和配置。
此外,网络安全知识也是必不可少的,包括如何防范病毒、木马等网络威胁。
此外,数据库管理是职高计算机课程中的高级知识点。
学生需要学习数据库的基本概念,如数据表、字段、记录等,以及如何使用数据库管理系统(如MySQL、SQL Server)进行数据的增删改查操作。
编程基础也是职高计算机课程中的重要内容。
学生需要了解编程语言的基本概念,如变量、数据类型、控制结构等,并学习一种或多种编程语言(如Python、Java)的基本语法和编程技巧。
最后,多媒体技术是职高计算机课程中的新兴领域。
学生需要掌握图像处理、音频编辑和视频制作的基本技能,以及如何使用相关的多媒体软件(如Photoshop、Premiere)进行创作。
通过以上知识点的学习,职高学生可以全面掌握计算机操作技能和基础理论知识,为未来的学习和工作打下坚实的基础。
计算机基础知识(事业单位计算机考试常考知识点总结)1.CPU的主要功能是进行算术逻辑运算与全机的控制。
中央处理器(CPU)包括运算器和控制器,其中运算器完成各种运算任务,控制器根据指令的内容产生指挥其他硬件部件工作的控制信号。
因此,正确答案为D。
2.CPU能直接访问的存储部件是内存。
内存与外存有一个重要区别:内存能够被CPU直接访问,而外存的信息只能由CPU通过输入输出操作来存取,不能与CPU直接交换信息。
因此,正确答案为C。
3.如果一个存储单元存放一个字节,那么一个64KB的存储单元共有个存储单元,用十六进制的地址码则编号为0000~0FFFFH。
存储器的容量是指它能存放多少个字节的二进制信息,1KB代表1024个字节,64KB就是个字节。
每个存储单元有一个唯一的序号以便识别,这个序号称为地址。
通常一个存储单元存放一个字节,因此总共有个存储单元。
要有个地址,从0开始编号,最末一个地址号为-1=,即十六进制FFFF。
因此,正确答案为B和D。
4.计算机中访问速度最快的存储器是Cache。
Cache是CPU内部的一种高速缓存存储器,用于存储CPU频繁访问的数据和指令,以提高CPU的运行效率。
因此,正确答案为B。
C、防止误插D、散热答:B分析:5.25英寸软盘片外框上的矩形缺口是用来进行“0”磁道定位的。
软盘片上的“0”磁道是软盘片的起始磁道,软盘驱动器在读写软盘时,需要先找到“0”磁道,然后再进行读写操作。
矩形缺口的位置就是“0”磁道的位置,软盘驱动器会通过检测矩形缺口的位置来确定软盘片的起始磁道位置。
所以正确答案为B。
A、ROM可以读取但不能写入,RAM可以读取和写入B、ROM和RAM都可以读取和写入,但ROM的读取速度更快C、ROM和RAM都可以读取和写入,但RAM的读取速度更快D、ROM和RAM都可以读取和写入,但ROM的容量更大答:A分析:ROM和RAM都是存储器的一种,但二者的主要区别在于可读写性。
教你背通所有键盘操作一Ctrl键功能1 Ctrl S 保存2、Ctrl W 关闭程序3 Ctrl N 新建4 Ctrl O 打开5、Ctrl Z 撤销6、Ctrl F 查找7、Ctrl X 剪切8、Ctrl C 复制9、Ctrl V 粘贴10、Ctrl A 全选11、Ctrl [ 缩小文字12、Ctrl ] 放大文字13、Ctrl B 粗体14、Ctrl I 斜体15、Ctrl U 下划线16、Ctrl Shift 输入法切换17、Ctrl 空格中英文切换18、Ctrl 回车QQ号中发送信息19、Ctrl Home 光标快速移到文件头20、Ctrl End 光标快速移到文件尾21、Ctrl Esc 显示开始菜单22、Ctrl Shift < 快速缩小文字23、Ctrl Shift > 快速放大文字24、Ctrl F5 在IE中强行刷新25、Ctrl 拖动文件复制文件26、Ctrl Backspace 启动\关闭输入法拖动文件时按住Ctrl Shift 创建快捷方式二、Alt功能1、Alt 空格 C 关闭窗口2、Alt 空格N 最小化当前窗口3、Alt 空格R 恢复最小化窗口4、Alt 空格X 最大化当前窗口5、Alt 空格M 移动窗口6、Alt 空格S 改变窗口大小7、Alt Tab 两个程序交换8、Alt 255 QQ 号中输入无名人9、Alt F 打开文件菜单10、Alt V 打开视图菜单11、Alt E 打开编辑菜单12、Alt I 打开插入菜单13、Alt O 打开格式菜单14、Alt T 打开工具菜单15、Alt A 打开表格菜单16、Alt W 打开窗口菜单17、Alt H 打开帮助菜单18、Alt 回车查看文件属性19、Alt 双击文件查看文件属性20、Alt X 关闭C语言三、Shift快捷键1、Shift 空格半\全角切换2、Shift Delete 永久删除所选项,而不将它放到“回收站”中。