风力发电机专用消防系统的研究与设计
- 格式:docx
- 大小:89.50 KB
- 文档页数:4
风力发电机组加装自动消防装置方案探究近年来,随着对可再生能源的需求不断增加,风力发电成为了一种重要的清洁能源来源。
风力发电机组在运行过程中,会累积大量的电能,并将其输送到电网中。
由于机组本身的特殊性质,一旦发生火灾,很可能会引发严重的后果,损失巨大。
为了保护风力发电机组的安全运行,探究加装自动消防装置的方案非常必要。
为了确保消防设备的及时响应,可以在风力发电机组的关键位置安装传感器。
这些传感器可以监测温度、烟雾等指标,并将数据传输至中控中心。
一旦检测到异常情况,中控中心将自动启动消防系统,如喷洒水雾、干粉灭火系统等,避免火势的蔓延。
应当对风力发电机组内部进行阻火处理。
通过使用具有良好隔热性能的材料,可以有效减少火势的蔓延速度。
在关键位置加装阻火器件,如阻火板、阻火墙等,可以阻止火势向其他区域蔓延,从而减小火灾的范围和危害程度。
为了提升风力发电机组的自动化程度,可以将消防装置与机组的控制系统相连。
一旦发生火灾,系统可以自动切断机组的电源,停止电能输出,以减少火势对电网的影响。
系统还可以自动通知维护人员,并提供详细的火灾位置信息,方便灭火工作的展开。
为了进行灭火工作,应当提前准备必要的消防设备和材料。
风力发电机组应配备适当数量的消防器材,如灭火器、水管等,以备不时之需。
还应建立完善的火灾应急预案,培训机组操作人员的火灾应急处置能力,提高火灾发生时的处置效率。
加装自动消防装置对风力发电机组的安全运行至关重要。
通过在机组关键位置安装传感器、进行阻火处理、实现系统自动化等措施,可以有效防范风力发电机组火灾的发生和蔓延,保障电网的安全稳定运行。
还应加强消防设备的配备和人员的培训,提高火灾应急处置能力。
风力发电机组加装自动消防装置方案探究
随着风力发电机组装机容量不断增大,风力发电机组火灾的风险也逐渐增加。
为了减少风力发电机组火灾的发生,保护风力发电机组的安全运行,加装自动消防装置是非常必要的。
本文将探究风力发电机组加装自动消防装置的方案。
风力发电机组火灾主要发生在发电机组机舱内部。
加装自动消防装置的首要任务是快速控制和扑灭发电机组机舱内的火灾。
这可以通过安装自动火灾报警系统和自动灭火系统来实现。
自动火灾报警系统可以通过感应机舱内的烟雾、温度和火焰等信号来报警,同时自动灭火系统可以根据火灾报警信号自动启动,将灭火剂喷洒到机舱内以扑灭火灾。
风力发电机组机舱内的火灾通常会伴随着大量的烟雾和高温。
这给人员疏散和机组维护带来了很大的困难。
加装自动消防装置的另一个方案是安装烟雾排风系统和温度控制系统。
烟雾排风系统可以通过排除机舱内部的烟雾,提供清洁的空气供人员疏散和机组维护使用。
温度控制系统可以通过降低机舱内的温度,减轻火灾对机组的损害。
风力发电机组通常位于偏远的地区,消防救援资源有限。
加装自动消防装置还需要考虑与当地消防部门和救援队伍的联动。
可以通过与当地消防部门建立通信系统,将自动火灾报警信号发送给消防部门,以便他们能够及时赶到现场并采取相应的救援措施。
风力发电机组加装自动消防装置方案探究1. 引言1.1 背景介绍由于风力发电机组的特殊环境,外部火灾的风险较大,一旦发生火灾,往往会造成严重的损失甚至危及人员安全。
为了提高风力发电机组的安全性和应急处理能力,加装自动消防装置成为了一种重要的解决方案。
本文将探讨风力发电机组加装自动消防装置的方案,从技术可行性、应用效果和实施方法等方面进行分析和讨论。
通过研究风力发电机组自动消防装置的加装情况和效果评估,旨在为风力发电行业提供一种新的安全保障机制,为推动清洁能源发展做出贡献。
1.2 问题阐述风力发电机组在运行过程中可能会因为各种原因引发火灾,给人们的生命财产安全带来巨大的威胁。
目前,虽然风力发电机组具备一定的消防装置,但是普遍存在消防控制不及时、效果不明显等问题。
急需探究风力发电机组加装自动消防装置的方案,在提高消防效率、减少火灾危害方面做出贡献。
问题主要包括:风力发电机组的火灾隐患有哪些?目前风力发电机组消防装置存在的问题有哪些?风力发电机组加装自动消防装置的可行性如何?如何设计出一套适合风力发电机组的自动消防装置方案?通过对上述问题的探究与分析,我们可以更好地了解风力发电机组消防安全方面存在的挑战,探讨解决方案,为提升风力发电机组的消防水平,保障人们的生命财产安全做出努力。
【200字】1.3 研究意义自动消防装置的加装可以有效提高风力发电机组的安全性,避免因火灾引发的事故造成的损失。
此举不仅有利于保护设备的损坏,还有助于维护现有的环境资源和生态环境。
研究风力发电机组加装自动消防装置的意义在于提高风力发电的安全性和稳定性,为风力发电行业的可持续发展提供保障。
通过探索新的安全防护措施,不仅可以减少安全事故的发生率,还可以提高风力发电的运行效率和降低维护成本。
本研究具有重要的实用意义和推广价值,有助于推动风力发电行业的发展与进步。
2. 正文2.1 风力发电机组自动消防装置的现状当前,风力发电机组在风能资源丰富的地区得到了广泛应用,但随着风力发电机组规模的不断扩大和密集化布局,安全问题也逐渐凸显。
风力发电机组加装自动消防装置方案探究一、自动消防装置的原理自动消防装置是一种特种设备,在火灾发生时能够自动启动,及时进行灭火。
其主要由灵敏元件、控制器和灭火装置三部分组成。
灵敏元件能够检测出火灾的信号,将信号传递给控制器;控制器根据接收的信号,决定是否启动灭火设备并控制其工作时间和工作方式;灭火装置则是根据控制器的指令,对火源进行灭火处理。
二、消防防范措施1. 消防设施风力发电机组的消防设施应包括火灾报警系统、灭火系统、防火防爆设施等。
其中,火灾报警系统应该能够及时发现火灾信号并将信号传递给自动消防装置控制器;灭火系统应该考虑使用干粉灭火器;防火防爆设施应该根据实际情况来确定。
2. 组织演练定期组织消防演练,提高工作人员的消防应急处理能力,保证发生火灾时能够及时妥善处理。
1. 安装位置和数量自动消防装置应该根据风力发电机组的实际情况,确定安装位置。
通常来讲,自动消防装置应该安装在机组发电机箱、变流器舱、控制箱等部位。
根据机组规模和构型,安装数量应根据实际需求来确定。
2. 灵敏元件的选择风力发电机组的励磁灵敏元件通常选用光电探测器或烟感探测器。
在选择时,应该考虑工作环境所处的特殊性,如温度、湿度等环境条件。
3. 灭火措施的选择根据实际情况,灭火措施应该选择干粉灭火器。
干粉灭火器具有灭火效果好、经济、环保等特点,非常适合在潜在的火灾场所使用。
4. 控制器的选用自动消防装置的控制器应具备可靠、稳定的特点。
在选用时,应该考虑控制器的品牌、型号等。
通常来说,选择品牌有保障以及性能稳定的产品更为合适。
通过以上方案探究,可以充分发现风力发电机组加装自动消防装置的想法是非常必要的。
通过合理地安装自动消防装置,可以从根本上避免因火灾而造成的损失,并确保风力发电机组的安全、稳定运行。
风电机组自动消防系统浅析摘要:随着工业发展以及日常生活的需要,清洁可再生能源成为了一种炙手可热的新兴能源,不仅能够起到环境保护和生态平衡的作用,还满足了社会中各个行业的能源需求。
其中风能产业是我国发展最快也是应用力度最大的清洁能源产业。
应用频率和强度的增加,人们对其的安全性和稳定性以及可靠性也提出了更高的要求。
一般为了减少人们对空间的需求,我国大型的风电发电机都会安装在偏远而且广阔、风力资源较好的地区,所以人们对其系统尤其是消防系统的安装和检修也存在空间和技术上的限制,本文将结合多种风电机组来浅析自动消防系统。
关键词:风电机组;自动消防;系统;策略前言我国各个行业对风能的需求也在一定程度上推动了风电产业的自动化发展。
尤其是许多大型的风电机组的安装给人们带来便利的同时也带来了一定的维修困难,但是随着技术水平的提高和大力引进先进的设备,在技术和设备的帮助下,我国也有了多样的大型风电机组,不仅可以提高风力发电的效率,还保证了系统运行的稳定性。
一、火焰检测管式自动消防系统的工作原理和特点火焰检测管式自动消防系统是一种美国制造而且较为先进的风电机组自动消防系统。
火焰检测管式自动消防系统有着装备简单而且成本较低以及可靠性较高等优点。
对我国的大型工厂来说是一个比较合理的风电机组类型。
而且从其设计理念上讲,其系统中的灭火和警报器是集于一体的,能够准确迅速地扑灭火源,提高了消防人员的工作效率。
火焰检测式自动消防系统不仅做到了报警和灭火在设备上的统一性,在此基础上还提高了探测的反应速度,开关开启之后能够及时扑灭火焰,在一定程度上降低了火焰造成的人员伤亡事故和经济损失。
通过研究和调查表明,该设备中的消防系统能够在几秒之内就可以迅速完成探测和灭火。
同时,该设备在进行灭火的过程中无需开启电源,而且受到外界的干扰较小,不会受到烟、油以及其他因素的干扰,这也体现出了一定的高效性和准确性。
二、普通风电机组自动消防系统(一)检测装置一般我国常用的风电机组的自动消防系统主要分为两种结构,一个是检测系统,另外一个就是最重要的灭火装置。
风力发电机组中自动消防系统的应用研究发表时间:2020-12-31T12:42:34.533Z 来源:《中国电业》2020年第22期作者:李智灵[导读] 风力发电机组具有一定特殊性,设备成本较高,存在一定安全风险,若机组运行的稳定性不足,李智灵国家电投集团广西电力有限公司桂林分公司广西壮族自治区桂林市541100 摘要:风力发电机组具有一定特殊性,设备成本较高,存在一定安全风险,若机组运行的稳定性不足,极易埋下安全隐患,因此有必要优化自动消防系统。
本文就风力发电机组自动消防系统的技术原理加以阐述,指出风力发电机组自动消防系统的技术创新,进一步探究风力发电机组自动消防系统的应用价值,旨在保障风力发电机组安全,促进风电行业的健康发展。
关键词:风力发电机组;自动消防系统;应用近年来风电行业具备了发展的优良条件,机组装机量逐年增多,也存在一定火灾隐患。
一旦发生火灾,会将机组附近的林场或草场引燃,所造成的后果不堪设想。
在把握风力发电机组特征的情况下,就自动消防系统应用进行分析,有助于促进风力发电机组性能的不断优化一、风力发电机组自动消防系统的技术原理风力发电机组中的自动消防系统机舱安装效果如图1所示。
以无源方式为支持实现探测,就灭火装置进行自启动,向风机控制系统输出无源数字量反馈信号。
结合风力发电机组布局出发,可从机舱和控制柜两个方面来对消防保护区域加以划分,具体来说,自动系统、齿轮箱油泵电机、发电机等设备都处于机舱中的关键部位,极易存在安全隐患,这就需要采取有针对性的防护措施,保证防护是一对一的;对于控制柜来说,在防护过程中主要采取全淹没方式,由于柜内部安装具有较强的系统性,操作较为必须,因此必须要规范有效的进行安装,保证自动消防系统安装到位。
一旦发现火情,温度升高且达到探测装置设定值时,或者经探测发现明火时,可通过无源方式出发探测装置,灭火装置得以自启动,以输送管道为支持,喷嘴将灭火介质喷出,以顺利灭火。
风力发电机组加装自动消防装置方案探究风力发电机组火灾报警与自动消防装置至关重要,加装自动消防系统能够大幅度降低风电场火灾事故的发生率,提高风电机组的安全系数,是保证风力发电机组安全稳定运行的重要条件。
近年来,随着风力发电机组装机容量的不断增加,以及风电行业、企业标准的日趋完善,风力发电机组火灾报警与自动消防装置成为风场投入运行的必要条件。
标签:风力发电机组;自动消防装置;方案1 风机的火灾特点风机发生的火灾有以下六大特点:(1)火灾隐患部位多。
控制柜、刹车盘、齿轮箱等都是易引发火灾的部件。
(2)可燃烧物种类多。
风机使用了很多可燃烧物,如电气元器件、润滑油、玻璃钢等,它们集中于狭小的机舱空间内。
(3)风机通风换气迅速,火焰蔓延速度快。
一旦发生火灾,火势将快速蔓延至整个风机。
(4)风机设备价值高,一旦发生火灾,经济损失巨大。
经济损失不仅包括风机近千万元的直接损失,而且包括长时间无法并网发电导致的间接损失。
(5)易引发次生火灾。
叶片和机舱内的火灾残片会掉落在机组周围的大片区域,这对附近其他建筑物、森林和草原等都是巨大的火灾威胁。
(6)火灾扑救难度大。
风机大多数位于偏远的丘陵和近海等,这些地方的消防力量严重不足,消防人员一般难以快速到达火灾事故现场。
即使及时赶到现场,现有消防救援技术也难于处理近90 m高空的风机火灾。
因此,对于风机火灾,必须防范于未然,充分借助自动消防系统的早期发现和扑灭。
2 风力发电机组加装自动消防装置方案2.1灭火介质及火灾探测装置选择灭火介质的选择直接影响了灭火效果,而火灾探测装置的选择直接影响了火灾报警的灵敏度、准确度。
对于不同风力发电机组的隐患部位,其灭火介质及火灾探测装置的选择也存在区别,同时灭火介质的选择应满足风力发电机组的运行状态(温度、湿度等外部条件)。
目前市场上风机常用的灭火装置有干粉灭火装置、热气溶胶灭火装置、气体灭火装置(二氧化碳、七氟丙烷)。
本次加装自动消防装置的风力发电机组为低温型风力发电机组,其工作温度为-30 ~45℃,生存温度为-40 ~+50℃。
风力发电机组加装自动消防装置方案探究随着现代社会的发展,电力需求越来越大,因此大型风力发电机组被广泛应用。
但是,随着使用寿命的延长和风力发电机组的不断增加,意外火灾的风险也不断增加。
为了避免火灾事故对环境和人员造成的严重危害,需要加装自动消防装置。
加装自动消防装置可分为两类:一种是对发电机内部设备的消防监督,另一种是对外部环境的消防监督。
对内部设备的消防监督可以通过电气监测设备、烟雾探测器、温度传感器、压力传感器等多种传感器监控风力发电机组的运行状态,并通过中央处理器进行实时监控。
一旦检测到有火灾迹象,中央处理器将通过控制器控制自动喷水或喷雾或者其他灭火装置来消防。
对外部环境的消防监督可以采取自动喷水、气体灭火或泡沫灭火等方式。
自动喷水系统由水泵、储水罐和喷水头组成。
当探测器检测到火灾信号时,控制器将打开水泵,储水罐里的水将被抽送到喷水头进行喷水。
气体灭火系统由气瓶、阀门、喷头等组成。
当探测器检测到火灾信号时,控制器将打开气瓶阀门,将灭火剂喷入火灾现场,迅速熄灭火源。
泡沫灭火系统由泡沫发生器、泡沫液储存罐、喷嘴等组成。
当探测器检测到火灾信号时,控制器将打开泡沫发生器和喷嘴,将泡沫液喷入火灾现场,形成泡沫屏障,隔绝氧气,解决燃烧三要素,使火灾得以迅速扑灭。
在加装自动消防装置时,应根据实际情况进行选择。
对于风力发电机组,应该考虑安全性、耐久性、成本和可靠性等因素。
建议选择采用可靠性较高、维护成本较低、使用寿命较长的消防设备,并确保一旦发生火灾,消防设备能够及时、准确地检测火灾信号,并快速、有效地进行灭火。
此外,在使用过程中应定期检查、维护和更换消防设备,以确保其正常运行。
总之,加装自动消防装置可有效避免风力发电机组意外火灾对环境和人员的危害,是一项非常重要的安全保障措施。
在选择消防设备时,需要考虑各种因素,并确保设备的可靠性、安全性和耐久性。
同时,定期维护和更换消防设备也是确保其正常运行的关键。
风力发电机组加装自动消防装置方案探究随着风力发电机组的使用越来越普遍,为了保证其安全运行和降低火灾事故的发生,加装自动消防装置是十分必要的。
本文将探究风力发电机组加装自动消防装置的方案。
一、自动消防装置的选择根据风力发电机组的特点和消防需求,常见的自动消防装置主要有以下几种:1. 自动喷水灭火系统:通过喷水进行灭火,适用于火灾初期扑灭和控制火势蔓延。
2. 自动气体灭火系统:使用特定灭火剂,通过气体的抑制作用进行灭火,适用于高压设备和无水环境。
3. 自动泡沫灭火系统:通过喷射泡沫剂进行灭火,适用于液体火灾和易燃易爆物质。
4. 自动干粉灭火系统:通过干粉剂的喷洒进行灭火,适用于各类火灾。
二、自动消防装置的布置1. 火灾报警系统:安装在风力发电机组内,能够及时发现火灾并发出警报信号。
2. 自动喷水灭火系统:设置在发电机组舱室等易发生火灾的区域,通过感温探测器或烟感探测器实时监测温度或烟雾情况,一旦发现异常立即启动喷水装置。
3. 自动气体灭火系统:根据风力发电机组的特点和灭火需求,合理布置气体灭火装置,确保在火灾发生时能够迅速抑制火势。
4. 自动泡沫灭火系统和自动干粉灭火系统:根据需要,在风力发电机组内或周围设置泡沫或干粉灭火装置,当发生液体火灾或火源无法直接接触时,能够快速灭火。
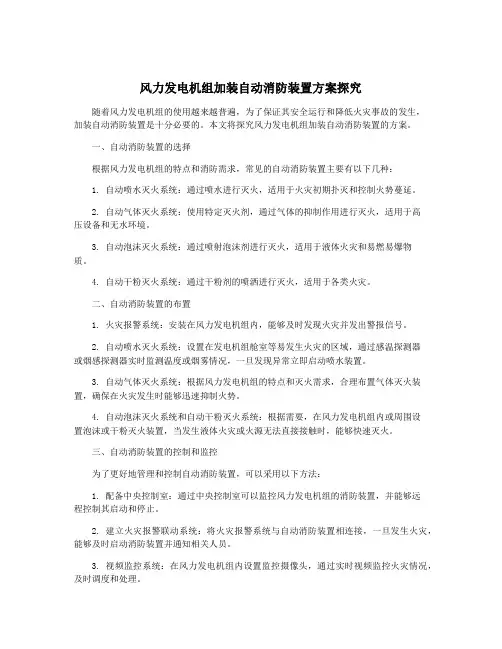
三、自动消防装置的控制和监控为了更好地管理和控制自动消防装置,可以采用以下方法:1. 配备中央控制室:通过中央控制室可以监控风力发电机组的消防装置,并能够远程控制其启动和停止。
2. 建立火灾报警联动系统:将火灾报警系统与自动消防装置相连接,一旦发生火灾,能够及时启动消防装置并通知相关人员。
3. 视频监控系统:在风力发电机组内设置监控摄像头,通过实时视频监控火灾情况,及时调度和处理。
四、定期检测和维护加装自动消防装置后,需要定期进行检测和维护,确保其正常运行和可靠性。
1. 定期检查:定期对自动消防装置进行检查,包括感温探测器、烟感探测器、喷水装置等的功能是否正常。
风力发电机组加装自动消防装置方案探究随着全球环境保护意识的增强,风力发电已成为一种重要的清洁能源。
风力发电机组在运行过程中可能面临火灾等安全风险。
为了降低这些风险,加装自动消防装置成为了一项必要的措施。
自动消防装置是指能够自动侦测并扑灭火灾的装置,常见的包括火灾报警系统、灭火器、喷淋系统等。
在风力发电机组中加装自动消防装置,可以及时发现火灾并采取措施扑灭,避免火灾蔓延和造成更大的损失。
风力发电机组中应安装火灾报警系统。
该系统可以通过感应火焰或烟雾等火灾迹象发出警报,及时通知操作人员或相关部门。
还可以将警报信号发送至消防指挥中心,进一步提醒消防人员前往处置火灾。
应在风力发电机组中配备合适的灭火装置,如火灾报警器和灭火器。
火灾报警器能够侦测到火灾迹象后自动放出灭火剂,扑灭火灾。
也应安装适量的灭火器,以备急用。
这些装置应定期维护和检查,确保其正常运行。
还应在风力发电机组中设置喷淋系统。
喷淋系统是一种通过喷射高压水或灭火剂来灭火的装置。
一旦发生火灾,喷淋系统会自动启动,将水或灭火剂喷洒到火灾区域,以迅速扑灭火势。
风力发电机组的操作人员应接受相关的消防培训和教育。
他们应了解如何正确使用消防装置,并具备应急处置火灾的能力。
应定期开展消防演练,模拟真实火灾情况,提高应对火灾的效率和技能。
加装自动消防装置是保证风力发电机组安全运行的重要措施。
通过安装火灾报警系统、灭火器、喷淋系统等消防装置,并培训操作人员的消防知识和技能,可以有效降低火灾风险,保护风力发电机组的安全。
风力发电机组自动消防系统施工方案消防用发电机厂家一、项目背景想象一下,高耸入云的风力发电机组,在蓝天的映衬下,显得那么雄壮有力。
然而,这些大型设备在运行过程中,一旦发生火灾,后果不堪设想。
因此,为风力发电机组配备一套自动消防系统,显得尤为重要。
二、系统设计1.系统组成2.系统原理当火灾探测器探测到火情时,会立即向火灾报警控制器发送信号。
火灾报警控制器在接收到信号后,会启动灭火剂储存装置,将灭火剂通过输送管道输送到喷嘴,从而实现灭火。
三、施工方案1.施工准备2.施工步骤(1)安装火灾探测器在风力发电机组的关键部位,如电机、变压器、电缆等,安装火灾探测器。
这些探测器要保证能准确探测到火情,并迅速将信号传递给火灾报警控制器。
(2)安装火灾报警控制器将火灾报警控制器安装在风力发电机组的控制室内,便于操作人员随时监控火情。
同时,控制器还需与发电机组的控制系统进行连接,确保在火灾发生时,能及时切断电源。
(3)安装灭火剂储存装置(4)安装灭火剂输送管道将灭火剂输送管道从储存装置连接到喷嘴。
管道要尽量短,以减少输送过程中的压力损失。
同时,管道还需具备一定的抗腐蚀性能,以应对恶劣的环境。
(5)安装喷嘴在风力发电机组的各个部位,安装喷嘴。
喷嘴的数量和位置要根据发电机组的结构和使用需求来确定。
喷嘴要保证在火灾发生时,能迅速喷射灭火剂。
3.施工注意事项(1)确保施工人员具备相应的资质和技能。
(2)严格遵守施工规范,确保施工质量。
(3)在施工过程中,要注意安全防护,防止意外事故发生。
四、消防用发电机厂家1.厂家的资质和信誉选择具有良好信誉和资质的厂家,确保产品质量和售后服务。
2.发电机组的性能消防用发电机组的性能要稳定,输出电压和频率要满足自动消防系统的需求。
3.发电机组的价格在满足性能要求的前提下,选择价格合理的发电机厂家。
4.售后服务选择具有完善售后服务体系的厂家,确保在产品使用过程中,能及时解决可能出现的问题。
在这个项目中,我们要充分发挥消防用发电机厂家在风力发电机组自动消防系统中的作用,为我国风力发电行业的安全发展贡献力量。
风力发电机组加装自动消防装置方案探究1. 引言1.1 研究背景风力发电是一种清洁能源,被广泛应用于各个国家的能源产业中。
由于风力发电机组在运行过程中会产生高温和机械故障等问题,存在一定的火灾风险。
为了有效预防和控制火灾,自动消防装置被引入风力发电机组中。
自动消防装置可以及时地监测火情并采取相应的灭火措施,提高了风力发电机组的安全性和稳定性。
目前对于风力发电机组加装自动消防装置的研究仍较少,相关技术方案和实施效果有待进一步探讨和改进。
本文将就风力发电机组加装自动消防装置的方案进行探究,旨在提高风力发电机组的安全性和可靠性,推动清洁能源产业的发展。
1.2 研究意义风力发电机组加装自动消防装置方案探究的研究意义在于提升风力发电系统的安全性和可靠性,减少因火灾而造成的损失,保障风力发电机组的正常运行。
随着风力发电的发展,风力发电机组规模越来越大,风电场密度不断增加,一旦发生火灾可能引发连锁反应,对周围环境和人员造成巨大危害。
研究风力发电机组加装自动消防装置的方案具有重要意义,可以有效预防和控制火灾,保障风力发电系统的安全运行。
通过引入智能化的消防装置,还可以提高风力发电系统的自动化程度,减少人为操作失误带来的安全隐患,提升风力发电系统的整体运行效率和可持续发展能力。
研究风力发电机组加装自动消防装置方案具有重要的实用意义和推广价值,对促进风力发电行业的发展和推动风电技术的进步具有深远影响。
2. 正文2.1 风力发电机组自动消防装置的必要性风力发电机组通常分布在偏远地区,火灾发生后往往难以及时得到救援。
安装自动消防装置可以在火灾初期就迅速控制火势,避免事故扩大,减少救援难度和时间。
风力发电机组加装自动消防装置是保障设备安全运行、预防火灾事故发生的有效措施。
2.2 现有自动消防装置的不足1. 触发条件不明确:部分风力发电机组的自动消防装置在何种情况下会触发启动仍存在模糊不清的情况,可能导致误启动或者延迟启动,影响灭火效果。
风力发电机组加装自动消防装置方案探究
随着风力发电机的发展,为了确保其安全运行,需要加装自动消防装置。
本文将探究
风力发电机组加装自动消防装置的方案。
风力发电机组在运行过程中可能会发生火灾。
火灾的发生不仅会造成设备损坏,还可
能引发更大的事故。
为风力发电机组加装自动消防装置是非常必要的。
自动消防装置应包括火灾报警系统和自动灭火系统两部分。
火灾报警系统应设置在风力发电机组内部的关键部位,如发电机房、变电室、机舱等。
该系统应能够及时感应到火灾的发生,并能够发出声光报警信号。
火灾报警系统还应与风
力发电机组的监控中心相连,以便实时监测火灾情况并采取相应措施。
自动灭火系统应设置在风力发电机组内部的关键部位,如发电机房、变电室、机舱等。
该系统可以选择使用喷水式或气体式自动灭火设备。
喷水式自动灭火设备通过水雾喷射灭火,有效控制火势的扩散。
气体式自动灭火设备则通过释放灭火气体来灭火,具有迅速灭火、不留残留物等特点。
为确保自动消防装置正常运行,还需要配备相应的消防设备和设施。
应设置灭火器、
消防栓等。
还应定期对自动消防装置进行巡检和维护,确保其处于良好的工作状态。
风力发电机组加装自动消防装置是确保风力发电机组安全运行的必要措施。
该装置应
包括火灾报警系统和自动灭火系统,能够及时感应火灾的发生并采取相应的措施。
为了保
证装置的正常运行,还应配备消防设备和设施,并进行定期巡检和维护。
风力发电机组加装自动消防装置方案探究随着风力发电技术的不断发展和应用,风力发电机组已经成为现代清洁能源的主要来源之一。
风力发电机组在运营过程中仍然存在着一些安全隐患,其中最为突出的就是火灾的风险。
为了提高风力发电机组的安全性能,许多研究人员开始探讨如何加装自动消防装置来提高风力发电机组的安全性能。
本文将就风力发电机组加装自动消防装置方案进行探究。
我们需要了解风力发电机组的火灾风险。
风力发电机组通常由塔筒、机舱、扫风机等部分组成,其中机舱内放置着发电机、变流器等重要设备。
由于风力发电机组在运行过程中会受到高温、高湿度等环境因素的影响,加上电气设备长时间运行易产生高温,因此一旦发生故障,极易引发火灾事故。
而传统的手动消防设备在火灾发生时需要人工介入,存在反应时间长、操作不及时等缺陷,加装自动消防装置成为提高风力发电机组安全性能的有效途径。
我们需要探讨风力发电机组加装自动消防装置的具体方案。
常见的自动消防装置包括火灾报警系统、自动喷水灭火系统以及自动化灭火装置等。
火灾报警系统可以通过烟雾探测器、温度探测器等感应器实时监测机舱内的温度、烟雾等参数,一旦发现异常即可发出警报;自动喷水灭火系统则通过设置喷头、管道等设备,在探测到火灾信号后自动释放水雾进行灭火;而自动化灭火装置则可以通过干粉、泡沫、气体等灭火剂进行自动灭火。
综合考虑机舱内的特殊环境、设备布局以及灭火效果等因素,最佳的加装方案可能需要综合考虑以上几种自动消防装置的优缺点,合理选择适宜的装置组合。
然后,我们需要分析风力发电机组加装自动消防装置方案的实施难点。
机舱内环境复杂,温度、湿度等参数变化大,自动消防装置需要经过严格的环境适应性测试,以确保在各种恶劣环境下可靠运行;风力发电机组一般安装在高海拔、偏远地区,维护困难,因此自动消防装置的稳定性、可靠性也是一个难点;风力发电机组的运行会受到风速、温度等因素的影响,自动消防装置的触发条件也需要根据实际情况进行调整,确保在真正发生火灾时能够及时启动。
风力发电机组加装自动消防装置方案探究一、风力发电机组的安全隐患风力发电机组通常位于高空的山地或者沿海地带,这些地方通常是人迹罕至的,一旦发生火灾等安全事故,很容易引发重大的灾害。
而且,在风力发电机组运行过程中,由于机械设备的摩擦、短路、电气线路老化等因素,都有可能引发火灾。
风力发电机组都是由大量的玻璃纤维塑料制成,一旦发生火灾,火势会迅速扩散,对周围环境造成严重的威胁。
风力发电机组加装自动消防装置成为了当务之急。
二、自动消防装置的必要性风力发电机组是一种特殊的高空设备,火灾的蔓延速度极快,再加上山地环境中的风力和氧气含量会加速火势的扩散。
如果没有自动消防装置,一旦发生火灾,很可能导致无法控制甚至无法扑灭的局面。
加装自动消防装置可以保障人员的安全,减少火灾造成的财产损失,提高风力发电机组的安全性。
1.安全隐患排查首先要做的是对风力发电机组的安全隐患进行全面的排查,包括机械设备的磨损情况,电气线路的老化程度,以及对周边环境的评估等。
只有全面了解风力发电机组的安全状况才能有针对性地制定加装自动消防装置的方案。
2.自动探测装置的安装在风力发电机组的重要部位,比如机舱、塔筒等位置安装自动探测装置,实时监测设备的温度、电气线路的电流等参数。
一旦发现异常情况,立即通过报警器发出警报信号,启动自动喷水系统进行灭火。
3.自动喷水系统的配置自动喷水系统是风力发电机组自动消防装置的重要组成部分,它可以根据自动探测装置发出的信号实时调控,准确喷射水雾灭火,将火势控制在第一时间。
在设计自动消防装置的时候,需要考虑喷水系统的喷水范围、喷水量和喷水角度等参数。
4.应急通风系统的设置一旦发生火灾情况,风力发电机组的机舱内会产生大量的烟雾,影响安全人员的逃生和灭火。
在设计自动消防装置时,还需要考虑到应急通风系统的设置,及时排除烟雾,保障人员的安全。
自动消防装置的加装可以及时检测、监控和扑灭火灾,最大程度地降低了火灾对风力发电机组带来的危害,增强了风力发电机组的安全性。
风力发电机组加装自动消防装置方案探究随着全球气候变化和环境保护意识的日益增强,风力发电逐渐成为清洁能源的重要组成部分,被广泛应用于各种工业和民用领域。
然而,风力发电机组在运行过程中,经常会因各种原因引起火灾事故,给生命财产安全带来极大威胁。
为了提高风力发电机组的防火安全级别,需要加装自动消防装置,及时发现和控制火灾事故,降低损失。
本方案研究风力发电机组加装自动消防装置的可行性和实施方案,并从技术、经济和管理角度进行探讨。
一、技术方案1. 消防探测器布置:可选用光学感烟、点型感温、气体灭火等几种常见的消防探测器,布置需要根据风力发电机组的特点和风险条件来确定,一般可以分为三个区域:(1)风机轮毂区域:由于该区域空间狭小,烟雾易积聚,应设点型烟感,便于及时发现火灾。
(2)发电机机舱区域:该区域集中了大量电气设备,容易引发电器着火,建议采用点型感温探测器,实时监测温度变化,防止起火蔓延。
(3)变压器室区域:该区域存在较高的火灾危险性,可采用气体灭火探测技术,一旦发现火灾,通过灭火系统进行自动喷射灭火剂。
2. 自动报警系统:当探测器检测到火灾时,应自动发出报警信号,通过现场声光报警器和控制中心的监控系统进行集中管理,便于快速响应火灾事件。
3. 自动灭火系统:常用的灭火剂包括气体灭火剂、干粉灭火剂和水雾灭火剂,可以根据不同区域选择合适的灭火剂。
气体灭火系统通常采用自动喷射灭火技术,灵活性强,可以高效迅速地进行灭火。
而干粉和水雾灭火系统需要采用一定的供水系统和喷水设备,适用范围较有限,但价格相对更低。
4. 自动排烟系统和防火门:在火灾事件发生时,烟雾会迅速扩散,严重影响人员疏散和应急处理。
因此,需要加装自动排烟系统和防火门,防止烟雾向周围扩散,减少人员伤亡。
二、经济方案加装自动消防装置需要投入一定的资金和人力成本,但是与火灾带来的损失相比,这些成本只是微不足道的。
根据不同的消防技术和设备选型,预估的投资成本如下:1. 消防探测器和报警系统:约20000元/套3. 火灾排烟系统:约5000元/套三、管理方案加装自动消防装置需要进行科学的管理和维护,确保其正常运行和有效发挥作用。
风力发电机专用消防系统的研究与设计李继森,张海平,王成(大唐集团青岛华创风能有限公司, 青岛 266109)Research and Design of Fire System for wind turbinesJisen Li, Haiping Zhang, Wang cheng(China Datang Group Qingdao Creative Wind Energy Co.,Ltd Qingdao 266109)易造成巨大的损失。
从风电机组消防的安全标准和 国内的现状看,现在国内还没有一套完全的统一的 消防标准,现在国际上的标准只是德国消防协会的 标准。
我国现有的风力发电机专用消防系统还比较 有少,大多数的风场并没有安装风力发电机专用的 消防系统,这就留下了火灾隐患。
因此,设计一套 适用于风力发电机的消防系统就显得尤其重要。
本文针对 1.5M 双馈风力发电机的火灾易发部 位,设计了一套专用消防系统。
介绍了系统的组成 结构,选型依据及以及在风机上的测试效果。
证明 了本套系统能够及时有效地探测火灾,并将火灾消 灭于萌芽当中,可以广泛的应用于风电之中。
1 风力发电机火灾易发处分析风力发电机组设备主要包括叶轮、机舱、塔筒 和基础等部分,重点预防火灾的部位如:摩擦盘、 液压站、齿轮箱、发电机、控制柜、变流器、电缆 等。
主要的原因是电气设备运行故障,机械摩擦、 雷击等。
1.1 叶轮处火灾诱因(1)变桨电机与控制系统在长期的运行过程中容易 发生机械摩擦过热。
(2)控制柜通风不良导致电气元件过热击穿。
(3)调节电机故障卡死导致过流过热。
(4)液压油泄漏。
(5)叶片还容易遭受雷击引发火灾。
1.2 机舱处火灾诱因 (1)在风机高速运行和持续震动的情况下,各个设 备的接插件和电缆接头容易松动,接触电阻增大导 致局部过热。
(2)通风不良导致电气元件过热老化击穿。
(3)润滑油和液压油导致对机舱设备的污染。
(4)高速制动产生的过热碎片。
(5)发电机内部过热短路。
ABSTRACT : The special fire protection system for wind turbine can discover the fire and put out it in time to ensure safe operation of wind farms. The paper, depending on the characteristics of the wind turbine, designs the special fire control system. Which contain analysis of prone areas that get fire easily, as well as measures to deal with, select the types of special fire - fighting systems detectors and fire extinguishers. Fire experiments on the prototype showed that special fire systems can find the fire in time and targeted implementation of fire, so as to effectively ensure the safety of wind turbines.KEY WORD : wind turbinefire system firedetection designing scheme摘要:风力发电机专用消防系统能够及时的发现火灾并灭 火,可以确保风力发电场的安全运行。
本文针对风力发电机 的特点,设计了风力发电机专用消防系统方案,分析了风机 易着火部位,以及应对的措施,选定专用消防系统的探测器 及灭火器的类型。
在样机上进行的消防灭火实验表明,专用 消防系统可以及时的发现火情,并有针对性的实施灭火,可 以有效的确保风力发电机的安全。
关键词:风力发电机组 专用消防系统 火灾探测 设计方案0 引言 当今时代,新能源的发展突飞猛进,风能在新 能源领域占有重要的地位。
随着风力发电机装机容量及数量的增长,与其相关的问题逐渐凸显,火灾就是其急需解决的问题之一。
风电场一般远离消防救援中心,地处偏远地带,甚至在海上,一旦风力发电机着火,灭火难度系数大,普通的消防器材无济于事,就算大型消防设备赶到现场,由于其机舱距地面一般都在 70 米以上,还是难以将火扑灭。
另外,我们发现了火警如不及时处理,火灾容易蔓延,容收稿日期:2014.04.28基金项目:国家科技支撑计划资助项目(2012BAA01B00) 第一作者简介:李继森(1990-),男,山东潍坊人,自动化学士,主要从事风电消防系统的测试研究。
E-mail :lijis e n@ccwew ind.c o m .(6)极端恶劣的气候条件等因素。
1.3 塔筒处火灾诱因(1)塔筒空间狭小、通气不良易导致电气元件过热 老化击穿。
(2)电气设备超负荷运行,设备插接件和电缆接头 接触不良,电缆过流和绝缘层老化等,容易引起控 制柜内电气元件火灾和电缆火灾。
2 风力发电机专用消防系统风力发电机组消防系统主要由两部分组成,一 是火灾自动探测报警系统,即探测和控制中枢系统。
通过对引起风力发电机火灾的因素分析,对关键部 位采用专用的探测器,及时有效的探测报警并且向 集中控制器发送火灾报警信号;二是自动灭火及相 关联动系统,即执行系统,针对特定的部位选用特 定的灭火剂,保证减少对设备二次伤害前提下灭火。
通过这两部分的互联互动,消防系统能及时发现风 力发电机组的火灾隐患,并及时扑救。
(1)消防系统中的灭火装置,支持自动和手动两种 启动方式。
(2)消防系统的自动灭火装置符合国家消防安全相 关标准。
(3)消防系统的自动灭火装置的灭火介质选取符合 风电相关环保标准及国家各项环保规定。
2.3 火灾报警系统网络(1)火灾报警控制器能够通过光纤网络传输报警信 号。
(2)网络具有高速的通讯速率,网络上任意一台主 机报警到整个系统响应时间不大于 3 秒。
(3)任一节点故障不会影响其他正常节点之间的通 讯。
(4)设备可以接入网络中的任意位置。
(5)可以支持多种网络拓扑结构:星型、总线型、 环行、或者混合型。
3 火灾探测器的选择3.1 火灾自动探测装置的选择问题(1)窄小空间内热空气分层形成热屏障效应,探测 器的设置位置和高度要适当,在排风口附近应增加 探测点。
(2)电气设备控制柜等装置的外壳密闭性强,可单 独安装探测器。
(3) 所选设备性能必须稳定可靠,易于维护管理, 运行成本低。
3.2 探测器的种类: 风机内常用的探测器有以下几种: 1、感烟探测器:可感知燃烧或热分解产生的固体或液体微粒,用于探测火灾初期的烟雾并发出火灾报 警信号。
其特点是发现火情早、灵敏度高、响应速 度快、不受外面环境光和热的影响及干扰,使用寿 命长,构造简单,对人体不会有放射性伤害和使用 面广等。
2、感温探测器:温感探测器工作原理主要是利用热 敏元件来探测火灾的。
在火灾初始阶段一方面有大 量烟雾产生另一方面物质在燃烧过程中释放出大量 的热量周围环境温度急剧上升。
探测器中的热敏元 件发生物理变化从而将温度信号转变成电信号,并 进行报警处理。
3、线性感温探测器:由两根弹性钢丝分别包敷热敏 材料,绞对成型,绕包带再加外护套而制成。
在正 常监视状态下,两根钢丝间阻值接近无穷大。
由于图 1 专用消防系统框图2.1 火灾自动探测报警系统(1)由火灾探测器、输入输出模块和火灾报警控制器、操作员站组成。
在火灾初期火灾探测器触发, 将信号通过输入输出模块传送到火灾报警控制器, 在操作员站将报警信息显示出来。
(2)风力发电机组专用消防系统的火警、故障、灭 火等信号通过风电场生产控制网络传输至风电场主 控室内的火灾报警控制器主机。
通过声光报警报告 预警或报警信息。
(3)火灾报警控制器能够给风机控制系统提供一个 常开的开关信号,在系统正常时为常闭状态,在发 出报警信号时常闭点断开,用于主控系统报警停机 信号。
2.2 灭火系统:有终端电阻的存在,电缆中通过微小的监视电流。
当电缆周围温度上升到额定动作温度时,其钢丝间 热敏绝缘材料性能被破坏,绝缘电阻发生跃变,几 近短路,火灾报警控制器检测到这一变化后报出火 灾信号。
当线型火灾探测器发生断线时,监视电流 变为零,控制器据此可发出故障报警信号。
根据风机的特点及各类探测器是使用条件,探测 器的布置如下:(2)由于可能发生火灾的设备和部位较多,应尽量 采取全淹没灭火方式,并考虑足够灭火剂用量和流 失补偿量。
(3)机舱内设备安装条件和空间有限,应尽量采用 安装简便、占用空间少的无管网灭火装置和火探灭 火装置。
(4)电气控制柜、变频柜等封闭设备应内置小型自 动灭火装置才能有效控制灭火。
(5)灭火药剂不会对机组设备造成二次污染,容易清理,不污染环境,不破坏大气层。
(6)所选设备性能稳定可靠,易于维护管理,运行 成本低。
4.2 灭火介质的种类: 灭火介质大致分为气体、液体和固态三种,由于部 件的特点决定了液态的灭火介质无法在风机内使用,下面为气体和固态灭火介质的说明。
见表 2。
常温下(+0 度以上)七氟丙烷的性价比和适用性也不 错,但灭火时会产生氢氟酸,具有腐蚀性, 对人体有明显的毒性 ,因此不推荐使用4.3 灭火介质的布置: 根据以上灭火介质的分类对比,机舱及控制 柜内的灭火介质类型布置如下:表 3 灭火介质分布图表 1 探测器的布置点4 灭火介质的选择:4.1 灭火介质的选择问题(1)强空气对流和开敞空间孔洞容易导致灭火药剂的快速流失,对需要较长时间才能灭火装置不利, 应选用能够快速灭火的灭火装置和灭火药剂。
机舱 内设备密集,空间窄小,会阻挡灭火药剂的喷放和 扩散,应选用全淹没应用和局部应用能力都好的灭 火装置,根据机舱内设备的运行特点灭火装置重点 布置在变速箱、高速刹车盘、发电机等易发生火灾 的部位。
表 2 灭火器的灭火介质的选择风机安装的灭火系 气体灭火系统 固态灭火系统 统(灭火剂) 高压 CO 2 气体 惰性气体(IG 系列) 气溶胶 超细粉末式 工作环境温度-10~+50℃-10~+50℃-40~+60º℃-40~+60º℃机舱内部液压站及 不适用,受机舱密封条 不适用,受机舱密封条件限 不适用,受机舱密封条 适用,需要在着火点附近布置, 高刹盘附近件限制做不到全淹没制做不到全淹没件限制做不到全淹没并加大灭火剂量主控柜适用适用适用不适用,粉状物容易污染电气件触点,造成触点接触不良。