照明设计流程
- 格式:docx
- 大小:23.21 KB
- 文档页数:7
照明设计流程和程序和其他的设计工作一样,照明设计也不应该有一个固定的设计程序。
而且对不同的项目和不同的设计师而言,工作的程序也不是一成不变的。
本文旨在起“一家之言”,引起大家探讨。
在很长的一段时间内,很多建设单位和建筑师都将照明工作放在最后一步。
甚至在建筑设计师或室内设计师的工作程序中就没有照明设计这个工作计划,虽然大家都在议论照明工作的重要性。
所以本文也想唤起相关单位的注意:照明设计有很多的工作,需要按照很多阶段进行,同样也有很详细的细节和专业知识需要考虑。
照明设计不是作品结尾,和其他工作一样,照明设计应该在项目的初始阶段就要切入进去,需要和建筑师、使用者、委托方进行交流和共同工作。
需要耗费时间进行创意设计。
一个完整的照明设计包括以下过程:一、设计委托这个阶段是业主对设计项目进行交底的阶段。
这个时候需要照明设计师和委托方进行良好的沟通。
明确委托方的意图、目的。
委托方可能是建设方、使用方。
这几年随着对照明设计认识的深入,在国外已经出现了委托方是建筑设计单位的现象。
这个阶段要了解以下工作:1、设计预算只有了解委托的照明工程项目的大概造价(含设计费),设计师才能在一个价格框架下进行设计工作。
工程造价的预算可以按照我国的建筑预算来套。
但是由于我国现在还没有照明设计师的职业(或行业),所以没有照明设计费的预算标准。
照明设计的收费往往因为设计事务所的不同而有较大的差异。
在比较成熟的日本市场,一般的设计收费是:设计费(成本除外)=(工资+经费)*利润。
如果工资为1,把经费设定为1,那么利润设为1.25。
2、设计范围明确本方案涉及到的设计空间、界面。
这里的设计范围不仅仅是指空间范围,还包括各种不同的使用功能和可能出现的问题。
如:有的空间照明涉及到可能本身还是城市夜景照明的组成部分,那么必须要考虑到城市照明规划。
有的空间涉及到展示照明,就不单纯仅仅是建筑照明等等。
3、设计、施工周期设计师必须了解委托项目的时间周期。
照明设计的顺序常有以下几个步骤
1)明确照明对象的功能和照明要求。
2)选择照明方式。
在不同的场合和地点,选择不同的照明方式。
3)光源和灯具的选择。
主要是根据公园绿地的配光和色光要求,与周围景色配合等来选择光源和灯具。
4)灯具的合理布置。
除考虑光源光线的投射方向、照度均匀等,还应考虑经济、安全和维修方便等。
5)确定照明装置安装容量,进行照度计算。
具体照度计算可参考有关照明手册。
6)选择供电电压和电源。
7)选择照明配电网络的形式。
8)选择导线型式、截面和敷设方法。
9)选择和布置照明配电箱、控制开关、熔断器以及其他电气设备。
10)绘制照明装置平面布置图、供电系统图、部件安装图,列设备材料表及编写施工说明。
建筑照明设计的方法步骤
照明设计是一个建筑的点睛之笔,可以美化、装饰建筑,提高建筑的美学。
现在,陕西佰思特文化小编和大家一起来了解下建筑照明设计的方法步骤吧!
第一:选择适合的光源。
先全面了解建筑的外观外墙的材料的颜色,然后再考虑寿命、光色等因素,选择合适的光源。
第二:选择照明的方式。
全面了解建筑周围环境的明暗,根据建筑的大体情况,来选择合适的照明方式。
第三:选择合适的灯具。
根据建筑的外形,考虑灯的外形、防尘等因素,来选择合适的灯具。
第四:安装完照明后现场调整:因为设计只是理论上的数据,和现实还是有一定差距的,在安装上照明设备之后,要根据实际情况进行调整,以满足需要。
以上四个步骤,就可以完成建筑照明设计,这具有很大的意义,可以造福于每个居民,为建筑增光添彩。
照明工程流程照明工程是建筑工程中不可或缺的一部分,它不仅关乎建筑物内部的亮度和舒适度,还直接影响到人们的生活和工作环境。
因此,在进行照明工程时,需要遵循一定的流程和步骤,以确保最终的照明效果能够达到预期的要求。
首先,照明工程流程的第一步是需求分析和规划。
在这一阶段,需要与建筑设计师和业主进行充分的沟通,了解建筑物的功能区域和使用需求,确定各个区域的照明要求和标准。
同时,还需要考虑到节能环保的要求,选择合适的照明方案和灯具类型。
其次,是照明设计与方案制定。
在这一阶段,需要由专业的照明设计师根据需求分析的结果,进行灯具的布局设计和光照计算,确定每个区域的照明方案和灯具配置。
同时,还需要考虑到照明控制系统的设计,以实现对照明系统的智能化控制和节能调节。
接下来是照明工程的施工准备和实施。
在这一阶段,需要根据设计方案,进行灯具的采购和材料的准备工作,同时组织施工队伍进行现场的施工工作。
在施工过程中,需要严格按照设计图纸和标准进行施工,保证照明系统的安装质量和工程进度。
最后,是照明工程的验收和调试。
在工程完成后,需要进行照明系统的验收和调试工作,确保各项指标和要求达到设计标准。
同时,还需要对照明系统进行质量保证和维护工作,以保证照明系统的长期稳定运行和效果持续良好。
总的来说,照明工程流程是一个系统工程,需要在需求分析、设计规划、施工实施和验收调试等多个环节进行全面的考虑和管理。
只有通过科学合理的流程和严格规范的操作,才能确保照明工程的质量和效果达到预期目标,为建筑物的使用者提供舒适、安全的照明环境。
建筑照明设计规程1.引言建筑照明设计规程是指在建筑设计过程中对建筑物内、外照明系统的设计与规划,明确照明系统的布置、亮度、色彩、灯具选型等要素,达到美观、实用、经济、环保的目的。
本文将详细阐述建筑照明设计规程的具体内容。
2.设计前期准备照明设计师应在建筑设计师完成建筑方案后,通过对场地、建筑结构、功能、环境等因素的分析,了解业主的需求和设计目标,制定出针对性的照明设计方案。
具体包括以下几个方面:2.1 场地分析根据场地的地理位置、气候环境、周边建筑、交通道路等因素,确定照明系统的亮度、色彩、照度等参数。
2.2 建筑结构根据建筑的外观、内部结构、空间形态等因素,设计照明系统的布局、灯具选型、照度等参数。
2.3 功能需求根据建筑物的功能需求,确定照明系统的亮度、照度、色彩等参数,如商业建筑要求明亮、舒适的照明环境,办公场所要求柔和、稳定的照明环境等。
2.4 环境要素根据周边环境的光污染情况、环保要求等因素,制定出照明系统的设计方案。
3.照明系统的设计要素3.1 照明布局根据建筑的结构形态和功能需求,设计出照明灯具的布局方案,包括主照明、辅助照明、景观照明等。
3.2 灯具选型根据照明系统的功能需求和环境特点,选择符合要求的灯具,包括LED灯、荧光灯、卤钨灯等。
3.3 照度要求根据照明场所的功能、使用要求和环境特点,设计出照度分布图,确定不同区域的照度要求,如大厅、走廊、厨房、卫生间、公共区域等。
3.4 色彩要求根据建筑的颜色、装修风格以及功能需求,确定使用的灯光色彩,如白光、暖光、冷光等。
3.5 亮度要求根据使用场所的要求,确定照明系统的亮度要求,如商业场所要求亮度高、明亮,办公场所要求柔和、稳定。
4.节能设计4.1 照明控制系统设计照明控制系统,如手动控制、自动控制、声控控制、光控控制等,以达到节能的目的。
4.2 灯具选型选择节能型的灯具,如LED灯、荧光灯等,以达到节能的目的。
4.3 光线设计设计合理的自然光线利用方式,如利用自然光线照亮室内空间,以达到节能的目的。
照明设计流程照明设计是室内设计中至关重要的一环,它不仅能够提供光线,更能够影响空间的氛围和视觉效果。
一个成功的照明设计方案需要考虑到空间的功能需求、人们的视觉舒适度以及节能环保等因素。
下面将介绍照明设计的流程,希望能够对您有所帮助。
1. 确定设计目标。
在进行照明设计之前,首先需要明确设计的目标。
这包括确定照明的功能需求,比如是用于工作的办公空间、休闲的家居环境还是商业空间等。
同时也需要考虑到设计的风格和氛围,比如是需要明亮活泼的氛围还是温馨舒适的感觉。
2. 收集信息。
在确定了设计目标之后,接下来需要进行信息的收集。
这包括了对空间的结构、布局以及材料的了解,还需要考虑到自然光线的情况以及周围环境的影响。
同时也需要了解到照明设备的种类和性能参数,以及相关的法规标准。
3. 进行设计方案。
在收集了必要的信息之后,就可以开始进行设计方案的制定。
设计方案需要考虑到照明的布局、灯具的选择以及光线的色温和亮度等因素。
在这个阶段,需要进行充分的思考和方案的比较,以确保设计方案能够最大程度地满足设计目标。
4. 进行光学计算。
设计方案确定之后,需要进行光学计算以验证设计的合理性和可行性。
光学计算可以帮助确定光线的照度、均匀度以及光色等参数,以确保设计方案能够满足使用需求和相关标准。
5. 制定施工图纸。
在设计方案和光学计算都经过确认之后,就可以进行施工图纸的制定。
施工图纸需要包括详细的灯具布局、电气布线以及灯具的安装要求等信息,以便于后续的施工和安装。
6. 完成施工和调试。
最后一步是进行施工和灯具的安装,完成后还需要进行调试和验收工作。
在调试阶段,需要注意灯具的亮度和色彩效果是否符合设计要求,以及灯具的功耗和光效是否满足节能要求。
总结。
照明设计是一个复杂而又细致的工作,需要结合空间的功能需求和设计目标,以及光学原理和灯具的选择等因素进行综合考虑。
只有在每个环节都做到严谨和细致,才能够设计出满足需求的照明方案。
希望本文介绍的照明设计流程对您有所帮助,谢谢阅读!。
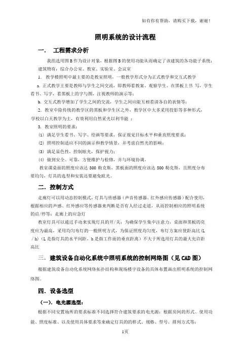
照明系统的设计流程一.工程需求分析我组选用图B作为设计对象,根据图B的使用功能从而确定了该建筑的各功能子系统;建筑物有:综合办公室、教室、实验室、会议室1.教学楼照明中最主要的是教室照明,一般教学形式分为正式教学和交互式教学a. 正式教学主要是教师与学生之间交流,即教师看教案、观察学生、在黑板上书写,学生看书、写字,看黑板上的字与图,注视教师的演示等;b. 交互式教学增加了学生之间的交流,学生之间应能互相看清各自的表情等;2.教室中除传统的教学区的黑板和学生区之外,教学区中大多采用投影等多种形式,学校以白天教学为主,有效利用自然采光以利节能;3. 教室照明的要求:(1) 满足学生看书、写字、绘画等要求,保证视觉目标水平和垂直照度要求;(2) 照明控制适应不同的演示和教学情景,并考虑自然光的影响;(3) 满足显色性,控制眩光,保护视力;(4) 做到安全、可靠,方便维护与检修,并与环境协调。
教室课桌面的照度应该达300勒克斯,黑板面的照度应该达500勒克斯,且照度分布要均匀,灯具的选型和安装还要避免眩光。
二.控制方式走廊灯可以用动态控制模式,灯具与传感器(声音传感器、红外感应传感器)配合使用,根据相应的声感、红外感应等传感器来判断是否有人经过走道,从而控制相应的照明系统的启/停等;走廊上的应急灯教室灯具可以通过手动来实现灯具的开/关;为确保学生集中注意力,桌面和黑板的亮度应为最高,采用均匀布灯的一般照明方式,为保证照度均匀度,布灯方案应使距高比(L/h)(L是指灯具的水平间距,h是指工作面的垂直距离)不大于所选用灯具的最大允许距高比三.建筑设备自动化系统中照明系统的控制网络图(见CAD图)根据建筑设备自动化系统网络拓扑结构和现场楼宇设备的具体布置画出照明系统的控制网络图。
四.设备选型(一).电光源选型:根据不同安置场所的要求标准不同选择符合建筑要求的电光源;根据房间的形式、使用功能、照度标准、以及使用具体要求等来确定灯具的的样式、规格、型号、排列方式等;1.维护系数(减光系数)2.照度标准值3.照明灯具单位面积安装功率估算表:灯具数量等于单位面积安装功率乘以房间面积除以灯具额定功率;(1)荧光灯选型T5双管带罩支架(RT506)(适用于车间、教室、仓库、宿舍等场所)1、产品特点灯体材质:支架身主体、支架盖、支架罩均采用冷轧钢板制造,机械性能强,刚性和韧性好,不易变形;灯体表面防锈、喷塑处理,不易变色、刮花;支架两端塑料件全部采用阻燃材料,耐压达1500V,耐温达105℃2、安装方式:吸顶安装、吊杆安装、吊链式安装3、技术指标:工作电压:160-260V 工作电流:0.12A 产品功率:22/27 瓦功率因数:0.99 总谐波含量不超过10% 使用寿命>20000小时(灯管>10000小时)显色指数:Ra>=83 光衰:2000小时后,不低于88%4、灯具数量计算:E=NΦUK/A N=EA/(ΦUK)E=Φ/A N=1/UKΦ=光效X瓦数=28X80=2240E一平均照度Φ-光通量lm N-光源数量U-利用数量A-工作面面积K-灯具维护系数室内照明规范要求值:300LX, 功率密度不超过11W/m2 室形系数RI:0.67利用系数:0.7左右(教室反光条件好,反光);维护系数:0.8实际安装功率=光源数X(光源功率+镇流器功率)实际功率密度:7.4W/m2 折算功率密度: 7.67W/m2根据所选建筑宽5.6m(北面长7.2m;南面长8.4m)面积: 804X5.6=47.04由上式可知每间需要4组灯具;走廊灯和楼梯灯:选用三雄牌的PAKDl4—122BF 光源为22 W T5环形管性能特点:1、采用顶级三基色稀土镀膜涂层灯管,高效发光;2、灯壳使用PC高档工程料,耐高温,阻燃,耐老化;3、防干扰电子电路板,不闪烁,环保护眼,不干扰其他电器设备和电网;(2)应急灯选型(应急照明通常采用白炽灯或卤钨灯,应急照明必须采用能瞬间点燃的可靠光源)消防应急灯例如疏散指示灯(标示安全出口标志灯、疏散标志灯)奥科特AKT-YJD-2J。
建筑物照明系统设计规程一、前言建筑物照明是建筑设计中不可或缺的一部分,良好的照明设计能提高人们的舒适度和工作效率,同时也有利于节能环保。
本规程旨在制定建筑物照明系统设计规范,以确保设计的可靠性、高效性和安全性。
二、适用范围本规程适用于各种建筑物的照明系统设计,包括但不限于商业建筑、住宅建筑、公共建筑、办公建筑等。
同时,本规程也适用于新建、改建和扩建项目。
三、设计原则1、可靠性原则照明系统的设计应考虑到其使用寿命,以确保照明系统的可靠性。
同时,应根据实际情况选择适当的照明设备和配件,确保照明系统的长期稳定运行。
2、节能原则照明系统的设计应考虑到节能问题,采用节能型灯具和光源,设计合理的光控系统和照明方案,以降低能耗和运行成本。
3、舒适性原则照明系统的设计应考虑到人们的视觉舒适性,保持适当的光照度和色温,避免眩光和闪烁现象,以提高人们的舒适度和工作效率。
4、安全性原则照明系统的设计应符合国家安全标准,保证人员和设备的安全。
应在楼梯、走廊等区域设置应急照明系统,确保在紧急情况下人员能够安全疏散。
四、设计流程1、确定照明需求首先,应根据建筑物的类型和用途,确定照明需求。
根据建筑物的不同区域,设定不同的照明等级和光照度要求,并确定合理的照明方案。
2、选择照明设备和配件根据照明需求,选择适当的照明设备和配件。
应选择节能型灯具和光源,同时考虑到照明设备的可靠性和使用寿命。
3、设计光控系统应根据实际情况设计合理的光控系统。
在光控方案中,应考虑到照明的时序控制、亮度调节、色温调节等要素,以达到节能和舒适的目的。
4、设计应急照明系统在楼梯、走廊等区域应设置应急照明系统。
应急照明系统应满足国家安全标准,确保在紧急情况下人员能够安全疏散。
5、制定照明系统维护计划制定照明系统的维护计划,定期检查和维护照明系统,确保照明系统的正常运行。
定期更换灯具和配件,以保证照明系统的长期稳定运行。
五、设计要点1、光照度要求根据建筑物不同区域的使用需求,设定不同的照明等级和光照度要求。
照明设计流程照明设计是建筑设计中不可或缺的一部分,它不仅可以提供必要的照明功能,还可以为建筑空间增添美感。
一个成功的照明设计流程需要考虑多个因素,包括建筑类型、使用功能、用户需求等。
下面将介绍一个完整的照明设计流程,希望能够为相关设计人员提供一些参考和帮助。
1. 确定设计目标。
在进行照明设计之前,首先需要明确设计的目标和需求。
这包括确定照明的功能需求,如基本照明、任务照明、装饰照明等,以及对照明效果的要求,比如舒适度、能效等。
同时还需要考虑建筑的使用类型,不同类型的建筑对照明的需求也会有所不同。
2. 收集建筑信息。
在确定设计目标后,需要收集建筑的相关信息,包括建筑的平面布局、立面形式、空间功能、材料选择等。
这些信息将为后续的照明设计提供重要的参考依据,帮助设计师更好地理解建筑的特点和需求。
3. 进行照明需求分析。
在收集了建筑信息后,设计师需要进行照明需求分析,根据建筑的功能和使用要求,确定不同空间的照明需求。
例如,对于办公空间,需要考虑光照强度、均匀度和无闪烁等因素;对于商业空间,需要考虑照明色温、色彩再现性等因素。
4. 制定照明方案。
在完成照明需求分析后,设计师可以开始制定照明方案。
这包括选择合适的照明设备和灯具,设计照明布局和控制方案。
在制定方案时,需要综合考虑照明效果、能效要求、成本控制等因素,确保方案的可行性和实用性。
5. 进行照明模拟。
在制定了初步的照明方案后,设计师可以利用照明模拟软件对方案进行模拟和分析。
通过模拟软件,可以直观地了解照明效果,发现潜在的问题,并对方案进行优化和调整。
6. 编制照明设计方案书。
在确定了最终的照明方案后,设计师需要将方案整理成照明设计方案书。
方案书应包括详细的照明布局图、灯具选择和参数、光照计算结果、控制方案等内容,为后续的施工和验收提供依据。
7. 施工与验收。
最后,照明设计方案需要经过施工和验收阶段。
设计师需要与施工单位密切合作,确保方案的正确实施。
在施工完成后,还需要对照明效果进行验收,确保设计目标的实现。
照明光学部分设计步骤
(1)确定照明标准:包括照度标准值、照度均匀度和统一眩光值(UGR)或眩光值GR)、显色指数Ra依据作业精细程度、识别对象和背景亮度的对比,以及识别速度、连续紧张工作程度等因素,按相关标准确定照度。
(2)确定照明方式:室内应设一般照明或分区一般照明;对于精细作业场所,按需要增设局部照明。
(3)确定照明种类:除正常照明外,应确定是否设应急照明;按建筑楼层、规模、性质及防灾要求设疏散照明;按正常照明熄灭后是否要继续工作设备用照明;个别情况还要考虑安全照明。
此外,还按建筑高度是否设障碍照明,大面积作业场所应设值班照明。
(4)选择光源:按以下原则选择光源。
1)为了节能,选用高光效光源,如稀土三基色荧光灯(低矮房间)、金卤灯、高压钠灯(高大场所);
2)符合使用场所对显色性要求,一般应选Ra≥80的光源,同时应选取与照度高低和环境相宜的色温;
3)考虑启点条件、开关频繁程度等因素;
4)性能价格比优。
(5)选择镇流器:应按照安全、可靠、系统能效高的原则选取,同时应考虑谐波含量低、功率因数高、性能价格比优等因素,还应和光源配套。
(6)选择灯具类型:按以下原则选择灯具。
1)安全,与光源配套:
2)灯具效率高,无特殊要求的场所,应选用直接型灯具;
3)按房间的室形指数(灯具安装高度和房间大小)选择配光适宜的灯具;
4)考虑限制眩光的要求:
5)按环境条件选用相适应的防护等级的灯具;
6)对于高等级的公共建筑的公共场所,按建筑装饰要求选用相适应的灯具。
(7)灯具布置方案:应按下列原则设计布灯方案。
照明设计照明设计流程服务内容及流程服务内容及流程■一、设计阶段: 设计阶段:根据甲方建设进程的需要,本设计分四个阶段执行:(一)概念方案设计阶段;(二)深化设计技术阶段;(三)施工图设计阶段;(四)品质控制阶段。
(一)概念方案设计阶段概念方案设计阶段本阶段的任务是与业主、进行设计概念沟通。
提供的服务内容包括:A)准确把握建筑结构和设计理念,勘察项目场地和周边环境;B)在收集、整理和分析图纸资料后,进行初步的概念设计和图文说明; C)估算工程的总用电负荷及照明工程总造价。
(二)深化设计技术阶段:深化设计技术阶段: 在概念设计和业主达成一致后,本阶段的主要任务是深化设计理念,对设计方案进行细部的量化设计. 主要内容包括:A)对设计方案进行照明分析论证,出具必要的照度分析说明;B)确定所用灯具的选型意向及主要技术参数;C)绘制灯具初阶段的布置图,提供灯具数量清单;E)提供灯光照明控制系统的方案说明;绘制各灯具的安装示意图;G)提供为本项目特殊设计的照明设备资料;H)确定整体照明效果的控制方案和场景控制模式,区分平时、深夜的照明模式; J)在和业主达成方案共识后,出具文本形式设计方案;的设计方案 3 套,(其内容包括灯具扩初阶段的布置图、灯具选型意向、灯具数量清单、主要区域照明灯具安装示意图、照明效果表现图、估算照明总用电负荷及照明工程总造价、照度分析资料和文字解说资料等)。
(三)施工图设计阶段:施工图设计阶段:在前面两个阶段的基础上,进一步优化设计方案,进行方案的可行性调整,最后在和业主及安装施工方协调一致后,出具可招标施工的整套电气施工图纸。
内容包括:A)照明施工图:其内容包括灯具布置图、灯具定位尺寸、安装节点或预埋件图、照明回路图、照明电气箱及管线布置图、照明控制电气系统图等;B)灯具选型规范,其技术参数包括但不限于:所用灯具的品牌、尺寸、功率、配光、色温、材质、电气安全等级、IP 指数等可用于灯具供货招标的技术资料; C)灯具数量清单和总用电负荷;D)在和业主达成方案共识后,出具文本形式的设计方案 3 套,(其内容包括灯具布置图、灯具定位尺寸、安装节点或预埋件图、照明回路图、照明电气箱及管线布置图、照明控制电气系统图、灯具数量清单、灯具选型规范等) .E)根据以上图纸、资料和预算完成照明灯具的招标文件。
照明设计流程规范照明设计在建筑领域起着至关重要的作用,不仅仅是为了提供光照,在塑造空间氛围和提升设计质量方面也至关重要。
为了确保照明设计的高效性和准确性,制定一套照明设计流程规范是必要的。
本文将介绍和探讨照明设计的流程规范,并提供一些实用的建议。
一、项目分析和需求确定照明设计的第一步是进行项目分析和需求确定。
这一阶段的目标是收集相关的信息,包括建筑物的用途、功能、使用者的需求和喜好等。
通过与业主、建筑师和使用者的沟通,设计团队可以了解到更多关于项目的细节,为设计提供基础。
二、概念设计和初步设计概念设计和初步设计阶段是将需求转化为可视化方案的过程。
设计团队通过理解建筑物的特点和使用需求,提出与空间氛围相匹配的照明方案。
在这个阶段,设计师可以使用示意图、效果图等可视化工具来展示设计思路和效果,以便与业主和建筑师进行交流和确认。
三、详细设计在概念设计和初步设计获得确认之后,设计团队将进行照明系统的详细设计。
这一阶段主要包括灯具选择、灯具布置方案、灯具控制方案和配光计算等。
设计师需要考虑照明效果、能耗、成本和可维护性等多个因素,选择适合的灯具并合理布置。
此外,灯具控制方案也需要根据不同的使用需求和空间功能进行设计。
四、施工图设计和效果评估施工图设计是照明设计流程中的重要一环。
设计团队将前期设计的方案落实到具体的施工图纸上,标注灯具的位置、控制设备的位置和电气连接方式等。
同时,设计团队应该进行光照模拟和效果评估,以验证设计的合理性和达到预期效果。
五、施工和验收在完成照明系统的设计后,设计团队需要与施工方进行协调和沟通,确保设计方案的正确实施。
设计师应对施工过程进行监督和检查,确保施工质量符合设计要求。
在施工完成后,还需进行照明系统的验收和调试,以确保系统的正常运行。
六、维护和优化照明设计并不止于施工和验收,设计团队还需要与使用方保持沟通和协作,提供维护和优化的支持。
适时的维护和调整可以延长照明系统的寿命和保持照明效果的稳定性。
灯光方案流程介绍引言灯光方案是在设计和布置灯光设备时所采用的一套方法和流程。
一个优秀的灯光方案能够为场景或空间提供理想的照明效果,并且与整体设计风格相协调。
本文将介绍灯光方案的流程,包括需求分析、概念设计、详细设计、施工及调试以及维护等环节。
需求分析在制定灯光方案之前,首先需要进行需求分析。
通过与客户或设计团队的沟通,了解项目所需的照明效果,包括亮度、色温、色彩饱和度等要素。
同时,还需考虑场景或空间的功能和氛围要求,以及设计师的创意意图。
通过全面了解需求,可以为后续的设计提供指导和依据。
概念设计概念设计是将需求转化为初步的灯光方案设计的阶段。
设计团队根据需求分析的结果,开始构思照明的整体框架和风格。
这一阶段通常包括以下步骤:1.创意构思:设计师通过头脑风暴和灵感搜集,提出不同的照明方案创意。
可以考虑采用不同类型的灯具、灯光控制技术或照明效果等。
2.方案筛选:根据创意构思,设计团队进行方案评估和筛选,选择最符合需求的方案进行进一步的开发。
3.原理图绘制:在确定了初步的方案之后,设计团队会绘制灯光方案的原理图,以便进一步理解和讨论所需的灯具类型、数量及其布局。
详细设计在概念设计阶段之后,设计团队将进一步完善灯光方案的详细设计。
这一阶段通常包括以下步骤:1.灯具选型:根据需求和概念设计的方向,设计团队会评估市场上的灯具产品,并选择适合的灯具型号。
考虑到能源效率、寿命、色彩还原度等因素。
2.灯具布局:设计团队会进行灯具布局的规划,包括灯具的位置、安装方式以及照明范围的控制。
通过综合考虑环境条件、照明需求和安全因素等,进行合理的布局设计。
3.灯光控制系统设计:针对复杂场景或有特殊要求的项目,设计团队会设计灯光控制系统,包括调光、色温调节、时序控制等功能的集成。
根据需求选择合适的控制设备和协议。
施工及调试在详细设计阶段完成后,灯光方案的实施和调试阶段开始。
这一阶段通常包括以下步骤:1.灯具安装:根据详细设计的布局方案,施工团队将负责安装灯具,并进行有关的电气布线工作。
照明设计流程1?照明创意为每项工程分析其独特之处,我们先与客户及其他设计顾问,例如建筑师、室内设计师、庭院建筑师等会面讨论。
详细研究其设计之需要而需求一套整体性及创新的灯光设计概念。
融合建筑及室内设计的神韵,达到最美的效果。
灯光设计更注力于详细设计,例如安装,维修及强调突出能源的善用。
整个初步设计概念通常以手绘图或电脑模拟的方式展示于客户及其他设计顾问作为参考及研究。
?2?灯光策划我们的初步灯光设计是配合建筑及室内天花设计而制作,不同类型及载荷的灯具都会在灯光图上列出。
灯具位置的分布定会与建筑及机电的设施配合。
初步灯具价格预算亦会在初步灯光设计介绍时提供给客户作为参考。
初步灯光设计在满足客户的需求及营合建筑及室内的设计后才会定案。
在最后定案时,附加资料,例如灯具种类、载荷、灯具位置的距离、尺寸、回路、应急灯具及调控器位置均会于最后的灯光设计图上全面提供。
3?灯具选型多年来,我们的设计师们已搜罗世界各地灯具商的目录,并且对最新产品了如指掌。
灯具选择并不单只顾及其效果,质数及价格,并且会考虑到我们的项目在每个国家采购灯具的便利,及当地的技术要求。
大部分灯具会由厂家提供目录选择和栽入我们灯具规格书内。
灯具规格会包括每款灯具的简介,厂商编号,光源种类,瓦数,表质,安装位置,数量及生产商或供应商的联络资料。
4?智能光控我们搜集了丰富的调控系统目录,包括了世界各地的调光系统。
调控系统的选择会因应个别项目的性质及需要而拟定。
调控系统主要是连接中央自动化系统的开关回路,又或是连接调光铣工的调光回路。
如有需要时,光敏调控或时间开关器均可配合调控系统使用。
所有调控回路均会分区域表列,指定控制系统的种类,面板的种类,回路的数目,载荷,调光规格及生产商的联络电话号码。
5?预算招标以上有关灯具和光控资料会订装成书本,并付预算参考可供招标或采购之用。
6?施工方案当所需灯具不能在生产商目录内可选到时,特别设计之详细图纸包括生产上的需要都以详细列明。
所有图纸都会有足够的资料提供给予生产商或承建商生产特别设计的灯具。
在灯具需要在特别制定的位置上及特别之方法下安装时,详细的安装固执亦会提供。
所有特别制造灯具的生产及安装,详细图纸会由生 产商或承建商提供,并由全景国际照明顾问所核定。
7?现场监理和竣工调试 在工程项目进行中,我们将应客户之要求会经常到工地进行视察,目的是考证工程的进行是否符合灯光 设计。
而在每项工程完成时,一队设计队伍便会到工地视察,为灯具及调控器进行调试。
调试工作包括 检查灯具的安装位置一 ?2 光源使用类别, 为灯具调焦,为灯具及调控器设定光度, 制造出完美的设计及 灯光效果。
照明技术支持一、 前期基础调查 ?1. 前期通过销售与室内设计师和结构工程师沟通的及取回的第一手资料 (包括平面布 置图,天花图和效果图),根据资料了解设计师的表现意图及室内场景。
照明设计并 及时与设计师沟通。
?2. 为每项工程分析其独特之处,我们先与客户及其他设计顾问,例如建筑师、室内设 计师、庭院建筑师等会面讨论。
详细研究其设计之需要而需求一套整体性及创新的灯 光设计概念。
融合建筑及室内设计的神韵,达到最美的效果。
?3. 照明设计根据项目的需要进行实地考察及分析项目周边环境特点及建筑结构特点 以确定照明方式,与业主沟通,倾听业主意见。
二、 项目分析 ?研究并落实业主及设计师的建筑效果表现要求; 根据建筑的地理位置,确定主要体现方向;设计方案 ?① 国家对建筑电气设计与施工规范; ? ② 国际照明委员会的有关照明技术文件要求; ③ 设计师及业主相关要求: ? 2. 设计原则 ?① 突出建筑结构特点,主次分明,错落有致;? ② 在满足功能的前提下实现节能的原则; ?1. 2. 3. 4. 研究建筑材料及结构特点; 确定业主预算金额; ?5. 对所有信息进行综合分析,讨论确定设计标准。
1. 照明设计依据 ?③减少眩光,减少污染,实现绿色照明;?④选用安全、先进、防护等级高、便于安装维护、节资节电的灯具。
?四、我们的初步灯光设计是配合建筑及室内天花设计而制作,不同类型及载荷的灯具都会在灯光图上列出。
灯具位置的分布定会与建筑及机电的设施配合。
初步灯具价格预算亦会在初步灯光设计介绍时提供给客户作为参考。
初步灯光设计在满足客户的需求及营合建筑及室内的设计后才会定案。
?五、提交确定设计方案?1.提交设计方案,必须如实反映安装后的效果,可实现性强;?2.通过效果图或动态演示向业主及设计师进行方案说明,并最终确定灯光效果。
六、灯具选择?1.灯具选择并不单只顾及其效果,质数及价格,并且会考虑到我们的项目在每个国家采购灯具的便利,及当地的技术要求。
大部分灯具会由厂家提供目录选择和栽入我们灯具规格书内。
灯具规格会包括每款灯具的简介,厂商编号,光源种类,瓦数,表质,安装位置,数量及生产商或供应商的联络资料。
?2.灯具要做到安全可靠,防护等级符合环境要求,结合场景功能要求选择合适的灯具;?3.灯具要便于安装维护,光效高,实现绿色照明。
?4.根据预算金额选择出适合的灯具。
?七、智能控光?我们搜集了丰富的调控系统目录,包括世界各地的调光系统。
调控系统的选择会因应个别项目的性质及需要而拟定。
调控系统主要是连接中央自动化系统的开关回路,又或是连接调光铣工的调光回路。
如有需要时,光敏调控或时间开关器均可配合调控系统使用。
所有调控回路均会分区域表列,指定控制系统的种类,面板的种类,回路的数目,载荷,调光规格及生产商的联络电话号码。
?八、安装施工期间的配合?1.安装时施工单位必须按照国家规范严格施工;?2.配合灯具施工安装单位提供场地技术人员指导灯具安装;?3.整体灯具安装后有照明设计进行现场灯具效果调节;?4.整体效果调试后对一些特殊光源灯具的开启及控制进行现场指导,以提高灯具的使用效率和使用寿命。
?九、技术支持?1. 我公司将会提供灯具维护的技术支持。
?2. 产品使用一周期后 (安装验收后一年) ,我司将提供技术人员到现场进行照度测量,得出的照度值和产品使用初期的照度值德比较。
从而分析产品在该场景的使用情况。
3.根据项目需要设计场景,动画改动的要求,我司可提供相应的技术支持,如:滚动屏的播放flash动画制作,导入CM卡等相应的技术支持。
?4.在每次的维修过程中,公司工程部技术人员针对每次维修的情况现场分析并指出导致产品出现故障的原因,以供业主工作人员在以后正确使用产品参考。
?灯头、灯座的命名方法1 范围?本标准规定了电光源用灯头、灯座的命名方法。
2 符号系统?本符号系统的目的之一是应使每一个被指定的符号简短、易读并有助于表明其用途。
该符号系统由字母、数字和记号这几个部分组成,每一部分各有自己的含义。
对每一特定的灯头和灯座只应该用一个符号来命名,该符号系统不能用于识别灯头灯座所用材料。
某一符号系统的各部分应直接连在一起,不得有空隙或其它分隔符号。
?灯头灯座的完整符号采用下述形式。
?灯头符号:(a) (b)?(c)?-?(d)?/(e) x (f)灯座符号:(a)?(b)?(c)?-?(d)注:可以采用缩写的灯头符号,但是这种缩写符号不得引起误解。
?灯头符号中斜线前面的符号表示对带有某一灯头的在响应灯座中的互换性来说十分重要的内容。
符号中的该特定部分对于灯头及其所用的灯座来说是一样的。
灯头符号中斜线之后的部分(如果存在这部分) 表示灯头的某些重要尺寸,但这些尺寸并不是灯在灯座中的互换要求的必须的一部分。
然而,这种尺寸对于装在同型号的灯上的不同来源的灯头的共同互换性来说是十分重要的。
?注:IEC 的术语与北美术语相反,将无灯头灯的触点部分和固定部分叫做"灯端"。
3 基本符号?符号的(a)部分由一个或一个以上的大写字母组成,表示灯头的类型。
下述各字母虽然表示灯头,但是,对于灯座,它们也有类似的意义。
B-- 卡口灯头;?BA-- 卡口灯头,最初用于汽车灯;?BM-- 矿灯用卡口灯头;?E-- (爱迪生)螺口灯头;?F-- 带一个出触点的灯头;?字母F 后的小写字母表示触点的不同形式,例如a-- 表示圆柱形插脚;?b-- 表示带凹槽的插脚;?c-- 表示特殊形状的插脚;?G--两个或两个以上的凸出触点,例如插脚或接线柱K-- 带导线连接件的灯头;?P--预聚焦式灯头;?R-- 带凹式触点的灯头;?S--外壳式灯头-- 在灯座中不靠凸出部件来固定灯头;SV-- 带锥形末端的外壳式灯头(V 形);?T-- 电话机用灯头;?W--- 表示灯端,灯与灯座的电接触直接通过位于灯端表面的引线来完成,灯端?的玻璃部分(或其它绝缘材料部分)对灯在灯座中的安装来说是必不可少的。
对于能代替整个灯端并符号同一互换性要求的绝缘材料的单个灯头,也可以用符号表示;? 注:早先的某些符号形状类似于櫀形物,这便导致使用字母符号"W" 。
?例如:E27-- 螺口灯头;?Fa4--带一个圆柱形插脚式触点的灯头。
?X-- 如果根据上列各项规定,不能用符号表示某灯头,则这类灯头采用大写字母来表示。
?X 加一系列数字的方法例如:X511-- 带两个独立的金属翼片的玻璃灯端。
修改方法I ?如果,某一灯头的附加特性包括在上述大写字母中,并能用附加的大写字母来表示,则在整个字母组合中表示最重要意义的字母应排在受首位。
?例如:PK22s ---- 带导线连接件的预聚焦灯头修改方法n其特性与本标准各项规定相一致的灯头可采用目前灯头已经使用过的符号如果这种灯头在电器或机械要求方面是不能(或不完全能)互换的,则将大写字母X , 丫, Z或U,或两个以上这种字母的组合加在灯头基本符号之后。
?例如:BY22d--符号特殊要求的B22型灯头。
?GY16--不能与G16型基本灯头互换的G16型灯头。
?修改方法皿?在特殊情况下,符号的(a)部分之前可以带有一数字,通常是2。
该符号表示整个灯头是一个由2个(或2 个以上)单个类似灯头构成的组合灯头。
?例如:2G13--由两个并列排列相互间有一定距离的G13型灯头构成的组合灯头(这种灯头用于U形荧光灯)。
?号的(b)部分由数字构成,它表示灯头主要尺寸的近似值,单位是mm。
该主要与基本符号字母的关系如下所示;?B,BA,BM,K,S,和SV后面的数字表示外壳的直径;?E 后面的数字指螺纹的牙顶直径;?F 后面的数字指触点的直径或其它类似的尺寸;?G 后面的数字指两插脚的中心之间的距离;?-对于两个以上的插脚,则指各插脚中心所在圆周的直径;P后面的数字表示用来将灯横向定位的那个部件的最重要尺寸;?R 后面的数字表示?对灯头在灯座中的匹配安装来说是必不可少的那种绝缘部件的最大横向尺寸;T 后面的数字表示两触片外部之间的宽度;?W 后面的数字表示灯端上封有引线的玻璃;(或其它绝缘材料)封接部位的总厚度及宽度,二者之间有乘号(X);?例如:BA15b-- 表示外壳直径约为15mm 的汽车灯用卡口灯头。