苯乙烯工艺流程
- 格式:doc
- 大小:47.00 KB
- 文档页数:4
苯乙烯生产工艺流程设计与节能降耗苯乙烯(Styrene)是一种广泛应用于塑料、橡胶、涂料等领域的重要化工原料。
本文将重点讨论苯乙烯的生产工艺流程设计与节能降耗措施。
一、苯乙烯生产工艺流程设计苯乙烯的工业生产主要通过气相法和液相法两种方式进行。
下面以气相法为例介绍工艺流程设计。
(1)原料准备苯乙烯的主要原料为乙烯和苯。
乙烯一般通过乙烯裂解装置获得,苯则可以通过煤焦油或石油精制过程中的副产品获得。
原料准备工序需要保证原料的纯度和稳定性,以确保后续反应的顺利进行。
(2)裂解反应乙烯和苯在裂解装置中进行催化裂解反应,生成苯乙烯。
裂解反应需要控制适当的温度、压力和催化剂的使用,以提高反应的转化率和选择性。
(3)分离与净化在裂解反应后,需要进行苯乙烯和副产物的分离与净化。
一般采用蒸馏、萃取和吸附等方法进行。
蒸馏可以实现苯乙烯的分离,而萃取和吸附则用于副产物的回收和再利用,以提高废料的综合利用率。
(4)精制与收尾处理经过分离与净化后,得到的苯乙烯仍然存在一些杂质和不纯物质。
为了提高苯乙烯的纯度和质量,还需要进行精制工艺。
常用的精制方法包括溶剂抽提、晶体分离和吸附等。
二、节能降耗措施在苯乙烯的生产过程中,为了实现更高的能源利用率和降低成本,可以采取一些节能降耗措施。
(1)优化裂解反应条件裂解反应是整个生产过程中能耗较高的环节,通过优化裂解反应条件可以降低能耗。
例如,合理调节温度和压力,控制催化剂的使用量,提高反应的转化率和选择性,从而减少废料产生和能源损耗。
(2)废热回收利用苯乙烯生产过程中产生大量的废热,通过废热回收利用可以降低能耗。
废热回收利用可以通过热交换器、蒸汽发生器等装置实现,将废热转化为热能或蒸汽供应给其他工艺或生活使用。
(3)工艺优化与设备更新对生产工艺进行优化,并及时更新设备,可以提高生产效率和能源利用率。
例如,采用先进的分离工艺和高效的设备,降低能耗和消耗。
(4)废料综合利用苯乙烯生产过程中产生的废料可以通过回收和再利用实现综合利用。
苯乙烯生产工艺流程
《苯乙烯生产工艺流程》
苯乙烯是一种重要的有机化工原料,广泛应用于合成树脂、塑料、橡胶和合成纤维等领域。
苯乙烯的生产工艺流程主要包括苯乙烯生产原料准备、苯乙烯生产过程和苯乙烯产品的后处理。
首先,苯乙烯的生产原料主要包括乙烯和苯。
乙烯是一种重要的石油化工产品,通常从石油裂解或天然气分离中得到。
而苯则是石油提炼过程中得到的一种芳香烃化合物。
这两种原料经过精炼和净化后,可以用于苯乙烯的生产。
其次,苯乙烯的生产过程主要通过乙烯与苯的反应来实现。
这个反应通常在高温、高压和催化剂的作用下进行。
乙烯和苯经过反应生成苯乙烯的物质,通常还伴随着一些气体的产生,这些气体通常需要进行回收利用。
整个反应过程一般需要在工艺装置中进行,以确保生产过程的安全和高效。
最后,苯乙烯产品的后处理通常包括分离、提纯和储存等步骤。
在苯乙烯生产过程中,会伴随着一些杂质物质的产生,这些杂质需要通过分离和提纯等工艺步骤来去除,从而得到纯净的苯乙烯产品。
而对于产生的一些气体,通常也需要进行处理和回收利用。
总的来说,苯乙烯的生产工艺流程是一个相对复杂的过程,需要经过原料准备、生产过程和产品后处理等多个环节。
只有严
格按照工艺流程进行操作,才能够确保苯乙烯产品的质量和生产的效率。
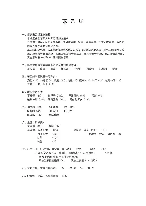
苯乙烯一、简述苯乙烯工艺流程:本装置由乙苯部分和苯乙烯部分组成。
乙苯部分包括:烃化反应系统、苯回收系统、轻组分脱除系统、乙苯回收系统、多乙苯回收系统及反烃化反应系统。
苯乙烯部分包括:乙苯蒸发及脱氢系统、乙艺凝液处理及汽提系统、尾气压缩及吸收系统、脱氢液预分馏系统、乙苯回收及粗分馏系统、苯和甲苯分系统、苯乙烯精馏系统、真空系统及TBC和NSI溶液配制系统。
二、熟悉掌握本装置的设备名称及其对应的位号:反应器塔器容器换热器工业炉汽轮机压缩机泵类三、苯乙烯装置流量计的种类:涡街(23)、均速管(2)、孔板(53)、电磁(6)、楔式(15)、转子(13)、就地转子(11)、双转子(9)、质量(10)四、液压计的种类石英管(64)、磁浮子(18)、导波雷达(59)、顶装(4)磁致伸缩(10)、浮筒开关(12)、热扩散开关(30)、五、调节阀(158) FO(29) FC(129)切断阀(47) FO(21) FC(26)自力式(20)阀后稳压六、温度计的种类:双金属(87)罐区(16)热电偶:多点K型(25)热电阻:双支Pt100 (16)双支K型(10) Pt100 (96)罐区划(15) K型(12)R型(2)七、压力:PG (压力表、真空表、差压表)(296)罐区(35)PT差压变送器(53 孔板)+(2均速)+(9阻吸力) 137台压力变送器(92)+(36绝对压力)双法兰液位变送器(8)双法兰流量(15(楔))八、可燃气体,有毒气体检测: CA (25+8) PA (17+2)九、F-1301 炉底火焰检测器(32)十、分析仪表:氧分析仪(AT-1301 AT-1302 烟气)(AT-1304A/B/C 含氧量)色谱仪(AIA-1401 AIA-1402 AIA-1403)十一、差压变送器开停表步骤,注意事项:启动:开正压阀、关平衡阀、开负压阀、停止则相反正确操作三阀组应遵守两个原则,不能让导压管内的凝结水或隔离液流失,不能使测量元件(膜盒或波纹管)单向受压或受热。
一、苯乙烯生产技术概述
苯乙烯(Ethylene)是一种重要的烯烃,具有广泛的用途和应用,包括乙烯基化学品、聚合物和重要聚合物基础等。
苯乙烯的主要生产方式有烷烃裂解、甲醇裂解法、加氢裂解和催化裂解法四种,其中,采用加氢裂解法是当今苯乙烯产量最大、技术最先进、投资成本最低的生产工艺。
二、10万吨/年苯乙烯生产工艺流程
1、原料储存:苯乙烯的原料主要有石油、煤矿等,原料应具备良好的化学稳定性、低灰份和低含水量。
一般采用槽车加气封(封装)的方式或者溢流减压设备,将原料储存在储罐中,确保原料的料液稳定性。
2、处理设备:必须配备良好的处理设备,以确保原料液位的准确控制和原料的均匀流动,并将原料精制成符合加氢反应条件的溶液。
3、加氢反应:加氢反应是苯乙烯生产过程中最关键的环节,并且在此环节中控制过程参数十分重要,如催化剂选择、反应压力、反应温度、反应时间等。
反应温度一般在200-260 ℃,压力值一般在60-100 bar,反应时间控制在30-60 min,以确保反应的高产率和高利润性。
4、洗涤和蒸发操作:主要目的是去除加氢反应中异质反应产生的反应产物,如水、二甲苯,以及H2S等污染物,同时也需要在反应器出口流向蒸发。
苯乙烯生产工艺流程及注意事项下载温馨提示:该文档是我店铺精心编制而成,希望大家下载以后,能够帮助大家解决实际的问题。
文档下载后可定制随意修改,请根据实际需要进行相应的调整和使用,谢谢!并且,本店铺为大家提供各种各样类型的实用资料,如教育随笔、日记赏析、句子摘抄、古诗大全、经典美文、话题作文、工作总结、词语解析、文案摘录、其他资料等等,如想了解不同资料格式和写法,敬请关注!Download tips: This document is carefully compiled by theeditor. I hope that after you download them,they can help yousolve practical problems. The document can be customized andmodified after downloading,please adjust and use it according toactual needs, thank you!In addition, our shop provides you with various types ofpractical materials,such as educational essays, diaryappreciation,sentence excerpts,ancient poems,classic articles,topic composition,work summary,word parsing,copy excerpts,other materials and so on,want to know different data formats andwriting methods,please pay attention!苯乙烯是一种重要的化工原料,主要用于生产聚苯乙烯、丁苯橡胶、乙丙橡胶等。
二、乙苯催化脱氢合成苯乙烯的工艺流程脱氢反应:强吸热反应;反应需要在高温下进行;反应需要在高温条件下向反应系统供给大量的热量。
由于供热方式不同,采用的反应器型式也不同。
工业上采用的反应器型式有两种:一种是多管等温型反应器,是以烟道气为热载体,反应器放在加热炉内,由高温烟道气,将反应所需要的热量通过管壁传递给催化剂床层。
另一种是绝热型反应器,所需要的热源是由过热水蒸气直接带入反应系统。
采用这两种不同型式反应器的工艺流程,主要差别:脱氢部分的水蒸气用量不同;热量的供给和回收利用方式不同。
(一)多管等温反应器脱氢部分的工艺流程反应器构成:是由许多耐高温的镍铬不锈钢钢管组成;或者内衬以铜锰合金的耐热钢管组成;管径为100~185mm;管长为3m;管内装填催化剂;管外用烟道气加热(见图4-9,P182)。
多管等温反应器脱氢部分的工艺流程图见图4-10(P182)所示。
反应条件及流程:1.原料乙苯蒸气和一定量的水蒸气混合;2.预热温度(反应进口):540℃;3.反应温度(反应出口):580~620℃;4.反应产物冷却冷凝:液体分去水后送到粗苯乙烯贮槽;不凝气体含有90%左右的H2,其余为CO2和少量C1及C2 可作为燃料气,也可以用作氢源。
5.水蒸气与乙苯的用量比(摩尔比)为6~9:1; (等温反应器脱氢,水蒸气仅作为稀释剂用)。
6.讨论:(1)等温反应器:要使反应器达到等温,沿反应器的反应管传热速率的改变,必须与反应所需要吸收热量的递减速率的改变同步。
(2)一般情况下,出口温度可能比进口温度高出几十度(传递给催化剂床层的热量,大于反应时需要吸收的热量。
)(3)催化剂床层的最佳温度分布以保持等温为好。
(4)在反应初期, 温度比较低有利:在反应初期,乙苯浓度高,平行副反应竞争激烈。
温度比较低,有利于抑制活化能比较高的裂解和水蒸气转化等副反应的进行。
(5) 接近反应器的出口,温度比较高有利:接近反应器的出口,乙苯浓度降低,反应的推动力减小,提高反应温度,不仅可以增大反应速度常数,也可以提高反应的推动力,从而加快脱氢反应速度,使乙苯能达到比较高的转化率。
苯乙烯工艺技术规程标准苯乙烯是一种重要的化工原料,广泛应用于塑料、橡胶、纺织、医药等多个行业。
为保证苯乙烯的生产安全和质量,制定一套苯乙烯工艺技术规程标准是非常必要的。
一、工艺步骤:苯乙烯的生产主要经过苯与乙烯的加成反应得到,其工艺步骤包括苯和乙烯的预处理、反应、分离、精馏和尾气处理等环节。
1.预处理:将原料苯和乙烯进行净化处理,去除其中杂质和不纯物质,以保证反应过程的纯净性。
2.反应:将经过预处理的苯和乙烯混合后,加入适量的催化剂,在适当的温度和压力条件下进行加成反应。
反应过程中需控制催化剂的用量和反应时间,以保证反应的效果。
3.分离:将反应得到的混合物进行分离,分离出苯乙烯和副产物,以及未反应物质。
采用适当的分离技术,如蒸馏、萃取等,确保分离效果。
4.精馏:对苯乙烯进行精制处理,去除其中的杂质和不纯物质,提高苯乙烯的纯度。
5.尾气处理:对产生的尾气进行处理,如脱硫、脱氮等,以减少污染物的排放。
二、操作规范:1.操作条件:操作过程中需严格控制温度、压力和物料的进料速率,确保反应过程的安全性和稳定性。
2.原料质量:对原料苯和乙烯的质量要求严格,要求纯度高、无杂质。
3.催化剂使用量:催化剂的使用量应符合工艺要求,过少会影响反应效果,过多则增加生产成本。
4.反应时间:根据实际情况,确定合适的反应时间,以保证反应充分进行,并避免过度反应。
5.分离技术:选择合适的分离技术,如蒸馏、萃取等,确保分离效果。
6.尾气处理:尾气处理过程中,要确保废气排放符合环保要求,采取有效的净化措施,减少对环境的影响。
三、安全措施:1.操作人员需经过专业培训,掌握工艺技术规程,了解所有操作细节和安全措施。
2.在工艺设备中安装必要的安全阀、保护装置和报警系统,确保反应过程的安全性。
3.定期检查和维护设备,确保设备正常运行,防止设备故障和泄漏等安全事故发生。
4.严格遵守工艺规范,禁止超过设备容量和操作条件范围,以避免事故的发生。
苯乙烯生产工艺流程苯乙烯是一种重要的化工原料,广泛用于塑料、合成纤维、橡胶等行业。
下面我们来介绍一下苯乙烯的生产工艺流程。
苯乙烯的生产主要是通过乙苯的裂解反应得到。
裂解反应是指将分子较大的乙苯分子打断,使之分解成较小的苯乙烯分子。
整个生产过程分为以下几个步骤。
首先是乙苯的预处理。
乙苯经过脱烷和除酚处理后,进入到预热器中进行预热。
预热器中的乙苯温度增加到约450℃,使其达到裂解反应的温度要求。
同时,还需要加入一定的催化剂,例如铁适配体催化剂,以促进裂解反应的进行。
然后是乙苯的裂解反应。
预热后的乙苯进入到裂解炉中,裂解炉内的温度保持在约700-750℃,此时乙苯分子受到热能激发,发生断裂。
乙苯分子中的碳-碳键断裂,生成苯乙烯等较小分子。
裂解炉内还需加入适量的稀释剂,如蒸汽或天然气,以保持炉内的温度控制。
裂解反应后的产物经过冷却、冷凝、卸除催化剂等处理步骤,得到含有苯乙烯的混合物。
该混合物还含有其他杂质,需要经过分离和纯化。
分离是根据各组分的沸点差异进行的。
通过分馏塔,将混合物中的杂质逐步分离出去,得到苯乙烯和一定的副产物。
纯化是为了去除副产物和提高苯乙烯的纯度。
纯化一般采用精馏操作。
首先进行粗馏,将其中含有低沸点物质的部分去掉。
然后再进行精馏,将苯乙烯纯化到要求的纯度。
最后,将得到的苯乙烯液体经过凝固、过滤、洗涤等处理,得到苯乙烯的产品。
总的来说,苯乙烯的生产工艺主要包括乙苯的预处理、乙苯的裂解反应、产物的处理和纯化等步骤。
通过这些步骤,可以高效地生产出优质的苯乙烯产品。
苯乙烯生产工艺流程设计与安全评价一、引言随着化工行业的发展,苯乙烯作为一种重要的有机化合物,广泛应用于合成树脂、塑料、橡胶等领域。
然而,在苯乙烯生产过程中,存在一定的安全风险和环境问题。
因此,本文将对苯乙烯的生产工艺流程进行设计,并进行相应的安全评价。
二、苯乙烯生产工艺流程设计1. 原料准备苯和乙烯是苯乙烯的主要原料,其纯度和质量对产品的产率和质量具有重要影响。
因此,在生产前应确保原料的纯度达到要求,并进行必要的净化处理。
2. 反应炉设计苯乙烯的生产主要通过乙烯的加成反应来实现。
反应炉的设计需要考虑反应温度、压力、催化剂的选择等因素。
确保反应条件的控制精确和稳定,同时最大程度地提高反应产率。
3. 分离与净化反应后的产物中含有未反应的原料、副反应产物和杂质。
因此,需要进行分离与净化步骤,以提高苯乙烯的纯度和得率。
分离方式、操作条件等需要根据实际情况进行选择。
4. 产品回收苯乙烯的回收对于提高工艺经济性至关重要。
采用适当的分离技术和工艺流程,可以实现苯乙烯的高效回收,并最大程度减少资源的浪费。
5. 废物处理苯乙烯生产过程中会产生一定量的废物,包括废气、废水和废渣等。
这些废物对环境和人体健康具有一定危害性。
因此,需要建立相应的废物处理系统,合理处理和处置废物,以减少对环境的影响。
三、苯乙烯生产工艺安全评价1. 危险性评估苯乙烯生产过程中存在着一些潜在的危险因素,如高温高压、易燃易爆等特性。
通过对工艺流程的危险性评估,可以确定潜在的危险源,并采取相应的安全措施进行控制。
2. 安全控制措施针对工艺流程中的危险源,需要制定相应的安全控制措施,包括工艺条件的控制、设备的安全性设计、操作员的培训等方面。
合理的安全控制措施可以保障生产过程的安全性。
3. 应急预案苯乙烯生产过程中,可能会发生事故和突发情况。
因此,需要制定相应的应急预案,明确应急处理措施和责任分工,以确保在事故发生时能够迅速做出反应,保护人员的生命安全和财产安全。
年产两万吨苯乙烯的工艺流程一、原料准备。
咱们得先有原料呀。
生产苯乙烯的主要原料有乙苯呢。
这乙苯得保证有足够的量,而且质量得过关。
就像是做饭,你得先把食材准备好,还得是新鲜的好食材。
乙苯的纯度要是不够高,那后面生产出来的苯乙烯质量可能就会打折扣。
它得经过严格的检验,各项指标都要符合生产要求才行。
二、乙苯脱氢反应。
有了原料乙苯之后呢,就要让它进行脱氢反应啦。
这个反应可有点神奇哦。
它需要在特定的反应条件下进行,就像是给化学反应打造一个特殊的小环境。
温度得达到一定的高度,而且还得有合适的催化剂。
这个催化剂就像是化学反应的小助手,没有它,反应可就没那么顺利了。
在高温和催化剂的作用下,乙苯分子里的氢原子就开始“离家出走”啦,这样就逐渐生成了苯乙烯。
不过这个反应也不是一蹴而就的,得持续一段时间,让反应充分进行。
三、产物分离。
反应完了之后,可不是就直接得到苯乙烯成品了哦。
里面混合着好多其他的东西呢。
这时候就得进行产物分离啦。
就像从一堆宝贝和石头的混合物里把宝贝挑出来一样。
要通过各种分离的方法,把苯乙烯从其他的物质中分离出来。
比如说可以利用不同物质的沸点不同,进行蒸馏分离。
苯乙烯有它自己特定的沸点,把混合物加热到合适的温度,苯乙烯就会变成气体跑出来,然后再把它冷却变成液体收集起来,而其他沸点不同的物质就留在原来的地方啦。
四、提纯精制。
分离出来的苯乙烯虽然大部分是我们想要的,但可能还不是特别纯。
这就需要进行提纯精制啦。
这一步就像是给苯乙烯来个大变身,让它变得更加纯净、更加优质。
可以采用一些化学或者物理的方法,把里面残留的少量杂质去掉。
经过这一步之后,苯乙烯的纯度就大大提高啦,能够满足各种高端的生产需求。
五、储存和包装。
最后呢,提纯精制好的苯乙烯就要进行储存和包装啦。
这就像是把做好的美味点心放进漂亮的盒子里保存起来一样。
苯乙烯得存放在合适的容器里,要考虑到它的化学性质,避免它和容器发生反应或者泄漏。
包装也要做得严严实实的,这样才能保证苯乙烯在运输和销售的过程中不会出现问题。
苯乙烯工艺流程苯乙烯是一种重要的有机化工原料,广泛应用于塑料、橡胶、合成纤维等领域。
下面将介绍苯乙烯的生产工艺流程。
苯乙烯的生产工艺主要通过烯烃合成法进行,具体步骤如下:1. 原料准备:生产苯乙烯的主要原料包括苯和乙烯。
苯是一种由石油加工或煤炭转化得到的化工原料,乙烯则是石化行业的重要产品。
2. 催化剂制备:苯乙烯的生产需要使用特定的催化剂,常用的催化剂是磷酸镏(H3PO4)。
3. 反应器装填:将催化剂装填进反应器中,并控制好反应器的温度和压力。
4. 原料进料:将苯和乙烯以一定比例进料到反应器中进行反应。
在加料的过程中需要控制好进料的速度和比例,以保证反应的顺利进行。
5. 反应过程:在合适的温度和压力下,苯和乙烯通过催化剂的作用发生反应,生成苯乙烯。
这个反应的化学方程式为:C6H6 + C2H4 → C6H5CH=CH2该反应是一个烯烃聚合反应,生成的苯乙烯分子会逐渐聚合成长链状结构。
6. 产物分离:将反应器产出的混合物进行分离,分离出苯乙烯和未反应的原料苯和乙烯。
常用的分离方法是蒸馏和萃取。
7. 苯乙烯提纯:经过分离后得到的苯乙烯还含有杂质,需要进行进一步的提纯处理。
常用的提纯方法包括结晶、萃取和蒸馏等。
8. 产品包装:经过提纯处理的苯乙烯可以进行包装,以便运输和销售。
总的来说,苯乙烯的生产工艺流程包括原料准备、催化剂制备、反应器装填、原料进料、反应过程、产物分离、苯乙烯提纯和产品包装等步骤。
这个工艺流程经过多年的发展和改进,已经成为一个相对成熟的工业化生产过程。
通过科学的控制和优化参数,可以高效地生产出高质量的苯乙烯产品,满足市场的需求。
苯乙烯生产工艺流程
《苯乙烯生产工艺流程》
苯乙烯是一种重要的化工原料,广泛用于生产聚苯乙烯塑料、合成橡胶和合成树脂等产品。
其生产工艺流程通常包括苯乙烯催化裂化和蒸馏精制两个主要步骤。
首先,苯乙烯催化裂化是将石油裂解气油(C5~C6)和乙烯(C2H4)通过催化剂的作用,在高温下进行分子重组而形成
苯乙烯。
这个过程主要分为裂解、分离和催化三个步骤。
在裂解阶段,原料气体在催化剂的作用下发生裂解反应,生成苯乙烯、苯、硫化氢和其他副产物。
然后,通过一系列的分离操作,将苯乙烯从其它副产物中分离出来。
最后,经过一系列废气净化处理,再将含有苯乙烯的气体送往催化裂化装置进行催化反应,生产更高纯度的苯乙烯。
其次,蒸馏精制过程是将催化裂化产生的苯乙烯液态产物进行进一步的精馏处理,以获得高纯度的苯乙烯产品。
该过程主要包括预分馏、粗提纯和精提纯三个步骤。
预分馏是将裂化产物进行粗分馏,将其中的苯乙烯和轻烃分离。
然后在粗提纯过程中,通过加热蒸馏、减压和冷凝等操作,将苯乙烯分离出来。
最后,在精提纯阶段,通过多级蒸馏,并结合吸附分离和气相色谱等技术,获得高纯度的苯乙烯产品。
综上所述,苯乙烯生产工艺流程主要包括苯乙烯催化裂化和蒸馏精制两个主要步骤。
这种工艺流程能够高效、持续地生产高
品质的苯乙烯原料,为苯乙烯及其下游产品的生产提供了可靠的技术支持。
苯乙烯是一种重要的化工原料,广泛应用于合成橡胶、塑料、纺织品、颜料、涂料等领域。
针对年产10万吨苯乙烯工艺设计,以下是一种常见
的工艺路线:
1.原料准备:选取高纯度的乙苯和乙烯作为原料。
乙苯和乙烯通过合
适的准备设备,如储罐和过滤器,保证原料的纯度和稳定性。
2.催化剂准备:苯乙烯的生产需要一种催化剂,通常采用磺化锌(ZnSO4)作为催化剂。
催化剂通过适当的浓度和温度的溶液配制而成。
3.催化反应:原料乙苯和乙烯在催化剂存在的条件下,在合适的温度、压力和反应时间下反应生成苯乙烯。
反应采用连续流动的方式进行,通过
控制反应器的温度和压力,将废气中的杂质去除,提高苯乙烯的纯度。
4.分离提纯:反应后的混合物进入分离提纯装置,分离苯乙烯和副产
物的混合物。
分离方法通常采用蒸馏、吸附、结晶等方式,提高苯乙烯的
纯度并回收部分副产物。
5.产品处理:分离得到的苯乙烯进一步进行产品处理,包括脱氢、脱色、脱臭等工序。
这些工序能够进一步提高苯乙烯的纯度和质量。
6.产品存储和包装:经过处理后的苯乙烯经过脱水、过滤等工序后,
储存在合适的容器中,并进行包装和存储,确保产品的质量和安全。
以上是一种常见的年产10万吨苯乙烯的工艺设计方案,工艺中要注
意原料的纯度和催化剂的浓度、温度等参数的控制,以保证苯乙烯的质量
和产量。
另外,工艺中还应该注重废气回收和废水处理,以降低对环境的
影响,并保证生产的可持续性。
50万吨苯乙烯工艺设计苯乙烯(Styrene)是一种重要的有机化工原料,广泛用于合成聚苯乙烯(PS)等高分子材料,也用于生产橡胶、塑料和纺织品等多个工业领域。
针对50万吨苯乙烯工艺设计,以下是一份详细阐述的设计报告,涵盖工艺流程、设备选型、工艺参数等方面的内容。
一、工艺流程:根据市场需求和前期调研结果,我们确定了以下工艺流程:1.负荷预处理:对进料原料进行去除杂质和预处理,确保进料的质量和纯度。
2.反应器系统:将经过预处理的进料原料与催化剂混合进入反应器,进行聚合反应,生成苯乙烯。
3.纯化系统:将反应生成的混合物进行蒸馏和分离,得到高纯度的苯乙烯产品。
4.尾气处理:对产生的废气进行处理,达到环境排放标准。
二、设备选型:1.负荷预处理设备:采用筛选机和除尘器进行原料的分类和清理。
2.反应器系统:选择反应釜作为主要反应器,配备搅拌设备和温度控制系统,以保证反应条件的稳定和控制。
3.纯化系统:采用多级蒸馏设备,以分离目标产品和废弃物。
4.尾气处理设备:选择除尘器和吸收器,以去除废气中的杂质,并达到环境排放标准。
三、工艺参数:1.负荷预处理:原料进料量为100万吨/年,除杂率为90%以上。
2.反应器系统:反应温度为80-120℃,反应压力为1-5MPa,反应时间为2-4小时,反应收率为70%以上。
3.纯化系统:初级蒸馏温度为140-160℃,压力为0.1-0.2MPa,分离效率为90%以上;辅助蒸馏温度为170-190℃,压力为0.1-0.2MPa,分离效率为95%以上。
4. 尾气处理:尾气中杂质含量小于0.1%,排放浓度小于1 mg/m³。
四、安全措施:1.在整个工艺过程中,加强对化学品的储存、搬运和处理的安全控制,避免泄漏和事故发生。
2.设立安全警示标志和完善的防护设备,以保障工人的人身安全。
3.设备和系统中的自动监测和报警装置,及时发现故障和危险情况,并采取相应的控制措施。
五、经济效益:1.根据市场需求和生产能力,按照每年50万吨苯乙烯的产量计算,可以估计出产值和产量之间的比例关系。
苯乙烯装置工艺流程叙述一、乙苯工艺流程简述本工艺包设计的乙苯装置界区内包括烃化反应系统(亦称烃化反应系统)、苯回收系统、乙苯回收系统、多乙苯回收系统、烷基转移反应系统(亦称反烃化反应系统)。
为解决反应器在再生时停产影响,也是为了规避放大风险,烃化反应系统设计成反应器R-2101A/B、加热炉F-2101A/B、换热器E-2101A/B;E-2102A/B;E-2103A/B两套并联操作。
来自罐区的新鲜苯、油水分离器的回收苯、精馏工段回收的循环苯在T-2201苯回收塔汇合,用苯循环泵P-2201A/B泵入苯进料气化器E-2101A/B的壳程,管程的高压蒸汽将其加热而气化,气相苯分别进入两套苯换热器E-2103A/B的壳程,与管程的高温反应器出料换热而被过热。
过热后的苯被分成两股:主苯流和急冷苯流。
主苯流进入反应器进料加热炉F-2101A/B被加热到反应温度,进入烃化反应R-2101A/B。
界区外的原料乙醇用乙醇进料泵P-2101A/B加压,进入工艺水换热器E-2204,与苯塔回流罐底部排出的油水混合物换热回收热量,温度升至接近泡点,导入E-2102A/B乙醇蒸发器,用高压蒸汽将其气化,分段进入两台并联的烃化反应器。
在R-2101A/B中,乙醇发生脱水反应生成乙烯与水蒸汽,继而苯和乙烯发生烃化反应,生成乙苯及少量二乙苯、多乙苯等。
为稳定反应器的温度,每段催化剂床层之间都有与进料乙醇蒸气相混合的急冷苯进入,使反应温度在适当范围内。
反应器出料依次通过苯换热器E-2103A/B管程和苯回收塔再沸器E-2201管程被冷却后,便进入苯回收塔T-2201进行精馏分离。
T-2201塔顶馏出苯、水和轻组分尾气,塔底则采出粗乙苯。
罐区来的新鲜苯用新鲜苯泵P—2302A/B加压后通过乙苯/苯换热器冷E-2208与来自乙苯塔回流泵的产品热乙苯换热,进入苯塔回流罐V—2201,补充回流罐的液位。
苯塔回流泵将回流罐的一部分苯打入T-2201塔顶。
苯乙烯是一种重要的有机化工原料,广泛应用于塑料、橡胶、纺织、染料、医药和农药等领域。
本文将介绍年产10万吨苯乙烯的工艺设计。
一、工艺流程概述:1.原料准备:苯和乙烯是制取苯乙烯的主要原料,需确保质量良好且符合工艺要求。
苯可以通过石油精制过程中的脱芳烃装置得到,而乙烯可以通过石化工业中的乙烯裂解装置得到。
此外,还需要制备适量的催化剂和溶剂。
2.反应制取:苯乙烯的制备主要通过芳烃酸碱催化剂的蒸汽相重排反应进行。
具体步骤如下:(1)将苯和乙烯按照一定的摩尔比例混合,并加入适量的催化剂和溶剂。
(2)将混合气体送入蒸汽相重排反应器中,在适当的温度和压力下进行反应。
(3)反应后,得到的产物含有苯乙烯、苯和乙烯等组分。
此时,需要进行分离精制。
3.分离精制:制取苯乙烯后,还需对产物进行分离和精制处理。
(1)首先,通过减压蒸馏,将产物中的苯乙烯和苯分离出来。
(2)然后,将分离出的苯乙烯进一步纯化,以去除其中的杂质。
这可以通过进一步的精馏、洗涤或吸附等方式实现。
(3)最终,得到纯度高的苯乙烯产品。
二、工艺优化考虑因素:1.反应条件的优化:反应温度、压力、催化剂种类和用量等参数需要合理选择,以提高苯乙烯的产率和选择性。
2.能源消耗的降低:在反应制取和分离精制过程中,应优化过程条件,减少能源的消耗,如降低反应温度、压力和采用节能设备等。
3.原料损耗的控制:在苯和乙烯的供应和管道输送过程中,需要采取相应措施,减少原料的损耗。
4.废弃物的处理:在工艺过程中产生的废水、废气和废渣等废弃物应进行有效处理和利用,以减少对环境的影响。
三、安全环保考虑:1.设备与工艺安全:在工艺设计中,应考虑设备的耐压、耐腐蚀和操作的安全性,以确保工艺的稳定和安全。
2.废物的处理和排放:在废水、废气和废渣的处理过程中,应符合国家的环保要求,并采取相应的净化和排放措施。
3.火灾和爆炸的防护:对于易燃、易爆的物质,应设置防爆措施,如进行静电防护、加装安全装置等。
苯乙烯装置工艺流程叙述一、乙苯工艺流程简述本工艺包设计的乙苯装置界区内包括烃化反应系统(亦称烃化反应系统)、苯回收系统、乙苯回收系统、多乙苯回收系统、烷基转移反应系统(亦称反烃化反应系统)。
为解决反应器在再生时停产影响,也是为了规避放大风险,烃化反应系统设计成反应器R-2101A/B、加热炉F-2101A/B、换热器E-2101A/B;E-2102A/B;E-2103A/B两套并联操作。
来自罐区的新鲜苯、油水分离器的回收苯、精馏工段回收的循环苯在T-2201苯回收塔汇合,用苯循环泵P-2201A/B泵入苯进料气化器E-2101A/B的壳程,管程的高压蒸汽将其加热而气化,气相苯分别进入两套苯换热器E-2103A/B的壳程,与管程的高温反应器出料换热而被过热。
过热后的苯被分成两股:主苯流和急冷苯流。
主苯流进入反应器进料加热炉F-2101A/B被加热到反应温度,进入烃化反应R-2101A/B。
界区外的原料乙醇用乙醇进料泵P-2101A/B加压,进入工艺水换热器E-2204,与苯塔回流罐底部排出的油水混合物换热回收热量,温度升至接近泡点,导入E-2102A/B乙醇蒸发器,用高压蒸汽将其气化,分段进入两台并联的烃化反应器。
在R-2101A/B中,乙醇发生脱水反应生成乙烯与水蒸汽,继而苯和乙烯发生烃化反应,生成乙苯及少量二乙苯、多乙苯等。
为稳定反应器的温度,每段催化剂床层之间都有与进料乙醇蒸气相混合的急冷苯进入,使反应温度在适当范围内。
反应器出料依次通过苯换热器E-2103A/B管程和苯回收塔再沸器E-2201管程被冷却后,便进入苯回收塔T-2201进行精馏分离。
T-2201塔顶馏出苯、水和轻组分尾气,塔底则采出粗乙苯。
罐区来的新鲜苯用新鲜苯泵P—2302A/B加压后通过乙苯/苯换热器冷E-2208与来自乙苯塔回流泵的产品热乙苯换热,进入苯塔回流罐V—2201,补充回流罐的液位。
苯塔回流泵将回流罐的一部分苯打入T-2201塔顶。
T-2201塔底采出的粗乙苯则送至乙苯回收塔T -2202进一步加工。
在T-2201塔顶共沸馏出的水冷凝进入回流罐V-2201,由于高温下苯与工艺水有乳化现象,将大部分是水的乳化液从回流罐底部导出,与乙醇进入反应器的量按1:1的比例排入工艺水换热器E-2204B 管程,将热量交换给进料乙醇,然后进一步进入工艺水冷却器E-2205壳程,用循环水冷却到40℃-15℃消除乳化现象,进入油水分离系统,分出的工艺水经汽提脱苯后作为废热回收系统的补充水,苯则回用。
苯塔回流罐V-2201导出的气相进入苯塔尾冷器,将水蒸汽与苯进一步冷凝下来,凝液自流到V-2201底部乳化液导出管,不凝气则通过苯塔的压力控制排放到反烃化加热炉F-2102进口,进一步利用回收其中的乙烯与苯。
在乙苯塔T-2202中,塔顶气在乙苯塔冷凝器E—2207管程被软水冷凝,进入乙苯塔回流罐V—2202。
一部分作为回流液打回T—2202,另一部分热乙苯通过乙苯/苯换热器E—2208将热量传给来自罐区的新鲜苯,作为本单元的精制乙苯产品而输往苯乙烯单元或罐区,E—2202中的软水则被蒸发成低压蒸汽送苯乙烯工段综合利用。
T-2202塔底采出物送入多乙苯(PEB)回收塔T-2203实现精馏分离。
可循环组分二乙苯由T -2203塔顶馏出,通入PEB回收塔冷凝器E-2211管程,同壳程的水换热而被冷却冷凝。
冷凝液在PEB回流罐V-2203中实现汽/液分离。
二乙苯被泵送到F—2102导入反烃化反应系统进行烷基转移反应以增产乙苯。
由V-2203析出的不凝气则被PEB塔真空泵P—2206A/B抽吸,从而使二乙苯回收塔T-2203实现真空操作。
T-2203塔底产物多乙苯残油送至界外。
由二乙苯回流泵P-2205A/B排出的二乙苯与来自E—2208的新鲜苯汇合,一同进入反烃化加热炉F—2102对流段预热,先后进入反烃化加热器E—2104A与反烃化换热器E—2104B,被中压蒸汽完全气化,并回收反烃化出料热量,返回F-2102对流段,被进一步加热到反烃化反应温度,再被导入反烃化反应器R-2102。
在R-2102中,PEB同苯发生烷基转移反应,生成乙苯。
R-2102的出料先后通过反烃化换热器E—2104B的管程和反烃化反应器出料蒸汽发生器E-2105的管程而被冷却冷凝,进而被导入反烃化产物闪蒸罐V—2205。
在V—2205中,比苯更易挥发的组分从罐顶顶气相口逸出,经尾冷器E—2215冷凝冷却后,排出系统。
苯和比苯更重的组分(乙苯、多乙苯等)则由V—2205罐底排出,用闪蒸罐底泵P—2207送到苯回收塔T-2201。
催化剂再生:考虑切换方便与节省电能,不设置专门的再生气加热炉,催化剂再生系统的再生气加热炉即苯加热炉F—2101A/B与反烃化加热炉F—2102。
再生气热交换器即E-2103A/B与E—2104A/B。
本工艺中无论烃化反应器还是反烃化反应器,当催化剂因结焦而减活或失活后,都可以进行反应器体内烧焦再生。
催化剂再生的方法是由氮气和工业风(空气)按规定的比例配制成再生气,在一定温度和压力下流经催化剂床层。
因长期运行而结焦并失活的烃化催化剂或烷基转移催化剂上的焦碳和(或)焦油接触再生气后发生氧化反应(燃烧)生成CO2或(和)CO,催化剂在烧掉结焦后便在一定程度上恢复活性。
再生时,通过调节再生气中O2含量,严格控制烧焦过程催化剂床层的峰值温度。
这里再生气是通过再生气循环压缩机C—2101 循环使用,以节省氮气。
返回的再生气通过换热器回收热量后,进入再生气冷却器E—2106 将温度冷却到C—2101 能接受的程度,并在再生气缓冲缸V—2101 分离除去烧焦油产生的冷凝水,返回C—2101。
用再生气压力调节系统将多余的再生气排出。
二、脱氢工艺流程简述1、脱氢反应部分(1)乙苯蒸发及脱氢部分:来自0.35MPa蒸汽管网的蒸汽经主蒸汽分液罐(V-2301)分液后进入蒸汽过热炉(F-2301)A室,加热到836℃后进入第二脱氢反应器(R-2302)顶部的再热器,出来的蒸汽降温至604℃进入蒸汽过热炉(F-2301)B室,加热至815℃后进入第一脱氢反应器(R-2301)底部的混合器。
来自中间罐区的新鲜乙苯与来自苯乙烯分离部分的循环乙苯混合后,再与来自0.35MPa蒸汽管网的蒸汽按照最低共沸组成控制流量进入乙苯蒸发器(E-2304)壳程。
乙苯蒸发器(E-2304)管程用0.35MPa 蒸汽作为热源,蒸发温度95℃。
从乙苯蒸发器(E-2304)出来的乙苯/水混合物蒸汽经过热器(E-2301)回收脱氢产物热量达到500℃左右后进入第一脱氢反应器(R-2301)底部的混合器与蒸汽过热炉(F2301B)的过热蒸汽混合温度达627℃,压力54kPa(A)立即进入。
第一脱氢反应器(R-2301)催化剂床层,乙苯在负压绝热条件下发生脱氢反应。
由于乙苯脱氢反应为吸热反应,第一反应器流出物温度降至547℃。
出料经第二脱氢反应器(R-2302)顶部的再热器(E-2300)加热至632℃后进入第二脱氢反应器(R-2302) 催化剂床层。
实现第二阶段负压绝热脱氢反应。
乙苯分别经历了在R-2301和R-2302中完成的二个阶段绝热脱氢反应后,温度为583℃的反应产物从R-2302中排出,首先进入(乙苯)过热器(E-2301)管程,同壳程的进料乙苯换热后,降温至347℃后进入低压废热锅炉(E-2302)的管程,加热壳程的锅炉给水,在壳程产生350KpaG蒸汽反应产物自身温度便降至160℃,并进入低低压废热锅炉(E-2303)的管程。
由于E-2303处于较低的压力下,绝压紧29Kpa,自E-2303流出的温度降至120℃的反应产物仍呈气态,被导入下游的工艺凝液处理系统及尾气处理系统作进一步加工。
中压废热锅炉(E-2302)产生0.35MPa饱和蒸汽经汽包(V-2303)送0.35MPa蒸汽管网,低压废热锅炉(E-2303)产生0.04MPa饱和蒸汽送0.04MPa蒸汽管网。
由低压废热锅炉(E-2303)出来的脱氢产物压力29kPa(A),同尾气处理系统解析塔(T-2303)塔顶排出的气流汇成的物流,进入急冷器(X-2301)。
在此喷入温度为51℃左右的急冷水,同气流发生直接接触换热,反应产物气流被急骤冷却到69℃左右(仍呈气态),从急冷器(X-2301)流出,继而进入主冷凝器(E-2305)的管程,被冷却到54℃(呈气、液两相),并实现分离。
主冷器(E-2305)冷却后的气体同来自气提塔冷凝器(E-2307)壳程的气态物流汇合并导入后冷器(E-2306)壳,被管程的冷冻水进一步冷却到38℃左右,可冷凝组分被进一步冷凝下来,未冷凝的尾气则排向尾气处理系统。
主冷凝器(E-2305)排出的凝液同后冷器(E-2306)排出的凝液汇合,并集合其它物流,混合液温度约为51℃,进入油水分离器(V-2305)实现脱氢液同水的分离。
油水分离器(V-2305)顶部设置管线同主冷器(E-2305)管程气体出口管线连通,使油水分离器(V-2305)释放出来的不凝性气体得到排放,并借此达到压力平衡,以便于物流进入油水分离器(V-2305)。
(2)工艺凝液处理及汽提部分:进入油水分离器(V-2305)的液体温度51℃,分层后上层油相为脱氢液,经挡板流入油相收集室由脱氢液泵(P-2301)送往苯乙烯分离部分的粗苯乙烯塔(T-2401)。
或输送至脱氢液储罐。
下层水相为含油工艺凝液,由冷凝液泵(P-2302)输送,经过聚结器(V-2312),进一步实现油/水分离。
所得油相工艺凝液由聚结器(V-2312)顶部溢出,返回油水分离器(V-2305);所得水相工艺凝液自聚结器(V-2312)底部排出,一部分凝液进入急冷器(X2301)另一部分凝液经过过滤器,进入汽提塔冷凝器(E-2307)的管程与壳程温度为77℃左右的气提塔顶气换热,继而进入混合器(X-2302),同350KPaG蒸汽直接混合升温至77℃左右后作为汽提塔进料进入汽提塔(T-2301)顶部。
汽提塔(T-2301)是一座筛板塔。
它的底部通入的是40KpaG的低低压蒸汽,通过水蒸气的气提作用,脱除自塔顶流下的工艺凝液中的烃类物质。
由该塔塔顶排出温度为77℃左右的烃--水蒸汽混合物在汽提塔冷凝器(E-2307)中同汽提塔进料换热而被冷却冷凝,所得71℃左右的冷凝液返回油水分离器(V-2305),未冷凝的气体同主冷器(E2305)管程排放的未冷凝气体汇合成的物流进入后冷器(E2306).汽提塔塔底温度为82℃左右的约为61.5t/h工艺凝液从塔底排出,经汽提塔釜液泵P-2303增压后,进入工艺水处理器(V-2306A/B)加以处理,大部分作为锅炉给水排至界外,小部分则进入工艺凝液冷却器(E-2308)的壳程,经冷却水冷却后,进入尾气压缩机(C-2301)作为喷淋水。