内部控制缺陷认定标准
- 格式:doc
- 大小:217.00 KB
- 文档页数:16
内部控制内部缺陷认定标准
内部控制内部缺陷认定标准是由注册会计师协会(AICPA)和美国注册会计师协会(NASBA)共同发布的《审计准则》中定义的。
以下是一些常见的内部控制缺陷类型及其认定标准:
1. 设计缺陷:这是指内部控制的逻辑或结构存在问题,可能导致错误决策或错误行为。
例如,一个缺乏监督或检查的流程可能被认为是一个设计缺陷。
2. 执行缺陷:这是指内部控制没有得到适当的执行,可能导致错误的决策或行为。
例如,一个没有得到正确执行的流程或被忽视的监控程序可能被认为是一个执行缺陷。
3. 沟通缺陷:这是指内部控制的信息传递存在问题,可能导致错误的决策或行为。
例如,一个信息传递不清或不一致的流程可能被认为是一个沟通缺陷。
4. 维护缺陷:这是指内部控制的维护和更新存在问题,可能导致错误的决策或行为。
例如,一个没有得到定期维护和更新的流程或被忽视的改进建议可能被认为是一个维护缺陷。
以上只是一些基本的定义,具体的内部控制内部缺陷认定标准可能会因公司和行业的不同而有所不同,应参考具体的法规和标准。
XXX股份有限公司内部控制缺陷认定标准
4
6
7
8
10
11
12
13
14
15
16
17
1.信息系统上线
前未对软件产品
功能、稳定性、易
用性等进行充分
评估;
2.信息系统开发、
系统管理、维护、
操作使用职责未
进行分离;
运 3。
信息系统上线前行未对业务流程进
行充分调研,佶息系统对业务关键控制点能起到控制作用。
1.未对信息系统中安全进行定期评估;2.未对信息系统数据进行及时备份;
3.未制定信息系统应急预案;
4.对系统数据流向管理不严,导致信息泄露;
5.信息系统硬件配置调整、软件#数修改
1.未编制信息系统操作规范;
2.未对操作人员进行u 培训,导致倌息不能高效运转,系统错误操作频繁。
1.公司在建立信息系统时对软件产品的选择,对产品功能、稳定性、易用性等进行评估,满足公司需要;
2.对软件供应商的售后服务质量进行了评估,选择适合公司需要的软件供应商;
3.信息系统能达到对生产经营业务流程关键控制点进行良好控制;
4.对信息系统开发、系统管理、维护、操作使用的职责进行了分离;
5.己撰写信息系统操作规范,对信息系统使用人员均进行培训;
6.信息系统数据己及时备份;
7.对信息系统运行过程中出现的异常进行记录,并对异常进行分析评估,进行了有效控制;
8.制定信息系统应急预案;
9.对系统数据流向进行了管控,严防信息泄露;
10.对信息系统相关资产的接触,进行授权审批;
11.对信息系统硬件配置调整、软件参数修改严格管
18。
内部控制缺陷认定参考标准序号项目重大缺陷重要缺陷一般缺陷1 一、非财务报告内部控制缺陷2定性标准董事会(类似权力机构)及其专业委员、监事会、经理层职责权限、任职资格和议事规则缺乏明确规定,或未按照权限和职责履行未落实“三重一大”政策要求,缺乏民主决策程序领导班子成员在经营管理中职责权限不清、交叉任职或内部控制建立和实施中分工不当3 因决策程序不科学或失误,导致重大并购失败,或者新并购的单位不能持续经营未开展风险评估,内部控制设计未覆盖重要业务和关键风险领域,不能实现控制目标分(子)企业负责人未履行内部控制职责,长期(一年)未听取内部控制工作汇报4 企业投资、采购、销售、财务等重要业务缺乏控制或内部控制系统整体失效未建立信息搜集机制和信息管理制度,内部信息沟通存在严重障碍。
对外信息披露未经授权。
信息内容不真实,遭受外部监管机构处罚投资项目无计划或超计划,或未按规定招投标,或先施工后补签合同5高级管理人员或关键岗位人员流失50%以上未建立举报投诉和举报人保护制度,或举报信息渠道无效大型工程项目开工、工程变更、项目撤销未事先获得批准序号项目重大缺陷重要缺陷一般缺陷6 违反国家法律或内部规定程序,出现重大环境污染或质量等问题,引起政府或监管机构调查或引发诉讼,造成重大经济损失或企业声誉严重受损全资、控股子企业未按照法律法规建立恰当的治理结构和管理制度,决策层、管理层职责不清,未建立内控制度,管理散乱工程建设违规或监造不力,造成质量不合格或经济损失7内部控制重大和重要缺陷未得到整改委派子企业或分(子)企业所属子企业的代表未按规定履行职责,造成企业利益受损已竣工并投入使用的项目未按规定办理竣工验收手续,或未按规定暂估转资并计提折旧8 违反国家法律或内部规定程序,出现环境污染或质量等问题,在国家级新闻媒体频繁报道,造成经济损失或企业声誉受损采购业务的计划、采购、验收、财务、合同管理等岗位职责不清,缺乏相互监督制衡,管理混乱9违规或违章操作造成重大或较大安全事故,或迟报、谎报、瞒报事故销售业务的信用政策未经信用领导小组审批,销售价格政策未经审批10 未按规定审批或未经授权签署合同11 未按规定开立或使用银行账户12定量标准(直接财产损失)超过1000万元100万元至1000万元低于100万元13 二、财务报告内部控制缺陷序号项目重大缺陷重要缺陷一般缺陷14定性标准董事、监事和高层管理人员滥用职权,发生贪污、受贿、挪用公款等舞弊行为未经授权进行担保、投资有价证券、金融衍生品交易和处置产权/股权造成经济损失会计机构负责人缺乏必要的任职资格和胜任能力15 企业因发现以前年度存在重大会计差错,更正已上报或披露的财务报告违规泄露财务报告、并购、投资等重大信息,导致企业股价严重波动或企业形象出现严重负面影响财会岗位职责不清晰,关键的不相容岗位未有效分离16企业审计委员会(或类似机构)和内部审计机构对内部控制监督无效企业财务人员或相关业务人员权责不清,岗位混乱,涉嫌经济、职务犯罪,被纪检监察部门双规,或移交司法机关固定资产和存货未按制度规定清查和盘点,差异处置未经恰当审批或未提出处理意见17 外部审计师发现当期财务报告存在重大错报,且内部控制运行未能发现该错报因执行政策偏差、核算错误等,受到处罚或企业形象出现严重负面影响未按制度规定与外部往来单位对账,对账差异1 个月以上未处理或未提出处理措施;内部往来及关联方交易出现差异,3 个月以上未处理或未提出处理措施18销毁、藏匿、随意更改发票、支票等重要原始凭证,造成经济损失未按规定编制银行存款余额调节表,或调节表差异1个月以上未处理序号项目重大缺陷重要缺陷一般缺陷19现金收入不入账、公款私存或违反规定设立“小金库”重要原始凭证如出、入库单、提、发货单、开出发票、支票等不连号或未经审批取消原始凭证20一人保管支付款项所需的全部印章,开通网上银行的,由一人保管网银卡和密码21在境外货币资金管理中,未审批擅自在境外银行开户22会计凭证未按规定装订、保管和归档,或会计凭证丢失23 系统管理员、安全管理员、应用系统管理员的设置未执行不相容岗位(职务)分离24定量标准(潜在错报金额)超过1000万元100万元至1000万元低于100万元。
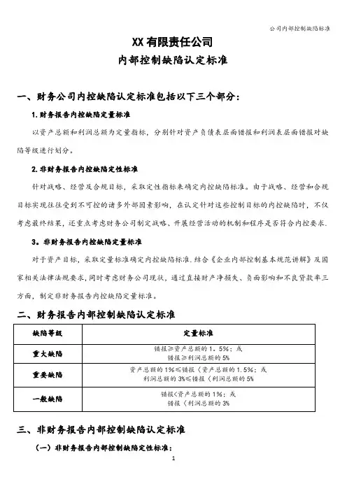
XX有限责任公司内部控制缺陷认定标准一、财务公司内控缺陷认定标准包括以下三个部分:1.财务报告内控缺陷定量标准以资产总额和利润总额为定量指标,分别针对资产负债表层面错报和利润表层面错报对缺陷等级进行划分。
2.非财务报告内控缺陷定性标准针对战略、经营及合规目标,采取定性指标来确定内控缺陷标准。
由于战略、经营和合规目标实现往往受到不可控的诸多外部因素影响,在认定针对这些控制目标的内控缺陷时,不仅考虑最终结果,还重点考虑财务公司制定战略、开展经营活动的机制和程序是否符合内控要求.3。
非财务报告内控缺陷定量标准对于资产目标,采取定量标准确定内控缺陷标准.结合《企业内部控制基本规范讲解》及国家相关法律法规要求,同时考虑财务公司现状,通过直接财产净损失、负面影响和不良贷款率三方面,制定非财务报告内控缺陷定量标准。
二、财务报告内部控制缺陷认定标准三、非财务报告内部控制缺陷认定标准(一)非财务报告内部控制缺陷定性标准:1。
重大缺陷;1)缺乏内部控制,导致经营行为严重违反国家法律、法规的禁止性规定,出现重大失泄密案件,受到重大经济处罚或产生重大财产损失;2)缺乏“三重一大"决策制度,或违反“三重一大”决策程序,造成决策严重失误,产生重大财产损失或重大负面影响;3)缺乏发展战略,或战略实施不到位导致发展方向严重偏离发展战略;4)缺乏人力资源体系保障,导致关键人才大量流失;5)社会责任履行不当,导致发生负面事件并持续引起国际、国家主流媒体关注;6)重要业务缺乏制度控制或制度系统性失效;7)重要金融业务运行严重不规范,导致控制缺失;8)未建立风险评估机制或未对重大风险采取控制措施,产生重大财产损失或重大负面影响;9)内部控制评价确定的“重大缺陷”未得到整改;10)内部控制监督机构对内部控制监督无效。
2。
重要缺陷1)缺乏内部控制,导致经营行为违反国家法律、法规的禁止性规定,出现较大失泄密案件、受到较大经济处罚或产生较大财产损失;2)缺乏“三重一大”决策制度,或违反“三重一大”决策程序,导致决策出现较大失误,产生较大财产损失或一定负面影响;3)发展战略未适时调整,或战略实施不到位导致发展方向与发展战略偏离较大;4)人力资源体系保障不足,导致关键人才部分流失;5)社会责任履行不当,导致发生负面事件并持续引起当地主流媒体关注;6)缺乏明确的企业文化,导致公司严重缺乏凝聚力和竞争力;7)主要业务缺乏制度控制或重要制度失效;8)风险评估机制不健全,未对重要风险采取控制措施,产生较大财产损失或一定负面影响;9)内部控制评价确定的“重要缺陷"未得到整改;10)内部控制监督机构对内部控制监督明显不足.3.一般缺陷1)一般缺陷为除重大缺陷、重要缺陷以外的其他控制缺陷.(二)非财务报告内部控制缺陷定量标准:。
企业内部控制缺陷的认定标准
1. 目标的设定,企业内部控制缺陷的认定需要首先明确企业的
内部控制目标,包括财务报告的可靠性、资产保护、合规性等方面。
2. 风险识别,识别潜在的风险和威胁,包括内部和外部的风险
因素,例如财务欺诈、资产侵占、信息安全等。
3. 控制活动的有效性,评估企业内部控制措施的设计和实施情况,包括审计、监督、授权、记录等方面的控制活动是否有效。
4. 信息与沟通,检查企业内部控制信息的及时性、准确性和全
面性,以及内部沟通机制是否畅通。
5. 监督与评价,评估企业内部控制的监督和自我评价机制,包
括内部审计、风险管理、监督委员会等。
这些标准可以帮助企业识别和认定内部控制缺陷,从而及时采
取措施加以改进和完善。
内审内控必备!内部控制缺陷认定标准(建议收藏)下载温馨提示:该文档是我店铺精心编制而成,希望大家下载以后,能够帮助大家解决实际的问题。
文档下载后可定制随意修改,请根据实际需要进行相应的调整和使用,谢谢!并且,本店铺为大家提供各种各样类型的实用资料,如教育随笔、日记赏析、句子摘抄、古诗大全、经典美文、话题作文、工作总结、词语解析、文案摘录、其他资料等等,如想了解不同资料格式和写法,敬请关注!Download tips: This document is carefully compiled by the editor. I hope that after you download them, they can help yousolve practical problems. The document can be customized and modified after downloading, please adjust and use it according to actual needs, thank you!In addition, our shop provides you with various types of practical materials, such as educational essays, diary appreciation, sentence excerpts, ancient poems, classic articles, topic composition, work summary, word parsing, copy excerpts,other materials and so on, want to know different data formats and writing methods, please pay attention!内部控制是一个组织内部设立的一套管理制度和程序,通过这些制度和程序对组织的资产、保密信息、合规性等方面进行监控和管理,以确保组织的目标和利益得到有效保障。
一、财务报告内部控制缺陷的评价标准1、定量标准
2、定性标准内控缺陷
定量标准 表明内部控制可能存在重大缺陷的迹象,主要包括:
(一)董事、监事和高级管理人员舞弊。
(二)公司更正已经公布的财务报表。
(三)注册会计师发现当期财务报表存在重大错报,而内部控制在运行过程中未能发现该错报。
(四)公司审计委员会和监察审计部对内部控制的监督无效。
(五)内部控制评价的结果特别是重大或重要缺陷未得到整改。
(六)重要业务缺乏制度控制或制度系统性失效。
二、非财务报告内部控制缺陷的评价标准
内控缺陷等级认定标准
注解1:对所有缺陷进行初步分级后,内部控制评价项目组编制《内部控制缺陷汇总表》,结合日常监督和专项监督发现的内部控制缺陷及其持续改进情况,提出认定意见,并向经理层、董事会、监事会报告。
缺陷类型由董事会予以最终认定。
重大缺陷重要缺陷一般缺陷
造成500万元(约合全年营业收入0.5%)以上的重大错报的事项
造成100万元-500万元(约合全年营业收入0.1%-0.5%)的严重
错报的事项
造成100万元(约合营业收入0.1%)以下的错报的事项。
XXX公司内部控制缺陷认定标准为完善XXX公司(以下简称“公司”)内部控制制度,确保年度报告期间内部控制评价工作有效开展,促进公司规范运作和健康发展,根据《企业内部控制基本规范》及其配套指引的有关规定,结合公司规模结构、经营特点、行业特点、风险水平等因素,确定公司内部控制缺陷认定标准。
一、内部控制缺陷的分类(一)按照内部控制缺陷成因或来源,内部控制缺陷包括设计缺陷和运行缺陷。
1、设计缺陷:指缺少为实现控制目标所必需的控制,或现存控制设计不适当,即使正常运行也难以实现控制目标。
2、运行缺陷:指设计有效(合理且适当)的内部控制由于运行不当包括未按设计的方式或意图运行、运行的时间或频率不当、没有得到一贯有效运行、执行人员缺乏必要授权或专业胜任能力等,无法有效实现控制目标。
(二)按照影响公司内部控制目标实现的严重程度,分为重大缺陷、重要缺陷和一般缺陷。
1、重大缺陷,是指一个或多个控制缺陷的组合,可能导致公司严重偏离控制目标。
当存在任何一个或多个内部控制重大缺陷时,应当在内部控制评价报告中做出内部控制无效的结论。
2、重要缺陷,是指一个或多个控制缺陷的组合,其严重程度低于重大缺陷,但仍有可能导致公司偏离控制目标。
重要缺陷的严重程度低于重大缺陷,不会严重危及内部控制的整体有效性,但也应当引起执行董事、经理层的充分关注。
3、一般缺陷,是指除重大缺陷、重要缺陷以外的其他控制缺陷。
(三)按照影响公司内部控制目标的具体表现形式,将内部控制缺陷分为财务报告缺陷和非财务报告缺陷,缺陷主要以定性和定量分析划分。
1、财务报告缺陷,主要是指不能合理保证财务报告可靠性的内部控制设计和运行缺陷。
换句话说,财务报告缺陷,是指不能及时防止或发现并纠正财务报告错报的内部控制缺陷。
2、非财务报告缺陷,是指虽不直接影响财务报告的真实性和完整性,但对企业经营管理的合法合规、资产安全、经营效率和效果以及发展战略等控制目标的实现存在不利影响的其他控制缺陷。
内控缺陷的认定标准内控是指组织为实现既定目标所建立的、为识别、评估和管理相关风险而制定的一系列方法和措施。
内控缺陷是指在设计或运行中,使得内控无法有效防范或者发现重大错误的不足。
内控缺陷的认定对于组织的管理和运营至关重要,因此需要建立一套明确的标准来进行认定。
首先,内控缺陷的认定需要考虑内部控制的五大要素,控制环境、风险评估、控制活动、信息与沟通、监督。
控制环境是内控的基础,包括组织的管理层对内控的态度、道德和价值观。
风险评估是指组织对内部和外部的风险进行识别和评估,以确定内控措施的合理性。
控制活动是指组织为管理风险而制定的政策和程序。
信息与沟通是指组织内外部信息的传递和沟通机制。
监督是指对内控体系的监督和评价。
其次,内控缺陷的认定需要考虑内控的设计和运行是否符合相关的法律法规和行业标准。
内控的设计是否符合相关的法律法规和行业标准是内控缺陷认定的重要依据之一。
内控的运行是否符合相关的法律法规和行业标准是内控缺陷认定的另一个重要依据。
再次,内控缺陷的认定需要考虑内控的有效性。
内控的有效性是指内控是否能够有效地防范和发现重大错误。
内控的有效性是内控缺陷认定的最终标准。
最后,内控缺陷的认定需要考虑内控的重要性。
内控的重要性是指内控对组织目标的实现的重要程度。
内控的重要性是内控缺陷认定的重要依据之一。
综上所述,内控缺陷的认定需要考虑内部控制的五大要素、内控的设计和运行是否符合相关的法律法规和行业标准、内控的有效性和内控的重要性。
只有综合考虑这些因素,才能够准确认定内控缺陷,为组织的管理和运营提供有效的参考依据。
内部控制内部缺陷认定标准
内部控制内部缺陷的认定标准主要根据缺陷的严重程度和表现形式来确定。
以下是具体的分类:
1.重大缺陷:重大缺陷是指严重程度已使设备不能继续安全运行,
随时可能导致发生事故或危及人身安全的缺陷。
这种缺陷可能表现为设备的故障、安全事故、质量问题等。
在内部控制评价过程中,如果发现存在这种缺陷,应立即报告管理层,并采取措施进行修复。
2.重要缺陷:重要缺陷是指一个或多个控制缺陷的组合,可能导致
企业严重偏离控制目标。
这种缺陷可能表现为企业的运营效率低下、财务报告不准确、法律法规遵守不严格等。
在内部控制评价过程中,如果发现存在这种缺陷,应报告管理层,并制定相应的修复计划。
3.一般缺陷:不构成重大缺陷和重要缺陷的财务报告内部控制缺陷,
应认定为一般缺陷。
这种缺陷可能表现为日常运营中的小错误、流程中的不顺畅等。
在内部控制评价过程中,如果发现存在这种缺陷,应进行记录和报告,但不需要立即采取修复措施。
对于以上三种缺陷,认定标准还包括成因分析和重要程度评估。
成因可能是内部管理、流程设计、员工素质等方面的原因;重要程度则根据缺陷可能对企业运营和财务状况的影响程度来确定。
内部控制缺陷认定标准为保证XX公司(以下简称公司)内部控制制度的建立健全和有效执行,促进公司规范运作和健康发展,根据《企业内部控制基本规范》的有关规定,结合公司实际,制定本认定标准。
凡有下列情形之一的均视为有内部控制缺陷。
1公司确定的财务报告内部控制缺陷评价的定量标准如下:项目重大缺陷重要缺陷一般缺陷营业收入潜在错报错报≥营业收入总额的0.6%营业收入总额的0∙3%≤错报<营业收入总额的0.6%错报<营业收入总额的0.3%资产总额潜在错报错报≥资产总额的0.6%资产总额的03%≤错报<资产总额的66%错报<资产总额的0.3%公司确定的财务报告内部控制缺陷评价的定性标准如下:(1)出现以下情形的,认定为重大缺陷:a.董事、监事、高级管理人员滥用职权,发生贪污、受贿、挪用公款等舞弊行为;b.财务报告存在重大错报,需要更正已公布报告;c,未设立内部监督机构,内部控制无效;d.重要业务缺乏制度控制或制度体系失效。
(2)出现以下情形的,认定为重要缺陷:未按公认会计准则选择和应用会计政策;b「当期财务报告存在重要错报,未能识别该错报;C.重要业务制度或系统存在缺陷;d.未建立反舞弊程序和控制措施。
(3)一般缺陷:未构成重大缺陷、重要缺陷标准的其他内部控制缺陷。
2、公司确定的非财务报告内部控制缺陷评价的定量标准如下:项目重大缺陷重要缺陷一般缺陷营业收入潜在错报错报≥营业收入总额的0.6%营业收入总额的03%≤错报<营业收入总额的0.6%错报<营业收入总额的0.3%资产总额潜在错报错报≥资产总额的0.6%资产总额的0∙3%≤错报<资产总额的0.6%错报<资产总额的0.3%公司确定的非财务报告内部控制缺陷评价的定性标准如下:(1)出现以下情形的,认定为重大缺陷:缺陷发生的可能性高,会严重降低工作效率或效果、或严重加大效果的不确定性、或使之严重偏离预期目标。
(2)出现以下情形的,认定为重要缺陷:缺陷发生的可能性较高,会显著降低工作效率或效果、或显著加大效果的不确定性、或使之显著偏离预期目标。
财务报告内部控制缺陷的认定标准
财务报告内部控制缺陷的认定标准通常包括以下几个方面:
1. 缺陷的实质性影响:缺陷对财务报告的准确性、完整性、及时性、可信性和连贯性等方面可能产生的实质性影响。
2. 缺陷的类型:缺陷的种类,如会计制度、财务记录和报告制度、内部监管体系、风险管理等各个环节可能存在的缺陷。
3. 缺陷的程度和频次:缺陷的程度和影响,并评估缺陷的频次和可能性。
4. 缺陷的根本原因:识别缺陷的根本原因,例如管理层对内控的关注不足、员工缺乏培训或知识不足、技术设备不足以支持内部控制等。
5. 内部控制自评:管理层和内部财务机构进行的自我评估,包括内部控制与风险管理系统、审计资料或其他相关证明材料。
综上,财务报告内部控制缺陷的认定应该综合考虑以上多个方面的因素,为确保财务报告准确性和可靠性提供有效保障。
企业内部控制缺陷定量标准一、引言随着企业经营环境的日益复杂化和企业规模的扩大,内部控制作为企业管理的重要手段,其有效性与完善程度受到越来越多企业的关注。
内部控制缺陷的识别和整改成为企业保障资产安全、提高经营效率的关键。
本文将探讨企业内部控制缺陷定量标准的制定与应用,以期为企业提供有益的参考。
二、企业内部控制缺陷的定义与分类1.控制环境缺陷:指企业内部控制环境中存在的不足,如管理层对内部控制重视程度不够、组织结构不合理等。
2.风险评估过程缺陷:企业在风险评估过程中存在的问题,如风险识别不全、风险评估方法不合理等。
3.信息系统缺陷:企业在信息系统建设与运行过程中存在的不足,如系统设计不合理、信息传递不畅等。
4.内部监督缺陷:企业内部监督机制不完善,无法有效对企业内部控制实施情况进行监督。
三、定量标准的重要性企业内部控制缺陷的定量标准有助于企业对内部控制缺陷进行全面、系统的评估,为企业提供明确的整改方向。
同时,定量标准还有利于企业将内部控制缺陷与业绩考核、人员奖惩等挂钩,提高内部控制的有效性。
四、企业内部控制缺陷定量标准的制定方法1.定性分析与定量分析相结合:在分析企业内部控制缺陷时,既要考虑定性问题,也要关注定量指标,确保评估结果的全面性。
2.确定指标体系:根据企业内部控制缺陷的分类,构建完整的指标体系,确保评估的维度覆盖所有关键领域。
3.确定权重和评分标准:根据各指标的重要性,合理分配权重,并设定评分标准,以便对企业内部控制缺陷进行量化评估。
五、企业内部控制缺陷定量标准的应用1.评估流程:企业应定期开展内部控制缺陷评估,确保及时发现并整改缺陷。
2.缺陷整改与跟踪:企业应根据评估结果,制定整改措施,并对整改过程进行跟踪,确保整改效果。
3.结果运用:企业应将内部控制缺陷评估结果作为业绩考核、人员奖惩等方面的依据,激发员工积极性。
六、案例分析(此处插入具体案例,阐述企业内部控制缺陷定量标准在实际中的应用,以及取得的成效。
财务报告内部控制缺陷认定标准
财务报告内部控制缺陷的认定标准由该缺陷可能导致财务报表错报的重要程度来确定,具体包括以下三个方面:
1. 合理可能性:判断一项内部控制缺陷是否可能导致财务报表错报的重要依据是其是否具备合理可能性。
也就是说,如果缺陷发生的可能性大于微小可能性(几乎不可能发生),那么该缺陷就可能被认定为重要。
2. 潜在错报金额:如果一项缺陷单独或连同其他缺陷可能导致的潜在错报金额较大,那么该缺陷可能被认定为重要。
3. 重要性水平:对于重大错报的认定,涉及企业确定的财务报表的重要性水平。
企业可以采用绝对金额法或相对比例法来确定重要性水平。
如果一项内部控制缺陷单独或连同其他缺陷具备合理可能性导致不能及时防止、发现并纠正财务报表中的重大错报,就应将该缺陷认定为重大缺陷。
综上所述,财务报告内部控制缺陷的认定标准主要取决于该缺陷是否具备合理可能性导致财务报表错报,以及该错报的潜在金额大小。
如果企业的财务报告内部控制存在一项或多项重大缺陷,就不能得出该企业的财务报告内部控制有效的结论。
内部控制重大缺陷认定
内部控制是公司治理的基础,是确保企业合法合规经营、资产安全、财务报告及相关信息真实完整的重要保障。
根据《企业内部控制基本规范》和相关指引的要求,内部控制重大缺陷是指一个或多个控制缺陷的组合,可能造成企业严重偏离控制目标。
内部控制重大缺陷的认定,需要结合企业自身情况,从定性和定量两个方面进行审慎分析和判断。
具体包括:
1. 定性认定:主要关注缺陷对实现内部控制目标的影响程度。
例如,违犯国家法律法规的情况;决策程序导致重大失误;重要业务缺乏制度控制或制度始终无法有效执行;内部控制评价的结果特别是重大或重要缺陷未得到整改等。
2. 定量认定:主要关注缺陷造成的直接或间接财务损失。
例如,资产损失和营业收入潜在错报金额占资产总额和营业收入的比重程度等。
企业应当建立内部控制缺陷认定标准,规范内部控制缺陷认定程序,对于认定为内部控制重大缺陷的,应及时向董事会、监事会和其他相关部门报告,并制定整改计划,及时采取整改措施,消除缺陷的影响。
对于存在内部控制重大缺陷的重大事项,企业还应当及时向主管部门报告或公开披露。
XXX股份有限公司内部控制缺陷认定标准
. 4
6
7
8
10
11
12
13
14
15
16
17
1.信息系统上线
前未对软件产品
功能、稳定性、易
用性等进行充分
评估;
2.信息系统开发、
系统管理、维护、
操作使用职责未
进行分离;
运 3.信息系统上线前行未对业务流程进行
充分调研,佶息系统对业务关键控制点能起到控制作用。
1.未对信息系统中安全进行定期评估;2.未对信息系统数据进行及时备份;
3.未制定信息系统应急预案;
4.对系统数据流向管理不严,导致信息泄露;
5.信息系统硬件配置调整、软件#数修改随
1.未编制信息系统操作规范;
2.未对操作人员进行u 培训,导致倌息不能高效运转,系统错误操作频繁。
1.公司在建立信息系统时对软件产品的选择,对产品功能、稳定性、易用性等进行评估,满足公司需要;
2.对软件供应商的售后服务质量进行了评估,选择适合公司需要的软件供应商;
3.信息系统能达到对生产经营业务流程关键控制点进行良好控制;
4.对信息系统开发、系统管理、维护、操作使用的职责进行了分离;
5.己撰写信息系统操作规范,对信息系统使用人员均进行培训;
6.信息系统数据己及时备份;
7.对信息系统运行过程中出现的异常进行记录,并对异常进行分析评估,进行了有效控制;
8.制定信息系统应急预案;
9.对系统数据流向进行了管控,严防信息泄露;
10.对信息系统相关资产的接触,进行授权审批;
11.对信息系统硬件配置调整、软件参数修改严格管
18。