健康管理师技能A卷及答案
- 格式:doc
- 大小:32.50 KB
- 文档页数:3
2023年健康管理师之健康管理师三级能力提升试卷A卷附答案单选题(共30题)1、属于糖尿病不可改变危险因素的是( )A.多囊卵巢综合征B.抑郁C.体力活动减少D.代谢综合征E.糖耐量减低【答案】 A2、脑栓塞的临床特征主要是()A.起病急骤,病情几天内达高峰B.起病急骤,病情几秒或几分钟内达高峰C.起病急骤,病情几秒或几分钟内达高峰,几天内逐渐平稳D.起病急骤,病情几天内逐渐平稳【答案】 B3、风险管理的方法不包括()。
A.识别风险B.健康体检C.选择方案D.风险评价【答案】 B4、脑梗死的临床特征主要是A.多在安静时急性起病,病情几天内达高峰B.多在绪激动或活动时急性起病,病情几天内达高峰C.多在安静时缓慢起病,病情几天内达高峰D.多在安静时急性起病,病情逐渐平稳【答案】 A5、膳食纤维最重要的生理功能是A.改善大肠功能B.降低血脂吸收C.降低餐后血糖D.产生饱腹感E.补充营养【答案】 A6、不属于一般人群膳食指南内容的有( )。
A.食物多样,谷类为主B.少盐少油,控糖限酒C.吃动平衡,健康体重D.禁烟禁酒E.多吃蔬果奶类大豆【答案】 D7、高血压患者规范治疗百分比计算正确的是A.规范治疗百分比=(每年社区能按照医嘱接受规范治疗的高血压患者人数)/(社区实际管理的高血压患者总人数)×100%B.规范治疗百分比=(每年社区能按照医嘱接受规范治疗的高血压患者人数)/(社区估算的总体高血压患者数)×100%C.规范治疗百分比=(每年社区能按照医嘱接受规范治疗的高血压患者人数)/(当年社区中全部高血压患者人数)×100%D.规范治疗百分比=(每年社区能按照医嘱接受规范治疗的高血压患者人数)/(社区中估算的总体慢性病患者数)×100%E.规范治疗百分比=(每年社区能按照医嘱接受规范治疗的高血压患者人数)/(当年社区中全部慢性病患者人数)×100%【答案】 C8、我国居民长期钙摄入不足,每天摄入( )g奶或相当量乳制品可以较好补充不足。
2022年-2023年健康管理师之健康管理师三级能力测试试卷A卷附答案单选题(共30题)1、现代医学临床专业学科的建立方式不包括()A.按诊断手段建立的学科B.按治疗手段建立的学科C.按病种建立的学科D.按产生时代建立的学科E.按治疗对象建立的学科【答案】 D2、()是指保险人为了减轻自身直接业务的风险,往往将其经营业务的一部分或大部分按照合同约定转让给其他保险人或再保险集团,从而分散过于集中的保险标的风险。
A.理赔时的风险控制B.核保时的风险控制C.条款设计时的风险控制D.对风险转移的方法一一再保险【答案】 D3、不属于糖尿病患者预防运动低血糖发生措施的是()A.糖尿病患者运动时应随身携带糖果备用B.初次运动和改变运动量时应注意监测血糖变化C.糖尿病患者参加运动初期建议有同伴陪同D.使用胰岛素的患者在运动前最好将胰岛素注射于运动肌肉E.晚上运动时应增加主食的摄入,以预防发生夜间低血糖【答案】 D4、下列糖尿病并发症中,1型糖尿病最易发生的并发症是()A.微血管病变(致盲、肾衰)B.神经病变C.代谢综合症(TG↑、HDL↓、BP↑、FPG↑)D.大血管病变(冠心、高血压、脑卒中、糖尿病足)【答案】 A5、男士正常的腰臀比应小于()。
A.0.85B.1.50C.1.80D.1.00E.1.20【答案】 D6、某社区拟针对辖区内糖尿病患者开展健康教育干预活动,制定了用药、饮食、运动、血糖监测一系列计划。
A.多吃红肉B.补充蛋白质C.新鲜卫生D.控制总能量E.不吃盐【答案】 D7、统计推断的意义( )A.假设检验和参数估计B.用样本估计总体参数C.检验和参数估计D.用样本总体参数【答案】 B8、脑梗死的病因中,最重要的是。
A.动脉硬化B.高血压C.动脉壁炎症D.真性红细胞曾多症E.血高凝状态【答案】 A9、测量肥胖程度的描述,下列哪项不准确()A.评价中心性肥胖程度最实用的人体测量学指标是BMIB.大多数个体的BMI与身体脂肪的百分含最有明显相关性C.BMI不能说明身体脂肪分布D.衡量中心性肥胖程度最实用、最简单的指标是wc【答案】 A10、抽样的目的是( )A.研究样本统计量B.由样本统计量推断总体参数C.研究典型案例研究误差D.研究总体统计量E.计算谁确【答案】 B11、下列关于中国保健食品的叙述,错误的是A.营养素补充剂是以补充人体所必需的营养素为目的B.蛋白粉是我国较为常见的一种营养素补充剂C.以中国传统养生保健理论和现代医学理论为指导,满足群众保健需求的营养素可以成为我国保健食品D.营养素补充剂和声称具有特定保健功能的食品是我国保健食品的主要组成E.我国营养素的功能之一是调节机体功能,降低疾病的发生风险【答案】 B12、钱女士,45岁,从事办公室工作,BMI25.5kg/㎡,不爱运动。
2023年健康管理师之健康管理师三级能力检测试卷A卷附答案单选题(共30题)1、专题调查的()是指由调查员到现场对观察对象进行直接观察、检查、测量或计数而取得资料。
A.普查法B.问卷法C.访谈法D.实地观察法【答案】 D2、如果范先生现在开始停止吸烟,请问其身体会发生的变化正确的是A.24小时内肺活量增加B.3天内心脏病的危险大大降低C.5天后手脚温度趋于正常D.1~9个月内其咳嗽和呼吸困难症状会减轻E.1年内其癌症患病几率会下降【答案】 D3、环境中的噪声、沟通双方的情绪、信念和偏见以及跨文化沟通中对不同符号的解释等都是沟通的()A.背景B.信息C.障碍【答案】 C4、下列关于观察技巧的叙述,不正确的是A.在对方讲话时把视线转移到其他地方B.要建立在诚恳、坦然的基础之上C.有时通过观察获得的信息比用耳朵获取的信息更有价值D.观察的技巧主要是细心、全面和敏锐E.通过眼睛观察对方的表情、动作等【答案】 A5、以下关于疾病保险说法正确的是()A.是以约定医疗行为的发生为给付保险金的条件B.以费用作为依据,与疾病诊断不直接相关C.风险因素多,经营管理复杂D.合同通常设有等待期【答案】 D6、()作用是指除保险合同中约定的费用保障服务内容以外,其服务内涵还逐步延伸到与参保人员关系密切、专业性很强的医疗、预防、保健等服务范畴。
A.经营健康风险B.拓宽保险投资领域C.控制保险赔付风险D.延伸保险服务内容7、中国人群疾病谱的特点是。
A.感染性疾病得到完全控制B.感染性疾病发病率和死亡率上升C.感染性疾病发病率和死亡率下降,一些慢性病的危险明显上升D.慢性病是威胁人们健康的主要因素E.意外伤害是威胁人们健康的主要因素【答案】 C8、一、某社区卫生服务站2018年开始责任医生进家庭试点工作,并为社区居民建立健康档案,将辖区内35岁以上常住居民的高血压患者和2型糖尿病患者作为慢性病管理的工作重点。
A.区域B.对象C.变化程度D.内容E.时间【答案】 B9、《中国居民平衡膳食宝塔》的第一层是谷薯类食物,它每天的摄入量是()g。
2023年-2024年健康管理师之健康管理师三级能力检测试卷A卷附答案单选题(共45题)1、下列哪项不是保健灸法的作用()A.养脏腑B.降虚火C.和气血D.通经络【答案】 B2、()是指以约定疾病的发生为给付保险金条件的人身保险。
A.护理保险B.疾病保险C.重大疾病保险D.失能收入损失保险【答案】 B3、()是指人格中的动力结构,是个性结构中最活跃的因素,它以积极性和选择性为特征,决定个体对客观事物的态度和行为对象的选择,它制约着人的全部心理活动。
A.人格力量B.人格特征C.人格类型D.人格倾向性【答案】 D4、健康管理师二级应具备多少种能力()A.48种B.21种C.25种D.37种【答案】 A5、张某因大量服用有毒的蘑菇出现剧烈呕吐、腹泻()。
A.细菌性食物中毒B.有毒植物中毒C.真菌及其毒霉素食物中毒D.动物性食物中毒E.化学性食物中毒【答案】 B6、不属于危害健康的行为生活方式的是()。
A.摄食种类多B.高盐饮食C.吃隔夜剩菜D.不吃早饭E.高脂饮食【答案】 A7、康复治疗的()是指针对病、伤、残者的功能障碍,指导患者参与选择性、功能性活动的治疗方法。
A.作业疗法B.心理治疗C.物理疗法D.言语治疗【答案】 A8、注意餐后2小时血糖计时应该从进餐的( )开始计算。
A.第一口B.最后一口C.中间时间D.餐后半小时【答案】 A9、体质指数BMI是判断是否超重或肥胖的常用指标,体质指数的公式为A.体重和身高的比值(WT(kg)/HT(m)2)B.体重和身高平方的比值C.身高和体重平方的比值D.身高和体重的比值【答案】 B10、某公司高管王先生,48岁,中等身材,体态偏胖,近期常感觉疲惫、头晕、胸闷、不能集中精力,平时工作压力大,经常加班、熬夜、应酬,口服降压药5年。
最近获悉老同学突然急性心肌梗死,开始担心自己的健康状况,有改善健康状况的需求和愿望,自行来到健康管理机构寻求专业指导和帮助。
A.个人基本信息表、健康体检表、行为危险因素调查表、高血压管理随访表B.个人基本信息表、健康体检表、糖尿病管理随访表、高血压管理随访表C.个人基本信息表、健康体检表、行为危险因素调查表、糖尿病管理随访表D.个人基本信息表、行为危险因素调查表、糖尿病管理随访表、高血压管理随访表E.健康体检表、行为危险因素调查表、糖尿病管理随访表、高血压管理随访表【答案】 A11、骨关节系统疾病的首选影像学检查方法是()A.超声诊断B.X线检查C.CT检查D.磁共振检查【答案】 B12、不属于基本卫生保健原则的是( )A.合理布局B.适宜技术C.综合利用D.政府主导E.预防为主【答案】 D13、某男,58岁,糖尿病病人,妻子建议他注意合理饮食,进行规律锻炼,以防冠心病发生,这属于()。
2023年健康管理师之健康管理师三级能力检测试卷A卷附答案单选题(共30题)1、周先生,45岁,企业主管,身高175cm,体重95kg,血压135/85mmHg。
工作紧张,经常熬夜。
平时应酬多,嗜好吸烟,不爱运动。
其母亲患有高血压和糖尿病。
A.合理安排膳食B.吃动平衡,控制饮食C.尽量不要加班D.加大运动量E.晚上提早睡觉【答案】 B2、健康教育的()是教育人们形成有益于健康的认知和技能,从影响健康的因素角度讲,既作用于倾向因素,也作用于强化因素。
A.环境策略B.政策策略C.教育策略D.干预策略【答案】 C3、在倾听他人谈及个人遭遇的痛苦时,我们表示安抚的方式可以是()A.不屑一顾B.微笑C.提出问题D.握住对方的手E.身体后仰【答案】 D4、个人健康风险评估报告的内容不包括()。
A.健康风险评估的结果B.健康体检建议C.健康危险因素的总结D.健康教育信息E.健康指导内容【答案】 C5、成功的行为改变项目与健康教育、行为矫正、作业计划实施和绩效反馈机制联合在一起,通过至少()周的健康管理师一对一过程管理,客户的健康改善会有意想不到的效果,而且这个效果会随着个人健康习惯的形成而影响人的一生。
A.20B.18C.15D.12【答案】 D6、在某社区一项针对肥胖的健康教育干预试验中,对项目活动的执行情况进行评估的是()A.过程评价B.总结评价C.形成译价D.结局评价E.效应评价【答案】 A7、我国引起癌症的最主要的危险因素是()A.不合理膳食B.吸烟C.病原体感染D.职业危害【答案】 B8、三级预防中的第一级预防是指()A.治疗预防B.三早预防C.临床前期预防D.病因预防E.临床期预防【答案】 D9、赵女士,58岁,身高158cm,体重74kg,平日不爱运动,体检发现血糖偏高,经内分泌科确诊患有2型糖尿病,并为赵女士提供了糖尿病药物治疗和非药物治疗的建议A.自我监测B.运动管理C.膳食管理D.心理干预E.了解糖尿病药物治疗的一般知识【答案】 D10、下列不属于糖尿病强化管理的对象是( )A.无并发症或并发症稳定的患者B.已有早期并发症C.相对病程短D.自我管理能力差【答案】 A11、某男,45岁,公司职员,其父亲有高血压病史,有吸烟饮酒史,平时喜食油炸食品,口味较重。
2023年健康管理师之健康管理师三级能力提升试卷A卷附答案单选题(共30题)1、女性,45岁,甲亢,1碘治疗后出现下列症状,其中哪种不是1碘治疗的并发症。
A.浮肿B.甲状腺肿大更加明显C.便秘D.打鼾嗜睡E.突眼加重【答案】 B2、超重者高血压的患病率是正常体重的()。
A.3~4倍B.2~3倍C.6~7倍D.4~5倍E.5~6倍【答案】 A3、血压一般使用血压计测量,血压计以大气压为基数。
由于环境、情绪、药物体位等对血压都有影响。
A.左臂血压B.右臂血压C.双臂血压D.立位血压E.卧位血压【答案】 C4、网络成瘾是指慢性或周期性对网络的()依恋的现象,包括上网的欣快、下网后的戒断反应以及难以抑制的上网行为。
A.生理B.心理C.A和BD.A或B【答案】 C5、下列关于流行病学的描述,错误的是()A.流行病学可阐明疾病流行规律B.流行病学主要的研究方法是调查研究C.流行病学的研究内容是群体事件D.流行病学与传染病学相同E.流行病学的研究对象是人群【答案】 D6、WH0根据21世纪的现状提出了21世纪的世界卫生目标,其中不包括()A.使所有的人增加健康生活的时间,缩小各社会群体之间在健康水平方面的差距B.90%以上的儿童体重符合相应年龄组的体重标准C.改善妇女健康与福利,孕产妇死亡率下降50%D.促进所有人保持健康生活方式与健康行为【答案】 B7、“到某年使某工厂员工60%的吸烟者戒烟”属于健康教育计划目标中的( )A.总目标B.信念目标C.教育目标D.行为目标【答案】 D8、健康教育领域应用最广、最具权威的模式是()A.PRECEDE-PROCEED模式B.KABP模式C.健康信念模式D.知一信一行模式【答案】 A9、各观察值均加(或减)一个常数后()A.均数不变,标准差改变B.均数改变,标准差不变C.两者均不变D.两者均改变【答案】 B10、健康风险评估的3个模块是指A.问卷、危险度计算、评估报告B.问卷、危险度计算、总结报告C.问卷、发病率、危险度计算D.问卷、计划、总结E.问卷、发病率计算、总结报告【答案】 A11、某健康管理机构对糖尿病患者和高血压患者,针对其健康危险因素做了一系列分析。
健康管理师技能知识测试题(含参考答案)一、单选题(共72题,每题1分,共72分)1.该客户的血液检查不应包括( )A、血糖B、血尿酸C、血脂D、血钙E、谷丙转氨酶(ALT)正确答案:D2.4 资料经过适当的统计学处理后,要考虑如何将统计分析结果准确,简单明了地表达出来。
若需观察各种死因构成,宜选择的图形为( )A、直方图B、圆图C、普通线图D、直条图E、箱式图十三题李先生,身高 1.70 米,体重 90 kg,经常外出就餐,不爱运动,最近体检发现空腹血糖为 6.8 mmol/L ,健康管理师告诫其减轻体重。
正确答案:B3.十七题 53.朱先生,56岁,血压160/100mmHg,BMI25kg/㎡,血清总胆固醇5.5mmol/L,吸烟,有糖尿病。
其各项指标的风险分值如下:年龄56岁=4分,SBP160mmHg=5分,BMI25kg/㎡=1分,吸烟=2分,糖尿病=1分。
请问朱先生的总风险值是()A、14分B、12分C、15分D、8分E、13分正确答案:A4.士五题 54.王先生,男,63岁,A型血,考古学者,每天吸烟10支以上,经常吃腌制饮食,每天蔬菜水果摄入300g,体重72kg,身高180cm,曾有慢性胃部疾病史,母亲死于直肠癌。
54.王先生的信息中不可控的危险因素是()A、直肠癌家族史B、腌制饮食C、肺吸烟D、体重E、血压正确答案:A5.某公司女性职员,50岁,汉族,有糖尿病史,无其他病史。
体检中心应该如何采集该女士的健康信息。
根据健康体检基本项目目录,推荐给该女士的必选体检项目可以不包括()A、心电图、X线、超声检查B、内科外科眼科等体格检查C、核磁检查D、糖化血红蛋白检查E、血、尿常规、血糖、血脂等实验室检查正确答案:C6.4缺血性心血管疾病发病风险评估简易工具的操作步骤是:根据参加评估的指标值查表得到不同危险因素相对应的危险分值下一步骤为()A、将分值相加求和并除以危险因素个数后即为相应的绝对风险的概率B、将连续5年的结果相加得到总分即为绝对风险概率C、将分值相加得到总分再根据总分查表得出相应的绝对风险的概率D、将连续5年的结果相加得到总分再根据总分査表得出相应的绝对风险的概率E、将分值相加求和后即为相应的绝对风险的概率正确答案:C7.某高校针对其职工中糖尿病患者开展了一系列活动,如定期进行糖尿病教育和自我管理、自我血糖监测以及随访管理等,制定了健康教育干预计划,取得了不错的效果.定期开设教育课程属于()A、人际传播B、个体化指导C、自我管理D、随访管理E、小组式教育正确答案:A8.健康信息反馈给张女士的较好方式是( )A、电子邮件形式发送B、打印的健康信息邮寄+电话通知C、到健康管理中心自取+短信通知D、短信通知E、电话通知正确答案:B9.目前需对其进行的干预方案是( )A、常规管理干预B、强化管理干预C、个体式干预D、团队式干预E、社区式管理干预正确答案:A10.对高血压患者进行教育过程中,观察了患者参与教育活动的出勤情况,这属于( )A、总结评价B、结局评价C、效果评价D、效应评价E、过程评价F、形式评价正确答案:E11.该患者属于哪一级危险分层( )A、无危险B、中危C、高危D、超低危E、低危正确答案:B12.1 为深度了解刘某的健康状况需要补充的相关检查项目可以不包括( )A、运动试验B、糖耐量试验C、测量非同日三次血压D、血脂四项E、测量腰围正确答案:A13.在建立计算机数据库结构时,将客户性别信息录入设置为1和2,这种方法属于( )A、自动编码B、输入警告C、差错识别D、设定合法输入值E、逻辑跳转正确答案:D14.1 某高血压患者体重 70kg,以每小时 4km 的速度快走 30 分钟,代谢当量为 3kcal/(h*kg),他的能量消耗是( )A、120kcalB、105kcalC、360kcalD、280kcalE、210kcal正确答案:B15.五题 14.钱女士,45岁,从事办公室工作,BMI25.5kg/㎡,不爱运动。
健康管理师三级技能知识试卷一、案例题1.某男士45岁,外企白领,身高170Cm,体重92公斤,烟龄20年,每天吸1包左右,喜食甘厚味,血压,血脂,血糖等检测结果目前都正常。
1.1按照身高体重情况,该男士体重属于()。
A、正常B、赢弱C、超重D、消瘦E、肥胖[正确答案]:E1.2对该男子进行营养指导,最重要的应该是()。
A、增加奶类和豆类摄入B、补充蛋白C、控制能量摄入D、新鲜卫生E、谷类为主[正确答案]:C1.3与该男士协商后定制“平均每周中等强度的运动量达到一180分钟”,这个目标属于()。
A、总目标B、过程目标C、认知目标D、健康目标E、行为目标[正确答案]:E1.4该男士在开始锻炼后2周停止了,在这种情况下,健康管理师需要给予他()。
A、积极性反馈B、体语反馈C、模糊性反馈D、书面反馈E、消极性反馈[正确答案]:E1.5该男士曾经尝试戒烟,但是在都失败了,他认为吸烟可以提高工作效率,因为工作压力大,所以离不开烟,这体现了成瘾行为()。
A、文化因素B、人格因素C、社会心理因素D、传播媒介因素E、家庭因素[正确答案]:C2.某大型企业在职员工1500多人,男多女少,平均年龄35岁,60%以上职工吸烟。
员工三班倒,工作方式以坐着为主。
公司提供免费集体餐饮,自助餐形式,品种较丰富,荤菜为主,油盐较多.近几年体检资料显示:员工体重增加明显,高血压、高血脂检出率呈现逐年上开趋势。
2.1针对该企业高血压检出率逐年上开的趋势,开展生活方式指导的内容应包括( ).A、戒烟限酒B、减少钠盐的摄入C、自我检测血压和体重D、控制体重E、减轻精神压力F、控制能量摄入G、开展体育运动[正确答案]:ABCDFG2.2高血压病最重要的饮食危险因素是( ).A、爱喝汤B、高钠低钾膳食C、奶豆制品天天有D、经常饮水E、爱吃零食F、喜欢吃甜食G、适量饮酒[正确答案]:ABEF2.3针对该企业的员工,预防高血压可以采用的传播材料包括()A、在食堂使用防治高血压的招贴画和海报B、在医务室设置防治高血压病宣传栏C、经常播放防治高血压的示范片D、定期发送相关内容的手机短信E、在职工宿舍区悬挂健康标语或横幅F、有针对性地对职工发放《高血压防治手册》[正确答案]:ABCDEF2.4针对该企业的健康教育策略主要包括( )A、在单位网站上登载健康信息B、改善食堂的饮食状况,提倡减盐减油C、加强企业文化建设,改善社会环境D、提高全体职工防病的认知和技能E、经常请健康管理人员来单位讲座F、利用专题活动宣传健康知识[正确答案]:ADEF2.5号召职工戒烟,控烟戒烟的总策略包括( )A、强制戒烟B、制定公共卫生政策C、调整卫生服务方向D、发展个人技能E、建立支持环境F、加强健康教育及社区行动[正确答案]:BCDEF2.6在该企业进行人际传播时,可应用的方式有().A、讲健康课B、确定路线C、演示与示范D、确定目标E、同伴教育F、制定计划[正确答案]:ACE2.7在进行该企业健康教育计划设计时应遵循的基本原则包括( )A、目标原则B、前瞻性原则C、弹性原则D、从实际出发原则E、参与性原则F、及时性原则[正确答案]:ABCDE3.张先生,57岁,公务员,高血压病史15年,服药依从性较差,吸烟,晚餐多为餐馆饮食,口味重,喜食甜食,交通出行方式主要为开车,基本无休闲性体力活动,偶尔做家务劳动,每天蔬菜水果摄入250g。
湖北省职业技能鉴定题库健康管理师(二级/技师)操作技能试卷评分标准与参考答案(A卷)一、名词解释:(每小题5分,共10分)1.健康管理消费行为:是指消费者在具体购买健康管理服务时表现出来的心理和行为特征,分为习惯型、经济型、理智型、盲目型和躲闪型。
(5分)2.保健食品:是指声称具有特定保健功能或者以补充维生素、矿物质为目的的食品,适宜于特定人群,具有调节机体功能,不以治疗疾病为目的。
(5分)二、简答题:(第3小题4分,第4小题6分,共10分)3.中医基础理论主要包括哪些?答:(1)精气学说;(0.5分)(2)阴阳学说;(0.5分)(3)五行学说;(0.5分)(4)藏象学说;(0.5分)(5)气血津液学说;(0.5分)(6)经络学说;(0.5分)(7)中医病因学说。
(1分)4.简述健康管理的基本步骤。
答:第一步,了解和掌握你的健康,开展健康状况检测和信息收集;(2分)第二步,关心和评价你的健康,开展健康风险评估和健康评价;(2分)第三步,改善和促进你的健康,开展健康风险干预和健康促进,进行健康干预。
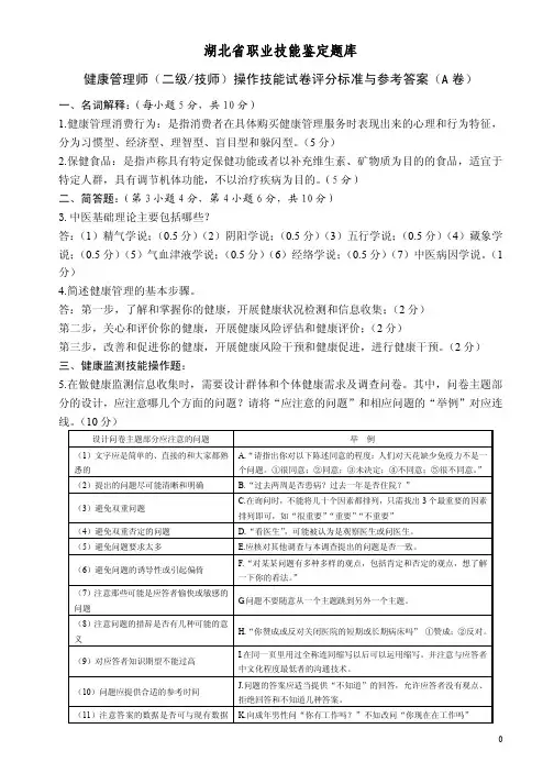
(2分)三、健康监测技能操作题:5.在做健康监测信息收集时,需要设计群体和个体健康需求及调查问卷。
其中,问卷主题部分的设计,应注意哪几个方面的问题?请将“应注意的问题”和相应问题的“举例”对应连线。
(10分)设计问卷主题部分应注意的问题举例(1)文字应是简单的、直接的和大家都熟悉的A.“请指出你对以下陈述同意的程度:人们对天花缺少免疫力不是一个问题。
①很同意;②同意;③未决定;④不同意;⑤很不同意。
”(2)提出的问题尽可能清晰和明确 B.“过去两周是否患病?过去一年是否住院?”(3)避免双重问题C.在询问时,不能将几十个因素都排列,只需找出3个最重要的因素排列即可,如“很重要”“重要”“不重要”(4)避免双重否定的问题 D.“看医生”,可能被认为是观察医生或问医生。
(5)避免问题要求太多 E.应核对其他调查与本调查提出的问题是否一致。
健康管理师—操作技能模拟题及答案(2023)1.【多选】前期暴露因素包括()A.行为因素B.临床测量C.环境因素D.社会经济因素E.历史因素【答案】ABE【解析】前期暴露因素是指已经被科学研究所证实了的,与一种或几种健康结果之间有定量关系的因素。
前期暴露因素包括行为(如吸烟临床测量(如血脂)和历史因素(如乳腺癌的家族史)2.【多选】健康风险评估的主要作用是()A.帮助个体综合认识健康危险因素B.鼓励和帮助人们修正不健康行为C.制定个体化健康干预措施D.评价健康干预措施有效性E.辅助疾病诊断及预后判断【答案】ABCD【解析】健康风险评估的主要作用:(1)帮助个体综合认识健康危险因素;(2)鼓励和帮助人们修正不健康的行为;(3)制订个体化的健康干预措施;(4)评价干预措施的有效性;(5)健康管理人群分类;(6)其他应用。
3.【多选】健康风险评估的目的包括()A.帮助个体综合认识健康风险B.鼓励和帮助人们修正不健康的行为C.制订个体化的健康干预措施以及评价干预措施的有效性D.健康管理人群分类E.其他目的如保险【答案】ABCDE【解析】健康风险评估的主要作用:(1)帮助个体综合认识健康危险因素;(2)鼓励和帮助人们修正不健康的行为;(3)制订个体化的健康干预措施;(4)评价干预措施的有效性;(5)健康管理人群分类;(6)其他应用。
4.【多选】健康管理人群分类标准主要有()A.健康风险的高低B.医疗水平的高低C.危险因素的多少D.医疗消费的多少E.疾病危险性高低【答案】ACDE【解析】健康风险评估分类的标准主要有两类:健康风险的高低、医疗花费的高低。
前者主要根据健康危险因素的多少、疾病危险性的高低等进行人群分组,后者主要根据卫生服务的利用水平、设定的阀值或标准等进行人群划分。
5.【多选】健康风险评估对个人的健康指导,主要表现在()A.制定个性化健康干预措施B.采取健康改善的行动C.诊断疾病D.认识个人健康风险的大小E.提供完整的病史【答案】ABD【解析】健康风险评估对个人的健康指导,主要变现在:制定个性化健康干预措施;采取健康改善的行动;认识个人健康风险的大小。
2023年健康管理师之健康管理师三级题库练习试卷A卷附答案单选题(共30题)1、疾病管理中重点强调的因素是()A.政策导向B.社区条件的优劣C.患者自我保健D.医疗资源的分布E.医疗技术的高低【答案】 C2、长期食用加工过精的米或面,可使人下肢无力、腹胀、纳差等现象,这是因为下列哪种维生素摄入不足所致()A.维生素AB.维生素B6C.维生素B1D.维生素B2【答案】 C3、男士正常的腰臀比应小于()。
A.0.85B.1.50C.1.80D.1.00【答案】 D4、按摩,针灸,推拿等属于()A.运动疗法B.物理因子治疗C.中国传统康复疗法D.康复工程E.社会工作【答案】 C5、健康管理服务的()特性是指顾客在购买健康服务的整个过程中既无法看到、触摸到,也无法用形状、质地、大小标准来衡量和描述。
A.易逝性B.无形性C.不稳定性D.不可分割性【答案】 B6、朱先生,56岁,血压160/100mmHg,体重指数25kg/㎡,血清总胆固醇6.0mmo/L,吸烟,有糖尿病。
其各项指标的风险分值如下:年龄56岁=4分,SBP 160mmHg=5分,BMI25kg/㎡=1分,TC6.0mmo/L=1分,吸烟=2分,糖尿病=1分。
A.14分B.12分D.8分E.13分【答案】 A7、王先生,53岁,餐馆老板,相关信息如下:体重超重,交通方式主要是开车,很少进行体育运动,血胆固醇5.3mmo1/L,血压130/80mmHg,空腹血糖6.5mmo1/L,不吸烟,常熬夜加班,睡眠严重不足,晚餐多在餐馆饮食,口味重,常常饮酒(平均每日饮白酒150~200ml),工作压力大,母亲糖尿病。
A.服用降脂药B.服用减肥药C.改善行为危险因素D.服用降糖药E.服用降压药【答案】 C8、某运输公司,男性员工居多,吸烟率达60%,为帮助员工戒烟,公司引入健康管理师为员工开展针对烟草使用的健康教育、戒烟干预等活动。
A.停止吸烟10小时左右,肺活量开始增加B.停止吸烟1年后,患癌症的几率大大降低C.停止吸烟72小时左右,肺功能改善30%D.停止吸烟8小时左右,体内的一氧化碳水平趋向正常E.停止吸烟8小时左右,心脏病的发作机会减少【答案】 D9、下列不属于健康需求管理主要工具和常见方法的是()。
健康管理师技能知识考试题(附参考答案)一、单选题(共72题,每题1分,共72分)1.5 针对其病情,应建议采取( )A、强制管理B、强化管理C、常规管理十五题曾先生,作家 45 岁,常常因为写作熬夜。
吸烟 20 年,每日约 10支,不饮酒,查体:身高 174 厘米,体重 79 公斤,血压145/85 mmol/L,总胆固醇 6.2 mmol/L, 低密度酯蛋白 4.3mmol/L,空腹血糖 5.4mmol/L。
腹部彩超提示,轻度脂肪肝。
胸片提示,两侧肺纹理增多。
D、规范管理E、日常管理正确答案:B2.3 开展高血压生活方式干预首次效果评估的时间为开始干预后的( )A、5 个月九题某城市社区人口 13000 人,近年来,该社区人群糖尿病发病率呈逐年上升趋势,2011 年、 2014 年、2017 年糖尿病发率依次为6.7% 8.9% 10.3%,给社区家庭带来较大的疾病负担。
为了制定健康干预措施,阻止糖尿病发病的上升趋势,社区卫生服务中心决定对未患糖尿病的居民进行糖尿病健康风险评估,作为具体负责这项工作的健康管理师,请您回答以下问题:B、6 个月C、2 个月D、3 个月E、4 个月正确答案:C3.某企业制定员工的健康管理计划,提出通过企业微信公共账号推广员工健身活动,在距离工作区域较近的休闲区域设置健身器械实行工间操制度。
方案预期通过一年的努力员工的锻炼率有所提高。
53.这个计划的目标忽略了()A、区域B、变化程度C、对象D、时间E、内容正确答案:B4.温先生,45岁,某大型国企办公室负责人,身高170cm,体重85kg。
日常应酬较多,每天吸两包香烟,饮酒,喜欢油腻偏咸口味,体力活动较少,睡眠不足。
推荐温先生进行运动时的最大心率不应超过()A、185次/分钟B、165次/分钟C、155次/分钟D、175次/分钟E、195次/分钟正确答案:D5.朱先生,56岁,血压160/100mmHg,BMI25kg/㎡,血清总胆固醇5.5mmol/L,吸烟,有糖尿病。
2022年-2023年健康管理师之健康管理师三级能力检测试卷A卷附答案单选题(共30题)1、健康档案具体的内容不包括( )A.生活习惯B.既往病史、家族病史C.诊断治疗情况D.慢性病的流行状况E.历次体检结果【答案】 D2、血压一般使用血压计测量,血压计以大气压为基数。
由于环境、情绪、药物体位等对血压都有影响。
A.82/40mmHgB.106/72mmHgC.126/85mmHgD.156/98mmHgE.210/116mmHg【答案】 C3、关于健康管理的定义,下列哪项不确切()A.指导思想是现代健康概念和中医治未病B.理论、技术和方法是运用医学、管理学等相关学科C.服务项目是针对个体或群体的疾病状况及流行趋势D.服务内容主要是全面、连续的检测、评估和干预【答案】 C4、口服葡萄糖耐量试验是指()。
A.以75g无水葡萄糖为负荷量,溶于200~300ml水内5分钟内服用B.以85g含1分子水的葡萄糖为负荷量,溶于500ml水内5分钟服用C.以75g无水葡萄糖为负荷量,溶于500ml水内5分钟内服务D.以75g含1分子水的葡萄糖为负荷量,溶于200~300ml水内5分钟内服务E.以85g元水葡萄糖为负荷量,溶于200~300ml水内5分钟内服务【答案】 A5、心理健康的标准不包括A.良好的适应能力B.智力正常C.是一种非凡状态D.情绪愉快E.人际关系良好【答案】 C6、补充型医疗保险对其费用补偿不足部分,进行有效二次补偿的保险是()A.死亡保险B.意外伤害保险C.责任保险D.社会基本医疗保险E.生存保险【答案】 D7、下列对于风险的认识错误的是( )A.商业投资和赌博是投机风险的实例B.商业行为引发的不确定性都属于静态风险C.主观风险的本质是一种心理的不确定性D.客观风险=风险度/实际损失【答案】 D8、高血压的干预策略是()。
A.非药物治疗和药物治疗相结合B.以节食为主C.以运动为主D.以药物治疗为主E.以非药物治疗为主【答案】 A9、关于低密度脂蛋白胆固醇的说法不正确的是( )A.在高浓度情况下,LDL-C颗粒很容易在动脉壁上浮着,并与免疫细胞结合B.LDL-C水平偏高对于预测男性发生心脏病发作极为重要C.并不是所有的LDL-C含量都相等D.大颗粒的LDL-C比小颗粒的LDL对动脉斑块形成的促进作用更大E.低密度脂蛋白胆固醇(LDL-C)被称为坏胆固醇【答案】 D10、周先生,45岁,企业主管,身高175cm,体重95kg,血压135/85mmHg。
2022-2023年健康管理师之健康管理师三级能力提升试卷A卷附答案单选题(共20题)1、健康管理需求的()是指一个人一旦患上了高血压、糖尿病、肥胖、冠心病,这些疾病虽然能够通过积极的医疗和疾病管理服务获得控制与康复。
但是,随着年龄的增加,这些慢性病的复发是必然的事实。
A.重复性B.广泛性C.外部关联性D.超前性与滞后性【答案】 A2、()即恢复就业能力取得就业机会的康复,包括职业评定、职业咨询、职业培训和职业指导等连续的过程,最终使残疾者能找到合适的工作。
A.社会康复B.医学康复C.职业康复D.教育康复【答案】 C3、某派出所干警30人,平均年龄35岁,全部为男性,吸烟者28人,人均日吸烟量30根,近期有位年仅40岁干警因急性心梗猝死。
所领导决心对全体干警进行健康管理,从戒烟抓起。
A.自我管理式B.与健康管理师的契约式C.构建法规模式D.公共区域禁烟模式E.家庭管理式【答案】 C4、健康维护产品一般泛指()A.能直接或间接促进和改善人类健康的相关产品B.保健器械C.改善环境的健康产品D.保健化妆品E.保健食品【答案】 A5、一组变量值的标准差将()A.随变量值的个数n的增大而增大B.随变量值的个数n的增加而减小C.随变量值之间的变异增大而增大D.随系统误差的减小而减小【答案】 C6、针对高血压风险一级管理对象,要求应至少每( )随访1次,了解血压控制情况,针对患者存在的危险因素采取非药物治疗为主的健康教育处方.A.1个月B.2个月C.3个月D.6个月【答案】 C7、国内有研究显示:在控制了其他危险因素后,收缩压每升高10mmHg,脑卒中发病的相对危险度增加(),舒张压每增加5mmHg,脑卒中发病的相对危险度增加()。
A.29%、26%B.39%、36%C.49%、46%D.59%、56%【答案】 C8、中国居民膳食指南建议每天的食盐量是小于A.6克B.8克C.7克D.5克E.4克【答案】 A9、临床所指的血压为()。
健康管理师三级专业能力考核试卷A
范女士,50岁,汉族,湖北人,某初中教师。
身高160厘米,体重70公斤,血压120/80 mmlHg,总胆固醇5.1mmol/L,餐后两小时血糖10mmol/L,空腹血糖6.5mmol/L,喜爱吃火锅,特别爱吃动物内脏。
因教学任务重,没有时间参加体育锻炼.父亲有高血压及糖尿病史.请回答以下问题:
一、多选题(共30分,每题6分。
每题答案数目不定,多选或少选均不得分) 1.根据资料分析,你认为范女士患何种疾病的危险性较高? AB
A、肥胖
B、糖尿病
C、痛风
D、高脂血症
E、冠心病
2.如果进一步收集范女士的健康危险因素资料,可采用的收集方法有哪些? ABCDE
A、膳食问卷调查
B、体格检查
C、实验室检查
D、体力活动问卷调查
E、生活方式问卷调查
3.糖尿病的主要危险因素是什么? ACDE
A、遗传因素
B、高脂血症 C.超重和肥胖 D、体力活动不足
E、膳食不平衡
4.如果要对范女士进行糖尿病的筛检,下列哪几项符合筛检条件? ABCD
A.空腹血糖6.5mmol/L
B.BMI>24kg/m2 C.父亲患糖尿病
D.年龄50岁,不爱运动
E.总胆固醇5.1mmol/L
5.在糖尿病筛检中检测血糖的目的是ABD
A.查出隐性的糖尿病患者
B.查出糖耐量减低者(IGT)
C.查出有糖尿病并发症的患者
D查出空腹血糖受损者(IFG)
E.预测糖尿病病情进展情况
二、计算题(每题1O分,共20分)
1.请根据所给内容计算范女士的组合危险因素,写出计算过程及结果。
收缩压120mmHg,危险分数0. 8;舒张压80 mmHg,危险分数0.8;体重超重1 0%,危险分数1.0;血糖偏高,危险分数1.6;有糖尿病家族史,危险分数1.5;体力活动不足,危险分数1.2;饮食结构不合理,危险分数1.1。
(提示:将大于1. 0的危险分数减去1.0后作为相加项,小于或等于1.的分数相乘作为相乘项,相加项与相乘项合计就是组合危险因素。
)
(0.8)×(0.8)×(1.O)+《(1.6-1)+(1.5-1)+(1.2-1)+(1.1-1))》=2.04
2.请根据下表计算范女士每天所需的热量,请列出计算过程及结果
计算公式:理想体重=身高-105
范女士的理想体重=160-105=55kg
体型判定:实际体重在理想体重±10%为正常范围;超过理想体重10%为
超重或肥胖;低于理想体重:10%为体重不足。
范女士的体重超重。
每天所需的热量=55kg*25kcal/kg=1375Kca1
三、问答题(共50分)
(一)健康管理的基本策略是什么?如果请你管理范女士属于哪一种策略?(10分)
健康管理的基本策略是通过评估和控制健康风险,达到维护健康的目的。
包括6种基本策略:生活方式管理、需求管理、疾病管理、灾难性病伤管理、残疾管理和综合的群体健康管理。
管理范女士属于疾病管理(或生活方式管理)
(二)要对范女士进行分析评估和健康管理,需要收集和了解哪些信息?(10分)
①一般情况调查,包括年龄、性别、身高、体重、腰围、臀围、血压等。
②糖尿病相关检查,包括血糖、糖化血红蛋白、尿糖、口服葡萄糖耐量试验、胰岛素抵抗等。
③基本资料收集,包括血脂、血压检查,既往史、家族史调查,吸烟情况,身体活动和体育运动情况,饮食习惯及营养调查,饮酒习惯,肾功能、眼底及末梢神经检测等。
结合年龄、性别、体重指数,对血压、血脂、血糖的检查结果,进行心血管疾病综合风险评估;对生活习惯进行评估,发现主要的问题,开展相应的指导;对糖尿病患者,结合肾功能、眼底及末梢神经监测结果,进行并发症的风险预测与评估。
(三)请根据范女士的情况制定健康干预方案,并简要叙述具体措施。
(20分)
合理的营养与膳食指导
(1)合理控制总能量(1分)
(2)合理分配碳水化合物、脂肪和蛋白质的比例(1分)
(3)每日进食充足的蔬菜和适量的水果,补充足量的维生素和矿物质(1分)
(4)高纤维素与低盐饮食(1分)
(5)合理分配热能(1分)
(6)限制饮酒(1分)
减肥
饮食过量和缺乏体育运动是造成肥胖的主要原因,(2分)
减轻体重的方法是减少能量的摄入和增加运动量(2分)。
每月以减轻体重1—2KG为宜(3分)
增加体力活动及运动
每周活动至少3次,(2分)
每次至少持续30分钟,(2分)
养成习惯,活动方式包括跳舞、散步、爬楼梯、游泳、太极拳(剑)等。
(3分)
(四)作为一名健康管理师,你认为范女士的心身特点是什么?范女士在心理发展中会遇到哪些问题?(10分)
心身特点
(1)生理上从成熟走向衰退(2分)
(2)智力发展到最佳状态(2分)
(3)个性的成熟与稳定(2分)
心理问题
(1)反应速度与记忆能力下降;(1分)
(2)渴望健康与追求成就的矛盾;(1分)
(3)人际关系错综复杂;(1分)
(4)家庭与事业的双趋冲突。
(1分)。