企业名称的规范要求
- 格式:doc
- 大小:28.50 KB
- 文档页数:3
企业名称登记管理规定1. 引言企业名称是企业在市场中的重要标识,能够直接反映企业的性质、经营范围和形象,对企业的发展具有重要影响。
为了规范企业名称的使用和管理,保护市场秩序,促进企业健康发展,制定本规定。
2. 适用范围本规定适用于所有在本国境内设立的企业,包括股份有限公司、合伙企业、个体工商户等各类市场主体。
3. 企业名称的使用原则3.1 企业名称应符合社会主义市场经济的基本原则,不得违反法律、法规和道德伦理。
3.2 企业名称应明确、准确地反映企业的产业定位、经营范围和性质。
3.3 企业名称应避免使用虚假、夸大、误导性的词语或用语。
3.4 企业名称应尊重历史文化,避免使用具有政治敏感或煽动性的名称。
4. 企业名称的登记程序4.1 企业在设立之前,应提出企业名称的申请。
4.2 企业名称的申请材料需包括企业名称的拟定和解释说明。
4.3 企业的名称申请应提交给相关部门进行审查和审批。
4.4 企业名称的登记程序应公开、透明。
申请结果应及时通知申请人。
5. 企业名称的保护5.1 企业名称的保护是法律责任的范畴,依法享有名誉权。
5.2 其他企业不得擅自使用已经登记的企业名称,侵犯他人企业名称的权益。
5.3 对于未经授权使用他人企业名称的行为,相关部门应予以查处,并追究法律责任。
6. 违规处罚6.1 企业违反本规定,未经批准擅自使用不符合规定的企业名称的,相关部门可以责令限期改正。
6.2 企业违反本规定,采用违反法律、法规和道德伦理的企业名称的,相关部门可以予以罚款,并责令限期改正。
6.3 企业恶意侵犯他人企业名称权益的,相关部门可以予以罚款,并追究法律责任。
7. 附则7.1 本规定自发布之日起施行。
7.2 相关部门应根据需要制定相应的细则和实施办法。
本文档为企业名称登记管理规定的简要内容,具体操作细则和实施办法应以相关部门的规定为准。
公司名称的要求有哪些
小编希望公司名称的要求有哪些这篇文章对您有所帮助,如有必要请您下载收藏以便备查,接下来我们继续阅读。
一个公司的名字是好坏与否,对于公司来说还是十分重要的,好的名字会让人更加有印象,但是起名字不是随便想怎么起就怎么起的,是有一定的要求的。
那么,公司名称的要求有哪些呢?相关的法律法规有哪些呢?下面,小编会为大家带来相关的法律知识的介绍。
一、公司名称的要求
1 、一个公司只能有一个名称。
2 、公司名称的组成部分依次为:公司所在行政区域的名称、字号或商号、行号,反映行业或经营特点的字样,公司的组织形式。
字号应当有两个以上的字组成。
3 、除了按规定设立的劳动服务公司外,公司名称中不得含有其他法人的名称。
外资公司可以用自然人的姓名作字号。
4、全国性的公司、国务院或其授权的机关批准的大型进出口或企业集团等,经核准可以在名称中使用“中国”、“中华”或冠以“国际”、“全国”、“国家”等字样。
其他公司,除历史悠久的驰名字号(如王府井商场股份有限公司)和外商投资的公司外,都必须在名称中冠以公司所在地省、市、县的行政区划名称。
公司有正当理由的,可以将地名作为字号,如“北京”、“天山”等;但是县级以上。
第1篇第一章总则第一条为规范公司名称管理,维护公司合法权益,促进公司健康发展,根据《中华人民共和国公司法》等相关法律法规,结合公司实际情况,制定本规定。
第二条本规定适用于公司名称的命名、注册、变更、使用、保护等各个环节。
第三条公司名称应当符合国家法律法规,体现公司宗旨,简洁明了,易于识别,不得使用可能对公众造成误解或者混淆的文字。
第四条公司名称管理应当遵循公开、公平、公正的原则,保障公司名称的合法权益。
第二章命名规范第五条公司名称应当由以下部分组成:(一)公司或者企业字样;(二)反映公司主要业务范围或者特点的文字;(三)组织形式或者责任形式;(四)公司所在地行政区划名称或者不使用行政区划名称。
第六条公司名称应当遵守以下命名规范:(一)不得使用国家名称、国旗、国徽、军旗、勋章等国家象征性标志;(二)不得使用可能对公众造成误解或者混淆的文字;(三)不得使用已注册的知名商标;(四)不得使用有损社会道德风尚的文字;(五)不得使用其他法律法规禁止使用的文字。
第七条公司名称中不得使用以下文字:(一)有损国家主权、尊严或者领土完整的;(二)带有民族歧视性的;(三)带有侮辱性的;(四)容易产生歧义的;(五)违反公序良俗的。
第三章注册与变更第八条公司名称的注册应当向工商行政管理部门申请,并提交以下材料:(一)公司名称预先核准申请书;(二)公司章程或者合伙协议;(三)法定代表人身份证明;(四)其他法律法规规定的材料。
第九条公司名称变更应当向工商行政管理部门申请,并提交以下材料:(一)公司名称变更申请书;(二)公司名称变更登记表;(三)公司章程修正案或者变更登记的决议;(四)原名称登记证书;(五)其他法律法规规定的材料。
第十条公司名称变更包括以下情形:(一)公司名称文字的变更;(二)公司住所地行政区划名称的变更;(三)公司经营范围的变更;(四)公司组织形式或者责任形式的变更。
第十一条公司名称变更后,应当在工商登记后五日内公告。
公司起名规范
公司起名是一个重要的环节,直接关系到公司的形象和发展。
起名要符合一定的规范,以下是起名公司的一些规范:
1. 易于辨识和记忆:公司起名应该简单明了,容易辨识和记忆。
好的公司名字应该是短小精悍、音响好听、独特且容易引起关注。
2. 可识别:公司名称应该与所经营的业务相关,并通过名称能够体现出公司的特点和独特之处。
3. 意义清晰:公司起名要具有明确的意义,不模糊不含糊。
名字需要与公司的理念、价值观和业务相协调。
4. 避免使用通用词:公司起名时不要使用通用词汇或者广义的词汇作为公司名字。
这样可以减少与其他公司的混淆和误解。
5. 避免使用地域特征:公司起名时应该避免使用具体的地域特征,以免限制了公司将来的发展和扩展。
6. 避免使用带有负面含义的词汇:公司起名时要避免使用带有负面含义的词汇或者与公司形象相悖的词汇,以免给人留下不好的印象。
7. 尊重版权和商标:在起名时要确保所选择的名称不侵犯他人的版权和商标,以免日后面临法律纠纷。
8. 区分度高:公司起名要具有一定的区分度,不与其他公司的名称相似,以避免混淆和误解。
9. 具有国际化特点:如果公司有国际化的发展计划,那么公司名字应该具有国际化特点,容易在不同文化环境中被接受和理解。
10. 遵守行业规范:在起名时要遵守所处行业的规范和惯例,尊重行业的潮流和传统。
总之,公司起名是一个需要慎重对待的过程。
起名要符合上述规范,并要与公司的发展战略和理念相符合。
一个好的公司名字能够帮助公司树立良好的形象,提升竞争力,为企业的发展打下良好的基础。
公司名字有什么要求对于每一个创业者来说,都有一个公司梦,都想拥有自己的公司,而在我国想要设立公司是有多种方式的,有的人会选择创办有限责任公司,也有人会考虑设立个人独资企业,但是不管是设立那种公司,都要符合法律规定。
下面我为你整理了公司名字有什么要求的相关知识,欢迎阅读。
一、公司名字有什么要求1、企业名称应当使用符合国家规范的汉字,不得使用汉语拼音字母、阿拉伯数字。
2、企业名称应当由行政区划、字号、行业、组织形式依次组成。
比如:企业名称北京天上地下汽车销售有限公司,北京为行政区划、天上地下为字号、汽车销售为行业、有限公司为组织形式。
3、除国务院决定设立的企业外,企业名称不得冠以“中国”、“中华”、“全国”、“国家”、“国际”等字样。
在企业名称中间使用“中国”、“中华”、“全国”、“国家”、“国际”等字样的,该字样应是行业的限定语。
使用外国(地区)出资企业字号的外商独资企业、外方控股的外商投资企业,可以在名称中间使用“(中国)”字样。
二、企业分支机构名称有什么规定1、企业分支机构名称应当冠以其所从属企业的名称。
如:分支机构隶属企业名称为北京XXX汽车销售有限公司,其设立的分支机构名称为北京XXX汽车销售有限公司XXX分公司。
2、分支机构主营业务如与隶属企业主营业务不一致,其分支机构名称必须明确行业特点。
如:隶属企业名称为北京XXX汽车销售有限公司,而分支机构主营业务为技术开发,分支机构名称为北京XXX 汽车销售有限公司XXX技术开发分公司。
3、分支机构名称可以单独有字号。
如:北京天上地下汽车销售有限公司,其隶属企业字号为天上地下;分支机构名称为北京天上地下汽车销售有限公司宏力祥和分公司,宏力祥和为分支机构字号。
4、隶属企业冠以“中国”、“中华”、“全国”、“国家”、“国际”等字样的名称,其分支机构名称冠以同级行政区划,如:隶属企业名称为中国XX建筑集团有限公司,其分支机构名称中国XX建筑集团有限公司北京XX分公司。
合伙企业名称规定
合伙企业名称规定如下:
一、名称要求:
1. 名称要反映企业的性质和经营范围,不得违反法律法规的规定,不能包含虚假、夸大、误导性的内容。
2. 企业名称应当注重语言表达的准确性和文化内涵,不得涉及低俗、庸俗、粗俗等不端言辞。
3. 企业名称应当具有独特性,不得与已注册的企业名称重复或者过于相似,以免引起混淆和误解。
4. 不得使用国家机关、军队、党派名称或者地理区划名称作为企业名称的组成部分,不得使用与国家名、国际组织名称相同、相近的字样。
5. 企业名称不得含有有损社会公共利益的内容,不得违背社会公共风俗和道德伦理。
二、命名方式:
1. 企业名称可以使用中文、英文或者中英文混合命名,但必须使用统一的命名方式。
2. 中文命名应当使用简体字书写,不得使用繁体字。
3. 企业名称应当简洁明了,便于人们理解和记忆,长度一般不超过10个汉字或者20个英文字母。
4. 命名可以采取形容词、名词、动词、数字等不同的词性,但要与企业的经营范围和核心业务相关。
三、备案要求:
1. 企业名称要进行备案登记,注册前需要进行核准,确保名称
符合合伙企业名称规定。
2. 核准名称的申请材料应当包括:核准申请书、经营范围说明、合伙协议、合伙人身份证明等相关资料,并按规定提交到相关部门进行审核。
3. 名称核准通过后,可进行企业注册登记,获得合法经营资格。
总的来说,合伙企业名称规定主要是要求名称合法、准确、独特、简洁,并与企业的经营范围和核心业务相关。
在取名前要仔细了解相关法律法规和政策,确保遵守规定并顺利完成备案和注册登记手续。
公司名称的规定公司名称的规定是指为公司取名字所必须遵守的法律法规和相关规定。
根据不同国家和地区的不同规定,公司名称的规定可能会有所不同,但一般都包括以下几个方面:1.合法合规:公司名称必须符合法律法规的要求,不能违反国家的有关法律法规,不能涉及违法犯罪行为或违反公序良俗的词汇,不能侵犯他人的商标权、著作权等合法权益。
2.无误导性:公司名称不得产生误导性,不能宣称具有特殊资质、技术、能力或其他优势,如果确实具备特殊资质需要依法经过相关部门的审核和备案。
3.无重名:公司名称避免与已经注册登记的公司重名,以避免混淆和误导消费者。
一般来说,公司名称的注册机构都会有公示和查询系统,供企业查询是否有相同或相似名称的公司。
4.符合行业特点:公司名称应与公司的经营范围、业务特点相契合,具有较好的行业标识性,可以使人们通过名称来了解公司的主要业务或特色。
5.字号规定:根据一些国家或地区的规定,公司名称的字号有一定的限制,如中国的公司名称不能超过五个汉字或八个字母。
6.审核与审批:在大部分国家和地区,公司名称的注册需要经过相关部门的审核和审批,以确保公司名称的合法性和合规性。
除了以上的具体规定外,还有一些普遍的原则:1.简洁明了:公司名称应简洁明了,方便人们记忆和使用。
2.独特性:公司名称应尽量独特,有一定的个性和特色,能够与竞争对手区分开来。
3.国际化:对于有国际化发展计划的公司,公司名称应易于翻译和发音,方便在国际市场推广和使用。
综上所述,公司名称的规定是为了保护公司和消费者的权益,维护市场的正常秩序,确保公司名称的合法性和合规性。
遵守公司名称的规定对于公司的成长和发展具有重要的意义。
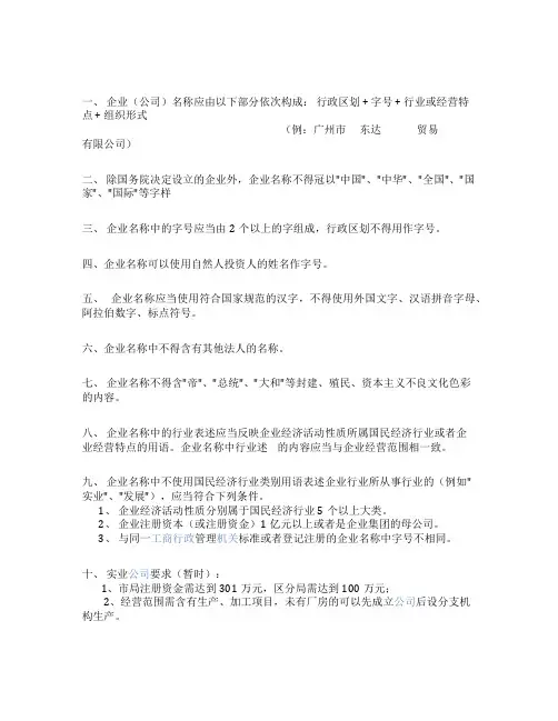
一、企业(公司)名称应由以下部分依次构成:行政区划 + 字号 + 行业或经营特
点 + 组织形式
(例:广州市东达贸易
有限公司)
二、除国务院决定设立的企业外,企业名称不得冠以"中国"、"中华"、"全国"、"国家"、"国际"等字样
三、企业名称中的字号应当由2个以上的字组成,行政区划不得用作字号。
四、企业名称可以使用自然人投资人的姓名作字号。
五、企业名称应当使用符合国家规范的汉字,不得使用外国文字、汉语拼音字母、阿拉伯数字、标点符号。
六、企业名称中不得含有其他法人的名称。
七、企业名称不得含"帝"、"总统"、"大和"等封建、殖民、资本主义不良文化色彩
的内容。
八、企业名称中的行业表述应当反映企业经济活动性质所属国民经济行业或者企
业经营特点的用语。
企业名称中行业述的内容应当与企业经营范围相一致。
九、企业名称中不使用国民经济行业类别用语表述企业行业所从事行业的(例如"
实业"、"发展"),应当符合下列条件。
1、企业经济活动性质分别属于国民经济行业5个以上大类。
2、企业注册资本(或注册资金)1亿元以上或者是企业集团的母公司。
3、与同一工商行政管理机关标准或者登记注册的企业名称中字号不相同。
十、实业公司要求(暂时):
1、市局注册资金需达到301万元,区分局需达到100万元;
2、经营范围需含有生产、加工项目,未有厂房的可以先成立公司后设分支机
构生产。
公司名称登记管理规定根据国家有关法律和政策的规定,现对公司名称登记管理进行如下规范和规定:第一条公司名称的登记范围包括国有企业、民营企业、外资企业等各类企业的名称登记。
第二条公司名称的登记应符合以下原则:1.合法性原则:公司名称应符合国家法律、法规和政策的相关规定,不得含有违反法律法规的内容,不得涉及到国家安全、社会公德、民族感情等敏感词汇。
2.真实性原则:公司名称应真实反映企业的性质、经营范围、法律地位等,不得采用虚假、夸大、误导等方式进行宣传。
3.独立性原则:公司名称应与已有的公司名称相区别,不得与已有公司名称相同或相近,以避免公众的混淆和误解。
第三条公司名称登记管理的程序如下:1.申请登记:公司注册申请人应向相关登记机构提交公司名称申请登记书,包括公司名称、经营范围、注册资本、法定代表人等相关信息。
2.审批登记:相关登记机构对申请材料进行审查,符合规定的,予以准予登记,并颁发公司登记证书。
3.公示公告:登记机构应依法公示发布已注册公司名称,供公众查询和核实。
第四条公司名称登记管理的责任和处罚:1.对于违反公司名称登记管理规定的行为,登记机构有权予以纠正、撤销公司名称或者给予处罚。
2.登记机构应加强对公司名称登记管理的监督和检查,发现问题及时进行处理。
3.对于恶意注册、滥用公司名称等违法行为,有关主管部门应依法追究其法律责任。
以上即为公司名称登记管理的规定范文,如有需要可根据实际情况进行相应修改和完善。
公司名称登记管理规定(2)一、背景介绍随着经济的发展和市场的壮大,公司成立的需求日益增加。
为了规范公司的命名,维护市场秩序,各国纷纷制定了公司名称登记管理规定。
本文旨在介绍公司名称登记管理规定的相关内容。
二、管理机构国家企业登记机关是负责公司名称登记管理的主要机构。
其职责包括审核公司名称的合法性、唯一性,并予以登记。
国家企业登记机关在公司名称登记管理中扮演着重要的角色,确保公司名称的合规性。
三、名称要求1. 与法律法规相符:公司的名称应符合国家法律法规的规定,不得违反国家的法律法规。
公司名称规范公司名称规范是指在起名、注册和使用公司名称时需要遵守的一系列规定和要求。
下面是对公司名称规范的相关内容的详细介绍。
一、公司名称的字数限制根据国家相关法律法规的规定,公司名称的字数一般不得超过七个字。
这是为了保证公司名称简洁、易于记忆和传播。
二、公司名称的创新性公司名称应当具有一定的创新性,不得与已经存在的公司名称雷同。
雷同的公司名称容易引发混淆,给消费者带来困扰,并可能涉及侵权行为。
三、公司名称的真实性公司名称应当真实反映公司的经营范围和性质,不得有虚假、夸大和误导性的宣传。
公司的经营范围和性质与公司名称应当相匹配,以避免误导投资者和消费者。
四、公司名称的合法性公司名称应当遵守国家相关法律法规的规定,不得含有非法、违禁等内容。
同时,公司名称也不得侵犯他人的合法权益,包括他人的商标权、著作权等。
五、公司名称的语言规范公司名称可以使用中文、英文、数字和特殊符号等,但应当符合国家相关法律法规的规定。
根据相关规定,公司名称应当使用简练、明确、规范的语言,避免使用生僻字、错误的拼音和独特的造词等。
六、公司名称的诚信性公司名称应当体现诚信和职业道德,不得含有不端、恶搞等内容。
公司名称是企业形象的重要组成部分,诚信的公司名称能够增强企业的信誉度和形象。
七、公司名称的注册流程公司名称的注册需要遵循国家相关法律法规和政府部门的规定,包括工商行政管理机关、商标局等。
注册公司名称需要提交相关材料,并经过审核批准后方可使用。
要保证公司名称规范,企业在起名时应当秉持以下原则:1. 简洁易记:公司名称要简短、易于记忆和传播,方便消费者记住和辨认。
2. 与经营范围相关:公司名称应当与企业的经营范围和性质相符,能够直观地反映公司的业务方向。
3. 创新与个性化:公司名称要具有一定的创新性和个性化,与其他公司区分开来,并能够吸引消费者的注意。
4. 合法合规:公司名称要符合国家相关法律法规的规定,不得含有违法、违禁内容,且不得侵犯他人权益。
(1)企业法人必须使用独立的企业名称,不得在名称中包含另一个法人名称。
企业名称不得含有国际组织名称、国家(地区)名称、政党、宗教名称、国家机关、党政机关、军队机关、事业单位、社会团体名称、军队番号或代号。
外商投资企业的名称,不得使用国家(地区)名称、国家与国家(地区)、国家(地区)与行政区划联名及其简称作商号。
外商投资企业名称中不得使用外国国家(地区)名称(含习惯性称谓)与中国(含习惯性称谓“中”或“华”)联名作字号,如“中日xx饭店”。
(2)企业名称应当使用符合国家规范的汉字,民族自治地区的企业名称可以同时使用本地区通用的民族文字。
企业名称不得含有外国文字、汉语拼音字母、数字(汉字数字除外)。
符合国家规范的汉字,是指经国务院批准实施的现行标准简化字,不得使用已被取代的繁体字和未被批准采用的简化字。
(3)企业名称不得含有有损国家利益和社会公共利益、违背社会公共道德、不符合民族和宗教习俗的内容。
(4)企业名称不得含有违反公平竞争原则、可能对公众造成误认、可能损害他人利益的内容。
(5)企业名称不得含有法律或行政法规禁止的内容。
即企业名称不仅应符合《企业名称登记管理规定》的要求,也应符合其他法律和行政法规的有关规定。
(6)企业申请登记注册的企业名称不得与其他企业变更名称未满3年的原名称相同,也不得与注销登记或被吊销营业执照未满3年的企业的名称相同。
企业名称中一般不得使用“中国”、“中华”或者冠以“全国”、“国家”、“国际”字样。
根据《企业名称登记管理规定》,只有下列企业可以申请在企业名称中使用“中国”、“中华”或者冠以“国际”字样:全国性公司;国务院或其授权的机关批准的大型进出口企业;国务院或其授权的机关批准的大型企业集团;国家工商行政管理局规定的其他企业。
这些条件主要适用于在国家工商行政管理局登记注册的企业。
1995年5月国务院办公厅发出《关于公司名称冠以“中国”等字样问题的通知》(国办发[1995]36号),规定:除国务院决定设立的公司外,其他新设立的公司(包括各类经济实体)一律不得在名称中冠以“中国”、“中华”、“全国”、“国家”、“国际”等字样。
公司名称规范
公司名称规范是指给予公司取名时,需要符合一定的规范和要求。
一个好的公司名称应该简洁明了、易于记忆、与企业定位相符,并能够传达出企业的核心价值和特色。
首先,公司名称应简洁明了。
名称要求简洁,避免过长或复杂的字词组合,便于人们理解和记忆。
可以选择使用简短的词汇或者简单的拼音组合,使人一目了然,印象深刻。
例如,苹果公司、微软公司。
其次,公司名称应易于记忆。
一个好的公司名称应该易于记忆和识别。
可以选择音韵优美、富有节奏感的词语或者拼音来构建名称,使人们能够轻松记住并联想到相关的企业形象。
例如,可口可乐、百度。
第三,公司名称要与企业的定位相符。
一个符合企业定位的名称可以帮助建立企业形象和品牌,形成独特的市场竞争优势。
公司名称应能够准确传达出企业的业务领域、核心产品或服务内容。
例如,中国移动、中国银行。
第四,公司名称要能够传达出企业的核心价值和特色。
一个好的公司名称应该能够突出企业的核心价值和特色,并打动潜在客户或投资者。
名称可以使用一些具有象征意义、积极正面的字词,以引起共鸣和兴趣。
例如,优步(Uber),意味着"超越",表达了企业对于创新和卓越的追求。
此外,公司名称还应避免与其他企业名称相似或容易引起混淆,
避免侵权和纠纷。
要进行商标查询和注册,确保名称的独特性和合法性。
总之,一个好的公司名称应该简洁明了、易于记忆、与企业定位相符,并能够传达出企业的核心价值和特色。
合理规范的公司名称可以帮助企业树立良好形象,提升品牌价值,并吸引更多的客户和投资者。
企业名称的规范要求企业名称的规范要求企业名称是企业的重要标识之一,是企业形象和品牌建设的起点,对于企业的发展和经营有着重要的意义。
为了规范企业名称的使用,保障消费者权益,维护市场秩序,各国各地都有相应的法规和规范要求。
本文就企业名称的规范要求进行一些探讨。
一、名称的真实性企业名称应当真实反映企业的性质、经营范围和法定属性。
企业应根据自身的实际情况选择合适的名称,避免虚假宣传和误导消费者。
在命名过程中,应当遵循真实性原则,不能包含虚假信息、违法行为等。
二、名称的合法性企业名称的使用应符合国家相关法律和法规的规定。
一般而言,企业名称不得含有其他企业名称、品牌名称或注册商标,不得侵犯他人的合法权益。
另外,企业名称也要遵守国家的语言文字法规和道德规范,不得使用淫秽、侮辱性的词汇。
三、名称的准确性企业名称应当准确反映企业的经营范围,不能含糊不清、模糊其辞。
一旦企业名称出现模糊、引起歧义或误导的情况,将给消费者带来困扰,影响企业的公信力和形象。
因此,企业在起名时应选择准确、明确和具有辨识度的名称。
四、名称的可识别性企业名称应当容易识别和记忆。
一个好的企业名称应当简洁、清晰,让消费者能够迅速理解企业的性质和经营范围。
此外,名称与企业的行业和特点相符也是一个重要的要求,能够提高消费者的辨识度,增加企业的知名度和竞争力。
五、名称的独特性企业名称应当独特,不能与已有企业名称相同或相似。
相同或相似的企业名称容易导致混淆,给消费者带来困惑和误解。
为了避免此类情况的发生,企业在起名前应当进行充分的市场调研和名称分析,确保名称的独特性和权威性。
六、名称的时效性企业名称应当具有一定的时效性,适应市场环境和企业发展的需要。
一些企业在起名之初可能选择了一个时下流行的名称,但随着时间的推移,这个名称可能会显得陈旧和过时。
因此,企业在选择名称时应考虑到未来的发展和变化,避免过于时尚和紧跟潮流的名称。
七、名称的稳定性企业名称应当具有一定的稳定性,不能频繁更改。
企业名称登记管理规定企业名称登记管理规定是指国家对企业名称的选择、登记、使用、变更等进行管理的制度安排。
其目的是保护企业合法权益,规范市场秩序,促进企业的健康发展。
一、企业名称选择原则1. 符合法律法规:企业名称应符合宪法、法律、法规、规章等相关规定,不能违背国家法律法规。
名称中不得包含违法、违纪、违纪等不良内容。
2. 规范道德伦理:企业名称应符合社会道德伦理,不得违背公序良俗,不得诋毁他人名誉。
3. 明确行业属性:企业名称应能正确反映所属行业,不得误导消费者或混淆他人。
4. 注重差异化:企业名称应具有一定的独特性和个性化,避免与其他企业名称雷同,以便于消费者对企业的识别和辨识。
二、企业名称登记程序1. 名称申请:企业在注册之前,应向相关行政部门提交企业名称申请,填写企业基本信息和所选择的企业名称,同时提供相关的证明材料。
2. 审核批复:行政部门对企业名称进行审核,在30个工作日内作出批复,若符合相关规定,则发放《企业名称预先核准通知书》。
3. 名称登记:企业在收到《企业名称预先核准通知书》后,为有效期内办理企业注册手续,领取营业执照。
企业经营者应确保所填写的企业名称与《企业名称预先核准通知书》中的名称一致。
4. 公告公示:企业在领取营业执照后,应向市场监督管理部门申请进行企业名称公告。
公告期一般为30个工作日,公告内容应包括企业名称、企业类型、法定代表人等信息。
5. 企业备案:企业名称公告结束后,企业应向市场监督管理部门进行备案登记,提交企业公告材料、营业执照、申请材料等文件。
三、企业名称变更1. 变更申请:企业名称变更前,企业应向市场监督管理部门进行变更申请,填写变更事项和相关证明材料。
2. 变更审核:市场监督管理部门对企业名称变更进行审核,审核时限为30个工作日。
若变更申请符合相关规定,则发放《企业名称变更批准通知书》。
3. 变更登记:企业在收到《企业名称变更批准通知书》后,办理企业注册变更手续,领取新的营业执照。
企业名称登记管理规定是指国家对企业的命名规定和管理措施。
在中国,企业名称的登记管理是由国家市场监督管理总局负责的,其目的是规范企业命名的方式,加强企业名称的信息公示,保护市场秩序的正常运行。
一、企业名称的定义和要求企业名称是指用于标识和区分企业的名称,包括企业的商号、名称等,必须符合以下要求:1.名称选择要合法合规:企业名称不得使用违法、有害社会公共利益、有误导性、具有混淆性的词语或者标识,不得侵犯他人的合法权益。
2.名称表达要明确准确:企业名称需要明确表达其所属的行业性质、经营范围或者核心业务。
避免名称与已有企业名称相同或相近,以防止市场混淆。
3.名称不得带有地区性特征:企业名称不得包含国家、地区名称,除非经过相关机构的批准。
4.名称审核:所有企业名称在注册前都要经过相应的名称审核,名称审核主要从合法性、专属性、诚信性等方面进行审核。
二、名称登记的程序和要求1.名称选择阶段:企业在注册前需要选择符合规定的合适名称,避免与已有企业名称相同或相近,可以进行备选方案的比较和选择,确保名称的唯一性和准确性。
2.名称审查阶段:选择好名称后,需要提交企业名称报准申请,由市场监管部门对企业名称进行审核。
审核的要点包括名称的合法性、专属性、诚信性等方面。
3.名称登记阶段:审核通过后,企业可以进行名称登记,获取名称的合法使用权。
需要向市场监管部门提交完整的登记材料,包括企业的相关证件和注册资料等。
4.信息公示阶段:市场监管部门将企业名称信息在统一的企业名称登记信息系统中予以公示,保证企业名称的透明度和公正性。
三、企业名称的管理措施1.企业名称备案制度:对于企业名称的选择、使用和变更,需要进行备案登记,以便随时核查。
2.企业名称信息公示制度:市场监管部门要及时将企业名称信息在企业名称登记信息系统中进行公示,方便市场主体和公众查询。
3.企业名称维护制度:市场监管部门要对企业名称的合法性进行监督检查,发现问题及时进行处理和纠正。
企业名称登记管理规定释义企业名称登记管理规定是指对企业名称进行注册和管理的一系列法规和规定。
企业名称是企业的重要标识,具有独特性、识别性和稳定性等特点。
企业名称登记管理规定的主要目的是规范企业命名行为,保障市场秩序,防止名称混淆和不当竞争。
一、企业名称的定义和要求企业名称是指企业在法律范围内注册登记的名字,用以标识企业的法人或主体资格。
企业名称的命名应当符合以下要求:1)明确标识企业法律地位和经营范围;2)具备独特性和识别性,不得与已有企业名称相同或相近;3)遵守国家法律法规关于禁止使用的字词和符号;4)不得违背公共利益和社会道德。
二、企业名称的注册程序和要求企业名称的注册程序主要包括名称预先核准和实际注册登记两个环节。
1)名称预先核准:企业在注册前必须进行名称预先核准,确保名称符合相关要求,并避免重名。
2)实际注册登记:经过名称预先核准后,企业应提供相关材料,办理注册登记手续。
企业名称的注册登记应经过行政机关审核和批准,确保名称符合法定要求。
三、企业名称的变更和终止企业名称发生变化或需要终止经营时,应及时办理名称变更或注销手续。
1)名称变更:企业在名称变更时,应按规定办理相关手续,包括名称预先核准和实际登记。
2)名称注销:企业终止经营或解散时,应办理名称注销手续,清理企业标识,防止残留的名称继续产生法律效力。
四、企业名称管理的监督和处罚为了保障企业名称管理的有效执行,对违反规定的行为应采取监督和处罚措施。
监督机构应加大对企业名称注册和使用的检查力度,及时发现和处理违规情况。
对于违反企业名称管理规定的企业,行政机关有权采取相应处罚措施,包括警告、罚款和吊销企业营业执照等。
五、企业名称管理的法律责任和维权措施企业名称管理涉及法律责任和维权问题,对于违反规定的企业或其他单位,受到侵权的企业或个人可以依法采取维权措施。
企业或个人可以向行政机关申请变更企业名称,以免受到名称混淆和不良影响。
同时,行政机关和法律机构应加大对违法行为的打击力度,维护企业名称管理秩序。
企业名称取名规则取一个好的名字对一个企业来说非常重要,因为它不仅代表着企业的形象和品牌,还影响着企业在市场和消费者中的认可度和信任度。
一个好的企业名称应该能够简单易记、易于发音、符合企业经营范围和口感,并且不易出现歧义或负面联想等。
下面是一些关于中文企业名称取名的规则。
1. 简单明了好的企业名称应该是简单明了的,容易记忆和拼写。
对于消费者来说,他们更愿意选择一个简单明了而且容易记忆的品牌,因为这样会让人印象更深刻。
一个好的企业名称应该能够在人们的脑海中迅速形成一个印象,并且容易被查找和记忆。
2. 有吸引力企业名称应该能够吸引消费者的眼球,让人看到之后有一种想要进一步了解的欲望。
好的企业名称应该有一种独特性和个性化,让人有一种感受到生命力和活力的感觉。
名字要吸引、要具有商业性、要表达企业的“精神面貌”。
好的企业名称可以让消费者产生好的联想,进而形成品牌的形象。
3. 容易记忆企业名称应该容易记忆,因为这样不仅有助于消费者记住企业的品牌和产品,还增加品牌和产品的印象和认可度。
一个容易记忆的企业名称不仅可以帮助企业快速拓展市场,还可以帮助企业与其他品牌竞争,从而获得更多的市场份额。
4. 含义要清晰企业名称应该符合企业的经营范围和产品特点,让人能够清晰地了解企业的业务内容,甚至能够从名称中产生一些消费者需要的联想。
同时,企业名称也应该符合相关行业的语言和规范,不应该使用过于复杂或生僻的词语,从而造成理解上的困难。
5. 文化内涵企业名称应该具有一定的文化内涵,体现企业的创新精神和文化气息。
对于一些有着特殊文化背景或特殊行业背景的企业来说,它们的企业名称应该符合社会主流价值观和文化传统,反映出企业的文化底蕴和企业价值观。
6. 声音美观企业名称的发音要流畅美观,不应该产生艰难或难以发音的情况。
一个发音美观的企业名称可以使人印象深刻,而且不容易被忘记,从而起到了加强品牌宣传和记忆的作用。
总之,企业名称的取名非常重要,它决定了一个企业的品牌形象和商业竞争力。
企业名称的规范要求
一、企业法人必须使用独立的企业名称,不得在企业名称中包含另一个法人名称,包括不得包含另一个企业法人名称。
《企业名称登记管理规定》明确规定,企业名称有得含有国际组织名称;国家(地区)名称;政党、宗教名称;国家机关、政党机关、军队机关、事业单位、社会团体名称;军队番号或代号。
企业法人是依法设立,以营利为目的,以自己名义从事生产经营活动,独立享有民事权利和独立承担民事责任的经济组织。
独立承担民事现任企业法人最本质的特征。
而企业法人的名称权是企业法人人身权的重要组成,是企业法人享有其它民事权利、承担民事责任的前提和基础。
如果企业法人的名称包含其他企业法人或其他法人组织的名称,则容易引起社会公众对企业法人行为责任的误认,引发经济纠纷或在经济纠纷中混淆权利、义务主体,使问题复杂化。
特别是企业名称冠以党政机关名称的问题。
由于我国的经济体制经历了一个由计划经济向社会主义市场经济转变的过程,在计划经济体制下企业由政府设立,企业的方方面面亦被标注了浓重的行政色彩,很多企事业的名称也冠以了种行政机关的名称。
随着改革的深入,政个分开成为经济体制改革的重要内容。
党中央、国务院多次强调党政分开、政个分开的要求,特别是1993年10月,明确提出了党的机关、人大机关、审判机磁、检察机关和政府机关中的公安等十一个部门不得兴办经济实体,其他部门组建经济实体必须同时在职能、财务、人员、名称四个方面与机关彻底脱钩。
因此,企业名称不得冠以各级党政机关的名称,企业现使用名称中冠以了党政机关名称的,应予纠正。
外商投资企业的名称,不得使用国家(地区)名称,国家与国家(地区)、国家(地区)与行政区划联名及其简称作商号。
外商投资企业名称中不得使用外国国家(地区)名称(含习惯性称谓)与中国(含习惯称谓"中"或"华")联名作名作字号,如"中日友好饭店"。
二、企业名称应当使用符合国家规范的汉字,民族自治地区的企业名称可以同进使用本地区通用的民族文字。
企业名称不得含有外国文字、汉语拼音字母、数字(不含汉字数字)。
使用符合国家规范的汉字,是指经国务院批准实施的现行的标准简化字,不得使用已被取代的繁体字和未被批准采用的简化字。
一个政府使用何种文字作为官方文字体现着一个国家的主权。
各级工商行政管理部门依法对企业实行登记注册和对企业名称实行登记管理的行为是国家主权的具体体现。
因此,企业名称应当使用汉字,不得含有外国文字的要求并非过分。
企业名称不得含有外国文字,在国际上虽未见到哪一个国家写进法律,但在实际操作上也是通告国际惯例。
允许、鼓励外商来华设立外商投资企业是我国改革开放政策的一个重要组成部分,我国从各方面对外商投资企业给予了优惠政策。
在企业名称登记管理上考虑到外商统一管理、对外宣传和产品外销的需要,允许外商投资企业在营业执照上标注外文书写习惯,外文名称,由企业按外文翻译的一般原则自行翻译。
外文名称是中文名称的译文,属企业根据自己对外经营活动的需要翻译使用的问题,在使用英语地区翻译成英语,在日语地区翻译成日语等等,只要译文符合国际通用翻译原则,与中文名称一致即可。
汉语拼音字母本身不是汉字,仅仅是汉语学习的一种工具。
企业名称中有下列情况的,不视为使用数字:
(一)地名中含有数字的,如"四川"等;
(二)固定词中含有数字的,如"四通"等;
(三)使用序数词的,如"第一"等。
三、企业名称不得含有有损国家利益或社会公共利益、违背社会公共道德、不符合民族和宗教习俗的内容。
企业是社会经济生活的细胞,维护国家整体的利益和社会公共利益,遵守社会的公共道德,不权是每个公民的义务,也是第一个企业应尽的义务。
由于我国是一个多民族国家,各个民族有着不同的生活习惯和宗教信仰,尊重各民族的生活习惯和宗教信仰、维护民族团结和宗教信仰自由是我国的一贯政策。
因此,企业名称不得含有不符合民族和宗教习俗的内容,特别是在少数民族地区设立的企业,申请和核准企业名称时应请注意当地各民族的生活习俗和宗教习俗,回避当地民族和宗教的禁忌。
四、企业名称不得含有违反公平竞争原则、可能对公众造成误认、可能损害他人的利益的内容。
企业依法享有名称权,但是企业在申请、使用企业名称时,同样不得侵害其他企业的名称权。
特别是企业通过企业名称实施不正当竞争行为应当予以禁止。
如企业名称造成混乱;或企业名称含有在经营活动中具有损害他人的营业所、商品或工商业活动商誉性质的虚伪说法;或企业名称中含有在使用会使公众对商品的性质、制造方法、特点、用途和数量易于产生误解的表示和说法等等。
无论上述情况出现在申请申请名称登记注册时,还是出现在企业名称登记注册后,企业名称的使用过程中,企业均有义务予以调整。
五、企业名称不得含有法律或行政法规禁止的内容
企业名称为仅仅应符合《企业名称登记管理规定》的有关规定,同时也应符合其他国家法律或行政法规的规定。
职经济对企业的组织形式做出特殊的规定,例如《中华人民共和国公司法》明文规定,"依照本法设立的公司名称必须使用‘有限责任公司’ 或‘股份有限公司’字词",因此处1994年7月1日以后,凡设立公司必须称"有限责任公司"或"股份有限公司"而不能单独"公司"。
目前,我国仍有许多企业单独称"公司"。
都是在公司法实施前设立,在当时的情况下,对公司这一经济组织无特别的单项法规来约束,这些公司都有一个三到五的内根据国家的统一安排逐步依照公司法进行规范的过程。
届时,它们的名称也将随公司的规范过程规范为有限责任公司或股份有限公司,或改为其他组织形式的名称。
又如一些单项行业性法规往往对行业禁止、限制或需经严格审批的明确规定,如国务院曾明确指示不得开为讨债公司,公司名称亦不得申请使用"讨债"字词;国务院明文规定我国禁止开办金融期货、期货经纪公司不得从事国际期货经纪业务,因此企业名称不得申请使用"金融期货"、"国际期货"字词。
六、企业名称是企业权利和义务的载体,企业的债权、债务均体现在企业名称项下。
由于企业变更名称后在一定的时间内,不可能让社会公众或企业的客户周知;企业办理注销登记或被吊销营业执照后在一定时间内其全权债务不可能全部清结,在此期间如一个新的企业使用与上述企业完全相同的名称,虽不构成重名,但却易引起公众和上述企业特定客户的误认。
因此,企业申请登记注册的企事业名称不得与其他
企业变更名称未满三年的原名称相同,或者与注销登记或被吊销营业执照未满三年的企业的名称相同。