火电厂的电气主接线图CAD
- 格式:pdf
- 大小:784.41 KB
- 文档页数:7
辽宁工程技术大学发电厂电气部分课程设计设计题目火力发电厂电气主接线设计指导教师院(系、部)电气与控制工程学院专业班级学号姓名日期课程设计成绩评定表原始资料某火力发电厂原始资料如下:装机4台,分别为供热式机组2⨯50MW(U N= 10.5kV),凝汽式机组2⨯600MW(U N = 20kV),厂用电率6.5%,机组年利用小时Tmax = 6500h。
系统规划部门提供的电力负荷及与电力系统连接情况资料如下:(1) 10.5kV电压级最大负荷26.2MW,最小负荷21.2MW,cosϕ = 0.8,电缆馈线10回;(2) 220kV电压级最大负荷256.2MW,最小负荷206.2MW,cosϕ = 0.85,架空线5回;(3) 500kV电压级与容量为3500MW的电力系统连接,系统归算到本电厂500kV母线上的电抗标么值x S* = 0.021(基准容量为100MVA),500kV架空线4回,备用线1回。
本设计是电厂主接线设计。
该火电厂总装机容量为2 ⨯ 50+2 ⨯ 600=1300MW。
厂用电率6.5%,机组年利用小时T max = 6500h。
根据所给出的原始资料拟定两种电气主接线方案,然后对这两种方案进行可靠性、经济性和灵活性比较后,保留一种较合理的方案,最后通过定量的技术经济比较确定最终的电气主接线方案。
在对系统各种可能发生的短路故障分析计算的基础上,进行了电气设备和道题的选择校检设计。
在对发电厂一次系统分析的基础上,对发电厂的配电装置布置做了初步简单的设计。
此次设计的过程是一次将理论与实际相结合的初步过程,起到学以致用,巩固和加深对本专业的理解,建立了工程设计的基本观念,提升了自身设计能力。
关键字:电气主接线;火电厂;设备选型;配电装置布置1 前言 .................................................................................................................. - 1 -2 原始资料分析.................................................................................................. - 2 -2.1 工程情况................................................................................................ - 2 -2.2 电力系统情况........................................................................................ - 2 -3 主接线方案的拟定.......................................................................................... - 3 -4 变压器台数和容量的选择.............................................................................. - 6 -4.1选择主变压器的台数和容量................................................................. - 6 -4.1.1 主变压器台数的选择.................................................................. - 8 -4.1.2 主变压器容量的选择.................................................................. - 8 -4.2选择联络变压器的台数和容量............................................................. - 8 -4.2.1 联络变压器台数的选择.............................................................. - 9 -4.2.2 联络变压器容量的选择.............................................................. - 9 -5 方案的经济比较............................................................................................ - 10 -5.1 一次投资的计算.................................................................................. - 10 -5.2 年费用的计算....................................................................................... - 11 -6 主接线最终方案的确定................................................................................ - 13 -7 结论 ................................................................................................................ - 14 - 参考文献............................................................................................................ - 15 -1 前言火力发电厂简称火电厂,是利用煤炭、石油或天然气作为燃料生产电能的工厂,其能量的转换过程是:燃料的化学能—热能—机械能—电能。
火力发电厂电气主接线设计~2ED3D火力发电厂电气主接线设计~2ed3d摘要发电厂就是电力系统的关键组成部分,也直接影响整个电力系统的安全与运转。
在发电厂中,一次接线和二次接线都就是其电气部分的关键组成部分。
在本次设计中,主要针对了一次接线的设计。
从主接线方案的确定到厂用电的设计以及电气设备的选择,都做了较为详尽的阐述。
设计过程中,综合考虑了经济性、可靠性和可发展性等多方面因素,在确保可靠性的前提下,力争经济性。
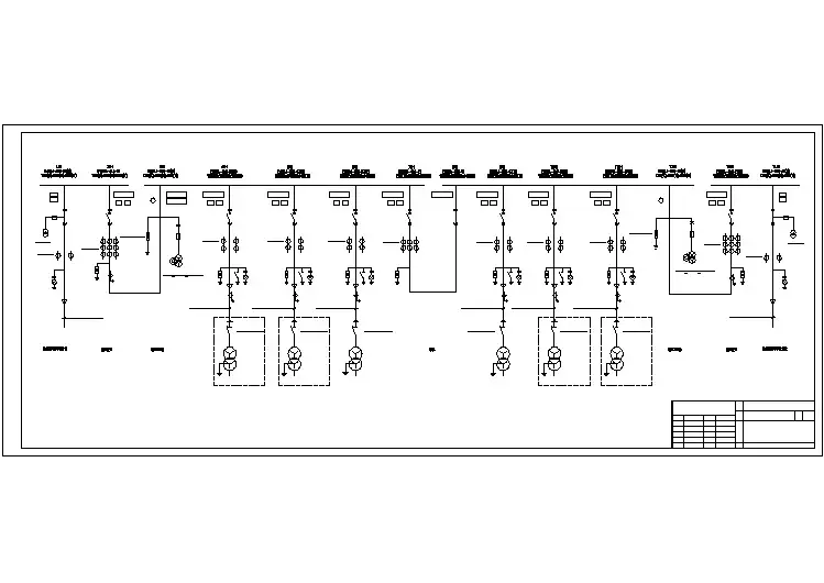
关键词:凝汽式火电厂电气主接线1第一章发电厂电气主接线设计1-1设计要求及原始资料分析1、凝汽式发电机的规模(1)装机容量装机5台容量3×25mw+2×50mw,un=10.5kv(2)机组年利用小时tmax=6500h/a(3)厂用电率按8%考虑(4)气象条件发电厂所在地最低温度38℃,年平均温度25℃。
气象条件通常并无特殊要求(台风、地震、海拔等)2、电力负荷及电力系统相连接情况(1)10.5kv电压级电缆出线六回,输送距离最远8km,每回平均输送电量4.2mw,10kv最大负荷25mw,最小负荷16.8mw,cosφ=0.8,tmax=5200h/a。
(2)35kv电压级架空线六回,输送距离最远20km,每回平均输送容量为5.6mw。
35kv电压级最大负荷33.6mw,最小负荷为22.4mw。
cosφ=0.8,tmax=5200h/a。
(3)110kv电压级架空线4良贵电力系统相连接,拒绝接受该厂的余下功率,电力系统容量为3500mw,求函数基准容量为100mva时,系统隆哥蒙至110kv母线上的电抗x*s=0.083。
(4)发电机出口处主保护动作时间tpr1=0.1s,后备保护动作时间tpr2=4s。
原始资料分析设计电厂总容量3×25+2×50=175mw,在200mw以下,单机容量在50mw以下,为小型凝汽式火电厂。
当本厂投产后,将占到系统总容量为175/(3500+175)×100%=4.1%<15%,未少于电力系统的检修水泵容量和事故水泵容量,表明该电厂在未来供电系统中的地位和促进作用不是很关键,但tmax=6500h/a>5000h/a,又为火电厂,在电力系统中将主要分担基荷,从而该电厂主接线的设计务必着重于考量其可靠性。