质量控制点设置及控制要点
- 格式:doc
- 大小:38.50 KB
- 文档页数:8
道路工程质量控制点引言概述:道路工程质量控制点是确保道路工程质量的重要环节。
它们是在道路建设过程中特定的控制点,用于监测和控制道路工程的各个环节,以确保道路的安全性、耐久性和可靠性。
本文将详细介绍道路工程质量控制点的五个部份,包括设计控制点、材料控制点、施工控制点、验收控制点和维护控制点。
一、设计控制点:1.1 设计方案的合理性:评估设计方案是否符合道路工程的实际需求,包括道路宽度、坡度、弯道半径等。
1.2 设计规范的遵循:检查设计是否符合相关的国家和地方规范,如道路设计标准、交通规则等。
1.3 设计文件的准确性:核对设计文件的准确性,包括道路平面图、纵断面图、交叉口设计等。
二、材料控制点:2.1 材料质量的检查:对使用的道路材料进行质量检查,包括沥青、水泥、砂石等。
2.2 材料配比的合理性:检查材料配比是否符合设计要求,以确保道路的强度和耐久性。
2.3 材料的储存和保管:确保材料在储存和保管过程中不受损坏和污染,以保证使用时的质量。
三、施工控制点:3.1 施工工艺的合理性:评估施工工艺是否符合设计要求,包括路基处理、路面铺设等。
3.2 施工质量的监督:对施工过程进行监督,确保各项施工工作符合标准,如土方开挖、路面压实等。
3.3 施工进度的控制:监控施工进度,确保施工按计划进行,避免延误和浪费。
四、验收控制点:4.1 施工质量的检验:对道路工程进行质量检验,包括路面平整度、标线精度等。
4.2 技术指标的达标性:检查道路工程是否符合相关的技术指标,如承载力、抗滑性等。
4.3 安全设施的完善性:确保道路安全设施的完善性,如交通标志、护栏等。
五、维护控制点:5.1 定期巡查和维护:建立定期巡查制度,及时发现和处理道路存在的问题,如路面损坏、排水不畅等。
5.2 维护工作的及时性:对道路维护工作进行及时处理,以防止问题扩大和影响道路使用。
5.3 维护记录的完善性:建立维护记录,记录维护工作的内容和效果,为后续维护提供参考。
质量控制关键点的设置
标题:质量控制关键点的设置
引言概述:
质量控制是生产过程中非常重要的环节,通过设置关键点来监控和保证产品的质量。
本文将探讨质量控制关键点的设置,以及如何有效地管理和执行质量控制措施,确保产品质量稳定可靠。
一、确定关键点的重要性
1.1 确保产品符合标准要求
1.2 预防和避免生产过程中的质量问题
1.3 提高产品质量和客户满意度
二、设置关键点的原则
2.1 根据产品特性和生产过程确定关键点
2.2 确定关键点的监控方法和频率
2.3 制定相应的质量控制标准和流程
三、关键点的具体设置
3.1 原材料采购环节:检验原材料质量并建立供应商评估体系
3.2 生产工艺环节:监控生产参数和工艺流程,确保产品符合标准
3.3 成品检验环节:对成品进行全面检验和抽检,确保产品质量稳定可靠
四、关键点管理和执行
4.1 建立质量控制团队,明确责任和任务分工
4.2 建立质量控制档案,记录和分析关键点数据
4.3 定期评估和改进质量控制措施,确保持续有效性
五、质量控制关键点的意义
5.1 保障产品质量和安全
5.2 提高生产效率和降低成本
5.3 增强企业竞争力和市场信誉
结语:
质量控制关键点的设置对于企业的生产和发展至关重要,只有通过科学合理的设置和有效管理,才能确保产品质量稳定可靠,提升企业竞争力和市场信誉。
希望本文的内容能够为质量控制工作提供一定的参考和帮助。
ABC质量控制点引言概述:ABC质量控制点是一种常用的质量管理方法,它可以匡助企业在生产过程中实现质量的控制和提升。
本文将从五个方面详细介绍ABC质量控制点的相关内容。
一、质量标准的制定1.1 了解产品需求:通过与客户沟通和市场调研,明确产品的功能和性能要求。
1.2 设定质量指标:根据产品需求,制定相应的质量指标,如产品的尺寸精度、外观要求等。
1.3 制定检测方法:根据质量指标,确定相应的检测方法和设备,确保能够准确测量产品的质量。
二、原材料的质量控制2.1 供应商评估:与供应商建立长期合作关系,并对其进行评估,确保其提供的原材料符合质量要求。
2.2 采样检测:对每批原材料进行采样,并进行质量检测,确保原材料的质量符合要求。
2.3 储存管理:对原材料进行分类、标识和储存,确保其在储存过程中不受污染和损坏。
三、生产过程的质量控制3.1 设备维护:定期对生产设备进行维护和保养,确保其正常运行,避免因设备故障引起的质量问题。
3.2 操作规范:制定详细的操作规范,对操作人员进行培训和管理,确保每一个环节都按照规范进行操作。
3.3 过程监控:通过监控关键参数,及时发现生产过程中的异常情况,并采取相应措施进行调整,确保产品质量的稳定性。
四、产品的质量控制4.1 抽样检验:对生产出来的产品进行抽样检验,确保产品的质量符合标准要求。
4.2 检测设备:配置适当的检测设备,对产品进行全面的检测,确保产品的各项指标符合要求。
4.3 不良品处理:对于不合格的产品,及时进行处理,如重新加工、报废等,确保不良品不流入市场。
五、质量反馈与改进5.1 客户投诉处理:对于客户的投诉,及时进行处理和反馈,并采取相应措施进行改进,避免类似问题再次发生。
5.2 内部审核:定期进行内部审核,发现问题并及时进行整改,确保质量管理体系的有效运行。
5.3 持续改进:通过持续改进的方式,不断提升质量管理水平,提高产品质量和客户满意度。
结论:ABC质量控制点是一种有效的质量管理方法,通过制定质量标准、控制原材料质量、管理生产过程、检测产品质量和持续改进等五个方面的控制点,能够匡助企业实现质量的控制和提升,提高产品质量和客户满意度。
三级质量控制点一、引言质量控制是一个组织内部用于确保产品或者服务达到预期质量标准的过程。
在质量管理体系中,三级质量控制点是质量控制的关键环节之一。
本文将详细介绍三级质量控制点的定义、目的、实施步骤和关键要点。
二、定义三级质量控制点是指在产品或者服务生产过程中,设立三个关键的控制点,用于监控和纠正可能浮现的质量问题,确保产品或者服务的质量符合预期标准。
这三个控制点分别为:原材料进货检验、生产过程控制和成品检验。
三、目的三级质量控制点的目的是确保产品或者服务的质量稳定可靠,达到客户的需求和期望。
通过在关键环节进行控制,可以及时发现和纠正潜在的质量问题,减少不合格品的产生,提高产品或者服务的合格率和客户满意度。
四、实施步骤1. 原材料进货检验在原材料进货环节,应建立严格的检验程序,包括检查原材料的质量证明、化验报告、外观和尺寸等。
惟独合格的原材料才干进入生产环节,确保产品的基础质量。
2. 生产过程控制在生产过程中,应设立关键的控制点,监控关键参数和指标。
例如,对于生产线上的设备,应定期进行维护和校准,确保其正常运行;对于工艺流程,应建立可追溯的记录,及时发现异常情况并采取纠正措施。
3. 成品检验在产品生产完成后,应进行成品检验,确保产品的质量符合预期标准。
成品检验可以包括外观检查、功能测试、性能评估等。
惟独合格的产品才干出厂,确保产品的质量可控。
五、关键要点1. 标准化:建立明确的质量控制标准和检验方法,确保各个环节的质量控制具有可比性和可重复性。
2. 培训与意识:培训员工掌握质量控制的知识和技能,提高他们的质量意识和责任感。
3. 数据分析:对质量控制过程中的数据进行分析,及时发现问题和趋势,采取相应的改进措施。
4. 持续改进:通过质量控制点的实施和数据分析,不断改进质量管理体系,提高产品或者服务的质量水平。
六、结论三级质量控制点是确保产品或者服务质量的重要手段,通过在原材料进货、生产过程和成品检验等关键环节设立控制点,可以及时发现和纠正潜在的质量问题,提高产品或者服务的合格率和客户满意度。
产品质量控制要点一、引言产品质量控制是确保产品符合预期质量标准的关键过程。
本文将详细介绍产品质量控制的要点,包括质量控制的目标、流程和关键控制点。
二、质量控制目标1. 提供优质产品:确保产品符合客户需求和期望,满足市场需求。
2. 提高客户满意度:通过控制产品质量,提高客户满意度和忠诚度。
3. 降低成本:通过减少次品率和退货率,降低生产和售后成本。
4. 提高品牌声誉:通过提供高质量产品,树立良好的品牌声誉。
三、质量控制流程1. 原材料检验:对进货的原材料进行检验,确保其符合质量要求。
检验内容包括外观、尺寸、材质等。
2. 生产过程控制:在生产过程中,采取措施确保每个环节符合质量标准。
包括设定工艺参数、监控生产线、进行抽样检验等。
3. 成品检验:对生产完成的产品进行全面检验。
检验内容包括外观、功能、性能等。
不合格产品需进行返工或报废。
4. 过程改进:根据检验结果和客户反馈,及时调整生产过程,改进产品质量。
四、关键控制点1. 设备管理:确保生产设备正常运行,定期进行维护和保养,避免设备故障对产品质量的影响。
2. 培训和教育:对生产人员进行培训,提高其对产品质量的认识和责任意识。
3. 数据分析:对生产过程和产品质量数据进行分析,及时发现问题并采取纠正措施。
4. 客户反馈:及时收集客户反馈,了解产品质量问题,并采取措施解决问题。
5. 供应商管理:与供应商建立良好的合作关系,确保供应商提供的原材料符合质量要求。
五、质量控制工具1. 流程控制图:用于监控生产过程的关键参数,及时发现异常情况并进行调整。
2. 故障模式和影响分析(FMEA):用于分析产品可能存在的故障模式和其对产品质量的影响,制定相应的控制措施。
3. 统计过程控制(SPC):通过统计方法对生产过程进行监控,及时发现和纠正过程中的变异。
4. 六西格玛(Six Sigma):通过减少过程变异,提高产品质量的管理方法。
六、质量控制的挑战与解决方案1. 多样化需求:不同客户对产品质量的需求各异,需要灵活调整质量控制策略,提供个性化的解决方案。
质量保证体系及及控制要点质量取胜是我公司一贯的竞争思想,针对本工程的特点,我们将严格按国家现行施工及验收规范科学管理,精心施工。
第一节质量控制措施(一)质量目标确保优良工程,争创市级优质“南湖杯”。
质量目标分解:工程质量保证项目100%符合设计要求和施工规范规定。
所含分部工程的质量全部合格,优良率达到85%以上。
其中基础、主体、装饰分部工程确保达到优良。
观感质量的评定得分率达到85%以上。
全部技术资料齐全,符合施工规范和验评标准。
(二)工程质量及创优保证措施1.创优质量管理组织机构(1)建立创优经验丰富的创优质量管理小组直接抓质量,明确质量管理岗位责任制。
配备专职检查小组,树立质量第一的观念,负责制定工程施工的总体计划、方针和产品质量的总目标;监督检查各职能部门有关质量的工作;组织编制管理制度,施工工艺卡,质量标准的贯彻执行。
(2)公司质安处落实人员制定措施,具体负责整个工程质量和质量检查,其职责范围为检查各项质量措施的实施,深入施工现场,以预防为主,认真做好对每道工序的质量复评,督促施工班组做好“自检、互检”,认真开展“班组级质量管理活动”,参加技术交底、工序交底、质量大检查、质量事故处理,对不按图施工、违反操作规程、违反验收规范的班组和个人,责令停工,并及时进行纠正。
(3)由公司总师办主持本工程在各施工阶段的图纸会审和自审制度,对班组进行技术交底;督促班组质量自检、工序互检,参加质量检查,协助质量管理。
(4)由丰富施工实践的专职质量员。
负责施工现场管理工作,对施工质量负直接把关的责任,并负责处理日常一般的质量事故。
(5)单位工程施工负责人负责整个工程施工的事前管理,贯彻质量规划和各种技术措施,负责主持各道工序的复评工作,负责处理各种质量事故,严格按照施工规范和公司技术标准施工,对各种班组的施工情况进行总结,并及时汇报情况。
(6)确立各班组长为兼职质量员,加强施工工序和操作规程及验收规范的执行力度,主持本工序质量检查工作,组织本班组内的施工活动,制止违章操作。
设备安装质量控制点(一)引言:设备安装质量控制点对于确保设备安装的稳定性和安全性至关重要。
本文将从五个方面阐述设备安装质量控制点,包括设备选型、设备安装位置、设备安装方法、设备连接细节和设备调试测试。
通过严格控制这些质量控制点,可以提高设备安装的质量,确保设备正常运行。
一、设备选型1. 根据工程需求和技术参数选定适当的设备类型。
2. 考虑设备的耐用性和可靠性,选择质量可靠的设备。
3. 确保设备能够满足工程的要求和性能指标。
4. 审核设备供应商的信誉和资质。
5. 考虑设备的维护保养成本和后续服务问题。
二、设备安装位置1. 根据设备特点和工作条件,确定合适的安装位置。
2. 考虑设备安装位置对运行和维护的影响。
3. 确保设备安装位置符合相关安全规范和标准。
4. 考虑设备的防水、防尘等环境要求。
5. 评估设备周围空间是否足够,以便进行维修和维护。
三、设备安装方法1. 按照设备制造商提供的安装说明进行操作。
2. 使用适当的工具和设备,确保设备安装过程中无损坏。
3. 注意设备安装过程中的安全事项,确保人员安全。
4. 确保安装的稳定性和可靠性,采取适当的固定措施。
5. 进行设备安装质量检查,确认设备安装符合要求。
四、设备连接细节1. 确保设备的电气连接符合相关标准和规范。
2. 注意设备接线的正确性和可靠性。
3. 定期检查设备连接件的紧固情况,确保连接牢固。
4. 使用合适的绝缘材料和绝缘处理方法。
5. 对设备连接进行电气测试,确认连接质量。
五、设备调试测试1. 进行设备的初始验收测试,确保设备安装正确。
2. 测试设备的各项功能和性能是否正常。
3. 修正和调整设备参数,以满足工程需求。
4. 进行设备的例行维护和保养工作。
5. 编制设备维护记录和操作手册,为后续运维提供参考。
总结:通过对设备安装质量控制点的严格把控,可以确保设备选型合理、安装位置适当、安装方法正确、连接细节可靠以及设备调试测试完善。
这些举措将提升设备安装质量,确保设备的正常运行和使用。
工序质量控制点标题:工序质量控制点引言概述:工序质量控制是生产过程中非常重要的一环,它能够确保产品质量和生产效率。
在生产过程中,确定合适的质量控制点是至关重要的,惟独在关键的环节进行质量控制,才干有效地避免质量问题的发生。
本文将从五个方面介绍工序质量控制点的重要性和具体内容。
一、原材料质量控制点1.1 原材料的选择:选择优质原材料是保证产品质量的基础,必须对原材料的质量进行严格把控。
1.2 原材料的检验:在进入生产流程之前,需要对原材料进行全面的检验,确保符合产品要求。
1.3 原材料存储条件:正确的原材料存储条件也是原材料质量控制的重要环节,避免因存储不当导致质量问题。
二、生产工艺质量控制点2.1 设定工艺参数:在生产过程中,设定正确的工艺参数是确保产品质量的关键,需要根据产品特性进行调整。
2.2 监控生产过程:对生产过程进行实时监控,及时发现问题并进行调整,确保产品符合标准。
2.3 完善工艺流程:不断优化生产工艺流程,提高生产效率和产品质量。
三、设备维护质量控制点3.1 定期保养设备:设备的正常运转对产品质量至关重要,定期保养设备可以减少故障率。
3.2 设备检修记录:建立设备检修记录,及时发现设备问题并进行维修,确保设备正常运转。
3.3 设备运行参数:设备运行参数的设定也是设备维护质量控制的重要环节,需要根据产品要求进行调整。
四、人员技术质量控制点4.1 培训与考核:对生产人员进行定期培训和考核,提高其技术水平和质量意识。
4.2 责任分工:明确每一个人员的责任分工,确保每一个环节都有专人负责,避免责任含糊。
4.3 激励机制:建立激励机制,激励人员积极参预工序质量控制,提高产品质量。
五、成品质量控制点5.1 抽检成品:对成品进行抽检,确保产品符合标准。
5.2 产品追溯:建立产品追溯体系,及时发现问题产品并进行处理。
5.3 售后服务:做好售后服务工作,及时处理客户反馈的质量问题,提高客户满意度。
结论:工序质量控制点的设定和实施对于产品质量的提升和生产效率的提高至关重要。
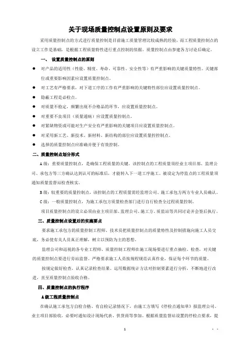
关于现场质量控制点设置原则及要求采用质量控制点的方式进行质量控制是目前施工质量管理比较成熟的经验,而工程质量控制点的设立工作是基础,是根据工程质量特性进行重点控制的依据。
质量控制点由参建各方讨论后确定。
一、设置质量控制点的原则●对产品的适用性(性能、精度、寿命、可靠性、安全性等)有严重影响的关键质量特性、关键部位或重要影响因素应设置质量控制点。
●对工艺有严格要求,对下道工序的工作有严重影响的关键特性部位应设置质量控制点。
●隐蔽工程是必检点。
●对质量不稳定,频繁出现不合格品的环节,应设置质量控制点。
●对重要不良项目(质量通病)应设置质量控制点。
●对紧缺物资或可能对生产安全有严重影响的关键项目应设置质量控制点。
●对采用新工艺、新技术、新材料、新结构的部位应设置质量控控制点。
●选择的质量控制点应准确并便于有效控制。
二、质量控制点划分形式A级:重要质量控制点,是确保工程质量的关键。
该控制点的工程质量须经业主项目部、监理公司、承包方等三方确认达到认可的标准后,才能转入下一道工序施工。
被设定为停监点的工程质量须通知质量监督站检查核实。
B级:较重要的质量控制点,该控制点的工程质量需经监理公司、施工承包方两方专业人员确认。
C级:一般质量控制点,为施工承包方质量检查部门进行自行检查全过程质量控制。
项目质量控制点的设立必须由业主项目部、监理公司、施工方、质监站等共同讨论并会签后执行。
三、质量控制点设置后的实施要点要求施工承包方的质量控制工程师、技术员把质量控制点的质量特性及控制措施向施工人员交底,务必使有关人员真正理解,树立以预防为主的思想。
监理公司和巡视的各专业工程师、质量控制工程师在施工现场要进行重点抽检、检查,对关键的质量控制点要进行旁站监督。
严格要求施工人员按规程规范认真作业,保证每个环节的质量。
按规定做好检查,认真记录检查结果。
运用数据统计方法对控制要素进行分析,不断地进行改进,直至质量控制点验收合格。
四、质量控制点的执行程序A级工程质量控制点在确认施工承包方自检合格、有自检记录情况下,由施工方填写《停检点通知单》报监理公司、业主项目部验收。
建筑住宅施工过程安全质量控制要点建筑住宅施工过程安全质量控制要点关于质量控制点,也就是质量控制工作的重点,其涉及面较广,可能是结构复杂的某一工程项目,也可能是技术要求高、施工难度大的某一结构件或项、分部工程,也可能是影响质量关键的某一环节。
那么,下面是店铺为大家整理的建筑住宅施工过程安全质量控制要点,欢迎大家阅读浏览。
一、质量控制点的设置质量控制点,也就是质量控制工作的重点,其涉及面较广,可能是结构复杂的某一工程项目,也可能是技术要求高、施工难度大的某一结构件或项、分部工程,也可能是影响质量关键的某一环节。
1、人的行为:某些工序或操作重点应控制人的行为,避免人的失误造成安全和责任事故。
2、物的状态:在某些工序或操作中,则应以物的状态作为控制的重点,也就是说,根据不同的工程特点,有的应以控制机具设备为重点,有的应以防止失稳、倾覆、过热、腐蚀等危险源为重点,有的则应以作业场所作为控制的重点。
3、材料的质量和性能:材料的质量和性能是直接影响工程质量的主要因素,尤其更应将材料的质量和性能作为控制的重点。
4、关键的操作:一些操作技术是专业性很强的,如果控制不严则达不到设计要求。
5、施工顺序:有些工序或操作,必须严格控制相互之间的先后顺序。
顺序不对也会造成质量事故。
6、技术参数:技术参数与质量密切相关,亦必须严格控制,参数选错往往达不到预期效果,也可能引发安全事故,或影响建筑的耐久性。
7、常见的质量通病:对常见的质量通病亦应事先研究对策,提出预防的措施。
8、新工艺、新技术、新材料应用。
当新工艺、新技术、新材料虽已通过鉴定、试验,但施工单位缺乏经验,又是初次进行施工时必须作为重点严加控制。
9、质量不稳定、不合格率较高的工程产品:通过质量数据统计,表明质量波动,不合格率较高的产品或工艺,也应作为质量控制点设置。
10、特殊土地基和特种结构:对于湿陷性黄土、膨胀土、红粘士等特殊士地基的处理和大跨度结构、高耸结构难度大的施工环节和重要部位更应特别控制。
监理三级质量控制点在工程项目的建设过程中,监理工作起着至关重要的作用,而监理三级质量控制点的设置和管理则是确保工程质量的关键环节。
一、监理三级质量控制点的定义与作用监理三级质量控制点是指在工程项目施工过程中,为了保证工程质量,根据施工流程和质量要求,划分出的不同等级的质量控制节点。
这些控制点按照重要程度和对工程质量的影响程度,分为 A、B、C 三个级别。
A级控制点是最重要的质量控制点,通常涉及到工程的关键部位、关键工序和重要的隐蔽工程。
对 A 级控制点的控制要求最为严格,必须由监理工程师、施工单位的质量管理人员和建设单位的代表共同进行检查和验收,只有在三方确认合格后,才能进入下一道工序。
B 级控制点的重要性次之,一般包括对工程质量有较大影响的工序和部位。
B 级控制点由监理工程师和施工单位的质量管理人员共同检查和验收。
C 级控制点是一般性的质量控制点,主要由施工单位的质量管理人员自行检查和控制,监理工程师进行不定期的抽查。
设置监理三级质量控制点的作用主要有以下几个方面:首先,能够明确质量控制的重点和关键环节,使施工单位和监理单位在施工过程中有针对性地进行质量控制,避免出现质量问题。
其次,有助于合理分配监理资源,提高监理工作的效率和效果。
对于重要的 A 级控制点,投入更多的人力和时间进行严格控制,而对于一般性的 C 级控制点,则可以适当减少监理的力度。
最后,能够及时发现和解决质量问题,将质量隐患消灭在萌芽状态,保证工程项目的顺利进行和质量目标的实现。
二、监理三级质量控制点的设置原则在设置监理三级质量控制点时,需要遵循以下原则:1、重要性原则根据工程的特点和质量要求,将对工程质量影响较大的部位、工序和环节设置为较高等级的质量控制点。
例如,基础工程、主体结构、关键设备的安装等。
2、可操作性原则质量控制点的设置要便于施工单位和监理单位进行检查和控制,具有可操作性。
控制点的划分要清晰明确,检查方法和标准要具体可行。
质量控制点规范质量控制是确保产品或服务在生产过程中达到一定标准的重要环节。
质量控制点的设立和规范执行对于保证产品质量具有至关重要的意义。
本文将从质量控制点规范的意义、内容要点、执行步骤和效果评估等方面进行详细论述。
一、质量控制点规范的意义质量控制点规范是制定和执行质量控制计划的基础,它的建立具有以下几方面的重要意义:1.明确责任:设立质量控制点可以明确各个生产环节的责任主体,使每个员工都清楚自己的工作任务和具体要求,有利于提高责任意识和执行力。
2.及时干预:通过设置质量控制点,可以在生产过程中对各个关键环节进行及时监控和干预,防止问题的扩大和影响产品整体质量。
3.标准化管理:质量控制点规范可以帮助企业建立标准化的管理制度,使得生产过程更加规范、有序,有利于提高工作效率和产品质量。
二、质量控制点规范内容要点质量控制点规范应包括以下内容要点:1.确定关键控制点:对生产过程进行分析,确定关键的质量控制点,即对产品质量影响最大的环节,重点进行监控和控制。
2.制定监控标准:对每个质量控制点的产品质量标准进行制定,明确各项指标的要求和可接受范围。
3.建立监控机制:确定监控频次、监控方法和责任人员,确保对质量控制点进行全面有效的监控。
4.记录和分析数据:对监控结果进行记录和分析,及时发现问题并进行纠正和改进,形成闭环管理。
5.持续改进:根据数据分析结果,及时调整和改进质量控制点规范,保证其与生产需求和市场变化相适应。
三、质量控制点规范执行步骤执行质量控制点规范应遵循以下步骤:1.明确目标:确定执行质量控制点规范的目标和意义,使全员都认识到其重要性和必要性。
2.培训人员:对执行质量控制点规范的人员进行培训,确保他们理解规范内容和要求,能够有效地执行监控和控制工作。
3.设立监控点:按照规范要求,在生产过程中设立质量控制点,明确其位置和职责,确保其有效运行。
4.执行监控:严格按照监控标准和要求进行监控,确保数据的准确性和可靠性。
安全质量管控重点及措施一、工程质量控制要点及措施1 工程质量控制要点(1)设计阶段的质量控制要点1)贯彻落实国家法律、法规,遵守科学的工作程序,确保设计文件合规;2)优选方案、优化设计,确保工程结构的安全性、适用性和耐久性。
(2)采购阶段的质量控制要点1)执行招标采购制度,优选供应商,做好加工过程监控,确保质量满足要求;2)执行进场验收制度和场内运输、储存管理办法,确保进场材料和设备质量。
(3)施工阶段质量控制要点1)执行和落实施工质量管理制度、质量计划等与质量管理和控制相关规定和章程;2)执行和落实设计要求和现行的施工规范,确保工程实体质量满足设计和现行规范的要求。
(4)试运行阶段质量控制要点1)与运营单位建立联动机制,主动对试运行过程中发生的质量问题进行整治;2)及时整改在质量保修期间发生的缺陷,满足甲方要求。
2 工程质量主要控制措施(1)管理措施1)引入风险管理理念,短板管理、重点控制重大质量风险点。
针对本项目的特点、重点及难点,事先分析在施工中可能发生的质量问题和隐患,分析原因,提出相应的对策措施,对重大质量风险点执行实施前条件验收制度,采用动态管理、风险预控激励等机制进行预先控制,以防止在施工中发生质量问题。
2)集成中国中铁集团优势,源头控制影响工程质量的各种因素。
①优选人员,选择有资质的、质量管理水平高的人员负责质量管理工作,实行特殊作业、关键岗位持证和考核上岗,加强技术培训,提高作业人员在施工工艺、关键过程控制、四新技术应用等方面的能力和素质,保证施工人员素质。
②总结中国中铁在采购管理方面的经验,采用先进的检测手段,对材料、半成品、构配件和永久性设备、器材从采购、加工制造、运输、装卸、进场、存放和使用等方面进行系统的监督和控制,确保质量。
③严格按照施组和方案要求做好设备选型,充分考虑设备配置对施工质量的影响和保证条件,配足、配齐满足要求的机械设备,加强设备的维修与保养,保证施工生产的正常进行,避免因设备问题影响工程质量。
一、本工程关键点的范围1、建筑装修1)楼地面砼配合比;2)楼地面砼;3)施工安全防护;4)饰面工程承重结构节点;5)厨卫间地面防水;6)厨卫间堵洞。
2、建筑屋面1)出水管堵洞;2)屋面找平层;3)屋面防水施工工艺;4)泛水高度;5)淋(闭)水试验。
3、给排水、采暖及消防1)给水管消毒冲洗;2)系统试压;3)下水管连接、坡度;4)下水管通球试验;5)暖气系统试压;6)阀门严密性试验;7)室外下水管道安装;8)灌水试验。
4、建筑电气1)预埋管砼浇筑;2)接地装置施工;3)等电位施工;4)配电箱、变配电设备安装调试;5)材料检查;6)桥架、母线安装、电缆敷设。
二、关键点质量控制方法及措施1、关键点质量控制的方法在进行工程质量控制时必须坚持一条原则、二项重点、三个阶段、四种手段。
1)一条原则:工程质量控制是整个工程的核心,与进度和投资相互制约,出现矛盾时,必须坚持质量第一的原则。
2)二项重点:重要的、关键的分部工程、分项工程,如地基工程、主体结构和装饰项工程;重要的分项工程,如独立基础、钢筋、混凝土、屋面防水、设备基础及预埋、避雷针及接地装置、设备试运转等。
关键部位:梁柱节点、箍筋加密区、钢筋焊接、搭接、独立柱混凝土浇筑等。
3)三个阶段:工程质量的事前控制;工程质量的事中控制;工程质量的事后控制。
4)四种手段:检查:检查施工过程中材料、设备是否符合标准;检查施工单位是否按批准的方案技术规范施工;发现问题及时纠正,坚持工序质量(含隐蔽工程),经验收,不合格不得进行下一道工序施工。
测试:对工程几何尺寸均应进行实测实量验收,不符合要求的,要进行整改或返工;对各种材料、混合料、配合比、混凝土、砂浆等级等按规定取样、送样见证,施工中随机抽样试验。
坚持进场材料、构配件和设备不经验收不得用于工程上。
指令性文件:对监理机构通过书面指令指出的施工中发生或可能发生的质量问题,予以重视;对工程质量问题予以停工、返工或修补整改。
施工质量控制点
标题:施工质量控制点
引言概述:
施工质量控制是保障工程质量的重要环节,通过设立施工质量控制点,可以有效监控施工过程中的质量问题,及时发现并解决,确保工程质量达到设计要求。
本文将详细介绍施工质量控制点的设立和管理。
一、材料质量控制点
1.1 确保材料的质量符合标准要求
1.2 严格执行材料验收制度,杜绝假冒伪劣材料
1.3 对材料进行分类存放,避免混淆和交叉污染
二、施工工艺控制点
2.1 制定详细的施工工艺方案,明确每个环节的操作要求
2.2 定期组织施工人员进行技术交流和培训,提高施工质量
2.3 强化现场管理,确保施工过程中的每一个环节都符合规范要求
三、质量验收控制点
3.1 制定严格的验收标准和程序,确保验收结果客观准确
3.2 由专业验收人员进行验收,避免主管人员主观判断
3.3 对不合格的部分及时整改,并追踪整改情况,确保问题彻底解决
四、质量记录控制点
4.1 建立完善的质量记录档案,记录每个施工环节的质量情况
4.2 定期对质量记录进行审核,发现问题及时处理
4.3 对历史工程进行总结和分析,为今后施工提供经验借鉴
五、质量保证控制点
5.1 制定质量保证计划,明确质量目标和控制措施
5.2 定期进行质量评估和内部审核,发现问题及时改进
5.3 加强与监理单位和设计单位的沟通和协作,共同提升工程质量水平
结语:
施工质量控制点的设立和管理是保障工程质量的重要手段,只有严格执行,才能确保工程质量达到设计要求。
各相关单位和人员应共同努力,形成合力,共同维护工程质量,为建设美好家园贡献力量。