物流企业成本
- 格式:docx
- 大小:59.59 KB
- 文档页数:21
物流成本的相关概念物流成本是指企业在运输、库存管理、包装和配送等环节中所发生的各种费用。
物流成本的计算和管理对于企业来说至关重要,因为它直接影响着企业的竞争力和盈利能力。
一、运输成本运输成本是指企业在货物运输过程中所发生的各种费用,包括运输费用、保险费用、油费、维修费用等。
运输成本的高低直接关系到货物的时效性和成本效益。
企业需要根据货物的特性和目的地选择合适的运输方式,如公路运输、铁路运输、海运、空运等,以降低运输成本并提高效率。
二、库存成本库存成本是指企业在物流过程中为了保障供应链的稳定性而储存的货物所产生的成本。
库存成本包括货物的仓储费用、保险费用、货物损耗费用以及货物折旧费用等。
库存成本的高低与企业的资金占用和风险有直接关系。
因此,企业需要通过合理的库存管理来控制库存成本,如采取先进的仓储设备和技术,优化库存周转率等。
三、包装成本包装成本是指将货物进行适当的包装所产生的费用,包括包装材料的费用、包装劳动力的费用以及包装技术支持的费用等。
包装成本的高低关系到货物的安全性和运输效率。
优质的包装可以减少货物损耗和破损,提高货物运输的效果。
因此,企业需要选择合适的包装材料和技术,并进行包装成本的合理控制。
四、配送成本配送成本是指将货物从仓库配送到客户手中所产生的费用,包括配送车辆的运输费用、司机的工资和福利费用、配送设备和技术的费用等。
配送成本的高低直接影响着客户满意度和供应链的效率。
企业需要通过合理的路线规划和配送策略来降低配送成本,并提高客户的忠诚度和满意度。
五、信息管理成本信息管理成本是指企业在物流过程中对于货物、订单、库存等信息进行管理所需的费用。
信息管理成本包括信息系统的采购与维护费用、软件开发费用、信息人员的培训和薪资等。
信息管理成本的高低关系到企业对于物流信息的准确性和时效性。
企业需要建立高效的信息系统,提高信息的自动化和集成化程度,以降低信息管理成本并提高物流运作的效率。
六、退货和售后服务成本退货和售后服务成本是指企业在货物退还过程中所产生的费用,包括退货的运输费用、退货处理的人力成本、退货损失的费用等。
企业物流成本分析1、企业物流成本及构成企业物流成本是指企业进行采购、销售、生产等与物流相关活动的成本总与。
物流成本是企业管理物流运作的重要指标,它由以下部分构成:运输成本:运输成本是指企业对原材料在制品以及成品的所有运输活动所造成的费用,包括直接运输费用与管理费用。
存货持有成本:一般来说,存货可以占到制造商资产的20%以上。
存货持有成本有些概念区分模糊,难以确定,所以,目前许多公司只是以当前的银行利率乘以存货价值再加上其它一些费用,作为存货持有成本。
实际上,存货持有成本包括存货资金占用成本、存货服务成本、存货风险成本与调价损失等。
仓储成本:大多数仓储成本不随存货水平变动而变动,而是随存储地点的多少而变。
仓储成本包括仓库租金、仓库折旧、设备折旧、装卸费用、货物包装材料费用与管理费等。
批量成本:批量成本包括生产准备成本、物料搬运成本、计划安排与加速作业成本以及因转产导致生产能力丧失等。
缺货损失:缺货成本是指由于不能满足客户订单或需求所造成的销售利润损失。
订单处理成本:订单处理是指从客户下订单开始到客户收到货物为止,这一过程中所有单据处理活动,与订单处理相关活动的费用属于订单处理费用。
采购成本:采购成本指与采购原材料部件相关的物流费用。
包括采购订单费用、采购计划制订人员的管理费用、采购人员管理费用等。
其它管理费用:其它管理费用包括与物流管理及运作相关人员的管理费用。
2 、企业物流成本管理的难点在企业经营活动中,物流是渗透到各项经营活动之中的活动。
物流成本就是用金额评价物流活动的实际情况。
现代物流成本是指从原材料供应开始到将商品送达到消费者手上所发生的全部物流费用。
由于物流成本没有被列入企业的财务会计制度,制造企业习惯将物流费用计入产品成本,商业企业则把物流费用与商品流通费用混在一起。
因此,无论是制造企业还是商业企业,不仅难以按照物流成本的内涵完整地计算出物流成本,而且连已经被生产领域或流通领域分割开来的物流成本,也不能单独真实地计算并反映出来。
企业物流成本分析报告企业物流成本分析报告一、引言物流成本是企业中非常重要的一项成本,物流成本的高低直接影响着企业的利润和竞争力。
为了更好地掌握和管理物流成本,提高企业的物流效率和降低成本,对企业物流成本进行分析和研究就变得至关重要。
二、物流成本的组成物流成本主要包括以下几个方面:1. 运输成本:运输成本是物流成本中占比最大的一项,它包括货物的运输费用、燃油成本、保险费用等。
2. 仓储成本:仓储成本主要包括仓库租金、设备费用、劳动力成本、库存费用等。
3. 包装成本:包装成本包括物流包装材料的购买费用和包装作业的人工成本。
4. 订单处理成本:订单处理成本主要包括订单录入、处理和配送的人力和系统成本。
5. 信息管理成本:信息管理成本包括物流信息系统的采购和维护成本。
三、物流成本分析案例以某电子产品制造企业为例,对其物流成本进行分析:1. 运输成本分析:根据企业的运输数据统计,发现运输成本占总物流成本的60%。
进一步分析发现,运输成本中货物的运输费用占比最大,且运输距离越远费用越高,因此可以采取一些措施,如合理选择运输方式、优化运输路线、减少中转等,来降低运输成本。
2. 仓储成本分析:根据企业的仓储数据统计,发现仓储成本占总物流成本的20%。
进一步分析发现,仓库租金和仓储设备的费用占比较大,可以考虑与物流服务供应商合作,共享仓储设施,以减少租金和设备费用。
此外,通过优化仓库布局、提高仓储效率等,也可以降低仓储成本。
3. 包装成本分析:根据企业的包装数据统计,发现包装成本占总物流成本的10%。
进一步分析发现,物流包装材料的购买和包装作业的人工成本占比较大,可以考虑与包装材料供应商合作,采取集中采购的方式来降低购买成本;同时,优化包装作业流程、使用自动化设备等,可以降低人工成本。
4. 订单处理成本分析:根据企业的订单数据统计,发现订单处理成本占总物流成本的5%。
进一步分析发现,订单录入、处理和配送的人力和系统成本占比较大,可以考虑引入物流信息系统来优化订单处理流程和提高效率,减少人力成本。
企业物流成本的含义所谓物流成本,是指物流活动中所消耗的物化劳动和活劳动的货币表现,它是企业为实现物资实体的流动,在包装、装卸、搬运、运输、储存、流通加工、物流资讯处理等各个环节所支出的人力、财力、物力的总和。
简言之,物流成本就是完成物流活动所需的费用。
物流成本虽然是一种必要的耗费。
但此种耗费不创造任何新的使用价值。
它是社会财富的一种扣除。
降低物流成本是降低企业营运成本的重要一环,国外学者把物流称为“第三利润源”。
企业物流成本构成及分类按照国家标准GB/T20523-2006《企业物流成本构成与计算》的要求,企业物流成本构成包括企业物流成本项目构成、企业物流成本范围构成和企业物流成本支付形态构成三种类型.按不同的标准和要求,企业物流成本有不同的分类:1、按物流活动发生的范围分类物流活动范围对于物流成本核算而言,是对物流起点和终点的界定。
现代物流,其范围包括从原材料采购开始,经过企业内的生产周转,到产品的销售乃至退货以及废弃物的处理等这样一个广阔的领域。
物流成本按物流活动的范围可以分为供应物流成本、企业内物流成本、销售物流成本、回收物流成本和废弃物物流成本19。
供应物流成本,指原材料、零部件和燃料、包装材料等辅助材料从采购到送达企业仓库为止的供应物流活动所发生的成本。
企业供应物流不仅是企业生产正常、高效进行的保证,而且还有最低成本、最小消耗的作业目标,表现最为明显的就是对采购成本和原材料仓储成本的控制。
生产物流成本,是货物在企业内部流转所发生的物流成本。
具体是指从原材料进入企业仓库开始,经过出库、制造形成产品以及产品进入成品库,直到产品从成品库出库为止的物流过程中发生的物流成本。
销售物流成本,是企业在销售环节所发生的物流成本。
具体是指为了进行销售,产品从成品仓库运动开始,经过流通环节,直到运输至消费者手中或终端销售点的物流活动过程中所发生的物流成本。
回收物流成本,指退货、返修物品和周转使用的包装容器等从需求方返回供应方(19 易华,李尹松. 物流成本管理. 北京: 机械工业出版社,2005:122~147)的物流活动过程中所发生的物流成本。
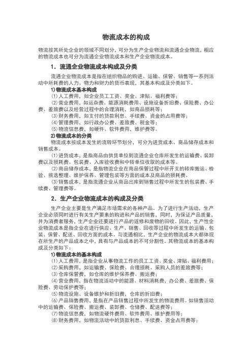
物流成本的构成物流按其所处企业的领域不同划分,可分为生产企业物流和流通企业物流,相应的物流成本也可分为流通企业物流成本和生产企业物流成本。
1.流通企业物流成本构成及分类流通企业物流成本是指在组织物品的购进、运输、保管、销售等一系列活动中所耗费的人力、物力和财力的货币表现,其基本构成及分类如下。
1)物流成本基本构成(1)人工费用,如企业员工工资、奖金、津贴、福利费等;(2)营业费用,如运杂费、能源消耗费用、设施设备折旧费、保险费、办公费、差旅费以及经营过程中的合理消耗,如商品损耗等;(3)财务费用,如支付的贷款利息、手续费、资金的占用费等;(4)管理费用,如行政办公费、差旅费、税金等;(5)物流信息费,如硬件、软件费用,维护费等。
2)物流成本的分类物流成本按成本发生的流转环节划分,可分为进货成本、商品储存成本和销售成本。
(1)进货成本,是指商品由供货单位到流通企业仓库所发生的运输费、装卸费以及损耗费、包装费、入库验收费和中转单位收取的成本等。
(2)商品储存成本,是指物流企业在商品保管过程中所开支的转库搬运、检验、挑选整理、维护保养、管理包装等方面的成本及商品的损耗费。
(3)销售成本,是指流通企业从商品出库到销售过程中所发生的包装费、手续费、管理费等。
2.生产企业物流成本的构成及分类生产企业主要是生产满足市场需求的各种产品。
为了进行生产活动,生产企业必须同时进行有关生产要素的购进和产品的销售,同时,为保证产品质量,并为消费者服务,生产企业还要进行产品的返修和废物的回收。
因此,生产性企业物流成本是指企业在进行供应、生产、销售、回收等过程中所发生的运输、包装、保管、配送、回收方面的成本。
与流通相比,生产企业的物流成本大都体现在所生产的产品成本之中,具有与产品成本的不可分割性。
其物流成本的基本构成及分类如下:1)物流成本的基本构成(1)人工费用,是指企业从事物流工作的员工工资、奖金、津贴、福利费用;(2)采购费用,如运输费、保险费、合理损耗、采购人员的差旅费等;(3)仓库保管费,如仓库的维护保养费、搬运费;(4)营业费用,指在物流活动中的能源、材料消耗费,办公费、差旅费、保险费、劳动保护费等;(5)物流设施、设备维护和折旧费,仓库的折旧费;(6)产品销售费用,是指在产品销售过程中所发生的物流费用。
物流成本的分类方式
物流成本可以根据不同的角度进行分类,常见的分类方式包括: 1. 运输成本:包括运输车辆的燃油费用、司机工资、道路通行费等与运输活动直接相关的费用。
2. 仓储成本:包括仓储设备的购买或租赁费用、仓库人员工资、仓库管理系统等与仓储活动直接相关的费用。
3. 包装成本:包括产品包装材料费用、包装人员工资等与产品包装直接相关的费用。
4. 库存成本:包括货品的滞销损失、仓储费用、资金占用成本等与库存管理直接相关的费用。
5. 订单处理成本:包括订单录入、数据处理、售后服务等与订单处理过程相关的费用。
6. 信息化成本:包括物流管理系统的开发成本、IT人员工资、数据传输等与物流信息化建设相关的费用。
7. 人力资源成本:包括物流团队的人员工资、培训费用、福利待遇等与人力资源管理相关的费用。
8. 风险成本:包括物流过程中可能发生的事故、延误、货损等不确定因素的经济损失。
9. 环境成本:包括物流活动对环境造成的污染、能源消耗等环
境影响的成本。
以上分类方式只是常见的几种,实际上物流成本还可以根据企业自身的情况进行针对性的分类,以更好地管理和控制物流成本。
快递行业成本分析快递行业是一种服务业,它的成本主要涉及物流、人力、设备及信息技术等方面。
下面将从这几个方面对快递行业的成本进行分析。
首先是物流成本。
快递行业的物流成本主要包括运输费用、仓储费用和包装费用等。
运输费用是快递企业最主要的成本,包括车辆费用、油费、维修费等。
仓储费用主要包括仓库租金、仓储设备维护费等。
包装费用包括快递包装材料费用和包装工人人工费用等。
物流成本的高低直接影响着企业的盈利能力和竞争力。
其次是人力成本。
快递行业的人力成本主要包括员工工资、员工培训费用和员工福利费用等。
由于快递行业的特殊性,需要大量的分拣员、派送员等从业人员。
并且随着快递行业的竞争加剧,人力成本也在逐渐上升。
快递企业需要投入大量的人力资源来提高包裹的处理效率和服务质量,这也进一步增加了企业的成本。
再次是设备成本。
快递行业需要大量的设备支持,包括快递运输车辆、分拣设备、信息技术设备等。
这些设备费用不菲,特别是信息技术设备的投入成本更加高昂。
快递企业需要通过信息技术设备来管理订单、货物追踪,提高作业效率和服务质量。
因此,设备成本也是快递行业的重要组成部分。
最后是信息技术成本。
随着电子商务的发展,快递行业逐渐与各大电商平台、物流企业建立了信息系统的连接,快递行业需要投入大量的资金来建立和维护信息系统,从而实现订单处理、包裹追踪、数据分析等功能。
信息技术成本包括硬件设备费用、软件开发费用、系统维护费用等。
信息技术成本的提高能够提高企业的运营效率,也会增加企业的竞争力。
综上所述,快递行业的成本主要涉及物流、人力、设备及信息技术等方面。
其中物流成本、人力成本、设备成本和信息技术成本是快递企业日常经营中较为重要的成本。
快递企业需要合理控制这些成本,提高运营效率,以提高企业的盈利能力和市场竞争能力。
物流公司成本分析报告物流公司成本分析报告一、背景介绍物流公司是指专门从事货物运输、仓储、配送等一系列物流服务的企业。
随着电子商务的快速发展,物流行业得到了蓬勃发展,但同时也面临着成本上升的挑战。
本报告旨在对物流公司的成本进行分析,为企业提供合理的成本控制建议。
二、成本构成分析1.人力成本人力成本是物流公司最主要的成本之一。
物流公司需要大量的员工从事仓库管理、货运司机、配送员等职位。
除了基本工资外,还要考虑员工福利、保险、培训等方面的费用。
为了节约成本,可以考虑优化人员配备,提高员工的工作效率,避免不必要的人力浪费。
2.运输成本运输成本是物流公司的核心成本之一。
这包括车辆购置与维护费用、燃料费用、道路通行费等。
为了降低运输成本,可以考虑优化配送路线,减少里程,提高运输效率。
此外,物流公司还可以选择使用节能环保的交通工具,降低燃料费用。
3.仓储成本仓储成本是指物流公司用于存放货物的费用。
这包括仓库租金、设备费用、库存管理费用等。
为了降低仓储成本,可以考虑优化仓库布局,提高仓库利用率。
同时,合理规划库存,减少滞销品的库存,降低仓储成本。
4.信息化成本随着物流行业的信息化程度提高,信息化成本也成为物流公司的一项重要成本。
这包括物流软件的采购与更新费用、信息系统的维护费用等。
为了降低信息化成本,物流公司可以选择购买适合自身需求的物流软件,并加强培训,提高员工的信息化水平。
5.其他成本其他成本包括办公费用、宣传费用、设备维护费用等。
为了降低这些成本,可以优化办公场所的利用率,降低宣传费用,同时加强设备的维护与保养,延长设备的使用寿命。
三、成本控制建议1.优化人员配备,提高员工的工作效率,避免不必要的人力浪费。
2.优化配送路线,提高运输效率,降低运输成本。
3.优化仓库布局,提高仓库利用率,降低仓储成本。
4.合理规划库存,减少滞销品的库存,降低仓储成本。
5.选择购买适合自身需求的物流软件,提高信息化水平。
6.优化办公场所的利用率,降低办公费用。
物流运输企业成本构成传化物流集团物流研究院根据对运输价格的相关理论的分析,并结合对物流运输企业经营情况的调研,涉及到物流运输企业的经营成本分可以分为两大类:生产成本和交易成本。
一、生产成本道路货运的生产成本主要包括燃料费、通行费、人员工资支出、管理费用、固定资产折旧、税费及保险、罚款与事故损失等。
1、燃油费。
燃料费是物流专线运输企业最为主要的成本构成,一般占到25-30%,而对于车辆利用率高的企业,甚至高达35%以上。
此外,油价不断的上涨以及未来“费改税”的实施,燃油费占总成本的比例将会进一步提高。
2、通行费。
通行费主要是指高速公路通行费,一般占到总成本15-20%之间。
随着高速公路计重收费工作逐步全面开展,对于空驶率较高的物流专线运输企业,通行费占货运企业总营运成本的比例将有所下降。
3、人员工资支出。
人员工资支出主要指驾驶员工资,随着我国刘易斯拐点的到来,驾驶员的工资将会有一定幅度的增长,而人员工资支出所占总成本的比例也会增长。
4、管理费。
管理费用包括相应的办公场所租赁费用、管理后勤人员的工资支出、以及其他必要的办公费用。
对于大型企业来说,一般占总营运成本的lo%左右。
但是对于温州市中小物流专线企业来说,一般不到4%,甚至在2%以下。
5、固定资产折旧。
固定资产折旧对于物流专线运输企业来讲是相对比较重要的一块,对于大多数没有自己建设场站的物流运输企业来说,折旧项主要是车辆折旧,一般占到总成本的10-15%左右。
6、税费及保险。
根据我国营业税相关税法规定,物流运输企业营业税按营业额的3%征收,营改增后,物流运输企业增值税按6%征收。
保险方面,大型专线企业的投保成本一般占到营运成本的1%-2%之间,而对于中小型企业来说,除非货主要求,一般不会投保货物运输保险。
7、罚款与事故损失。
罚款与事故损失属于营运过程中的机会成本,总的来说,其占总成本的比例大概在1%一2%之间。
鉴于目前物流运输运输市场“价格战”等无序竞争现象的存在,使得超载成为部分企业获取利润的主要途径,相应的,超载罚款也成为了这些企业运营成本的构成部分。
企业物流成本控制原则及方法一、物流成本的构成及特点在物流过程中,企业为了提供有关的物流服务,要占用和耗费一定的活劳动和物化劳动,这些活劳动和物化劳动的货币表现,即为物流成本。
(一)物流成本的构成。
物流成本涵盖了生产、流通、消费全过程的物品实体与价值变化而发生的全部费用。
它包括了从生产企业内部原材料的采购、供应开始,经过生产制造中的半成品、产成品的仓储、搬运、装卸、包装、运输及在消费领域发生的验收、分类、仓储、保管、配送、废品回收等所有的成本。
具体来讲,物流成本包括物流活动中的物资消耗、物资在物流活动中发生的合理耗损、企业为了开展物流活动的人力成本、用于保证物流系统运作顺畅的资金成本、研究设计重建与优化物流过程的费用、物流活动中发生的其他费用等。
从我国的财务管理过程看,由于处于社会再生产的不同领域,物流成本在具体核算时是分为流通企业物流成本和生产企业物流成本分别核算的。
(二)物流成本的特点。
要加强物流成本管理,应先明确企业物流实践中反映出来的物流成本的特征。
在通常的企业会计报表中,物流成本核算的是企业对外部运输业者所支付的运输费用,或向仓库支付的商品保管费等传统的物流成本;对于企业内与物流中心相关的人员费、设备折旧费等各种费用,则与企业其他经营费用统一计算。
因在一般的物流成本中,物流部门完全无法掌握的成本很多,如保管费中过量进货、过量生产、销售残次品的在库维持及紧急输送等产生的费用都是纳入其中的,从而增加了物流成本管理的难度。
物流在企业会计制度中没有单独的项目,一般所有成本都列在费用一栏中,较难对企业发生的各项物流成本做出明确、全面的计算与分析。
对物流成本的计算与控制,各企业通常是分散进行的。
也就是说,各企业根据自己不同的理解和认识来把握物流成本,这样就带来了一个管理上的问题,即企业间无法就物流成本进行比较分析,也无法得出产业平均物流成本值。
二、企业物流成本影响因素在对企业的物流成本实施有效地控制之前,全面了解其影响因素将会使管理活动更具针对性,达到事半功倍的效果。
物流企业成本核算方法现代物流业在我国是一个新兴行业,作为“第三利润源泉”、“降低费用的最后边界”,目前尚未出台任何针对现代物流企业的财务管理的规定及会计核算制度。
如何科学有效地进行物流成本核算,加强物流成本管理,是当前现代物流管理的一个重要内容。
目前物流企业主要采取以下两种方法对物流成本进行核算,一种是传统的会计成本核算方法,另一种就是针对物流企业经营活动特点的新型方法——作业成本核算法。
以下对两种方法进行分析比较。
1改良传统的会计核算方法物流成本会计核算方法主要是指企业采用货币作为主要的计量单位,利用设置相应账户、填制会计凭证、登记账簿以及编制会计报表等一系列会计专门方法来记录和反映物流成本。
要进行物流成本核算,则需借助于这些会计信息系统,来提供详细的物流成本信息,而现行传统的会计方法又难以为物流成本核算提供足够的数据。
因此,现行部分物流企业根据自身的特点对其实行修正,以期达到对提供详实的数据。
为明确物流成本核算项目,将物流成本的内容按范围、支付形态、功能、对象等进行分类,全面反映本企业的物流业务所发生的成本费用;同时不仅要根据会计核算管理的需要,也要结合物流成本项目的需要,相对应的设置好会计科目、账簿,即在成本核算基础上增设与物流成本相应的会计科目、账簿;对其编制的物流成本会计报表,应根据自身物流成本管理的需要来设置其报表的种类及内容,尽量做到使其具体与物流成本项目保持一致,此外,还可以通过编制成本明细表反映物流成本的增减变动情况。
根据自身特点进行改良将传统的会计核算应用到物流成本核算有以下几项优点:第一,传统会计成本核算方法是利用会计原理对整个物流过程进行核算,它本身是一套连续、系统、全面的核算方法,可以使企业物流成本核算工作规范化、系统化、持续化,使管理人员随时了解企业日常的物流成本。
第二,会计成本核算是一系列的科学方法,合理的划分期间费用和成本,因此应用它所核算的物流成本也较为精确。
第三,会计成本核算减少了重复性工作,可获得财务部门的有力支持,以即时进行有效的成本分析,提高了企业整体管理效益。
分析企业物流成本情况结构企业物流成本情况结构分析物流成本是企业在商品生产和销售过程中所发生的与物流活动相关的费用。
对于企业来说,了解清楚物流成本的结构及其影响因素,可以有助于企业优化物流管理,提高物流效率,降低物流成本。
下面将分析企业物流成本的情况和结构。
1.运输成本运输成本是企业物流成本中占比最大的一项费用,通常包括货物的运输费用、燃料费用、保险费用等。
运输成本的大小取决于物流距离的长度、货物的重量和体积、运输方式的选择等因素。
为了降低运输成本,企业可以通过合理规划物流路线、选择合适的运输方式、提高车辆利用率等方式来降低成本。
2.仓储成本仓储成本是指企业在存储和保管商品过程中所发生的费用,包括仓库租金、设备费用、人工费用、保险费用等。
仓储成本的大小取决于企业存储的货物数量、货物的存放时间、仓库设施的现代化程度等因素。
为了降低仓储成本,企业可以采取优化仓库布局、提高库存周转率、自动化仓储设备等方式来降低成本。
3.订单处理成本订单处理成本是指企业在订单处理过程中所发生的费用,包括订单录入费用、订单处理人员的工资及福利费用、订单信息的处理和传输费用等。
订单处理成本的大小取决于企业订单的数量和复杂度、订单处理的自动化程度等因素。
为了降低订单处理成本,企业可以采用信息化系统来实现订单自动处理、优化订单处理流程等方式来降低成本。
4.库存成本库存成本是指企业在商品存放和管理过程中所发生的费用,包括库存占用成本、库存金额的机会成本、库存损耗和货物报废费用等。
库存成本的大小取决于企业存储的货物数量、货物的存放时间、库存管理的精度等因素。
为了降低库存成本,企业可以采取精细化库存管理、库存周转率的提高等方式来降低成本。
5.信息系统成本信息系统成本是指企业为实现物流信息化所投入的各项费用,包括物流信息系统的建设费用、硬件设备的采购费用、软件许可费用等。
信息系统成本的大小取决于企业物流信息化的程度和需求等因素。
为了降低信息系统成本,企业可以采购符合自身需求的物流信息系统、合理规划信息系统建设的时间和进度等方式来降低成本。
企业物流成本范围构成嘿,朋友们!咱今儿来聊聊企业物流成本范围构成这档子事儿。
你想想看,物流就好比是企业的血脉呀!它把各种货物从这儿运到那儿,这中间得花不少钱呢!这钱都花在哪儿了呢?首先就是运输成本啦!这就好比是你出门打车得花钱一样,企业把货物运出去也得掏运费呀。
不管是用大卡车在路上跑,还是用轮船在海上漂,或者是飞机在天上飞,那可都得烧油、花人力,这些都是钱呐!而且运输成本可不单单是运费哦,还得算上车辆的维修保养、司机的工资啥的,这可不是一笔小数目哟!然后呢,还有仓储成本。
货物总得有个地方放吧,租仓库要钱吧,仓库里的设备要钱吧,保管货物的人也得发工资吧!这就跟你家里得有个房间放东西一样,只不过企业的这个“房间”可大多了,花费自然也更大啦。
再有就是装卸搬运成本。
货物到了仓库得卸下来吧,要运走的时候得装上去吧,这中间的人工和设备费用可不能小瞧。
就好像你搬个家,找搬家工人也得花钱不是?包装成本也不能忽视呀!你买个礼物还得包装精美点呢,企业的货物更得好好包装,不然在路上坏了可咋办。
这包装材料得买吧,包装的人工也得算吧。
另外,信息处理成本也很重要哦!现在都是信息化时代了,物流信息得及时传递和处理呀。
得有专门的系统和人员来管这个,不然货物丢了都不知道呢!这系统的建设和维护,人员的工资,都是钱呐!物流管理成本也别忘了呀!得有人来统筹安排这些物流活动吧,管理人员的工资、办公费用等等,这也是一笔开销呢。
哎呀,这么一罗列,是不是觉得物流成本还真是复杂多样呀!这就好比是一个大家庭,方方面面都得照顾到,都得花钱。
企业要是不把这些成本控制好,那可就麻烦啦!你说要是运输成本太高,那产品的价格不就得涨上去,不然企业不就亏了嘛。
要是仓储成本失控,那仓库里堆的东西都快比卖出去的多了,那不就积压资金了嘛。
所以啊,企业可得好好研究研究怎么降低物流成本。
比如优化运输路线,找更便宜的运输方式;合理规划仓库,提高仓储利用率;采用更先进的包装技术,既能保护货物又能省钱。
运输企业物流成本分析报告引言运输企业物流成本是指企业在物流过程中所发生的所有费用支出,是评估企业运作效率和盈利能力的重要指标之一。
本报告旨在分析运输企业物流成本的构成和影响因素,并提出相应的优化措施。
一、物流成本构成运输企业物流成本包括直接成本和间接成本两个方面。
1. 直接成本直接成本是指与物流运输直接相关的费用支出,主要包括以下几个方面的成本:- 运输成本:包括油费、司机工资、车辆维修保养等;- 仓储成本:包括仓储空间租金、库存管理费用等;- 包装成本:包括包装材料费用、包装人员工资等;- 搬运成本:包括装卸工人工资、装卸设备使用费用等。
2. 间接成本间接成本是指与物流运输间接相关的费用支出,包括以下几个方面的成本:- 管理成本:包括物流部门人员工资、办公设备使用费用等;- 信息成本:包括物流信息系统的开发和维护费用等;- 客服成本:包括售后服务人员工资、客户投诉处理费用等。
二、物流成本影响因素运输企业物流成本的高低受到多个因素的影响,主要包括以下几个方面的因素:1. 运输距离运输距离是影响物流成本的一个重要因素,通常来说,运输距离越长,物流成本也会相应增加。
长途运输需要更多的燃料和时间,增加了运输成本。
2. 运输方式不同的运输方式对物流成本的影响也不同。
例如,公路运输相对来说成本较高,而水路运输相对来说成本较低。
运输企业可以选择合适的运输方式,以达到降低物流成本的目的。
3. 供应链管理供应链管理能够优化物流流程,降低物流成本。
有效的供应链管理可以减少物流环节中的不必要环节和费用,并提高物流运作的效率。
4. 技术支持运输企业可以借助先进的物流技术,提高物流运作效率,降低物流成本。
例如,物流信息系统可以实现物流信息的实时追踪和管理,减少人力成本和时间成本。
三、优化措施为了降低物流成本,运输企业可以采取以下几个方面的优化措施:1. 优化运输路线通过优化运输路线,减少运输距离,从而降低物流成本。
运输企业可以借助物流规划软件,选择最优的运输路线,减少货物的运输时间和费用。
运输成本的核算运输生产过程是物流企业经营活动的中心环节;运输活动不创造实物产品,而是提供运输劳务,使物资发生位移;对物流运输成本进行管理与核算,必须确定物流成本核算项目,做好成本核算的各项基础工作,这样才能进行物流成本的核算管理与控制;一、运输成本项目根据企业会计准则的规定,结合运输生产耗费的实际情况,运输成本项目可划分为直接人工、直接材料、其他直接费用、营运间接费用四个基本部分;1、直接人工这是指支付给营运车辆司机和助手的工资;包括司机和助手随车参加本人所驾车辆保养和修理作业期间的工资、工资性津贴、生产性奖金,以及按营运车辆司机和助手工资总额14%计提的职工福利费;2、直接材料物流运输过程的直接材料包括:1燃料;指营运车辆运行过程所耗用的各种燃料,如营运过程耗用的汽油、柴油等燃料自动倾卸车卸车时所耗用的燃料也包括在内;2路桥费;是过路费和过桥费的总称;3轮胎;指营运车辆所耗用的外胎、内胎、垫带、轮胎翻新费和零星修补费用等;3、其他直接费用主要包括:1保养修理费;指营运车辆进行各级保养及各种修理所发生的料工费包括大修理费用计提额、修复旧件费用和行车耗用的机油、齿轮油费用等;采用总成互换保修法的企业,保修部门领用的周转总成、卸下总成的价值及卸下总成的修理费也包括在内;2折旧费;指按规定计提的营运车辆折旧费;3其他费用;指不属于以上各项目的与营运车辆运行直接有关的费用;包括车管费指按规定向运输管理部门缴纳的营运车辆管理费、行车事故损失指营运车辆在运行过程中,因行车事故发生的损失;但不包括非行车事故发生的货物损耗及由于不可抗力造成的损失、车辆牌照和检验费、保险费、车船使用税、洗车费、过桥费、轮渡费、司机途中宿费、行车杂费等;4、营运间接费用这是指车队、车站、车场等基层营运单位为组织与管理营运过程所发生的,应由各类成本负担的管理费用和营业费用;包括工资、职工福利费、劳动保护费、取暖费、水电费、办公费、差旅费、修理费、保险费、设计制图费、试验检验费等;二、运输成本核算的基础工作运输成本是表明企业经营管理工作质量的一项重要的综合性指标,在很大程度上反映企业生产经营活动的经济成果;运输成本管理的目的,是要通过对成本的核算、分析和考核,挖掘企业内部降低成本的潜力,寻找降低成本的途径和方法,以降低生产费用和一切非生产性消耗,增加盈利;为此,必须加强成本管理,做好成本核算的各项基础工作;1、加强运输成本管理的基础工作企业各职能部门必须在经理、财会部门的领导下,认真做好成本管理的基础工作;1要建立健全货物招揽业务记录,运输生产记录,车辆维修作业记录,车辆、设备利用记录,财产物资变动记录管理信息记录等原始记录;2企业应对各种原材料、燃料、轮胎、工具和各级维修作业等,根据市场行情,制定计划价格,定期调整价格差异,保证成本核算的真实性;3对各种原材料、燃料、工具、工时、物资储备、资金占用、费用等制定出平均先进定额,并根据企业生产技术水平和管理水平的提高,生产环境的改善,定期或不定期地进行修订;4对一切物资进出都要经过计量、验收,计量仪表要配备齐全,并定期校正和维修,保证计量的准确性和可靠性;5企业的物资财产要定期盘存,保证账实相符,并及时处理多余积压物资,减少物资损耗;2、要严格区分不同性质的费用支出范围企业的费用支出种类多,且费用来源和用途不同,为了加强运输成本管理,必须严格按规定的成本开支范围和标准进行开支;在企业会计核算中,要严格区分营业费用与基建费用的开支范围、营业支出与营业外支出的界限,保证成本的真实性与可比性,防止乱挤、乱摊成本等违犯财经纪律的行为;3、加强成本监督,保证成本的核算真实性成本计划、成本控制和成本分析,有赖于成本核算资料;若成本核算不真实,则不能发挥成本管理的作用,同时企业财务成果将会失真造成成本核算不真实的主要原因有:1企业原始记录不健全,计量不准确;2有些财务人员业务不熟悉,对各项费用的开支范围和标准刁清,造成成本归集、分配和财务处理的方法不当;3有些企业负责人违反会计核算准则,假账真算,搞“经理成本“;要保证企业成本核算真实,还必须加强成本监督工作;认真审整成本计划和各项费用开支标准,经常进行成本检查,对违反成本法劫的,要及时制止,确保成本核算的真实性;4、实行全面成本管理全面成本管理,是指企业全员参与企业生产经营全过程的成本僧理;企业成本高低,关系到企业经济效益,也关系到企业每个职工的组济利益;因此,每个职工都应参与成本管理,做到干什么,管什么,成本管理责任到人;运输企业要从供应、维修、装卸、运行、结算全过程进行成本管理,生产经营全过程的每个环节都对总成本有直接影响;例如,配件型号选择不当或价高质次,维修成本过高或维修质量不好,既影响车辆的仗用成本,又影响车辆使用效率和运输质量;在运输生产过程中,运行源料消耗、运输质量、驾驶员劳动生产率等,也都直接影响到运输成本;三、运输费用的核算与成本计算一直接人工的归集与分配物流企业直接人工中的工资,每月根据工资结算表进行汇总与分配;对于有固定车辆的司机和助手的工资,直接计入各自成本计算对象的成本,对于没有固定车辆的司机和助手的工资以及后备司机和助手的工资,则需按一定标准一般为车辆的车日分配计入各成本计算对象的成本,计算方法如下:每一车日的工资分配额=应分配的司机及助手工资总额/各车辆总车日营运车辆应分配的工资额=每一车日的工资分配额×营运车辆总车日二直接材料的归集与分配1、燃料对于燃料消耗,企业应根据燃料领用凭证进行汇总与分配;但必须注意,在燃料采用满油箱制的情况下,车辆当月加油数就是当月耗用数;在燃料采用盘存制的情况下,当月燃料耗用数应按公式确定:当月耗用数=月初车存数+本月领用数-月末车存数2、轮胎营运车辆领用轮胎内胎、垫带以及轮胎零星修补费等,一般根据轮胎领用汇总表及有关凭证,按实际数直接计入各成本计算对象的成本;至于领用外胎,其成本差异也直接计入各成本计算对象的成本,而其计划成本如何计入各成本计算对象的成本,则有不同的处理方法;当采用外胎价值一次摊销计入成本的办法时,应根据“轮胎发出汇总表”进行归集与分配;发生外胎翻新费时,根据付款凭证直接或通过待摊费用计入各成本计算对象的成本;当采用按行驶胎公里预提轮胎费用摊人成本的办法时,其成本包括废胎里程超、亏的费用调整应根据“轮胎摊提费计算表”进行归集与分配;轮胎翻新费包括在摊提率之内计算的,发生翻新费时,实际翻新费用与计划翻新费用的差额,根据记账凭证所附原始凭证调整计入各成本计算对象的成本;轮胎翻新费用不包括在摊提率之内计算的,发生的轮胎翻新费直接计入相应成本计算对象的成本;三其他直接费用的归集与分配1、保养修理费物流运输企业车辆的各级保养和修理作业,分别由车队保修班和企业所属保养场保修厂进行;由车队保修班进行的各级保修和小修理的费用,包括车队保修工人的工资及职工福利费、行车耗用的机油和保修车辆耗用的燃料、润料和备品配件等,一般可以根据各项凭证汇总,全部直接计入各成本计算对象的成本;对于保修班发生的共同性费用,可按营运车日比例分配计入各车队运输成本;由保养场保修厂进行的保修主要是大修理所发生的费用,视同辅助生产费用,通过“辅助营运费用”二级账户进行归集与分配;必须注意的是,由于营运车辆大修理一般数额较大,修理的间隔期也较长,为均衡损益,一般采用预提的办法;即根据大修理费计提额预提时借记“主营业务成本—运输支出”账户,贷记“预提费用”账户,发生发生差异,同样要进行调整,前者大于后者为超支,应调增大修理费计提额和运输成本;反之则为节约而应予调减;2、折旧费物流运输企业计提固定资产折旧,可以采用平均年限法、工作量法、双倍余额递减法、年数总和法,但属车辆的固定资产折旧一般采用工作量法计提;当采用工作量法时,由于外胎费用核算有两种不同的方法,所以车辆折旧的计算也有两种方法;如采用外胎价值一次摊销计入成本的方法,计提折旧时,外胎价值不必从车辆原值中扣减;如采用按行驶胎公里预提外胎费用摊入成本的方法,则计算折旧时,外胎价值就应从车辆原值中扣减,否则会出现重复摊提的现象;3、养路费运输企业向公路管理部门缴纳的车辆养路费,一般按货车吨位数计算缴纳;因此,企业缴纳的车辆养路费可以根据缴款凭证直接计入各成本计算对象成本及有关费用;4、其他费用营运车辆发生的其他直接费用,除保养修理费、折旧费、养路费等项外,还包括其他几项有关费用,内容比较复杂,但费用发生时同样可以根据费用凭证直接计入各成本计算对象的成本;营运车辆的公路运输管理费,一般按运输收入的规定比例计算缴纳;因此,企业缴纳的车管费可以根据交款凭证直接计入各类运输成本;营运车辆在营运过程中因种种行车事故所发生的修理费、救援和善后费用,以及支付外单位人员的医药费、丧葬费、抚恤费、生活费等支出,扣除向保险公司收回的赔偿收人及事故对方或过失人的赔偿款后,净损失也可根据付款、收款凭证直接计入各类运输成本;如果行车事故较为严重复杂,处理时间较长,可在发生各项支出时通过“其他应收款-暂付事故赔款”账户核算,然后逐月将已发生事故净损失转入各该类运输成本;对于当年不能结案的事故,年终时可按估计净损失数预提转入运输成本;在结案的年底,再将预提损失数与实际损失数的差额,调整当年的有关运输成本;车辆牌照和检验费、车船使用税、洗车费、过桥费、轮渡费、司机途中宿费、行车杂费等费用发生时都可以根据付款凭证直接计入各类运输成本;此外,领用随车工具及其他低值易耗品,可以根据领用凭证,一次或分资摊人各类运输成本;四营运间接费用的归集与分配运输企业所属基层营运单位车队、车站、车场为组织与管理营运过程所发生的不能直接计入成本计算对象的各种间接费用,应通过“制造费用-营运间接费用”,账户进行核算;企业如实行公司和站、队两级核算体制,“营运间接费用”账户应按基层营运单位设置明细账,并按费用项目进行明细核算,如实行公司集中核算体制,也可不分单位设置明细账,而直接按费用项目进行明细核算;四、运输成本明细账的设置与登记运输成本是在分类成本项目归集运输费用的基础上计算出来的,其明细账就是按成本计算对象开设、按成本项目划分专栏的运输支出明细账;运输支出明细账根据前述直接人工、直接材料、其他直接费用和营运间接费用等各种费用凭证或其汇总分配、计算表进行登记;五、运输总成本和单位成本的计算运输企业完成一定运输业务所发生的直接人工、直接材料、其他直接费用和营运间接费用等运输费用总额,组成了运输总成本;运输总成本除以运输周转量得出单位成本;其计算公式如下:运输单位成本元/千吨公里=运输总体成本÷运输周转量千吨公里成本核算存在的问题物流成本核算非常重要,但是却很困难获得物流成本核算所需要的数据;一是因为在现行会计核算体系的框架内,无法直接得到物流成本数据,各种物流成本数据混杂在生产成本、销售费用以及财务费用中;如:从企业内部来看,货物购买或销售时产生的运输成本常常包含在货物的购入成本或产品销售成本之中,厂内运输成本常常是计入生产成本的,订单处理成本可能包含在销售费用之中;部分存货持有成本又可能包含在财务费用之中,等等;从供应链角度来考虑,则会发现一系列相互关联的物流活动产生的物流总成本既分布在企业内部的不同职能部门中,又分布在企业供应链上下游的不同合作伙伴那里;二是物流费用属于各公司的内部机密,多不愿透露,使得调查所花费时间、成本均高,但可信度与相对效益却不佳,无法正确地估算出国内整体物流总费用或市场规模;从美国、日本等国家进行的多次回收率不及50%的物流费用调查结果也可以看出:各产业类型物流费用调查问卷回收已经成为物流成本核算中的瓶颈;三是有些物流企业在承揽运输业务后,依据自身网络覆盖情况,将部分业务转包给其他物流企业经营,并将相应的转包支出作为配载成本进行账务核算,同时,利用配载环节及承接转包业务的其他物流企业来套取现金、虚增经营成本;另外,受客观因素的限制,物流企业实际发生的经营成本中常包含一些无法取得合规凭证的支出;如支付装卸工、搬运工等临时人员的劳务费,租赁民房用做仓储设施支付的租赁费等;因与自然人发生经济往来而使得物流企业无法依据合规凭证将有关支出进行账务核算,若到部门开具临时发票又使物流企业额外增添一笔税款支出,相比之下,物流企业更愿意买发票使此类支出的入账合规化;这也促成了代开票公司的出现;加强物流成本的管理物流企业的最主要特点是将物资流转各环节的经营活动进行有机的整合,使物流成本最低化,从而提高物流企业的经营效益;因而,物流成本管理覆盖了物流活动的全过程,其成本管理的具体内容包括:物流成本核算、物流成本预测、物流成本决策、物流成本计划、物流成本控制、物流成本分析和物流成本检查等;1、物流成本核算物流成本核算是根据企业确定的成本计算对象,采用相适应的成本计算方法,按照规定的成本项目,通过一系列的物流费用汇集与分配,从而计算出各物流环节成本计算对象的实际总成本和单位成本;通过物流成本计算,可以如实地反映物流经营过程中的实际耗费,同时,也是对各种物流费用实际支出的控制过程;2、物流成本预测物流成本预测是根据有关成本数据和企业具体的发展情况,运用一定的技术方法,对未来的成本水平及其变动趋势作出科学的估计;成本预测是成本决策、成本计划和成本控制的基础工作,它可以提高物流成本管理的科学性和预见性;在物流成本管理的许多环节都存在成本预测问题;如仓储环节的库存预测;流通环节的加工预测;运输环节的货物周转量预测等;3、物流成本决策物流成本决策是在成本预测的基础上,结合其他有关资料,运用一定的科学方法,从若干个方案中选择一个满意的方案的过程;从物流整个流程来说,有配送中心新建、改建、扩建的决策;装卸搬运设备、设施添置的决策;流通加工合理下料的决策等;进行成本决策、确定目标成本是编制成本计划的前提,也是实现成本的事前控制,提高经济效益的重要途径;4、物流成本计划物流成本计划是根据成本决策所确定的方案、计划期的生产任务、降低成本的要求以及有关资料,通过一定的程序,运用一定的方法,以货币形式规定计划期物流各环节耗费水平和成本水平,并提出保证成本计划顺利实现所采取的措施;通过成本计划管理,可以在降低物流各环节方面给企业提出明确的目标,推动企业加强成本管理责任制,增强企业的成本意识,控制物流环节费用,挖掘降低成本的潜力,保证企业降低物流成本目标的实现;5、物流成本控制物流成本控制是根据计划目标,对成本发生和形成过程以及影响成本的各种因素和条件施加主动的影响,以保证实现物流成本计划的一种行为;从企业生产经营过程来看,成本控制包括成本的事前控制、事中控制和事后控制;成本事前控制是整个成本控制活动中最重要的环节,它直接影响以后各作业流程成本的高低;事前成本控制活动主要有物流配送中心的建设控制,物流设施、设备的配备控制,物流作业过程改进控制等;成本的事中控制是对物流作业过程实际劳动耗费的控制,包括设备耗费的控制、人工耗费的控制、劳动工具耗费和其他费用支出的控制等方面;成本的事后控制是通过定期对过去某一段时间成本控制的总结、反馈来控制成本;通过成本控制,可以及时发现存在的问题,采取纠正措施,保证成本目标的实现;6、物流成本分析物流成本分析是在成本核算及其他有关资料的基础上,运用一定的方法,揭示物流成本水平的变动,进一步查明影响物流成本变动的各种因素;通过物流成本分析,可以提出积极的建议,采取有效的措施,合理地控制物流成本;上述各项成本管理活动的内容是互相配合、相互依存的一个有机整体;成本核算为成本预测提供基础资料,成本预测是成本决策的前提,成本计划是成本决策所确定目标的具体化,成本控制是对成本计划的实施进行监督,以保证目标的实现;成本核算与分析又是对目标是否实现的检验;物流业堆存与代理成本的核算一、堆存业务物流企业的堆存业务是指堆存作业部门从接运物资起,经过验收,将物资存放于堆场或仓库,进行保管保养,直至将物资发运给客户的作业过程;物流企业堆存业务在物流过程中占有一定的比重,在堆存业务作业活动过程中,必然发生一定的费用耗费;堆存业务活动的主要费用有:场地费、仓租费、维护保养费、货物保管费、物资损失费、资金占用费等;同时,企业承接堆存业务也将取得相应的收入;合理做好堆存业务的管理与核算,有利于扩大企业经营业务收入,降低成本费用消耗和支出,对物流企业提高经济效益,有着十分重要的意义;二、代理业务现代物流企业与传统运输企业、物资储运企业、商品流通企业的主要区别在于,将传统各类企业单一服务功能进行有效整合,使其自身的服务功能得以扩展、完善和提高;现代物流企业除具有物资运输、装卸搬运、堆存等基本职能外,还具备了货运代理、物流加工、配送等扩展功能;其中,货运代理业务也是物流企业经营活动过程中的重要环节;代理业务是指现代物流企业为客户的物资流转办理中介服务;在代理业务过程中将取得代理收入及其发生相应的消耗和费用支出;代理业务收入是指物流企业办理联运业务及其为其他物流企业办理代理中介业务而收取的手续费等收入,代理业务支出是指企业从事代理业务所发生的营业站点管理费用、人员费用、业务费用等支出;物流企业必须做好代理业务收支的管理与核算工作;三、堆存与代理业务收支的核算堆存业务和货运代理业务均属于物流企业主营业务范围,为了正确地记录和核算物流企业堆存业务与货运代理业务活动中所发生的经营收入和成本支出,企业必须通过“主营业务收入”、“主营业务成本”、“营业费用”等总分类账户,并设置有关明细分类账户进行核算;例:根据全月营业收入汇总表,申通物流公司本月份实现堆存收入80000元,货运代理业务收入120000元,营业款项均已解人;企业应作会计分录如下:借:银行存款200000贷:主营业务收入-堆存收入80000-代理收入120000本月份,申通公司发生场地维护费8000元,保管人员工资6400元,另以现金支付其他管理费用2100元;企业应作会计分录如下:借:主营业务成本-堆存成本14400营业费用-堆存费2100贷:银行存款8000应付工资6400现金2100在货运代理业务活动中,应负担业务人员工资26000元,以银行存款支付业务费19000元;企业应作会计分录如下:借:主营业务成本-代理成本45000贷:应付工资26000银行存款19000上海申通物流公司预付本季度向华光工厂租入堆存用仓库的租金36000元;企业应作会计分录如下:1预付租金时:借:待摊费用36000贷:银行存款360002月末摊销时:借:主营业务成本-堆存成本6000贷:待摊费用6000。
物流企业成本核算现状在当今经济全球化和电子商务迅速发展的背景下,物流行业作为国民经济的重要组成部分,发挥着越来越关键的作用。
然而,物流企业在运营过程中面临着诸多挑战,其中成本核算问题尤为突出。
成本核算的准确性和合理性直接关系到企业的竞争力和盈利能力。
目前,许多物流企业在成本核算方面存在着一些共性的问题。
首先,成本核算方法不够科学。
一些企业仍然采用传统的成本核算方法,如简单地将总成本平均分摊到各个业务环节,这种方法无法准确反映不同业务活动的实际成本消耗。
例如,在运输环节,不同的运输路线、运输工具和运输量所产生的成本差异巨大,但简单的平均分摊法无法体现这些差异。
其次,成本核算范围不够全面。
部分物流企业在核算成本时,往往只关注直接成本,如运输费用、仓储费用等,而忽视了间接成本,如管理费用、设备折旧、人力资源成本等。
这导致成本信息的不完整,难以全面评估企业的成本状况,从而影响决策的科学性。
再者,物流企业的信息化水平参差不齐,这也给成本核算带来了困难。
一些企业的信息系统不完善,数据采集和处理能力有限,无法及时、准确地获取成本数据。
例如,在货物运输过程中,实时的油耗、车辆维修等数据如果不能及时记录和汇总,就会影响成本核算的准确性。
另外,成本核算人员的专业素质也是一个不容忽视的问题。
一些成本核算人员对物流业务流程了解不够深入,缺乏相关的专业知识和技能,无法有效地进行成本核算和分析。
同时,由于物流行业的快速发展,新的业务模式和技术不断涌现,如果成本核算人员不能及时更新知识和观念,也会影响成本核算工作的质量。
为了改善物流企业成本核算的现状,企业可以采取一系列措施。
一是引入先进的成本核算方法,如作业成本法。
作业成本法能够更加精确地将成本分配到各个作业环节,根据资源的消耗情况进行合理分摊,从而提高成本核算的准确性。
二是拓宽成本核算范围,将间接成本纳入核算体系。
通过对间接成本的合理分摊和核算,全面反映企业的成本结构,为成本控制和决策提供更全面的依据。
物流企业成本的构成
物流企业的成本因其行业的特殊性,也有其自身特点。
物流企业作为服务型企业,其对客户提供的产品即是物流服务。
与其他传统企业不同的是,物流企业提供的是一种无形的产品。
物流企业的成本就因物流服务而发生。
物流企业随着不断的发展,其成本也从传统的单一的仓储、运输、配送装卸等向全面化和多元化发展,如拓展了信息化、网络化和智能化的方向,采用现代化的软硬件设施和设备,而且采用现金的管理方式,进而降低了物流成本,提升了物流服务。
也使整个物流行业不断科学地健康的发展。
对于物流企业成本的构成,从其成本结构上可以分为直接成本以及间接成本两类。
直接成本就是与物流企业的物流服务有直接管理的成本构成,具体包含直接人工、直接成本以及间接费用,间接费用多而杂,如运输成本、仓储成本、包装成本等等;间接成本是物流企业在提供物流服务过程中发生的必不可少的相关费用与支出,如管理费用、销售费用等等。
而从传统物流企业的成本构成向现代物流企业的成本转变的过程中,间接费用的占比是不断加大的。
1.直接人工:即在物流企业提供物流服务时,可以直接归于物流服务的工作人员的工资、报酬、津贴以及福利等。
2.直接材料:即在物流企业提供物流服务时,与物流服务直接相关的所耗费的资源。
物流企业所提供的产品是物流服务,因此物流企业的特殊性决定了直接材料在物流企业成本的核算中的占比并不多。
3.其他直接费用:是指物流企业在提供物流服务过程中,其他可。