高原山区落石雪崩柔性被动防护网施工技术
- 格式:doc
- 大小:26.50 KB
- 文档页数:7
柔性防护网施工工艺8.6.1工艺概述柔性防护网分为主动防护和被动防护两大类,主动防护体系是以钢丝绳网为主的各类柔性网覆盖包裹所需防护的坡面或岩石上,以限制坡面岩石、土体风化破坏以及崩塌等,或将落石控制于一定范围内运动。
被动防护体系是以钢柱和钢丝绳网连接组合构成一个整体,对所防护的区域形成面防护,从而阻止崩塌岩石土体的下坠,起到边坡防护作用。
柔性防护网具有高柔性、高防护性,适用于高大路堑坡面防护。
8.6.2作业内容1.测量定位;2.基座锚固;3.钢柱及上拉锚绳安装;4.侧拉锚绳的安装;5.上下支撑绳安装;6.钢绳网安装;7.格栅安装。
8.6.3质量标准及检验方法一、工程材料检验标准1.柔性防护网的防护等级一般不应低于 500KJ。
编网、支撑绳及拉锚系统所用钢丝绳应符合GB/T8918-1996 的规定,其钢丝强度不应低于 1770MPa,热镀锌等级不低于AB级。
钢丝格栅编织用钢丝应符合GB/T343-1994 的规定,热镀锌等级不低于AB级,其中高强度钢丝格栅可采用重量不低于 150g /m2的镀锌铝合金镀层处理。
环形网用钢丝应符合GB/T343-1994 的规定,其钢丝强度不应低于 1770MPa,热镀锌等级不低于AB级或采用重量不低于 150g /m2 的镀锌铝合金镀层处理。
2.钢柱构件钢材应符合GB/T700-1988 的规定,并进行防腐处理。
3.热轧工字钢应符合GB/T700-1988 和GBT706-1988 的规定,并进行防腐处理。
二、过程控制标准遵循先清方、再嵌补、支顶、锚固、包裹的施工顺序,最后施工拦截工程。
施工遵循从上至下的施工顺序,先对最上一层陡崖危石进行整治,再进行坡面上的危石、下一级陡崖及坡面上的危石进行治理。
所有支顶和嵌补工程的基础均要开挖台阶施工,台阶宽度不小于1m,施工中严禁在陡崖下方采石,形成新的坡面滚石。
8.6.4工艺流程图被动防护网施工工艺流程图详见图8.6.4。
SNS柔性被动防护网施工方案系统说明:纵横交错的%%c16横向支撑绳和%%c12纵向支撑绳与4.5m×4.5m正方形模式(边沿局部根据需要有时为4.5m×2.5m)布置的锚杆相联结并进行预张拉,支撑绳构成的每个4.5m×4.5m(或4.5m×2.5m)(网格内铺设一张DO/08/300/4×4m(或4×2m)型钢丝绳网,每张钢丝绳网与四周支撑绳间用缝合绳缝合联结并拉紧,该预张拉工艺能使系统对坡面施以一定的法向预紧压力,从而提高表层岩土体的稳定性,尽可能地阻止崩塌落石的发生并将小部分落石限制在一定的空间内运动(GPS1和GAR1型为部分阻止崩塌落石的发生并将落石限制在一定的空间内运动),同时,在钢绳网下铺设小网孔的格栅网,以阻止小尺寸岩块的崩落或限制局部岩土体的破坏;施工顺序及工法1、清除坡面防护区域内威胁施工安全的浮土及浮石,对不利于施工安装和影响系统安装后正常功能发挥的局部地形(局部堆积体和凸起体等)进行适当修整;2、放线测量确定锚杆孔位(根据地形条件,孔间距可有0.3m的调整量),在孔间距允许的调整量范围内,尽可能在低凹处选定锚杆孔位;对非低凹处或不能满足系统安装后尽可能紧贴坡面的锚杆孔(一般连续悬空面积不得大于5m ,否则宜增设长度不小于0.5m的局部锚杆,该锚杆可采用直径不小于%%c12的带弯钩的钢筋锚杆或直径不小于2%%c12的双股钢绳锚杆),应在每一孔位处凿一深度不小于锚杆外露环套长度的凹坑,一般口径20cm,深20cm;3、按设计深度钻凿锚杆孔并清孔,孔深应大于设计锚杆长度5cm~10cm,孔径不小于%%c42;当受凿岩设备限制时,构成每根锚杆的两股钢绳可分别锚入两个孔径不小于%%c35的锚孔内,形成人字形锚杆,两股钢绳间夹角为15°~30°,以达到同样的锚固效果;当局部孔位处因地层松散或破碎而不能成孔时,可以采用断面尺寸不小于0.4×0.4m的C15砼基础置换不能成孔的岩土段;4、注浆并插入锚杆,采用标号不低于M20的水泥砂浆,宜用灰砂比1:1~1.2、水灰比0.45~0.50的水泥砂浆或水灰比0.45~0.50的纯水泥浆,水泥宜用42.5普通硅酸盐水泥,优先选用粒径不大于3mm的中细砂,确保浆液饱满,在进行下一道工序前注浆体养护不少于三天;5、安装纵横向支撑绳,张拉紧后两端各用2~4个(支撑绳长度小于15m时为2个,大于30m时为4个,其间为3 个)绳卡与锚杆外露环套固定连接;6、从上向下铺挂格栅网,格栅网间重叠宽度不小于5cm,两张格栅网间以及必要时格栅网与支撑绳间用 %%c1.5铁丝进行扎结,当坡度小于45°时,扎结点间距一般不得大于2m,当坡度大于45°时,扎结点间距一般不得大于1m(有条件时本工序可在前一工序前完成即将格栅网置于支撑绳之下);7、从上向下铺设钢绳网并缝合,缝合绳为钢绳,每张钢绳网均用一根长约31m(或27m)的缝合绳与四周支撑绳进行缝合并预张拉,缝合绳两端各用两个绳卡与网绳进行固定联结。
柔性被动防护网施工工法柔性被动防护网施工工法一、前言柔性被动防护网施工工法是一种有效的工程施工方法,用于在护坡、护岸、房屋外墙等建筑物周围的施工中提供安全防护。
通过搭设柔性被动防护网,能够有效减少施工现场发生事故的可能性,保护施工人员的人身安全。
二、工法特点柔性被动防护网施工工法具有以下几个特点:1.灵活性:柔性被动防护网可以根据施工现场的实际情况进行调整和安装,适应不同形状和尺寸的施工场地。
2.大范围应用:该工法适用于不同施工项目,包括护坡、护岸、房屋外墙等建筑物周围的工程施工。
3.高度可定制化:柔性被动防护网可以根据不同的安全要求和项目需求进行定制,具有较高的灵活性和适应性。
三、适应范围柔性被动防护网适用于以下工程项目:1.高坡护坡工程:可以有效防止坡体滑坡、垮塌等现象的发生。
2.护岸工程:能够提供护岸的稳定性和安全性,防止水流冲刷和岸坡滑塌。
3.房屋外墙施工:可以保护施工人员的安全,防止高处坠落事故的发生。
4.其他施工工程:包括道路边坡、桥梁、隧道等各类工程项目。
四、工艺原理柔性被动防护网的施工工法与实际工程之间存在密切联系,其工艺原理包括以下几个方面:1.设计方案:根据实际工程要求和现场实际情况,制定柔性被动防护网的设计方案,包括悬挂点的设置、网格大小和网孔尺寸等。
2.选择材料:选择符合施工要求的钢丝绳、锚杆、网片等材料,并进行材料的检测和验收。
3.准备施工:对施工现场进行清理和平整,根据设计方案确定悬挂点和固定点位置,并进行标识和布置。
4.安装柔性被动防护网:按照设计方案的要求,将钢丝绳等材料悬挂和固定在设定的点位上,然后将网片固定在钢丝绳上,形成柔性防护网结构。
五、施工工艺柔性被动防护网施工工法的各个施工阶段包括:1.准备工作:包括现场勘测、材料准备、机具设备配置等。
2.设定悬挂点和固定点:根据设计方案的要求,确定钢丝绳的悬挂点和固定点,将其固定在施工场地上。
3.悬挂钢丝绳:根据设计方案,将钢丝绳悬挂在设定的悬挂点上,并通过固定点进行固定。
被动防护网施工技术方案被动防护网施工技术方案一、前言被动防护网是一种新型的防护结构,旨在防止潜在的落石、崩塌、泥石流等自然灾害或人为破坏。
本施工技术方案旨在详细说明被动防护网的安装过程,确保施工质量和安全。
二、关键词1、被动防护网2、施工技术方案3、安装流程4、质量控制5、安全措施三、文章结构1、施工准备2、安装流程3、质量控制4、安全措施5、结论四、详细内容1、施工准备在开始施工之前,项目团队应充分了解被动防护网的设计要求和技术规范,确保对施工环境的充分了解。
此外,还应进行现场勘察,确定合适的安装位置和施工方案。
2、安装流程(1)定位与埋设:根据设计要求,确定被动防护网的位置,并进行埋设。
(2)锚固连接:使用合适的锚固连接方式,将被动防护网与地面稳固连接。
(3)支撑绳安装:安装支撑绳,确保被动防护网能够承受潜在的冲击。
(4)拉紧网绳:将网绳拉紧,使其紧贴地面,以提高防护效果。
(5)固定网绳:使用锚钉等固定装置,将网绳固定在地表。
3、质量控制在施工过程中,应定期进行质量检查,确保被动防护网的安装符合设计要求和技术规范。
如有发现问题,应及时采取措施进行修复。
4、安全措施在施工过程中,应采取以下安全措施:(1)佩戴安全帽、安全带等个人防护装备。
(2)确保施工设备处于良好状态,避免设备故障导致的安全事故。
(3)在施工现场设置明显的安全警示标志,防止无关人员进入。
(4)遵循安全操作规程,确保施工过程的安全性。
5、结论被动防护网作为一种新型的防护结构,具有出色的防护性能和灵活的安装方式。
本施工技术方案详细说明了被动防护网的安装过程,旨在确保施工质量和安全。
通过实施本方案,可以有效提高被动防护网的安装效率和质量,为防止潜在的自然灾害或人为破坏提供有力保障。
浅谈高边坡落石被动防护网施工技术2009-05-07 15:11李志成(中国中铁隧道集团三处有限公司,广东深圳518052)摘要:文章以羊台山隧道木莲坑明洞一侧的开采面落石被动拦石网施工为例,阐述了高边坡被动防护网的施工技术,为类似工程的施工提供实践经验。
关键词:高边坡落石;被动防护网;施工技术;羊台山隧道中图分类号:U216文献标识码:A文章编号:1009-2374(2009)09-0169-02一、工程概况(一)工程地质及水文地质条件1.地形地貌。
本区地处丘陵区,植被发育,主要为乔木夹少量灌木,自然坡度约20°~35°。
地面高程80.0m~180m,相对高差约100米,工点处于石岩镇水田村木莲坑采石场,石场采用分级开采,每级开挖面垂直地面,高约8m~10m,平台宽约3m~4m。
2.地层岩性。
本区出露地层为:燕山期晚期中细粒花岗岩:弱风化,褐色、褐黄色,中细粒花岗结构,块状构造,主要矿物成分为长石,石英,节理裂隙发育。
3.水文地质条件。
丘坡地下水不发育,局部有少量基岩裂隙水渗出,谷地中稳定水位1.8m~2.6m。
(二)设计概况1.DK93+340~+585右侧及明洞进出口两侧横向28m范围采石场开挖面边坡设两排被动拦石网,于坡脚废弃道路旁设第一排被动拦石网,网高7m。
采石场开挖面边坡标高155.0m 左右设第二排被动拦石网,网高5m。
2.本工程钻孔锚固分A类锚固和B类锚固两种:A类锚固:钢柱基础及锚杆孔眼钻凿地层处于稳定基岩或覆盖层很薄,可直接钻凿锚杆孔眼,然后采用M30水泥砂浆或纯水泥浆锚固;B类锚固:钢柱基础及锚杆孔眼钻凿地层处于土质地层时,由于成孔锚固后其抗拔强度下降,需采用C15钢筋混凝土,钢筋笼采用Φ16螺纹钢筋制作,钢筋保护层厚度不小于20mm,以提高锚固强度。
3.当采用A类锚固时钢柱混凝土基础地脚螺栓锚杆孔径不小于Φ42,基础顶面用薄层C20细石混凝土或M20水泥砂浆抹平。
柔性被动防护挂网工程施工1.工程概述柔性被动防护挂网工程是一项用于防止岩石坠落、滑坡和崩塌的工程,主要通过悬挂在岩体表面的柔性网状构造,以吸收和分散坠落岩块的能量,保护地下设施和基础设施的工程。
本方案旨在通过详细的施工计划和工序,确保柔性被动防护挂网工程的顺利进行。
2.施工前准备(1)设计与准备材料:在进行柔性被动防护挂网工程前,需要进行详细的设计方案,并准备好所需的材料和设备,包括柔性防护网、吊索、锚杆、固定件、绳索、工具等。
(2)场地准备:清理施工现场,确保岩体表面干净平整,并进行必要的防护措施,确保施工安全。
(3)人员和设备准备:安排好施工人员和设备,确保所有人员具备相关的施工技能和证书,并检查设备的完好情况。
3.施工步骤(1)确定吊点:根据设计方案,确定吊点的位置和数量,并进行必要的标记和测量,确保吊点的准确位置和均匀分布。
(2)锚杆安装:在吊点位置,进行锚杆的预埋安装,根据设计要求确定锚杆的数量和深度,并确保锚杆的牢固和垂直。
(3)吊索安装:在锚杆上固定吊索,确保吊索与锚杆之间的连接牢固可靠,并根据设计要求进行调整和拉紧。
(4)网格安装:根据设计方案,将柔性防护网沿岩体表面逐渐展开,用绳索和固定件固定在吊索上,并确保网格的紧密和均匀。
(5)收尾工作:检查各个部位的连接和固定情况,进行必要的调整和加固,确保柔性被动防护挂网工程的稳固和可靠。
4.施工注意事项(1)安全第一:在进行柔性被动防护挂网工程时,必须严格遵守相关的安全规定和操作规程,确保施工人员的安全。
(2)按图施工:在进行柔性被动防护挂网工程时,必须严格按照设计方案和图纸进行施工,确保施工质量和效果。
(3)质量检查:在施工过程中,必须不断进行质量检查和验收,发现问题及时进行整改,确保工程质量。
(4)环境保护:在进行柔性被动防护挂网工程时,必须注重环境保护,严格控制施工污染和噪音,确保不对周围环境造成影响。
5.施工总结柔性被动防护挂网工程是一项复杂的工程,需要严格的施工方案和流程来保证工程的质量和安全。
高强金属柔性被动防护网施工方法及工艺一、施工准备1.材料准备:购买高强金属柔性被动防护网所需的金属网、连接件、支撑杆等材料。
2.测量设计:根据实际情况,确定防护网的长度、高度等尺寸,并进行测量和设计。
二、施工步骤1.确定位置:根据设计要求和实际情况,确定防护网的位置和安装点位,并标明在地面上。
2.固定支撑杆:根据标明的位置,挖好支撑杆的孔位,然后将支撑杆插入孔位中,并用土壤或混凝土固定。
3.安装连接件:将连接件预先固定在金属网的一端,将金属网拉直,然后将另一端的连接件安装在支撑杆上,用螺丝紧固。
4.调整网的形状:根据需要,可以将金属网拉直或者弯曲,以适应不同的道路形状和要求。
5.适时加固:根据实际情况,可以适时加固支撑杆和连接件,以确保防护网的稳固。
三、施工注意事项1.施工现场安全:施工过程中,要注意人员的安全,保证施工现场的秩序和安全,避免发生事故。
2.注意材料质量:选用质量好、耐用的金属网和连接件,确保防护网的稳固性和耐用性。
3.施工精度:在施工过程中,要注意测量和定位的准确性,避免因测量或定位错误引起施工不平整等问题。
4.工艺规范:施工按照相关的工艺规范进行,确保防护网的质量和效果。
5.环境保护:施工过程中,要注意环境保护,尽量减少对环境的污染。
高强金属柔性被动防护网施工方法及工艺,是确保道路安全的重要一环。
通过精密的测量、准确的定位和合理的施工,可以使防护网达到预期的效果,提高道路的安全性。
在施工过程中要注意施工现场的安全、施工精度和材料质量,严格按照工艺规范进行施工,并保护好环境。
只有这样,才能保证高强金属柔性被动防护网的质量和效果。
管理及其他M anagement and other被动柔性防护网工作原理及在矿山边坡防护中的工程应用石龙平摘要:我国轻型化防护方式较多,被动柔性防护技术是重要组成部分,对落石、崩塌的治理具有积极作用。
由于被动柔性防护技术性能佳、成本低、施工难度小,所以在公路项目中获得广泛应用。
在现代社会,我国矿山边坡病害的问题依旧存在,不仅覆盖范围大,而且落石灾害严重,具有明显的集中性。
本文主要围绕被动柔性防护网工作原理及在矿山边坡防护中的工程应用展开研究,以期为该领域提供一定参考。
关键词:被动柔性防护网;矿山边坡防护;工作原理;作业要点在我国的地形地貌中,属于丘陵地带的地区较多,地势变化最明显的为中西部地带,地质结构十分复杂,岩体的破坏现象十分明显,出现自然灾害的概率更大。
并且,落石灾害影响的区域较大,再加上较强的集中性,所以山体自然灾害的问题日益严峻。
在公路交通设施迅速发展的背景下,山体崩塌和落石等防护显得极为关键。
而被动柔性防护网凭借自身优势在该领域备受瞩目,在复杂地形条件的应用率也不断提升,特别是危岩落石、高矿山边坡,取得了比较理想的效果。
对于被动防护措施,其核心功能是避免岩石崩塌后直接坠落,对其具有较强的阻挡作用。
具体采用哪种防护措施,还要充分考虑到灾害的防护类型,对其防护规模展开全面分析,并将地质条件、设计周期等纳入考虑范围。
但目前被动柔性防护网在矿山边坡防护中的工程应用依旧有所欠缺,未明确其工作原理,对工作要点的了解不够深入,从而导致被动柔性防护网无法最大程度发挥出自身作用。
因此,探讨被动柔性防护网工作原理及在矿山边坡防护中的工程应用十分必要。
1 国内外研究现状1.1 国内研究现状叶四桥等对比分析了国内外比较经典的几种冲击力算法,发现国内算法的结果与国外不同,主要是平均冲击力,并未针对落石重量展开全面分析,也未注意出现反弹效应后,落石冲击力将发生哪些变化,从而使计算的落石冲击力严重偏小。
罗祥等对钢绳网中环形网的主要构件RECCO圆环进行了试验研究和数值模拟分析,未体现出整片环形网与冲击荷载作用的内容。
高强金属柔性被动防护网施工工艺及方法1.施工工艺高强金属柔性被动防护网的施工工艺流程见图。
高强金属柔性被动防护网施工工艺流程图2.施工方法被动拦石网由钢立柱、高强度棱形镀锌钢绳网、锚绳及锚固基础组成,钢立柱间距10m,位置和标高应根据现场地形实际情况适当调整。
钢柱的倾角误差不大于5°,不满足要求的可以重新调整或增加下拉锚绳。
对于坡度大于45°斜坡上防护网宜搭设脚手架或作业平台,加强对人员设备的保护。
拦石网基础尽量采用人工开挖,必要时采用小药量控制爆破,并做好防护。
所有支顶和嵌补工程的基础均要开挖台阶施工,台阶宽度不小于1m。
其中位于陡崖下方支顶嵌补工作的基础要置于完整岩层上。
所有拦截工程在坡面上与乡村道路相交时,要在适当位置断开,设置行人通道。
施工顺序遵循从上至下的施工顺序,先对最上层陡崖危石进行整治,再进行坡面上危石、下一级陡崖及坡面上危石进行治理。
当地质条件较复杂时,受地质条件影响,部分边坡存在小型滑塌和崩塌等不良地质情况,或因边坡岩体破碎,开挖后边坡坡面小块石滞留较多,易掉块时,选用高强金属柔性防护网进行路基坡面防护。
被动防护网采用锚杆,钢柱,支撑绳和拉锚绳等固定方式将金属柔性网以一定的角度安装在坡面上,形成栅栏形式的拦石网,从而实现对落石和泥石流体中固体物质拦截的一种防护网。
被动防护网可分为钢丝绳网和环形网二类。
高强金属柔性被动防护网施工要点:①施工准备清坡,规整地形边界,清除浮土浮石。
②测量放样、钢柱基础开挖钢柱基础放样,人工配合机械凿岩施工钢柱基础,间距不应大于设计值的10%③安装钢柱,浇筑钢柱基础混凝土安放钢柱(按照设计角度),浇筑钢柱基础。
④张拉柔性网待钢柱基础混凝土达一定强度后,安装支撑绳,挂柔性防护网,缝合,同时进行预张拉柔性网。
柔性防护网一般分为主动防护网和被动防护网两种。
一、柔性防护网施工工艺流程二、柔性防护网施工工艺措施1、施工准备选购符合规范和国家相关标准要求的产品;选择具有招标文件要求的资质的产品生产和供应企业。
(1)材料要求:柔性防护网的防护等级一般不应低于500KJ。
编网、支撑绳及拉锚系统所用钢丝绳应符合GB/T8918-1996的规定,其钢丝强度不应低于1770MPa,热镀锌等级不低于AB级。
钢丝格栅编织用钢丝应符合GB/T343-1994的规定,热镀锌等级不低于AB级,其中高强度钢丝格栅可采用重量不低于150g /m2的镀锌铝合金镀层处理。
环形网用钢丝应符合GB/T343-1994的规定,其钢丝强度不应低于1770MPa,热镀锌等级不低于AB级或采用重量不低于150g /m2的镀锌铝合金镀层处理。
钢柱构件钢材应符合GB/T700-1988的规定,并进行防腐处理。
热轧工字钢应符合GB/T700-1988和GBT706-1988的规定,并进行防腐处理。
(2)厂家资质要求生产和供应企业应具有相应的知识产权,并具备成套的工艺流程生产线;生产及供应企业自身应具备检验产品质量的条件和能力,具备省级质量技术监督部门认可的出具产品合格证的资格;生产及供应企业应具有较强的实力和良好的社会信誉,其产品在多个类似的大型工程中成功使用过。
2、主动防护网施工主动防护网的锚杆施工一般采用手风钻造孔,人工安装,锚杆安装要求稳定。
锚杆安装完成后即可进行成品网片的安装、固定。
成品网片直接采用8t吊吊运到图纸规定的位置,并利用网片上环孔等固定在钢结构上。
钢结构与边坡锚杆间用直径不小于16mm的钢丝绳锚杆连接固定。
3、被动防护网施工(1)基础处理混凝土基础开挖和清理建基面。
采用人工手风钻开挖,人工出渣,并施打锚杆。
(2)基础混凝土浇筑采用现浇混凝土,混凝土内按照设计图纸或厂家产品说明要求预埋钢结构基础。
(3)钢结构制作及安装钢结构统一在钢筋加工厂加工成符合设计图纸或产品说明要求的成品,采用8t 自卸车运至工作面。
RXI-075被动柔性防护网施工技术RXI-075被动柔性防护网施工技术一、被动柔性防护体系设计SNS系统自引入我国以来,在地质灾害防治工程领域施工技术日趋完善,目前执行标准主要有《公路边坡柔性防护系统构件》(JT/T 528-2004)与《铁路沿线斜坡柔性安全防护网》(TB/T3089-2004)。
1.XXX工程设计方采用了拦石坝、消能槽与被动柔性防护网相结合的安全拦护方案。
三道被动柔性防护网总长1590米。
其中1号拦网布设在高程160米(座滑体上),为第一级防护,可在不加载的条件下拦截落石,起到缓冲、消能作用;2号拦网布设在1号拦网下面(高程138米),长度100米,重点防护关系到周边三万居民生活、生产用水的蓄水池;3号拦网布设在拦石坝后面位于坡脚(高程62米左右),针对居民集中区布置,为第三级防护。
柔性防护系统型号为RXI-075,网型R7/3/300,网高5m,结构配置为钢柱+支撑绳+拉锚系统+缝合绳+钢丝格栅,系统可拦截撞击能750KJ以内的落石。
2.基座和锚杆锚固分A类锚固和B类锚固两种:A类锚固:钢柱基础及锚杆孔眼钻凿地层处于稳定基岩或覆盖层很薄,可直接钻凿锚杆孔眼,然后采用M30水泥砂浆或纯水泥浆锚固;B类锚固:土质地层时,需挖基座坑和锚杆坑,以提高锚固强度。
以下为各锚固基坑最小尺寸:基座坑60×60cm×1m深;上拉锚坑50×60cm×2m深;侧拉锚坑50×40cm×2.5m深;中间(下拉)加固锚坑50×40cm×2m深。
3.当采用A类锚固时钢柱混凝土基础地脚螺栓锚杆孔径不小于Φ42,基础顶面用薄层C30细石混凝土或M30水泥砂浆抹平。
4.当基础所处地层为覆盖层不厚的地方,覆盖层部分用混凝土置换,下部直接钻凿锚杆孔,形成复合基础。
5.钢柱基础地脚螺杆用1米长Φ32螺纹钢筋加工制作,钢柱间距10m,上/下支撑绳为Φ16双绳,每跨每根各1个减压环,上拉锚绳为Φ14单绳,“人”字形布置,每根1个减压环,侧拉锚绳为Φ14双绳,下拉及中间加固拉锚绳为Φ14单绳,缝合绳为Φ8或Φ12钢丝绳。
崩塌地段路基施工1.一般要求(1)崩塌地段路基应按图纸及《公路路基施工技术规范》(JTG F10-2006)第9.13节中的有关规定要求施工。
不论采用何种方法处治,都必须排除崩塌危岩对公路结构物造成损坏及对公路行车营运造成不安全的潜在威胁或隐患。
(2)柔性防护网是新技术,系统全部是标准化部件,除基础及锚杆施工外,均为装配作业,施工应由有经验的施工人员进行作业。
实施过程中所有设计文件允许的调整或变更须取得设计代表的同意和监理工程师的批准。
(3)施工安全及预防措施a.在崩塌地区进行路基施工,必须采取预防危岩坍塌的安全措施,以保障施工中人员及设备的安全。
柔性防护网的施工应特别注意施工安全,应采取必要的措施预防和避免人员伤亡和施工机具的损失。
b.施工前,应认真检查和处理作业区的危石,坡面清理和危石处理时必须采取适当措施加强安全防护,避免滚石伤人。
施工机具和材料应放置在安全地带。
c.斜坡上作业时,对坡度大于45°,有条件时宜搭设施工用脚手架或作业平台;无条件时必须采用安全绳、安全带等措施加强对作业人员和坡面作业机具的保护。
d.斜坡作业期间,若坡脚有建筑物或行人、车辆等的过往通道,必须采用作业安全网或作业区看守控制等安全保护措施。
e.被动系统施工安装的空中作业人员,必须配戴安全带。
f.水箱、风包、注浆罐等应进行密封性能和耐压试验,合格后方可使用;要定期检查出料管头、输料管、注浆管和管路接头等有无磨擦、击穿或松脱现象,发现问题应及时处理。
g.向锚杆孔注浆时,注浆罐内应保持一定数量的砂浆,以防罐体放空,砂浆喷出伤人。
施工中注浆管前方严禁站人h.锚杆拉拔试验时应遵守下列规定:拉力计必须固定牢靠;拉拔锚杆时,拉力计前方或下方严禁站人;锚杆杆端出现颈缩时,应及时卸荷。
2.崩塌危岩处治措施(1)坡面比较平整、岩石表面易形成小块岩石零星坠落时,采取清除危石处理。
(2)坡面岩体破碎程度不严重、崩塌体积及数量不大时,采取清除危石,并放缓边坡。
SNS柔性被动防护网施工方案SNS柔性被动防护网是一种新型的防护设施,由柔性网体、支撑绳索和固定设施组成,具有柔性、轻巧、透水透气等特点。
它可以在河流、河道、海岸、山体等需要防护的地方进行施工和安装,能够有效防止地质灾害的发生,并提供必要的环境保护。
一、施工前准备工作1.了解施工地的地理条件、水文条件等相关情况,并制定施工方案。
2.梳理相关法律法规和规范要求,确保施工过程符合相关标准。
3.准备必要的施工材料和设备。
二、施工过程1.确定施工点位,并进行示范性装修。
参照设计图纸,将固定设施按照要求安装到预定的位置上。
2.开始进行柔性网体的安装,根据设计要求将柔性网体铺设在固定设施上,并用支撑绳索进行固定。
要注意确保柔性网体的紧固点和支撑绳索的间距符合要求。
3.在柔性网体的上游一侧,设置有适当的滚石,以增加防护网的稳定性。
在下游一侧,设置有适当的止水梁,以防止水流冲击造成破坏。
4.在施工过程中,要根据需要调整柔性网体的张力,以保证其稳定性和牵引力。
5.施工过程中要进行质量检查,确保施工质量符合相关标准。
三、防护效果评估1.在施工完成后,要进行防护效果的评估,包括稳定性评估、泥沙滞留效果评估和水流调控效果评估等。
2.评估结果可以用于后续的工程设计和调整,以提高防护效果。
四、施工后维护1.定期巡检和维护柔性被动防护网,保持其稳定性和完整性。
2.对于发现的损坏或破坏部分,要及时进行修复或更换。
3.定期清理滞留的泥沙,保持柔性被动防护网的通畅性和透水透气性。
总结:SNS柔性被动防护网作为一种新型的防护设施,具有较好的柔性、轻巧和透水透气等优点,对于防止地质灾害的发生和保护环境具有重要意义。
在施工过程中,需要进行施工前准备工作、施工过程中的固定设施安装和柔性网体铺设、防护效果评估以及施工后的维护等工作,以确保防护效果的实现和持续性。
被动型柔性防护网边坡防护施工方案1.1.1.1.被动型柔性防护网简介被动型柔性防护性系统又称布鲁克拦石网,主要由基础(锚杆、混凝土基座)、挂网柱、高强度柔性网(菱形钢丝绳网、环形网、高强度钢丝格栅)等部分组成,并以覆盖(主动防护)和拦截(被动防护)两大基本类型来防治各类边坡地址灾害的柔性安全防护系统。
1.1.1.2.施工工艺流程被动型柔性防护网施工工艺流程详见下图。
现场调查设计位置调整测量放线清除危石边坡岩体钻孔锚杆安装、注浆锚杆质量检验基座混凝土施工钢立柱与锚固拉绳安装接缝及钢丝网拉伸试验钢丝绳网铺挂与拼接图8-14 被动防护网施工流程图图8-15 被动防护网示意图1.1.1.3.基础开挖清除危石由于周边环境复杂,基础开挖、清除危石作业采用人工手持风镐施工,开挖过程进行安全防护和交通管制,确保安全作业。
1.1.1.4.基础锚杆施工锚杆与地脚螺栓制孔(1)孔位在尽可能满足设计要求并减少开挖的基础上,充分利用原有地形地貌。
在确保系统稳定和所配置拉锚绳长度足够的基础上,允许灵活调整;每个基座的四根地脚螺栓锚杆间的纵横间距误差不大于5mm。
(2)孔深对地脚螺栓锚杆,孔深误差不大于±50mm;对钢丝绳锚杆,孔深不小于设计锚固长度50mm。
(3)钻孔方位被动防护网系统中的拉锚锚杆向下倾斜的角度不小于15°,并与拉锚绳方位一直;地脚螺栓锚杆与基座面垂直,偏斜误差不大于3°。
(4)清孔锚杆钻孔采用湿式钻孔作业,并用水将孔清洗干净。
(5)钢柱基础当需开挖基槽坑浇筑混凝土基础时,对覆盖层不厚的地方,开挖至基岩而尚未达到设计深度时,应在基槽内的地脚落实位置钻凿锚杆孔,待地脚螺栓插入基岩并注浆后再浇筑上部基础混凝土。
1.1.1.5.锚杆安装与注浆(1)锚杆杆体使用前需调直、除锈、除油。
(2)锚杆应位于钻孔中部;杆体插入孔内长度不小于设计规定的95%;地脚螺栓锚杆外露丝口端长度不小于80mm。
柔性被动防护网施工工法柔性被动防护网施工工法一、前言柔性被动防护网是一种常用的防护措施,用于保护土石方工程和岩土工程的稳定性。
本文将介绍柔性被动防护网施工工法,包括其特点、适应范围、工艺原理、施工工艺、劳动组织、机具设备、质量控制、安全措施、经济技术分析和工程实例。
二、工法特点柔性被动防护网施工工法具有以下特点:1. 灵活性强:柔性被动防护网可以适应各种地形和地质条件,刚度较低,能够与地形变形一致,不会对地质体产生较大的影响。
2. 硬件耐久:采用高强度的材料制成,能够长期承受风化、水蚀等自然环境的作用。
3. 施工速度快:工艺简单易行,施工速度快,可以大大缩短工期。
4. 经济实用:柔性被动防护网的成本相对较低,经济实用,适用于各种规模的工程项目。
三、适应范围柔性被动防护网适用于以下工程项目:1.土石方工程:适用于保护挡土墙、边坡等土石方结构,防止坡体滑动、崩塌等意外事故发生。
2. 岩土工程:适用于保护岩石边坡、切坡等岩土结构,防止岩石脱落、滑动等情况的发生。
四、工艺原理柔性被动防护网的工艺原理是通过在地表或岩石表面固定防护网,利用防护网和地表或岩石之间的摩擦力和拉力,来增加地表或岩石的稳定性。
施工工法与实际工程之间的联系主要体现在以下几个方面:1. 地质勘探:通过地质勘探,确定地质条件和需要防护的范围,为施工工法提供基础数据。
2. 材料选取:根据实际工程需要,选择合适的材料进行防护网的制备,保证其耐久性和抗风化性能。
3. 设计参数:根据地质条件和工程要求,确定防护网的布置参数,包括网孔尺寸、网线直径等。
4. 施工操作:根据设计要求,进行防护网的布置、固定和连接等操作,确保施工工艺的正确实施。
五、施工工艺柔性被动防护网的施工工艺包括以下几个阶段:1. 准备工作:包括施工区域的划定、机具设备的准备、材料的采购等。
2. 地表准备:清理施工区域的杂草、浮土等,确保施工区域的平整。
3. 防护网布置:将防护网铺设在地表或岩石表面上,按照设计要求进行布置,确保覆盖面积和固定位置的准确性。
第一章编制依据和原则 (2)1、编制依据 (2)2、编制原则 (2)第二章工程概况 (3)1、工程地质概况 (3)2、工程概况 (6)第三章施工布置 (8)1、工程目标 (8)2、组织机构 (8)3、施工准备 (11)4、现场施工及材料运输管理 (12)第四章进度计划及保证措施 (14)1、进度计划安排原则 (14)2、施工进度计划保证措施 (14)3、施工总平面布置 (15)第五章施工方法及工艺流程 (16)1、主动防护施工安装及维护 (16)2、被动防护施工安装及维护 (20)3、施工安装要点 (28)第六章安全保障体系 (31)1、安全目标: (31)2、组织保证措施 (31)3、施工人员安全保证措施 (31)第七章创优规划和质量保证措施 (33)1、质量目标 (33)2、质量标准 (33)3、创优项目 (33)4、创优管理体系 (34)5、施工过程中的质量控制 (34)6、质量保证体系 (35)7、工程质量保证措施 (42)8、安全保证体系 (44)9、确定安全管理目标和安全防范要点 (46)第八章环境保护措施 (48)1、环境保护措施 (48)2、水土保持措施 (49)第一章编制依据和原则1、编制依据(1)与业主单位签订的工程设计合同。
(2)业主提供的1: 500地形图及相关规划资料。
(3)建筑、道路专业的相关设计图纸。
(4)现状调查和现场踏勘所收集的资料及图片等。
(5)《赫章六曲温泉挡墙建设项目地质说明》(6)《建筑边坡工程技术规范》(GB50330-2013)(7)《建筑基坑支护技术规程》(JGJ120-2012)(8)《建筑抗震设计规范》(GB50011-2010)(2016年版)(9)《室外排水设计规范》(GB50014-2006)(2016年版)(10)《工程建设标)隹强制性条文》2、编制原则2.1严格执行国家基本建设程序,发挥我司的优势,遵循下面的质量方针:用我们的承诺和智慧雕塑时代的精品。
高原山区落石雪崩柔性被动防护网施工技术【摘要】本文以新疆穿越天山公路国道217线乔尔玛至那拉提段道路高边坡崩塌落石及沟槽型雪崩治理采用sns柔性被动防护系统(rx-050)拦截施工为例,较为详细地介绍了sns柔性被动防护网的施工技术,该防护系统设置减少了边坡崩塌落石及雪崩的危险,保证了运营公路的安全,对同类工程的施工具有积极的指导意义。
【关键词】sns柔性被动防护网被动防护施工技术措施
1 前言
近年来国内出现了用新型的sns柔性防护技术对高边坡进行防护,这种防护属于柔性防护,它从作用原理上分为主动防护和被动防护两大类。
主动防护是将柔性网用其他构件直接覆盖在有潜在地质灾害的斜坡坡面上,通过对坡面浅表层的直接加固作用来避免地质灾害的发生。
国道217线乔尔玛至那拉提段道路边坡基岩破坏严重,崩塌、落石的物质来源较丰富,落石分散,危害道路设施和行车安全;而且此段还有雪崩,形成区位于山坡高处,相对高差较大,对此设置了柔性被动防护系统进行防护,长度730米,面积4380m2,经实践证明收到了较好的防护效果。
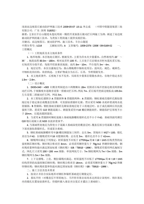
2sns柔性防护系统工作原理
rx-050型sns柔性网防护系统见图1所示,其网型由钢丝+ 格栅两层构成,固定方式为:系统锚固+纵横向支撑绳+缝合绳、孔口凹坑+张拉,传力过程如图2所示[1]。
当落石下坠冲击拦石网时,冲
击力通过网的柔性得以延缓,再向立柱和锚绳传递,最终传至锚固基础和稳定地层。
而sns柔性拦石结构与落石碰撞时接触时间长,在相同撞击条件下受力小,并通过系统的整体性能得以分散 [2]。
因此,柔性拦石结构物可以拦截更大动能的落石,功能优于刚性拦石结构。
图1 rx-050型sns被动防护系统示意图
3 sns被动防护系统的选型依据与布置
不同型号被动防护系统设计选型的主要依据是: 落石弹跳高度和落石动能。
这些参数可根据条件通过理论模拟计算、现场试验或经验确定, 并由此选择系统的防护能级和高度。
由于崩塌落石的复杂性和随机性, 所有方法确定的落石运动参数都不可能是精确的, 因此设计选型总存在一定的风险, 要降低这种风险, 就必须通过增加投资来提高防护水平, 这就存在一个既节省投资又能将风险降至最低的经验确定问题, 即寻求一个最佳平衡点的问题。
根据文献3,一般来讲在计算弹跳高度基础上增加 1m作为安全储备较为合理, 而在防护能级选择上,能确保95%的落石动能在有效拦截范围内即可。
落石冲击拦石网时,系统将向前发生明显的横向位移,同样威胁行人和行车的安全。
最有效的措施是将系统的布置位置后移, 当仍不能满足要求时, 可通过减小钢柱间距(一般为4~12m)来实现。
在不受此条件限制时, 建议一般采用10m的标准间距。
本工程中由于
道路宽度有限,将系统的布置后移显然是不合理也不经济的,因此将采用减小钢柱间距来实现。
国道217线乔尔玛至那拉提段道路边坡采用型号为do/8/200防护网,其上、下支撑绳采用φ16双绳,每跨每根各一个减压环,上拉锚绳采用φ14单绳,下拉、中间及侧拉锚绳采用φ16单绳,缝合绳采用φ8直径的钢筋绳,网高3m,钢柱直径160mm,由于道路转角较大且道路宽度有限,为防止横向位移过大影响行车取钢柱间距为4m。
4 主要施工方法及技术要求
4.1施工要点及注意事项[5]
国道217线乔尔玛至那拉提段道路边坡,型号为do/8/200防护网施工要点:(1)注浆用水泥砂浆强度不小于m10,灰砂比1∶1~1:1.2,水灰比0.4~0.45,水泥宜用32.5r普通硅盐水泥,或用水灰比为0.45~0.5的纯水泥浆。
(2)注浆时应确保砂浆饱满,在进行下道工序前注浆养护期不少于3d。
(3)绳卡在支撑绳长度小于15m时为2个,大于30m时不少于4个。
(4)钻孔时应注意钻孔角度和深度,
钻孔尽量垂直岩面,孔口高于孔底,以保证锚杆锚固效果。
(5)注浆时浆管需插入至离孔底约10cm处,随水泥砂浆的注入缓慢匀速拔出,随即插入锚杆,以保证砂浆饱满。
(6)锚杆安放前必须除锈并在运输过程中防止污染,以利于与水泥砂浆的粘接。
(7)锚孔灌浆前采取临时堵孔或遮盖措施,防止杂物落入孔内。
灌浆材料的水泥砂浆应严格按照设计的配合比进行配制。
(8)本工程灌浆采用压浆,由
孔底开始返浆式灌注,直至灌注的孔口浓浆外溢。
注浆过程中若漏浆现象严重,则采用封堵措施及间歇多次注浆法,每次注浆管口均需置于前次注浆砂浆所达顶面,以保证注浆饱满,砂浆初凝收缩后,尚应进行补浆。
灌浆完成28h 内不得敲击和碰撞锚杆。
4.2 施工工序
锚杆及基座定位→基坑开挖及同灌注(土质地层b类锚固)或钻凿锚杆孔(岩质地层a类锚固)→基座及锚杆安装→钢柱及拉锚绳安装调试→支撑绳安装与张拉→环形网的铺挂与缝合。
4.3 采购要求
由于sns被动防护系统的特殊工作环境和对其寿命的特别要求,所用sns被动防护系统的质量必须得到保证。
系统到货后,认真检查出厂合格证和材质检验书,逐件进行外观检查,并按规定对其力学性能进行抽检,全部符合标准后才能使用。
4.4 主要施工步骤及技术要求
1)按设计的位置并结合现场实际地形对锚杆孔位进行测量定位,由于坡面的起伏,实际的放线长度要比设计图上标注的长度减小3%~8%,否则,支撑绳和防护网可能连接不上。
2)基坑开挖、预埋锚杆及灌注砼施工:如图5所示,当工字钢柱基础地基是土夹石,且厚度较厚时,按设计的基础尺寸人工开挖基坑(严禁放炮)。
然后,按常规的方法安装钢筋笼、预埋地脚螺栓、浇筑c20混凝土并养生,待混凝土强度不小于85%设计强度以后,才能安装工字钢柱基座;地脚螺栓长度不小于1m+覆盖层的厚度,
等置换覆盖层的混凝土强度不小于85%设计强度后,安装钢柱底座;当钢柱基础地基是裸露的基石时,直接在岩面上钻出4个地脚螺栓孔,要求与上同。
3 )钢柱和上、下侧拉锚绳安装:通过与基座间的连接和上拉锚绳来实现钢柱的固定安装。
拉锚绳调整钢柱方位满足设计要求,误差不得大于5°。
拉锚绳绳端用不少于4个绳卡固定,上拉锚绳上的减压环宜距钢柱顶0.5~1.0 m。
4)上、下支撑绳安装:上、下支撑绳都是双绳,在每根钢柱顶部(或底部),两根钢绳分别固定在钢柱挂座的内、外侧。
将该支撑绳的挂环挂于端柱的顶部挂座上;在第二根钢柱处,用绳卡将支撑绳固定于挂座的外侧(仅用30%标准紧固力),在第三根钢柱处,将支撑绳放在挂座内侧,如此相间安装支撑绳在基座挂座处外侧和内侧,直到本段最后一根钢柱并向下绕至该钢柱基座的座上,再用绳卡暂时固定;再次调整减压环位置,当确信减压环全部正确就位后拉紧支撑绳并用绳卡固定;第二根上部支撑绳和第一根的安装方法相同,只不过是从第一根支撑绳的最后一根钢柱向第一根钢柱的方向反向安装而已,且减压环位于同一跨的另侧;在距减压环40cm 处用一个绳卡将两根上部支撑绳相互连接(仅用30%标准紧固
力)[6]。
5)挂钢绳网并缝合:钢丝绳网只能与支撑绳或临近网边缘缝合联结,严禁与钢柱和基座等构件直接联结。
在2个并接绳卡之间或并接绳卡与无减压环一侧钢柱之间,缝合绳应将网与2根支撑绳
缝合缠绕在一起;直到与另一张网交界的地方转向下将两张网缝合在一起,当到达下支撑绳时转向该张网并与两根支撑绳缠绕在一起,最后使左右侧的缝合绳端头重叠1.0m并用2个绳卡与钢丝绳网固定[7]。
图2 sns柔性被动防护系统作用原理图3 sns被动防护系统效果图
6)格栅网的安装:如图3所示,格栅网铺挂在钢绳网的内侧,并应叠盖钢绳网上缘,叠盖宽度不小于15cm。
用扎丝将格栅网固定在钢绳网上,每平方米的固定点不少于4处。
5结语
sns柔性防护系统技术自1995年引入中国以来,已成功地应用于国内铁路、公路、水电站、矿山和市政工程的上千个边坡工点,在高边坡岩石崩塌、落石及雪崩等不良地质地段值得推广应用,在确保公路运营安全方面有着重大的意义。
参考文献:
[1] 罗四元.sns柔性防护系统在既有线路基病害防治中的应用[j].铁路建筑,2010(3):74-76
[2] 阳友奎,方向池.崩塌落石的sns柔性拦石网系统[j].云南交通科技,1999(5):23-25.
[3] jt/t528-2004,公路边坡柔性防护系统构件[s],2004.
[4] 阳友奎.岩崩灾害及其sns柔性防护[j].铁路工程建设科
技动态报告文集(铁路地质和路基工程分册).1997,pp:160 -165.
[5] 李勇良.sns柔性防护系统在桥台山体防护中的应用[j].世界桥梁,2004(2):75-76.
[6] 李学荣.sns柔性防护系统在危岩边坡中的应用[j].长沙大学学报,2007(2):50-52
[7] 王森昌.sns柔性防护系统在边坡防护中的应用[j].铁道建筑技术,2004(5):48-51.
注:文章内所有公式及图表请以pdf形式查看。