模板加固措施要点
- 格式:pdf
- 大小:1.44 MB
- 文档页数:23
目录1 整体要求 (1)2 A连廊靠a1展厅处的加固和拆除 (1)2.1 加固措施 (1)2.2 倾斜架体的拆除 (5)3 坍塌部位剩余钢筋的拆除 (6)4 过程监测 (8)5 操作交底 (8)6 拆除指挥小组成员 (8)7 应急救援预案 (9)关于a2-1展厅A连廊模板支撑架加固和拆除措施1整体要求根据现场情况,目前距“3.14”事故发生时间已经超过一个月,事故发生点的钢筋、模板、混凝土、钢管已经清理完毕,且贵阳进入雨季施工,为避免受事故影响的连廊其他部位发生二次事故,a2-1展厅A连廊坍塌部位两侧的倾斜架体必须尽快拆除。
为保证在拆除过程中的安全施工,首先要求保证此部分模板支架的安全稳定性,进而人员才能进行拆除工作。
特编制此方案对倾斜部分的支架进行加固措施。
加固完成经检查验收后,再进行此部分支撑架的拆除工作。
2A连廊靠a1展厅处的加固和拆除2.1加固措施加固措施主要是在原支撑架的基础上增加钢管斜撑与已完成结构柱子增加抱箍、立管、横杆、扫地杆等。
加固顺序为先增加斜撑,再增加立管、横杆、扫地杆等。
各构件构造要求具体如下:2.1.1架体增设斜撑。
在原倾斜的支撑架满加与倾斜相反方向(东西方向)的钢管斜撑,斜撑支撑上到模板顶,下紧靠地面,斜撑间距@1500,并与地面成45-60度角。
增设斜撑的顺序为先增加架体两侧的斜撑,再进行架体内部的斜撑塔设。
内部架体的搭设顺序必须从两边向中间逐步架进行增加,禁止从中间往两边进行增加。
增加架体内的斜撑时,需注意以跨为单位,从两侧向中间,从斜度大的向斜度小的方向进行搭设。
架体反向斜撑加固如下图:除需在倾斜架体内部增设斜撑以外,为防止架体发生侧向倾倒,需在架体的两侧(下图所示位置),增设的斜撑支撑上到模板顶,下紧靠地面,斜撑间距@1500,并与地面成45-60度角。
在架体两侧增加斜支撑在架体两侧增加斜支撑2.1.2与已完成柱子部位增加抱箍在进行架体斜撑加固的同时,在连廊与已完成的a1集中商业框架柱上采用钢管做成抱箍进行连接,以增加整体子架的稳定性。
地下室模板支撑加固专项方案一、工程概况本工程地下室位于_____,建筑面积为_____平方米。
地下室层高为_____米,结构形式为_____。
由于地下室施工环境复杂,混凝土浇筑量大,为确保模板支撑体系的稳定性和安全性,特制定本专项方案。
二、编制依据1、《建筑结构荷载规范》(GB 50009-2012)2、《混凝土结构设计规范》(GB 50010-2010)3、《建筑施工模板安全技术规范》(JGJ 162-2008)4、《建筑施工扣件式钢管脚手架安全技术规范》(JGJ 130-2011)5、本工程地下室施工图纸三、模板支撑体系设计(一)模板选型1、地下室墙模板采用_____模板,板厚为_____mm。
2、地下室梁模板采用_____模板,板厚为_____mm。
3、地下室顶板模板采用_____模板,板厚为_____mm。
(二)支撑体系设计1、墙模板支撑竖向龙骨采用_____,间距为_____mm。
横向龙骨采用_____,间距为_____mm。
对拉螺栓采用_____,间距为_____mm×_____mm。
2、梁模板支撑梁底支撑采用_____,间距为_____mm。
梁侧支撑采用_____,间距为_____mm。
梁底横杆采用_____,间距为_____mm。
3、顶板模板支撑立杆间距为_____mm×_____mm。
横杆步距为_____mm。
扫地杆距地面高度为_____mm。
四、材料要求1、钢管应采用符合现行国家标准《直缝电焊钢管》(GB/T 13793)或《低压流体输送用焊接钢管》(GB/T 3091)中规定的 Q235 普通钢管,其质量应符合现行国家标准《碳素结构钢》(GB/T 700)中Q235A 级钢的规定。
2、扣件应采用可锻铸铁或铸钢制作,其质量和性能应符合现行国家标准《钢管脚手架扣件》(GB 15831)的规定。
3、模板应选用表面平整、无裂缝、无变形的板材,其厚度应符合设计要求。
外墙模板加固措施规范1. 引言外墙模板加固是在建筑施工过程中,为了保证外墙模板的稳固和安全,提高施工效率和质量而采取的一系列措施。
本文档旨在规范外墙模板加固措施的操作步骤和相关要求,以确保施工过程中的安全和质量。
2. 定义和术语在本文档中,以下术语的定义适用于全部内容:•外墙模板:用于支撑外墙混凝土浇筑过程中的临时支撑结构。
•加固措施:通过在外墙模板中添加支撑和固定材料,增强模板的稳固性和强度。
3. 加固前准备工作在进行外墙模板加固之前,需要进行以下准备工作:1.检查外墙模板的完整性:确保模板没有明显的损坏或缺陷,如断裂、腐蚀等。
2.清理模板表面:清除模板表面的污垢、灰尘和杂物,以保证加固材料的粘附性。
3.准备加固材料:根据设计要求和加固的具体部位,准备好需要使用的加固材料,如支撑杆、钢筋等。
4. 外墙模板加固措施步骤加固外墙模板的措施通常包括以下步骤:4.1. 确定加固范围和方式根据设计要求和实际需要,确定外墙模板需要加固的具体范围和加固方式。
加固范围可以根据建筑结构和模板布置情况来确定,加固方式可以选择钢筋加固、支撑杆加固等。
4.2. 植筋加固如果选择植筋加固方式,需要按照以下步骤进行:1.在外墙模板的加固范围内,预留植筋孔洞。
2.清理植筋孔洞:清除孔洞内的杂物和灰尘。
3.安装植筋:将预制的植筋插入孔洞,使其与模板表面齐平,并确保植筋的粘度和稳固性。
4.固定植筋:使用适当的固定材料(如压力钉、螺丝等)将植筋与模板固定。
4.3. 支撑杆加固如果选择支撑杆加固方式,需要按照以下步骤进行:1.测量支撑杆的长度:根据加固范围的高度和需要的支撑杆高度,测量出每根支撑杆的长度。
2.安装支撑杆:将支撑杆按照设计要求和加固方式固定在模板上,保证其能够承受外墙混凝土的压力。
3.检查支撑杆的稳定性:确保支撑杆安装后能够稳固地支撑外墙模板,在混凝土浇筑过程中不会出现移动或倾斜。
4.4. 其他加固措施除了植筋和支撑杆加固外,根据具体情况和需要,还可以采取其他加固措施,如增加钢筋网格、安装加固板等。
涵洞模板加固措施方案1. 引言涵洞是一种常见的交通设施,用于在道路上穿过河流、溪流等水体。
然而,由于涵洞长期暴露在湿润的环境中,并且承受着车辆和水流的冲击,容易发生损坏和安全隐患。
因此,加固涵洞模板是保障道路交通安全的重要一环。
本方案将介绍加固涵洞模板的相关措施和注意事项。
2. 加固涵洞模板的必要性涵洞模板是涵洞的主要承重构件,对于道路的安全使用至关重要。
常见的涵洞模板材料包括钢筋混凝土、预应力混凝土等,但在长时间的使用和外力冲击下,模板易受损,从而导致涵洞的稳定性和安全性下降。
因此,加固涵洞模板是必要的。
3. 加固措施3.1 结构加固涵洞模板的结构加固是加强模板整体承载力和稳定性的重要手段。
具体加固措施如下:- 在模板的关键部位设置钢筋,增强模板的抗压和抗弯能力;- 增加模板的厚度和宽度,扩大模板的横截面积,提高模板的承载能力;- 采用预应力混凝土结构,通过预压作用提高涵洞模板的整体受力性能;3.2 防水加固涵洞模板在长期使用中容易受到水侵蚀,导致结构强度下降。
为了保证涵洞的稳定性,需进行防水加固。
具体防水措施如下:- 在模板表面涂覆防水涂层,提高模板的抗渗性能;- 在模板接缝处使用水泥砂浆或其他密封材料进行封闭,防止水的渗透。
3.3 抗腐蚀措施由于涵洞模板长期处于湿润环境中,易受到水的腐蚀。
为了减缓模板的腐蚀速度,需采取抗腐蚀措施。
具体抗腐蚀措施如下:- 使用耐腐蚀性好的材料,如玻璃钢等,替代传统的混凝土模板;- 在模板表面进行防腐处理,例如涂覆防腐漆等;3.4 监测与维护加固涵洞模板后,需要进行定期的监测与维护工作,以确保加固效果和涵洞的安全使用。
具体监测与维护措施如下:- 定期检查模板的表面情况,包括裂缝、渗水等问题;- 对发现的问题及时进行修复和加固;- 建立模板使用档案,记录模板的使用情况、加固措施和维护情况,供后续参考使用。
4. 注意事项在进行涵洞模板加固工作时,需要注意以下事项:- 加固设计必须符合相关标准和规范;- 加固过程中需确保施工安全,并采取必要的安全措施;- 加固材料的选择要科学合理,具备耐久性和抗腐蚀性;- 加固施工应由具备相应资质和经验的施工队伍进行。
工程模板加固方案一、项目概况项目名称:某某建筑加固工程项目地点:某某省某某市某某区建筑结构类型:混凝土框架结构建筑物使用年限:20年二、加固目的和依据该建筑物建成20年,存在一定程度的老化和磨损,为了确保建筑物的安全可靠使用,加固工程必不可少。
根据《建筑抗震设计规范》,《混凝土结构加固与加固设计规范》等相关规范和标准,以及相关结构安全评估报告和专家意见,制定该加固方案。
三、加固设计方案1. 加固对象:主要针对建筑主体结构进行加固,包括梁、柱、墙等构件。
2. 加固材料:选用高强度钢筋、高强度混凝土和专用加固胶等材料,具有较好的抗压、抗拉和抗剪性能。
3. 加固方法:主要采用粘贴加固法和包裹加固法,具体包括:(1)粘贴加固法:在需要加固的构件表面清理干净,采用专用加固胶将加固材料粘贴在构件表面,并采用专用工具将其压实固定。
(2)包裹加固法:将高强度钢筋包裹在构件周围,并浇筑高强度混凝土,形成钢筋混凝土构件。
4. 加固方案选择:结合建筑结构的实际情况和加固效果的预期,采用在建筑物运行过程中适用的、经济的和可行的加固方案。
四、加固施工方案1. 前期准备工作:清理施工现场,进行测量和勘测,规划加固施工区域。
2. 施工工序:(1)加固构件表面处理:对需要加固的构件表面进行清理,确保无油污、灰尘等污染物。
(2)粘贴加固施工:将加固材料切割成规定尺寸,使用专用加固胶粘贴在构件表面,并压实固定。
(3)包裹加固施工:先进行高强度钢筋的绑扎工作,然后进行混凝土的浇筑和振实,确保钢筋混凝土构件质量。
3. 设备和工具准备:提前准备好所需的施工机械设备和必要的工具,保证施工工序的顺利进行。
4. 安全防护措施:在施工过程中,采取必要的安全防护措施,确保施工人员的人身安全和周围环境的安全。
五、质量控制1. 施工过程中,加强对材料和工序的质量监督和控制,确保加固工程的施工质量。
2. 完成施工后,进行加固工程的验收,满足设计要求和相关规范标准后,方可进行下一步工作。
大体积混凝土模板加固措施
1. 使用高强度材料,在大体积混凝土模板的施工中,可以选择
使用高强度的木材或者钢材作为模板的支撑结构,以增加整体的承
载能力和稳定性。
2. 加强支撑结构,在模板支撑结构的设计和施工中,需要合理
设置支撑点,增加支撑的数量和密度,以确保模板在浇筑混凝土时
能够承受住混凝土的重量和压力。
3. 增加连接件,在模板的连接处可以增加连接件,如钢筋、螺
栓等,以增加模板之间的连接强度,防止模板在浇筑混凝土时出现
位移或者变形。
4. 定期检查和维护,在混凝土浇筑过程中,需要定期检查模板
的支撑结构和连接件的情况,及时发现并修复可能存在的问题,确
保模板的稳定性和安全性。
5. 使用支撑辅助工具,在大体积混凝土浇筑时,可以使用支撑
辅助工具,如支撑架、调整杆等,以提高模板的支撑能力和稳定性。
总的来说,大体积混凝土模板加固措施需要从材料选择、支撑
结构设计、连接件加固、定期检查和维护等多个方面进行综合考虑,以确保混凝土模板在施工过程中能够保持稳定和安全。
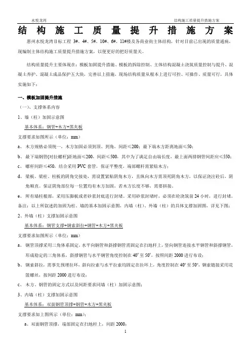
结构施工质量提升措施方案惠州水悦龙湾Ⅱ标工程3#、4#、5#、10#、6#、11#楼及各商业街主体结构,针对目前已出现的质量通病,现编制主体结构施工质量提升措施方案,以便更好的把好质量关。
结构质量提升主要体现在:模板加固提升措施、模板的拆除控制、主体结构混凝土浇筑质量控制与提升、混凝土养护、混凝土成品保护五大块,完善以上措施,现场结构质量从根本上进行可控、可操作、质量可行,具体实施如下:一、模板加固提升措施(一)、支撑体系内容1、墙(柱)加固示意图基本体系:钢管+木方+黑夹板支撑要求如图所示(单位:mm)a、木方规格必须统一,木方加固必须到顶、到角,间距≤200;最下端木方距离地面≤50;b、最下端钢管(对拉螺杆)距地面≤200,间距≤500,其中为了满足自由端长度,最上面两排钢管间距应≤550;c、螺杆间距≤450,结合采用PVC套管,保证平整度,端部螺杆需紧贴木方;d、梁板、梁柱、柱板的阴角交接处,需设置紧贴阴角木方,且纵向木方需顶死阴角木方,以保证浇注砼后,阴角顺直。
保证阴角部位每一位置均有木方加固,若木方长度不够,需要拼接。
e、所有墙柱根部,采用压脚板或者砂浆封底进行封堵。
采用砂浆封堵时,必须在砼浇筑前24小时,进行封堵。
备注:以上所叙述的加固为柱、墙的基本加固示意图,内墙(柱)、外墙(柱)的具体支撑加固图,详见下图;2、外墙(柱)支撑加固示意图基本体系:钢管支撑+钢索斜拉+钢管+木方+黑夹板支撑要求如图所示(单位:mm)a、钢管顶撑采用三角体系固定,水平向钢管和斜撑钢管需固定在扫地杆上,竖向钢管连接水平钢管和斜撑钢管,形成稳定的三角体系,斜撑钢管与水平钢管角度控制在40o至50o,按照间距2000进行布设;b、钢索斜拉,需事先预埋拉环,斜向拉索与水平拉索均固定在拉环上,角度控制在40o至50o,钢索链接采用花篮螺丝,按间距2000进行布设;c、木方、钢管的固定方式以及间距要求同墙(柱)加固示意图;3、内墙(柱)支撑加固示意图基本体系:双面钢管顶撑+钢管+木方+黑夹板支撑要求如上图所示(单位:mm);a、双面钢管顶撑,端部固定在扫地杆上,间距2000;b、其余要求同外墙(柱)支撑加固;4、墙柱内部加固示意图基本体系:钢筋撑+对拉螺杆+成品砼限块柱接头模板图墙柱内部支撑要求如图所示(单位:mm);a、钢筋撑采用焊接,两端设置小钢片进行保护,距离地面50mm,横向间距按照间距≤600进行布设;b、成品砼限块,横向、竖向间距皆≤600进行布设,梁顶位置必须布设;c、对拉螺杆布设同墙柱加固布设;备注:内部支撑的布设,能保证结构定位,有利于控制截面尺寸。
独立柱模板加固方案
独立柱模板加固方案主要包括以下步骤:
1. 检测结构安全性:首先需要对独立柱模板的结构进行全面检测,了解其安全性状况,包括承载力、稳定性、抗震性等。
2. 强化柱模板:根据检测结果,针对疏松、破损或损伤的部位进行修复或加固,可以采用钢筋混凝土加固、碳纤维加固或纤维增强聚合物加固等方式进行。
3. 加固连接部位:对柱模板与地基、楼板等连接部位进行加固,确保连接牢固可靠,可以采用锚固、焊接或扣件连接等方式。
4. 增加支撑措施:对于高度较大的独立柱模板,可以增加支撑措施,如增设支撑梁、加固搭接点等,以提高结构的稳定性。
5. 预防措施:在加固过程中,需要对独立柱模板进行防腐处理,以延长其使用寿命并防止进一步损坏。
6. 定期检测与维护:完成加固工作后,需要定期对独立柱模板进行检测与维护,及时发现问题并进行修复,确保其长期安全可靠。
总的来说,独立柱模板加固方案需要根据具体情况制定,并严格按照相关标准和规范进行施工,确保加固效果和安全性。
加固施工方案第一篇:加固施工方案模板加固施工方案(1)技术性能必须符合相关质量标准(通过收存、检查进场木胶合板出厂合格证和检测报告来检验)。
(2)外观质量检查标准(通过观察检验)任意部位不得有腐朽、霉斑、鼓泡。
不得有板边缺损、起毛。
每平方米单板脱胶不大于0001m2。
每平方米污染面积不大于0005m2 (3)规格尺寸标准厚度检测方法:用钢卷尺在距板边20mm处,长短边分别测3点、1点,取8点平均值;各测点与平均值差为偏差。
长、宽检测方法:用钢卷尺在距板边100mm处分别测量每张板长、宽各2点,取平均值。
对角线差检测方法:用钢卷尺测量两对角线之差。
翘曲度检测方法:用钢直尺量对角线长度,并用楔形塞尺(或钢卷尺)量钢直尺与板面间最大弦高,后者与前者的比值为翘曲度。
第二篇:修复加固施工方案XX市公共厕所震后修复工程施工组织设计2010年月施工方案一、工程概况:本工程位于XX市城区,砖混结构。
受5.12特大地震破坏该两幢建筑结构受到一定程度的破坏,经震后受损房屋安全鉴定,其鉴定结论为B级,中等破坏,需进行加固修复。
二、编制方案依据:1、根据XX市建筑规划勘测设计院(2009-127),出据设计图纸及设计总说明的具体要求。
2、《建筑抗震加固技术规程》JGJ116-98。
3、《砼工程质量验收规范》GB/T50204-2002。
4、《建设工程项目管理规范》GB/T50326-2001。
5、《建筑工程施工质量验收统一标准》GB50300-2001。
6、《建筑装修工程质量验收规范》GB50201-2001。
7、《四川省建筑抗震鉴定与加固技术规程》(试行DB51-T5059-2008)。
三、维修加固所用材料要求:(加固所用材料均应符合现行国家规范,标准要求)。
1、进场材料必须要有材质保证资料及合格证。
2、主要材料必须要复检、合格后方右使用。
3、植筋,要做拉扒检验。
4、砼、砂浆,要经现场监理见证抽样,要有强度压力报告。
单侧模板植筋加固方案一、工程概况。
咱们这个工程呢,有个单侧模板需要加固。
为啥是单侧呢?就是只有一边能操作,另外一边要么是靠着啥结构不能动,要么就是有特殊情况不好从两边弄。
这个单侧模板所在的位置比较关键,它要承受一定的侧向压力,像混凝土浇筑的时候那压力可不小,要是不加固好,模板变形或者直接垮了,那就麻烦大了,所以咱们得想个靠谱的加固办法,这时候植筋加固就派上用场啦。
二、植筋加固原理。
简单来说,植筋就像是给模板找个强力的靠山。
咱们在混凝土结构里钻孔,然后把钢筋插进去,再用特殊的胶水把钢筋和混凝土紧紧地粘在一起。
这样,钢筋就像树根一样扎根在混凝土里,然后把模板和混凝土结构连起来,就能借助混凝土结构的力量来抵抗模板受到的侧向压力啦。
这就好比一群小伙伴手拉手,力量就大了很多。
三、材料选择。
1. 钢筋。
要选质量好的钢筋,这就像选打仗的士兵一样,得强壮可靠。
咱们根据计算确定钢筋的型号,一般就用那种强度高、韧性好的螺纹钢。
比如说HRB400的钢筋就很不错,它的强度能满足咱们这个单侧模板加固的要求,而且不容易折断,就像硬汉一样能扛得住压力。
2. 植筋胶。
植筋胶可是个关键的“胶水”,它得把钢筋和混凝土牢牢粘住。
我们得选那种粘结强度高、耐老化、抗酸碱的植筋胶。
可不能贪便宜选那些质量差的,要是植筋胶不靠谱,那钢筋就像无根的草,加固就成了摆设。
就像两个人合作,要是中间的纽带不结实,肯定不行。
四、施工步骤。
# (一)前期准备。
1. 首先得把施工现场清理干净,那些杂物、灰尘啥的都不能有。
这就好比我们要做饭,得先把厨房打扫干净一样。
不干净的话,植筋胶粘不牢,就像在脏桌子上贴东西,肯定贴不好。
2. 然后根据设计图纸,在单侧模板需要加固的位置准确地放线定位。
这一步可不能马虎,要是位置定错了,钢筋就不能发挥它的作用,就像射箭没瞄准目标,肯定达不到效果。
# (二)钻孔。
1. 根据选定的钢筋直径,用合适的钻头在混凝土结构上钻孔。
钻孔的深度和直径都得按照要求来,就像我们挖洞,洞的大小和深浅都有讲究。
圆形墩柱模板加固方法
在建筑施工过程中,圆形墩柱模板是常用的一种结构形式。
为了确保模板的牢固稳定,避免在施工过程中出现安全隐患,需要采取相应的加固措施。
以下是几种常见的圆形墩柱模板加固方法:
1. 使用钢筋加固:在圆形墩柱模板内部设置垂直和水平方向的钢筋,可以提高模板的强度和稳定性。
钢筋应按照设计要求进行布置,使用钢筋连接件将钢筋固定在模板内部。
2. 添加加固材料:在圆形墩柱模板内部涂刷或添加加固材料,如钢筋混凝土,可以增加模板的抗压能力和稳定性。
在涂刷或添加加固材料之前,需确保模板表面清洁,并根据材料厂家的指导进行正确的施工操作。
3. 设置支撑结构:为了增加圆形墩柱模板的稳定性,在模板周围设置支撑结构是一种常见的加固方法。
支撑结构可以采用钢支撑架或木支撑架等,在设置过程中需注意支撑结构的稳固性和合理布局。
4. 利用螺栓连接:使用螺栓将圆形墩柱模板的各个部分连接起来,可以增加整体的稳定性和抗震能力。
在使用螺栓连接时,需选择合适的螺栓规格和正确的连接方式,并确保螺栓连接紧固可靠。
5. 定期检查和维护:加固工作完成后,需要定期检查圆形墩柱模板的加固效果和使用情况,及时修复和更换出现问题的部分。
同时,对模板进行维护保养,保持干燥、清洁,并避免长时间暴露在恶劣环境中。
综上所述,圆形墩柱模板的加固方法包括使用钢筋加固、添加加固材料、设置支撑结构、利用螺栓连接,并在加固完成后定期进行检查和维护。
在施工过程中,应根据具体情况选择合适的加固方法,并确保加固措施的可靠性和有效性,以确保施工安全和工程质量。
模板加固措施简介模板是计算机科学中的重要概念,在软件开发中经常被用作创建和复用代码的基础。
然而,模板也可能成为安全漏洞的来源,因为模板的使用可能导致代码注入或其他安全风险。
为了保护模板的安全性,开发人员需要采取一些加固措施来确保模板的安全性。
本文将介绍一些常用的模板加固措施,以帮助开发人员创建更安全的模板。
1. 输入验证输入验证是确保模板输入的关键步骤。
在使用模板引擎之前,应对输入进行验证,以确保输入符合预期。
输入验证的目的是防止恶意用户利用模板的漏洞进行注入攻击。
开发人员可以使用正则表达式或其他验证方法来验证输入。
验证过程应该包括对输入的长度、格式和内容进行检查。
如果输入不符合预期,应该拒绝或过滤该输入。
2. 输出转义输出转义是另一个重要的安全措施,用于防止模板输出中的恶意代码执行。
当通过模板引擎输出动态内容时,开发人员应确保输出进行适当的转义,以避免潜在的安全漏洞。
不同的模板引擎使用不同的转义方法,开发人员应熟悉所使用模板引擎的转义规则,并确保适当地应用这些规则。
3. 限制模板内置函数和过滤器的使用模板引擎通常提供一些内置函数和过滤器,用于操作和处理模板数据。
然而,某些内置函数和过滤器可能存在安全风险,因此开发人员应该限制使用。
开发人员应该仔细审查模板引擎提供的内置函数和过滤器,并评估其安全性。
对于不安全的函数和过滤器,开发人员应该禁止或限制使用,并寻找替代解决方案。
4. 使用模板沙盒使用模板沙盒是一种重要的安全措施,可帮助隔离模板引擎运行时环境,防止模板代码对系统产生不必要的影响。
模板沙盒可以限制模板代码的访问权限,例如文件系统访问和网络访问。
这样可以有效地防止恶意模板代码执行潜在的危险操作。
5. 定期更新和维护模板引擎模板引擎通常会发布更新版本以修复已知的安全漏洞和其他问题。
开发人员应定期更新和维护所使用的模板引擎,以确保应用程序的安全性。
除了更新模板引擎本身,开发人员还应对模板进行代码审查,并确保使用最佳实践来创建和维护模板。
大梁模板加固方案通常包括以下几个方面:
1. 支撑系统设计:根据大梁的尺寸、形状和荷载要求,设计合适的支撑系统。
支撑系统可以采用钢柱、钢管、角铁等材料,通过焊接或螺栓连接形成稳定的框架结构。
2. 模板材料选择:大梁模板应选用强度高、刚度好的材料,如钢板、木板等。
模板的厚度应根据荷载要求进行合理选择。
3. 模板加固措施:为了增加模板的稳定性和承载能力,可以采取以下加固措施:
- 在模板四周设置支撑杆或拉杆,与支撑系统形成整体;
- 在模板底部设置垫板,增加模板与地面的接触面积;
- 在模板内部设置加强筋,提高模板的刚度;
- 在模板接缝处设置密封条,防止漏浆。
4. 施工过程中的注意事项:
- 在安装模板前,应对支撑系统进行检查,确保其稳定性和承载能力;
- 在浇筑混凝土时,应注意控制混凝土的浇筑速度和高度,避免对模板产生过大的压力; - 在混凝土凝固前,应对模板进行定期检查和维护,发现问题及时处理。
挡土墙模板加固方案一、工程概况。
咱们这个挡土墙工程呢,可是相当重要的。
它就像一个坚强的卫士,要稳稳地挡住土的压力,所以模板加固得做好,不然它可就“站不稳”啦。
这个挡土墙有一定的高度和长度,具体的尺寸大家都清楚哈。
二、模板选型。
1. 面板材料。
咱们选用胶合板作为模板的面板。
这胶合板就像一个可靠的伙伴,表面光滑,能让咱们的挡土墙表面看起来平平整整的,而且它强度也够,能经得住后面施工过程中的各种“折腾”。
2. 背楞材料。
背楞呢,咱们就用方木。
这方木就像模板的“骨架”,紧紧地支撑着胶合板。
就像人有了骨头才能站直一样,模板有了方木背楞才能保持形状。
三、加固措施。
# (一)竖向加固。
1. 方木间距。
沿着挡土墙的高度方向,咱们把方木背楞按照一定的间距排好。
这个间距可不能太大,就像排队的时候人与人之间不能离太远一样,不然模板就容易变形。
咱们初步定在[X]厘米的间距,这样既能保证模板的强度,又不会浪费太多材料。
2. 对拉螺栓设置。
为了让模板在竖向更稳固,咱们要设置对拉螺栓。
这对拉螺栓就像一双双有力的手,从模板的两边拉住,防止它在土压力的作用下向外鼓或者向内凹。
对拉螺栓的间距呢,咱们根据挡土墙的高度和受力情况,每隔[X]厘米设置一道。
而且对拉螺栓要穿在套管里,这样在拆除模板的时候就比较方便,就像给螺栓穿上了一件容易脱掉的“外套”。
# (二)横向加固。
1. 顶部加固。
在挡土墙模板的顶部,咱们要做特殊的加固处理。
可以用钢管沿着模板的顶部横向搭一排,然后用扣件把它和竖向的钢管或者方木连接起来。
这就像给挡土墙模板戴了一顶“安全帽”,让它的顶部更加稳固。
2. 中部和底部加固。
在中部和底部呢,咱们采用钢管斜撑的方式。
就像给模板找了几个“小助手”,从侧面斜着撑住它。
钢管斜撑的角度要合适,不能太陡也不能太缓,一般咱们控制在[X]度左右。
斜撑的底部要稳稳地落在坚实的地面上,如果地面比较软,还得给它垫上垫板,就像给脚穿上鞋子一样,防止它陷进去。
成武县社会福利综合服务中心老年公寓墙柱模板支撑加固方案编制:审核:批准:青建集团股份公司2013年月日1 编制依据1、根据《砌体工程质量验收规范》GB50203-2002、《模板工程方案》、成武县社会福利综合服务中心老年公寓工程施工图编制;2、本交底依据现行规范、施工手册、设计更改通知单;3、相关人员应仔细阅读本交底,有问题及时提出,交底未尽事宜按相关规程操作;2 作业条件1、墙钢筋绑扎完毕,水电管线及预埋件安装,绑好钢筋保护层垫块,并办理完隐检手续;2、测设好轴线、模板线、水平控制标高;3、墙模板底口应做水泥砂浆找平层,检查并校正。
3 施工准备墙模板材料已到场,施工工人满足工程进度要求。
4 墙模板设计1、墙模板:采用14mm厚覆膜木胶板。
2、外墙部分采用带止水片的M14对拉螺栓,内墙采用M14高强对拉螺栓和PVC套管。
3、横楞采用50×80木枋,间距200(净间距为150mm),竖楞采用φ48×3.5双钢管,对拉螺栓水平间距500mm、竖向间距400mm。
5 施工操作5.1工艺流程弹线→安装前检查及钢筋验收→一侧模就位→临时斜撑固定→插入穿墙螺栓(内墙加设PVC套筒)→清扫墙内杂物→安装就位另一侧墙模板(穿墙螺栓穿过另一侧墙模)→固定斜撑→调整模板位置→紧固穿墙螺栓5.2施工操作要求1、施工前检查验收按设计图纸要求对墙体位置线、标高及门窗预留洞位置及时进行检查验收;同时按模板工程放样图检查墙模板拼装及墙体模板的编号。
项目质检人员对绑扎完毕的墙体钢筋及时检查,并报监理工程师验收;验收时注重墙体钢筋规格、间距、墙厚尺寸及预留洞位置、尺寸、加筋。
2、安装门窗预留洞模板根据设计图纸中的预留洞及门窗洞的位置,安装专用的模板,并固定牢固。
然后在专用模板与墙体的接触处粘贴20×5mm海绵条。
3、模板就位墙体钢筋通过验收后,根据模板放样图的编号,模板就位,并临时固定。
模板一边吊装,一边将吊装就位的一侧模板底边内侧立于墙体位置线上,加以临时支撑。
模板加固是施工过程中的一个重要环节,以下是一些模板加固控制的要点:1. 设计和计划:在开始模板加固之前,进行详细的设计和计划。
确保模板系统的结构足够坚固,能够承受预期的荷载和压力。
2. 材料选择:选择高质量的模板材料和支撑系统。
材料应符合相关标准,并具有足够的强度和稳定性。
3. 支撑系统:合理设置支撑系统,包括立柱、横杆和斜撑等。
支撑系统应按照设计要求正确安装,并确保其稳定性和承载能力。
4. 连接件和紧固件:使用合适的连接件和紧固件来固定模板。
确保连接牢固,避免松动或脱落。
5. 模板安装:按照设计要求和施工方案正确安装模板。
注意模板的拼接和拼接处的密封,以防止混凝土泄漏。
6. 侧向支撑:对于高大的模板结构,设置足够的侧向支撑,以防止侧向变形和倒塌。
7. 检查和调整:在模板加固完成后,进行仔细的检查和调整。
确保模板的水平度、垂直度和尺寸符合要求。
8. 安全措施:在模板加固过程中,始终遵循安全规定和操作规程。
确保工人具备必要的培训和技能,并使用适当的个人防护设备。
9. 监控和维护:在施工过程中,定期检查模板的稳定性和安全性。
及时修复或更换损坏的部件,确保模板系统的正常运行。
10. 拆除和清理:在混凝土达到足够强度后,按照正确的程序拆除模板。
注意安全操作,避免模板的损坏和意外事故。
结构施工质量提升措施方案惠州水悦龙湾Ⅱ标工程3#、4#、5#、10#、6#、11#楼及各商业街主体结构,针对目前已出现的质量通病,现编制主体结构施工质量提升措施方案,以便更好的把好质量关。
结构质量提升主要体现在:模板加固提升措施、模板的拆除控制、主体结构混凝土浇筑质量控制与提升、混凝土养护、混凝土成品保护五大块,完善以上措施,现场结构质量从根本上进行可控、可操作、质量可行,具体实施如下:一、模板加固提升措施(一)、支撑体系内容1、墙(柱)加固示意图基本体系:钢管+木方+黑夹板支撑要求如图所示(单位:mm)a、木方规格必须统一,木方加固必须到顶、到角,间距≤200;最下端木方距离地面≤50;b、最下端钢管(对拉螺杆)距地面≤200,间距≤500,其中为了满足自由端长度,最上面两排钢管间距应≤550;c、螺杆间距≤450,结合采用PVC套管,保证平整度,端部螺杆需紧贴木方;d、梁板、梁柱、柱板的阴角交接处,需设置紧贴阴角木方,且纵向木方需顶死阴角木方,以保证浇注砼后,阴角顺直。
保证阴角部位每一位置均有木方加固,若木方长度不够,需要拼接。
e、所有墙柱根部,采用压脚板或者砂浆封底进行封堵。
采用砂浆封堵时,必须在砼浇筑前24小时,进行封堵。
备注:以上所叙述的加固为柱、墙的基本加固示意图,内墙(柱)、外墙(柱)的具体支撑加固图,详见下图;2、外墙(柱)支撑加固示意图基本体系:钢管支撑+钢索斜拉+钢管+木方+黑夹板支撑要求如图所示(单位:mm)a、钢管顶撑采用三角体系固定,水平向钢管和斜撑钢管需固定在扫地杆上,竖向钢管连接水平钢管和斜撑钢管,形成稳定的三角体系,斜撑钢管与水平钢管角度控制在40o至50o,按照间距2000进行布设;b、钢索斜拉,需事先预埋拉环,斜向拉索与水平拉索均固定在拉环上,角度控制在40o至50o,钢索链接采用花篮螺丝,按间距2000进行布设;c、木方、钢管的固定方式以及间距要求同墙(柱)加固示意图;3、内墙(柱)支撑加固示意图基本体系:双面钢管顶撑+钢管+木方+黑夹板支撑要求如上图所示(单位:mm);a、双面钢管顶撑,端部固定在扫地杆上,间距2000;b、其余要求同外墙(柱)支撑加固;4、墙柱内部加固示意图基本体系:钢筋撑+对拉螺杆+成品砼限块柱接头模板图墙柱内部支撑要求如图所示(单位:mm );a 、钢筋撑采用焊接,两端设置小钢片进行保护,距离地面50mm ,横向间距按照间距≤600进行布设;b 、成品砼限块,横向、竖向间距皆≤600进行布设,梁顶位置必须布设;c 、对拉螺杆布设同墙柱加固布设;备注:内部支撑的布设,能保证结构定位,有利于控制截面尺寸。
5、板支撑加固以及满堂架布设示意图基本体系:满堂架(含扫地杆和剪力撑)+顶托+双钢管+木方+夹板下层模板接口缝φ14钢筋撑头与墙筋点焊300通长木方用木楔顶紧200预埋φ14短钢筋@1000水泥钉锭牢梯板支撑体系图钢支撑斜撑预埋Φ20钢筋牵杆底模三角支撑吊木支撑要求如图所示(单位:mm);a、满堂架竖向钢管间距≤1100,管底采用木质垫块;b、扫地杆距离地面≤200,往上一道横向钢管距离扫地杆≤1700;c、横纵方向皆要设置剪刀撑跨度≤2500,剪刀撑间距≤6000;d、顶托至钢管间距≤200;顶托上方必须设置双钢管;e、必须保证木方均匀布置,且间距≤300。
6、梁支撑示意图基本体系:满堂架+防滑扣+顶托+步步紧+木方+夹板梁支撑图梁宽<250梁高<500600扫地杆钢管支撑@1200水平拉杆@1500板钢管支撑@1500剪刀撑胶合模板50×100方木施工层楼板方木斜撑@1000梁支撑图方木@300250<梁宽<350500<梁高<700800扫地杆钢管支撑@1200水平拉杆@1500剪刀撑板钢管支撑@1500胶合模板50×100方木施工层楼板方木斜撑@1000梁支撑图支撑要求如图所示(单位:mm )a 、满堂架布设同板满堂架布设;b 、当梁的跨度≥3000或梁高≥600时,纵向钢管与顶托结合处必须设置防滑扣;c 、步步紧间距≤400;d 、木方设置均匀,且阴阳角位置处必须设置木方。
(二)、重要控制节点汇总以下内容,为本支撑体系重点控制点:序号内容1测量放线:采用激光扫平仪投放“井”形控制线,放线后与转角柱柱身引上的墨线闭合验证。
2木方规格:不同规格木方到现场后统一压刨,保证所使用木方支撑面均为统一规格,不得混用。
350<梁宽<700700<梁高<13001200扫地杆钢管支撑@1200水平拉杆@1500方木@300钢支撑剪刀撑板钢管支撑@1500胶合模板50×100方木施工层楼板方木斜撑@6003 模板安装:标准层以上,柱模板采用横向安装,减少柱面立缝,保证平整度;若柱截面较大时,应当尽量减少小模板的使用;柱截面较小时,梁柱交接部分,梁模板不断开,柱模板顶至梁模板。
4 柱边封堵:柱和剪力墙第一道对拉螺杆距地面200mm,周边用砂浆封堵或垫脚板封堵。
5墙(柱)的垂直度:采用三角体系的钢管支撑和斜拉索进行控制,拉索拉环预埋楼面板。
6 柱限位:采用点焊钢筋,并且用小钢片等方式保护模板,梁和剪力墙用成品条进行限位,保证截面尺寸和平整度;柱子、剪力墙接头采用死螺杆。
外墙模板面至死螺杆不大于250。
7 对拉螺杆:平整度用拉线结合PVC管。
8 细节部位木方处理:柱竖向木方支撑到顶,板横向木方支撑到角;梁侧全部用收口木方,距阴角不大于100,板木方距阴角不大于100。
9 检查流程:班组和施工员一起自检——书面报质检员——报监理——上钢筋10 质量控制检查:柱和剪力墙用木架吊锤100%检查垂直度,质检员用激光复查;砼浇注过程中,采用钢筋控探头检查板厚;11 检查结果上墙:班组自检拉线用粉笔在板面标注,质检员用水平仪复检,检查9点法,用水笔标在模板上同时在平面图上标注;柱和剪力墙标在木方上。
12 砼浇注:模板在浇筑前必须湿润,振捣必须均匀。
板砼振棒采用拉线通拉一遍,间距不大于300。
13 模板拆除:吊模必须经过申请后方可拆除,做好成品保护;对于柱阳角拆除时做好保护,拆除后用模板进行阳角保护,防止破损。
14 卫生间沉箱:柱和梁板标号不同时,靠柱边沉箱应当采用高标号混凝土一起浇注完成。
15 飘窗台:下板钢筋与露面同时浇注,上板钢筋预留,并且做好保护。
二、模板的拆除控制1、墙、柱模板及梁侧模必须在平台、梁混凝土浇筑48小时后方可拆除。
2、宽度≤ 2.0m的板,必须在混凝土试块常规养护达到设计混凝土强度标准值的50%时方可拆除;跨度在 2.0m~8.0m之间的板,必须在混凝土试块常规养护达到设计混凝土强度标准值的75%时方可拆除;宽度大于8.0m的板,必须在混凝土试块常规养护达到设计混凝土强度标准值的100%时方可拆除(28天后);如果上一层的梁板混凝土未施工,则该层的梁板底模拆除后应加支撑。
3、跨度≤8.0m之间的梁,必须在混凝土试块常规养护达到设计混凝土强度标准值的75%时方可拆除;跨度大于8.0m的梁,必须在混凝土试块常规养护达到设计混凝土强度标准值的100%时方可拆除(28天后)。
4、所有悬挑构件均须待混凝土试块常规养护达到设计混凝土强度标准值的100%时(28天后)方可拆除底模。
5、已经拆除模板及其支架的结构,在混凝土达到设计强度以后,才允许承受计算荷载,施工中严禁堆放过量的建筑材料。
三、主体结构混凝土浇筑质量控制与提升(一)、混凝土浇筑1、柱混凝土施工由于高度较高,为防止混凝土下落过程中离析,保证混凝土的浇筑质量,采用漏斗配导管浇筑,混凝土经漏斗沿导管下落至柱模底部。
混凝土浇筑前要先填30~50mm 与混凝土同配比去石子砂浆或减半石混凝土,后以≯500mm 厚分层浇筑。
混凝土入模前预先在柱四个角箍筋处下4根振动棒,同时开动对角2根振捣棒振捣,不得4根同时振捣。
混凝土柱振捣棒下棒图如下:柱头水平施工缝留设在距梁底上30mm 处(待拆模后,剔凿掉20mm ,使之露出石子为止,使结构施工完后,施工缝为不可见)。
先用塔吊浇筑柱头处高强度的混凝土,在混凝土初凝前再浇筑梁板混凝土,并加强混凝土的振捣和养护。
从而确保梁柱节点区的混凝土强度等级与下柱一致。
如下图。
浇筑混凝土前对柱头钢筋予以保护,用塑料膜将钢筋进行包裹1m 高左右,防止混凝土污染钢筋。
梁板混凝土柱头混凝土α=135°h施工缝≥h/2钢板网柱头混凝土浇筑示意图2、剪力墙混凝土施工剪力墙浇筑主要采用地泵和布料杆,局部采用塔吊配合。
(1)浇筑前先将模板底部与底板混凝土之间用密封条贴牢,下口用砂浆封堵,以防止漏浆,混凝土入模前墙根部洒水湿润。
事先观察好钢筋的情况,对钢筋较密处预备好φ30振捣棒,薄墙和钢筋密集处采用Φ30棒进行振捣。
(2)地下室外墙为抗渗混凝土,内墙为普通混凝土,交界处用5mm*5mm钢板网封堵密实。
先浇筑外墙,后浇筑内墙。
(3)浇筑之前将模板下口用海绵条封堵密实,并用砂浆封堵模板根部,以防止漏浆。
(4)通知搅拌站发送两车砂浆,砂浆配合比与混凝土成分相同,第一车砂浆用来润管,完毕之后将之遗弃。
第二车砂浆用于施工缝处座浆。
(5)以角部为起点,在根部浇筑5-6cm厚与混凝土成分相同的水泥砂浆,用铁锹均匀入模,注意不能用吊斗或泵管直接倾入模板内,以免砂浆溅到模板上凝固,导致拆模后混凝土表面形成小斑点;同时砂浆不得铺的太早或太开,以免在砂浆和混凝土之间形成冷缝,影响观感,应随铺砂浆随下混凝土。
(6)砂浆投放点与混凝土浇筑点距离控制在3m左右为宜。
(7)混凝土浇筑分层厚度为40cm,采用标尺杆严格控制分层厚度(夜间施工时用手把灯照亮模板内壁),分层下料、分层振捣,振捣时注意快插慢拔,并使振捣棒在振捣过程中上下略有抽动,上下混凝土振动均匀,使混凝土中的气泡充分上浮消散。
50×50木制标尺墙、柱模板混凝土44n*400440木制标尺红白标记混凝土浇筑分层控制图(8)振捣棒移动间距为40cm,在钢筋较密的情况下(采用30振捣棒),棒移动间距可控制在30cm 左右。
薄墙和钢筋密集的梁柱节点采用30棒进行浇捣。
浇筑门窗洞口时,沿洞口两侧均匀对称下料,振动棒距洞边30cm以上,从两侧同时振捣,为防止洞口变形,大洞口(大于 1.5m)下部模板应开洞,并补充混凝土及振捣。
浇筑过程中可用小锤敲击模板侧面检查,振捣时注意钢筋密集及洞口部位不得出现漏振、欠振或过振。
(9)为保证混凝土密实,剪力墙下层混凝土振捣时间控制在50秒,上层混凝土表面出现翻浆、不再有显著下沉、不再有大量气泡上冒时,即可认为振捣时间适宜。
(10)为使上下层混凝土结合成整体,上层混凝土振捣要在下层混凝土初凝之前进行,并要求振捣棒插入下层混凝土5—10cm 。