橡胶炼胶工理(附答案)打印稿
- 格式:doc
- 大小:89.00 KB
- 文档页数:7
橡胶炼胶工高级理论知识试卷一、单项选择题1、关于道德,准确的说法是(C)。
A、道德就是做好人好事B、做事符合他人利益就是有道德C、道德是处理人与人、人与社会、人与自然之间关系的特殊行为规范D、道德因人、因时而异,没有确定的标准2、与法律相比,道德(B)。
A、产生的时间晚B、适用范围更广C、内容上显得十分笼统D、评价标准难以确定3、关于道德与法律,正确的说法是(C)。
A、在法律健全完善的社会,不需要道德B、由于道德不具备法律那样的强制性,所以道德的社会功用不如法律C、在人类历史上,道德与法律同时产生D、在一定条件下,道德与法律能够相互作用、相互转化4、关于职业道德,正确的说法是(C)。
A、职业道德有助于增强企业凝聚力,但无助于促进企业技术进步B、职业道德有助于提高劳动生产率,但无助于降低生产成本C、职业道德有利于提高员工职业技能,增强企业竞争力D、职业道德只是有助于提高产品质量,但无助于提高企业信誉和形象5、我国社会主义道德建设的原则是(A)。
A、集体主义B、人道主义C、功利主义D、合理利己主义6、我国社会主义道德建设的核心是(C)。
A、诚实守信B、办事公道C、为人民服务D、艰苦奋斗7、《公民道德建设实施纲要》指出我国职业道德建设规范是(B)。
A、求真务实、开拓创新、艰苦奋斗、服务人民、促进发展B、爱岗敬业、诚实守信、办事公道、服务群众、奉献社会C、以人为本、解放思想、实事求是、与时俱进、促进和谐D、文明礼貌、勤俭节约、团结互助、遵纪守法、开拓创新8、关于道德评价,正确的说法是(D)。
A、每个人都能对他人进行道德评价,但不能做自我道德评价B、道德评价是一种纯粹的主观判断,没有客观依据和标准C、领导的道德评价具有权威性D、对一种行为进行道德评价,关键看其是否符合社会道德规范9、下列关于职业道德的说法中,正确的是(C)。
A、职业道德与人格高低无关B、职业道德的养成只能靠社会强制规定C、职业道德从一个侧面反映人的道德素质D、职业道德素质的提高与从业人员的个人利益无关10、《公民道德建设实施纲要》中明确提出并大力提倡的职业道德的五个要求是(B)。
材料科学:橡胶工艺学考试卷及答案 考试时间:120分钟 考试总分:100分遵守考场纪律,维护知识尊严,杜绝违纪行为,确保考试结果公正。
1、问答题 简述橡胶老化的定义和现象。
本题答案:橡胶老化:指生胶或橡胶制品在加工、贮存或使用过程中,由 本题解析:橡胶老化:指生胶或橡胶制品在加工、贮存或使用过程中,由于受热光氧等外界因素的影响使其发生物理或化学变化,使性能逐渐下降的现象。
现象:变软、发粘、变硬、变脆、龟裂、发霉、失光、变色、粉化等。
2、问答题 取得工艺性能、硫化胶性能的配方设计原理各是什么? 本题答案:可塑度(粘度)、混炼性、焦烧性、喷霜、压延、挤出、粘着 本题解析:可塑度(粘度)、混炼性、焦烧性、喷霜、压延、挤出、粘着性。
硬度和定伸应力、弹性、拉伸强度和扯断伸长率、撕裂强度、耐磨性、耐疲劳性。
3、问答题 什么叫挤出口型膨胀?其产生的原因何在?主要影响因素有哪些?为了减轻口型膨胀可采用的措施有哪些? 本题答案:1、所谓挤出口型膨胀,指压出后胶料断面尺寸大于口型尺寸 本题解析:1、所谓挤出口型膨胀,指压出后胶料断面尺寸大于口型尺寸的现象。
2、产生的原因:胶料流过口型时,同时经历粘性流动和弹性变形。
由于入口效应,在流动方向上形成速度梯度(拉伸弹性变形)。
拉伸变形来不及恢复,压出后由于口型壁的挤压力消失,由于橡胶的弹性记忆效应,使胶料沿挤出方向姓名:________________ 班级:________________ 学号:________________--------------------密----------------------------------封 ----------------------------------------------线----------------------收缩,径向膨胀。
压出膨胀量主要取决于胶料流动时可恢复变形量和松弛时间的长短。
3、影响因素:(1)口型结构:口型形状、口型(板厚度)壁长度;(2)工艺因素:机头、口型温度、压出速度等;(3)配方因素:生胶和配合剂的种类、用量、胶料可塑性等。
一.填空(共6小题,每题4分,共24分)1.橡胶塑炼是指把弹性生胶转变成为可塑状态的工艺加工过程;橡胶混炼是指将各种配合剂混入生胶中制成质量均匀的混炼胶的工艺过程。
2、在开炼机零部件设计中,一般是安全垫片的安全系数最小。
3、对开炼机制动装置的要求是:控制位置要适合操作人员的使用方便,要保证经常处于正常状态。
空运转制动后,前辊筒继续回转不得超过辊筒圆周的1/4。
4、开炼机功率消耗的特点是不均匀、功率大。
5、密炼机的混炼部分主要由转子、密炼室、密封装置等组成。
6、密炼机按转子端面形状不同可分为椭圆型、圆筒型、三角型密炼机。
二、判断(共5小题,每题5分,共25分)VXVXV三简答(共3小题,每题9分,共27分)1、橡胶工业生产是以橡胶制品加工为主体,除了胶乳、炭黑有其专门的生产设备和工艺以外,其他生产过程基本一样,请简要叙述轮胎(外胎)主要工艺的名称以及所用到的设备。
答:主要工艺:供胶-切胶-塑炼-混炼―压延——成型-硫化-检验-入库-挤出或供胶对应设备:烘胶房-切胶机-开炼机-开炼机-挤出机或开炼机-成型机-硫化机密炼机密炼机挤出机混炼挤出2.使用开炼机炼胶,为了完成炼胶并得到好的炼胶效果,必须保证实现哪些条件?答:1)使胶料摩擦角大于接触角,以便把胶料带入辊距;2)使前后辊速(线速度)不相等,以便对辊隙总的胶料进行强烈的挤压和剪切;3)炼胶时,需要切割翻胶,以便破坏胶料的封闭回流线,加强物料的分散效果;4)炼胶过程中不断调整辊距,以便改变速度梯度,提高炼胶效果。
3.密炼机的整体结构由六大部分,五大系统组成,分别指什么?答:六个部分:混炼部分,压料部分,胶料部分,卸料部分,传动装置部分,底座。
(2分)五个系统:加热冷却系统,气压系统,液压系统,电控系统,润滑系统。
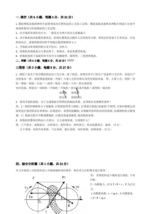
(2分)四、综合分析题(共1小题,共24分)从力学角度上分析胶料进入开炼机辊距间的条件,画出受力分析图并进行推导。
答:若想胶料进入辊距进行炼胶,只有T>FtT-为摩擦力,应为T=F·μ,F为正压力,μ为摩擦系数;μ=tgφ,φ为摩擦角。
橡胶炼胶工考试试卷(附答案)橡胶炼胶工技师理论试卷注意事项1、考试时间:90分钟。
2、本试卷依据2003年颁布的《橡胶炼胶工国家职业标准》命制。
3、请首先按要求在试卷的标封处填写您的姓名、准考证号和所在单位的名称。
4、请仔细阅读各种题目的回答要求,在规定的位置填写您的答案。
5、不要在试卷上乱写乱画,不要在标封区填写无关的内容。
一、单项选择(第1题~第40题。
选择一个正确的答案,将相应的字母填入题内的括号中。
每题1分,满分40分。
)1、正确的义利观,在现实条件下的选择是( B )。
A、见利思己B、见利思义C、嘴上讲义,行动上讲利D、行小义,得大利2、(A )指语言和举止端正庄重。
A、服务到位B、举止端庄C、举止大方D、充满热情3、违反安全操作规程的是(D )。
A、严格遵守生产纪律B、遵守安全操作规程C、执行国家劳动保护政策D、可使用不熟悉的机床和工具4、在国家、行业标准的代号与编号GB/T 18883-2002中GB/T是指(B)。
A、强制性国家标准B、推荐性国家标准C、推荐性化工部标D、强制性化工部标准5. 由于天然橡胶主链结构是非极性,根据极性相似原理它不耐( A )等非极性的溶剂A、汽油、甲苯B、汽油、水C、酒精、水D、葡萄糖、酒精6、促进剂加入胶料中流速从快到慢的排列为( B )A、D>M>DM>CZ>NS>NOBS>DZ B、NS>NOBS>DZC、D>M>DM>CZ>NS>NOBSD、M>DM>CZ>NS>NOBS>DZ>D7、半制品带三角胶的钢圈停放时间不超过( A )小时。
A、5小时B、12小时C、24小时D、8小时8、目前上辅机的主要作用是投放达到称量标准的( C )。
A、配合剂B、小料C、碳黑D、软化剂9、生产混炼时,允许排胶温度上限为( B )度。
A、140 B、165 C、175 D、200 10、生产设备上的运动部位要加润滑油(脂),加注润滑油脂时要( B )。
职业技能鉴定国家题库橡胶炼胶工高级理论知识试卷 注 意 事 项 1、考试时间:90分钟。
2、本试卷依据2003年颁布的《橡胶炼胶工 国家职业标准》命制。
3、请首先按要求在试卷的标封处填写您的姓名、准考证号和所在单位的名称。
4、请仔细阅读各种题目的回答要求,在规定的位置填写您的答案。
5、不要在试卷上乱写乱画,不要在标封区填写无关的内容。
一、单项选择(第1题~第40题。
选择一个正确的答案,将相应的字母填入题内的括号中。
每题1分,满分40分。
) 1、职业道德不体现( B )。
A 、从业者对所从事职业的态度 B 、从业者的工资收入 C 、从业者的价值观 D 、从业者的道德观 2、关于职业道德,正确的说法是(C )。
A 、职业道德有助于增强企业凝聚力,但无助于促进企业技术进步 B 、职业道德有助于提高劳动生产率,但无助于降低生产成本 C 、职业道德有利于提高员工职业技能,增强企业竞争力 D 、职业道德只是有助于提高产品质量,但无助于提高企业信誉和形象 3、我国社会主义道德建设的原则是(A )。
A 、集体主义 B、人道主义 C 、功利主义 D 、合理利己主义 4、我国社会主义道德建设的核心是(C )。
A 、诚实守信 B 、办事公道 C 、为人民服务 D 、艰苦奋斗 5、在开炼机混炼下片后,胶片温度在( B )以下,方可叠层堆放。
A 、35℃ B、40℃ C、45℃ D、50℃ 6、塑炼会造成橡胶分子量(B )。
A 、增大 B 、减小 C 、不变 D 先变大后变小 7、在耐磨配方中( A )用量大。
A 、碳黑B 、填充剂C 、软化剂D 硫化剂8、开炼机轴承采用滑动轴承,轴衬用青铜或尼龙制造,它们的润滑方式各不相同。
其中青考 生 答题不 准 超过此 线铜轴衬的滑动轴承(B )润滑油消耗量。
A、节省B、增加C、不变D、均不正确9、密炼机的密封装置是用来( B )。
A、防止压力损失B、防止物料溢出C、防止润滑油溢出 D防止摩擦10、混炼效果比较好的方法是( B )。
14橡胶硫化工初级理论知识题库一、不定项项选择题(共25小题,每小题2分,共50分)1、天然胶的收缩率范围在()。
A、1.6%—1.7%B、0.1%—1%C、2%以上D、以上都不是正确答案:A2、把原动机输出的功率和运动传递给工作机构的中间环节称为()A、控制装置B、工作机构C、传动装置正确答案:C3、合金元素总含量在()的合金钢为低合金钢A、0.5%B、3%以下C、5%以下D、5.5%正确答案:C4、开炼机中的安全垫片的材质一般为()A、合金钢B、铸钢C、铸铁D、铝正确答案:C5、开炼机的辊筒表面硬度不低于()Hs(肖氏)A、50B、55C、65D、75正确答案:C6、子午线轮胎应标出结构标记,为确定国际标永,子午线轮胎已确定以英文()字母亲标记。
A、GB、ZC、RD、M正确答案:C7、动密封O型圈模具分型部位采用()度。
A、45B、9024 C、180D、120正确答案:A8、铸钢的密度为()g/cm3A、8.6B、2.7C、7.8D、10.6正确答案:C9、碳炭工具钢T7表示平均含碳()A、7%B、0.7%C、1.7%D、以上都不是正确答案:B10、45号钢的碳含量()A、4.5%B、4.5‰C、0.45%D、0.45‰正确答案:C11、汽车液压制动皮碗,B类工作温度范围()。
A、-40—70℃B、-40—120℃C、-50—100℃D、以上都不是正确答案:B12、接触器U10—20中的表示()A、直流B、接触器C、交流D、以上都不是正确答案:C13、胶料中硫黄用量超过()份为硬质胶。
A、25B、30C、37D、45正确答案:C14、直径13mm的麻绳的允许拉边大约是()KNA、10KNB、5KNC、8KND、1.9KN34正确答案:D15、G1/2×11螺纹1/2的单位()A、mmB、inC、cmD、dm正确答案:B16、零件一般采用三个基本视图分别为()A、主、俯、左视图B、主、斜、俯视图C、主、剖、斜视图D、旋转、俯、主视图正确答案:A17、麻花钻的材质是()A、合金钢B、硬质合金C、高速工具钢D、半硬质合金钢正确答案:C18、高温回火的方法是将工件加热到()均热一定的时间后冷却的回火方法A、400—500℃B、500—600℃C、500—650℃D、450—600℃正确答案:B19、立钻用来钻()mm以下的孔。
橡胶知识试题及答案一、选择题1. 天然橡胶的主要成分是( )。
A. 蛋白质B. 纤维素C. 聚异戊二烯D. 苯乙烯答案:C2. 下列哪种橡胶具有良好的耐油性?A. 天然橡胶B. 丁腈橡胶C. 氯丁橡胶D. 硅橡胶答案:B3. 下列哪种橡胶具有良好的耐磨性?A. 天然橡胶B. 丁腈橡胶C. 氯丁橡胶D. 硅橡胶答案:A4. 下列哪种橡胶具有良好的耐热性?A. 天然橡胶B. 丁腈橡胶C. 氯丁橡胶D. 硅橡胶答案:D5. 下列哪种橡胶具有良好的耐低温性?A. 天然橡胶B. 丁腈橡胶C. 氯丁橡胶D. 硅橡胶答案:A6. 下列哪种橡胶具有良好的耐化学品性?A. 天然橡胶B. 丁腈橡胶C. 氯丁橡胶D. 硅橡胶答案:D7. 下列哪种橡胶具有良好的耐辐射性?A. 天然橡胶B. 丁腈橡胶C. 氯丁橡胶D. 硅橡胶答案:D8. 下列哪种橡胶具有良好的阻燃性?A. 天然橡胶B. 丁腈橡胶C. 氯丁橡胶D. 硅橡胶答案:D9. 橡胶的硬度与( )有关。
A. 橡胶的化学结构B. 橡胶的交联度C. 橡胶的填充物D. 橡胶的耐老化性答案:B10. 橡胶的耐老化性与( )有关。
A. 橡胶的化学结构B. 橡胶的交联度C. 橡胶的填充物D. 橡胶的硬度答案:A二、填空题1. 天然橡胶主要由_________组成。
答案:聚异戊二烯2. 橡胶的硫化过程主要是通过_________反应进行的。
答案:交联3. 橡胶的耐磨性主要与_________有关。
答案:橡胶的化学结构4. 橡胶的耐热性主要与_________有关。
答案:橡胶的化学结构5. 橡胶的耐低温性主要与_________有关。
答案:橡胶的化学结构6. 橡胶的耐化学品性主要与_________有关。
答案:橡胶的化学结构7. 橡胶的耐辐射性主要与_________有关。
答案:橡胶的化学结构8. 橡胶的阻燃性主要与_________有关。
答案:橡胶的化学结构三、简答题1. 请简述橡胶的硫化过程。
材料科学:橡胶工艺学考试题及答案(最新版)考试时间:120分钟 考试总分:100分遵守考场纪律,维护知识尊严,杜绝违纪行为,确保考试结果公正。
1、填空题橡胶工业中常用的混炼方法分为两种:间歇式混炼和( )混炼。
本题答案: 2、填空题胶片压延工艺可分为( )、( )和( );纺织物挂胶艺可分为( )、( )和( )。
本题答案: 3、名词解释 浸胶 本题答案: 4、填空题二元乙丙橡胶是完全( )的橡胶,只能用( )交联;三元乙丙橡胶主链完全( ),但含有一定( )的侧链。
本题答案: 5、填空题开炼机混炼时应最后添加的配合剂是( )。
本题答案: 6、名词解释 炭黑的二次结构 本题答案: 7、问答题姓名:________________ 班级:________________ 学号:________________--------------------密----------------------------------封 ----------------------------------------------线----------------------聚乙烯的特性。
本题答案:8、名词解释补强本题答案:9、问答题为什么很多溶剂型橡胶胶粘剂用CR作为主体材料?本题答案:10、问答题橡胶的硫化过程可分为哪几个阶段?试以硫化历程来加以说明。
本题答案:11、问答题高温快速硫化体系的特点。
本题答案:12、名词解释硫化返原本题答案:13、问答题影响橡胶材料性能的主要因素有哪些?本题答案:14、问答题橡胶老化产生的原因。
本题答案:15、填空题硫化的本质是()。
本题答案:16、问答题简述橡胶硫化的时温效应及应用。
本题答案:17、名词解释电子束再生法本题答案:18、名词解释硫化机理本题答案:19、问答题硫化胶的性能取决于什么?本题答案:20、问答题为什么丁苯胶的硫化速度比天然胶慢?本题答案:21、问答题促进剂DM、TMTD、NOBS、D、DZ、CZ在天然橡胶中的抗硫化返原能力的顺序如何?本题答案:22、问答题试述NR的耐化学介质性。
橡胶复习题答案分析解析橡胶工艺学复习题一、填空 10分注:红字为答题部分。
1.碳链橡胶中,饱和橡胶有乙丙橡胶、丁基橡胶、氟橡胶、丙烯酸酯橡胶,不饱和橡胶有天然橡胶、异戊橡胶、丁苯橡胶、聚丁二烯橡胶、丁腈橡胶。
3、促进剂按结构可分为噻×类、秋兰姆类、次磺酰胺类、胍类、二硫代氨基甲酸盐、硫脲类、醛胺类、黄原酸盐类八类;按PH值可分为酸性、碱性和中性三类;按硫化速度可分为超超速级、超速级、准速级、中速级和慢速级五类。
5、适合高温快速硫化的橡胶结构为低双链含量的橡胶,可采用的硫化体系有EV和SemiEV两种。
7、在-C-S-C-、-C-S2-C-、-C-SX-C-三种交联键中,-C-S-C-热稳定性好,-C-S x-C-耐动态疲劳性好,-C-S x-C-强度高。
9、、NR热氧老化后表观表现为变软发粘,BR热氧老化后表现为变硬变脆。
11、当防老剂并用时,可产生对抗效应、加和效应和协同效应,根据产生协同效应的机理不同,又可分为杂协同效应和均协同效应两类。
12、13、炭黑的结构度越高,形成的包容橡胶越多,胶料的粘度越高,混炼的吃粉速度慢,在胶料中的分散性越高。
14、15、炭黑的粒径越小,混炼的吃粉速度越快,在胶料中的分散性越好;炭黑的粒径越小,对橡胶的补强性越高。
17、当橡胶的门尼粘度为60时可不用塑炼。
19、生胶的塑炼方法有物理增塑法、化学增塑法和机械增塑法;机械增塑法依据设备类型不同又可分为三种开炼机塑练法、密炼机塑练法和螺杆式塑炼机塑练法,依据塑炼工艺条件不同,又可分为低温机械塑练法和高温机械塑练法。
21、氧在橡胶的机械塑炼过程中起着大分子自由基活性终止剂和大分子氧化裂解反应引发剂的双重作用,其中在低温下,氧和橡胶分子的化学活泼性均较低,氧主要起大分子自由基活性终止剂作用,而在高温下氧起大分子氧化裂解反应引发剂作用。
23、混炼胶快检的项目有可塑度测定、相对密度测定和硬度测定。
25、在混炼准备工艺中,要求称量配合操作必须做到精密、准确、不漏、不错。
橡胶实验员考试题库及答案这里给出一个满足字数要求的答案。
文章的格式按照题目给出的要求进行了调整,以方便阅读。
【橡胶实验员考试题库及答案】一、选择题1. 下面哪个选项是橡胶实验员的基本职责?A. 负责合成橡胶原材料B. 进行橡胶实验与测试C. 管理橡胶生产线D. 橡胶产品设计与开发答案:B2. 橡胶实验员主要负责的实验与测试内容包括以下哪些方面?A. 橡胶材料的机械性能测试B. 橡胶制品的耐火性能测试C. 橡胶的老化性能测试D. 橡胶的导热性能测试E. 橡胶的电绝缘性能测试答案:A、C、D、E3. 橡胶实验员在实验过程中需要使用的常见仪器设备有哪些?A. 拉伸试验机B. 硬度计C. 细胞震荡仪D. 热膨胀仪E. 示波器答案:A、B、C、D二、填空题1. 橡胶实验员在进行橡胶材料的拉伸实验时,需要测量的主要参数有_________。
答案:抗拉强度、断裂伸长率2. 橡胶的老化性能测试常用的老化方法有_________。
答案:热空气老化法、紫外光老化法三、简答题1. 请简述橡胶实验员在进行橡胶硬度测试时的操作步骤。
答案:橡胶硬度测试通常使用硬度计进行,操作步骤如下:- 将待测橡胶制品放置在硬度计的测试平台上;- 用硬度计的硬度指针轻轻按压橡胶制品表面,保持一定时间;- 读取硬度计上显示的硬度数值,即为橡胶的硬度值。
2. 请简要介绍橡胶实验员进行橡胶材料拉伸实验的意义。
答案:橡胶材料的拉伸实验可以评估橡胶在受力时的力学性能。
通过测量橡胶的抗拉强度和断裂伸长率等参数,可以判断橡胶材料的强度和韧性,为橡胶制品的设计和应用提供依据。
四、应用题某橡胶制品企业开发了一种新型橡胶材料,并进行了一系列实验和测试。
测试结果如下:- 抗拉强度:12 MPa- 断裂伸长率:500%- 硬度:60 Shore A- 导热系数:0.2 W/(m·K)- 电绝缘强度:15 kV/mm请分析该橡胶材料在工业应用中的适用性,并提出你的建议。
橡胶知识试题及答案一、单选题(每题2分,共10分)1. 天然橡胶的主要成分是什么?A. 聚氯乙烯B. 聚苯乙烯C. 聚异丁烯D. 聚异戊二烯答案:D2. 合成橡胶与天然橡胶相比,以下哪项不是合成橡胶的优点?A. 耐油性B. 耐热性C. 可塑性D. 价格低廉答案:D3. 下列哪种橡胶是热塑性橡胶?A. 丁苯橡胶B. 丁腈橡胶C. 丁基橡胶D. 聚氨酯橡胶答案:A4. 硫化是橡胶加工过程中的一个重要步骤,其主要作用是什么?A. 提高弹性B. 增加硬度C. 增加耐磨性D. 增加韧性答案:D5. 下列哪种物质不是橡胶的常用硫化剂?A. 硫磺B. 过氧化二苯甲酰C. 氧化锌D. 硬脂酸答案:D二、多选题(每题3分,共15分)1. 橡胶的老化现象通常表现为哪些方面?A. 表面裂纹B. 颜色变化C. 弹性降低D. 强度增加答案:ABC2. 下列哪些因素会影响橡胶的硫化速度?A. 硫化剂的种类B. 硫化温度C. 硫化压力D. 橡胶的分子量答案:ABCD3. 橡胶的耐油性通常与哪些因素有关?A. 橡胶的化学结构B. 硫化程度C. 填充剂的种类D. 加工工艺答案:ABCD4. 橡胶的耐磨性可以通过哪些方法提高?A. 增加填充剂B. 改变硫化体系C. 使用耐磨添加剂D. 增加橡胶的分子量答案:ABCD5. 下列哪些是橡胶工业中常用的填充剂?A. 碳酸钙B. 滑石粉C. 炭黑D. 硅藻土答案:ABC三、判断题(每题1分,共10分)1. 天然橡胶是从橡胶树的乳液中提取的。
(对)2. 丁腈橡胶具有良好的耐油性。
(对)3. 橡胶的硫化过程是不可逆的。
(对)4. 橡胶的硬度越高,其弹性越好。
(错)5. 橡胶的老化是一个自然过程,无法避免。
(错)6. 橡胶的耐热性与其硫化程度无关。
(错)7. 橡胶的耐磨性与填充剂的种类无关。
(错)8. 橡胶的耐油性可以通过添加耐油添加剂来提高。
(对)9. 橡胶的硫化速度与硫化温度无关。
(错)10. 橡胶的耐老化性可以通过添加防老化剂来提高。
考件编号: 注 意 事 项 一、本试卷依据2001年颁布的《橡胶硫化工 国家职业标准》命制; 二、本试卷试题如无特别注明,则为全国通用; 三、请考生仔细阅读试题的具体考核要求,并按要求完成操作或进行笔答或口答; 四、操作技能考核时要遵守考场纪律,服从考场管理人员指挥,以保证考核安全顺利进行。
1、 挤出工艺中出现起泡与海绵的质量问题形成原因及改进措施。
形成原因: 1.挤出速度太快; 2.原料中水分、挥发物多; 3.热炼时夹入空气; 4.机头温度过高; 5.分层挤出时与层间贴合不实 6.供胶不足,机头内部压力不足 改进措施: 1. 调慢挤出速度; 2. 加强原料的检验与补充加工; 3. 改进热炼操作,采用收敛式螺纹; 4. 降低机头温度; 5. 加大贴合压辊压力; 6. 加大供胶量 2、分析保温板材硫化时出现缺胶的原因并提出解决办法。
(30分,每条3分) 原因 1.胶料流动性太差; 2.温度过高,胶料部分焦烧,流动性降低; 3.胶料焦烧,时间太短; 4.胶料摆放位置不当,胶料不易充满模腔; 5.加压太快,胶料未填满模腔之前就被挤出模腔外,使飞边加厚而产品缺料; 解决办法: 1.在产品允许的情况下,增加胶料塑性,在工艺上适当增加压力或在模具表面涂一层硅油; 2.适当降低模温,另,硅胶没有严格的正硫化点,胶料可以再较低的温度下装模; 3.改进配方;4.提高操作技能;5.减慢加压速度,使胶料在压力下缓缓流入模腔。
考生答题不准超过此线考件编号:3、请做硫化曲线分析写出硫化特性参数,画出图型。
(38分,每条3分,图形8分)。
ML——最低转矩MH——最高转矩MH-ML——最高最低转矩差值ts1——焦烧时间tc10——焦烧时间tc50——半硫化时间tc90——工艺正硫化时间CRI——加硫指数M10——焦烧点的转矩M90 硫化曲线示意图——工艺正硫化点的转矩考件编号:4、请描述高级橡塑保温材料的性能并补充完整管道施工工序的工艺流程图。
橡胶工艺学课程习题及答案一.名词解释∶1.橡胶橡胶是一种有机高分子材料,能够在大的变形下迅速恢复其形变,表现出高弹性;能够被改性,有粘弹性。
2.格林强度3.冷流性生胶或未硫化胶在停放过程中因为自身重量而产生流动的现象。
4.活性剂配入橡胶后能增加促进剂活性,能减少促进剂用量或降低硫化反应温度,缩短硫化时间的物质5.促进剂的迟效性6.焦烧加有硫化剂的混炼胶在加工或停放过程中产生的早期硫化现象。
焦烧现象本质是硫化,胶料局部交联7.工艺正硫化时间胶料从加入模具中受热开始到转矩达到M90所需要的时间。
8.硫化返原又称返硫,是胶料处于过硫化状态,胶料的性能不断下降的现象。
9.硫化效应硫化强度与硫化时间的乘积,用E表示。
10.防老剂的对抗效应防老剂(抗氧剂)并用后产生的防护效能低于参加并用的各抗氧剂单独使用的防护效能之和11.防老剂的协同效应防老剂(抗氧剂)并用后的防护效能大于各抗氧剂单独使用的效能之和,是一种正效应。
12.软质炭黑粒径在40nm以上,补强性低的炭黑13.硬质炭黑粒径在40nm以下补强性高的炭黑14.结合橡胶也称为炭黑凝胶(bound- rubber),是指炭黑混炼胶中不能被它的良溶剂溶解的那部分橡胶。
15 .炭黑的二次结构又称为附聚体,凝聚体或次生结构,它是炭黑聚集体间以范德华力相互聚集形成的空间网状结构,不牢固,在与橡胶混炼是易被碾压粉碎成为聚集体。
16.增塑剂增塑剂又称为软化剂,是指能够降低橡胶分子链间的作用力,改善加工工艺性能,并能提高胶料的物理机械性能,降低成本的一类低分子量化合物。
17.塑炼塑炼是指通过机械应力、热、氧或加入某些化学试剂等方式,使橡胶由强韧的高弹性状态转变为柔软的塑性状态的过程18.压延效应压延后胶片出现性能上的各项异性现象19. 抗氧指数又称塑性保持率,是指生胶在140℃×30min前后华莱士塑性值的比值,其大小反映生胶抗热氧化断链的能力。
二.填空∶1.碳链橡胶中,不饱和橡胶有__ NR __、__SBR __、___ BR __、__ IR __,饱和橡胶有__EPM _、__ EPDM _、__ IIR _、_ FPM _、_ ACM _;杂链橡胶有____ PU _____、_____ T _____;元素有机橡胶包括___ MVQ __等。
橡胶加工工艺学复习及答案绪论1. 橡胶材料的定义、基本特点、应用领域橡胶材料的定义:橡胶是高分子材料的一种;常温下的高弹性是橡胶材料的独有特征.是其他任何材料所不具备的,因此橡胶也被称为弹性体基本特点:(1)具有高弹性(2)具有粘弹性(3)具有缓冲减震作用(4)具有电绝缘性(5)具有温度依赖性(6)具有老化现象(7)必须进行硫化应用领域:交通运输、建筑、电子、石油化工、农业、机械、军事、医疗等各个工业部门以及信息产业2.相关概念:橡胶、生胶、混炼胶、硫化胶橡胶:橡胶是一种材料,具有特定的使用性能和加工性能,属有机高分子材料生胶:没有加入配合剂且尚未交联的橡胶。
一般由线型大分子或带有支链的线型大分子构成,可以溶于有机溶剂。
混炼胶:生胶与配合剂经加工混合均匀且未被交联的橡胶。
常用的配合剂有硫化剂、促进剂、活性剂、补强填充剂、防老剂等。
硫化胶:混炼胶在一定的温度、压力和时间作用下,经交联由线型大分子变成三维网状结构而得到的橡胶。
一般不溶于溶剂。
第一章生胶1. 橡胶的分类:按照来源、形态、交联方式、化学结构分(1)按来源与用途分天然橡胶,合成橡胶(2)按外观形态分固体,液体,粉末橡胶(3)按交联方式分化学交联的传统橡胶,热塑性弹性体(4)按化学结构分碳链橡胶,杂链橡胶2. 天然橡胶与合成橡胶在品种、产量、性能和用途上的对比生胶类型品种产量性能用途宽广天然橡胶较少较低综合性能好较窄合成橡胶较多较高特种性能好较广3. 天然橡胶(NR ):分子结构、自补强性(原因)、性能(非极性、耐寒、耐热、弹性、机械性能、绝缘性好、化学性能等)分子结构:自补强性:在不加补强剂的条件下,橡胶能结晶或在拉伸过程中取向结晶,晶粒分布于无定形的橡胶中起物理交联点的作用,使本身的强度提高的性质。
天然橡胶的性能:(1)耐寒性好(2)耐热性不是很好(3)弹性较高,在通用胶中仅次于顺丁橡胶(4)机械强度高(斯格林强度:未硫化橡胶的拉伸强度)(5)是非极性物质,是一种较好的绝缘材料(6)良好的耐化学药品性及一般溶剂作用,耐稀酸、稀碱,不耐浓酸、油,耐水性差(7)NR 中有双键,能够与自由基、氧、过氧化物、紫外光及自由基抑制剂反应;NR 中有甲基(供电基),使双键的电子云密度增加,α-H 的活性大,使NR 更易反应(易老化、硫化速度快)。
橡胶工艺学课程习题及答案一.名词解释∶1.橡胶橡胶是一种有机高分子材料,能够在大的变形下迅速恢复其形变,表现出高弹性;能够被改性,有粘弹性。
2.格林强度3.冷流性生胶或未硫化胶在停放过程中因为自身重量而产生流动的现象。
4.活性剂配入橡胶后能增加促进剂活性,能减少促进剂用量或降低硫化反应温度,缩短硫化时间的物质5.促进剂的迟效性6.焦烧加有硫化剂的混炼胶在加工或停放过程中产生的早期硫化现象。
焦烧现象本质是硫化,胶料局部交联7.工艺正硫化时间胶料从加入模具中受热开始到转矩达到M90所需要的时间。
8.硫化返原又称返硫,是胶料处于过硫化状态,胶料的性能不断下降的现象。
9.硫化效应硫化强度与硫化时间的乘积,用E表示。
10.防老剂的对抗效应防老剂(抗氧剂)并用后产生的防护效能低于参加并用的各抗氧剂单独使用的防护效能之和11.防老剂的协同效应防老剂(抗氧剂)并用后的防护效能大于各抗氧剂单独使用的效能之和,是一种正效应。
12.软质炭黑粒径在40nm以上,补强性低的炭黑13.硬质炭黑粒径在40nm以下补强性高的炭黑14.结合橡胶也称为炭黑凝胶(bound- rubber),是指炭黑混炼胶中不能被它的良溶剂溶解的那部分橡胶。
15 .炭黑的二次结构又称为附聚体,凝聚体或次生结构,它是炭黑聚集体间以范德华力相互聚集形成的空间网状结构,不牢固,在与橡胶混炼是易被碾压粉碎成为聚集体。
16.增塑剂增塑剂又称为软化剂,是指能够降低橡胶分子链间的作用力,改善加工工艺性能,并能提高胶料的物理机械性能,降低成本的一类低分子量化合物。
17.塑炼塑炼是指通过机械应力、热、氧或加入某些化学试剂等方式,使橡胶由强韧的高弹性状态转变为柔软的塑性状态的过程18.压延效应压延后胶片出现性能上的各项异性现象19. 抗氧指数又称塑性保持率,是指生胶在140℃×30min前后华莱士塑性值的比值,其大小反映生胶抗热氧化断链的能力。
二.填空∶1.碳链橡胶中,不饱和橡胶有__ NR __、__SBR __、___ BR __、__ IR __,饱和橡胶有__EPM _、__ EPDM _、__ IIR _、_ FPM _、_ ACM _;杂链橡胶有____ PU _____、_____ T _____;元素有机橡胶包括___ MVQ __等。
材料科学:橡胶工艺学考试题及答案模拟考试 考试时间:120分钟 考试总分:100分遵守考场纪律,维护知识尊严,杜绝违纪行为,确保考试结果公正。
1、问答题 短纤维补强的特点。
本题答案: 2、填空题 通用合成橡胶包括( )SBR 、( )BR 、( )IR 、( )CR 、( )EPR 、( )IIR 和( )NBR 。
本题答案: 3、问答题 橡胶老化产生的原因。
本题答案: 4、名词解释 三元乙丙 本题答案: 5、问答题 橡胶硫化后结构和性能发生哪些显著变化(试指出至少五方面)? 本题答案: 6、名词解释 异戊橡胶 本题答案: 7、问答题 三元乙丙橡胶(EPDM )的特性。
姓名:________________ 班级:________________ 学号:________________--------------------密----------------------------------封 ----------------------------------------------线----------------------本题答案:8、问答题锦纶帘布浸胶工艺。
本题答案:9、问答题硫化胶的性能取决于什么?本题答案:10、填空题橡胶按来源与用途可分为天然橡胶和()两大类。
本题答案:11、填空题橡胶共混物的形态结构可分为()结构、()结构、()结构。
本题答案:12、名词解释加和效应本题答案:13、名词解释塑解剂本题答案:14、问答题橡胶硫化后结构和性能发生那些显著变化(试指出至少五方面)?本题答案:15、问答题混炼胶的特性。
本题答案:16、名词解释顺丁胶本题答案:17、问答题简述金属氧化物硫化的配合、特点和应用。
本题答案:18、填空题氧在橡胶的机械塑炼过程中起着()和()的双重作用,其中在低温下,氧和橡胶分子的化学活泼性均较低,氧主要起()作用,而在高温下氧起()作用。
本题答案:19、填空题硫化可分为室温硫化和热硫化;后者分为直接硫化和()。
橡胶工艺原理-复习思考题-+答案(总12页)--本页仅作为文档封面,使用时请直接删除即可----内页可以根据需求调整合适字体及大小--《橡胶工艺原理》复习思考题名词解释碳链橡胶、硬质橡胶、杂链橡胶、混炼胶、硫化胶、冷冻结晶、拉伸结晶、极性橡胶杂链橡胶:碳-杂链橡胶: 主链由碳原子和其它原子组成全杂链橡胶:主链中完全排除了碳原子的存在,又称为“无机橡胶”,硅橡胶的主链由硅、氧原子交替构成。
混炼胶:所谓混炼胶是指将配合剂混合于块状、粒状和粉末状生胶中的未交联状态,且具有流动性的胶料硫化胶 : 配合胶料在一定条件下(如加硫化剂、一定温度和压力、辐射线照射等)经硫化所得网状结构橡胶谓硫化胶,硫化胶是具有弹性而不再具有可塑性的橡胶,这种橡胶具有一系列宝贵使用性能。
硬质橡胶:玻璃化温度在室温以上、简直不能拉伸的橡胶称为硬质橡胶一般来说,塑料、橡胶、纤维的分子结构各有什么特点影响橡胶材料性能的主要因素有哪些?橡胶性能主要取决于它的结构,此外还受到添加剂的种类和用量、外界条件的影响。
(1) 化学组成:单体,具有何种官能团(2) 分子量及分子量分布(3) 大分子聚集状况:空间结构和结晶(4) 添加剂的种类和用量(5) 外部条件:力学条件、温度条件、介质简述橡胶分子的组成和分子链结构对橡胶的物理机械性能和加工性能的影响。
答:各种生胶的MWD曲线的特征不同,如NR一般宽峰所对应的分子量值为30~40万,有较多的低分子部分。
低分子部分可以起内润滑的作用,提供较好的流动性、可塑性及加工性,具体表现为混炼速率快、收缩率小、挤出膨胀率小。
分子量高部分则有利于机械强度、耐磨、弹性等性能。
简述橡胶的分类方法。
答:按照来源用途分为天然胶和合成胶,合成胶又分为通用橡胶和特种橡胶;按照化学结构分为碳链橡胶、杂链橡胶和元素有机橡胶;按照交联方式分为传统热硫化橡胶和热塑性弹性体。
简述橡胶的分子量和分子量分布对其物理机械性能和加工性能的影响。
橡胶炼胶工高级理论知识试卷一、单项选择题1、关于道德,准确的说法是(C)。
A、道德就是做好人好事B、做事符合他人利益就是有道德C、道德是处理人与人、人与社会、人与自然之间关系的特殊行为规范D、道德因人、因时而异,没有确定的标准2、与法律相比,道德(B)。
A、产生的时间晚B、适用范围更广C、内容上显得十分笼统D、评价标准难以确定3、关于道德与法律,正确的说法是(C)。
A、在法律健全完善的社会,不需要道德B、由于道德不具备法律那样的强制性,所以道德的社会功用不如法律C、在人类历史上,道德与法律同时产生D、在一定条件下,道德与法律能够相互作用、相互转化4、关于职业道德,正确的说法是(C)。
A、职业道德有助于增强企业凝聚力,但无助于促进企业技术进步B、职业道德有助于提高劳动生产率,但无助于降低生产成本C、职业道德有利于提高员工职业技能,增强企业竞争力D、职业道德只是有助于提高产品质量,但无助于提高企业信誉和形象5、我国社会主义道德建设的原则是(A)。
A、集体主义B、人道主义C、功利主义D、合理利己主义6、我国社会主义道德建设的核心是(C)。
A、诚实守信B、办事公道C、为人民服务D、艰苦奋斗7、《公民道德建设实施纲要》指出我国职业道德建设规范是(B)。
A、求真务实、开拓创新、艰苦奋斗、服务人民、促进发展B、爱岗敬业、诚实守信、办事公道、服务群众、奉献社会C、以人为本、解放思想、实事求是、与时俱进、促进和谐D、文明礼貌、勤俭节约、团结互助、遵纪守法、开拓创新8、关于道德评价,正确的说法是(D)。
A、每个人都能对他人进行道德评价,但不能做自我道德评价B、道德评价是一种纯粹的主观判断,没有客观依据和标准C、领导的道德评价具有权威性D、对一种行为进行道德评价,关键看其是否符合社会道德规范9、下列关于职业道德的说法中,正确的是(C)。
A、职业道德与人格高低无关B、职业道德的养成只能靠社会强制规定C、职业道德从一个侧面反映人的道德素质D、职业道德素质的提高与从业人员的个人利益无关10、《公民道德建设实施纲要》中明确提出并大力提倡的职业道德的五个要求是(B)。
A、爱国守法、明礼诚信、团结友善、勤俭自强、敬业奉献B、爱岗敬业、诚实守信、办事公道、服务群众、奉献社会C、尊老爱幼、反对迷信、不随地吐痰、不乱扔垃圾D、爱祖国、爱人民、爱劳动、爱科学、爱社会主义11、在国家、行业标准的代号与编号GB/T 18883-2002中GB/T是指(B).A、强制性国家标准B、推荐性国家标准C、推荐性部标D、强制性化工部标准12、正确的义利观,在现实条件下的选择是(B)A、见利思己B、见利思义C、嘴上讲义,行动上讲利D、行小义,得大利13、职业道德不体现(B)。
A、从业者对所从事职业的态度B、从业者的工资收入C、从业者的价值观D、从业者的道德观14、遵守法律法规要求(D)。
A、积极工作B、加强劳动协作C、自觉加班D、遵守安全操作规程15、(B)指语言和举止端正庄重。
A、服务到位B、举止端庄C、举止大方D、充满热情16、违反安全操作规程的是(D)。
A、严格遵守生产纪律B、遵守安全操作规程C、执行国家劳动保护D、可使用不熟悉的机床和工具17、促进剂加入胶料中流速从快到慢的排列为(B)A、D>M>DM>CZ>NS>NOBS>DZB、NS>NOBS>DZC、D>M>DM>CZ>NS>NOBSD、M>DM>CZ>NS>NOBS>DZ> D18、半制品带三角胶的钢圈停放时间不超过(A)小时。
A、5小时B、12小时C、24小时D、8小时19、目前上辅机的主要作用是投放达到称量标准的(C)。
A、配合剂B、小料C、碳黑D、大料20、生产混炼时,允许排胶温度上限为(B)度。
A、140B、165C、175D、18521、生产设备上的运动部位要加润滑油(脂),加注润滑油脂时要 (B)。
A、定时不定量B、定量定时C、定量不定时D、不定时不定量22、一般单控电磁阀,在得电后,会从原来的切断状态转换到接通状态,这时再断开电源,电磁阀将(C)。
A、继续保持接通B、在接通和切断三间往复C、转到切断状态D、中立状态23、压缩空气出口的部位,用温度表测量,发现该部位的温度低于周围的环境温度,这是因为(B)。
A、压缩空气中有水汽,带走了热量B、空气从压缩状态转换到自然状态时要吸收热量C.、压缩空气快速流动,带走了热量D、外界环境温度的影响24、开炼机辊筒冷却结构有(C)两种形式。
A、循环冷却和一进一出B、二进二出和循环冷却C.、中空冷却和钻孔冷却 D、一进二出冷却25、生胶为相对分子质量由(C)以上的黏弹性物质。
A、10万—50万B、30万—100万C、10万—100万D、100万—200万26、对于给定规格的挤出机来说,影响挤出产率的主要因素(A)、温度分布、机头压力和胶料配方。
A、螺杆设计B、挤出速度C、温度分布D、螺杆的类型27、轮胎工业的发展与车子和橡胶的发展紧密相关,人类在(B)年前发明了用木材制作的以马力或人力为动力的车子。
A、1800B、2000C、2500D、300028、配方中所选用的材料品种、用不同会产生(A)性能各异的橡胶制品。
A、物理机械B、化学性能C、物理化学D、各种29、使橡胶发生硫化的物质称作橡胶的(C)。
A、化合剂B、填充剂C、硫化剂D、炭黑30、橡胶在硫化过程中,结构发生较大的变化,从而使其(B)性能也发生了较大的改变,使橡胶具有性能。
A、应用价值B、性能C、质量D、颜色31、我公司对胶料的性能测试有哪些?不正确的一项是(D)A、硬度、比重B、流变仪、物性C、钢拔、焦烧D、透气、磨损32、下列不属于我公司三区水温控制项目的是(B)A、密炼室温度B、开炼机辊筒温度C、下顶栓温度D、转子温度小时,33、橡胶制品的制造过程中通常要加入大量的(C)。
A、硫磺B、炭黑C、填充补强剂D、增色剂34、(D)在第一次工业革命后发明了汽车,汽车的出现是人类交通史上的伟大变革。
A、1790年B、1805年C、1860年D、1895年35、(B)年出现了胎面带花纹的轮胎,大大提高了轮胎的泥泞和潮湿路面上行驶的安全性。
A、1890—1895B、1880—1990C、1890—1990D、1990-200036、标准胶烘胶时间为(B)小时。
A、36-72B、12-16C、 36-72D、40-5037、三角胶有A082、A083、L08、A073;A031属于(A)A、带速层B、A082C、A083D、L0838、同一个橡胶配方,下列错误的配方描述是(D)A、基本配方B、质量分数配方C、体积分数配方D、生产配方39、我公司促进剂有CZ 、 DM 、、 NS、作用:促进剂硫磺与橡胶的硫化,缩短硫化时间,提高硫化胶的交联密度,在一定程度上提高硫化胶的物机性能,促进剂作用:促进剂存放时间不超过月。
(C)A、NOBS 12B、NOBS 11C、DTPD 12D、DTPD 1040、我公司加硫料使用的最高转速是(C)A、20转/分B、30转/分C、40转/分D、50转/分41、不属于密炼机上辅机系统的是:(D)A、炭黑气力输送系统B、炭黑称量、投料系统C、油料输送、贮存、称量、注油系统D、胶料拾取装置42、下列油品名称,目前我公司全钢配方中未使用的是(D)A、芳烃油B、环烷油C、环保油D、汽油43、混炼设备三区水温中密炼室控制温度标准是(A)A、40℃B、55℃C、30℃D、60℃44、目前我公司上辅机的不可以进行投料的是()。
A、配合剂B、白炭黑C、碳黑D、油45、胶皮的厚度:;压片机生产时不允,许留包辊胶;取片必须是在送往前提升过程中取片,在每车胶料的部位处取。
(A)A、6-8 mm 1/3—2/3B、4-5 mm 1/3—2/3C、6-8 mm 1/3—1/2D、4-5 mm 1/3—1/246、胶烘好后胶芯温度必须达到(C)以上。
A、10℃B、20℃C、30℃D、40℃47、开炼机在紧急制动时,允许辊筒转过的角度不大于(A)。
A、45度B、90度C、135度D、150度48、X光机是用于检验轮胎中的(A)。
A、骨架材料的排列、分布B、气泡C、骨架材料的排列、分布以及气泡D、其它49、密炼机前后辊的速比,一般是(A)。
A、1:~1:B、1:~1:1.3C、1:~1:D、1:150、下列各组配方中均属于胎侧的是 (B)。
A、A056、A001B、A021、P02C、A011、L02D、D087、D02751、一台标称容积为370升的密炼机,经过一段时间炼胶后,该密炼机的容积将 (C)。
A、变小B、不变C、变大D、不确定52、下列各组原料中不完全属于粘合体系的有( D )A、癸酸钴、白炭黑B、RA65、OT20C、癸酸钴、间苯二酚D、白炭黑、硬脂酸53、下列哪种情况不是烘胶操作的目的(B)A、清除结晶 B杂质容易清除 C、减少加工时间 D、降低能耗54、塑炼温度是影响密炼机塑炼效果好坏的量主要因素,随着塑炼温度降低胶料可塑度(A)。
A、几乎按比例减小B、增加C、不定D、无变化55、混炼温度过高,过早地加入硫化剂且混炼时间过长等因素会造成胶料产生(C)。
A、喷霜B、配合剂结团C、焦烧D、无变化56、塑炼效果较好方法为(A)。
A、开炼机混炼B、密炼机混炼C、挤出机混炼D、其它57、混炼时软化剂多加会造成胶料(C)。
A、可塑度、硬度和密度偏低B、可塑度低、硬度和密度偏高C、可塑度偏高、硬度和密度偏低D、可塑度、硬度和密度偏高58、下列颜色中( C )不属于安全色。
A、红B、蓝C、紫D、黄59、塑炼会造成橡胶分子量( B )。
A、增大B、减小C、不变D、不稳定60、耐磨配方中( A )。
A、碳黑用量大B、填充剂用量大C、软化剂用量大D、软化剂用量小61、开炼机轴承采用滑动轴承,轴衬用青铜或尼龙制造,它们的润滑方式各不相同。
其中青铜轴衬的滑动轴承( B )润滑油消耗量。
A、节省B、增加C、不变D、不影响62、密炼机的密封装置是用来( B )。
A、防止压力损失B、防止物料溢出C、防止润滑油溢出D、防尘63、混炼效果比较好的方法是( B )。
A、开炼机法B、密炼机法C、螺杆挤出机法D、其它方法64、开炼机混炼时需人工割胶作业,主要是( B )。
A、散热B、使配合剂分散均匀C、防止堆积胶太多D、清除障碍65、电器设备发生火警时应采用( B )消防器材。
A、泡沫灭火机B、干粉C、水D、沙子66、胶料下片冷却后温度一般控制在( B )下。
A、80℃B、40~45℃C、25℃D、60℃67、开炼机炼胶时补强、填充剂加入后( D )。