第5章 直流-直流开关型变换器 习题答案
- 格式:doc
- 大小:4.34 MB
- 文档页数:13
任务3.1三极管直流开关电路设计习题解答一、测试(一)判断题1. 自然界的物质就其导电性能可分为导体、绝缘体和半导体。
将很容易导电、电阻率小于10-4Ω·cm的物质,称为导体,导体一般是高分子物质,。
答案:F解题:自然界的物质就其导电性能可分为导体、绝缘体和半导体。
将很容易导电、电阻率小于10-4Ω·cm的物质,称为导体,导体一般是低价元素,例如铜、铝、银等金属材料。
2.半导体的电阻率随温度上升而明显下降,呈负温度系数的特性。
半导体的导电能力随温度上升而显著降低。
利用半导体的温度特性,可以把它作为热敏材料制成热敏元件。
答案:F解题:半导体的电阻率随温度上升而明显下降,呈负温度系数的特性。
半导体的导电能力随温度上升而显著增加。
3.半导体的电阻率随光照的不同而改变。
利用半导体的这一特性,可以把它作为光敏材料制成光电器件。
答案:T解题:半导体的电阻率随光照的不同而改变。
利用半导体的这一特性,可以把它作为光敏材料制成光电器件。
4. 在硅、锗制成单晶后,最外层的4个价电子不仅受自身原子核束缚,还与其相邻的5个原子核相吸引,5个相邻原子之间共有1对价电子,这种结构称为共价键结构。
答案:F解题:在硅、锗制成单晶后,最外层的4个价电子不仅受自身原子核束缚,还与其相邻的4个原子核相吸引,2个相邻原子之间共有1对价电子,这种结构称为共价键结构。
5. 晶体管是由形成两个PN结的三块杂质半导体组成,因杂质半导体仅有P、N 型两种,所以晶体管的组成形式只有NPN型和PNP型两种。
答案:T解题:晶体管是由形成两个PN结的三块杂质半导体组成,因杂质半导体仅有P、N型两种,所以晶体管的组成形式只有NPN型和PNP型两种。
6、三极管结构中有三个区:发射区、基区、集电区,分别从这三个区可以引出三个电极:发射极e、基极b和集电极c,两个PN结分别为发射区和基区之间的发射结和集电区与基区之问的集电结。
答案:T解题:无论是NPN型还是PNP型晶体管,都有三个区:发射区、基区、集电区,分别从这三个区可以引出三个电极:发射极e、基极b和集电极c,两个PN 结分别为发射区和基区之间的发射结和集电区与基区之问的集电结。
第3章直流-直流变换电路习题(1)第1部分:填空题1.直流斩波电路完成的是直流到另一固定电压或可调电压的直流电的变换。
2.直流斩波电路中最基本的两种电路是降压斩波电路和升压斩波电路。
3.斩波电路有三种控制方式:脉冲宽度调制、脉冲频率调制和混合型,其中最常用的控制方式是:脉冲宽度调制。
4.脉冲宽度调制的方法是:周期不变,导通时间变化,即通过导通占空比的改变来改变变压比,控制输出电压。
5.脉冲频率调制的方法是:导通时间不变,周期变化,导通比也能发生变化,从而达到改变输出电压的目的。
该方法的缺点是:导通占空比的变化范围有限。
输出电压、输出电流中的谐波频率不固定,不利于滤波器的设计。
6.降压斩波电路中通常串接较大电感,其目的是使负载电流连续。
7.升压斩波电路使电压升高的原因:电感L储能使电压泵升,电容C可将输出电电压保持住。
8.升压斩波电路的典型应用有直流电动机传动和单相功率因数校正等。
9.升降压斩波电路和Cuk斩波电路呈现升压状态的条件是开关器件的导通占空比为 0.5<α<1 ;呈现降压状态的条件是开关器件的导通占空比为 0.5<α<1 。
第2部分:简答题1.画出降压斩波电路原理图并简述其工作原理。
(略,看书上)2.画出升压斩波电路原理图并简述其基本工作原理。
(略,看书上)第3部分:计算题1.在题图3-1所示的降压斩波电路中,已知E=100V,R=10Ω,L值极大,E M=20V,T=100μs,t on=50μs。
1)画出输出电压u o,输出电流i o,流过器件V的电流i V以及流过二极管VD的电流iVD2)计算输出电压平均值U o,输出电流平均值I o,器件V上的平均电流I,及二极管VD上V。
的平均电流IVD题图3-12.设计题图3-2所示的Buck变换器。
电源电压Vs=220V,额定负载电流11A,最小负载电流1.1A,开关频率20KHz。
要求输出电压V o=110V;1)L值和C值极大时,采用脉宽调制控制方式,求开关T的导通占空比及在1个开关周期中的导通时间。
运动控制系统第四版思考题答案电力拖动自动控制系统-运动控制系统(阮毅陈伯时)课后答案包括思考题和课后习题第2章2-1 直流电动机有哪几种调速方法?各有哪些特点?答:调压调速,弱磁调速,转子回路串电阻调速,变频调速。
特点略。
2-2 简述直流PWM 变换器电路的基本结构。
答:直流PWM 变换器基本结构如图,包括IGBT 和续流二极管。
三相交流电经过整流滤波后送往直流PWM 变换器,通过改变直流PWM 变换器中IGBT 的控制脉冲占空比,来调节直流PWM 变换器输出电压大小,二极管起续流作用。
2-3 直流PWM 变换器输出电压的特征是什么?答:脉动直流电压。
2=4 为什么直流PWM 变换器-电动机系统比V-M 系统能够获得更好的动态性能?答:直流PWM 变换器和晶闸管整流装置均可看作是一阶惯性环节。
其中直流PWM 变换器的时间常数Ts 等于其IGBT 控制脉冲周期(1/fc),而晶闸管整流装置的时间常数Ts 通常取其最大失控时间的一半(1/(2mf)。
因fc 通常为kHz 级,而f 通常为工频(50 或60Hz)为一周内),m 整流电压的脉波数,通常也不会超过20,故直流PWM 变换器时间常数通常比晶闸管整流装置时间常数更小,从而响应更快,动态性能更好。
2=5 在直流脉宽调速系统中,当电动机停止不动时,电枢两端是否还有电压?电路中是否还有电流?为什么?答:电枢两端还有电压,因为在直流脉宽调速系统中,电动机电枢两端电压仅取决于直流PWM 变换器的输出。
电枢回路中还有电流,因为电枢电压和电枢电阻的存在。
2-6 直流PWM 变换器主电路中反并联二极管有何作用?如果二极管断路会产生什么后果?答:为电动机提供续流通道。
若二极管断路则会使电动机在电枢电压瞬时值为零时产生过电压。
2-7 直流PWM 变换器的开关频率是否越高越好?为什么?答:不是。
因为若开关频率非常高,当给直流电动机供电时,有可能导致电枢电流还未上升至负载电流时,就已经开始下降了,从而导致平均电流总小于负载电流,电机无法运转。
第5章 直流-直流开关型变换器 习题第1部分:简答题1.开关器件的导通占空比是如何定义的?直流-直流开关型变换器有哪几种控制方式,各有何特点?其中哪种控制方式最常用,为什么?答:导通占空比被定义为开关期间的导通时间占工作周期的比值,即 onst D T, 直流-直流开关型变换器有三种控制方式:1)脉冲宽度调制PWM ,特点为:周期不变,通过改变导通时间来调节占空比。
2)脉冲频率调制PFM ,特点为:导通时间不变,通过改变周期来调节占空比。
3)混合型调制,特点为:导通时间和周期均可改变,来调节占空比。
其中PWM 最常用,因为载波(开关)频率恒定,滤波器设计较容易,且有利于限制器件的开关损耗。
2.画出带LC 滤波的BUCK 电路结构图。
并回答下列问题:实用的BUCK 电路中为什么要采用低通滤波器?为什么要接入续流二极管?设计滤波器时,滤波器的转折频率应如何选取,为什么?答:带LC 滤波的BUCK 电路结构图如下:1)实用Buck 电路采用低通滤波器可以滤除高次谐波,使输出电压更接近直流。
2)续流二极管的作用是:当开关VT 断开时,构成续流回路,释放电感储能。
3)滤波器的转折频率fc 应远小于开关频率fs ,以滤除输出电压中的高次谐波。
3.画出BOOST电路结构图,并简述BOOST电路中二极管和电容的作用。
答:BOOST电路结构图如下:二极管的作用:规定电流方向,隔离输出电压。
电容的作用:在开关断开期间,保持负载电压。
4.简述稳态电路中电感和电容上电压、电流的特点,并分析其物理意义。
答:1)稳态时,电感上的电压在1个周期上平均值为零,即伏秒平衡。
物理意义是: 稳态时电感中磁通在1个周期内净变化量为零。
2)稳态时,电容上的电流在1个周期上平均值为零,即安秒平衡。
物理意义是:稳态时电容上电荷在1个周期内净变化量为零。
5.为什么BUCK电路可以看作是直流降压变压器,而BOOST电路可以看作是直流升压变压器?这种变换器与真正的变压器相比有何异同之处?答:1)因为在连续导通模式下,Buck和BOOST电路都可以通过调节占空比D,使变压比Uo/Ud在0~1和大于1的范围内连续调节,因此从变压角度看,可将它们视为直流降压变压器和升压变压器。
第一章直流电机练习一、判断题(对的打√,错的打×)1、并励电机在运行时断开励磁绕组对电机运行没有多大的影响。
(×)2、在直流电动机的调速中,当调理器为PI 调理时,表现为转速无静差。
(√)3、直流电机的电枢铁芯因为在直流状态下工作,经过的磁通是不变的,所以完整能够用整块的磁资料组成,不用用硅钢片叠成。
(×)4、降压调速合用于并励直流电动机。
(×)5、机械特征表征转速和电磁转矩的关系,直流电动机的机械特征是一条直线。
(×)6、在直流电动机起动时,采纳电枢串电阻起动,在起动中过程为了快速起动和减小电阻惹起的消耗,一定将电阻直接切除去。
(×)7、一台并励直流发电机,空载运行于某一电压下,如将其转速高升10% ,则发电机的端电压高升 10%。
(×)8、使用并励电动机时,发现转向不对,应将接到电源的两根线对换以下即可。
(×)9、换向器是直流电机独有的装置。
(√)10、直流发电机线圈中的感觉电势是交变的。
(√)二、填空题1、直流电动机的调速方法有:1)改变电枢两头电压调速、2)改变励磁磁通调速、3)电枢回路串电阻调速等三种。
2、改变直流电动机旋转方向的方法有:(1)将电枢两头电压极性反接,使电枢电流方向改变;(2)将励磁电源电压反接,使励磁电流方向改变。
3、直流电动机依据电枢绕组和励磁绕组的联接方式不一样可分为:他励、串励、并励和复励电动机。
4、直流发电机中的电磁转矩方向与转子的旋转方向相反,所以电磁转矩为阻转矩;直流电动机中的电磁转矩方向与转子的旋转方向同样,所以电磁转矩为驱动转矩。
5、直流电动机正处于运行状态,若想改变它的旋转方向,可用的方法有经过改变电枢两头电压极性,而改变电枢电流方向,实现反转和带位能性负载时,经过倒拉方式实现反转。
6、直流发电机的电磁转矩与电机转子方向相反。
(同样/相反)7、并励直流发电机在原动机转向改变后,电枢两头不可以够产生感觉电势。
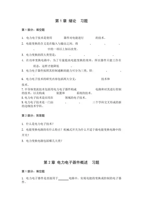
第1章绪论习题第1部分:填空题1.电力电子技术是使用________器件对电能进行________的技术。
2. 电能变换的含义是在输入与输出之间,将________、________、________、________、________中的一项以上加以改变。
3. 电力变换的四大类型是:________、________、________、________。
4. 在功率变换电路中,为了尽量提高电能变换的效率,所以器件只能工作在________状态,这样才能降低________。
5. 电力电子器件按照其控制通断的能力可分为三类,即: ________、________、________。
6. 电力电子技术的研究内容包括两大分支:________________ 技术和________技术。
7.半导体变流技术包括用电力电子器件构成_____________电路和对其进行控制的技术,以及构成________装置和________系统的技术。
8.电力电子技术是应用在________领域的电子技术。
9.电力电子技术是一门由________、________、________三个学科交叉形成的新的边缘技术学科。
第2部分:简答题1. 什么是电力电子技术?2. 电能变换电路的有什么特点?机械式开关为什么不适于做电能变换电路中的开关?3. 电力变换电路包括哪几大类?第2章电力电子器件概述习题第1部分:填空题1. 电力电子器件是直接用于电路中,实现电能的变换或控制的电子器件。
2. 主电路是在电气设备或电力系统中,直接承担的电路。
3.处理信息的电子器件一般工作于放大状态,而电力电子器件一般工作在状态。
4. 电力电子器件组成的系统,一般由、、、四部分组成。
5. 按照器件能够被控制的程度,电力电子器件可分为以下三类:、和。
6.按照驱动电路信号的性质,电力电子器件可分为以下分为两类:和。
7. 电力二极管的主要类型有、、。
8. 普通二极管又称整流二极管多用于开关频率不高,一般为Hz以下的整流电路。
一、填空题1、升压斩波电路之所以能使输出电压高于电源电压,关键有两个原因:一是L储能之后具有使()的作用;二是电容C可将输出电压()住。
答:电压泵升;保持2、升压斩波电路和降压斩波电路一样,也有电流()和()两种工作状态。
答:连续;断续3、直流斩波电路按照输入电压与输出电压的高低变化来分类有()斩波电路、( )斩波电路和()斩波电路。
答:降压;升压;升降压;二、问答题1、试说明直流斩波器主要有哪几种电路结构?试分析它们各有什么特点?答:直流斩波电路主要有降压斩波电路(Buck),升压斩波电路(Boost),升-降压斩波电路(Buck—Boost)和库克(Cuk)斩波电路。
降压斩波电路是输出电压的平均值低于输入电压的变换电路.它主要用于直流稳压电源和直流电机的调速。
升压斩波电路是输出电压的平均值高于输入电压的变换电路。
它可用于直流稳压电源和直流电机的再生制动。
升—降压变换电路是输出电压的平均值可以大于或小于输入直流电压,输出电压与输入电压极性相反.主要用于要求输出与输入电压反向,其值可大于或小于输入电压的直流稳压电源。
库克电路也属升—降压型直流变换电路,但输入端电流波纹小,输出直流电压平稳,降低了对滤波器的要求。
2、简述降压斩波电路的工作原理。
输出电压电流波形。
答:0=t 时刻驱动V 导通,电源E 向负载供电,负载电压E u =0,负载电流0i 按指数曲线上升。
1t t =时控制V 关断,二极管VD 续流,负载电压0u 近似为零,负载电流呈指数曲线下降.通常串接较大电感L 使负载电流连续且脉动小.3、简述升压斩波电路的工作原理。
输出电流波形答:当V 处于通态时,电源E 向电感L 充电,设充电电流为i 1,L 值很大,i 1基本恒定,同时电容C 向负载供电,C 很大,使电容器电压u 0基本不变,设V 处于通态的时间为t on ,在t on 时间内,电感L 上积蓄的能量为EI 1t on ;当V 处于断态时,E 与L 同时向电容充电,并向负载R 提供能量。
《交直流调系统系统》(第三版)习题答案第1章 直流调速简介思考题答案1.1.3-1 调压调速、串电阻调速、弱磁调速。
调压调速。
1.1.3-2 弱磁调速,调压调速,串电阻调速。
1.2.3-1 直流调速系统经历了G-M 调速系统、V-M 调速系统、PWM 调速系统三个发展阶段,目前应用最广的是V-M 调速系统。
1.2.3-2 V-M 系统由给定电路、整流电路(含触发电路)、电机主回路、励磁电源等几部分构成。
给定电路电压为0,电机不转,给定电压升高,电机转速升高,反之,给定电减小,电机转速降低。
1.3.2-1额定负载下,生产机械要求电动机提供的最高转速与最低转速之比称为调速范围。
当系统在某一机械特性下运行时,电动机的负载由理想空载增加到额定负载时所对应的转速降N n ∆与理想空载转速0n 之比,称为静差率。
1.3.2-2 静差率是针对某一条机械特性曲线定义的,调速系统的静差率指的是最低转速min n 所在特性曲线的静差率。
1.3.2-3 (1)对某一条机械特性曲线而言,显然特性越硬,静差率越小;(2)对不同机械特性曲线,各曲线硬度相同时,静差率是不同的。
(3)系统的调速范围是满足某静差要求下的调速范围,静差率是某调速范围下的静差率。
两者之间的关系式为()N N1sn D s n =-∆ 1.3.2-4150010150D ==,稳态转速降()()N N 0.0515007.89r/min 11010.05sn n D s ⨯∆-===- 1.5-1 通过调节给定电路的给定电压来控制电机的转速:给定电路电压为0,电机不转,给定电压升高,电机转速升高,反之,给定电减小,电机转速降低1.5-2 (1)先将负载电阻调至最大,给定电压调到零,此时电机不转;(2)慢慢增加给定电压,将电机转速升到1000r/min ;(3)减小负载电阻,电枢电流会增大,使之增大到1.1A ;(4)增大负载电流时,转速会有所下降,再增加给定电压转速会升高,但电流也会增大,适当增大负载电阻让电流回到1.1A 。
第1、2章复习题一、填空题:1、电路的基本组成有电源、负载、中间环节三个部分。
2、20Ω的电阻与80Ω电阻相串联时的等效电阻为 100 Ω,相并联时的等效电阻为 16 Ω。
3、戴维南定理指出:任何一个有源二端线性网络都可以用一个等效的电压源来表示。
4.一个实际的电源可以用电压源来表示,也可用电流源来表示。
5.电感元件不消耗能量,它是储存磁场能量的元件。
6.电容元件不消耗能量,它是储存电场能量的元件。
7.通常所说负载的增加是指负载的功率增加。
8.电源就是将其它形式的能量转换成电能的装置。
9.如果电流的大小和方向均不随时间变化,就称为直流。
10.负载就是所有用电设备,即是把电能转换成其它形式能量的设备。
11.电路就是电流流过的闭全路径。
12.把单位时间内通过某一导体横截面的电荷量定义为电流强度....(简称电流),用I来表示。
13.戴维南定理可以把任一有源二端网络等效为一个电压源。
14.叠加原理只适用于线性电路,而不适用于非线性电路。
15.某点的电位就是该点到参考点的电压。
16.任意意两点间的电压就是这两点的电位差。
17.电气设备工作时高于额定电压称为过载。
18.电气设备工作时低于额定电压称为欠载。
19.电气设备工作时等于额定电压称为满载。
20.为防止电源出现短路故障,通常在电路中安装熔断器。
21.电源开路时,电源两端的电压就等于电源的电动势。
二、选择题1. 在如图所示的电路中,当电阻R2增加时,电流I将______。
A. 增加B. 减小C. 不变2. 二只白炽灯的额定电压为220V,额定功率分别为100W和25W,下面结论正确的是__________。
A. 25W白炽灯的灯丝电阻较大B. 100W白炽灯的灯丝电阻较大C. 25W白炽灯的灯丝电阻较小3.常用电容器的两项主要数据是电容量和耐压值。
电容器的这个耐压值是根据加在它上面的电压_________来规定的?A. 最大值;B.平均值;C. 有效值;D.瞬时值。
第5/10章 直流-直流变换电路 习题与答案第1部分:填空题1.直流斩波电路完成的是直流到 另一种直流 的变换。
2.直流斩波电路中最基本的两种电路是 降压(Buck ) 电路和 升压(Boost ) 电路。
3.斩波电路有三种控制方式: 脉宽调制(PWM )、脉频调制(PFM ) 和 PWM/PFM 混合调制 ,其中最常用的控制方式是:脉宽调制(PWM ) 。
4.脉冲宽度调制的方法是: 开关周期 不变, 开关导通 时间变化,即通过导通占空比的改变来改变变压比,控制输出电压。
5.脉冲频率调制的方法是: 开关导通 时间不变, 开关周期 变化,导通比也能发生变化,达到改变输出电压的目的。
该方法的缺点是: 开关频率 的变化范围有限。
输出电压、输出电流中的 谐波频率 不固定,不利于滤波器的设计 。
6.降压斩波电路中通常串接较大电感,其目的是使负载电流 平滑 。
7.升压斩波电路使电压升高的原因:电感L 在开关管导通期间将电能转换为磁能储存起来,以实现电压泵升 ,电容C 在开关管导通期间给负载供能以使输出电压连续平滑 。
8.升压斩波电路的典型应用有 直流电动机传动 和 功率因素校正(APFC ) 等。
9.升降压斩波电路和Cuk 斩波电路呈现升压状态的条件是开关器件的导通占空比为 大于0.5小于1 ;呈现降压状态的条件是开关器件的导通占空比为 大于0小于0.5 。
10.设Buck 型DC-DC 变换器工作于CCM 模式,设输入电压U i =10V ,占空比D =0.6,则输出电压U O = 6V 。
11.设Boost 型DC-DC 变换器工作于CCM 模式,设输入电压U i =12V ,占空比D =0.8,则输出电压U O = 60V 。
13.开关型DC-DC 变换电路的三个基本元件是 开关管 、 电感 和 电容 。
14. 斩波电路用于拖动直流电动机时,降压斩波电路能使电动机工作于第 1 象限,升压斩波电路能使电动机工作于第 2 象限,电流可逆 斩波电路能使电动机工作于第1和第2象限。
动力与电气工程:电源技术考试答案五1、填空题在谐振变换器中表示准谐振变换器的符号为OO正确答案:ORC2、多选DC/DC变换是将固定的直流电压变换成可变的直流电压,也称为直流斩波,其具体电路主要由以下几类(江南博哥)OA、BuCk电路——降压斩波器B、Boost电路 -- 升压斩波器C、BuCk-Boost电路一一降压或升压斩波器D、Cuk电路一一降压或升压斩波器正确答案:A,B,C,D3、多选一肖特基管与快恢复管相比OoA、耐压高B、反向恢复时间长C、正向压降小D、耐压低正确答案:C,D4、多选设计开关电源,选择最合适的拓扑形式主要考虑的因数是O;A、输入输出是否需要变压器隔离B、加在变压器一次侧或电感上的电压值是多大C、通过开关管的峰值电流D、加在开关管上的最高峰值电压正确答案:A,B,C,D5、填空⅛彩症谐靛变换器中表示零电流开关的符号为Oo正确答案:ZCS6、多选开关电源中,电流采样通常有哪几种采样方式()A、电阻检测B、电流互感器检测C、霍尔电流传感器检测D、光耦反馈检测正确答案:A,B,C7、多选光电耦合器主要由O元件构成A、发射二极管B、发光二极管C、光敏三级管D、接受三级管正确答案:B,C8、多选功率MoS管驱动电路十分讲究,一般有O;A、用TTL电路驱动B、用线性电路驱动C、用隔离变压器驱动D、直接接在运算放大器输出端正确答案:A,B,C9、多选PlD调节方式中,I和D的作用分别是()A、消除静态误差B、高动态性能C、减小调节时间D、减小超调量正确答案:A,B10、多选开关电源并联系统常用的均流方法有OA、输出阻抗法B、主从设置法C、按平均电流值自动均流法D、最大电流法自动均流E、热应力自动均流法F、外加均流控制器均流正确答案:A,B,C,D,E,FIK多选减小开关驱动管的损耗主要途经是OoA、选用低导通电阻的驱动管B、提高驱动管的驱动信号的边沿陡度C、提高开关频率D、减小开关频率正确答案:A,B,D12、填空题交流母线A相的相色漆规定为Oo正确答案:黄色13、多选典型的输入整流滤波电路由三到五部分组成他们是();A、Ml滤波器B、启动浪涌电流限制器C、浪涌电压抑制器D、整流级E、输入滤波电容正确答案:A,B,C,D,E14、填空题UPS的三种工作模式是()、电池模式、旁路模式。
第10章直流电源习题10.1判断下列说法是否正确,用“√”或“×”表示判断结果填入空内。
(1)整流电路可将正弦电压变为脉动的直流电压。
()(2)电容滤波电路适用于小负载电流,而电感滤波电路适用于大负载电流。
()(3)在单相桥式整流电容滤波电路中,若有一只整流管断开,输出电压平均值变为原来的一半。
()解:(1)√(2)√(3)×10.2判断下列说法是否正确,用“√”或“×”表示判断结果填入空内。
(1)对于理想的稳压电路,△U O/△U I=0,R o=0。
()(2)线性直流电源中的调整管工作在放大状态,开关型直流电源中的调整管工作在开关状态。
()(3)因为串联型稳压电路中引入了深度负反馈,因此也可能产生自激振荡。
()(4)在稳压管稳压电路中,稳压管的最大稳定电流必须大于最大负载电流;()而且,其最大稳定电流与最小稳定电流之差应大于负载电流的变化范围。
()解:(1)√(2)√(3)√(4)×√10.3选择合适答案填入空内。
(1)整流的目的是。
A. 将交流变为直流B. 将高频变为低频C. 将正弦波变为方波(2)在单相桥式整流电路中,若有一只整流管接反,则。
A. 输出电压约为2U DB. 变为半波直流C. 整流管将因电流过大而烧坏(3)直流稳压电源中滤波电路的目的是。
A. 将交流变为直流B. 将高频变为低频C. 将交、直流混合量中的交流成分滤掉(4)滤波电路应选用。
高通滤波电路 B. 低通滤波电路 C. 带通滤波电路解:(1)A (2)C (3)C (4)B10.4 选择合适答案填入空内。
(1)若要组成输出电压可调、最大输出电流为3A 的直流稳压电源,则应采用 。
A. 电容滤波稳压管稳压电路 B. 电感滤波稳压管稳压电路 C. 电容滤波串联型稳压电路 D. 电感滤波串联型稳压电路 (2)串联型稳压电路中的放大环节所放大的对象是 。
A. 基准电压 B. 采样电压 C. 基准电压与采样电压之差 (3)开关型直流电源比线性直流电源效率高的原因是 。
第5章 直流-直流开关型变换器 习题第1部分:简答题1.开关器件的导通占空比是如何定义的?直流-直流开关型变换器有哪几种控制方式,各有何特点?其中哪种控制方式最常用,为什么?答:导通占空比被定义为开关期间的导通时间占工作周期的比值,即 onst D T, 直流-直流开关型变换器有三种控制方式:1)脉冲宽度调制PWM ,特点为:周期不变,通过改变导通时间来调节占空比。
2)脉冲频率调制PFM ,特点为:导通时间不变,通过改变周期来调节占空比。
3)混合型调制,特点为:导通时间和周期均可改变,来调节占空比。
其中PWM 最常用,因为载波(开关)频率恒定,滤波器设计较容易,且有利于限制器件的开关损耗。
2.画出带LC 滤波的BUCK 电路结构图。
并回答下列问题:实用的BUCK 电路中为什么要采用低通滤波器?为什么要接入续流二极管?设计滤波器时,滤波器的转折频率应如何选取,为什么?答:带LC 滤波的BUCK 电路结构图如下:1)实用Buck 电路采用低通滤波器可以滤除高次谐波,使输出电压更接近直流。
2)续流二极管的作用是:当开关VT 断开时,构成续流回路,释放电感储能。
3)滤波器的转折频率fc 应远小于开关频率fs ,以滤除输出电压中的高次谐波。
3.画出BOOST电路结构图,并简述BOOST电路中二极管和电容的作用。
答:BOOST电路结构图如下:二极管的作用:规定电流方向,隔离输出电压。
电容的作用:在开关断开期间,保持负载电压。
4.简述稳态电路中电感和电容上电压、电流的特点,并分析其物理意义。
答:1)稳态时,电感上的电压在1个周期上平均值为零,即伏秒平衡。
物理意义是: 稳态时电感中磁通在1个周期内净变化量为零。
2)稳态时,电容上的电流在1个周期上平均值为零,即安秒平衡。
物理意义是:稳态时电容上电荷在1个周期内净变化量为零。
5.为什么BUCK电路可以看作是直流降压变压器,而BOOST电路可以看作是直流升压变压器?这种变换器与真正的变压器相比有何异同之处?答:1)因为在连续导通模式下,Buck和BOOST电路都可以通过调节占空比D,使变压比Uo/Ud在0~1和大于1的范围内连续调节,因此从变压角度看,可将它们视为直流降压变压器和升压变压器。
2)和真正变压器相比,相同之处在于:Uo/Ud,Io/Id的表达式相同。
不同之处在于:对于Buck电路,尽管平均电流Id与Io之间也符合变压器的变比关系,但id瞬时值不是直流,含有与开关频率有关的脉动量。
BOOST电路不能空载工作。
6.关于输出电压的脉动,回答下列问题:1)输出电压的脉动率是如何定义的?2)其它条件不变时,电容值的变化对输出电压的脉动率的大小有何影响,并定性地分析产生这种影响的原因?3)其它条件不变时,器件开关频率的变化对输出电压的脉动率的大小有何影响,并定性地分析产生这种影响的原因?4)以BUCK 电路为例,说明如何进行合理的设计,以保证较小的输出电压的脉动率。
答:1)输出电压脉动率=(o oV V ∆峰-峰值)(平均值)2)电容值越大,输出电压脉动率越小。
理由是:电容越大,滤波效果越好,0V ∆越小,使输出电压脉动率减小。
3)器件开关频率越高,输出电压脉动率越小。
理由是:开关频率越高,输出电压中包含的高次谐波的频率越高,经电容滤波后衰减越大,则0V ∆越小,使输出电压脉动率减小。
4)BUCK 电路在连续导通模式下,输出电压脉动率为: 2(1)18o s o V T D V LC ∆-=可见,合理选择LC ,即使可LC 足够大,则可保证足够小的输出电压的脉动率。
7.什么是寄生元件效应,该效应对BOOST 电路的变压比有何影响?从控制角度,应如何减小寄生效应的不良影响。
答:1)电感,电容,开关,二极管等元件上的损耗产生了寄生元件效应,当D 接近1时,实际的变压比有所下降。
2)应用时,一般要限制占空比D 使其不要过大,以使寄生效应不明显。
8.关于DC -DC 可逆变换器(斩波电路),回答下列问题:1)简述为什么BUCK 电路和BOOST 电路只能工作于输出特性V o -I o 平面中的一个象限中。
2)什么是可逆斩波电路?简述可逆斩波电路的种类,并结合其电路结构的特点说明其为什么能实现可逆运行。
3)在桥式DC -DC 变换器中,为什么每个桥臂中的两个器件通常工作在互补开关方式下?每个桥臂中的两个器件在其开关过程中为什么要设置死区时间?4)全桥DC -DC 变换器通常采用哪两种控制方式,它们的控制效果有何差别? 答:1)BUCK 电路和BOOST 电路输出电流是单方向的,电压也不能反向,故只能工作于输出特性V 0-I 0平面中的一个象限内。
2)电能可以双向流动的斩波电路叫可逆斩波电路。
可逆斩波电路分为半桥可逆斩波电路,全桥可逆斩波电路。
下面以半桥可逆斩波电路(如下图所示)为例,说明其可逆运行的原理。
半桥可逆斩波电路可看作是降压斩波电路和升压斩波电路的组合。
其中V1和VD 1构成降压斩波电路,向负载输出电能。
V2和VD 2构成升压斩波电路,将负载上电能反馈回直流电源。
这样就实现了可逆运行。
3)每个桥臂中的两个器件通常工作在互补开关方式下,是为了使同一桥臂的上下两个开关不会同时断开,这样可以保证负载电流是连续的。
在理想情况下,两个开关不会同时断开。
而实际应用中,在开关过程中,为避免同一桥臂的上下两个开关,在开关状态切换的瞬间造成桥臂直通和直流电源瞬间短路,需要设置死区时间,即在切换瞬间2个器件均处于关断状态。
4)全桥DC -DC 变换器通常采用双极性PWM 控制和单极性PWM 控制两种控制方式。
①单极性PWM 输出电压的频率必双极性PWM 提高了1倍。
(在开关频率fs 相同时) ②单极性PWM 输出电压的脉动幅度,由双极性降低了一半。
总之,单极性控制下输出电压的频率高,脉动小,有利于滤波器的设计。
第2部分:画图及计算题1.在图5-1所示的降压斩波电路中,已知E=200V ,R=10Ω,L 值极大(表示电感电流连续平直),E M =30V ,T s =50μs,t on =20μs,回答下列问题:1)计算输出电压平均值U o ,输出电流平均值I o ,输入电源的电流平均值I in 。
2)时间轴彼此对应地画出如下波形:输出电压u o ,电感上电压u L 和电流i L ,,器件V 上电流i v 和电压u v ,二极管VD 上电流i d 和电压u VD 。
(电压的正方向如图中所示,电流正方向与对应电压相同)3)计算器件V 上电流平均值I dV 和有效值I V ;二极管VD 上电流平均值I dVD 和有效值I VD 。
E Mi图5-1解:1)占空比为25on s t D T == 输出电压平均值 02200805U DE V ==⨯= 输出电流平均值 05o MU E I A R-==输入电源的电流平均值 2in oI DI A == 3)器件V 上电流平均值 2dVin I I A ==,有效值 3.16V o I A === 二极管VD 上电流平均值 3off dVD o ont I I A T ==,有效值 3.87VD o I A ===2)2.在图5-2所示的升压斩波电路中,已知E=50V,L值和C值极大,R=20Ω,采用脉宽调制控制方式,当T s=40μs,t on=25μs时,回答下列问题:1)计算输出电压平均值U o,输出电流平均值I o,输入电源的电流平均值I1。
2)时间轴彼此对应地画出如下波形:电感上电压u L和电流i L,器件V上电流i v和电压u v,二极管VD上电流i VD和电压u VD。
(电压的正方向如图中所示,电流正方向与对应电压相同)3)计算电感上的电流平均值I dL,器件V上电流平均值I dV和有效值I V;二极管VD上电流平均值I dVD和有效值I VD。
V图5-2解:1)占空比 255408on s t D T === 输出电压平均值 050133.35118E U V D ===--输出电流平均值 00133.3 6.6720U I A R === 输入电源的电流平均值 1 6.6717.785118o I I A D ===--2)3)电感上的电流平均值 117.8dL I I A == 器件V 上电流平均值 12511.140dV I I A ==,有效值114.1V I A == 二极管VD 上电流平均值 136.78dVD I I A ==,有效值110.9VD I A ==3. 如图5-3所示降压斩波电路,设输入电压E =200V ,电感L 是100μH, 电容C 无穷大,输出接10Ω的电阻,电路的工作频率是50KHz ,全控器件导通占空比为0.5,回答下列问题: 1)计算输出电压平均值U o ,输出电流平均值I o 。
2)画出器件V 上电流i v 波形,并计算流过器件V 的峰值电流。
3)为了将器件V 的峰值电流减小为输出直流电流I o 的110%,应改变什么参数,它的取值是多少?图5-3 解:1)输出电压平均值 0100U DE V ==,输出电流平均值 0010U I A R== 2)电感L 上电流是一条围绕平均值i o 的折线,如下图所示,器件V 上电流i v 是上升部分。
012L i I =∆+ 0__0111022V peak L peak L on E U i i i I t L -==∆+=+6310010.510152*********A -=⨯⨯+=⨯⨯⨯3) 为了将器件V 的峰值电流减小为输出直流电流I o 的110%,则有0011.10.22L L o i I I i I ∆+<⇒∆< 00.2on o E U t I L-⇒<4510500L H uH -⇒>⨯=4. 在图5-4所示的升降压斩波电路中,已知E =100V ,L 值和C 值极大,R=10Ω,采用脉宽调制控制方式,当T s =40μs,回答下列问题:1)要求输出电压U o 在50V ~150V 之间调节时,计算占空比的变化范围。
2)占空比为0.5时,计算输出电压平均值U o ,输出电流平均值I o 。
并画出如下波形:电感上电压u L ,开关V 上电流i 1,及二极管VD 上电流i 2的波形。
3)在2)题的条件下,计算开关V 上电流平均值I dV 和有效值I V ;二极管VD 上电流平均值I dVD 和有效值I VD 。
图5-4解: 1)01o oU U DD E D E U =⇒=-+, 50o U V =时,13D =;150o U V =时,35D =因此,输出电压U o 在50V ~150V 之间调节时,占空比的变化范围是0.33~0.6。
2)占空比为0.5时, 输出电压平均值 01001DU E V D ==-, 输出电压平均值 001001010U I A R ===3)011110I D I A I D -=⇒=, 1202040L L I I I A =⇒= 开关V 上电流平均值 110dV I I A ==,有效值 2014.1440V L I I A == 二极管VD 上电流平均值 201040dVD L I I A ==,有效值 2014.1440VD L I I A ==5.图5-5为全桥DC -DC 变换器,E =200V ,E M =50V ,R =5Ω,L 值极大,采用双极性PWM控制,器件的开关控制信号通过给定信号与三角波相比较而生成,如图5-6所示。