清洁验证要求
- 格式:docx
- 大小:24.33 KB
- 文档页数:8
清洁验证指导原则
一、清洁验证概念
清洁验证是一种验证过程,其目的是通过验证实体(医院、药房、制药商等)提供的可溯源清洁服务来满足检验要求,以确保药品生产过程符合GMP(良好药品生产准则)及相关要求。
1、必须有明确的清洁验证政策、指导性文件,清洁验证的步骤必须以明确的划分级别逐步完成,且每个阶段的验证结果都应当得到解释;
2、清洁验证的目的和优先级应明确指出;
3、清洁验证需采用有效的方法(如活体验证或现场监视),并有记录或文书报告;
4、清洁验证应当基于专业和科学,采用有效技术和方法,涉及到生物污染的检验;
5、清洁验证指导原则需注明合理的检测参数,以及确定是否达标的标准;
6、清洁验证应定期检查,确保其有效性,并采取定期标准化测试;
7、如有变更,应实施跟踪评价措施,防止生产中断;
8、应该重点观察和检验潜在危害,保证生产环境和产品按照GMP要求;
9、清洁验证应按照企业质量管理体系有效实施,工作处理应及时有效完成;
10、验证报告应详尽,并应于有效期内保存至少四个完整度期;
11、清洁验证的计划和报告应经过相关部门严格审核和确认,避免操作失误产生的投诉;
12、清洁验证应定期审核,以保证有效性,避免重复检查;
13、清洁验证的实施过程和审核结果应记录在案;
14、正常验证和异常验证需要有不同的处理措施;
15、清洁验证应重视研究新技术和新方法,有效改进验证方法,保证实验数据的准确性、准确性和可靠性;
16、应由相关技术人员按照标准进行清洁验证报告的编写,并参与有效讨论会议,以求准确无误。
清洁验证方案基本要求
清洁验证方案应包括:
1.验证概述(包括验证背景等)
2.验证目的
3.验证人员及职责
列出参加验证小组人员的名单,说明参加者所属的部门和各自的职责。
4.验证实施时间计划
5.验证的准备
5.1 最难清洁部位及取样点的确定
5.2清洁参照物的选择
5.3 残留限度的确定
5.4 取样要求
6.验证实施
6.1 生产结束至开始清洁的最长时间(也称:待清洁设备保留时间);
6.2已清洁设备用于下次生产前的最长存放时间(也称:洁净保留时间);
操作方法:清洁保留24小时后,最终冲洗方法再次冲洗
配液系统,取样,检查微生物限度;
接受标准:≤8CFU/100ml。
6.3连续生产的最长时间
7.偏差处理
根据验证结果超标情况,对清洁验证过程,包括清洁规程、取样方法、清洁实施情况等方面进行调查;风险分析;制定新方案;重新验证。
8.变更管理
对已验证设备、清洁规程的任何变更以及诸如改变产品处方、、增加新产品等可能导致清洁规程或设备变更的变更。
应有专门人员如生产经理、QA经理等审核变更申请后决定是否需要进行再验证。
在发生以下情况时,应考虑进行再验证。
1.清洁剂改变
2. 清洁规程作重要修改。
3.设备有重大变更。
4.产品处方的变更;
5. 当日常监测中发现异常结果时
6.引入新产品或取消现有产品(可能影响标记化合物);
7.生产工艺的变更;
8.洁净/污染设备保留时间的变更;。
设备清洁验证详细介绍设备清洁验证通常包括以下几个步骤:1. 确定清洁标准:首先需要明确设备的清洁标准,例如表面残留物的数量和种类、细菌的数量等。
这些标准通常根据相关法规和行业标准来确定。
2. 制定清洁程序:根据清洁标准,制定符合要求的清洁程序,包括清洁剂的选择、清洁步骤和清洁频率等。
3. 进行清洁操作:按照清洁程序进行清洁操作,确保设备表面和内部都能够达到清洁标准。
4. 取样测试:在清洁操作完成后,需要进行取样测试,以检测设备表面和内部是否符合清洁标准。
测试通常包括微生物检测和残留物检测等。
5. 结果分析:根据测试结果进行分析,确认设备的清洁性能是否符合要求。
6. 确认验证结果:如果测试结果符合清洁标准,那么设备清洁验证就通过了。
如果有不符合的地方,需要进行再次清洁和测试,直到符合要求。
设备清洁验证的目的在于确保设备能够持续地提供安全和卫生的工作环境,预防交叉污染和疾病传播。
通过定期的清洁验证,可以保证设备保持良好的清洁性能,提高工作效率和产品质量,也能够提升员工和用户的安全感,并符合相关监管要求。
总之,设备清洁验证是一个重要的程序,对于各行各业都具有重要意义,需要严格遵循相关的操作规程和标准,以确保验证结果的准确性和可靠性。
设备清洁验证对于各行各业都具有重要意义,尤其是在医疗、食品加工、实验室等领域,其重要性更加突出。
在这些领域,设备的清洁性能直接关系到产品质量、工作环境的安全和员工的健康。
因此,设备清洁验证是一项不可或缺的工作,需要严格遵循相关的操作规程和标准。
首先,设备清洁验证需要明确清洁标准。
这些标准通常根据相关法规和行业标准来确定。
例如,在医疗行业中,设备的清洁标准通常会涉及到残留物的数量和种类以及微生物的数量等。
这些标准的确定是通过食品医药监督管理部门或者是行业协会等单位,以确保设备的清洁性能达到卫生标准。
其次,制定清洁程序同样是至关重要的一步。
清洁程序包括清洁剂的选择、清洁步骤和清洁频率等。
文件制修订记录一、目的通过科学的方法采集足够的数据,以证明按规定方法(清洁规程)清洁后的设备,能始终如一地达到预定的清洁标准。
二、适用范围:所有工艺设备清洁方法的验证。
三、责任者:生产车间、质量保证部四、管理程序:清洁验证实际就是对清洗标准操作规程的验证,通过验证建立合适的设备清洁标准操作规程。
清洁验证的目的足证明所采用的清洁方法确能避免产品的交又污染,微生物污染以及清洁后残留的污染,使之达到可接受限度标准。
1、清洁验证的步骤1.1列出待进行清洁验证的设备所生产的一组产品。
1.2选择参照产品。
在所生产的一组产品中,选择最难清洁(即溶解度最小)的产品作参照产品。
相对于辅料而言,活性成分的残留物对下批产品的质量,疗效和安全性有更大的威胁,通常将残留物中的活性成分确定为最难清洁物质。
1.3选择设备最难清洗部位和取样点。
凡是死角、清洁剂不易接触的部位——如带密封垫圈的管道连接处,压力、流速迅速变化的部位如有歧管或岔管处,管径由小变大处,容易吸附残留物的部位如内表面不光滑处等,均应视为最难清洗部位。
取样点应包括各类最难清洗部位。
1.4选择最不利清洗条件的参数A=一组产品中最小NOEL=活性成分最小LAD/40(μg/60kg体重)其中:NOEL—活性成分的无显著影响值;LAD—每60kg体重最小有效剂量;40(即4×10)—总体安全系数;B—一组产品中最大口服日剂量(m1/g或mg/日)C—一组产品中最小批量(mg或m1)D—棉签取样面积(25cm2/每个棉签);E—设备内表面积(或与物料直接接触的总面积)(cm2)F—取样有效性(一般取50%,即假定棉签所取样品有50%的量被洗脱出来);G—冲洗溶剂的体积(m1)。
1.5化学验证及可接受标准限度。
清洗效果的最终评价根据是产品活性成分即主药及洗涤剂的残留量、微生物限度。
目前,企业界普遍接受的限度标准基于以下原则:(1)生物活性限度:任何产品不能受到前一品种带来的超过其0.001的日剂量的污染;(2)分析方法客观能达到的能力:污染不能超过10PPm。
2023 版实施指南清洁验证【技术要求】应依据产品性质、设备特点、生产工艺等因素拟定清洁方法并制定清洁规程.制定清洁规程时应考虑各种设备的清洁周期、设备的拆卸、清洁剂的选择、清洗方法〔包括清洗次序、各种参数等)、清洁效果确实认、设备贮存治理等。
验证方案中最关键技术问题为如何确定限度,用什么方法能准确地定量残留量,清洁验证不应承受“不断测试,直至清洁”的方式.【要点分析】A。
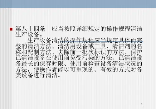
清洁方法和清洁规程的检查要点1必需保证清洁效果和重现性2固定全部可变量,包括:①设备拆卸程度和装配方法②清洁剂名称与成分③清洁溶液的浓度、数量和配制方法④清洁溶液的温度、流速、接触时间⑤清洁各步骤、部位⑥已清洁设备的放置时间⑦已清洁设备的保存时间3清洁规程要点:严密,易懂,可操作①拆卸、连接:应规定清洁一台设备需要拆卸的程度.②预洗/检查:应建立相对全都的起始点,以提高随后各步操作的重现性,重点在于检查。
③清洗:重点在固定各参数,必需明确规定清洁剂的名称、规格和使用的浓度以及配制该清洁溶液的方法,应明确清洁剂的组成,必需规定温度掌握的范围、测量及掌握温度的方法.④淋洗:目的在于洗去清洁剂。
为提高淋洗效率,宜承受屡次淋洗的淋洗方法.⑤枯燥:依据需要打算是否进展枯燥。
除去设备外表的残留水分可防止微生物生长。
⑥检查:觉察可能的意外,准时觉察,便于实行补救措施,而不危害下批产品.⑦储存:规定已清洁设备和部件的储存条件和最长储存时间,以防止再次污染。
⑧装配:应规定装配的各步操作,附以图表和示意图以利于操作者理解。
此外,要留意装配期间避开污染设备和部件。
B。
清洗验证的要求1建议至少进展连续三批的验证①每批生产后依据清洁规程清洁,按验证方案检查清洁效果、取样并化验。
重复上述过程三次。
三次试验的结果均应符合预定标准。
②不得承受重取样再化验直至合格的方法。
如检测不合格,应调查缘由为清洁方法不当还是人员操作失误等缘由。
如为清洁方法缘由,应重制定清洁规程,重取样,进展验证。
清洁验证标准和可接受限度嘿,朋友们!今天咱来聊聊清洁验证标准和可接受限度这个重要的事儿。
你想想看啊,清洁就好比给咱的家做大扫除。
要是打扫得不干净,那灰尘啦、垃圾啦就会到处都是,让人住着不舒服。
这清洁验证标准呢,就像是给大扫除定个规矩,得打扫到啥程度才算合格。
比如说,在一个工厂里生产药品,要是设备没清洁干净,残留了上一批的药物成分,那下一批生产出来的药不就可能出问题啦?这可不行!所以得有严格的标准来把关。
那可接受限度又是啥呢?这就好比你打扫房间,总不能要求一丁点儿灰尘都没有吧?那也太苛刻啦!得有个合理的范围,在这个范围内就算是合格的。
就像你去饭店吃饭,总不能要求人家厨房跟实验室一样干净得一尘不染吧?但也不能到处脏兮兮的呀!这中间就得有个度。
清洁验证标准得考虑好多方面呢!不同的产品、不同的设备,要求能一样吗?肯定不能呀!就像你打扫厨房和卧室,重点肯定不一样嘛。
而且啊,这标准还得根据实际情况不断调整。
要是发现老是有问题,那是不是得重新审视一下标准,看看是不是得提高要求啦?再说说可接受限度,这可不是随便定的。
得综合考虑各种因素,既要保证产品质量,又不能太不切实际,让人没法做到。
这就好比你跑马拉松,总不能要求每个人都像专业运动员一样跑那么快吧?得根据大多数人的能力来定个合理的目标。
咱平时生活中也一样,你洗个碗,也得有个差不多干净的标准吧,总不能还带着饭粒就说洗好了。
清洁验证标准和可接受限度就是为了确保一切都在可控范围内,让我们放心使用产品,不用担心有啥问题。
要是没有这些标准和限度,那不乱套啦?产品质量没法保证,我们的健康也可能受到威胁呀!所以说啊,这可真是太重要啦!大家可得重视起来,别不当回事儿。
只有严格按照标准和限度来做,才能生产出高质量的产品,让我们用得安心,吃得放心!这就是我想说的,大家觉得有没有道理呢?。
清洁验证指南 - 清洁确认指南
概述:
清洁验证是确保设备在使用前彻底清洁的过程。
它的目的是消除残留物和微生物的存在,以避免对生产流程和产品的质量造成潜在影响。
该指南提供了清洁确认的详细步骤。
清洁确认步骤:
1. 确定清洁验证的目的和范围。
2. 选择合适的清洁剂。
3. 建立清洁程序,包括清洁剂的使用说明。
4. 确保清洁程序的正确实施,记录每一步的操作,并检查是否存在设备残留物。
5. 使用验证测试方法,如ATP检测,以确保完全清洁。
6. 记录验证结果,并识别根本原因,以纠正任何问题和预防再次发生。
注意事项:
1. 清洁验证应在设备首次使用前进行,并在生产流程中的适当位置进行定期验证。
2. 需要定期检查和更新清洁验证程序,以确保其仍然适用于变化的设备和操作流程。
3. 清洁验证应该在每一批次开始前进行。
4. 如果清洁验证未能满足要求,则应立即采取纠正措施,防止对产品的任何潜在影响。
结论:
清洁验证是证明设备处于适当清洁状态的有效方法,可预防对生产流程和产品质量的影响。
此指南提供了清洁确认的详细步骤,以便在生产过程中始终保持清洁的状态。
CLEANING VALIDATION 清洁验证1 Cleaning validation should be performed in order to confirm the effectiveness of a cleaning procedure. The rationale for selecting limits of carry over of product residues, cleaning agents and microbial contamination should be logically based on the materials involved. The limits should be achievable and verifiable.清洁验证是为了确保清洁程序的有效性而进行的。
对于产品残留物清除、清洁剂和微生物污染的限度选择,理论上应该以相关原料为基础。
这些限度应该是可以达到的并且是可以被证实的。
2 Validated analytical methods having sensitivity to detect residues or contaminants should be used. The detection limit for each analytical method should be sufficiently sensitive to detect the established acceptable level of the residue or contaminant.应该使用经确认的、对于检测残留物或污染物具有灵敏度的分析方法。
每一种分析方法的检测限度应该足够灵敏来检测出符合可接受标准要求的残留物或污染物。
3 Normally only cleaning procedures for product contact surfaces of the equipment need to be validated. Consideration should be given to non-contact parts. The intervals between use and cleaning as well as cleaning and reuse should be validated. Cleaning intervals and methods should be determined.一般情况下,仅仅对于和产品接触的设备表面需要进行清洁验证。
清洁验证的限度标准清洁验证是指通过一系列的测试和评估,来确保清洁程序的有效性和可靠性。
在制药行业和食品行业,清洁验证是非常重要的环节,因为不彻底的清洁可能会导致交叉污染、产品质量问题甚至安全隐患。
因此,制定清洁验证的限度标准是至关重要的,下面我们就来详细了解一下清洁验证的限度标准。
首先,清洁验证的限度标准应当包括清洁剂残留限度、微生物限度和可见残留物限度等方面。
清洁剂残留限度是指在清洁过程中使用的清洁剂在设备表面或管道内的残留量,其限度应当符合相关法规和标准的要求。
微生物限度是指在清洁后产品接触表面的微生物数量限制,以确保清洁程序对微生物的有效清除。
可见残留物限度是指肉眼可见的残留物,如颜色、异物等,其限度应当能够满足产品质量和卫生要求。
其次,清洁验证的限度标准还应当考虑到不同产品和设备的特性。
不同的产品可能对清洁剂残留、微生物限度和可见残留物的要求有所不同,因此在制定限度标准时,需要充分考虑产品的特性和使用环境。
同时,不同的设备在清洁程序和清洁验证方面也存在差异,因此需要根据设备的特点和材质来确定相应的限度标准。
另外,清洁验证的限度标准还应当考虑到清洁程序的可靠性和稳定性。
清洁程序的可靠性和稳定性直接影响到清洁验证的结果,因此在制定限度标准时,需要对清洁程序进行充分的评估和验证,确保其能够稳定可靠地达到所需的清洁效果。
同时,还需要建立相应的监控和记录系统,对清洁程序和验证结果进行跟踪和管理,以确保其持续有效性。
最后,清洁验证的限度标准还应当考虑到监管要求和行业标准。
不同的国家和地区对清洁验证的要求和标准可能存在差异,因此在制定限度标准时,需要充分考虑相关的监管要求和行业标准,确保清洁验证的限度标准能够符合法规和标准的要求,同时也能够满足产品质量和安全的需要。
综上所述,清洁验证的限度标准是确保清洁程序有效性和可靠性的重要环节。
在制定限度标准时,需要考虑清洁剂残留、微生物限度、可见残留物等方面的要求,同时也需要考虑产品和设备的特性、清洁程序的可靠性和稳定性,以及监管要求和行业标准的要求。
2023年超净工作台清洁验证方案范文一、背景介绍随着科技的不断发展,人类对于实验室环境的洁净程度要求越来越高。
超净工作台作为实验室的重要设备之一,对其清洁状况的验证和监控显得尤为重要。
本方案将针对2023年提出超净工作台清洁验证的要求和方法,为实验室提供保障。
二、超净工作台清洁验证要求1. 清洁级别:超净工作台应达到国家标准GB50073-2014中的C级洁净要求,也就是每立方米空气中的颗粒物数量不能超出一定范围。
2. 定期验证:超净工作台的清洁状态应定期进行验证,以确保其满足清洁要求。
3. 空气流速:超净工作台的空气流速应满足国家标准GB50073-2014中的要求,一般为0.3米/秒。
三、超净工作台清洁验证方法1. 实验仪器(1)激光粒度分析仪:用于检测超净工作台空气中颗粒物的数量和大小。
(2)烟雾发生器:用于产生烟雾,以观察超净工作台的空气流动情况。
(3)温湿度计:用于监测超净工作台的温度和湿度。
2. 实验流程(1)设置超净工作台的温度和湿度为标准工作条件。
(2)开启超净工作台并等待一段时间,使其达到稳定状态。
(3)使用激光粒度分析仪对超净工作台内的空气进行采样,并记录颗粒物的数量和大小。
(4)使用烟雾发生器产生烟雾,并观察烟雾在超净工作台内的流动情况。
(5)根据实验结果评估超净工作台的清洁状态,判断是否符合要求。
(6)记录实验结果,并进行数据分析和整理。
四、实验参数和指标1. 颗粒物数量:根据国家标准GB50073-2014中C级洁净要求,每立方米空气中的颗粒物数量不得超过一定范围。
2. 颗粒物大小:根据实验室的实际需求和具体仪器的要求,选择适当的颗粒物大小检测范围。
3. 空气流速:根据国家标准GB50073-2014中的要求,超净工作台的空气流速应为0.3米/秒。
五、实验结果分析1. 颗粒物数量分析:根据实验结果和设定的颗粒物数量范围,判断超净工作台的清洁状态是否合格。
2. 颗粒物大小分析:根据实验结果和设定的颗粒物大小范围,判断超净工作台是否能够过滤掉较小的颗粒物。
清洁验证指南范文清洁验证是指对清洁剂、消毒剂、洗涤剂等产品进行验证,确保其具备有效的清洁能力和安全性。
清洁验证的目的是为了保证清洁产品的合格,保护人的健康和环境的安全。
本文将介绍清洁验证的基本原则、步骤和方法。
一、清洁验证的基本原则清洁验证的基本原则是根据产品的使用要求和使用环境,选择合适的方法和评估标准进行验证。
1.选择合适的验证方法:根据产品的特性和使用要求,选择适合的验证方法,如物理测试、实验室测试、现场测试等。
2.设定合适的评估标准:根据产品的使用要求和清洁目标,设定合适的评估标准,如杀菌率、去污率、消毒效果等。
3.确保数据的准确性:在进行清洁验证过程中,要确保数据的准确性和可靠性,采用科学的方法进行数据收集和分析。
4.定期进行验证:由于清洁产品的性能可能会受到许多因素的影响,如时间、温度、湿度等,所以要定期进行验证,确保产品的持续有效性。
二、清洁验证的步骤清洁验证一般包括以下步骤:确定验证目标、选择验证方法、制定验证计划、执行验证计划、评估验证结果、记录和报告验证过程。
1.确定验证目标:确定要验证的清洁产品及其性能指标,如去污能力、杀菌率、消毒效果等。
2.选择验证方法:根据验证目标和产品特性,选择合适的验证方法,如物理测试、实验室测试、现场测试等。
3.制定验证计划:根据验证方法,制定验证计划,明确验证过程中所需的样品量、测试方法、测量标准等。
4.执行验证计划:按照验证计划的要求,采集样品并按照验证方法进行测试,记录测试数据和观察结果。
5.评估验证结果:根据测试数据和观察结果,评估验证结果是否符合预期的性能指标和评估标准。
6.记录和报告验证过程:将验证过程中的数据和结果进行记录,编制验证报告,包括验证目标、验证方法、测试数据、评估结果等。
三、清洁验证的方法清洁验证的方法根据不同的清洁产品和使用环境而有所不同,常见的方法包括实验室测试、物理测试和现场测试。
1.实验室测试:通过在实验室环境下进行测试,评估清洁产品的性能指标,如去污能力、杀菌率、消毒效果等。
CIP清洁验证方案一、CIP清洁验证计划1.确定验证的范围:确定需要验证的CIP清洁程序和设备,包括清洁剂、清洗温度、清洗时间等参数。
2.制定验证计划:制定验证的时间表和具体步骤,包括验证的频率、持续时间和验证方法等。
二、CIP清洁验证步骤1.准备工作(1)明确验证的目标:明确验证的目的和要求,确保验证的准确性和有效性。
(2)制定验证方案:制定验证的具体步骤和方法,包括验证的样本数量、采样方法和分析方法。
(3)准备验证样本和设备:准备需要验证的CIP清洁程序所使用的样本和设备,确保样本的真实性和可靠性。
2.进行验证:(1)执行CIP清洁程序:按照设定的CIP清洁程序执行清洁操作。
(2)采集验证样本:在不同步骤和时间点采集验证样本,确保验证样本的代表性。
(3)分析验证样本:对采集到的验证样本进行分析,包括测定残留物和微生物等。
(4)判定验证结果:根据验证样本的分析结果,判定CIP清洁程序和设备的有效性和可靠性。
3.结果记录和审查(1)记录验证结果:将验证的过程和结果进行详细记录,包括采样时间、采样地点、样本分析结果等。
(2)评估验证结果:评估验证的结果是否符合预期的要求,是否需要进行调整和改进。
(3)定期审查验证结果:定期对验证结果进行审查,确保CIP清洁程序和设备的持续有效性。
三、CIP清洁验证的要求1.验证的频率:根据产品的特性和工艺要求,确定CIP清洁程序和设备的验证频率。
2.验证的样本数量:根据CIP清洁程序的复杂程度和关键程度,确定验证的样本数量。
3.采样方法的选择:选择适合的采样方法,确保采样的代表性和真实性。
4.分析方法的选择:选择适合的分析方法,确保对验证样本的准确分析。
5.验证结果的判定标准:根据产品的规定和标准,制定验证结果的判定标准,确定CIP清洁程序和设备的合格标准。
6.结果记录和保存:将验证的过程和结果进行记录和保存,确保验证的可追溯性和可证明性。
CIP清洁验证方案的实施可以减少产品污染和交叉污染的风险,确保产品质量和安全,提高生产效率和经济效益。
(1)清洁验证的一般要求清洁验证是通过文件证明清洁程序有效性的活动,它的目的是确保产品不会受到来自于同一设备上生产的其他产品的残留物、清洁剂以及微生物污染。
为了证明清洁程序的有效性,在清洁验证中应至少执行连续三个成功的清洁循环。
对于专用设备,清洁验证可以不必对活性成分进行考察,但必须考虑清洁剂残留以及潜在的微生物污染等因素,对于一些特殊的产品,还应考査降解产物。
对于没有与药物成分接触的设备(如加工辅料用的流化床或包衣片所使用的包装设备),清洁验证可以不必对活性成分进行考察,但必须考虑清洁剂残留及微生物污染等因素。
清洁验证中需对下列放置时间进行考察,进而确定常规生产中设备的放置时间:•设备最后一次使用与清洁之间的最大时间间隔(“待清洁放置时间”);•设备清洁后至下一次使用的最大时间间隔(“清洁后放置时间”)。
(2)清洁验证的前提条件进行清洁验证的前提条件是:•清洁程序已批准,其中包括关键清洁程序的参数范围;•完成风险评估(对于关键操作、设备、物料包括活性成分、中间体、试剂、辅料、清洁剂、以及其他可能影响到清洁效果的参数);•分析方法经过验证;•取样方法已经批准,其中包括取样规程和取样点;•验证方案已经批准,其中包括接受标准(根据不同设备制定)。
(3)测试项目清洁验证中涉及的测试项目应根据产品的类型通过风险分析而定,通常需考虑以下内容:參目测检查;•活性成分残留;•清洁剂残留;•微生物污染;•难清洁并可能对后续产品造成不良影响的辅料(如色素或香料)。
( 4 )取样清洁验证中应用的取样方法应详细规定并且经过批准,选择取样方法时应考虑残留物和生产设备的特性。
3产品质量实现的要素化学成分残留取样:应根据残留物的性质以及生产设备的特点选择取样和测试方法。
常用的取样方法包括擦拭法和淋洗法。
由于残留物在设备表面并不是均勻分布的,因此,选择取样点时应考虑“最差条件”,例如最难清洗的材质或位置。
•擦拭法是通过使用棉签等取样工具蘸取适当的溶剂对规定面积的设备表面进行擦拭的取样方法。
•淋洗法是通过使用适当溶剂对设备表面淋洗之后收集淋洗液的取样方法。
其中包括收集清洁程序的最终淋洗水或清洁后使用额外溶剂淋洗的方式。
备注:收集最终淋洗水的方法适用于淋洗水能够接触到全部设备表面的清洁方法,如在位清洁(Cleaning In Place,C IP )方法。
采用额外溶剂淋洗的方法因较难控制取样面积,不推荐作为首选的取样方法(尽量选择擦拭法)。
微生物污染取样根据生产设备和环境条件,可采用擦拭法(使用无菌棉签)、接触平皿法或淋洗法进行微生物取样。
取样点中应包括最差条件,如最难清洁的位置或最难干燥的位置。
(5)接受标准国内外的法规中都未对清洁验证的接受标准进行明确规定,企业可以根据产品、剂型等实际情况制定清洁验证的接受标准,一般有以下的方式:參目测标准设备清洁后无可见残留(包括所有类别的外来物质:如水、试剂、溶剂、化学物质等)。
•活性成分残留水平针对制剂产品活性成分的接受标准应根据前一产品的药理活性、毒性以及其他的潜在污染因素确定。
常用的方法有以下3种:一般标准、基于日治疗量的计算标准、基于毒性数据的计算标准。
其中一般标准和基于日治疗量的计算标准较为常用,也可以采取从其中选择最严格的限度。
•一般标准通常,待清除产品(前一产品)活性成分在后续产品中出现应不超过10mg/kg( =10mg/kg)。
•基于日治疗量的计算标准如果后一产品以及待清除的活性成分的日剂量已知,则最大允许携带量(Maximum Allowable ( Acceptable/Allowed) Carryover,MACO)可以通过前一■产品的最小单剂量(Minimum Single Dose, M SD )与后一产品的最大日服用量(Maximum Daily Dose,MDD)根据下列公式计算。
如后一产品为Y ,前一产品为X ,则:_ MSP (X) x 1000MDD (Y) xSFMACO[mg/kg]最大允许携带量MSD ( X ) [活性成分mg]MDD (Y)[m g],最大日服用量,如每日服用的总片重a质量管理体系1000 mg与kg的换算因子S F 安全因子应根据后续生产的产品类型和应用方式(如口服、外用或注射用)确定安全因子。
作为推荐,制剂的安全因子可设为1000。
当SF = 1000时,可接受的最大允许携带量为后一产品日最大剂量中前一产品最小单剂量的。
辅料通常针对辅料的清洁限度使用目测标准即可(见上文)可接受的微生物限度企业制定清洁验证的微生物限度时可以考虑产品、剂型、清洁方法的特点以及环境级别等因素。
如果没有其他特殊考虑因素,建议根据生产区域的洁净级别选用中国GMP A质量管理体系(2010版)附录1中的表面微生物限度(表3-30)。
表3 - 3 0中国GMP (2010版)附录1中的表面微生物限度表面微生输接碟<<p55o«) efii/碟A<1B 5C25D50(6)测试和结果的评估清洁验证中应采用验证过的分析方法对残留物或污染物进行测试,接受限度应根据所涉及的产品的特性而定。
应使用专属性的分析方法(如色谱法)对残留物进行测试。
如果使用非专属性的测试方法如总有机碳法、电导率法或紫外吸收法,应证明结果与专属方法的测试结果等效或者采用最差条件对结果进行评估(例如:使用总有机碳法测量淋洗液中活性成分残留含量时,无法区分测试到的碳来自前一产品活性成分、辅料还是清洁剂。
这种情况下,最差条件意味着,测试出的总有机碳全部认为来自于前一产品的活性成分)。
计算单位面积上污染物的残留量时,设备的总面积应为后一产品生产所涉及到的所有设备面积之和。
因为受到设备表面的类型和特性(材料、粗糖程度)、取样(包括取样方法和取样材料)和分析方法等的影响,残留物的测量值通常低于真实值。
因此应通过真实值与测量值之间的比例关系计算出真实值,从而将计算结果修正到更接近真实值的水平(对结果进行补偿)。
这个比例关系被称作回收因子(Recovery Factor,RF)。
回收因子为污染物(活性成分或清洁剂)残留量的实际值与残留量的测量值之间的比值(回收因子总&1)。
n r 残留量的实际值_残留量的测量值回收因子应通过分析方法验证而得到,在方法验证时应针对不同的取样方法以及不同的表面材质分别测试回收因子。
如果测得的回收因子>2,通常应考虑选择其他更合适的取样和分析方法。
分析方法验证内容详见“质量控制系统指南”。
残留量[mg/m2]应按照下列公式进行修正计算:RP x RFX = ^ F ~X残留量(xx值)AP取样面积RP样品中检出的残留量(测量值)RF回收因子( 7 )分组概念(Bracketing Concept)3产品质量实现的要素同一个清洁程序可能会应用在不同的产品、工艺和设备上。
在清洁验证时不必针对每个独立的因素分别进行测试,而可以选择一个“最差的条件”(例如,最难清洁的产品或最难清洁的设备),通过只对“最差条件”进行测试进而推断清洁方法对于其他条件同样有效。
这样的操作方式称为“分组”。
分组时可以考虑以下因素,但不局限于:•剂型•活性成分的含量(例如配方相同但活性成分含量不同的产品)•生产设备(如将相同或相似的设备进行分组)•清洁方法(如对使用相同清洁方法的几个相似产品进行分组)最差条件的选择包括但不局限于:•待清除物质的溶解性(如最难清除的活性成分)•待清除物质的毒性•设备尺寸和结构(如最大的接触面积或最难清洁的表面)(8)文件清洁验证方案应经过质量部门正式批准。
清洁验证方案中应规定清洁程序验证的细节,其中应包括:•验证的目的;•执行和批准验证的人员职责;參对所使用的设备的描述;•生产结束至开始清洁的时间间隔(待清洁放置时间);•每个产品、每个生产系统或每个设备所使用的清洁规程;拳需连续执行的清洁循环的数量;•常规监测的要求;參取样规程,包括选择特定取样方法所依据的原则;•明确规定取样位置;參计算结果时所用的回收因子;•分析方法,包括检测限度和定量限度;參接受标准,包括设定标准的原则;參根据分组原则,验证可以涵盖的其他产品、工艺或设备參再验证的时间。
清洁验证报告验证之后应起草最终的清洁验证报告,其中应包括清洁程序是否通过验证的明确结论。
应在报告中确定对于验证过的清洁程序的使用限制。
报告应经过质量部门的批准。
(9)再验证已验证过的清洁程序通过变更管理进行控制。
当下列情况发生时,需进行清洁程序的再验证:•当清洁程序发生变更并可能影响清洁效果时(如清洁剂的配方发生变化或引人新清洁剂或清洁程序参数发生改变时);•当设备发生变更并可能影响到清洁效果时;质量管理体系•当分组或最差条件发生变化并可能影响到验证结论时(如引入新产品或新设备而形成了新的“最差条件”时);•当日常监测中发现异常结果时;參定期再验证:每个清洁程序应定期进行再验证,验证的频率由企业根据实际情况制定。
对日常清洁程序监测结果的回顾可以作为周期性再验证。
与在位清洁系统相比,手工清洁方法应采取更高频率的再评估。
•结果计算生产设备主要包含2种材质—不锈钢和塑料(共5个主要部件),在设备的不锈钢材质表面选择一个取样点,塑料表面选择2个取样点,通过擦拭法取样测试。
用擦拭法测试A 物质在不锈钢表面和塑料表面的残留量,其回收因子分别为。