(上海市新版)高强度螺栓连接副及紧固件质量证明书、检验报告汇总表
- 格式:xlsx
- 大小:10.23 KB
- 文档页数:1
技术交底单施工单位: 日期:年月日交底内容(4)当在负荷状况下更换铆钉时,应根据具体情况分批更换。
在更换过程中,铆钉的应力不得超过其强度。
一般不允许同时去掉占总数10%以上的铆钉,铆钉总数在10个以下时,仅允许一个一个地更换。
2。
螺栓连接(1)工程用的螺栓、螺母、垫圈、等连接零件应符合设计规定,并具有产品质量合格证明;保管及领用时,要统一存放,严禁与其他相似的连接零件掺混。
(2)为避免构件间连接受力不均,构件在剪切、钻孔和拼焊时,产生的各种变形均应进行矫平;否则,因紧固的螺栓受力不均,导致连接件接触面间不能全面贴合,并局部产生空隙,造成紧固后的螺栓伸出螺母的长度不一.(3)同一构件连接用的螺栓、螺母、垫圈的规格应统一;特殊结构部位用用螺栓连接时,应根据连接件的厚度确定螺栓的长度,并执行设计规定,当设计部明确时应按下式计算螺栓长度:L=δ+δ+δ+δ式中 L——螺栓长度(mm);δ——连接(迭)件厚度(mm);δ——平垫圈(或弹簧垫圈)厚度(mm);δ—-紧固螺母(或防松副螺母)厚度(mm);δ—-螺杆伸出螺母外长度(2~3扣)和设计预拉力的损失值(M16~M24为5%~10%).(4)螺栓连接构件的紧固程序应合理;钢结构用螺栓连接的构件接点形状,多数为正方形。
矩形、梯形,少量为圆形。
紧固时均为按下列程序进行:错误!由构件的纵横中心对称向外侧进行。
○,2预先用手力将构件上的螺栓全部按顺次法紧固,然后用扳手以对称、交替间隔的顺序法分次紧固,第一次紧固力达设计的70%,第二次紧固力达设计规定的90%,第三次紧固力达设计规定的100%. ○,3每次紧固,均应使各螺栓受力均匀。
第一、二次紧固应观察并控制连接件之间的空隙均匀一致;最终紧固完成后应使连接件之间完全接触,无缝隙。
可避免紧固力不均,导致螺栓伸出螺母外的长度不一。
四、高强度螺栓连接施工工艺1、高强度螺栓连接副(1)高强度螺栓连接副储运应轻装、轻卸、防止损伤螺纹;存放、保管必须按规定进行,防止生锈和沾染污物.所选用材质必须经过检验,符合有关标准。
1、适用范围本指导书适用于钢结构制作安装中扭剪型高强度螺栓连接副,高强度大六角头螺栓连接副等紧固件的机械性能检测。
检测过程中除按照本作业指导书进行操作外,尚应符合国家现行有关标准的规定。
2、执行标准《钢结构工程施工质量验收规范》GB50205—2001;《紧固件机械性能螺栓、螺钉和螺柱》GB/T3098.1—2010;《钢结构用扭剪型高强度螺栓连接副》GB/T3632—2008;《钢结构用高强度大六角头螺栓、大六角螺母、垫圈技术条件》GB/T1231—2006;3、检测目的测定高强度螺栓实物的抗拉、扭剪强度是否满足现行国家标准《紧固件机械性能螺栓、螺钉和螺栓》GB3098.1-2010的有关要求。
4、试验设备及器具4.1、WES-1000B数显液压万能试验机4.1.1、最大负荷-1000KN;4.1.2、负荷示值相对误差±1%;4.1.3、负荷示值分档:0~200、0~500、0~1000KN;4.1.4、活塞行程:150mm;4.1.5、横梁移动速度:~345mm/min;4.1.6、试验空间:拉伸空间最大450mm;压缩空间最大600mm;4.1.7、立柱间有效距离:500mm;4.1.8、夹持园试样直径:¢20、40、35~60;4.1.9、主机外形尺寸:960*620*2370(最高)mm;4.1.10、主机重量;~3000㎏;4.2、RFP-09型智能测力仪4.2.1、环境温度要求:-10~40℃;湿度要求:30~85%;4.2.2、外形尺寸:360*215*145mm;4.2.3、测力测量范围:50KN~3000KN任意设定;4.2.4、精度:示值的±0.5%;4.3、YJZ-500S高强螺栓轴力扭矩复合检测仪4.3.1、轴力测量范围:50~500(KN);4.3.2、扭矩测量范围:100~1000(Nm);200~2000(Nm);4.3.3、分辨率轴力:±0.1(KN);扭矩±1(Nm);4.3.4、示值误差轴力:±1%(Nm);扭矩±1%(Nm);4.3.5、轴力和扭矩的峰值保持4.4、YJM-500高强螺栓轴力智能检测仪4.4.1、轴力检测范围:30 KN~500KN;4.4.2、螺检规格:M16~M30;4.4.3、轴力示值误差:±1%;4.4.4、轴力重复性:±1%;4.4.5、长期稳定性:±1%;4.4.6、相对分辨率: ±0.1KN。
上海金马高强紧固件有限公司SHANGHAI JINMA HIGH STRENGTH FASTENER CO.,LTD.高强度螺栓检验要求序试验项目试验方法试验标准备注1最高硬度硬度试验2最咼表面硬度3最小抗拉强度R m /MPa4规定非比例延伸0.2%的应力R p0.2 MPa拉力试验GB/T3098.1-20005机械加工试件的断后伸长率A/%6机械加工试件的断面收缩率Z/%7最小冲击吸收功K V8 / J冲击试验GB/T229-20078最大脱碳层脱碳试验GB/T3098.1-2000金相法、硬度法9表面缺陷表面缺陷检查GB/T5779.1-2000目视、探伤试验10化学成分化学分析GB/T3077-199911公差等级量具检测GB/T3103.1-200212连接副扭矩系数检查扭矩系数试验参照GB/T1231-200613防腐性能盐雾试验GB/T18684-2002说明:一、硬度试验:硬度应在头部、末端或杆部进行测定,常规检查在去除试件的镀层并经适当处理后进行。
如果超出最高硬度,则应在距末端一个螺纹直径的截面上、1/2半径处再次进行试验,其硬度值不得超过最高硬度。
表面硬度应在末端或六角平面上测定(以HV0.3维氏硬度试验为仲裁试验)拉力试验:试验方法参照《GB/T229-2007金属材料夏比摆锤冲击试验方法》,可以根据设 计需要,满足在低温条件下的能量吸收功(如:试验在-40。
条件下不小于27J )四、脱碳试验:首先螺栓取样做机加工试件,对于 M36X 730-10.9螺栓 加工尺寸下图可供参考。
检测以下性能:1、 抗拉强度:F/A 。
小处)2、 屈服强度:F L /A OF :试件最大拉力载荷 A o 试件原始截面积(最FL :试件屈服时拉力载荷3、断后伸长率:L 0100%L i :试件断后标距L o 试件原始标距(A 。
AJ100%A 1试件断后截面积(最小处)三、冲击试验:冲击试验块取样按照《GB/T2975-1998钢及钢产品力学性能试验取样位置及 试样制备》mmL o )4、断面收缩率: b) 2Smm8.9脱碳试脸:表面碳势评定用适当的测虽方法(& 9. 2・1条或8. 9. 2. 2条)在螺纹纵向截面上进行试验,以确定基体金属区的离度(E)和全脱碳层的深度(G)是否在规定的极限内(图5)・G的最大值和E的最小值均应符合表3规定。
钢结构连接用高强度大六角头螺栓连接副、扭剪型高强度连接副的品种、规格、性能等应符合现行国家产品标准和设计要求。
高强度大六角头螺栓连接副和扭剪型高强度螺栓连接副出厂时应分别随箱带有扭矩系数和紧固轴力(预拉力)的检验报告。
检查产品的质量合格证明文件、中文标志及检验报告等。
2、高强度大六角头螺栓连接副扭矩系数,扭剪型高强度螺栓连接副预拉力,符合本规范附录B的规定。
按附录B检验。
检查复验报告。
3、钢结构制作和安装单位应按本规范附录B的规定分别进行高强度螺栓连接摩擦面的抗滑移系数试验和复验,现场处理的构件摩擦面应单独进行摩擦面抗滑移系数试验,其结果应符合设计要求。
按附录B检验。
检查摩擦面抗滑移系数试验报告和复验报告。
4、高强度大六角头螺栓连接副终拧完成LH后,48H内应进行终拧扭矩检查,检查结果应符合本规范附录B的规定。
扭剪型高强度螺栓连接副终拧后,除因构造原因无法使用专用扳手终拧掉梅花头者外,未在终拧中拧掉梅花头的螺栓数不应大于该节点螺栓数的5%。
对所有梅花头未拧掉的扭剪型高强度螺栓连接副应采用扭矩法或转角法进行终拧并作标记。
并按前述规定进行终拧扭矩检查。
观察检查及本规范附录B进行检验。
1.1零件part 组成部件或构件的最小单元,如节点板、翼缘板等。
2.1.2部件component 由若干零件组成的单元,如焊接H型钢、牛腿等。
2.1.3构件element 由零件或由零件和部件组成的钢结构基本单元,如梁、柱、支撑等。
2.1.4小拼单元the smallest assembled rigid unit 钢网架结构安装工程中,除散件之外的最小安装单元,一般分平面桁架和锥体两种类型。
2.1.5中拼单元intermediate assembled structure 钢网架结构安装工程中,由散件之外的最小安装单元组成的安装单元,一般分条状和块状两种类型。
2.1.6高强度螺栓连接副set of high strength bolt 高强度螺栓和与之配套的螺母、垫圈的总称。
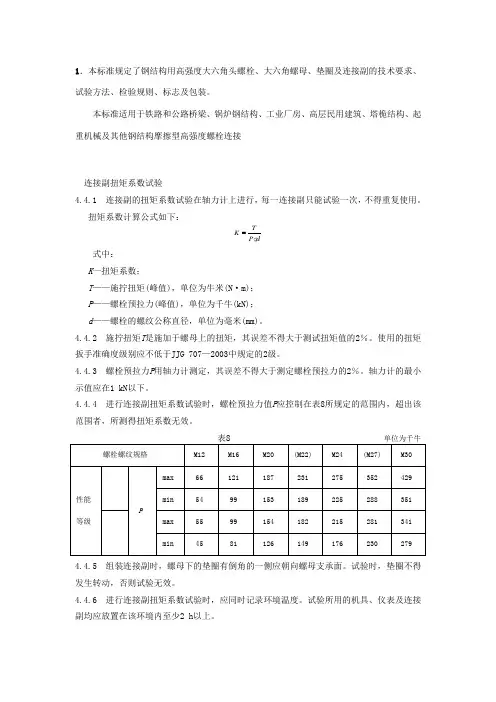
1.本标准规定了钢结构用高强度大六角头螺栓、大六角螺母、垫圈及连接副的技术要求、试验方法、检验规则、标志及包装。
本标准适用于铁路和公路桥梁、锅炉钢结构、工业厂房、高层民用建筑、塔桅结构、起重机械及其他钢结构摩擦型高强度螺栓连接连接副扭矩系数试验4.4.1 连接副的扭矩系数试验在轴力计上进行,每一连接副只能试验一次,不得重复使用。
扭矩系数计算公式如下:TK P dg 式中: K 一扭矩系数;T ——施拧扭矩(峰值),单位为牛米(N ·m); P ——螺栓预拉力(峰值),单位为千牛(kN); d ——螺栓的螺纹公称直径,单位为毫米(mm)。
4.4.2 施拧扭矩T 是施加于螺母上的扭矩,其误差不得大于测试扭矩值的2%。
使用的扭矩扳手准确度级别应不低于JJG 707—2003中规定的2级。
4.4.3 螺栓预拉力P 用轴力计测定,其误差不得大于测定螺栓预拉力的2%。
轴力计的最小示值应在1 kN 以下。
4.4.4 进行连接副扭矩系数试验时,螺栓预拉力值P 应控制在表8所规定的范围内,超出该范围者,所测得扭矩系数无效。
4.4.5 组装连接副时,螺母下的垫圈有倒角的一侧应朝向螺母支承面。
试验时,垫圈不得发生转动,否则试验无效。
4.4.6 进行连接副扭矩系数试验时,应同时记录环境温度。
试验所用的机具、仪表及连接副均应放置在该环境内至少2 h 以上。
5 检验规则出厂检验按批进行。
同一性能等级、材料、炉号、螺纹规格、长度(当螺栓长度≤100 mm 时,长度相差≤15 mm ;螺栓长度>100mm 时,长度相差≤20 mm ,可视为同一长度)、机械加工、热处理工艺、表面处理工艺的螺栓为同批;同一性能等级、材料、炉号、螺纹规格、机械加工、热处理工艺、表面处理工艺的螺母为同批;同一性能等级、材料、炉号、规格、机械加工、热处理工艺、表面处理工艺的垫圈为同批。
分别由同批螺栓、螺母、垫圈组成的连接副为同批连接副。
上海市建筑安装工程质量竣工资料钢结构安装工程钢结构工程目录A册施工组织设计、质量计划资料1、A-0目录2、A-1施工组织设计(质量计划)审批表3、A-2施工组织设计修改审批表4、A-3施工组织设计施工组织设计(总文档)编制依据工程概况施工总平面布置图工程量一览表质量、安全、文明施工工作目标现场管理人员组织架构及人员组成关键、特殊过程的识别和控制工程施工总进度计划表施工工艺和方法质量保证措施安全保证措施文明保证措施季节施工措施工程技术复核计划表隐蔽工程验收计划表主要机械设备计划表计量、测量仪器强制性检定、校验计划工程质量验收计划各施工阶段劳动组织表专项施组(安全用电,脚手架,物料提升机,垂直运输设备)5、A-4规范、标准规定的其它内容B册质量管理资料1、B-0-1目录2、B-0-2目录3、B-1建设工程质量人员从业资格审查表4、B-2建设工程特殊工种人员上岗证审查表5、B-3建设工程开工报告6、B-4建设工程复工报告7、B-5建设工程竣工报告8、B-6图纸会审设计交底纪要9、B-7技术核定单10、B-8设计变更通知11、B-9技术质量交底记录12、B-10工程技术复核单13、B-11建(构)筑物测量复核单14、B-12工程测量定位放线记录15、B-13隐蔽工程验收单16、B-14检查记录对接焊缝、完全熔透组合焊缝尺寸及外观质量检查记录T星、十字型、角接接头等熔透焊焊脚尺寸及外观质量部分焊透组合焊缝、角焊缝外形尺寸及外观质量检查记录二、三级焊缝外观质量检查记录(一)二、三级焊缝外观质量检查记录(二)烘培记录大六角头高强度螺栓施工质量检查记录扭剪型高强度螺栓施工质量检查记录钢结构普通坚固件连续质量检查记录焊钉焊接质量检查记录钢结构防火涂料涂层质量检查记录钢结构件涂料、涂层、干漆膜厚度、外观质量等检测记录单层钢结构基础轴线、标高复测记录杯口基础杯口尺寸检查记录钢柱(单层钢结构)安装几何尺寸检查记录吊车梁安装几何尺寸检查记录钢屋(托)架、桁及受压杆垂直角度和侧向弯曲安装几何尺寸检查记录墙架、檩条等次要构件安装几何尺寸检查记录钢平台、钢梯和防护钢栏杆安装几何尺寸检查记录屋面压型金属板安装几何尺寸检查记录墙面压型金属板安装几何尺寸检查记录单层钢结构安装有关检查项目质量检查记录现场安装焊缝组对间隙、安装焊缝坡口等检查记录单层钢结构整体垂直幅和整体平面弯曲值测量记录多层、高层的建筑物定位轴线、基础上柱定位轴线和标高等有关项目几何尺寸检查记录多层及高层钢结构主体结构整体垂直度和整体平面弯曲值检查记录高层(多层)钢结构底层柱安装几何尺寸检查记录多层及高层钢结构上层柱安装几何尺寸检查记录高层(多层)钢结构楼层梁压型板安装几何尺寸检查记录多层及高层钢结构主体结构总高度测量记录钢网架小拼单元几何尺寸检查记录钢网架中拼单位几何尺寸检查记录钢网架基础几何尺寸验收检测记录钢网架结构安装几何尺寸检查记录17、B-15工程质量一般事故报告表18、B-16工程质量重大事故报告表19、B-17施工日记20、B-18施工总结21、B-19竣工图(含设计修改通知)22、B-20规范、标准规定的其它内容C册质量保证资料1、C-0-1目录2、C-0-2目录3、C-1钢材质量证明书、复试报告汇总表4、C-2钢材质量证明书5、C-3钢材复验报告6、C-4钢筋焊接试验报告汇总表7、C-5钢筋焊接试验报告8、C-6高强度螺栓连接副及坚固件质量证明书、检验报告汇总表9、C-7高强度螺栓连接副质量证明书10、C-8高强度螺栓连接副检验报告11、C-9高强度螺栓连接副摩擦面抗滑移系数试验报告12、C-10普通螺栓证明书13、C-11普通螺栓复试报告14、C-12其它坚固件质量证明书15、C-13焊接球质量证明书、检验报告汇总表16、C-14焊接球质量证明书17、C-15焊接球检验报告18、C-16螺栓球质量证明书、检验报告汇总表19、C-17螺栓球质量证明书20、C-18螺栓球检验报告21、C-19封板、锥头、套筒质量证明书、检验报告汇总表22、C-20封板、锥头、套筒质量证明书23、C-21封板、锥头、套筒检验报告24、C-22焊接材料质量证明书、复试报告汇总表25、C-24焊接材料(焊条、焊丝、焊剂)质量证明书26、C-25重要钢结构采用的焊接材料复验报告27、C-26焊钉、瓷环质量证明书28、C-27焊接工艺评定报告29、C-28一、二级焊缝无损检测报告30、C-29防腐涂料、稀释剂、固化剂材料质量证明书31、C-30防火材料质量证明书32、C-31防火材料复验报告33、C-32橡胶垫质量证明书34、C-33金属构件质量证明书汇总表35、C-34金属构件质量证明书36、C-35压型金属板(泛水板、包角板和零配件、防火密封材料)质量证明书37、C-36压型金属板(泛水板、包角板和零配件、防火密封材料)检验报告38、C-37规范、标准规定的其它内容D册质量验收资料1、D-0目录2、D-1钢结构分部(子分部)工程质量验收记录3、D-2钢结构(网架)分部(子分部)工程有关安全及功能的检验和见证检测项目检查记录汇总表4、D-3钢结构分部(子分部)工程有关观感质量检验项目检查记录5、D-4分项工程质量验收记录6、D-5检验批质量验收记录020401-1-钢结构制作(安装)焊接工程检验批质量验收记录表020401-2-焊钉(栓钉)焊接工程检验批质量验收记录表020402-1-普通坚固件连接工程检验批质量验收记录表020402-2-高强度螺栓连接工程检验批质量验收记录表020403-1-钢结构零、部件加工工程检验批质量验收记录表020403-2-钢网架制作工程检验批质量验收记录表020404-单层钢构件安装工程检验批质量验收记录表020405-多层及高层钢构件安装工程检验批质量验收记录表020406-钢构件组装工程检验批质量验收记录表020407-钢构件预拼装工程检验批质量验收记录表020408-钢网架安装工程检验批质量验收记录表020409-压型金属板工程检验批质量验收记录表020410-防腐涂料涂装工程检验批质量验收记录表020411-防火涂料涂装工程检验批质量验收记录表7、D-6分项分部工程质量验收证明书8、D-7a质监机构签发的质量问题整改通知单9、D-7b质监机构签发的局部暂缓施工指令单10、D-8质量整改报告及复查意见11、D-规范、标准规定的其它内容A册施工组织设计、质量计划资料施工组织设计、质量计划资料施工组织设计(质量计划)审批表工程名称:建设单位:编制人:编制日期:施工组织设计修改审批表钢结构工程概况单位工程负责人:制表人:钢结构主管:审核:制表:钢结构工程技术复核计划表施工单位:制表人:编制日期:钢结构隐蔽工作验收计划表施工单位:制表人:编制日期:钢结构施工单位:制表人:日期:年月日钢结构制表人:制表日期:B册质量管理资料质量管理资料目录钢结构B-0-1质量管理资料目录钢结构B-1钢结构B-2 建设工程特殊工种上岗证审查表填表人:钢结构B-3本报告一式5份,经建设单位、监理单位、施工单位盖章后,各自留一份,开工后3天内报主管部门、公司各一份。
钢结构扭剪型高强度螺栓连接副一、引言钢结构扭剪型高强度螺栓连接副是一种常用于钢结构连接的紧固件,具有高强度、可靠性和易于安装的特点。
本文将从螺栓连接副的定义、结构特点、材料选用、设计原则、安装要求和质量控制等方面进行全面探讨。
二、螺栓连接副的定义螺栓连接副是指通过螺纹连接将两个或多个构件固定在一起的一种连接方式。
钢结构扭剪型高强度螺栓连接副是一种常用于钢结构连接的紧固件,广泛应用于建筑、桥梁、铁塔等领域。
三、结构特点钢结构扭剪型高强度螺栓连接副具有以下结构特点: 1. 螺栓:采用高强度合金钢制造,具有较高的抗拉强度和扭剪强度。
2. 螺母:采用与螺栓相匹配的高强度合金钢制造,确保连接副的均负荷。
3. 垫片:用于增加连接副的摩擦阻力,提高连接的稳定性。
4. 锁紧装置:采用双螺母或螺母加垫圈的方式,通过预紧力和摩擦力来保证连接的紧固性。
四、材料选用钢结构扭剪型高强度螺栓连接副的材料选用应符合以下要求: 1. 螺栓和螺母:采用高强度合金钢,如40Cr、35CrMo等。
2. 垫片:一般采用硬质塑料或金属材料,如不锈钢、铜等。
3. 锁紧装置:可根据实际需要选择双螺母或螺母加垫圈的方式。
五、设计原则在设计钢结构扭剪型高强度螺栓连接副时,应遵循以下原则: 1. 强度设计原则:根据连接副所承受的荷载和工作条件,合理确定螺栓和螺母的尺寸和数量。
2. 刚度设计原则:确保连接副在荷载作用下不发生过大的变形,保证结构的稳定性。
3. 可拆卸设计原则:连接副应具有可拆卸性,方便维护和更换。
4. 防松设计原则:通过适当的锁紧装置,防止连接副在工作过程中发生松动。
5. 耐久性设计原则:在选用材料和表面处理上,考虑连接副的耐久性和抗腐蚀性。
六、安装要求在安装钢结构扭剪型高强度螺栓连接副时,应注意以下要求: 1. 清洁表面:连接副的连接面应清洁无杂质,以确保连接的质量。
2. 预紧力控制:根据设计要求,通过预紧力控制螺栓的紧固力,不得过紧或过松。
______________________________________________________________________________________1主题内容与适用范围本标准规定了钢结构用高强度大六角头螺栓、大六角螺母、垫圈及连接副的技术要求、试验方法、检验规则、标记及包装。
本标准适用于铁路和公路桥梁、锅炉钢结构、工业厂房、高层民用建筑、塔桅结构、起重机械及其他钢结构摩擦型高强度螺栓连接。
2 引用标准GB 3077 合金结构钢技术条件GB 699 优质碳素结构钢钢号和一般技术条件GB 3098.1 紧固件机械性能螺栓、螺钉和螺柱GB 3098.2 紧固件机械性能螺母GB 196 普通螺纹基本尺寸(直径l~600 ram)GB 197 普通螺纹公差与配合(直径1~355 mm)GB 2 紧固件外螺纹零件的末端GB 3103.1 紧固件公差螺栓、螺钉和螺母GB 3103.3 紧固件公差平垫圈GB 5779.1 紧固件表面缺陷螺栓、螺钉和螺柱一般要求GB 5779.2 紧固件表面缺陷螺母一般要求GB 228 金属拉伸试验法GB 229 金属夏比(u型缺E1)冲击试验方法GB 230 金属洛氏硬度试验方法GB 4340 金属维氏硬度试验方法GB 1237 紧固件的标记方法GB 90 紧固件验收检查、标志与包装GB/T 1228 钢结构用高强度大六角头螺栓GB/T 1229 钢结构用高强度大六角螺母GB/T 1230 钢结构用高强度垫圈3 技术要求3.1 性能等级、材料及使用配合__________________________________________________________________________________________ 国家技术监督局]991-04-22批准 1992-01-01实施13.1.1 螺栓、螺母、垫圈的性能等级和推荐材料按表1的规定。
______________________________________________________________________________________1主题内容与适用范围本标准规定了钢结构用高强度大六角头螺栓、大六角螺母、垫圈及连接副的技术要求、试验方法、检验规则、标记及包装。
本标准适用于铁路和公路桥梁、锅炉钢结构、工业厂房、高层民用建筑、塔桅结构、起重机械及其他钢结构摩擦型高强度螺栓连接。
2 引用标准GB 3077 合金结构钢技术条件GB 699 优质碳素结构钢钢号和一般技术条件GB 3098.1 紧固件机械性能螺栓、螺钉和螺柱GB 3098.2 紧固件机械性能螺母GB 196 普通螺纹基本尺寸(直径l~600 ram)GB 197 普通螺纹公差与配合(直径1~355 mm)GB 2 紧固件外螺纹零件的末端GB 3103.1 紧固件公差螺栓、螺钉和螺母GB 3103.3 紧固件公差平垫圈GB 5779.1 紧固件表面缺陷螺栓、螺钉和螺柱一般要求GB 5779.2 紧固件表面缺陷螺母一般要求GB 228 金属拉伸试验法GB 229 金属夏比(u型缺E1)冲击试验方法GB 230 金属洛氏硬度试验方法GB 4340 金属维氏硬度试验方法GB 1237 紧固件的标记方法GB 90 紧固件验收检查、标志与包装GB/T 1228 钢结构用高强度大六角头螺栓GB/T 1229 钢结构用高强度大六角螺母GB/T 1230 钢结构用高强度垫圈3 技术要求3.1 性能等级、材料及使用配合__________________________________________________________________________________________ 国家技术监督局]991-04-22批准 1992-01-01实施13.1.1 螺栓、螺母、垫圈的性能等级和推荐材料按表1的规定。
高强度螺栓质量证明书第1篇高强度螺栓质量证明书一、前言本证明书旨在明确证明,由我国某知名高强度螺栓生产企业(以下简称“生产企业”)生产的XX规格高强度螺栓,经过严格的质量检测,符合国家及行业标准的相关规定。
以下内容将详细阐述检验过程及结果,以供有关各方参考。
二、检验依据1. 产品标准:GB/T 3098.1-2010《紧固件机械性能 螺栓、螺钉和螺柱》;2. 方法标准:GB/T 3098.2-2010《紧固件机械性能 螺母》;3. 技术条件:按照生产企业内部质量控制标准进行。
三、检验过程1. 抽样检验:按照GB/T 2828.1的规定,采用二级抽样方案,对产品进行随机抽样检验;2. 检验项目:包括尺寸精度、机械性能、表面处理等方面;3. 检验方法:采用专业的检测设备,按照相关标准进行检验;4. 检验人员:由生产企业具备相应资质的检验人员完成。
四、检验结果1. 尺寸精度:经检验,产品尺寸精度符合GB/T 3098.1-2010的规定;2. 机械性能:经检验,产品机械性能符合GB/T 3098.1-2010的规定;3. 表面处理:经检验,产品表面处理符合生产企业内部质量控制标准;4. 综合判定:经综合判定,所抽样品全部合格。
五、证明结论根据上述检验过程及结果,本证明书确认,生产企业生产的XX规格高强度螺栓质量稳定,符合国家及行业标准的相关规定。
在使用过程中,如按照正确的方法安装、使用和保养,该产品能够满足设计要求,确保工程安全。
六、使用建议1. 用户在购买和使用高强度螺栓时,应选择具备相应资质的生产企业和产品;2. 用户应严格按照产品说明书和设计要求进行安装、使用和保养;3. 在使用过程中,如发现产品存在质量问题,请及时与生产企业联系,以便及时处理。
七、附则1. 本证明书仅对本次抽检样品负责;2. 本证明书自签发之日起有效期为一年;3. 本证明书不得转让、涂改或复制品;4. 本证明书由生产企业质量管理部负责解释。
紧固件产品质量检验简明手册(适用于检验员参考用)目录一、紧固件基础 (4)1、采用冷镦和热镦二种工艺生产方式 (4)2、工艺流程. ................. . (5)3、度量和公差 (5)4、紧固件分类 (5)6、标准规范 (5)二、生产紧固件产品技术要求 (6)1、生产产品分类 (6)2、产品标识 (8)3、螺纹和检验 (8)4、产品一般技术要求 (10)4.1、产品精度等级 (11)4.2、产品性能等级 (11)4.3、美国外螺纹紧固件性能等级标志 (11)4.4、生产紧固件用材料 (12)4.5、紧固件通用要求 (13)5、表面处理种类 (13)5.2、热镀锌质量要求 HDG (14)5.3、电镀锌 ZP (15)5.4、达克罗FlZn (16)5.5、紧固件本色PLN (17)5.6、紧固件发黑black (17)5.7、紧固件磷皂化BHO (17)6、紧固件抽样检验 (18)7、螺栓、螺钉和螺柱尺寸和形位公差测量方法 (21)7.1、螺栓、螺钉和螺柱尺寸公差测量方法 (21)7.2、螺栓、螺钉和螺柱形位公差测试方法 (23)三、产品标准目录 (25)1、生产主要产品标准(螺栓、内六角、钢结构、螺柱) (25)2、主要紧固件机械性能标准................................................... (27)一:紧固件基础1、冷镦和热镦二种工艺生产方式1.1 冷镦工艺适用规格M6~M24,长度最长可达200mm,性能等级低强度、中和高强度的紧固件,它是一种高效的、经济的、先进的工艺生产方式。
主要优点:●采用少、无切削加工工艺,在常温下冷镦锻成型。
●无切削生产工艺,材料利用率高,但对材料性能和质量要求较高。
●生产效率高,适用于大批量生产。
●冷镦成型紧固件产品表面光洁度高、制造公差小、质量稳定,外观整齐。
1.2 热镦工艺适用于高强度、大规格(M12~M64)、长度最长可达1200mm的六角螺栓、内六角螺钉和螺柱。
起重机械高强度螺栓连接副及其检验起重机械是工业生产中不可或缺的一种机械设备。
在起重机械的设计和制造中,高强度螺栓连接副是承受极大荷载的关键部件之一。
因此,对其连接质量的检验尤为重要,本文将对起重机械高强度螺栓连接副及其检验进行简要介绍。
1、高强度螺栓连接副的概述高强度螺栓连接副即采用高强度螺栓与螺母等元件连接而成的紧固件连接副。
合适的高强度螺栓连接副可以保证起重机械在运行过程中稳定可靠,大大提高机械的使用寿命和工作效率。
高强度螺栓连接副的材质有很多,如碳钢、合金钢等,其特点是材料硬度高,能承受更高的载荷。
高强度螺栓连接副对准确性和力学性质的要求十分苛刻。
在设计和制造过程中需要考虑以下因素:螺栓和螺母之间的配合间隙,螺栓和螺母的密封性,螺栓连接副的预加载力及其实际承受荷载的能力等,要使这些因素充分协调共同发挥最优的紧固接头的性能。
高强度螺栓连接副的检验方法一般包括:机械性能试验、外观检验、几何尺寸检验和理化检验等几方面。
3.1 机械性能试验机械性能试验主要是检验螺栓连接副承受最大静荷载能力的试验。
试验的过程是在试验机上先使螺栓保持一定的预压力,接着加额定载荷,对螺栓进行拉伸、剪切等实验,观察螺栓连接副是否出现裂纹、变形、松动等情况。
试验的结果就可以得出螺栓连接副是否符合使用标准。
3.2 外观检验外观检验主要是检验螺栓连接副表面是否存在缺陷、裂纹和其他明显的导致螺栓连接副失效的锈蚀现象。
通常的检测方法有肉眼检查、显微镜检查和放大镜等。
3.3 几何尺寸检验几何尺寸检验主要是检测螺栓直径、长度、螺距、牙型等几何性质是否符合标准规范。
基本的检测方法有卡尺测量、缆线测量、显微镜测量等。
理化检验包括金相组织分析、硬度试验、化学成分分析等,其中最重要的是金相组织分析,该分析方法可以表示出螺栓连接副的材质强度和韧性等。
综上所述,对高强度螺栓连接副进行全面的检验是确保起重机械设备安全稳定运行的有效措施之一。
希望在今后的生产中能够加强对高强度螺栓连接副的质量管理和检验体系的建设。