{业务管理}银行柜员日常管理知识及业务管理操作指南精编
- 格式:doc
- 大小:384.30 KB
- 文档页数:70
农业银行柜面业务管理及管理知识详细1. 员工管理农业银行的柜台员工是直接面对客户的关键人员,他们的素质和能力直接影响到客户的满意度和银行的业绩。
因此,农业银行需要对柜台员工进行全面的招聘、培训和管理。
首先,农业银行应该根据需求制定岗位招聘标准,确保招聘到具备足够知识和技能的人才。
其次,农业银行应该定期对柜台员工进行专业培训并进行考核评估,及时弥补员工能力不足。
另外,农业银行还需要建立完善的激励机制,激发柜台员工的工作动力和创造力,提高他们的服务质量和工作效率。
2. 业务流程管理农业银行的业务流程复杂,涉及到各种各样的业务操作和流程。
为了提高柜台业务的效率和准确性,农业银行需要对业务流程进行详细的管理和规划。
首先,农业银行应该明确柜台业务的操作流程和相关规范,并向柜台员工进行明确的指导和培训。
其次,农业银行应该建立健全的业务流程监控机制,对柜台业务的执行情况进行实时的监控和评估,及时发现和纠正问题。
另外,农业银行还应该积极推进柜面业务的电子化和自助化,通过科技手段提高业务的效率和便利性。
3. 客户关系管理农业银行的柜台业务涉及到大量的客户接触,因此客户关系管理是柜面业务管理的重要内容之一。
农业银行需要通过建立健全的客户关系管理体系,实现对客户的全方位管理。
首先,农业银行应该建立客户信息库,对客户的基本信息、历史业务记录等进行全面的归档和管理。
其次,农业银行应该定期与客户进行沟通和交流,了解客户的需求和反馈,并根据客户的需求提供个性化的服务和产品。
另外,农业银行还可以通过电子渠道等方式提供在线服务,提高客户的满意度和便利性。
二、管理知识农业银行柜面业务管理需要掌握一定的管理知识和技能。
以下是一些常见的管理知识:1. 团队管理柜面业务涉及到多个员工之间的协作和合作,因此团队管理是农业银行柜面业务管理中的一项重要内容。
团队管理需要掌握一定的人际沟通和协调能力,能够有效地组织和管理团队的工作。
在团队管理中,农业银行需要明确团队的目标和任务,并合理安排员工的工作,激发员工的工作动力和合作意识。
银行柜台业务操作规范与技巧作为银行的重要门面和客户服务渠道,柜台业务对于银行的形象和客户体验至关重要。
本文将介绍银行柜台业务操作的规范和技巧,以提升柜台工作人员的服务质量和效率。
一、规范操作流程1. 接待客户:柜台工作人员应以微笑和礼貌的态度迎接客户,及时与客户建立良好的沟通关系。
2. 核对证件:在办理业务前,柜台工作人员应仔细核对客户的有效证件,确保客户身份的真实性和合法性。
3. 确认业务需求:柜台工作人员应耐心倾听客户的业务需求,并向客户详细解释银行提供的相关产品和服务。
4. 办理业务:根据客户需求,柜台工作人员应按照规定的程序和操作要求,高效地办理各类业务,如存取款、办理转账、办理贷款等。
5. 填写相关表格:在办理柜台业务时,柜台工作人员应准确、规范地填写相关的表格和文件,确保信息的准确性和完整性。
6. 验证交易信息:在办理柜台业务后,柜台工作人员应向客户核对交易信息,确保交易的准确性,避免信息错误或遗漏。
7. 发放凭证:在办理完业务后,柜台工作人员应向客户准确无误地发放业务凭证,并向客户做好相关业务提醒和说明。
二、提升服务质量的技巧1. 主动沟通:柜台工作人员应主动与客户建立联系,主动了解客户需求,并根据需求提供专业的咨询和建议。
2. 快速响应:柜台工作人员应尽可能快速响应客户的需求,避免让客户长时间等候,提升客户的满意度和体验感。
3. 细致耐心:柜台工作人员应以细致耐心的态度解答客户的问题和疑虑,确保客户对业务操作全程的理解和满意。
4. 积极协助:柜台工作人员应积极协助客户解决问题,提供便捷的服务,如帮助客户查询账户余额、打印账单等。
5. 保护客户隐私:柜台工作人员应严格保护客户的个人隐私和财务信息,避免信息泄露和滥用,保护客户的权益。
6. 不推销附加产品:柜台工作人员应根据客户需求提供相关产品和服务的介绍,但不应过度推销不符合客户需求的附加产品。
7. 及时反馈:柜台工作人员应及时向上级反馈客户的投诉、建议和意见,以便银行及时改进服务质量和提升用户体验。
(完整版)银行柜员业务操作管理制度银行柜员业务操作管理制度1. 引言本文档旨在规范银行柜员在业务操作中的行为准则和管理要求,以提高服务质量、保证操作的合规性和安全性。
2. 职责和权限2.1 柜员职责- 柜员应熟悉并遵守相关法律法规和银行内部规定。
- 柜员应按照操作规程,及时、准确地为客户办理业务;- 柜员应保护客户信息的安全和机密性;- 柜员应及时向上级报告工作中的异常情况。
2.2 柜员权限- 柜员权限应根据岗位职责进行划分,不得越权操作;- 柜员应经过授权方可使用系统和工具,确保操作的可追溯性;- 柜员应遵守操作权限的决策层次,严格按照权限操作。
3. 业务操作流程3.1 业务办理准则- 柜员应核对客户身份信息,确保办理业务的合法性和真实性;- 柜员应按照规定的流程和步骤办理业务;- 柜员应及时记录和归档业务办理相关信息,确保操作的可追溯性。
3.2 业务操作规范- 柜员应按照业务规定严格识别和鉴别各类证件和标识;- 柜员应确保业务办理过程中的计算和核对的准确性;- 柜员应遵守柜面行为规范,不得与客户往来人员私下交易或泄露业务秘密。
4. 安全和风险管理4.1 柜员安全意识- 柜员应加强保密意识,确保客户信息和银行资料的保密性;- 柜员应定期参加安全教育培训,提高防范风险的能力;- 柜员应配合银行安全管理要求,如使用系统密码、办理业务时的双人确认等。
4.2 业务风险管理- 柜员应识别并防范各类业务风险,如伪造、欺诈等;- 柜员应遵守反洗钱等金融业务规范,严格执行客户尽职调查措施;- 柜员应及时报告或请示上级处理风险事件。
5. 纪律和奖惩- 柜员应遵守银行内部纪律和行为规范,不得违规操作或利用职务进行非法活动;- 柜员应积极参与奖惩制度,树立公正可信的形象;- 对于违反规定的行为,银行将给予相应的纪律处分和法律追究。
6. 结论本文档规范了银行柜员在业务操作中的行为准则和管理要求,银行柜员应认真遵守,以提升服务质量、保证操作的合规性和安全性,并树立良好的职业形象。
{业务管理}银行柜面业务管理及管理知识讲义武汉市财政学校WUHANFINANCESCHOOL《银行柜面业务处理》教案武汉市财政学校财金教研室授课老师:李咏臻x:一三 8712 一八 848 Email:lyzh29xhotmailx2008 年 2 月工商银行商业银行开发银行国有银行中国银行政策性银行农业银行建设银行进出口借贷光大银行保险公司交通银行金融性公司证券公司股份银行华夏银行信托投资公司民生银行金融资产管理公司信用合作银行(找学生将我国商业银行的完整名称书写在黑板上)中国农业银行中国银行中国建设银行中国工商银行杨明生交通银行李礼辉招商银行张建国上海银行杨凯生中信银行李军马蔚华兴业银行北京银行厦门国际银行中国光大银行中国民生银行深圳发展银行上海浦东发展银行广东发展银行华夏银行汇丰银行渣打银行浙商银行盛京银行国家开发银行渤海银行恒丰银行(简单讲解各大商业银行,并展示各商业银行的银行卡)1.中央银行及职能(央行行长周小川)(1)货币发行银行(2)政府的银行(3)银行的银行(4)管理金融银行中国人民银行是我国的中央银行。
它是在国务院领导下,管理全国金融事业的国家机关,是我国政府的组成部分。
中国人民银行作为我国的中央银行,享有货币发行的垄断权,是“发行的银行”;它经理严格按照国家规定的范围和对象,以优惠的存贷款利率和条件,直接或间接为贯彻、配合国家特定经济和社会发展政策而进行的一种特殊性资金融通行为。
它是一切规范的政策性贷款,一切带有特定政策性意向的存款、投资、担保、贴现、信用保险、存款保险,利息补贴等一系列特殊性资金融通行为的总和。
(1)国家开发银行(以国家重点建设为对象如能源、交通、基础设施、支柱产业等资金的供给)作为直属国务院领导、具有法定国家信用的开发性金融机构,国家开发银行(CDB,CHINADEVELOPMENTBANK)经过 10 年的发展,已成为中国长期融资领域的主力银行,其资产质量在中国银行业中名列前茅。
银行柜台业务操作规范与技巧银行作为金融机构的重要组成部分,承担着为客户提供各种金融服务的重要职责。
而银行柜台作为客户最常接触的服务窗口,其操作规范和技巧对于提高客户满意度和服务质量至关重要。
本文将从操作规范和技巧两个方面,探讨银行柜台工作的要点。
一、操作规范1. 严格遵守操作流程:柜台工作需要按照银行的规定和操作流程进行,不能随意变动。
从客户办理业务的开始到结束,每一个步骤都应该按照规定的顺序进行,确保客户的利益和安全。
2. 保护客户隐私:银行柜台工作涉及客户的个人信息和财务状况,柜员应严格遵守保密规定,不得泄露客户信息。
在操作过程中,要注意避免他人窥视客户信息,确保客户的隐私权。
3. 诚信经营:银行柜台工作需要以诚信为基础,不得利用职务之便谋取私利,不得向客户隐瞒真实情况,不得以不正当手段获取客户的信任。
只有保持诚信,才能赢得客户的信任和支持。
4. 细致入微:在柜台工作中,每一个细节都可能影响到客户的体验和满意度。
柜员应该细致入微,关注每一个细节,确保操作的准确性和完整性。
比如,在填写表格时,要仔细核对客户的信息,确保无误。
二、技巧1. 与客户建立良好的沟通:柜台工作需要与各类客户打交道,包括老年人、年轻人、企业客户等。
柜员应根据客户的特点和需求,采用相应的沟通方式。
对于老年人,要耐心细致地解答问题;对于年轻人,要简洁明了地表达。
与客户建立良好的沟通,能够增加客户的满意度。
2. 提供专业的建议:柜员在办理业务的过程中,应根据客户的需求和情况,提供专业的建议和意见。
比如,客户想要理财,柜员可以根据客户的风险承受能力和收益预期,给出相应的理财方案。
提供专业的建议,能够增加客户对银行的信任和依赖。
3. 主动解决问题:在柜台工作中,客户可能会遇到各种问题和困难。
柜员应该主动帮助客户解决问题,提供有效的解决方案。
比如,客户遗失了银行卡,柜员可以帮助客户挂失并重新办理新卡。
主动解决问题,能够提高客户的满意度和忠诚度。
银行柜台业务操作手册第1章银行柜台业务概述 (5)1.1 柜台业务简介 (5)1.2 柜台业务流程 (5)1.3 柜台业务操作规范 (5)第2章账户管理 (5)2.1 个人账户开户 (5)2.1.1 开户流程 (6)2.1.2 开户条件 (6)2.2 单位账户开户 (6)2.2.1 开户流程 (6)2.2.2 开户条件 (6)2.3 账户销户 (6)2.3.1 销户流程 (6)2.3.2 销户条件 (7)2.4 账户信息修改 (7)2.4.1 修改流程 (7)2.4.2 修改范围 (7)2.4.3 注意事项 (7)第3章存款业务 (7)3.1 活期存款 (7)3.1.1 业务定义 (7)3.1.2 存款办理 (7)3.1.3 支取与转账 (7)3.1.4 利息计算 (8)3.2 定期存款 (8)3.2.1 业务定义 (8)3.2.2 存款办理 (8)3.2.3 支取与续存 (8)3.2.4 利息计算 (8)3.3 零存整取 (8)3.3.1 业务定义 (8)3.3.2 存款办理 (8)3.3.3 存款支取 (8)3.3.4 利息计算 (8)3.4 整存零取 (9)3.4.1 业务定义 (9)3.4.2 存款办理 (9)3.4.3 存款支取 (9)3.4.4 利息计算 (9)第4章贷款业务 (9)4.1 个人贷款申请 (9)4.1.2 申请人资格 (9)4.1.3 申请材料 (9)4.1.4 贷款审批 (10)4.2 单位贷款申请 (10)4.2.1 贷款类型 (10)4.2.2 申请人资格 (10)4.2.3 申请材料 (10)4.2.4 贷款审批 (10)4.3 贷款发放 (10)4.3.1 合同签订 (10)4.3.2 贷款发放方式 (10)4.3.3 贷款发放条件 (10)4.4 贷款归还 (11)4.4.1 还款方式 (11)4.4.2 还款账户 (11)4.4.3 逾期处理 (11)第5章支付结算 (11)5.1 汇兑业务 (11)5.1.1 业务定义 (11)5.1.2 操作流程 (11)5.1.3 注意事项 (11)5.2 委托收款 (12)5.2.1 业务定义 (12)5.2.2 操作流程 (12)5.2.3 注意事项 (12)5.3 托收承付 (12)5.3.1 业务定义 (12)5.3.2 操作流程 (12)5.3.3 注意事项 (12)5.4 信用证业务 (12)5.4.1 业务定义 (13)5.4.2 操作流程 (13)5.4.3 注意事项 (13)第6章现金业务 (13)6.1 现金存取款 (13)6.1.1 存款业务 (13)6.1.2 取款业务 (13)6.2 现金兑换 (13)6.2.1 兑换残损币 (13)6.2.2 兑换外币 (14)6.3 现金保管与调拨 (14)6.3.1 现金保管 (14)6.3.2 现金调拨 (14)6.4.1 防范假币 (14)6.4.2 防范内部风险 (14)6.4.3 防范外部风险 (14)第7章汇票业务 (14)7.1 银行汇票 (14)7.1.1 定义与特点 (14)7.1.2 银行汇票的种类 (15)7.1.3 银行汇票办理流程 (15)7.2 商业汇票 (15)7.2.1 定义与特点 (15)7.2.2 商业汇票的种类 (15)7.2.3 商业汇票办理流程 (15)7.3 汇票贴现 (15)7.3.1 定义与特点 (15)7.3.2 贴现业务种类 (15)7.3.3 贴现办理流程 (16)7.4 汇票挂失 (16)7.4.1 定义与程序 (16)7.4.2 挂失办理流程 (16)第8章代理业务 (16)8.1 代理理财产品 (16)8.1.1 负责受理客户关于代理理财产品的咨询、购买、赎回等业务。
{业务管理}银行核心业务管理及管理知识操作指导书第一阶段系统介绍综合柜员制是目前国际上商业银行遵循的一种最主要的前台服务模式,是相对于传统的双人临柜复核制的服务模式而言的,是柜员单人临柜。
其特点是打破原有的按业务种类分窗口的传统做法,设置综合化的对外服务窗口,在授权允许的范围内所有柜员皆可办理本行的对公、对私等各种金融业务,对客户实行“一站式”服务。
登陆方式1:系统登陆(前台登陆)Login:frontPassword:front2:柜员工号进入(例如)柜员号:一八801柜员钱箱:一八801(同柜员号)柜员密码:888888(所有柜员密码统一)登陆柜员详情请参考柜员列表。
第二阶段现金、凭证管理(A)现金管理一:总行部1:总行现金财务部登陆Login:frontPassword:front柜员工号:10614(总行)钱箱号:10614(现金财务部钱箱)密码:8888882:现金领用交易码:1-3-0-1总行现金调出3:现金下发交易码:1-3-0-3注:现金下发给下级部门时,需录入下级部门编号及支票号码(此支票为总行部现金下发内部支票,只需录入任何8位数即可)二:支行(例如:0900)1:支行会计部主管登陆Login:frontPassword:front柜员工号:一八851(支行会计部主管)钱箱号:一八851(会计部主管现金钱箱)密码:8888882:现金领用交易码:1-3-0-1(支行营业部现金领用)3:现金调出交易码:1-3-0-5(由支行营业部调配到柜员,指定柜员钱箱号)三:综合柜员登陆(例如:10258)1:综合柜员登陆Login:frontPassword:front柜员工号:一八801钱箱号:一八801密码:8888882:现金调入交易码:1-3-0-6(柜员做现金的接收操作,对方钱箱为部门下发柜员的钱箱)(B)凭证管理(凭证8位数)一:总行部1:总行库管部登陆Login:frontPassword:front柜员工号:10614(总行)钱箱号:00000(库管部钱箱)密码:8888882:凭证领用交易码:1-3-0-1总行凭证调出3:凭证下发交易码:1-3-0-3总行凭证下发注:凭证下发给下级部门时,需录入下级部门编号及相关凭证号码段)二:支行(例如:0900)1:支行会计部主管登陆Login:frontPassword:front柜员工号:一八851(支行会计部主管)钱箱号:00000(支行库管员钱箱)密码:8888882:凭证领用交易码:1-3-0-1(支行营业部凭证领用)3:凭证调出交易码:1-3-0-5(支行库管调配到柜员,指定柜员钱箱号)三:综合柜员登陆(例如:一八801)1:综合柜员登陆Login:frontPassword:front柜员工号:一八801钱箱号:一八801密码:8888882:凭证调入交易码:1-3-0-6(柜员做凭证的接收操作,对方钱箱为部门库钱箱:00000)第三阶段储蓄业务一:客户系统(建立客户信息)1:开客户2-1-00由客户提供证件信息、电话、地址、传真、邮编、电子邮箱信息注:同一个证件信息只能建立一个客户号2:客户信息查询2-3-0-0根据客户提供的客户名或客户名称或证件号(可开客户时一致)可查询相应客户的详细资料信息3:客户信息维护修改客户证件号、x、地址、传真号码、电子邮件、邮政部门信息。
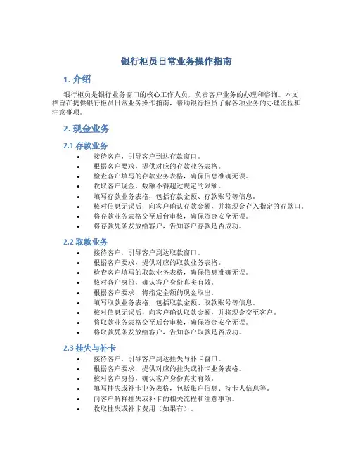
银行柜员日常业务操作指南1. 介绍银行柜员是银行业务窗口的核心工作人员,负责客户业务的办理和咨询。
本文档旨在提供银行柜员日常业务操作指南,帮助银行柜员了解各项业务的办理流程和注意事项。
2. 现金业务2.1 存款业务•接待客户,引导客户到达存款窗口。
•根据客户要求,提供对应的存款业务表格。
•检查客户填写的存款业务表格,确保信息准确无误。
•收取客户现金,数额不得超过规定的限额。
•填写存款业务表格,包括存款金额、存款账号等信息。
•核对信息无误后,向客户确认存款金额,并将现金存入指定的存款口。
•将存款业务表格交至后台审核,确保资金安全无误。
•将存款凭条发放给客户,告知客户存款是否成功。
2.2 取款业务•接待客户,引导客户到达取款窗口。
•根据客户要求,提供对应的取款业务表格。
•检查客户填写的取款业务表格,确保信息准确无误。
•核对客户身份,确认客户身份真实有效。
•根据客户要求,将指定金额的现金取出。
•填写取款业务表格,包括取款金额、取款账号等信息。
•核对信息无误后,向客户确认取款金额,并将现金交至客户。
•将取款业务表格交至后台审核,确保资金安全无误。
•将取款凭条发放给客户,告知客户取款是否成功。
2.3 挂失与补卡•接待客户,引导客户到达挂失与补卡窗口。
•根据客户要求,提供对应的挂失或补卡业务表格。
•核对客户身份,确认客户身份真实有效。
•填写挂失或补卡业务表格,包括账户信息、持卡人信息等。
•向客户解释挂失或补卡的相关流程和注意事项。
•收取挂失或补卡费用(如果有)。
•将挂失或补卡业务表格交至后台审核,并办理挂失或补卡手续。
•将挂失或补卡凭条发放给客户,告知客户挂失或补卡是否成功。
3. 非现金业务3.1 转账业务•接待客户,引导客户到达转账窗口。
•根据客户要求,提供对应的转账业务表格。
•核对客户填写的转账业务表格,确保信息准确无误。
•填写转账业务表格,包括转账金额、转账账号等信息。
•核对信息无误后,向客户确认转账金额,并扣除对应的转账手续费。
工商银行柜员操作手册一、引言作为我国金融业的重要组成部分,工商银行一直以来以提供优质服务为己任,为广大客户办理各类业务。
柜员作为银行与客户直接接触的一线员工,其业务操作和职业素养关系到银行的形象和声誉。
本文旨在阐述工商银行柜员的职责、要求以及业务操作流程,为广大柜员提供一本实用的操作手册。
二、工商银行柜员职责与要求1.岗位职责工商银行柜员主要负责办理客户现金和非现金业务,为客户提供便捷、高效、安全的金融服务。
具体包括:(1)准确、快速地办理客户业务需求;(2)严格执行各项政策和法规,确保合规操作;(3)维护银行形象,提升客户满意度;(4)参与业务创新,提高服务水平。
2.岗位素质要求(1)良好的政治素质和职业操守;(2)具备较强的业务能力和学习能力;(3)善于沟通,具备团队协作精神;(4)具备较强的应变能力和抗压能力。
三、柜台业务操作流程1.客户接待流程(1)主动迎接客户,微笑问好;(2)了解客户需求,引导客户办理业务;(3)提示客户核对业务单据,确保无误;(4)业务办理完毕后,礼貌送别客户。
2.现金业务操作流程(1)现金收付流程a.收到客户现金,当面点清,无误后加盖名章;b.办理现金付款业务,确认金额无误后,双手递给客户;(2)现金存取流程a.客户办理现金存款业务,核对客户身份信息,办理存款手续;b.客户办理现金取款业务,核对客户身份信息,办理取款手续。
3.非现金业务操作流程(1)转账业务流程a.客户办理转账业务,核对客户身份信息及转账信息;b.输入转账金额,办理转账手续;(2)理财业务流程a.客户办理理财业务,了解客户投资需求和风险承受能力;b.推荐合适的理财产品,办理理财手续。
四、柜员日常管理1.柜员值班管理(1)严格执行值班制度,确保柜台正常运转;(2)负责柜台卫生、设备检查及报修工作;2.柜员考核与评价(1)业务量指标:完成业务量、业务质量等;(2)客户满意度:客户投诉、满意度调查等;(3)团队协作:协同办理业务、支持同事工作等。
银行柜员的工作技能和业务知识总结作为一名银行柜员,我深知工作的重要性,以及所需的专业技能和业务知识。
在此,根据我的多年工作经验,对银行柜员的工作技能和业务知识进行总结。
一、工作技能1.1 业务操作能力银行柜员需熟练掌握各项业务操作流程,包括开户、销户、存款、取款、转账、汇款等。
还需掌握各类金融产品的特点和操作流程,如定期存款、活期存款、理财产品等。
1.2 沟通协调能力银行柜员需具备良好的沟通协调能力,以便在与客户沟通时,能够准确理解客户的需求,并为客户恰当的金融产品和服务。
还需与同事、上级和其他部门保持良好的沟通与协作。
1.3 风险防范能力银行柜员在工作中,需具备较强的风险防范意识,严格遵守各项法律法规和内部规章制度,确保客户资金安全和银行声誉。
在办理业务过程中,要善于发现异常情况,并及时采取措施。
1.4 情绪管理能力银行柜员在工作中,难免会遇到客户投诉、不满等情况。
因此,具备良好的情绪管理能力至关重要。
在面对压力和挑战时,要学会调整心态,保持冷静,以积极的态度应对各种问题。
二、业务知识2.1 金融产品知识银行柜员需熟悉各类金融产品的特点、优缺点和适用客户群体。
例如,定期存款适合有固定收益需求的客户,而活期存款则适合随时可能使用资金的客户。
2.2 法律法规知识银行柜员需了解与银行业务相关的法律法规,如《中华人民共和国银行业监督管理法》、《中华人民共和国商业银行法》等。
在办理业务过程中,要遵守相关法律法规,确保合规经营。
2.3 会计知识银行柜员需掌握基本的会计知识,包括会计核算、账户管理、货币资金管理等内容。
这有助于柜员在办理业务时,准确理解和处理会计相关问题。
2.4 金融科技知识随着金融科技的发展,银行柜员需了解新兴的金融科技产品和服务,如移动支付、网上银行、区块链等。
这将有助于柜员更好地为客户与时俱进的金融服务。
三、总结作为一名优秀的银行柜员,需要具备扎实的业务知识和过硬的工作技能。
还需不断提升自己的沟通协调、风险防范和情绪管理能力,以更好地为客户专业、高效的金融服务。
银行柜面业务管理及管理知识
一、银行柜面业务简介
银行柜面是银行营业厅中客户进行咨询、办理业务的重要场所,
是银行与客户进行直接沟通的主要渠道。
银行柜面业务主要包括存款、取款、转账等日常银行业务,同时也包括贷款申请、理财产品介绍等
增值服务。
二、银行柜面管理
1. 客户服务
银行柜面工作人员应具备良好的沟通能力和服务意识,及时解答
客户疑问,提供专业的服务。
在高峰期能够有效组织排队,保证客户
办理业务的顺利进行。
2. 接待与处理
银行柜面工作人员应设立专门的接待窗口,及时受理客户办理业务的需求,同时要保证信息的安全性,避免客户信息泄露。
三、银行柜面管理知识
1. 业务知识
银行柜面工作人员应熟悉各项业务操作流程,能够准确无误地为客户办理业务,提供专业的咨询服务。
2. 安全风险管理
银行柜面存在一定的安全风险,工作人员需严格遵守操作规程,确保资金的安全性。
同时要警惕假币、假支票等欺诈行为,减少银行损失。
3. 客户关系管理
银行柜面工作人员应建立良好的客户关系,满足客户需求,提升客户满意度。
在处理客户投诉时,要及时妥善解决,维护良好的银行形象。
四、总结
银行柜面业务管理及管理知识对于银行的正常运营起着至关重要的作用。
只有经过专业的培训和不断的提升,银行柜面工作人员才能更好地为客户提供优质的服务,同时保障银行资金的安全和客户信息的保密性。
银行应不断加强对柜面操作规程的培训,提高工作人员的综合素质,以更好地适应银行业务发展的需求。
银行柜员的工作流程和规范管理内容总结简要作为一名银行柜员,我的主要工作职责包括为客户全方位的银行服务,包括但不限于账户开立、存款、取款、转账、汇款、贷款申请、信用卡办理、支付结算、财富管理等。
我必须在严格遵守银行规定和流程的确保客户的需求得到及时、准确、满意的解决。
我所在的环境是银行的前线营业厅,这里聚集了各类客户,他们的需求多样且紧急。
因此,我必须具备良好的沟通能力,以便在繁忙的工作中保持冷静、专注和高效。
为了确保工作的顺利进行,我还必须熟练掌握银行的各种业务系统和操作流程。
在部门方面,我所在的部门主要负责零售业务,这要求我必须对各类个人产品和服务有深入的了解。
与此我还要与多个部门进行协调,如信贷部、风险管理部、市场营销部等,以确保为客户一站式服务。
在日常工作中,我会按照既定的工作流程进行操作,这包括了解客户需求、收集必要的证件和资料、办理业务、审核资料、发放银行卡和凭证、解释政策和费用、解答客户问题等。
我还要严格遵守各项规范管理,如现金管理、印章管理、凭证管理、风险管理等,以保障银行和客户的安全。
举个例子,当一位客户前来办理转账业务时,我首先要确认客户的身份,然后询问转账金额和收款人信息,接着录入系统并核实转账金额,最后发放转账凭证。
在这个过程中,我必须确保每个环节准确无误,以避免给客户带来不便或给银行带来风险。
为了提高工作效率和质量,我还会定期参加培训和学习,以掌握最新的业务知识和技能。
我会根据客户反馈和业务数据分析,不断优化工作流程和服务质量。
作为一名银行柜员,我深知自己肩负着为客户优质服务的重要使命。
在未来的工作中,继续严谨、细心、热情地对待每一位客户,为银行的发展贡献自己的力量。
一、工作基本情况作为银行柜员,我的工作基本情况可以概括为以下几个方面:1.工作内容:我主要负责为客户日常银行服务,包括账户管理、资金存取、转账汇款、信贷业务、信用卡服务、投资理财等。
我还需定期进行账务核对和报表整理工作。
柜员业务知识点总结一、银行业务基础知识1. 银行产品和服务:柜员需要熟悉银行的各项产品和服务,包括存款业务、贷款业务、电子银行业务、外汇业务等。
了解各项产品和服务的特点、优势以及适用对象,能够以专业的态度向客户介绍并推荐相应的产品和服务。
2. 货币管理:柜员需要了解货币的基本知识,包括货币种类、面额、流通渠道等。
同时,柜员还需要对货币的真伪辨别技巧有一定的了解,确保不会受到假币的冲击。
3. 金融法律法规:柜员需要熟悉相关的金融法律法规,包括《中国人民银行法》、《商业银行法》、《存款保险条例》等。
要了解这些法规对银行业务的规范和约束,确保自己的业务操作符合法律规定。
二、业务操作流程1. 存款业务:柜员需要熟悉各类存款业务的操作流程,包括活期存款、定期存款、通知存款、大额存单等。
了解各类存款的特点和办理流程,能够为客户提供专业的存款咨询和服务。
2. 取款业务:柜员需要了解各种取款方式的操作流程,包括柜台取款、ATM取款、网上银行取款等。
要熟悉取款的限额、手续费等相关规定,确保客户能够顺利、便捷地完成取款操作。
3. 贷款业务:柜员需要了解各类贷款产品的特点和办理流程,包括个人贷款、企业贷款、房屋贷款等。
要熟悉贷款的申请条件、审批流程、还款方式等相关规定,能够为客户提供全面的贷款咨询和服务。
4. 外汇业务:柜员需要了解外汇买卖的相关规定和操作流程,包括外汇存取款、外汇牌价查询、外汇结算等。
要熟悉外汇业务的操作规程和风险防范措施,确保外汇业务的安全和合规。
5. 电子银行业务:柜员需要熟悉各类电子银行产品的功能和使用流程,包括网上银行、手机银行、电话银行等。
要能够为客户提供电子银行的注册、激活、使用指导等服务,确保客户能够便捷地享受电子银行的服务。
三、风险防范1. 防伪知识:柜员需要对各项银行业务中可能出现的假币、伪造支票、伪造信用卡等风险有一定的防范意识和技能。
要能够通过观察、摸索、辨别等方式,及时发现和处理各类伪造和变造的货币、金融票据、信用卡等。
前台柜员日常业务操作规范一、营业准备时间1、柜员着工装进入工作柜台,严禁携带包、手机等任何私人物品,工作桌面摆放整齐不得堆放杂物及与工作无关书籍等物品2、柜员凭自己的磁卡和密码登陆核心系统3、清点尾箱现金、重要空白凭证,核对无误后与业务印章、个人名章一起入钱箱加锁保管4、开启对讲机、验钞机、打印机等设备检查是否运行正常二、营业期间1、办理业务过程中精力集中,坚守岗位,无擅自离岗、串岗、聚谈闲聊、喧哗和笑闹现象。
2、因事离岗时应在营业窗口摆放暂停营业牌子,以提示客户。
3、办理业务过程中正确使用排队叫号机、对讲机,礼貌待客,杜绝大声喧哗或柜员之间闲谈与业务无关的话题。
4、前台柜员办理业务过程中不得中断业务接打私人电话,接打业务电话时应先告知正在办理业务的客户。
5、柜员业务处理完毕,现金应及时放入钱箱,柜面不得堆放现金。
6、柜员钱箱现金应及时整点、挑剔,不得对外支付不宜流通的人民币,大额现金应及时上缴库管员.7、柜员日间办理业务必须以真实、合法的原始会计凭证作为交易处理依据;受理业务依次一笔一清,一笔业务未处理完毕不得离柜,不得接受第二笔业务;8、当日业务当日处理,不得积压;柜员间的工作要协调,凭证传递要及时正确、交接清楚,不得随意压票和拒绝办理.9、业务操作中,要服从管理,若出现故障应立即向会计主管报告,不得擅自处理和不管不问;对会计主管监督发现的问题,柜员要立即纠正,若不纠正被事后检查或上级部门检查发现后,按照有关规定从严处罚;10、重要空白凭证按号码顺序使用,不得跳号,按规定用途和程序使用,规范登记重要空白凭证使用登记簿,每日核对确保证、实、簿相符。
使用计算机签发的重要空白凭证,不得手工填制,不得涂改,未经会计主管授权不得擅自重打、补打。
11、柜员凭柜员卡登陆操作系统,营业期间不得由他人代办业务,临时离岗签退操作系统,妥善保管柜员卡。
12、会计印章专人使用、专人负责,严禁在重要空白凭证上提前加盖业务印章,各类业务印章不得携带出本单位使用,印章保管人员变动应办理交接手续。
银行柜面业务操作规范手册第1章基本规定 (7)1.1 员工形象规范 (7)1.2 工作时间规定 (7)1.3 服务态度与礼仪 (7)第2章账户管理 (7)2.1 开户业务操作流程 (7)2.2 修改账户信息业务操作流程 (7)2.3 销户业务操作流程 (7)第3章存款业务 (7)3.1 现金存款业务操作流程 (7)3.2 支票存款业务操作流程 (7)3.3 电子转账存款业务操作流程 (7)第4章取款业务 (7)4.1 现金取款业务操作流程 (7)4.2 支票取款业务操作流程 (7)4.3 电子转账取款业务操作流程 (7)第5章转账业务 (7)5.1 系统内转账业务操作流程 (7)5.2 跨行转账业务操作流程 (7)5.3 境外汇款业务操作流程 (7)第6章结算业务 (7)6.1 支票结算业务操作流程 (7)6.2 汇票结算业务操作流程 (7)6.3 托收结算业务操作流程 (7)第7章信用卡业务 (8)7.1 信用卡申请及发放操作流程 (8)7.2 信用卡挂失及补办操作流程 (8)7.3 信用卡还款及销卡操作流程 (8)第8章电子银行业务 (8)8.1 网上银行操作流程 (8)8.2 手机银行操作流程 (8)8.3 自助设备操作流程 (8)第9章柜面贷款业务 (8)9.1 个人贷款业务操作流程 (8)9.2 企业贷款业务操作流程 (8)9.3 贷款还款业务操作流程 (8)第10章投资理财业务 (8)10.1 储蓄理财业务操作流程 (8)10.2 基金销售业务操作流程 (8)10.3 保险业务操作流程 (8)第11章国际业务 (8)11.1 外汇买卖业务操作流程 (8)11.2 国际汇款业务操作流程 (8)11.3 出入境金融服务操作流程 (8)第12章风险控制与应急处理 (8)12.1 防范洗钱和反恐融资操作流程 (8)12.2 银行卡盗刷应急处理流程 (8)12.3 系统故障应急处理流程 (8)第1章基本规定 (8)1.1 员工形象规范 (8)1.1.1 员工应保持仪表整洁,着装规范,符合公司形象要求。
银行柜员日常管理知识及业务管理操作指南一、银行柜员的日常管理知识1. 柜员岗位要求:银行柜员要求具备良好的沟通能力、服务意识和团队合作精神。
他们需要熟悉银行的产品和服务,并提供给客户合适的金融建议。
2. 业务规范要求:银行柜员应严格遵循相关法律法规和银行内部规定,确保业务操作符合规定。
他们需要保护客户的隐私,并妥善处理客户投诉和纠纷。
3. 风险防控意识:银行柜员要具备风险防控意识,对可能出现的风险进行预判和防范。
他们要对客户身份进行核实,确保业务的合法性和安全性。
同时,他们还应积极了解最新的金融风险,加强风险防控措施。
4. 信息安全保密知识:银行柜员需要了解金融信息的安全保密要求,严格执行相关规定。
他们要保护客户的个人信息,防止信息泄露和盗用。
同时,他们还要定期更新自己的知识和技能,提高自身的安全防范能力。
二、银行柜员的业务管理操作指南1. 业务办理流程:银行柜员要熟悉各项业务的办理流程,准确无误地办理客户的业务。
他们应熟悉开户、存取款、转账、贷款、理财等业务的操作细节,并掌握相关系统的使用方法。
2. 业务咨询与引导:银行柜员应主动为客户提供业务咨询和引导服务。
他们要了解客户的需求,根据客户的资金状况和风险承受能力,给予恰当的建议和推荐。
3. 业务风险评估:银行柜员要根据客户的资金来源和用途,对业务风险进行评估。
他们需要了解各项金融产品的特点和风险,向客户进行风险提示,并帮助客户做出明智的投资决策。
4. 客户服务质量管理:银行柜员要注重客户服务质量管理,提高服务水平和客户满意度。
他们应礼貌待客,及时响应客户的需求,并尽可能为客户提供更好的服务体验。
5. 业务纠纷处理:银行柜员要能够妥善处理业务纠纷,保护客户利益和银行声誉。
他们应主动与客户沟通,了解客户的意见和诉求,并积极与相关部门协调解决问题。
总之,作为银行柜员,他们需要具备一定的管理知识和业务管理操作技能。
只有通过不断的学习和实践,提高自身的综合素质,才能更好地履行自己的职责,为客户提供优质的金融服务。
{业务管理}银行柜员日常管理知识及业务管理操作指南(10)支票正面记载“不得转让”字样的,是否背书转让;(11)支票是否已办理挂失止付。
2、柜员审查并验印无误,启动“1103单位活期存款支取”交易,功能选择“录入”,交易类别选择“2-转账”,录入相关信息。
支票作借方记账凭证,进账单第二联作贷方记账凭证,3、柜员复核启动“1103单位活期存款支取”交易,功能选择“复核”,交易类别选择“2-转账”,录入相关要素,提交主机成功后,在支票反面打印对公支取认证。
二、出票人开户营业机构受理出票人或持票人提示付款1、操作流程(1)柜员收到出票人或持票人交来的转账支票和进账单时,应按规定的要求进行审查。
(2)柜员审核无误后,启动“1103单位活期存款支取”交易,根据收款人是否在本系统开户在交易类别栏选择“2-转账、3-交换提出”,录入支票信息。
(3)柜员复核启动“1103单位活期存款支取”交易,功能选择“复核”,录入支票信息。
2、注意事项(1)有交换席位的机构,审核票据无误后,柜员启动“1103单位活期存款支取”交易,类别栏选择“2-转账”,收款人账号输“001同城票据交换清算户”或“232同城票据交换待提出挂账户”。
(2)无交换席位的机构,审核票据无误后,柜员启动“1103单位活期存款支取”交易,类别栏选择“2-转账”,收款人账号输入“233同城票据交换转销挂账户”,通过内部传递方式将进账单第二联通过内部传递给有交换席位的机构。
三、持票人开户营业机构受理出票人为本系统转账支票1、操作流程柜员收到持票人交来的出票人为本系统的转账支票和两联进账单,经审查无误后,在进账单第一联加盖“受理他行票据专用章”退持票人,启动相应交易办理。
2、注意事项属不同交换机构间的,柜员启动“7002传票录入”、“7003传票复核”交易,借记:“001同城票据交换清算户”,贷记:“233同城票据交换转销挂账户”。
隔场未退的,启动“1102单位活期存款存入”交易录入单位户,内部账号输“233同城票据交换转销挂账户”,凭证种类为“特种转账贷方凭证”。
四、出票人开户行收到同城票据交换提入转账支票1、出票人开户行收到同城票据交换提入转账支票时,应按照规定进行审查是否需要退票。
2、审核无误后,比照上述流程处理。
3.注意事项(1)如复核过程中出现余额不足提示的,复核人员须作记录,以便及时通知客户或将其作退票处理。
(2)由于非透支原因需要退票的,柜员启动“4603退票确认”交易,录入支票号码、金额及提入行号、退票理由等,根据系统提示打印退票理由书,由交换人员提出交换。
(3)所有的退票,必须在“4614”场次切换之前完成。
五、持票人开户行受理持票人送交他行支票1、操作流程(1)柜员收到持票人送交的他行支票和两联进账单时,按规定审查无误后,第一联进账单加盖“受理他行票据专用章”交持票人。
(2)柜员启动“1102单位活期存款存入”交易,交易类别选择“3-交换提出”,录入支票信息。
(3)柜员复核启动“1102单位活期存款存入”交易,录入相关信息进行复核。
(4)柜员复核提交主机成功后,比照“同城票据清算”操作流程进行转销处理。
2、注意事项采用转账交换模式,分以下两种情况:(1)有交换席位的机构,审核票据无误后,柜员启动“7002传票录入”、“7003传票复核”交易,借记:“001同城票据交换清算户”,贷记:“233同城票据交换转销挂账户”。
隔场未退的,启动“1102单位活期存款存入”录入单位存款户,内部账号输“233同城票据交换转销挂账户”,凭证种类为“特种转账贷方凭证”。
(2)无交换席位的机构,审核票据无误后,不作账务处理,仅将票据和进账单第二联通过内部传递给有交换席位的机构,隔场未退的,有交换席位的机构柜员启动“1102单位活期存款存入”交易记入无交换席位机构单位存款户。
六、收款人为本行储蓄或信用卡个人存款户比照上述操作流程进行处理。
现金支票业务产品名称:现金支票业务产品定义:出票人签发的,委托办理支票存款业务的银行或者其他金融机构在见票时无条件支付确定的金额给收款人或者持票人的票据。
支票上印有现金字样的为现金支票,现金支票只能用于支取现金。
使用范围:经中国人民银行当地分支机构批准办理支票结算业务的银行机构开立可以使用支票的存款账户的单位和个人,在同一票据交换区域的各种款项结算可以使用支票。
审查要点:支票是否真实、凭证基本要素是否齐全、是否涂改。
风险提示:现金支票不能背书转让。
操作流程:一、审核内容:1、柜员收到现金支票后,应首先审查以下内容:(1)是否本行出售的支票,是否真实,是否超过提示付款期限;支票的提示付款期限自出票日起10日,但中国人民银行另有规定的除外。
(2)支票填明的持票人是否在本行开户,持票人的名称是否为该持票人,与进账单上的收款人名称是否一致;(3)出票人账户是否有足够可以支付的款项;(4)出票人的签章是否符合规定,是否与预留银行的签章相符;(5)支票的大小写金额是否一致,与进账单的金额是否相符;(6)支票必须记载的事项是否齐全,出票金额、出票日期、收款人名称是否更改,其他记载事项的更改是否由原记载人签章证明;(7)持票人递交的支票,支票背面是否作委托收款背书,签章是否符合规定;(8)支票的出票日期是否使用中文大写,书写是否规范;(9)支票正面记载“不得转让”字样的,是否背书转让;(10)支票是否已办理挂失止付。
2、如收款人持现金支票支取现金时,还应审查以下内容:(1)是否在本行开立可支取现金的账户,是否本行出售的支票,是否真实,是否挂失;(2)收款人是否在支票背面“收款人签章”处签章,其签章是否与收款人名称一致;(3)是否符合国家现金管理的规定;(4)收款人为个人的,还应审查其有效身份证件,是否在支票背面“收款人签章”处注明有效身份证件名称、号码及发证机关;二、柜员审核并验印无误后,启动“1103单位活期存款支取”交易,交易类别选择“1-现金”,输入付款金额,系统联动“9993现金出纳主交易”,柜员在收付别栏选择“1-付”后,系统返回“1103单位活期存款支取”交易,继续录入相关信息。
三、另一柜员审核无误后,启动“1103单位活期存款支取”交易,录入相关信息,复核提交主机成功后,在现金支票上打印出交易流水号,将现金支票交录入柜员。
四、系统再次联动“9993现金出纳主交易”,柜员按支票金额进行配款,将现金交收款人。
五、注意事项1、如为一笔多单交易,系统根据对应业务交易的金额自动累加并与“9993现金出纳主交易”中输入金额进行核对,如金额不等系统自动做出提示,直至交易处理全部完成。
系统支持多单交易最多不超过5笔。
2、收款人为个人的,若款项为小额劳务报酬或其他合法收入的,需提供合法证明,如完税证明等)。
3、属提取大额现金的,需填制“大额现金支取登记审批表”,并根据金额大小由相关人员审核签字。
银行汇票产品名称:银行汇票业务产品定义:银行汇票是出票银行签发的,由其在见票时按照实际结算金额无条件支付给收款人或者持票人的票据。
银行汇票的出票银行为银行汇票的付款人。
使用范围:单位和个人各种款项结算,均可使用银行汇票。
银行汇票可以用于转账,填明“现金”字样的银行汇票也可以用于支取现金。
审查要点:解付银行汇票时应注意审核汇票专用章是否清晰、密押编制是否有误、收款人账号户名是否相符等。
风险提示:对出票金额较大、疑点较多的汇票,应注意进行查询。
操作流程:一、银行汇票出票银行汇票签发分为本机构自行签发银行汇票、跨机构签发银行汇票和代理其它商业银行签发汇票。
(一)汇票机构出票1、转账方式签发银行汇票(1)单位签发汇票①柜员收到申请人递交的汇票申请书第二、三联,经审核、验印无误后,启动“4110银行汇票出票”交易,功能选择“1-录入”,交易类别选择“2-转账”,交易方式选择“1-自行签发”,凭证种类按收款人兑付地点选择“1-全国汇票”,支取类别选择“2-转账”,费用收取标志栏按是否属于系统自动计算,选择“1-系统自动计算、2-柜员输入”(如费用收取标志选择“2-柜员”时,柜员应按收费标准输入手续费、邮电费),费用支取栏选择“2-转账”,申请人、收款人信息按汇票申请书上填列进行录入,录入成功,柜员在汇票申请书加盖验印、记账员名章,并在银行汇票第一联加盖经办人名章后,将一式两联汇票申请书及一式四联空白银行汇票凭证一并交复核柜员。
②换人审核验印无误后,启动“4110银行汇票出票”交易,功能选择“5-复核”,根据汇票申请书上填列的内容输入要素,提交主机成功后依次打印银行汇票、业务收费凭证、交易流水号(汇票申请书第二联背面)、销账挂账资料。
③若汇票打印不清或格式有问题,由录入柜员启动“4112银行汇票重打”交易重新打印,系统自动销记表外账。
柜员在作废的汇票上加盖作废章,作汇票申请书的附件。
需要编押的全国银行汇票,交编押人员编押后,柜员启动“4113银行汇票密押打印”交易,在汇票第一、二、三联“多余金额栏”上方打印密押。
④柜员将打印的银行汇票一式四联及汇票申请书交压数机保管人员,压数机保管人员审核无误后,在汇票第二联“实际结算金额栏”小写金额上端用压数机压印出票金额。
⑤印章管理人员在汇票第二联加盖汇票专用章并由授权的经办人盖章。
⑥柜员复核汇票无误后,将汇票第二联和第三联交给申请人,并由申请人在申请书第三联备注处签收。
⑦银行汇票第一、四联交指定柜员专夹保管。
(2)个人签发汇票①使用个人活期储蓄存款或银行卡存款办理转账签发汇票的,柜员收到申请人递交的汇票申请书、活期存折或银行卡审核无误后,启动“4110银行汇票出票”交易,功能选择“1-录入”,交易类别选择“K-对私结算业务”,账号类别按客户提供的活期存折、银行卡或个人支票户进行选择,交易方式选择“1-自行签发”,凭证种类按收款人兑付地点选择“1-全国汇票”,支取类别按是否办理现金汇票选择“1-现金、2-转账”,输入申请人名称、申请人账号等需输入的要素后,系统自动读取客户数据,在费用收取标志栏按是否属于系统自动计算,选择“1-系统自动计算、2-柜员输入”(如费用收取标志选择2-柜员输入时,柜员应按收费标准输入手续费、邮电费),费用支取栏选择“2-转账”,申请人、收款人信息按汇票申请书上所填列进行录入。
②打印储蓄取款凭条,联动“1162补登存折”打印存折内页。
③其他操作流程同单位账户转账签发银行汇票出票。
(3)注意事项①汇票作废重打必须为非系统、非人为原因导致打印不符(如打印机故障),并由原录入柜员启动“4112”交易。
如果汇票签发错误,需要进行“0088”交易冲正的,必须在“0034”或“4112”交易前进行,否则只能对该汇票作“未用退回”处理。
②全国汇票须在汇票号码右上方加盖“请划付*****行(代理清算行联行行号)”戳记(目前系统不自动打印)。