零售学期末考试复习重点
- 格式:doc
- 大小:65.50 KB
- 文档页数:11
零售学复习提纲整理名词解释:1、零售(P1)零售(retailing)是指将商品和相关服务直接销售给最终消费者,从而实现商品和服务的价值的一种商业活动。
它是商品分销过程的最终环节。
2、商业特许经营(P29)商店特许经营是指拥有注册商标、企业标志、专利、专有技术等经营资源的企业(以下称特许人),以合同形式将其拥有的经营资源许可其他经营者(以下称被特许人)使用,被特许人按照合同约定在统一的经营模式下开展经营,并向特许人支付特许经营费用的经营活动。
3、专业店(P42)以集中经营某一大类商品地零售业态,经营地点一般在居民区或城市市区,并且具备丰富专业知识的销售人员和适当的售后服务,满足消费者对某类商品的选择性需求的零售店铺。
4、商圈(P129)从企业微观角度:零售店销售的区域范围。
从城市宏观角度:商圈不但可以延伸到地区,甚至延伸到整个城市,与城市的商业辐射能力等概念相近。
5、手风琴理论(P55)手风琴理论(accordion theory)不满于零售转轮理论(p52)以价格和成本的变化解释零售业态的演变,提出影响零售业态演变的决定性因素是零售组织的商品组合。
这一理论认为,零售业态的演变是零售网点提供的商品组合由宽变窄,再逐渐由窄变宽,就像拉手风琴交替变换的过程。
这一理论由此得名。
6、专卖店(P46)专门经营或授权经营制造商品牌或中间商品牌,适应消费者对品牌选择性需求和中间商品牌的零售业态。
7、OUTLETS(奥特莱斯)(P49)奥特莱斯英文全称是factory outlet center,最早诞生于美国,它是由生产企业首创并推广的一种零售业态。
在一个面积较大的卖场内,有很多生产企业以低于商业售价的价格跨行业经营服装为主的各种品牌商品。
8、品类管理(P154)品类(category)是指消费者认为相关且可相互替代的一组特殊商品或服务。
品类管理是把所经营的商品分为不同的类别,并把每一类商品作为企业经营战略的基本活动单位进行管理的一系列相关活动。
零售学考试复习资料第一章@\零售商:指以零售活动为基本职能的独立的中间商,介于制造商批发商与消费者之间,以盈利为目的从事零售活动的组织。
@\零售组织演化规律的理论有哪些?1.零售轮转理论2.手风琴理论3.自然淘汰理论4.辨证过程理论5.生命周期理论6.商品攀升理论@零售商的职能:1.商品交易职能2.储存商品及承担风险职能3.服务职能 4.诚信职能@零售活动具有什么特点?1.交易次数多,但平均每笔交易金额少2.零售多为当面挑选的现货交易3.零售交易中,消费者多表现为较强的随机性4.零售商提供的商品种类具有一定的广度,品种具有一定的深度5.零售活动不仅可以在店铺内进行,亦能以无店铺方式进行@零售业的核心要素有哪些?——竞争、环境、顾客第二章@\商圈:指商店吸引其顾客的地理区域,也就是来店购买商品的顾客所居住的地理范围。
@主要商圈(核心商圈):这是企业的优势圈,按市场占有率标准,该区域范围内,企业的市场份额一般在50%以上。
按照销售额贡献度标准,该区域范围内实现的销售额占到本店销售总额的70%以上,容纳零售店50%—80%的顾客,它与其他零售店(无论隶属自家公司,还是其他公司)的商圈一般不会重叠。
@雷利法则:其中心观点是:具有零售中心的两个城市,从位于它们中间的某一分界点处,所吸引的交易量与各自城市的人口成正比,而与从分界点到市场的距离成反比。
@零售饱和理论:对某类商品而言,任何商品只能容纳一定数量的商店或一定的营业面积。
一个市场中的商店饱和是指现有商店设施被有效地利用,恰好能满足顾客需要的状况。
@商圈的影响因素有那些?外部环境因素:1、家庭与人口因素。
2、产业结构。
3、交通状况。
4、城市规划。
5、零售店铺聚集状况及商业区的形成。
内部因素:1、商店规模。
2、商品种类。
3、商品多样性。
4、比较价格。
5、适应环境情况。
6、企业经营水平及信誉。
@店址选择的影响因素与评价方法有哪些?*影响因素:1、地点类型。
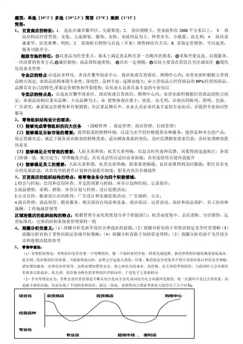
选择1*10,填空1*10,都是quiz里的,简答5*8分,论述3*10,分析题1*10,分析题是书上案例,有两个小问题第一章:1.零售为什么是高科技行业,2.零售组合的内容1.零售为什么是高科技行业,零售业是通过高科技信息系统进行客户信息和商品信息数据挖掘、精确营销来分析顾客当前和未来需求,并满足顾客需求的行业.一个完善的零售业不仅包括信息系统、物流系统、门店运营、总部管理体系方面的高科技投入,而且客户信息管理与分析等结合的, 精确把握企业投入产出曲线所在的区段,利用高科技手段来监控反馈、来不断调整,不断逼近企业投入产出比最高的区间,是零售业是高科技企业的核心机理所在2.零售组合的内容零售组合的6个要素——产品、价格、环境、服务、广告、店址第二章:1.零售业态种类,术语 2.百货店如何应对来自其它业态的竞争1.零售业态种类,术语1,零售业态是指零售业为满足不同的消费需求而形成的不同的经营形态。
包括:百货商店,超级市场,专业店,便利店,仓储式商店,购物中心,无店铺零售。
2, 百货商店应对来自其它业态的竞争方法:1,整合调整资产,建立规模,获得竞争优势。
2,对外根据客户类型重新确定目标市场,细分市场, 采用能顾客欢迎的商品品类及产品组合, 改善运营并提高效率和执行力;对内评估品类战略及角色、品类内部产品组合、定价及促销策略、以及空间分配,从而尽可能提高每平方英尺销售空间的利润率3, 优化店铺网点,改善店铺运营,提升店铺体验.针对目标客户群提供补充性服务,创造相关体验;给店铺团队销售培训, 体验销售; 通过商品陈列,创建独特的、差异化的店铺体验。
4,业态多元化及新业态开发。
百货商店应当通过业态多元化以及新业态开发,挖掘客户需求,从而发现其他增长机会。
5,提升销售及运营规划流程,缩短“开发—消费”的周期时间,管理技术化使供应链变得更加高效,更加快速、灵活、透明。
第三章:1.影响消费者购买时收集信息的因素有哪些,2.多因素态度模型的应用,3.购买决策的类型1.影响消费者购买时收集信息的因素有哪些,1, 影响消费者购买时收集信息的因素有:商品价格,信息收集成本,品牌差异及变化,购物环境,时间可获性2, 多因素态度模型的应用3,购买决策的类型:1、经济型消费者2、被动型消费者3、认知型消费者4、情绪型消费者第四章:1.选址为什么重要,2.shopping mall怎样与他人竞争,怎样发展1,零售店店址选择的重要性主要表现为:第一,零售店址选择是零售企业一项重大的、长期性的投资。
第一章 零售导论第一节 零售及零售业一、零售零售:向最终消费者个人或社会集团出售生活消费品或非生产性消费品及相关服务,以供其最终消费之用的全部活动。
定义包括以下几点:◆ 零售是将商品及相关服务提供给消费者作为最终消费之用的活动。
◆ 零售活动不仅向最终消费者出售商品,同时也提供相关服务。
◆ 零售活动不一定非在零售店铺中进行,也可以利用一些使顾客便利的设施及方式进行。
◆ 零售的顾客不限于个别的消费者,也包括集团消费者,非生产性购买的社会集团也可能是零售顾客。
二、零售商活动零售商:指以零售活动为基本职能的独立中间商,介于制造商、批发商与消费者之间,以盈利为目的从事零售活动的组织。
零售商活动特点:◆ 交易规模小,交易频率高◆ 即兴购买多,且受情感影响较大◆ 去商店购物仍是顾客的主要购物方式零售商活动组合要素:三、零售业零售业:指以向最终消费者(包括个人和社会集团)提供所需商品及其附带服务为主的行业。
◆零售业是一个国家最古老的行业之一◆零售业是一个国家最重要的行业之一◆零售业是反映一个国家和地区经济运行状况的晴雨表◆零售业是一个国家和地区的主要就业渠道◆现代零售业是高投资与高科技相结合的产业第二节零售组织发展规律一、零售组织分类1、独立商店—数量多,容易进入,执照好办美国占销售额40%,中国占总数90%优点:小型商店投资少,开办简单,选址灵活,经营费用低,专业化,顾客关系密切缺点:规模小,议价能力低,商圈小,连续性无法保证,竞争压力大重点:提供舒适的购物氛围,顾客满意,口头传播,注意不必追求过多的顾客和价格战2、直营连锁店(沃尔玛-许多连锁超市)特点:集中采购和集中决策优点:议价能力强,容易扩大知名度和商圈范围,专业化管理,利用现代管理手段,规模效应。
缺点:缺乏灵活性,不能适应不同地区需求,投资大,控制力弱。
3、特许经营(加盟)--涉及受许人与特许人之间的合同协议,协议允许受许人在既定的名称下,根据既定的经营模式展开特定形式的经营。
零售学复习资料零售学一、名词解释(4分x5=20分)百货商店:是指经营包括服装、鞋帽、首饰、化妆品、装饰品、家电、家庭用品等众多种类商品的大型零售商店。
零售业态:是指零售商为满足不同的消费需求而形成的不同的经营形态,是零售商的经营方式的外在表现,它是由零售商的目标市场、选址策略、卖场规模、商品结构、价格水平、购物氛围、服务功能等多种要素组合构成的。
同质竞争:是指同一零售业态之间或相同经营风格之间零售商的直接竞争。
异质竞争:是指销售同一类商品的不同零售业态之间的竞争。
多元化扩张:是指零售商进入一个全新的领域,试图在这一领域再一次演绎成功。
全球化战略:是指零售商将母公司成功的经营模式移植到各国的分公司中,即在不同的国家复制同样地商店,并让所有商店采取一致的市场态度。
分散采购:是指采购权分散到各个部门或各个分店,由零售商的各商品部门或分店自行组织采购。
集中采购:又称中央采购,是指采购权限高度集中于商店总部或连锁总部,由零售商设置专门的采购机构和人员统一采购商店的商品,商品分部或分店则专门负责销售,与采购脱离。
零售广告:是零售商以付费的非人员的方式,向最终消费者提供关于商店、商品、服务、观念等信息,以影响消费者对商店的态度和偏好,直接或间接地引起销售增长的沟通传达方式。
零售促销:是指零售商为告知、劝说或提醒目标市场的顾客关注企业任何方面的信息而进行的一切沟通联系活动。
二、简答题(6分x5=30分)1、简述零售活动的特点特点:1交易规模小,交易频率高2即兴购买多,且受情感影响较大3去商店购物仍是顾客的主要购物方式2、零售组织按所有权性质划分有哪些特点?按所有权性质划分有:独立商店、直营连锁商店、特许连锁商店、租赁商品部、垂直营销系统、消费者合作社。
独立商店的特点:投资少、开办简单、选址灵活、经营费用低、经营专业化、经营效率较高、容易与顾客建立亲切的关系;规模小、商圈较小、难以扩大经营、过分依赖业主的个人经验、难以降低成本。
1.零售的定义:向最终消费者个人或社会集团出售生活消费品或非生产性消费品及相关服务,以供其最终消费之用的全部活动。
2.零售轮转理论:零售组织变革有着一个周期性的、像一个旋转的车轮一样的发展趋势。
其建立在四个基本前提上的:1.存在许多对价格第三的购物者,他们愿意舍弃顾客服、广泛的备选商品和方便的店址,追求较低的销售价格。
2.价格敏感型顾客的忠诚度通常为零,而愿意转向售价更低的零售商。
3.新型零售商通常比现有零售形式运营成本更低。
4.随着零售商沿轮转攀升,通常能带来销售增长、目标市场扩大和商店形象的改变。
3.零售业态的定义:指零售商为满足不同的消费需求而形成的不同的经营形态。
(是零售商的经营方式的外在表现,它是由零售商的目标市场、选址策略、卖场规模、商品结构、价格水平、购物氛围、服务功能等多种要素组合构成的。
)4.零售业态商店与零售业种商店的区别:零售业种,就是按所经营的商品类型划分或组建的零售商店。
1.目的不同。
业种商店的主要目的是推销自己所经营的商品,而业态商店的目的主要是为了满足目标顾客的需求。
2.核心不同。
业种商店的经营是以商品为核心,而业态商店的经营是以顾客为核心,体现了营销观念由销售导向向消费导向的转变国。
3.经营重点不同。
业种商店强调的是卖什么,而业态商店强调的是怎么卖。
5.零售策略组合也是零售业态的内在组合要素,包括目标顾客、商品结构、价格策略、服务方式、店铺环境等因素。
6.竞争优势定义:是指零售商拥有不同于竞争对手的独特能力,这一能力使其在某一零售市场上处于领先地位,能超越竞争对手的某些方面而赢得消费者。
7.SWOT分析是在制定竞争战略之前,零售商往往要采用SWOT分析对组织的外部环境和内部资源进行深入分析,而而找出组织的优势、劣势、机会和威胁,以便确立企业的目标市场,选择自己的竞争战略。
8.三大竞争战略:成本领先战略、差异化战略、目标集聚战略。
6. 成本领先战略、差异化战略和目标集聚战略是赢得竞争优势的三种基本战略。
第一篇零售概述第一章零售导论一,零售:向最终消费者个人或社会集团出售生活消费品或非生产性消费品及相关服务。
二,零售商:是指零售以零售活动为基本职能的独立中间商,介于制造商、批发商与消费者之间,以盈利为目的从事零售活动的组织。
三:零售组织的分类(一)按零售组织的目标市场及经营策略不同划分:1,百货商店;2,超级市场;3,便利店;4,仓储式商店;5,专业店;6,专卖店;7,折扣商店;8,杂货店;9目录展示室(二)按零售组织是否设立门店来划分1,有店铺零售2,无店铺零售(邮购、上门销售、电话订购、电视销售、网络商店、自动售货机、流动商贩)(三)按零售组织所有权性质来划分1,独立商店;2,直营连锁店;3,特许连锁店;4,租赁商品店;5,垂直营销系统;6,消费合作社。
四,零售组织演化规律理论1、零售轮转理论:零售组织变革有着一个周期性的、像一个旋转的车轮一样的发展趋势。
2、手风琴理论:零售组织的经营范围从综合到专业,再从专业到综合,如此循环往复,一直继续下去。
3、自然淘汰理论:零售组织的发展变化必须与社会经济环境相适应,诸如生产结构、技术革新、消费增长及竞争态势等。
零售组织越适应这些环境变化,越是能生存下去,否则将会自然地被淘汰或走向衰落。
4、辩证过程理论:各零售组织面对对手的竞争相互学习并趋于相同。
5、生命周期理论:随着时代的发展,每一种零售组织都将经历创新期、发展期、成熟期、衰退期四个阶段。
6、商品攀升理论:当零售组织增加相互不关联的或与公司原业务范围无关的商品和服务时,即发生了商品攀升。
第二章现代零售业态介绍一,零售业态与零售业种(一)零售业态1,概念:零售企业为满足不同的消费需求而形成的不同的经营形态,是零售商的经营方式的外在表现,它是由零售商的目标市场、选址策略、卖场规模、商品结构、价格水平、购物氛围、服务功能等多种要素组合构成的。
2,主要特征1)、它是一种零售经营理念和经营方式的外在表现,这种经营理念和经营方式让消费者容易识别;2)、这种经营理论和经营方式是根据不同消费需求和目标顾客而形成的,每一种零售业态都是为了满足某一特定目标市场需求而存在的;3)、目标市场需求决定了零售商店的经营效率,只有采取与目标市场需求相适应的零售业态形式,零售商店的经营才是有效益的,否则很难立足。
复习题问答题1、零售业开发自有品牌具有什么优势?信誉优势、价格优势、终端陈列优势、商品特色优势、信息领先优势(自己扩展)2、零售业服务水平设计应考虑哪些因素?1、商店定位及经营策略-2、竞争对手的服务水平3、经营的商品特点-不同商品伴随的服务不同,如技术商品的培训服务4、顾客的承受能力-经济和道德承受能力5、服务的成本和效果不同消费者不同3、零售业竞争优势来源有哪些?1.商品,商品因素是其它因素的基础,其它各因素只有围绕商品这一核心因素来展开才能发挥应有效应2.服务,服务水平和服务项目成了顾客选择商家的一个重要因素。
3.店址与购物体验,店址对于零售商的成功是一个关键性的因素,好的位置是零售商的一笔无形资产,将源源不断地带来可观的赢利,为其赢得一种长远的优势。
4.低成本运作,零售商要以更低的成本来提供与其竞争对手同样的商品质量和服务,那它就既能获得比其竞争对手更高的边际利润,同时又能使用潜在的利润来吸引更多的顾客,并增加销售额。
5.信息管理系统,发挥着大量数据收集和处理的功能,使零售商制定更好和更有效的决策。
4、号称“价格杀手”的商店如何运行价格策略?1、先入为主,努力营造价格低廉的第一印象2、实行差别毛利率定价法3、严格控制敏感商品价格水平4、精心挑选“磁石”商品,常年不断进行特价销售5、采用多种促销降价策略,不断变化价格注意点6、将低价促销策略与其他促销策略联合使用,增大促销效果5、集中采购和分散采购的制度各有什么优缺点?集中采购:优点:(1)可提高零售商在采购谈判中的议价能力;(2)可以降低采购费用;(3)保持企业统一形象,易策划实施整体营销活动;(4)提高采购效率和店铺的营运效率;(5)配送体系的建立降低了连锁店仓储、收货费用;(6)可以规范采购行为。
缺点:(1)购销容易脱节;(2)采购人员与销售人员合作困难,销售人员积极性难以充分发挥,较难维持销售组织的活力;(3)责任容易模糊,不利于考核。
题型:单选(10*2`)多选(10*2.5`)简答(5*8`)案例(1*15`)简答:1、 百货商店的特征:1. 选址在城市繁华区、交通要道;2. 商店规模大,营业面积在5000平方米以上; 3.商品结构以经营男装、女装、儿童服装、服饰、衣料、家庭用品为主,种类齐全、少批量、高毛利;4. 商店设施豪华,店堂典雅、明快;5. 采取柜台销售与自选(开架)销售相结合方式;6. 采取定价销售,可以退货;服务功能齐全。
超级市场的特征:○1以食品为经营重点,基本上满足食品购买者一次购齐的要求;○2采取开架自选、自我服务、一次结算的售货方式;○3廉价销售,商品周转速度快; ○4具有一定规模;○5店址主要设在居民住宅区或郊区 ○6现代化设备及管理专业店的特点:○1选址多样化,多设在繁华商业中心、商店街或百货商店、购物中心内; ○2营业面积根据主营商品特点而定; ○3商品结构体现专业性、深度性、品种丰富,选择余地大; ○4主营商品占经营商品的90%;经营的商品、品牌具有自己的特色;采取定价销售和开架销售; ○5从业人员需具备丰富的专业知识 专卖店的特点是:○1选址在繁华商业区、商店街或百货商店、购物中心内;○2营业面积根据经营商品的特点而定;○3商品结构以著名品牌、大众品牌为主;○4 销售体现在量小、质优、高毛利;○5商店的陈列、照明、包装、广告讲究;○6采取定价销售和开架销售;○7注重品牌名声、从业人员必须具备丰富的专业知识,并提供专业知识性服务2、 零售组织结构设计的要求:(1)能够完成零售组织的四大任务 (战略管理 、商品管理、商店管理、行政管理)(2)能够满足目标市场的需要;提供舒适的购物环境;以适当水平的价格提供各种服务;提供品种齐全的产品;保证货源充足;满足下属各商店顾客的特殊需求;适应顾客需求的变化;及时反馈顾客需求信息;及时处理顾客投诉意见(3)能够满足公司管理的需要:人际关系和谐;权责关系明确;信息及时传递和反馈;决策得到迅速执行;各部门协调一致,配合适当;管理幅度合适;具有灵活性以适应业务拓展;具有连续性以便内部提升(4)能够满足员工的需要:人际关系和谐;权责关系明确;联系渠道畅通;良好表现得到及时激励;职位具有充分的发展前途;具有有序的晋升计划和内部提升制度;职务内容具有挑战性3、 百货商店的组织结构的特点:将零售业务分为四个职能领域:1.财会与控制:信用和信用审查、开支的预算与控制、库存计划和控制、记录保存;2.商品销售:采购、销售、库存计划与控制、设计促销活动;3.公关宣传:橱窗设计店内陈列、广告设计和实施促销活动、广告调研、公关;4.商店管理:商品保管、顾客服务、购买商店自用品和设备、商店保洁、运营活动、商店和商品保护、员工培训和报酬、工作场地管理等区域连锁店的组织结构的特点:根据管理专业化程度划分多个职能部门;权责高度集中,总店采购、分店销售;运营标准化;完善的控制系统使管理保持一致4、 商圈分析的意义:(1)商圈分析是新开商店合理选址的前提;(2)商圈分析有助于零售店制定竞争经营策略(3)商圈分析有助于零售店制定市场开拓策略;(4)商圈分析有助于加快资金周转;(5)商圈分析有助于为开设分店和连锁店提供参考 5、 零售学理论:(1)零售轮转理论:零售组织变革有着一个周期性的、像一个旋转着的车轮一样的发展趋势。
零售学重点归纳第一章零售企业概述(一)零售企业的含义:零售企业是指位于商品流通的终端环节,直接将商品和服务销售给消费者的独立的经济组织(二)零售企业的类型1、按业中分类(卖什么)2、按业态分类(卖给谁、怎么卖)食杂店、专业店、便利店、百货店、超市、购物中心、大型综合超市(便利、两面性)、折扣店、仓储商店批发、网上购物及其他、专卖店、商品交易市场第三节现代零售企业的发展趋势一、现代零售企业的发展趋势1、规模化两极化2、业态多样化、复合化(大型企业集团多业态经营)3、选址郊外化(原因)4、品牌自有化5、组织连锁化6、配送社会化7、信息社会化8、资本国际化9、管制规范化原因:1、伴随城市化的过程,城市人口向郊外迁移,商业要顺应人口的流向2、城市市场饱和,过度竞争导致盈利困难同时地价高成本高,经营困难。
3、城市内交通拥堵严重4、郊外商业网点发展空间大,地价低品牌自有化(零售商自己开发设计的)好处1、有针对性满足消费需要2、能够保证商品质量3、减少生产环节,增加生产环节的利润,增加经济利益4、自行组织生产,降低成本获得低价格的竞争优势5、自有品牌借助于企业品牌的优势迅速扩大市场第二章零售企业基本素质第一节企业的概念及特征(一)商业企业是指在社会再生产过程中专门从事商品交换和服务活动的独立的经济组织社会再生产过程:生产→交换→分配→消费第二节零售企业的基本素质一、零售企业的构成要素(一)基础要素:资金、设备及土地、商品和服务、人员、信息、技术、经营与营销、管理综上:企业设立与经营的必要条件企业生存和发展的重要性基础(二)主导要素(决定着基础性要素的素对企业成败起决定性作用)知识、科技、文化(三)衡量企业素质的标准定义:构成企业的各要素有机结合而产生的各种能力1、衡量企业素质高低的八种能力(衡量企业素质高低的标准)经营能力、盈利能力、应变能力、竞争能力、发展能力、学习能力、创新能力、核心能力(能够给企业带来强大的持久的竞争优势的独特能力)特征:独一无二的,不易被模仿的,获得差异化竞争优势有效性,在创造顾客价值方面与竞争对手有先天优势(四)零售企业构成要素的组合基础要素>主导要素>能力要素>核心要素第三章零售企业经营与管理职能(一)经营基础要素经营主体:企业经营客体:企业内部调教和外部环境要素经营活动:经营主体与客体有机结合,为实现经营目标而进行的全部活动经营过程:经营要素投入,经营管理活动及经营效益产出的循环运行(二)零售企业经营活动过程经营要素投入→经营管理活动→经营效益产出过程的循环运行(三)对竞争者的三种态度:1、在充分了解竞争者的条件下,公平竞争。
零售学复习资料2第一章:零售导论零售是指向最终消费者个人或社会集团出售生活消费品或非生产性消费品及相关服务,以供最终消费之用的全部活动。
零售的定义包括以下几点:⒈零售是将商品及相关服务提供给消费者作为作为最终消费之用的活动。
2. 零售活动不仅向最终消费者出售商品,同时也提供相关服务。
3. 零售活动不一定非在零售店铺中进行,也可以利用一些是顾客便利的设施及方式。
4. 零售的顾客不限于个别的消费者,非生产性购买的社会集团也可以是零售顾客。
零售商活动的特点:1. 交易规模小,交易频率高。
特征:要求零售商严格控制与每笔交易相关的费用(如送货、包装、资信确认等),努力增加商店的顾客数量,降低当前的存货水平。
2. 即兴购买多,且受情感影响大。
特征:现场展示、吸引人的商店布局、组织良好的商店货架和商店橱窗具有重要价值。
同时,还必须注意服务员的态度、礼仪及服务效率。
3. 去商店购物仍是顾客购物的主要方式。
特征:商店位置、运输设施、营业时间、错位竞争、商品组织、停车场和广告等。
目前,对零售组织的分类主要有三种方法:1. 按零售组织的目标市场及经营策略的不同划分。
2. 按零售组织是否设立门店划分。
3. 按零售组织所有权性质划分。
零售业的定义:是指以向最终消费者(包括个人和社会集团)提供所需商品及相关服务为主的行业。
西方零售业四次重大变革分别是:1. 第一次零售变革:百货商店的诞生(最早的百货商店出现于19世纪50年代的法国巴黎),且具有革新性,其主要提想在以下几个方面:①. 销售方式上的根本性变革;②. 经营上的根本性变革;③. 组织管理上的根本性变革。
2.第二次零售变革:超级市场的诞生(1930年8月,世界上第一家“金·库伦”超级市场在美国纽约开业)。
①. 超级市场的影响;②. 超级市场产生的背景。
3.第三次零售变革:连锁经营的兴起。
①. 标准管理;②. 化专业化分工;③. 集中化进货;④. 简单化作业。
《零售学》(肖怡本)复习参考概念1、零售:向最终消费者个人或社会集团出售生活消费品或非生产性消费品及相关服务,以供其最终消费之用的全部活动。
(5)2、特许连锁商店:是连锁商店的一种形式,这是指商店所有者在经过授权的情况下,使用他人的品牌和经营模式,并在合同约定的统一经营体系下从事零售活动的商店。
(13)3、零售业态:指零售商为满足不同的消费需求而形成的不同的经营形态,是零售商的经营方式的外在表现,它是由零售商的目标市场、选址策略、卖场规模、商品结构、价格水平、购物氛围、服务功能等多种要素组合构成的。
(41)4、专业店:指以经营某一类商品为主的,并且具备有丰富专业知识的销售人员和适当的售后服务,满足消费者对某类商品的选择需要的零售业态。
(54)5、便利店:是一种以自选销售为主,销售小容量应急性的食品、日常生活用品和提供商品性服务,满足顾客便利性需求为主要目的的零售业态。
(57)6、仓储式商店:是仓库和商场合二为一,主要设在城乡结合部,装修简朴、价格低廉、服务有限,并实行会员制的一种零售经营形式。
(61)7、购物中心:是有开发商统一规划、建设和管理的商业设施,拥有大型核心店、多样化商品和停车场,能满足消费者的购买需求与日常生活活动的商业场所。
(63)8、竞争优势:是指零售商拥有不同于竞争对手的独特能力,这一能力使其在某一零售市场上处于领先地位,能超越竞争对手的某些方面而赢得消费者。
(80)9、商圈:也称零售交易区域,是指以零售商店所在地为中心,沿着一定的方向和距离扩展,吸引顾客的辐射范围。
(125)10、中心商业区:是一座城市商业网点最密集的购物区,吸引着来自整个市区的消费者,包括所有阶层的人。
次级商业区:是分散在一座城市的多个繁华程度较低的购物区域,通常位于两条主要街道的交叉路口,至少有一家百货商店或大卖场和几家专业店或专卖店。
邻里商业区:是为了满足住宅区居民购物和服务方便而自发形成的小型商业区,主要由若干小商店组成,如标准超市、便利店、冲印店、快餐店、干洗店、美容院等,在邻里商业区设店竞争程度低,最接近顾客,能保持良好的顾客关系,但商圈小,价格通常也不优惠。
零售学考试复习资料一.名词解释1、DM:(Direct Mail,简称:快讯商品广告) 又称促销彩页,一般用于超市商品促销的宣传手段,通常使用邮递、夹报、人工发放、店内领取等形式送到消费者手中。
DM促销是超市最有效的促销手段。
2、盘点:定期对店内商品进行清点,以确实掌握该期间的经营绩效及库存情况。
3、坪效:指单位面积的销售额。
4. 专业店(specialty store)指经营某一大类商品为主的,并且具备有丰富专业知识的销售人员和适当的售后服务,满足消费者对某大类商品的选择需求的零售业态5、商品库存周期: 商品平均库存额除以平均销售额,以日计算。
超市一般用商品库存周期,来控制资金的使用率,加强商品销售时间的控制。
6、生鲜五品:生鲜五品是港台地区理论上生鲜品范围。
包括:蔬果、肉类、水产、面包、熟食7、商业街商铺:商业街指以平面形式按照街的形式布置的单层或多层商业房地产形式,其沿街两侧的铺面及商业楼里面的铺位都属于商业街商铺。
8、全过程商品管理:是指一个零售商从分析顾客的需求入手,对商品组合、定价方法、促销活动,以及资金使用、库存商品和其它经营性指标做出全面的分析和计划。
零售战略:是零售商打算如何集中其资源来达成其目标,确定其主要服务于哪些顾客和将提供什么样的商品和服务,并建立和保持竞争优势的系统性谋划。
9. 直营连锁又叫正规连锁、公司连锁,是连锁经营的基本形态。
这是连锁企业总部通过独资、控股或兼并等途径开设门店,发展壮大自身实力和规模的一种连锁形式。
连锁企业的所有门店在总部的直接领导下统一经营,总部对各门店实施人、财、物及商流、物流、信息流等方面的统一管理。
10. 零售战略:是零售商根据外部环境和自身条件确定的进行经营活动的总体计划和行动纲领。
是对全局发展的筹划和谋略,它实际上反映的是对重大问题的决策结果,遗迹组织将要采取的重要行动方案。
11、动线:指商场的布局,使顾客自然行走、购物的轨迹。
良好的动线规划可诱导顾客在店内顺畅地选购商品,避免卖场产生死角,提高卖场坪效。
零售(retailing):将商品和服务出售给消费者,供个人和家庭使用,从而增加产品和服务价值的一种商业活动.批发(wholesale):提供给商业用户或其它业务用户,供其转卖、加工的大宗商品交易方式.批发与零售的区别:零售商:将商品和服务出售给消费者使用的一种商业企业.但零售不一定只有“零售商”。
零售业的核心要素:竞争对手、顾客和环境零售的目标与组织因素:零售战略、组织构成和选址零售战略(retail strategy):是指导零售商的一种整体计划或行动规划.其目的是帮助企业集中资源达成其目标。
组成要素包括:形势分析、识别顾客、整体战略、具体行动等。
零售活动组合要素(日常活动retail mix):采购活动(商品管理):所采购的各种产品组合(如何采购)、商品定价、广告和促销;商店活动(商店管理):人力资源管理、商店设计和商品展示、顾客服务、销售技巧等.消费品的流通(分销)途径:分销渠道是指商品和服务从生产者到消费者的实体转移和所有权转移中涉及的所有企业和人员。
零售是分销渠道(channel of distribution)的最后阶段。
零售商的功能:①分拣过程(sorting process):零售商集聚来自不同渠道的商品和服务,大批量购买后再小批量出售给消费者.②与顾客及制造商(批发商)沟通信息,引导生产与消费。
对供应商也可做适时调整。
③与顾客达成交易,提供信贷、包装、送货等相关服务。
④承担风险:静态与动态。
零售业的特征:1、平均每笔交易额小,但交易频繁;2、零售交易品种丰富,富有特色;3、交易受消费者购买行为的影响较大,消费者一般为无计划购买或冲动购买;4、零售顾客大多仍在店内交易,零售商应注意网点的选择.无店铺销售发展也很快。
零售业态的革命:第一次→百货店;第二次→超市;第三次→连锁;第四次→电子购物.零售业态划分:按店铺零售战略组合划分的零售机构:(一)以经营食品为主的零售商便利店:指运用现代化的经营管理技术和设施,以“方便性"为吸引顾客的主要手段的商业零售店。
零售学名词解释:1.零售定义:向最终消费者或者个人,团体,提供出售生活消费品或非生产型消费品及相关服务以供最终消费之用的全部活动。
2.生命周期理论:美国零售专家认为,零售组织像生物一样,有自己的生命周期,随时代的发展,每一种零售组织都将经历创新期,发展期,成熟期,衰退期四个阶段。
3.零售业态:是指零售商为了满足不同的消费需求,而形成的不同的经营形态,是零售商的经营方式的外在表现。
它由零售商的目标市场,选址策略,卖场规模,商场结构,价格水平,购物氛围服务功能等多种要素组合构成。
4.零售市场细分:根据消费者明显不同的需求特征,将整体零售市场划分为若干消费者群的过程,每一个消费者群都是一个具有相同需求和欲望并要经历相似购买过程的细分子市场。
5.零售促销:零售商为告知劝说或题型目标市场的顾客,关注有关企业任何方面的信息,而进行的一切沟通联系活动。
6.服务差距:顾客的期望与顾客对服务感受之间的差距。
7.商场设计:通过店面布局,灯光,色彩音乐,气味和商品展示等多种因素,营造一种氛围,来刺激顾客的知觉和情感反应,并最终影响其购买行为。
8.商品群:商店根据其经营观念创意性的将某些相关的商品集合在一起,成为卖场中的特定群落和单位。
9.特许连锁:又称作合同连锁,加盟连锁,是总部和加盟店之间,依靠契约结合起来的一种连锁方式。
10.认知替代品效应:购买者对该商品的其他替代品了解,认知的越多,购买者对价格越敏感。
11.独特价值效应:购买者对某种商品区别于竞争商品的特色评价越高,对商品价格越不敏感。
12长远竞争优势:零售商在长期竞争中,保持竞争优势的能力。
填空:1.西方零售业的四大变革:百货商店的诞生,超级市场的诞生,连锁经营的兴起,信息技术的兴起。
2.中国第一家百货商店诞生于1900年,由俄罗斯人在哈尔滨创办的秋林公司。
3.1900年东莞虎门出现中国历史上第一家连锁超市,美佳超市特点是:开架自选的售货方式,较低的价格面向居民区选址。
第一篇零售概述第一章零售导论一,零售:向最终消费者个人或社会集团出售生活消费品或非生产性消费品及相关服务。
二,零售商:是指零售以零售活动为基本职能的独立中间商,介于制造商、批发商与消费者之间,以盈利为目的从事零售活动的组织。
三:零售组织的分类(一)按零售组织的目标市场及经营策略不同划分:1,百货商店;2,超级市场;3,便利店;4,仓储式商店;5,专业店;6,专卖店;7,折扣商店;8,杂货店;9目录展示室(二)按零售组织是否设立门店来划分1,有店铺零售2,无店铺零售(邮购、上门销售、电话订购、电视销售、网络商店、自动售货机、流动商贩)(三)按零售组织所有权性质来划分1,独立商店;2,直营连锁店;3,特许连锁店;4,租赁商品店;5,垂直营销系统;6,消费合作社。
四,零售组织演化规律理论1、零售轮转理论:零售组织变革有着一个周期性的、像一个旋转的车轮一样的发展趋势。
2、手风琴理论:零售组织的经营范围从综合到专业,再从专业到综合,如此循环往复,一直继续下去。
3、自然淘汰理论:零售组织的发展变化必须与社会经济环境相适应,诸如生产结构、技术革新、消费增长及竞争态势等。
零售组织越适应这些环境变化,越是能生存下去,否则将会自然地被淘汰或走向衰落。
4、辩证过程理论:各零售组织面对对手的竞争相互学习并趋于相同。
5、生命周期理论:随着时代的发展,每一种零售组织都将经历创新期、发展期、成熟期、衰退期四个阶段。
6、商品攀升理论:当零售组织增加相互不关联的或与公司原业务范围无关的商品和服务时,即发生了商品攀升。
第二章现代零售业态介绍一,零售业态与零售业种(一)零售业态1,概念:零售企业为满足不同的消费需求而形成的不同的经营形态,是零售商的经营方式的外在表现,它是由零售商的目标市场、选址策略、卖场规模、商品结构、价格水平、购物氛围、服务功能等多种要素组合构成的。
2,主要特征1)、它是一种零售经营理念和经营方式的外在表现,这种经营理念和经营方式让消费者容易识别;2)、这种经营理论和经营方式是根据不同消费需求和目标顾客而形成的,每一种零售业态都是为了满足某一特定目标市场需求而存在的;3)、目标市场需求决定了零售商店的经营效率,只有采取与目标市场需求相适应的零售业态形式,零售商店的经营才是有效益的,否则很难立足。
3,零售业态商店与零售业种商店的区别零售业态是现代意义上的零售词汇,它是由零售业种发展演变而来。
所谓零售业种就是按所经营的商品类型划分或组建的零售商店。
1),目的不同。
业种商店的主要目的是推销自己所经营的商品,而业态商店的目的主要是为了满足目标顾客的需求。
2),核心不同。
业种商店的经营是以商品为核心,而业态商店的经营是以顾客为核心,体现了营销观念由销售导向向消费导向的转变。
3),经营重点不同。
业种商店强调的是卖什么,而业态商店强调的是怎么卖。
二,百货商店(一)概念:百货商店是指经营包括服装、家电、日用品等众多种类商品的大型零售商店。
它是在一个大建筑物内,根据不同商品部门设销售区,满足顾客对时尚商品多样化选择需求的零售业态。
(二)特征:–选址在城市繁华区、交通要道;–商店规模大,营业面积在5000平方米以上;–商店设施豪华,店堂典雅、明快;–采取柜台销售与自选(开架)销售相结合方式;–采取定价销售,可以退货;–服务功能齐全。
三,超级市场(一)概念:超级市场是实行自助服务和集中式一次性付款的销售方式,以销售包装食品、生鲜食品和日常生活用品为主,满足消费者日常生活必需品需求的零售业态,普遍实行连锁经营方式。
(二)特点:•1.以食品为经营重点,基本上满足食品购买者一次购齐的要求。
•2.采取开架自选、自我服务、一次结算的售货方式。
•3.廉价销售,商品周转速度快。
•4.具有一定规模。
•5.店址主要设在居民住宅区或郊区。
•6.现代化设备及管理四,专业店与专卖店(一)概念1,专业店指经营某一大类商品为主的,并且具备有丰富专业知识的销售人员和适当的售后服务,满足消费者对某大类商品的选择需求的零售业态。
2,专卖店指专门经营或授权经营制造商品牌,适应消费者对品牌选择需求和中间商品牌的零售业态。
(二)特点1,专业店:•选址多样化,多数设在繁华商业中心、商店街或百货商店、购物中心内。
•营业面积根据主营商品特点而定。
•商品结构体现专业性、深度性、品种丰富,选择余地大,主营商品占经营商品的90%。
•经营的商品、品牌具有自己的特色。
•采取定价销售和开架销售。
•从业人员需具备丰富的专业知识。
2,专卖店:•选址在繁华商业区、商店街或百货商店、购物中心内;•营业面积根据经营商品的特点而定;•商品结构以著名品牌、大众品牌为主;•销售体现在量小、质优、高毛利;•商店的陈列、照明、包装、广告讲究;•采取定价销售和开架销售;•注重品牌名声、从业人员必须具备丰富的专业知识,并提供专业知识性服务。
五,便利店(一)概念:便利店是一种以自选销售为主,销售小容量应急性的食品、日常生活用品和提供商品性服务,满足顾客便利性需求为主要目的的零售业态。
(二)特点:•(1)选址在居民区、交通要道、娱乐场所、机关、团体、企事业办公区等消费者集中的地方;•(2)商店面积在100平方米左右;•(3)步行购物5~7分钟可到达;•(4)商店结构以速成食品、饮料,小百货为主;•(5)营业时间长,一般在16小时以上,甚至24小时,终年无休日;•(6)以开架自选为主,结算在收银机统一进行。
六,仓储式商店(一)概念:仓储式商店,是一种仓库与商场合二为一,主要设在城乡结合部,装修简朴,价格低廉,服务有限,并实行会员制的一种零售经营形式。
(二)特点:•1.经营范围广泛,包括食品、日用品、耐用品等;•2.规模较大,设备简陋,人员较少,费用和价格较低;•3.批量作价,多是成件或大包装出售;•4.开架售货,附设大型停车场;•5.多实行会员制。
七, 购物中心(一)概念:购物中心是指在一个大型建筑体(群)内,由企业有计划地开发、拥有、管理运营的各类零售业态、服务设施的集合体。
(二)特点:•由发起者有计划地开设,实行商业型公司管理,中心内设商店管理委员会,共同开展广告宣传活动,实行统一管理。
•内部结构由百货商店或超级市场作为核心店,以及各类专业店、专卖店等零售业态和餐饮、娱乐设施构成。
•服务功能齐全,集零售、餐饮、娱乐为一体。
根据销售面积,设相应规模的停车场。
•地址一般设在商业中心区或城乡结合部的交通枢纽交汇点。
•商圈根据不同经营规模、经营商品而定。
•设施豪华、店堂典雅、宽敞明亮,实行卖场租赁制。
•目标顾客以流动顾客为主。
第二篇零售战略与组织第三章零售竞争战略一,零售竞争优势的来源1,商品:商品因素是其它因素的基础,其它各因素只有围绕商品这一核心因素来展开才能发挥应有效应。
2,服务:在各家商店经营的商品相差无几的情况下,服务水平和服务项目成了顾客选择商家的一个重要因素。
3,店址与购物体验:1)店址对于零售商的成功是一个关键性的因素,好的位置是零售商的一笔无形资产,将源源不断地带来可观的赢利,为其赢得一种长远的优势。
2)不同的消费者在不同业态的商店中购物,实际上都会获得一种整体零售体验,这是零售商提供的一系列经营要素的组合,这些要素在激发或抑制顾客的购物兴趣。
4,低成本运作:如果能够以更低的成本来提供与其竞争对手同样的商品质量和服务,那它就既能获得比其竞争对手更高的边际利润,同时又能使用潜在的利润来吸引更多的顾客,并增加销售额。
5,信息管理系统:信息技术已经使零售商制定更好和更有效的决策成为可能。
二,成本领先战略(一)概念:成本领先战略就是指通过采用一系列针对本战略的具体措施在本行业中赢得总成本领先。
(二)特点:与采取其它战略的企业相比,尽管它在质量、服务以及其它方面也不容忽视,但贯穿于整个战略中的主题是使成本低于竞争对手。
为了达到这些目标,企业必须在经营管理方面进行严格控制,发现和开发所有成本优势的资源。
(三)误区:1,成本领先战略的第一个盲区是过分强调成本优势而忽视其它战略。
2,成本领先战略的第二个盲区是人们极易将成本领先看成简单的价格竞争,从而步入低价竞争的风险之中。
(四)要获得成本领先优势,零售商可以采取以下战略组合决策中的一种或几种:1,运营程序标准化;,2,商店布置、规模和经营产品的标准化;,4,将商店置于建筑法规宽松、劳动力成本低廉、建筑和运营成本低的小社区;使用廉价的建筑材料,如裸露的矿渣砖块墙和混凝土地板;利用简易的设施和低成本的展台;购买重新修整的设备;加入合作采购和合作广告团体;鼓励制造商为存货提供融资。
三,差异化战略(一)特点:在差异化战略指导下,企业力求就顾客广泛重视的一些方面在产业内独树一帜,它选择在本行业内许多顾客视为重要的一种或多种特质,并为其选择一种独特的地位以满足顾客的需要,它将因其独特的地位而获得溢价的报酬。
(二)误区:1,任何企业都应该了解服务的主次之分和层次之分,如果忽略了这一点,服务就可能从经营优势转变为经营劣势。
2,任何企业都应该平衡服务内容与服务成本之间的关系,明确什么可为什么不可为,既要满足消费者的服务期望,也要满足消费者的价格期望。
(三)在零售业,一个零售商要形成自己的差异化优势,可以从不同方面塑造自己的差异化形象,如具有与众不同的商品组合、别具一格的购物体验、胜人一筹的服务方式等。
其中最常见的差异化战略便是差异化服务战略。
四,目标集聚战略(一)特点:这一战略与其它战略不同,企业选择行业内一种或一组细分市场,并量体裁衣使其战略为这一细分市场顾客服务,通过为其目标市场进行战略优化,集聚战略的企业致力于寻求其目标市场上的竞争优势,尽管它并不拥有在全面市场上的竞争优势。
(二)目标集聚战略有两种形式:,1,成本集聚战略:企业寻求其目标市场上的成本优势,2,异化集聚战略:企业追求其目标市场上的差异化优势。
(三)目标市场的选择1,选择标准:1)可测量性;2)可盈利性;3)可接近性;4)易反应性。
2,评估要素:1)细分市场的规模和潜力;2)细分市场结构的吸引力;3)企业的目标和资源(四)目标集聚战略的实施集聚战略可以包括不止一个细分市场,可以包括具有强烈关联的数个细分市场,但是,企业对于任何一个细分市场的优化能力通常都随目标的拓宽而减弱。
也就是说,目标越集中,其服务的优越性越强。
集聚战略者的价值链和服务于其它细分市场所要求的价值链相差越大,集聚战略就越持久。
如果某细分市场和其它细分市场间的差异随着时间的推移而减少,如果技术变革减少了服务多个市场的折衷成本,或者如果为细分市场而特制的价值链相对于较为标准化的价值链变得过于昂贵的话,集聚战略的持久性就会受到损害。
第四章零售扩张战略一,零售扩张战略组合(一)扩张路径:1,滚动发展战略:指通过自己投资,建立新的零售门店,逐步发展壮大。