酒店客房部设备用具与使用管理规定
- 格式:doc
- 大小:48.50 KB
- 文档页数:2
酒店用品规章制度模板范文第一章总则第一条为了规范和管理酒店用品的使用,保障酒店设施设备的完好和客人的安全,制定本规章制度。
第二条本规章制度适用于酒店所有员工和客人,在酒店内使用所有的用品和设备。
第三条酒店用品包括但不限于客房用品、公共区域用品、食品饮料用品等,所有用品均属于酒店财产,要妥善使用并保持整洁。
第四条酒店用品的使用应当遵守法律法规,并按照规章制度的要求进行操作。
第二章酒店客房用品管理第五条酒店客房用品包括床上用品、浴室用品、洗漱用品等,客房服务员应当按照规定标准进行更换和清洁。
第六条客人在使用客房用品时,应当爱惜和合理使用,不得私自带离酒店。
第七条客人需额外使用客房用品时,应当向前台或客房服务员申请,不得私自取用。
第三章酒店公共区域用品管理第八条酒店公共区域用品包括餐具、杯具、垃圾桶等,所有员工和客人都应当爱惜使用。
第九条厨房用品应当定期清洗和消毒,确保食品安全。
第十条使用公共区域用品造成损坏或丢失的,应当按照规定程序进行赔偿。
第四章酒店食品饮料用品管理第十一条酒店食品饮料用品包括餐具、饮料杯、餐巾等,应当定期更换和清洁。
第十二条客人在使用餐具和饮料杯时,应当注意卫生,不得乱丢乱放。
第十三条餐厅服务员应当维护食品饮料用品的清洁和整洁,确保客人的用餐体验。
第五章酒店用品的保养和维护第十四条酒店用品的保养和维护应当由专人负责,定期检查和维修,确保设备设施的正常运转。
第十五条使用过程中发现用品损坏或有安全隐患的,应当及时上报,不能私自维修。
第十六条酒店用品的储存应当合理摆放,保持整洁和安全。
第六章酒店用品的更新和淘汰第十七条酒店用品有老化和损坏的,应当及时淘汰更新,替换全新的用品。
第十八条淘汰的旧用品应当按照酒店的规定进行处理,不能随意丢弃。
第十九条新用品应当定期更新,符合酒店的品牌形象和服务标准。
第七章处罚措施第二十条违反本规章制度的行为,酒店将给予相应的处罚,并视情节严重程度进行相应处理。
酒店用品规章制度内容第一条为规范酒店用品的管理和使用,保证客人的舒适体验,制定本规章制度。
第二条酒店用品包括客房用品、公共区域用品、员工用品等,均属于酒店的固定资产,必须得到妥善管理和使用。
第三条酒店用品的采购应当遵循公开、公平、合理的原则,必须经过合格供应商提供的正规发票和合同。
第四条酒店用品的接收应当进行清点登记,确保数量与质量无误,接收人员应当及时报备酒店管理部门。
第五条酒店用品的储存应当分类、整理,保持整洁、清晰,避免混乱和交叉感染。
第六条酒店用品的使用应当按照规定进行,不得私自挪用,不得私自带离酒店。
第七条酒店用品的维护应当定期进行检查和保养,确保设备的正常运转和寿命的延长。
第八条酒店用品的库存应当根据酒店的经营情况进行定期调查和更新,不得长期积压或浪费。
第九条酒店用品的报损应当及时进行记录和报备,应当说明损坏原因和损失情况,以便核实和处理。
第十条酒店用品的分发应当按照规定进行,不得偏袒或滥用职权,应当保证公平和公正。
第十一条酒店用品的回收应当进行清点和登记,确保物品不丢失和浪费,应当定期归还酒店管理部门。
第十二条酒店用品的退库应当确保物品完整和干净,应当在经过酒店管理部门的审查和确认后,方可办理手续。
第十三条酒店用品的报废应当经过酒店管理部门审批和处理,不得随意丢弃或私自处置。
第十四条酒店用品的封存应当做好记录和标记,确保安全和完整,不得私自开启和使用。
第十五条酒店用品的管理人员应当履行好职责,积极参加培训和学习,提高管理水平和服务质量。
第十六条酒店用品的违规使用和管理应当按照酒店的相关规定进行处理,应当追究责任和承担后果。
第十七条酒店用品的管理制度应当根据实际情况进行不断完善和改进,确保规章制度的有效实施。
第十八条酒店用品的管理应当公开透明,接受客户的监督和检查,确保服务的质量和信誉。
第十九条酒店用品规章制度的解释权归酒店管理部门所有,且保留最终修改和调整的权利。
酒店用品规章制度共计6402字,以上为部分内容摘要,详细内容请查看完整版规章制度。
客房计件管理制度第一章总则为了规范客房计件工作,提高员工的工作积极性和效率,现制定客房计件管理制度,以便执行。
第二章工作范围客房计件是指酒店对客房清洁、整理、服务等工作根据一定的计件标准计算工作量,并按照规定的报酬进行计件的工作。
客房计件工作范围包括客房清洁、床品更换、卫生间清洁、客房用品摆放、客房整理等相关工作。
第三章客房计件标准1. 客房清洁:客房清洁按房间面积来确定工作量,每平方米工作量设定为一定的分值。
标准清洁包括地面清理、家具擦拭、窗户擦洗、床上用品整理等工作。
特殊清洁如污渍清理、异味处理等按实际情况加分。
2. 床品更换:床品更换包括床单、被套、枕套等床上用品更换工作量计算。
每套床品更换工作为一定分值,根据客房床数进行计件。
3. 卫生间清洁:卫生间清洁包括马桶、浴缸、淋浴器、洗手池等清洁工作计件,根据卫生间设备数量和特殊清洁情况来确定工作量。
4. 客房用品摆放:客房用品摆放包括护理用品、免费饮品、浴室用品、客房用具等摆放整理工作。
根据用品种类和数量进行计件。
5. 客房整理:客房整理包括客房内部布置、摆放整齐、垃圾清理等工作。
根据房间不同布置和卫生情况进行计件。
第四章计件报酬客房计件报酬是根据客房计件标准分值来确定,每个分值对应一定的报酬金额。
不同类型客房的计件标准和报酬标准有所差异,根据实际情况进行调整,并在酒店内予以公布。
计件报酬发放时间以月为单位,每月底结算上个月的工作量并发放报酬。
第五章工作日常1. 客房计件工作由客房服务部进行安排和督导,每日根据客房情况进行工作量统计和分配工作。
2. 客房计件工作涉及到的用品及设备由酒店进行配备和管理,员工在工作中要妥善使用和保管相关用品和设备,并及时向主管汇报损坏和损耗情况。
3. 客房计件工作要求员工认真、细致、负责,保持客房清洁、整洁和良好的卫生环境,做到专业化、标准化的服务。
第六章工作考核客房计件工作考核应重视工作效率和质量,评定员工的工作绩效。
酒店客房设备用品标准管理一、客房摆设规则1.标准房间:(1)房门:①门的正面三分之一部分的正中间装房号牌;②门的背面上三分之一部分的正中间装走火位置图一张,走火位置图用有机玻璃、铜板或不锈钢板制作;③门背铜把上挂“请勿打扰”和“请打扫卫生”的牌子;④门的正中央装防盗眼(猫眼);⑤门背铜把上方装防盗链,链头勾挂在卡位上;⑥门框墙的一边装呼叫铃开关及请勿打扰指示灯。
(2)衣柜:①挂衣横杆上备置有店徽的衣架;②横杆上方有放物架,架上可放叠好的棉被或备用毛毯和开夜床后收叠整齐的床罩;③化妆台下面放置叠放好的洗衣袋、小购物袋、大购物袋,袋的数目按床位数计,每位各一个,每个洗衣袋放上于、湿洗衣单各一份,有的酒店将袋放在化妆台的抽屉里。
(3)组合柜,即化妆台、冰箱柜、行李架;①化妆台; 台的一头放电视,一头放台灯,电视机也可以放在特制的电视机台几上;②化妆台的中间放文具夹;③化妆台下的中间放琴凳,一边放垃圾桶;④化妆台上面的抽屉里放擦鞋布或纸两块,针线包两个;⑤电冰箱放在冰箱柜里,冰箱里放各种罐装软饮料及一个冰水瓶,冰箱柜的上方设小酒吧,放各种小包装的酒类,吧前放饮料及酒类价目牌。
(4)咖啡桌:①咖啡桌面放冷水杯带封套两个,热水瓶一个,有盖茶杯两个,烟灰盅、茶叶盒各一个,这些物品最好放在漆盘或不锈钢盘里;热水瓶摆中间,水杯与茶杯以热水瓶为中心成“八字”形向外摆,茶叶盒、烟灰盅成“一”字形与热水瓶成垂直摆放。
凡有酒店标志的都要求向着客人;茶叶盒里放红茶、绿茶各两包;烟灰盅的右上角放火柴一盒,店徽向上;②扶手椅摆在咖啡桌两边,不要靠墙。
(5)灯:①床头灯装在床头柜上边的两边(指双床房),单床房视床及床头柜的位置而定;②夜灯一个装床头柜下,一个(筒灯)装房间通道天花板正中间;③落地灯摆在咖啡桌后边。
(6)床头柜:①床头灯开关装在床头柜两边,向里,一边装夜灯、电视机、请勿打扰开关,一边装音响音量调节及选台调节钮;②床头柜面一边放电话机,一边放烟灰盅;③酒店电话指南一份(中英文印刷)放在电话机下面,电话簿一本、电话记录便条纸一本放在柜里一侧,电话本在下,记录纸上放圆珠笔一支。
饭店设施设备规章制度第一章总则第一条为了规范饭店设施设备的使用,保障顾客和员工的安全,提升服务质量,制定本规章制度。
第二条本规章适用于饭店内各项设施设备的使用管理,包括但不限于厨房设备、客房设备、卫生设备等。
第三条饭店设施设备使用应遵守相关法律法规,确保设备正常运转,不得私自拆卸或改动。
第四条饭店设施设备由设备管理员负责管理,每个设备都应有相应的使用手册和维护记录。
第五条顾客在使用饭店设施设备时需遵守相关规定,不得滥用设备或损坏设备。
第六条饭店员工应经过相关培训才能操作设备,不得私自使用不熟悉的设备。
第七条饭店设施设备定期进行检查和维护保养,确保设备状态良好,提供安全服务。
第二章设备管理第八条设备管理员应对设备进行定期检查,及时发现问题并进行维修或更换。
第九条设备管理员应制定设备使用计划,合理安排设备的使用时间,保证设备的正常运转。
第十条设备管理员应建立设备档案,详细记录设备的参数、维护记录、故障历史等信息。
第十一条设备管理员应定期对设备进行维护保养,确保设备的正常运转。
第三章设备使用第十二条顾客在使用饭店设备时应遵守相关规定,不得私自调整设备参数或进行危险操作。
第十三条顾客在使用饭店的设备时需注意安全,发现问题应及时报告设备管理员。
第十四条顾客在使用饭店设备时应按照操作手册操作,不得擅自使用不熟悉的设备。
第十五条顾客在使用设备时应注意节约用电用水,避免浪费资源。
第十六条顾客在使用设备时应注意设备的环境卫生,保持设备清洁。
第四章员工管理第十七条饭店员工应经过相关培训才能操作设备,不得私自使用不熟悉的设备。
第十八条饭店员工在使用设备时应遵守相关规定,不得私自调整设备参数或进行危险操作。
第十九条饭店员工应定期进行设备操作培训,提升操作技能。
第二十条饭店员工在操作设备时应注意安全,发现问题应及时报告设备管理员。
第二十一条饭店员工在使用设备时应注意节约用电用水,避免浪费资源。
第五章处罚措施第二十二条对违反本规章制度的行为,饭店将给予相应的处罚措施,包括但不限于警告、通报批评、停职检查、罚款等。
酒店洗涤用具管理制度一、总则为了规范酒店洗涤用具的使用和管理,保障客人用具的清洁卫生,确保酒店卫生标准,制定本制度。
二、适用范围本制度适用于酒店所有员工和客人在酒店客房、公共区域使用的洗涤用具管理。
三、洗涤用具的分类酒店洗涤用具包括毛巾、浴巾、床单、枕套、被单等。
按照使用范围可以分为客房用和公共区域用。
按照用途可分为浴巾、毛巾、床单、枕套、被单等。
四、管理责任1. 酒店经理负责全面管理洗涤用具的使用和管理工作,监督各部门执行。
2. 客房部负责管理客房用的洗涤用具,公共区域用的洗涤用具由公共区域经理负责管理。
3. 客房服务员负责定期更换客房用的洗涤用具,并保持其清洁卫生。
4. 洗涤部门负责对所有洗涤用具进行清洗和消毒,并保证其质量符合卫生标准。
5. 市场部门负责与供应商签订洗涤用具采购合同,并监督供应商的产品质量。
五、洗涤用具的购买1. 酒店定期与洗涤用具供应商进行合作洽谈,并签订采购合同。
2. 采购洗涤用具时,酒店应选择质量有保证的供应商,并要求提供相关产品质量检测报告。
3. 采购的洗涤用具应符合国家相关标准,遵循环保理念且无污染。
4. 采购的洗涤用具应保证数量充足,能够满足酒店日常使用需求。
六、使用管理1. 客房服务员应根据客人需求及房间状况,合理使用和更换洗涤用具。
2. 定期将已经使用过的洗涤用具进行清洗和消毒,保证下次使用前的清洁卫生。
3. 客房服务员应在更换床单、枕套、被单时,保证自己穿戴干净,在更换后立即将使用过的床单、枕套、被单放进专门收集的袋子中。
4. 客人退房后,客房服务员应全面更换客房用的洗涤用具,并送到洗涤部门进行处理。
5. 客房服务员应定期检查房间内的洗涤用具是否完好并进行记录,如发现有损坏的应及时更换。
七、清洗消毒管理1. 洗涤部门应严格按照洗涤用具的种类和批次进行清洗和消毒,避免混洗。
2. 洗涤用具清洗和消毒人员应严格按照操作规程执行,不得擅自修改或违规操作。
3. 洗涤用具清洗和消毒实验室应按时对用具进行检测和评估,确保其卫生质量。
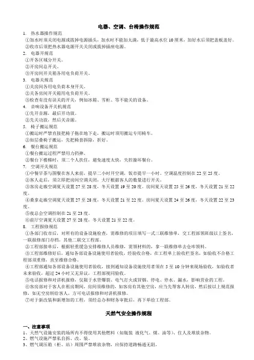
电器、空调、台椅操作规范1.热水器操作规范①加水时须关闭电源或拔掉电源插头,加水时不能加太满,低于最高水位10厘米,加好水后须把盖板盖好。
②收市后须把热水器电源开关关闭或拔掉插座电源。
2.电器开规范①开各区域分开关。
②开房间总开关。
③开房间开关箱各用电负荷开关。
3.电器关规范①关房间各用电负荷本身开关。
②关各房间开关箱用电负荷开关。
③检查有没有误关的开关,例如冰箱、雪柜、等不能关的设备。
4.音响设备开关机规范①先开音源,最后开功放。
②先关功放,然后关音源。
5.椅子搬运规范①搬运时严禁直接把椅子拖在地下走,搬运时须用搬运专用椅车。
②如层叠椅子搬运,先把椅套拆除,折好。
6.餐台搬运规范①餐台搬运过程严禁用力扔摔。
②餐台下楼梯时,须二个人扶住,避免速度太快,失控撞坏餐台。
7.空调开关规范①中餐早茶与围餐在客人来前,提早二小时开空调,饭市提早一小时。
空调温度控制在22至25度。
②客人走后,须立即把房间空调关闭,大厅根据客人的数量进行开关。
③客房走廄空调夏天设置27至28度,冬天设置19至20度。
房间夏天设置25至26度,冬天设置21至22度。
④桑拿走廄空调夏天设置27至28度,冬天设置21至22度。
房间夏天设置24至26度,冬天设置22至23度。
⑤夜总会空调控制在21至23度。
⑥前厅空调夏天设置27至28度,冬天设置21至22度。
8.工程报修规范①各部门收市后,对所有的设备设施检查,需维修的项目填写一式三联维修单,交工程部领班级以上签名,一联报修部门存档,其他二联交工程部。
②工程部接单后,根据轻重缓急安排维修人员维修,需领材料的,拿一联维修单去仓库领料。
③工程部维修好后,通知各部设备设施使用者验收,经验收合格,在工程单上验收栏签名,如验收不合格工程部须重修,直至维修合格。
④工程部通知各部设备设施使用者验收,接到通知设备设施使用者须在5至10分钟来现场验收,如验收者未来验收,超过24小时又无异议,工程部视同验收。
第一章总则第一条为加强酒店用具的管理,提高服务质量,确保客人满意,特制定本制度。
第二条本制度适用于酒店所有员工及与酒店业务相关的供应商。
第三条本制度遵循节约、合理、安全、高效的原则。
第二章用具分类与使用范围第四条酒店用具分为以下几类:1. 客房用具:包括床品、毛巾、浴巾、拖鞋、洗漱用品等;2. 公共区域用具:包括清洁工具、装饰品、办公用品等;3. 餐饮用具:包括餐具、厨具、饮料用具等;4. 休闲娱乐用具:包括健身器材、娱乐设备等;5. 营销活动用具:包括宣传资料、礼品等。
第五条用具使用范围:1. 客房用具:用于客房客人使用;2. 公共区域用具:用于公共区域清洁、装饰及日常办公;3. 餐饮用具:用于餐饮服务;4. 休闲娱乐用具:用于休闲娱乐活动;5. 营销活动用具:用于酒店营销活动。
第三章用具采购与验收第六条用具采购:1. 酒店采购部门根据各部门需求,制定采购计划;2. 采购计划经部门负责人审核后,报总经理批准;3. 采购部门根据批准的采购计划进行采购。
第七条用具验收:1. 采购部门在收到用具后,组织相关部门进行验收;2. 验收内容包括数量、质量、规格等;3. 验收合格后,用具入库。
第四章用具保管与使用第八条用具保管:1. 酒店设立专门的用具仓库,由专人负责;2. 用具入库后,进行分类存放,并做好标识;3. 定期对用具进行检查,确保其完好无损。
第九条用具使用:1. 员工需按照规定的用途使用用具;2. 不得擅自改变用具的用途;3. 用具使用过程中,注意节约,避免浪费;4. 用具使用完毕后,及时归还。
第五章用具维护与保养第十条用具维护:1. 定期对用具进行检查、清洁、保养;2. 对损坏的用具,及时进行维修或更换;3. 对闲置的用具,进行分类存放,以备后续使用。
第十一条用具保养:1. 员工需按照规定的操作规程使用用具;2. 不得将用具放置在潮湿、高温、易腐蚀等环境中;3. 避免用具受到撞击、划伤等损伤。
酒店康乐部电器安全操作规定范文一、通用规定酒店康乐部作为一个提供休闲娱乐设施的场所,有着各类电器设备用于满足客户的需求。
为了保障客户和员工的安全,特制定以下电器安全操作规定:1. 所有使用电器设备的员工必须参加相关培训,并且严格按照培训要求操作设备。
2. 所有电器设备必须经过定期的检查和维护,并在每次使用前进行检查,确保设备处于正常工作状态。
3. 禁止未经酒店康乐部授权的人员随意操作电器设备。
二、客房电器设备1. 在为客户提供房间时,所有电器设备必须经过彻底的检查,确保安全可靠。
2. 在客人入住时应向其详细介绍客房内电器设备的使用方法,特别是对老人、儿童或者残障人士,要提供额外的指导和照顾。
3. 客房内的电器设备使用完成后,应当及时关闭电源,避免过热或者触电等事故发生。
4. 若发现客房内电器设备出现异常,如异味、冒烟或者其他异常现象,请立即停止使用并报告相关部门。
三、娱乐设施电器设备1. 对于游泳池、桑拿房、健身房等娱乐设施内的电器设备,员工必须按照相关操作规程进行操作。
2. 在用户使用娱乐设施期间,员工应随时关注设备的运行状况,如发现异常应立即停止使用并报告相关部门。
3. 对于需要使用水的电器设备,如按摩浴缸、慢跑带等,使用人员必须确保设备周围没有水溅湿电源插座或者线路。
4. 在使用触摸屏等电器设备时,用户必须确保手部干燥并且没有涂抹油脂。
四、会议室电器设备1. 在使用会议室电器设备前,请确保设备处于正常工作状态,并查明使用方法。
2. 使用结束后,请关闭电源并将设备进行彻底的清洁和消毒。
3. 在使用投影仪等移动设备时,请确保设备稳固并避免因摇晃导致设备倒塌或者其他意外。
五、员工操作注意事项1. 在操作电器设备前,员工必须确保双手干燥,并且处于良好的身体状态。
2. 在操作电器设备时,请确保眼睛始终保持与设备屏幕的适当距离,避免长时间过近观看导致眼睛疲劳和不适。
3. 在使用电器设备时,请避免突然停止使用或者反复开关,以免影响设备寿命。
2023年酒店客房管理制度2023年酒店客房管理制度11.以酒店仓库保管条例为准则,加强仓库管理人员培训。
2.对贵重物品集中管理。
(1)封箱专人管理,做到账物符合,随取随封箱制度;(2)除房间正常补充,客人特殊需要使用的贵重物品,由主管级以上人员写条领取;(3)办公室内供客人借用的贵重物品,由办公室专人负责,每月清点,需增加时由经理签字。
3.一般物品要有登记、核对制度,外部门借用任何物品,仓库管理人员及其他人无权处理,需经部门经理同意,方可支出。
4.固定资产流出部门,只有经理批准方可执行;仓库管理人员要做好登记上报财务部备案。
5.仓库钥匙,下班后封存在办公室,各班次定好自己所需物品,白天做好准备工作,没有客人特殊要求,不得随意进人仓库,如遇特殊情况,由当班主管领取、登记。
2023年酒店客房管理制度2一、目的为提高酒店卫生管理工作质量,向顾客提供清新、整洁、卫生的消费环境,特制定本规定。
二、内容1.卫生管理包括个人卫生管理、物品及设备卫生管理和食品卫生管理三个方面。
2.每一级人员都对各自工作区域的卫生负有保持清洁、进行清理的责任。
管理人员对下级的卫生工作负有管理连带责任。
3.专业卫生清理部门和人员对所负责的区域和工作项目进行专业化清洁与管理。
主要指公共卫生清洁,餐饮部膳食部管事、厨房及厨师、医疗部门及其人员。
4.个人卫生管理标准:(1)员工仪容仪表和个人卫生。
(2)掌握必要的卫生知识。
(3)身体、心理健康,须持《健康证》上岗。
5.食品卫生管理标准参见《_______________》。
6.物品及设备卫生管理标准:保持物品及设备表面平整、光亮、无异味、无损坏、无抹痕,摆放整齐有序。
7.卫生检查按照员工自检、班组检查、部门检查、职能部门检查的四级检查制度,采用常规检查、专项检查、暗查、暗访的方式进行。
对检查出的问题,按照标准追究责任和进行处罚。
三、考核1.物品、设施设备要求表面平整、光亮、无异味、无损坏、无抹痕,摆放整齐有序,否则根据情节的严重程度和造成的影响给予处罚。
酒店设备间规章制度第一章总则第一条为了加强酒店设备间管理,规范设备间使用行为,保障设备间设备设施的安全和正常使用,制定本规章制度。
第二条本规章制度适用于本酒店所有建筑内的设备间,包括但不限于餐厅设备间、客房设备间、厨房设备间等。
第三条设备间使用人员应严格遵守本规章制度的规定,做到公平、规范、安全、高效地使用设备间。
第四条设备间的使用应当保证设备设施的正常使用,禁止造成设备损坏的行为。
第五条设备间使用人员应当按照使用规范操作设备,严禁未经授权擅自使用设备。
第六条设备间使用人员应当保持设备间的清洁卫生,禁止在设备间内吸烟、饮食、吐痰等行为。
第七条设备间的使用人员应当遵守安全操作规程,如遇设备故障应及时报修,禁止私自拆卸维修设备。
第八条设备间使用人员应当保证设备间内的设备设施安全,不得私自设置或更改设备。
第九条设备间使用人员应当爱护设备设施,规范使用设备间。
第十条设备间使用人员应当遵守绿色环保要求,不得随意乱扔垃圾。
第二章设备间使用流程及规范第十一条设备间使用人员应当按照预定使用时间进行使用,超时需提前申请延时使用。
第十二条设备间使用人员在使用设备间前应当办理借用手续,包括填写借用单和提供有效证件。
第十三条设备间使用期间,使用人员应当严格按照设备间规定操作设备,杜绝一切安全隐患。
第十四条设备间使用人员应当根据设备间规定归还设备,保证设备间的完好无损。
第十五条设备间使用人员在使用设备间期间需注意周围环境安全,避免发生意外事故。
第十六条设备间使用人员在使用设备间过程中,如遇设备故障应及时报修,不得私自处理。
第十七条设备间使用人员应当爱惜设备设施,保证设备间的清洁整洁。
第十八条设备间使用人员应当积极配合设备间管理人员的工作,做到言行一致。
第十九条设备间使用人员应当遵守设备间使用规定,不得私自更改设备间设置。
第二十条设备间使用人员应当遵守设备间使用准则,不得因私利私用设备间。
第三章设备间管理责任第二十一条酒店设备间管理单位应当认真执行本规章制度,加强设备间管理工作。
酒店用具饭盒管理制度第一章总则第一条为规范和管理酒店用具饭盒的使用,保障酒店服务质量,提高酒店形象,制定本管理制度。
第二条本管理制度适用于酒店客房、餐厅、酒吧等部门的用具饭盒管理。
第三条酒店用具饭盒包括碗、盘、刀、叉、勺、杯、瓶等各类饭盒。
第四条酒店用具饭盒管理实行分级管理,设立用具饭盒管理员、用具饭盒保管员。
第五条本管理制度执行委员会负责本管理制度的具体执行。
第六条各部门应加强用具饭盒的管理工作,确保用具饭盒的数量、质量、清洁卫生等。
第二章用具饭盒的购置管理第七条用具饭盒的购置应按照实际需要和预算情况,在规定的供应商处统一采购。
第八条用具饭盒的采购要选择合格的供应商,严格按照合同规定进行采购,不得私自购买。
第九条用具饭盒的采购要求应符合国家相关规定,保证用具饭盒的品质安全。
第十条用具饭盒的入库应由用具饭盒管理员进行登记,确保用具饭盒的数量和品质。
第十一条用具饭盒的质量不合格的,应及时通知供应商退换。
第三章用具饭盒的使用管理第十二条用具饭盒的使用应按照规定数量进行分发,确保用具饭盒的合理使用。
第十三条用具饭盒的使用要保持清洁卫生,用具饭盒保管员要定期检查用具饭盒的卫生情况。
第十四条用具饭盒的使用要注意杜绝浪费,合理使用,做到节约用具饭盒。
第十五条用具饭盒的使用要遵守操作程序,不得随意更换用具饭盒。
第十六条用具饭盒的使用要注意安全,禁止将用具饭盒作为其他用途使用。
第四章用具饭盒的保养管理第十七条用具饭盒的保养应做到清洁干净,保持用具饭盒的整洁和光亮。
第十八条用具饭盒的保养应遵守使用规程,按照要求进行保养和清洁。
第十九条用具饭盒的保养要定期检查,不合格的用具饭盒要及时更换。
第二十条用具饭盒的保养要注意安全,确保用具饭盒的使用安全。
第五章用具饭盒的报废管理第二十一条用具饭盒损坏或者过期的,应按规定程序进行报废。
第二十二条用具饭盒报废应由用具饭盒管理员进行报废登记。
第二十三条用具饭盒报废要及时销毁,确保不再继续使用。
酒店客房规章制度及管理条例(7篇)酒店客房规章制度及管理条例(精选篇1)一、仪容仪表上班一律按宾馆的规定着装,保持良好的个人仪表。
制服无污迹,干净整齐,工作时不得佩戴珠宝手饰,除结婚戒指外,不得留长指甲,除有色指甲油,上班按规定化淡妆,保持头发整洁。
佩带宾馆规定的发网。
二、工作制度1、严格遵守宾馆的考勤制度。
(不迟到、不早退、不旷工)2、必须按领导安排的班次进行工作。
如有特殊情况更换班次时,先向主管请示,经同意后方可进行调班。
3、用友善,热情和礼貌的语气与客人讲话,讲敬言,“请”字当先,“谢”字随后,“您好”不离口,切忌家庭用语,同事之间团结协作,服从领导。
4、工作时间内不许大声喧哗,追逐打闹,扎堆闲谈,服务时间不得吃零食,吸烟,不得私自会客,下班后不得在店内游荡,闲逛。
5、不准偷吃、偷喝、偷用饭店物品或使用饭店为客人提供的一切服务设施。
6、绝对服从上级领导,先服从后讨论,不能将个人情绪带到工作中。
7、IC卡及钥匙由中心统一保管,服务员的楼层卡必须随身携带,不得乱放,严禁转借他人。
8、发现客人遗留物应及时追还给客人,如未能及时追还应上交客房中心,做好记录并保存。
9、不得随便为他人开启客房,必须经客房中心通知后,并验明客人身份方可给客人开门。
三、卫生制度:1、服务人员保持良好的个人卫生,勤洗澡理发、勤换衣服。
2、严格按照客房卫生质量标准及程序清洁卫生,住客床上的绵织品,每客更换一次,保持清洁无污迹。
3、客房内外经常保持清洁整齐、无尘、无蝇、无痰迹、墙壁、门窗、灯具、空调进风口滤网无灰。
4、客房茶具一客一消毒,消毒设备专用,茶具不得直接落地,杯内无水迹,无手印。
5、卫生间清洁车配备,洗面盆,浴盆,座便器专用清洁工具,刷子抹布不能混淆使用。
6、工作间物品摆放整洁,卫生干净。
7、从业人员一年进行一次体检,凡五病(肝炎、皮肤病、肺结核、肠炎、痢疾)患者需及时调离。
四、登记制度1、各楼层设置班日记本,用于登记当日住房,空房及卫生情况,领导通知事项,宾客嘱办事项等。
酒店设备、设施管理制度一、总则本制度旨在规范酒店设备、设施的日常管理,确保设备、设施的正常运行和合理使用,提高设备、设施的利用率和安全性能,为酒店的运营和发展提供有力保障。
二、设备、设施分类与职责分工1.酒店设备、设施包括但不限于以下类别:(1)客房设施:包括床铺、床头柜、衣柜、空调、电视等;(2)餐饮设施:包括餐具、厨具、餐饮用具等;(3)康乐设施:包括健身器材、桑拿房、按摩浴缸等;(4)公共区域设施:包括电梯、消防设施、安全出口等。
2. 职责分工:(1)客房部负责客房设施的日常管理,保证设施的完好和正常使用;(2)餐饮部负责餐饮设施的日常管理,保证设施的完好和正常使用;(3)康乐部负责康乐设施的日常管理,保证设施的完好和正常使用;(4)工程部负责公共区域设施的日常管理,保证设施的完好和正常使用。
三、设备、设施采购与验收1.酒店设备、设施的采购应遵循公开、公平、公正的原则,严格按照酒店规定的采购流程进行。
2.对于需要政府许可或认证的设备、设施,应确保取得相应的许可或认证。
3.设备、设施到货后,应由工程部会同相关部门进行开箱验收,检查设备、设施的外观和性能是否符合合同要求和设计标准。
验收合格后方可投入使用。
四、设备、设施使用与保养1.使用设备、设施应严格遵守操作规程和安全使用规定,防止因不当使用造成损坏或事故。
2.各部门应建立设备、设施台账,记录设备、设施的型号、规格、数量、性能等基本信息。
3.各部门应定期对设备、设施进行检查和维护,及时发现和处理故障或隐患。
对于重大故障或隐患,应立即报告相关部门进行维修或更换。
4.设备、设施的维修保养应建立记录,记录维修保养的时间、内容、结果等信息,并存档备查。
5.工程部应对公共区域设备、设施进行定期巡查和维护,确保设备、设施的正常运行和安全性能。
对于发现的故障或隐患,应及时通知相关部门进行维修或更换。
6.对于需要专业维护保养的设备、设施,应委托专业机构进行定期维护保养工作。
酒店用品规章制度模板第一章总则第一条为规范酒店用品的管理和使用,保障酒店经营秩序,确保服务质量和客人满意度,制定本规章制度。
第二条酒店用品包括但不限于客房用品、卫浴用品、办公用品、餐厅用品等。
第三条酒店用品的管理应遵循“用品合理使用、资产保值增值、节约节能”的原则。
第四条酒店管理层应对用品管理工作进行明确分工,制定相应的管理制度。
第五条酒店用品的管理应贯穿于酒店各个部门之间,建立协调机制,确保用品管理的顺畅进行。
第二章用品的采购管理第六条酒店用品的采购应符合酒店的经营需求,管理人员应制定采购计划,确保用品的质量、数量和价格合理。
第七条酒店用品的采购应优先考虑正规渠道的供应商,签订合同,明确双方权责,保障供应商的权益。
第八条酒店用品的采购应定期审核供应商的合作情况,及时调整采购计划,保证用品的供应充足。
第九条酒店用品的采购应遵守法律法规,严格执行采购流程,确保用品的合规性。
第十条酒店用品的采购应与财务部门保持密切联系,及时核对采购款项,确保用品采购资金的安全。
第三章用品的领用管理第十一条酒店用品的领用应根据员工的职责和需要,细化具体的领用权限,并建立相应的领用流程。
第十二条酒店用品的领用应登记领用人员、领用日期、领用数量等信息,建立档案,以备查阅。
第十三条酒店用品的领用应定期进行盘点,核查领用记录,及时发现领用异常情况,并采取相应措施。
第十四条酒店用品的领用应遵守用品使用规定,严禁私自领取用品,并应按规定使用和保管。
第十五条酒店用品的领用应与财务部门对账核实,确保领用用品在合理范围内,杜绝挪用用品现象。
第四章用品的使用管理第十六条酒店用品的使用应按照规定用途使用,严禁私自挪作他用,确保用品的完好性和可靠性。
第十七条酒店用品的使用应遵守事先制定的使用规范,确保使用过程中的安全性和稳定性。
第十八条酒店用品的使用应进行监督检查,发现使用不当、损坏、丢失等情况,应及时报告管理部门。
第十九条酒店用品的使用应定期整理、清洁、维护,确保用品的保养和延长使用寿命。
客房用具管理制度为加强客房用具的管理,有效保障客房设施的完好性和服务质量,保护客人的权益,制定本管理制度。
二、客房用具管理的基本原则1. 爱护客房用具,妥善使用;2. 定期维护,及时更换损坏的用具;3. 使用完毕后进行归位整理;4. 严禁私自占用客房用具;5. 发现问题及时报告处理;6. 维护客房卫生,保持良好的客房环境。
三、客房用具管理责任主体1. 酒店经理全面负责酒店客房用具的管理工作,定期进行检查和评估,确保各项管理制度得到有效实施。
2. 客房部负责具体的客房用具管理工作,包括采购、入库、清点、发放、更换、清洗等,做到科学合理、规范运作。
3. 客房服务员负责日常客房用具的维护和整理工作,做到每日巡查、勤维护、注意细节。
四、客房用具管理流程1. 采购根据客房用具的需要,进行合理采购,保证品质高、耐用且安全卫生的用具。
2. 入库对采购来的用具进行验收和入库登记,确保物品的完整性和数量的准确性。
3. 分发根据客房的需要,将用具分发到各个客房,并做好记录。
4. 使用客房使用完毕后,客人离店时,客房服务员负责对用具进行清点和整理,检查是否有损坏或遗失的情况。
5. 维护对于损坏的用具,及时更换或维修,确保客房用具的完好性和正常使用。
6. 清洁定期对客房用具进行清洁,并保持干净整洁,避免细菌滋生。
7. 执法发现客人私自占用或损坏客房用具的行为,客房服务员有权对其进行警告和处理,并做好记录。
五、客房用具管理的检查与考核1. 酒店经理定期对客房用具的管理情况进行检查,对不符合规定的情况进行整改,并对相关责任人进行考核。
2. 客房部门定期对客房用具的管理情况进行检查,重点检查客房用具的质量和数量,对问题及时整改。
3. 客房服务员定期对客房用具的情况进行巡查,发现问题及时处理,确保客房用具的正常使用。
六、客房用具管理的监督与奖惩1. 对于严重损坏客房用具或私自占用客房用具的行为,客房服务员将受到批评、警告或罚款等处罚。
酒店客房部设备用具与使用管理规定
(1)清洁卫生设备与用品
A、应配备合页梯子、吸尘机、地毯清洗机(配不同用途刷头)、地毯烘干机、地毯拔松机、多功能洗地打蜡机(配蜡盘或刷盘)、拖把、丁字拖把、刮水器、伸缩杆、地刷、各类清洁剂和光亮剂、防滑告示牌等清洁设备和用品;
B、各种设备功能齐全、质地优良,清洁效果良好,完好无故障,能保证清洁卫生质量符合标准。
(2)花房用品
A、应配备铁锹、各类花剪、水壶和喷壶、塑料水桶、水管、及各类花盆、花篮、花泥、保鲜铝箔等;
B、各类用品质地优良、完好无损,能满足工作需要。
(3)设备用品的使用管理
A、清洁设备实行“谁使用,谁负责”的责任制,做好日常的维护和清洁工作,定期考核检查,做到正确使用和爱惜使用;
B、各类清洁用品使用正确,领用手续完备,无浪费现象发生。
1。