心电图学三基考试题优选稿
- 格式:docx
- 大小:155.16 KB
- 文档页数:12
柳州市工人医院临床“三基”考试
心电图复习题(一)
一、请分析所给出的心电图,并作出主要诊断(60分)
(窦性P波)
诊断:1、窦性心律2、正常范围心电图
二、问答题(40分)
请问:正常范围心电图特点有哪些?
答:正常范围的心电图特点为:
1.窦性P波存在(PⅠ、Ⅱ、aⅤF、Ⅴ5、Ⅴ6直立,P avR倒置)
2.P波、P-R间期、QRS波、ST段、T波、Q-T间期均正常3.频率:60~100次/分
4 . 节律整齐
心电图复习题(二)
一、请分析所给出的心电图,并作出主要诊断(60分)
提前出现P′
诊断:1、窦性心律2、房性早搏3、T波改变
二、问答题(40分)
请问:房性早搏的心电图特点有哪些?
答:房性早搏的心电图特点为:
1. 提前出现P′-QRS波群;
2. P′-R间期>0.12s;
3. 提前的QRS形态、时限正常(呈室上性)或呈室内差异性传导或未下传。
心电图复习题(三)
一、请分析所给出的心电图,并作出主要诊断(60分)。
心电图三基试题(有答案)186.左心衰发展为全心衰时哪项表现可减轻:A、紫绀B、心界扩大C、心率加快D、呼吸困难E、下肢水肿187.左心衰最严重的表现是:A、心慌气短B、阵发性夜间呼吸困难C、咳嗽咯血D、舒张期奔马律E、急性肺水肿188.下列哪项体征不是右心衰的表现:A、腹水B、少尿、尿蛋白C、渗出性胸水D、肝肿大E、食欲不振、恶心、呕吐189.以及心功能对体力活动胜任的情况是:A、轻度受限B、明显受限C、重度受限D、不受限制E、以上均不是190.哪项不是引起左心衰的原因:A、高血压病B、甲亢性心脏病C、慢性肺心病D、主动脉瓣关闭不全E、二尖瓣关闭不全191.左心衰一般不出现下列哪项体征:A、心浊音界扩大B、舒张期奔马律C、交替脉D、肺底湿性罗音E、颈静脉怒张192.右心衰的紫绀常见于下列部位:A、口腔粘膜B、睑结膜C、球结膜、指(趾)端D.E、以上均不是193.右心衰的病理基础是:A、肺循环淤血B、肺静脉压力升高C、体循环瘀血D、门静脉压力升高E、以上均不是194.左心衰呼吸困难的病理基础是:A、体循环瘀血B、肺瘀血C、回心血量减少D、动脉系缺血E、胸腔积液195.下列哪种体征是右心衰的早期征象:A、颈静脉怒张B、肝肿大C、水冲脉D、紫绀E、奇脉196.听诊时听到下列哪项是心衰的有力证据:A、心尖部三级以上杂音B、P2分裂C、第一心音减弱D、肺部湿罗音E、舒张期奔马律197.下列哪种疾病可引起右室前负荷增加:A、二尖瓣狭窄B、二尖瓣关闭不全C、高血压病D、房间隔缺损E、主动脉瓣狭窄198.下列哪种疾病可引起左室前负荷加重:A、二尖瓣狭窄B、房间隔缺损C、主动脉瓣关闭不全D、三尖瓣关闭不全E、肺动脉瓣关闭不全199.下列除哪项以外引起左室后负荷增加:A、二尖瓣狭窄B、高血压病C、主动脉瓣狭窄D、主动脉缩窄E、急性肾炎急性肺水肿患者,应取的体位是:200.A、头低脚高位B、坐位两腿下垂C、平卧位D、上肢太高E、以上均不是201.给急性肺水肿患者吸氧时,氧气瓶中加入75%的酒精目的是:A、使泡沫表面张力降低B、兴奋呼吸C、增强细胞内呼吸D、扩张肺毛细血管E、解除支气管平滑肌痉挛202.某患者,男性,56岁,因高血压性心脏病急性左心衰入院,下列哪项处理不正确:A、端坐、位两腿下垂B、皮下注射吗啡C、速尿静脉注射D、西地兰静脉注射E、甘露醇静脉注射203.洋地黄中毒引起室性心动过速,宜首选下列哪种药物:A、慢心律B、阿托品C、口服苯妥英钠D、利多卡因E、以上均不是204.下列除哪项外均提示洋地黄中毒:A、室性早搏二联律B、多源性室早C、心电图ST段呈鱼钩样下移D、色视E、心律由不规则突然变为规则205.洋地黄不宜与下列哪种药物合用:A、氯化钾B、异搏定C、硫酸镁D、氨苯喋啶E、以上均不是206.下列哪种疾病属于洋地黄禁忌症:A、肥厚梗阻型心肌病B、室上型快速型心律失常C、快速型房颤D、风心二尖瓣关闭不全并心衰E、以上均不是207.心衰兼有肺淤血和低排血量者,选用哪项以外均是不适宜的:A、肼苯哒嗪、消心痛B.C、苄胺唑啉D、硝酸甘油E、肼苯哒嗪+硝酸甘油208.心衰兼有肺淤血和低排血量者,宜选用下列哪种药物:A、消心痛B、速尿C、肼苯哒嗪D、硝普钠E、以上均不是209.当心衰以肺淤血为主时选用哪种药物合适:A、苄胺唑啉B、消心痛C、肼苯哒嗪D、心痛定E、以上均不是210.下列哪种药物可减轻肺部淤血:A、硝酸甘油B、苄胺唑啉C、心痛定D、肼苯哒嗪E、以上均不是211.下列哪种药物主要减轻左室射血时的阻抗:A、速尿B、硝酸甘油C、消心痛D、双氢克尿塞E、肼苯哒嗪212.右心衰与肝硬化腹水主要鉴别点是:A、肝肿大B、腹水C、蜘蛛痣D、颈静脉怒张E、下肢水肿213.下列哪项体征是肝硬化腹水所不具备的:A、呼吸困难B、腹壁静脉曲张C、颈静脉怒张D、蜘蛛痣E、肝掌214.急性心源性哮喘的咯痰具有下列特点:A、铁锈色B、粉红色泡沫痰C、大量脓痰、大量粘痰D.E、以上均不是215.肺毛细血管楔前压达到哪项时两伤肺野静脉淤血扩张:A、≥2.0kPaB、≥2.2kPaC、≥2.4kPaD、≥2.6kPaE、<2.0kPa216.胸部X线哪项表现提示早期心衰:A、两肺野静脉淤血而扩张B、两肺门阴影变淡C、一侧肺野斑片状阴影D、两下肺门成云絮状阴影E、两上肺野静脉淤血而扩张217.心功能三级指;A、一切劳动均无症状B、体力活动完全丧失C、轻度活动即感气促、休息时也有气促D、较重活动时即感心慌、气促E、以上均不是218.当左室舒张末期压达哪项值时,即可诊断为左心衰:A、≥2.4kPaB、≥2.6kPaC、≥2.0kPaD、≥2.8kPaE、≥3.0kPa219.某心脏病患者,参加轻微活动时即感心悸、气促、肝肿大,下肢水肿,其心功能为:A、I级心功能B、II级心功能C、III级心功能D、IV心功能E、以上均不是第3节220.通常二度II型房室传导阻滞时P-R间期具有下列特点:A、P-R间期恒定B、P-R间期延长C、P-R间期缩短D、P-R间期正常E、以上均不是221.二度I型房室传导阻滞时P-R间期有以下特点:A、P-R间期恒定B、P-R间期延长C、P-R间期缩短间期正常R-P、D.E、以上均不是222.三度房室传导阻滞时P波与QRS波群的关系是:A、有固定的关系B、按P、QRS顺序发生C、无固定关系D、QRS波多于P波E、以上均不是223.下列哪种心律失常,最能引起阿-斯综合征:A、室上性阵发性心动过速B、房颤C、心房扑动D、三度房室传导阻滞E、窦性心动过速224.风湿性心肌炎引起二度房室传导阻滞选用下列哪种药物合适:A、奎尼丁B、利多卡因C、地高辛D、异搏定E、强的松225.可引起大炮音的心律失常是:A、风心病二尖瓣狭窄伴房颤B、三度房室传导阻滞C、冠心病伴房颤D、房性扑动E、二度房室传导阻滞226.阵发性室性心动过速或心室颤动的预兆,下列哪项不正确:A、三度房室传导阻滞B、频发性室早C、两个以上室早相继出现D、多源性室早E、心电图表现R波落在T波上227.引起心脏猝死最多见的心律失常是:A、房颤B、房性扑动C、室颤D、房室传导阻滞E、室上性阵发性心动过速228.快速性心房颤动,可选用哪种药物使心率减慢:A、利多卡因B、氯化钾C、苯妥英钠D、洋地黄E、奎尼丁心房颤动时药物复率选用下列哪种药物为好:229.A、阿托品B、苯妥英钠C、利多卡因D、普鲁卡因酰胺E、奎尼丁230.心房颤动心电图诊断条件是:A、P波快速而不整B、P波消失,代之以快速而绝对不整的f波,QRS波群室上性,室律不整C、P波与QRS波群绝对无关D、P波消失E、以上均不是231.心房内异位起搏点极快而不规则的发出冲动,心房率350-600/分,心室率110-160/分,其属于:A、心房颤动B、室上性阵发性心动过速C、房性扑动D、交界性阵发性心动过速E、以上均不是232.室上性阵发性心动过速发作时治疗哪项是错误的:A、深吸气后屏住气,用力做呼气动作B、用手指或压舌板刺激咽部,引起恶心反射C、压迫颈静脉D、压迫眼球E、压迫颈动脉窦233.下列哪种心律失常的治疗可选用兴奋迷走神经的方法:A、室性早搏B、阵发性室性心动过速C、心房颤动D、阵发性室上性心动过速E、心房扑动234.按压颈动脉窦哪项是错误的:A、每次按压10sB、同时听心率变化C、压迫与按摩相结合D、事先准备好阿托品、异丙肾上腺素E、两侧同时按压235.早搏的临床特点之一是:A、可有脉搏脱漏B、早搏的第二音增强C、早搏的第一心音减弱D、心脏病人运动后早搏可减少或消失E、无器质性心脏病患者,于运动后早搏可增多236.下列哪项不符合早搏的临床表现:、偶发早搏多无症状A.B、早搏的第一心音减弱,第二心音增强C、可有脉搏脱漏D、运动后早搏消失者多为功能性E、室性早搏代偿间期完全237.下列除哪种药物外均可用来治疗窦性心动过速:A、利血平B、安定C、异丙肾上腺素D、心得安E、利眠宁238.男性,20岁,检查心率120/分,心电图示:P I,II,aVF直立,aVR倒置,P-R间期0.12s,下列哪项是正确的:A、室性心动过速B、房性心动过速C、室上性心动过速D、窦性心动过速E、交界性心动过速239.阵发性心动过速发作的特点是;A、一种过快而绝对不规则的心律B、一种快而绝对不规则的心律C、心率常在100次/分D、第一心音强弱不等E、常突然发作突然终止240.阵发性室性心动过速时首选下列哪种药物:A、氯化钾B、利多卡因C、心得安D、ATPE、洋地黄241.心房颤动最常发生与下列哪种疾病:A、冠心病B、甲状腺机能亢进C、风心病二尖瓣狭窄D、高心病E、扩张型心肌病242.阵发性室上性心动过速的心室率为:A、60-100次/分B、220-250次/分C、100-150次/分D、>350次/分E、160-220次/分243.诊断仪度房室传导阻滞,其P-R间期应超过:A、0.20s0.23s、B.C、0.18sD、0.25sE、0.15244.是心室丧失排血功能的心律失常是那种:A、窦性心律不齐B、心室颤动C、房颤D、二度II型房室传导阻滞E、室性早搏245.三度房室传导阻滞,如果阻滞发生在房室束分叉以下,其心室率常为:A、60-100次/分B、50-60次/分C、10-20次/分D、20-40次/分E、160-220次/分246.下列哪种心律失常的心律是规则的:A、室性早搏B、心房颤动C、阵发性室性心动过速D、三度房室传导阻滞E、二度I型房室传导阻滞247.下列哪种早搏多属于功能性的:A、频发性早搏B、多源性早搏C、运动后早搏增多D、多联律性早搏E、情绪激动后出现早搏248.不符合过早搏动的临床表现是:A、早搏的第一心音减弱,第二心音增强B、早搏频发时常有心悸感C、伴有脉搏脱漏D、情绪激动后出现的早搏多为功能性E、房性早搏代偿间期不完全249.治疗预激综合征合并房颤时不宜选用哪种药物:A、奎尼丁B、胺碘酮C、洋地黄D、普鲁卡因酰胺E、以上均不是250.治疗预激综合征合并房颤时应选用哪种药物:A、洋地黄B、奎尼丁C、异搏定、阿托品D.E、苯妥英钠251.三度房室传导阻滞理想的治疗是:A、阿托品B、异丙基肾上腺素C、淋黄素D、安装起搏器E、以上均不是252.最易引起房室传导阻滞的心梗部位:A、前壁B、侧壁C、后壁D、高侧壁E、下壁253.下列哪种心律失常最严重:A、室性心动过速B、房性早搏C、室上性心动过速D、室性早搏E、心房颤动254.阿-斯综合征是指:A、心跳太快致心输出量减少脑缺氧B、主动脉瓣狭窄引起脑缺氧C、严重心衰致心输出量减少脑缺氧D、脑血管病致晕厥发生E、短暂心跳停止,急性心源性脑缺氧第4节255.高血压性心脏病发生全心衰后,可能发生下列哪种临床情况:A、血压降至正常B、心源性哮喘不再发生或减少C、心率减慢D、心尖区收缩期杂音消失E、以上均不是256.男性,60岁,突起眩晕,左手无力,BP28/16kPa,心率130次/分,采用下列哪种治疗为好:A、β受体阻滞剂加双氢克尿塞B、氨茶碱加西地兰C、降压灵加杜冷丁D、心痛定加心得安E、烟酸加西地兰257.下列哪些检查结果属于高血压病I期:A、眼底呈棉花絮样病灶B、眼底有动静脉压迹迂曲C、肾性贫血、血压达到确诊高血压标准,且波动,心脑肾无损害D.E、肾功能减退,有多尿夜尿258.早期高血压病治疗原则是:A、及早应用降压药B、降压药应足量,长疗程维持C、降压药为主,配合休息D、以调节高级神经中枢为主,降压为辅E、降压改善心肾功能259.高血压病合并心衰者忌用:A、胍乙啶B、肼苯哒嗪C、甲基多巴D、双氢克尿塞E、硝普钠260.高血压病并糖尿病时不宜选用:A、利血平B、地巴唑C、胍乙啶D、甲基多巴E、双氢克尿塞261.肾素依赖性高血压伴心率增快的患者最易选用:A、胍乙啶B、利血平C、心得安D、肼苯哒嗪E、双氢克尿塞262.我国惯用高血压分期标准,最抓药的依据是:A、病程长短B、血压增高程度C、症状轻重D、器官损伤及功能代偿情况E、以上均不是263.高血压病发病过程中占主要地位的是:A、交感神经活动性增强使外周小血管收缩B、肾缺血肾素分泌增多C、肾上腺皮质分泌醛固酮D、高级神经中枢功能失调E、水钠潴留,血容量增多264.适用于各期高血压病有效治疗的基础药物是:A、利血平B、双氢克尿塞C、肼苯哒嗪D、胍乙啶E、甲基多巴治疗高血压病所致的脑水肿,下列哪项用药是错误的:265.A、20%甘露醇B、25%山梨醇C、速尿D、低分子右旋糖酐E、50%葡萄糖266.高血压危象治疗的关键是:A、绝对卧床休息B、迅速将压C、降低颅压D、吸氧E、静滴糖皮质激素267.诊断高血压病II期主要依据是:A、血压波动,无心脑肾损害B、血压偏高伴有心脑肾损害C、血压升高伴有左心室肥厚扩大D、血压偏高伴有眼底出血渗血E、血压升高伴有肾功能不全268.诊断高血压病I期的依据是有高血压的同时:A、血压只轻度升高伴有左心扩大B、只有收缩压升高,而舒张压正常C、年龄>40岁D、病程<5年E、无心脑肾损害269.诊断高血压心脏病的必备条件是:A、主动脉瓣区第二心音亢进B、血压持续在21.3/12.6kPa以上C、心尖区收缩期吹风样杂音D、左心室肥厚E、以上均不是270.急进型高血压病,多以下列哪种器官功能损害最严重:A、肾脏B、脑C、眼D、心脏E、肝脏271.下列哪种疾病没有高血压表现:A、急性肾盂肾炎B、急性肾小球肾炎C、妊娠期肾病D、肾动脉狭窄E、嗜铬细胞瘤272.高血压病常见死亡原因是:A、尿毒症、高血压危象B.C、脑溢血D、合并冠心病E、心律失常273.原发性与继发性高血压的区别是根据下列哪种情况:A、病因学B、血压的高低C、心脑肾是否损害D、是否有高血压的症状E、根据高血压是否是肥胖症及糖尿病的并发症第5节274.下列哪些条件可诊断隐匿型冠心病:A、有心绞痛,休息时心电图正常B、血脂增高,血压增高,年龄>40岁C、中年妇女,心电图运动试验阳性,休息后恢复D、有心绞痛,休息时心电图心肌缺血E、无症状,心电图运动试验阳性275.典型心绞痛发作时,下列哪项最具有特征性:A、胸痛多在夜间B、持续左前胸憋闷感C、胸痛发作多在15分钟以下D、疼痛时心电图ST段水平型压低E、疼痛时心电图ST段抬高276.60岁,男性,近一个月感心前区痛,多在夜间发作,每次发作约20分钟,心电图示:Ⅱ、Ⅲ、aVF导联ST段轻度抬高,发作后心电图可恢复正常,服硝酸甘油效果不佳,最可能的诊断是:A、典型心绞痛B、恶化型心绞痛C、卧位型心绞痛D、变异型心绞痛E、中间综合征277.病人三年前曾患心肌梗塞,近一年无症状,最近一周内夜间常因胸骨后疼痛致醒,胸痛持续15分钟左右,发作时,心电图无明显异常,下列哪项诊断可能性大:A、稳定型心绞痛B、卧位型心绞痛C、变异型心绞痛D、梗塞后心绞痛E、恶化型心绞痛278.心绞痛发作时应立即选择哪种药物合适:A、洋地黄类药物B、潘生丁C、阿司匹林D、硝酸甘油E、消心痛劳累性心绞痛发作时,你认为立即给下列哪种药效果好:279.A、心得安B、洋地黄制剂C、消心痛D、潘生丁E、硝酸甘油280.下列哪种情况最符合典型心绞痛发作;A、心尖部一过性刺痛B、胸骨后压榨性疼痛持续15分钟C、劳累后胸骨后压榨性疼痛休息3分钟缓解D、上腹部痛E、情绪激动后心前区不适,卧床两天后逐渐减轻281.缺血性心脏病最少累及的动脉为;A、左冠状动脉主干B、左冠状动脉回旋支C、左前旋支D、右冠状动脉E、右冠状动脉后降支282.冠心病前间壁梗塞常有那支冠状动脉阻塞:A、左冠状动脉主干B、左冠状动脉前降支C、左冠状动脉回旋支D、右冠状动脉E、右冠状动脉后降支283.急性心肌梗塞患者,血压80/50mmHg,中心静脉压4厘米水柱,尿量减少,可认为:A、心原性休克B、肾功能不全C、急性左心衰D、有效循环血量不足E、快速型心律失常284.患者女性,50岁,胸骨后严重疼痛6小时,心电图V1、V2、V3有宽而深的Q波,相应的导联ST段上抬,应诊断为;A、急性下壁心肌梗塞B、急性前间壁心肌梗塞C、急性广泛前壁心肌梗塞D、急性前侧壁心肌梗塞E、急性前壁局限性梗塞285.某患者男性,50岁,半小时前突然剑突下持续剧烈绞痛,向左肩臂放射,伴呕吐,冷汗,过去有慢性胃病史,检查血压由发病前190/110mmHg,体温37℃,平卧,四肢湿冷,脉细弱,心律整齐92次/分,腹软剑突下疼痛,心电图显示V1-V6导联出现异常Q波,最可能的诊断是:A、急性胆囊炎B、溃疡穿孔、急性胃炎C.D、广泛前壁心肌梗塞E、急性胰腺炎286.劳力性心绞痛的典型心电图改变是:A、ST段抬高B、ST段水平或下斜型下降C、ST段抬高,异常Q波,T波倒置D、ST-T呈鱼钩样降低,T波倒置E、弓背向下的ST段抬高,T波高尖287.急性严重心肌梗塞发生后,一般不出现下列哪种情况:A、血压下降B、天门冬氨酸转氨酶升高C、白细胞增高D、低血糖E、血沉增快288.对急性心肌梗塞患者,有哪种方法可估价梗塞的部位、程度和范围:A、超声心动图B、24小时动态心电图C、心脏酶活力检查D、放射性核素心肌显影E、血沉和白细胞检查289.诊断急性心肌梗塞的依据没有以下哪项:A、长时间心肌缺血B、心电图出现未有过ST-T改变或异常Q波C、血清酶升高D、白细胞升高,血沉加快E、出现右束支传导阻滞290.鉴别心绞痛与急性心肌梗塞的主要依据是:A、胸痛部位及持续时间B、心电图及血清酶学改变C、心律失常D、血压改变E、硝酸甘油无效291.急性心肌梗塞早期治疗那种不恰当:A、绝对卧床休息,休息B、溶栓治疗C、解除疼痛,吗啡皮下注射D、应用利多卡因E、应用洋地黄制剂治疗292.急性心肌梗塞病人,突然面色发青,神志不清,四肢抽搐,呼吸停止,心音听不清,应首先采取下列哪项措施:A、心电图监测B、安置人工心脏起搏器C、注射毒毛旋花子甙、立即静脉注射利多卡因,同时进行口对口人工呼吸D.E、胸外心脏按压293.急性心肌梗塞时慎用洋地黄制剂的原因是因为其可以:A、减慢心率B、降低血压C、加重肺瘀血D、增加心肌耗氧量E、增加心室壁张力294.急性心肌梗塞发生猝死最常见的原因是:A、阵发性室性心动过速B、心房颤动C、心室颤动D、三度房室传导阻滞E、频发性室性早搏295.急性前壁心肌梗塞发生心律失常时,最多见的是:A、房性心律失常B、室性心律失常C、房室结传导阻滞D、束支传导阻滞E、房室交界性早搏296.急性心肌梗塞时,心前区出现粗造的收缩期杂音,同时测定右心室血氧饱和度增高,考虑是什麽原因:A、肺淤血B、左心衰C、室间隔穿孔D、乳头肌缺血坏死E、右心梗塞297.患者女性,62岁,5天前患前壁心肌梗塞,半小时前突然头晕,心悸,呼吸困难,脉搏细弱,心率110次/分,血压60/50mmHg,心律规则,心音弱无明显杂音,病人发病后10分钟死亡,最可能的死亡原因是:A、心室颤动B、乳头肌断裂C、心室膨胀D、左室游离壁破裂E、心室间隔破裂第7节298.风湿热的主要表现没有以下哪项:A、游走性大关节炎B、心脏炎C、环形红斑D、舞蹈症E、发热299.阿司匹林治疗风湿时有严重反应者可采用减轻措施,但哪项不合适:A、氢氧化铝制剂、用肠溶阿司匹林B.C、改为消炎痛D、加服碳酸氢钠E、饭后服药,给与健胃药物300.患急性风湿性心脏炎,急性期卧床休息应为:A、血沉正常2周逐渐增加活动量B、风湿热活动征象消失立即增加活动量C、临床表现消失,血沉正常,严格卧床2月后D、风湿活动征象消失,血沉正常3-4周逐渐活动E、关节不痛即可活动301.糖皮质激素用于风湿性心脏炎的治疗,没有以下哪种作用:A、能抑制炎症反应B、消除链球菌感染C、减轻风湿引起的病理改变D、控制风湿活动E、抑制变态反应302.风湿性心肌炎可没有以下哪种表现:A、心动过速B、体温与心率增快不成比例C、心尖区第一心音增强D、严重者心尖区舒张期奔马律E、心律不齐,早搏,房室传导阻滞303.目前风湿热病因多考虑为:A、A族乙型链球菌感染的同时发病B、A族甲型链球菌感染后C、A族乙型链球菌感染后3个月发病D、A族乙型溶血性链球菌感染后1-4周发病E、金黄色葡萄球菌感染后1-4周发病304.下列哪项不是风湿热诊断标准的主要依据:A、心肌炎B、多发性大关节炎C、发热D、皮下结节E、环形红斑305.风湿热的好发年龄段为:A、3岁以下B、中年人C、10-15岁青少年D、20-30岁E、青年人306.风湿热病人什麽情况下首选用阿斯匹林:A、风湿活动重B、心脏炎C、关节炎伴心脏炎、病情轻无心脏炎的关节炎D.E、关节炎伴有皮肤出血307.根据以下哪项可基本排除风湿活动:A、无游走性关节炎,皮下结节及环形红斑B、抗链球菌溶血素“O”滴度正常,血沉不快C、抗链溶酶升高,反应蛋白阴性D、有关节炎及发热,血沉快,无心脏受累E、抗链球菌抗体与C反应蛋白或血清粘蛋白测定结果均正常308.风心病二尖瓣狭窄,右心衰,房颤,用洋地黄及利尿剂后,心率由140次/分减到110次/分水肿减轻,尿量每天800ml,血钾正常,下一步治疗应选择:A、停利尿剂及洋地黄B、加用苯妥英钠C、加用氯化钾D、减量继续治疗E、加用速尿309.单纯二尖瓣狭窄可不引起以下哪种病理改变:A、肺动脉高压B、右心室肥大C、左心室肥厚D、房颤E、肺活量降低310.风湿性心脏病主动脉狭窄的主要体征是:A、周围血管体征B、心脏向左下极度扩大C、有Austin-Flint杂音D、主动脉第二心音减弱或消失E、胸骨右缘第二肋间舒张期叹气样杂音311.Austin-Flint杂音可在那种瓣膜病中听到:A、二尖瓣关闭不全B、肺动脉瓣狭窄C、主动脉瓣关闭不全D、心包炎E、以上都不是312.二尖瓣狭窄X线的表现有下列哪项:A、心腰部消失B、左房扩大C、右肺下动脉增宽D、肺淤血的X线表现E、左心室扩大313.风湿性瓣膜病二尖瓣狭窄时出现急性肺水肿是由于:A、肺静脉和肺毛细血管压升高B、肺小动脉痉挛造成肺动脉高压C、左心室排血量减少D、左心充盈压升高、体循环淤血,静脉压升高E.314.以下哪种情况最适宜用洋地黄治疗:A、急性心包填塞B、肥厚梗阻型心肌病C、二尖瓣狭窄急性肺水肿D、风湿性心脏病快速房颤E、肺原性心脏病右心衰竭315.心脏正位X片显示,心脏梨形增大是由于:A、左房,左室增大B、左房,右室增大C、右房,右室增大D、左右心室增大E、左右心房增大316.下列哪项不是二尖瓣狭窄的杂音特点:A、在舒张早期出现,但不掩盖第二心音B、低音调C、局限在心尖区,不向远处传播D、左侧卧位及运动后变响E、如发生房颤则舒张晚期杂音消失317.风湿性二尖瓣狭窄不出现下列哪项体征:A、心尖区舒张中晚期隆隆样杂音B、第一心音亢进C、肺动脉第二心音亢进分裂D、Austin-Flint杂音E、开放性拍击音318.患者风心病二尖瓣狭窄,心房颤动三年,心衰半年,使用洋地黄后,突然出现神志不清,左半身瘫痪,其诊断可能是:A、阿-斯综合征B、脑出血C、洋地黄中毒D、脑栓塞E、一过性脑血管痉挛319.心尖区全收缩期杂音强度,在Ⅲ或Ⅳ级以上,向腋下和左背部传导,首先应考虑的是:A、三尖瓣关闭不全B、二尖瓣脱垂C、左心房粘液瘤D、二尖瓣关闭不全E、功能性杂音320.左室收缩期负荷加重,见于那种风湿性喜瓣膜病:A、二尖瓣狭窄B、肺动脉瓣狭窄C、主动脉狭窄D、主动脉关闭不全、二尖瓣关闭不全E.321.与Grahum-Steell杂音有关的是:A、主动脉关闭不全B、二尖瓣关闭不全C、二尖瓣狭窄肺动脉扩张D、右心室扩大E、左心室扩大322.下列不符合主动脉瓣关闭不全的是:A、主动脉瓣区舒张期叹气样杂音B、心尖区舒张期隆隆样杂音C、心尖区第一心音亢进D、周围血管征E、左心室扩大323.主动脉瓣重度关闭不全的脉搏特征是:A、交替脉B、水冲脉C、奇脉D、不整脉E、缓脉324.下列心血管疾病中,咯血最多见于:A、动脉导管未闭B、房间隔缺损C、风湿性二尖瓣狭窄D、高血压性心脏病E、冠心病325.某女性,29岁,心悸、气短、反复咯血10年,查心率70次/分,心律齐,心脏呈梨形,心尖区有舒张期隆隆样杂音,P2亢进,有开瓣音,宜采用:A、洋地黄B、溶栓治疗C、二尖瓣分离术D、血管扩张药物E、垂体后叶素326.下列哪种情况最易引起晕厥:A、主动脉瓣关闭不全B、二尖瓣狭窄C、主动脉瓣关闭不全并二尖瓣狭窄D、二尖瓣关闭不全E、严重的主动脉瓣狭窄327.女性,28岁,心悸,气促,下肢水肿三年,心界向两侧扩大,心尖区有舒张期隆隆样杂音,胸骨左缘的三肋间有哈气样舒张期杂音,传至心尖,P2亢进分裂,A2减弱,血压140/60mmHg,诊断为:A、二尖瓣狭窄。
医学三基考试〔心电图〕题库及答案题型:单项选择题、多项选择题、共用选项、判断题、名词解释、多项选择题、问答题一、单项选择题1.心室率160次/min,QRS宽大畸形呈左束支传导阻滞形,R-R根本规那么,Ⅱ导联可见心室夺获和室性融合波。
心电图诊断为()A.室性心动过速B.室上性心动过速伴左束支传导阻滞C.心房扑动2:1传导并左束支传导阻滞D.窦性心动过速并左束支传导阻滞E.以上都不是答案:A2.多源性室性期前收缩是指( )A.室性期前收缩形态及联律间期均不相同形态及联律间期可不相同,最长的异常 R-R与最短的异常R-R间有倍数关系D.连续2个或3个以上提前的QRSE.室性融合波答案:A3.透壁性急性心肌梗死的心电图表现是 ( )A.病理性Q波、ST段弓背形上抬B.病理性Q波、T波倒置段水平型下移>1mm,冠状T波段弓背形上抬E.病理性Q波答案:A段下移呈鱼钩形改变应考虑( )A.低钾B.低钙C.洋地黄作用D.高钾E.心肌梗死答案:C5.以下哪项为左心室肥大的心电图表现 ( )答案:D1.心电图一般不能反映心肌细胞的 ( )A.自律性B.兴奋性C.传导性D.收缩性E.节律性答案:D12.以下属慢反响自律细胞的是 ( )A.窦房结细胞B.房间柬细胞C.结间束细胞D.房室束细胞E.浦肯野细胞答案:A3.自律性最低的组织是( )A.窦房结B.心房传导组织C.房室交界组织D.房室束E.浦肯野纤维答案:E4.以下哪种组织的传导速度最慢( )A.心房肌B.心室肌C.房室结D.房室束E.浦肯野纤维答案:C波一般与动作电位的哪相对应 ( )相相相相相答案:D6.窦性P波时,以下哪个导联的P波方向一定向下( )A.Ⅰ导联B.Ⅱ导联C.Ⅲ导联导联导联答案:D点相当于动作电位的( )相相相相相答案:B8.关于P-R间期的描述以下不正确的选项是 ( )A.可反映房室传导时间间期受年龄及心率影响C.正常一般为O12~020秒D.延长常见于房室传导阻滞E.心房阻滞不会引起 P-R间期延长2答案:E9.正常心电图,QRS主波一定向下的导联是( )A.Ⅱ导联B.Ⅲ导联导联导联E.答案:D10.答案:B11.除以下哪个导联外,出现宽大的Q波常为异常表现(?)A.Ⅰ导联导联导联D.E.答案:C12.关于二尖瓣型P波,以下不正确的选项是(?)导联较明显B.双峰切迹≥O04秒C.以Ⅰ、ⅡD.提示左房肥大E.为二尖瓣狭窄所特有一答案:E13.关于肺性P波,以下不正确的选项是(?)波形态高尖B.电压≥O25mVC.常见于肺心病患者D.小儿常见予先心病E.成人常见于冠心病答案:E14.心电图诊断左室肥大的必要条件是(?)A.左室高电压B.电轴左偏波时间延长改变E.逆针向转位答案:A15.关于心电图诊断右室肥大的描述,以下不正确的选项是(?)A.出现右室高电压B.电轴右偏波型改变也非常有意义3D.心电图诊断右室肥大准确性较高E.心电图诊断右室肥大敏感性也较高答案:E16.心室除极综合向量的顺序是 (?)A.室间隔→心尖→左室侧壁→基底部B.心尖→室间隔→左室侧壁→基底部C.心尖→左室侧壁→基底部→室间隔D.心室侧壁→基底部→室间隔→心尖E.室间隔→基底部→心室侧壁→心尖答案:A综合向量的最大向量是指(?)A.室间隔向量B.心尖向量C.左心室侧壁向量D.右心室向量E.基底部向量答案:C18.A.前壁心肌梗死B.前问壁心肌梗死C.后壁心肌梗死D.侧壁心肌梗死E.右室心肌梗死答案:C19.正常心电图不应有 q波,但可出现QS波的导联是(?)A.B.C.D.E.答案:A波高大常见于(?)A.心肌缺血B.洋地黄中毒C.低血钾D.低血钙E.心室肥大答案:C21.以下哪个导联的T波正常时不应倒置(?)A.Ⅲ导联导联C.导联E.4答案:E22.下壁心内膜下心肌层缺血,心电图可出现(?)A.Ⅱ、Ⅲ、AVF导联T波高大直立B.Ⅱ、Ⅲ、AVF导联T波倒置C.D.E.Ⅰ、AVL导联T波高大答案:A23.弓背向下的ST段抬高多见于(?)A.急性心肌梗死B.急性心包炎C.急性心肌炎D.陈旧性心肌梗死E.心肌缺血答案:B24.以下哪项改变不支持心肌缺血(?)段水平下移波倒置对称波倒置改变时伴心绞痛病症E.持续性ST-T改变答案:E25.A.下壁心内膜下心肌损伤B.下壁心外膜下心肌损伤C.侧壁心外膜下心肌损伤D.侧壁心内膜下心肌损伤E.前壁心内膜下心肌损伤答案:C26.以下哪个部位的心肌梗死常提示左前降支阻塞(?)A.前壁B.侧壁C.下壁D.后壁E.右心室答案:A27.以下哪些导联的ST段抬高,提示右心室心肌梗死(?)A.B.C.D.Ⅱ、Ⅲ、AvF导联E.Ⅰ、AvL导联答案:C28.近期心肌梗死的心电图特征是(?)A.缺血图形B.损伤图形5C.损伤加缺血图形D.损伤加坏死图形E.缺血加坏死图形答案:E29.诊断前间壁心肌梗死的导联是(?)A.B.C.D.Ⅱ、Ⅲ、AVFE.答案:A30.A.急性心肌梗死B.变异型心绞痛C.急性心包炎D.急性肺动脉栓塞E.急性心肌炎答案:D31.慢性肺源性心脏病一般不会出现以下哪项(?)波高尖B.低电压C.显著顺钟向转位D.右室肥大波高大答案:E32.除AVR导联外,其他导联ST段普遍上移,伴心动过速,T波高耸,QRS波低电压,最常见于(?)A.急性心肌梗死B.急性心包炎C.急性心肌炎D.变异性心绞痛E.急性肺动脉栓塞答案:B33.二尖瓣型P波伴右室肥大心电图改变最常见于(?)A.二尖瓣狭窄B.二尖瓣关闭不全C.高血压心脏病D.冠心病E.肺心病答案:A34.安静状态下出现胸痛,ST段抬高,持续时间短暂,不伴异常Q波,应考虑(?)A.劳累性心绞痛B.变异性心绞痛C.急性心肌梗死D.急性心肌炎E.急性肺动脉栓塞6答案:B35.诊断陈旧性心肌梗死的心电图表现是(?)段抬高波倒置段下移D.异常Q波波高尖答案:D36.以下哪项不是诊断窦性心律的依据(?)波规律性出现B.Ⅱ导联P波直立导联P波倒置间期≥O12秒波电压时间正常答案:E37.关于窦性心律不齐的描述以下不正确的选项是(?)A.同一导联上P-P间期之差>O12秒B.常与窦性心动过缓同时存在C.大多与呼吸有关D.多见于青少年E.常提示有心脏病变答案:E38.关于窦房阻滞,以下不正确的选项是(?)A.一度窦房阻滞常规心电图不能发现B.三度窦房阻滞难与窦性停搏鉴别C.心电图上出现长P-P间歇D.二度Ⅰ型有文氏现象E.二度Ⅱ型的长P-P间歇与正常P-P间歇无倍数关系答案:E39.窦性心动过缓常见于(?)。
2024年心电图三基考试试题1.预激综合征患者可引发的快速性心律失常:() [单选题]A.房室折返性心动过速B.心房颤动C.心室颤动D.以上都是(正确答案)2.固有心率是指:() [单选题]A.白天的平均心率B.夜间的平均心率C.24小时的平均心率D.排除自主神经系统对窦房结自律性的影响后,窦房结固有的自律性(正确答案)3.关于快慢综合征与慢快综合征的鉴别要点,不正确的是:() [单选题]A.前者平时心率和窦房结功能正常;后者平时心率缓慢,窦房结功能异常B.前者多无基础心脏病;后者常伴有基础心脏病C.前者多发生于预激综合征伴房室折返性心动过速终止后;后者常为病态窦房结综合征患者D.前者不会发生晕厥,后者常发生晕厥(正确答案)4.预激综合征患者伴发心房颤动时可选用的药物是:() [单选题]A.毛花苷丙B.利多卡因C.普罗帕酮(正确答案)D.维拉帕米5. 关于Mahaim纤维心电图特征的表述,不正确的是:() [单选题]A.PR间期正常或延长B.QRS波群时限正常或延长,起始部可见delta波C.可出现ST-T改变D.可引起窄QRS波群心动过速,也可引起宽QRS波群心动过速(正确答案)6.急性心肌梗死时,不出现病理性Q波的情况是() [单选题]A. 心肌梗死的直径>20~25mmB. 心肌梗死的厚度>5~7mmC. 心肌梗死发生在前壁D. 心肌梗死发生在下壁E.心肌梗死发生在基底部(正确答案)7.引起异常Q 波的原因是() [单选题]A. 心室局部除极向量丧失B. 心室局部除极向量异常增加C.心脏除极顺序改变D.心脏位置和胸廓畸形E. 以上均是(正确答案)8. 以下为可产生异常Q波的疾患,但应除外() [单选题]A. 心肌病B.心肌炎。
C.脑血管意外D. Brugada综合征(正确答案)E.重症感染9.以下情况可引起右胸导联QRS波群振幅增高,但不包括() [单选题]A. 右心室肥大B. 右束支阻滞C. A型预激综合征。
心电图三基试题及答案1. 心电图的基本概念心电图是记录心脏电活动的一种方法。
它可以通过电极放置在患者身上,将心脏电信号转化为可视化的波形图。
通过观察心电图的波形,医生可以判断心脏是否正常工作、有无心脏病变,以及其他可能的心脏问题。
2. 心电图的导联系统心电图的导联系统是指将电极放置在特定的身体部位,以记录心脏电活动的方法。
常用的导联系统有三种:肢体导联(标准导联)、胸前导联和特殊导联。
以下是对每种导联系统的简要介绍:2.1 肢体导联肢体导联是通过将电极放置在四肢上来记录心脏电活动。
具体的电极位置有:右腿(地线电极)、右手(正极电极)、左手(负极电极)和左脚(负极电极)。
肢体导联共有六个导联,分别标记为I、II、III、aVR、aVL和aVF。
2.2 胸前导联胸前导联是通过将电极放置在胸部不同的位置来记录心脏电活动。
具体的电极位置有:V1至V6。
胸前导联共有六个导联,分别标记为V1、V2、V3、V4、V5和V6。
胸前导联主要用于观察心脏前壁的电活动。
2.3 特殊导联特殊导联是根据需要选择的一种导联系统。
常见的特殊导联有四肢导联、胸前导联和胸导联。
3. 心电图波形的解读心电图包含多个波形,每个波形代表了心脏在不同时间段的电活动。
以下是心电图中常见的波形及其解读:3.1 P波P波是心脏的心房除极波,代表心房收缩。
P波的正常形态为向上凸起的波形,持续时间一般为0.06秒至0.12秒。
3.2 QRS波群QRS波群是心脏的心室除极波,代表心室收缩。
QRS波群包括Q 波、R波和S波,它们的形态和持续时间可以提供有关心室异常的信息。
3.3 T波T波是心脏的心室复极波,代表心室恢复到初始状态的过程。
T波的形态应为向上凸起的波形,持续时间一般不超过0.25秒。
4. 心电图常见病变的判读根据心电图的波形特征,可以判断出一些常见的心脏病变。
以下是几个常见病变的判读方法:4.1 心房扑动或颤动心房扑动或颤动是指心房电活动的失去规律性,常出现在P波消失的情况下。
1、急性心肌梗塞最早期的心电图改变是( )A、ST段明显抬高,呈弓背向上的单向曲线B、出现异常Q波和ST段抬高C、出现异常Q波,ST段抬高或T波倒置D、T波高耸E、以R波为主的导联ST段呈水平型下降答案 D2、有关慢性肺原性心脏病的心电图诊断,下列哪项不正确( )A、应有右心肥大的心电图改变B、应有肺型P波C、V1,V3导联可出现Qs波D、肢导低电压可有可无E、可见间歇性右束支传导阻滞答案 B3、某患者心电图的QRS电轴为+78°则( )A、电轴无偏移B、电轴轻度左偏C、电轴轻度右偏D、电轴重度左偏E、电轴重度右偏答案 A4、心绞痛发作时不出现下列哪项心电图改变( )A、ST段降低≥0.05mVB、T波平坦,双相或倒置C、ST段降低,伴T波倒置D、QRS波群≥0.12SE、ST段抬高答案 D5、在我国,二尖瓣关闭不全的最常见病因是( )A、二尖瓣脱垂B、风心病C、感染性心内膜炎D、二尖瓣环和环下部钙化E、冠心病答案 B6、提早出现的QRS波群宽大畸形,其前有提早出现的异位P波,形态与正常窦性P波不同,P-R间期>0.12s。
应考虑:( )A、室性早搏B、房性早搏C、交接性早搏D、房性早搏伴室内差异性传导答案 D7、下壁心肌梗死,特征性心电图改变出现在:( )A、V1V2V3导联B、V3V4V5导联C、Ⅰ、AVL、V5、V6导联D、Ⅱ、Ⅲ、AvF导联答案 D8、病人突发心悸,心电图示心率180次/分,QRS波时间0.10秒,R-R绝对整齐( )A、房室交界性逸博心率B、阵发性室上性心动过速C、阵发性室性心动过速D、窦性心动过速E、房颤答案 B9、区别心绞痛与心肌梗塞最有意义的心电图改变是:( )A、ST段上抬B、T波倒置C、同导联Q波的深度>1/4波,Q波时限>0.04秒D、ST段降低>0.05毫伏E、高大的T波答案 C10、粗略估计心电轴,下列哪项表示左偏( )A、Ⅰ和Ⅲ导联QRS波群主波都向上B、Ⅰ导联QRS波群的主波向上,而Ⅲ导联QRS波群主波向下C、Ⅰ导联QRS波群的主波向下,而Ⅲ导联QRS波群主波向上D、Ⅰ、Ⅲ导联QRS波群主波均向下E、以上都不是答案 B11、诊断心肌梗死的可靠依据是:( )A、缺血型T波B、损伤型ST段C、坏死型Q波D、心律失常答案 C12、患者35岁,偶有胸前闷痛,频发晕厥,胸骨左下缘有Ⅲ级收缩期杂音,心电图V1,V2为QS波型,诊断为:( )A、冠心病前壁心肌梗塞B、室间隔缺损C、风心病主动脉瓣狭窄D、肥厚型梗阻型心肌病E、房间隔缺损答案 D13、关于阵发性房性心动过速的心电图特点,下列那些正确( )A、连续三个以上的房性早博B、心率160~220次/分C、心律绝对整齐D、QRS波型正常答案 E14、Q波时间>0.04s,Q波深度>同导联R波的1/4,最常见于:( )A、心肌炎心肌病B、心肌梗死C、慢性脚气病D、室内传导阻滞答案 B15、二度Ⅰ型房事传导阻滞的心电图特征是:( )A、P-R间期进行性缩短,直至一个P波受阻不能下传到心室B、相邻R-R间距进行性延长,直至一个P波受阻不能下传到心室C、P-R间期进行性延长,直至一个P波受阻不能下传到心室D、P-R间期>0.20秒,P波无受阻E、P-R间期固定,P波间断受阻不能下传到心室答案 C16、患者女性,50岁,胸骨后严重疼痛6小时,心电图V1、V2、V3有宽而深的Q波,相应的导联ST段上抬,应诊断为;( )A、急性下壁心肌梗塞B、急性前间壁心肌梗塞C、急性广泛前壁心肌梗塞D、急性前侧壁心肌梗塞E、急性前壁局限性梗塞答案 B17、心肌梗死患者的心电图必能见到( )A、深而宽的Q波B、S-T段抬高C、T波倒置D、S-T段压低E、T波高耸答案 C18、最易发生房室传导阻滞的心肌梗死是( )A、前壁心肌梗死B、前间壁心肌梗死C、广泛前壁心肌梗死D、下壁心肌梗死E、高侧壁心肌梗死答案 D19、男性,24岁,阵发性心慌10年,每次心慌突然发生,持续半至3小时不等。
心电图三基试题及答案一、单选题1. 心电图记录的是:A. 心音B. 心电活动C. 血压D. 脉搏答案:B2. 心电图的波形中,P波代表:A. 心房除极B. 心室除极C. 心房复极D. 心室复极答案:A3. 下列哪项不是心电图的导联:A. 肢体导联B. 胸导联C. 食管导联D. 心包导联答案:D4. 正常心电图的心率范围是:A. 60-100次/分B. 50-90次/分C. 60-120次/分D. 40-80次/分答案:A5. 心电图上的Q波通常代表:A. 心房除极B. 心室除极C. 心房复极D. 心室复极答案:B二、多选题1. 下列哪些因素会影响心电图的波形:A. 心律B. 心率C. 呼吸D. 体位答案:ABCD2. 心电图的导联包括:A. 标准肢体导联B. 胸导联C. 食管导联D. 心包导联答案:AB3. 心电图的波形包括:A. P波B. QRS波群C. T波D. U波答案:ABCD4. 心电图异常波形可能提示:A. 心肌缺血B. 心肌梗死C. 心律失常D. 电解质紊乱答案:ABCD5. 心电图的临床应用包括:A. 诊断心律失常B. 诊断心肌缺血C. 监测心脏手术D. 评估心脏起搏器功能答案:ABCD三、判断题1. 心电图可以反映心脏的电生理活动。
(对)2. 心电图的P波代表心室除极。
(错)3. 心电图的T波代表心室复极。
(对)4. 心电图的QT间期与心率无关。
(错)5. 心电图的ST段抬高通常提示心肌梗死。
(对)四、简答题1. 简述心电图的临床意义。
答案:心电图是诊断心脏疾病的重要工具,它可以检测心脏的电生理活动,帮助医生诊断心律失常、心肌缺血、心肌梗死等心脏疾病,并评估治疗效果。
2. 描述心电图上QRS波群的形成机制。
答案:QRS波群的形成是由于心室肌细胞的除极过程,心室除极时,心室肌细胞内电位发生改变,产生电位差,通过体表导联记录到的电信号形成QRS波群。
五、案例分析题患者男性,58岁,因胸痛入院,心电图显示ST段抬高,Q波异常。
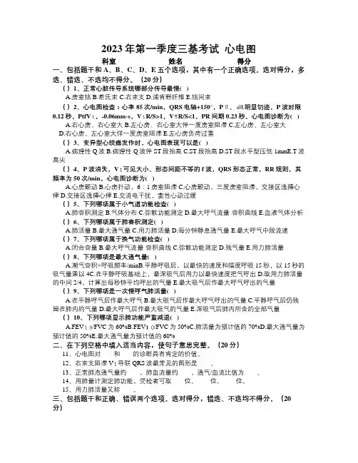
2023年第一季度三基考试心电图科室姓名得分一、包括题干和A、B、C、D、E五个选项,其中有一个正确选项。
选对得分,多选、错选、不选均不得分。
(20分)()1、正常心脏传导系统哪部分传导最慢( )A.房室结B.希氏束C.右束支D.浦肯野纤维E.结间束()2、心电图检查:心率85次/min,QRS电轴+150°,P、明显切迹,P波时限0.12秒,PtfV,-0.06mm·s,V R/S>1,V R/S<1,PR间期0.23秒。
心电图诊断为( )A.右心房、右心室大B.左心房、右心室大伴一度房室阻滞C.左心房、左心室大D.右心房、左心室大佯一度房室阻滞E.左心房负荷过重()3、变异型心绞痛发作时,心电图表现可以是( )A.病理性Q波B.病理性Q波伴ST段抬高C.ST段抬高D.ST段水平型压低1mmE.T波高尖()4、P波消失,V可见大小、形态间距不等的f波,QRS形态正常,RR规则,其频率为50次/min。
心电图诊断为( )A.心房颤动B.心房扑动,6:1房室阻滞C.心房颤动,三度房室阻滞,交接区逸搏心律D.交接区逸搏心律E.交流电干扰,窦性心动过缓()5、下列哪项属于小气道功能检查( )A.肺容积测定B.气体分布C.弥散功能测定D.最大呼气流量-容积曲线E.血液气体分析()6、下列哪项属于肺容积测定( )A.肺活量B.最大通气量C.用力肺活量D.每分钟静息通气量E.最大呼气中段流速()7、下列哪项属于换气功能检查( )A.闭合容量B.最大呼气流量-容积曲线C.弥散功能测定D.残气量E.用力肺活量()8、下列哪项是最大通气量( )A.潮气容积×呼吸频率/minB.平静呼吸后,以最快的速度和幅度呼吸15秒,以15秒的吸气量乘以4C.在平静呼吸基础上,最深吸气后用力以最快速度把气呼出D.取用力肺活量的中间2/4,计算出每秒钟平均呼出的气量E.最大吸气后作最大呼气呼出的气量()9、下列哪项是一次慢呼气肺活量( )A.在平静呼气后作最大呼气B.最大吸气后作最大呼气呼出的气量C.平静呼气后仍残留在肺内的气量D.最大呼气后作最大吸气的气量E.深吸气后肺内所含的全部气量()10、下列哪项显示肺功能严重减退( )A.FEV/FVC为60%B.FEV/FVC为50%C.肺活量为预计值的70%D.最大通气量为预计值的50%E.最大通气量为预计值的60%二、在下列空格中填入适当内容,使句子意思完整。
心电图三基试题及答案一、选择题1. 下列哪项是心电图(ECG)记录的主要用途?A. 测量心脏收缩和舒张的压力B. 观察心脏电活动的变化C. 检测心脏肌肉的厚度D. 衡量血液流经心脏的速度答案:B2. 在心电图记录中,P波代表了什么?A. 心房收缩B. 心房舒张C. 心室收缩D. 心室舒张答案:A3. 心电图记录的标准导联是通过将导电贴片放置在哪些位置?A. 左、右、前侧胸部B. 左、右、后侧胸部C. 左前胸、左后胸、右胸D. 左、右、腹部答案:A4. 静息心率是指:A. 人在运动前的心率B. 人在深度睡眠时的心率C. 人在静坐时的心率D. 人在进行中等强度运动时的心率答案:C5. 下列哪个情况可能会导致心电图异常?A. 健康的体育运动员B. 睡眠不足的人C. 心脏病患者D. 重度体力劳动者答案:C二、判断题1. 心电图记录只能在医疗机构进行。
B. 错误答案:B2. 心电图记录标准导联通常需要12个导联。
A. 正确B. 错误答案:A3. 心电图记录可以用于诊断心脏病。
A. 正确B. 错误答案:A4. 心电图中的QRS波群代表心室收缩。
A. 正确B. 错误答案:A5. 心电图记录的时间单位通常是分钟。
A. 正确答案:B三、简答题1. 请简要说明心电图记录中的P波、QRS波群和T波分别代表的心脏活动。
答案:P波代表心房收缩,QRS波群代表心室收缩,T波代表心室舒张。
2. 请列举至少三种可能导致心电图异常的因素。
答案:心脏病、药物副作用、电解质紊乱、心脏缺血等。
3. 心电图记录可以提供哪些有关心脏健康状况的信息?答案:心律、心率、心肌缺血、心肌梗死等。
四、应用题请根据以下心电图记录,回答相应问题。
[心电图图片]1. 请描述该心电图记录中的心律情况。
答案:该心电图记录显示心律规则,心跳间隔相等。
2. 请计算该心电图记录中的心率。
答案:根据心跳间隔计算,该心电图记录的心率为60次/分钟。
3. 请根据该心电图记录判断是否存在心肌缺血的迹象。
三基心电图试题及答案1. 心电图的波形中,P波代表什么?A. 心房除极B. 心室除极C. 心房复极D. 心室复极答案:A2. 正常情况下,QRS波群的宽度是多少毫秒?A. 50-100毫秒B. 100-120毫秒C. 120-150毫秒D. 150-200毫秒答案:A3. 心室早搏的心电图特征是什么?A. 提前出现的QRS波群B. 延迟出现的P波C. 提前出现的T波D. 延迟出现的QRS波群答案:A4. 左心室肥厚的心电图表现通常包括哪些?A. S波在V1导联加深B. R波在V5导联增高C. Q波在V1导联出现D. T波在V5导联倒置答案:B5. 心房颤动的心电图特点是什么?A. 规则的P波B. 规则的QRS波群C. 不规则的P波D. 不规则的QRS波群答案:C6. 心室颤动的心电图表现是什么?A. 规则的QRS波群B. 不规则的QRS波群C. 无规律的波形D. 规律的P波答案:C7. 完全性右束支传导阻滞的心电图特征包括哪些?A. QRS波群宽大B. V1导联R波增高C. V6导联S波加深D. 所有选项答案:D8. 心房扑动的心电图特点通常包括哪些?A. 规律的P波B. 规律的QRS波群C. 规律的F波D. 不规则的QRS波群答案:C9. 长QT间期综合征的心电图表现是什么?A. QT间期明显延长B. QRS波群宽大C. P波异常D. T波倒置答案:A10. 急性心肌梗死的心电图改变通常包括哪些?A. 异常Q波B. ST段抬高C. T波倒置D. 所有选项答案:D。
心电图诊断科三基试题及答案一、单项选择题(每题4.0分,共40.0分)1.关于窦性心动过缓的描述,不正确的是A.可出现在甲状腺功能减退的患者B.常见于夜间睡眠时C.可伴窦性心律不齐D.P波常见切迹(正确答案)E.心率<60次/分2.对诊断右束支阻滞最有价值的心电图表现是A.V1导联可见rsR’波B.电轴右偏C.V1导联QRS波群呈rsR’型,I、V5、V6导联S波增宽(正确答案)D.QRS波群时限≥0.12s3.下列哪些导联的ST段抬高,提示右心室心肌梗死A.V1、V2、V3导联B.V3、V4、V5导联C.V3R、V4R、V5R导联(正确答案)D.Ⅱ、Ⅲ、aVF导联E.Ⅰ、aVL导联4.心电图表现为多形性宽的QRS波心动过速,其主波方向围绕等电位线上下改变, 诊断应考虑A.窦性心动过速B.房室结折返性心动过速C.房颤伴室内差异性传导D.房性心动过速E.尖端扭转性室性心动过速(正确答案)5.正常人V5、V6导联不应出现的QRS波形是A.qR波B.qRs波C.QS波(正确答案)D.R波6.心肌梗死超急性期的心电图表现是A.T波高耸,无ST段抬高和病理性Q波出现B.T波高耸,随即出现ST段抬高,无病理性Q波出现(正确答案)C.ST段弓背向上抬高,T波对称倒置,出现病理性Q波D.抬高的ST段回到等电位线,T波倒置变深,存在坏死性Q波7.心电图上T波明显增高常见于A.高血钾(正确答案)B.高血钙C.低血钾D.低血钙E.低血镁8.窦性P波的方向应该是A.除aVR导联倒置外,其余导联均应直立B.Ⅱ、Ⅲ、aVF导联倒置,aVR导联直立C.Ⅰ、Ⅱ、aVF、V4~V6导联直立,aVR导联倒置(正确答案)D.V导联正负双向,其余导联均应直立E.Ⅰ、aVL、V1~V3导联倒置,aVR导联直立9.V1导联的正常变异A.可以是QR,但不能是QSB.可以是QS,但不能是QR(正确答案)C.可以是“M”型R波D.T波必须直立E.P波必须倒置10.女,21岁,临床诊断为风湿性心脏病二尖瓣狭窄,心电图为快速性心房颤动下列哪项描述是正确的()A.P波呈二尖瓣型B.P波大小,形态完全不一致C.PtfV1负值增加D.心房波与QRS波群无关E.以上都不是(正确答案)二、多项选择题(每题4.0分,共40.0分)11.急性下壁心肌梗死的心电图可表现为A.Ⅱ、Ⅲ、AVF导联出现异常Q波(正确答案)B.Ⅱ、Ⅲ、AVF导联ST段弓背上抬(正确答案)C.I、AVL导联出现异常Q波D.V1、V2、V3导联出现异常Q波E.I、AVL导联sT段下移(正确答案)12.心房纤颤的心电图特征有A.P波消失,代之以大小不等,形态各异的f波(正确答案)B.f波的频率约在350-600次/分(正确答案)C.R-R绝对不规则(正确答案)D.QRS波群波形态为室上性(正确答案)E.部分QRS波群波形态可宽大畸形13.病态窦房结综合征的心电图表现有A.明显而持久的窦性心动过缓(正确答案)B.窦性停搏>2s(正确答案)C.出现窦房传导阻滞(正确答案)D.慢快综合征(正确答案)E.双结病变(正确答案)14.分析心电图时,应注意A.定准电压(正确答案)B.基础心律(正确答案)C.心电轴(正确答案)D.各波间期、时间(正确答案)E.S-T段有无偏移(正确答案)15.分级运动试验运动中或运动后出现下列哪些情况符合阳性判断标准A.典型心绞痛(正确答案)B.血压升高C.U波倒置D.水平型S-T段压低0. 05mVE.缺血型S-T段压低0.1mV(正确答案)16.出现电轴右偏的有A.左室起源的室速(正确答案)B.肥胖C.广泛前壁梗(正确答案)D.大量腹水E.妊娠17.单纯完全性右束支阻滞一般出现的心电图改变是A.电轴右偏(正确答案)B.V1导联QRS波群呈rsR’型(正确答案)C.V1导联R峰时间>0.05sD.QRS波群时限≥0.12s(正确答案)E.V1导联QRS波呈RsR’型18.一度房室传导阻滞下列哪种说法是对的A.一度房室传导阻滞是指P-R间期>200ms(正确答案)B.一度房室传导阻滞可分成三型(正确答案)C.一度Ⅲ型房室传导阻滞是指P-R间期固定延长D.一度Ⅰ型房室传导阻滞是指P-R渐延长,但不脱落(正确答案)E.以上说法都正确19.左室肥大的心电图特征下面哪个是对的A.有左室高电压的心电图表现(正确答案)B.以R波为主左室导联出现ST段压低及T波改变(正确答案)C.室壁激动时间延长(正确答案)D.电轴右偏E.以上说法均正确20.心室率缓慢的心电图可见于A.房早二联律下传受阻(正确答案)B.窦性心动过缓(正确答案)C.室性自转性心律(正确答案)E.非阵速室性自转性心律三、判断题(每题1.0分,共20.0分)21.心肌梗死患ST者段持续拾高6个月以上应考虑并发室壁次瘤A.正确(正确答案)B.错误22.心房梗死可导致P波改变A.正确(正确答案)B.错误23.心电图出现Brugada波可诊断为Brugada综合征A.正确B.错误(正确答案)24.心电图左室高电压可诊断左心室肥大A.正确B.错误(正确答案)25.房室结的传导速度最慢A.正确(正确答案)B.错误。
医学三基考试(心电图)题库及答案题型:单选题、多选题、共用选项、判断题、名词解释、多选题、问答题一、单选题1.心室率160次/min,QRS宽大畸形呈左束支传导阻滞形,R-R基本规则,Ⅱ导联可见心室夺获和室性融合波。
心电图诊断为( )A.室性心动过速B.室上性心动过速伴左束支传导阻滞C.心房扑动2:1传导并左束支传导阻滞D.窦性心动过速并左束支传导阻滞E.以上都不是答案:A2.多源性室性期前收缩是指( )A.室性期前收缩形态及联律间期均不相同B.QRS形态及联律间期可不相同,最长的异常R-R与最短的异常R-R间有倍数关系C.RonTD.连续2个或3个以上提前的QRSE.室性融合波答案:A3.透壁性急性心肌梗死的心电图表现是( )A.病理性Q波、ST段弓背形上抬B.病理性Q波、T波倒置C.ST段水平型下移>1mm,冠状T波D.ST段弓背形上抬E.病理性Q波答案:A4.ST段下移呈鱼钩形改变应考虑( )A.低钾B.低钙C.洋地黄作用D.高钾E.心肌梗死答案:C5.下列哪项为左心室肥大的心电图表现( )A.Rv1+Sv5>1.2mVB.Rv1>1.0mVC.RaVL<1.1mVD.Rv5+Sv1>4.5mVE.RayR>0.5mV答案:D1.心电图一般不能反映心肌细胞的( )A.自律性B.兴奋性C.传导性D.收缩性E.节律性答案:D2.下列属慢反应自律细胞的是( )A.窦房结细胞B.房间柬细胞C.结间束细胞D.房室束细胞E.浦肯野细胞答案:A3.自律性最低的组织是( )A.窦房结B.心房传导组织C.房室交界组织D.房室束E.浦肯野纤维答案:E4.下列哪种组织的传导速度最慢( )A.心房肌B.心室肌C.房室结D.房室束E.浦肯野纤维答案:C5.T波一般与动作电位的哪相对应( )A.0相B.1相C.2相D.3相E.4相答案:D6.窦性P波时,下列哪个导联的P波方向一定向下( )A.Ⅰ导联B.Ⅱ导联C.Ⅲ导联D.AVR导联E.AVF导联答案:D7.J点相当于动作电位的( )A.0相B.1相C.2相D.3相E.4相答案:B8.关于P-R间期的描述下列不正确的是( )A.可反映房室传导时间B.P-R间期受年龄及心率影响C.正常一般为O12~020秒D.延长常见于房室传导阻滞E.心房阻滞不会引起P-R间期延长答案:E9.正常心电图,QRS主波一定向下的导联是( )A.Ⅱ导联B.Ⅲ导联C.AVF导联D.AVR导联E.答案:D10.A.QrB.rSC.RsD.qRE.R答案:B11.除下列哪个导联外,出现宽大的Q波常为异常表现(? )A.Ⅰ导联B.AVF导联C.AVR导联D.E.答案:C12.关于二尖瓣型P波,下列不正确的是(? )A.VL导联较明显B.双峰切迹≥O04秒C.以Ⅰ、ⅡD.提示左房肥大E.为二尖瓣狭窄所特有一答案:E13.关于肺性P波,下列不正确的是(? )A.P波形态高尖B.电压≥O25mVC.常见于肺心病患者D.小儿常见予先心病E.成人常见于冠心病答案:E14.心电图诊断左室肥大的必要条件是(? )A.左室高电压B.电轴左偏C.QRS波时间延长D.ST-T改变E.逆针向转位答案:A15.关于心电图诊断右室肥大的描述,下列不正确的是(? )A.出现右室高电压B.电轴右偏C.QRS波型改变也非常有意义D.心电图诊断右室肥大准确性较高E.心电图诊断右室肥大敏感性也较高答案:E16.心室除极综合向量的顺序是(? )A.室间隔→心尖→左室侧壁→基底部B.心尖→室间隔→左室侧壁→基底部C.心尖→左室侧壁→基底部→室间隔D.心室侧壁→基底部→室间隔→心尖E.室间隔→基底部→心室侧壁→心尖答案:A17.QRS综合向量的最大向量是指(? )A.室间隔向量B.心尖向量C.左心室侧壁向量D.右心室向量E.基底部向量答案:C18.A.前壁心肌梗死B.前问壁心肌梗死C.后壁心肌梗死D.侧壁心肌梗死E.右室心肌梗死答案:C19.正常心电图不应有q波,但可出现QS波的导联是(? )A.B.C.D.E.答案:A20.U波高大常见于(? )A.心肌缺血B.洋地黄中毒C.低血钾D.低血钙E.心室肥大答案:C21.下列哪个导联的T波正常时不应倒置(? )A.Ⅲ导联B.AVR导联C.D.AvL导联E.答案:E22.下壁心内膜下心肌层缺血,心电图可出现(? )A.Ⅱ、Ⅲ、AVF导联T波高大直立B.Ⅱ、Ⅲ、AVF导联T波倒置C.D.E.Ⅰ、AVL导联T波高大答案:A23.弓背向下的ST段抬高多见于(? )A.急性心肌梗死B.急性心包炎C.急性心肌炎D.陈旧性心肌梗死E.心肌缺血答案:B24.下列哪项改变不支持心肌缺血(? )A.ST段水平下移B.T波倒置对称C.U波倒置D.ST-T改变时伴心绞痛症状E.持续性ST-T改变答案:E25.A.下壁心内膜下心肌损伤B.下壁心外膜下心肌损伤C.侧壁心外膜下心肌损伤D.侧壁心内膜下心肌损伤E.前壁心内膜下心肌损伤答案:C26.下列哪个部位的心肌梗死常提示左前降支阻塞(? )A.前壁B.侧壁C.下壁D.后壁E.右心室答案:A27.下列哪些导联的ST段抬高,提示右心室心肌梗死(? )A.B.C.D.Ⅱ、Ⅲ、AvF导联E.Ⅰ、AvL导联答案:C28.近期心肌梗死的心电图特征是(? )A.缺血图形B.损伤图形C.损伤加缺血图形D.损伤加坏死图形E.缺血加坏死图形答案:E29.诊断前间壁心肌梗死的导联是(? )A.B.C.D.Ⅱ、Ⅲ、AVFE.答案:A30.A.急性心肌梗死B.变异型心绞痛C.急性心包炎D.急性肺动脉栓塞E.急性心肌炎答案:D31.慢性肺源性心脏病一般不会出现下列哪项(? )A.P波高尖B.低电压C.显著顺钟向转位D.右室肥大E.U波高大答案:E32.除AVR导联外,其他导联ST段普遍上移,伴心动过速,T波高耸,QRS波低电压,最常见于(? )A.急性心肌梗死B.急性心包炎C.急性心肌炎D.变异性心绞痛E.急性肺动脉栓塞答案:B33.二尖瓣型P波伴右室肥大心电图改变最常见于(? )A.二尖瓣狭窄B.二尖瓣关闭不全C.高血压心脏病D.冠心病E.肺心病答案:A34.安静状态下出现胸痛,ST段抬高,持续时间短暂,不伴异常Q波,应考虑(? )A.劳累性心绞痛B.变异性心绞痛C.急性心肌梗死D.急性心肌炎E.急性肺动脉栓塞答案:B35.诊断陈旧性心肌梗死的心电图表现是(? )A.ST段抬高B.T波倒置C.ST段下移D.异常Q波E.T波高尖答案:D36.下列哪项不是诊断窦性心律的依据(? )A.P波规律性出现B.Ⅱ导联P波直立C.AVR导联P波倒置D.P-R间期≥O12秒E.P波电压时间正常答案:E37.关于窦性心律不齐的描述下列不正确的是(? )A.同一导联上P-P间期之差>O12秒B.常与窦性心动过缓同时存在C.大多与呼吸有关D.多见于青少年E.常提示有心脏病变答案:E38.关于窦房阻滞,下列不正确的是(? )A.一度窦房阻滞常规心电图不能发现B.三度窦房阻滞难与窦性停搏鉴别C.心电图上出现长P-P间歇D.二度Ⅰ型有文氏现象E.二度Ⅱ型的长P-P间歇与正常P-P间歇无倍数关系答案:E39.窦性心动过缓常见于(? )。
心电图三基试题及参考答案1.单纯二尖瓣狭窄不会引起以下哪种病理改变:A、肺动脉高压B、右心室肥大C、左心室肥厚D、房颤E、肺活量降低改写:单纯二尖瓣狭窄不会导致哪种病理改变?A、肺动脉高压B、右心室肥大C、左心室肥厚D、房颤E、肺活量降低2.风湿性心脏病主动脉狭窄的主要体征是:A、周围血管体征B、心脏向左下极度扩大C、有XXX-Flint杂音D、主动脉第二心音减弱或消失E、胸骨右缘第二肋间舒张期叹气样杂音改写:风湿性心脏病主动脉狭窄的主要体征是什么?A、周围血管体征B、心脏向左下极度扩大C、有XXX-Flint杂音D、主动脉第二心音减弱或消失E、胸骨右缘第二肋间舒张期叹气样杂音3.XXX-Flint杂音可在哪种瓣膜病中听到:A、二尖瓣关闭不全B、肺动脉瓣狭窄C、主动脉瓣关闭不全D、心包炎E、以上都不是改写:在哪种瓣膜病中可以听到XXX-Flint杂音?A、二尖瓣关闭不全B、肺动脉瓣狭窄C、主动脉瓣关闭不全D、心包炎E、以上都不是4.二尖瓣狭窄X线的表现有下列哪项:A、心腰部消失B、左房扩大C、右肺下动脉增宽D、肺淤血的X线表现E、左心室扩大改写:二尖瓣狭窄在X线上的表现有哪些?A、心腰部消失B、左房扩大C、右肺下动脉增宽D、肺淤血的X线表现E、左心室扩大5.风湿性瓣膜病二尖瓣狭窄时出现急性肺水肿是由于:A、肺静脉和肺毛细血管压升高B、肺小动脉痉挛造成肺动脉高压C、左心室排血量减少D、左心充盈压升高E、体循环淤血,静脉压升高改写:风湿性瓣膜病二尖瓣狭窄导致急性肺水肿的原因是什么?A、肺静脉和肺毛细血管压升高B、肺小动脉痉挛造成肺动脉高压C、左心室排血量减少D、左心充盈压升高E、体循环淤血,静脉压升高6.以下哪种情况最适宜用洋地黄治疗:A、急性心包填塞B、肥厚梗阻型心肌病C、二尖瓣狭窄急性肺水肿D、风湿性心脏病快速房颤E、肺原性心脏病右心衰竭改写:哪种情况最适合使用洋地黄治疗?A、急性心包填塞B、肥厚梗阻型心肌病C、二尖瓣狭窄急性肺水肿D、风湿性心脏病快速房颤E、肺原性心脏病右心衰竭7.心脏正位X片显示,心脏梨形增大是由于:A、左房,左室增大B、左房,右室增大C、右房,右室增大D、左右心室增大E、左右心房增大改写:心脏正位X片显示,心脏梨形增大的原因是什么?A、左房,左室增大B、左房,右室增大C、右房,右室增大D、左右心室增大E、左右心房增大8.下列哪项不是二尖瓣狭窄的杂音特点:A、在舒张早期出现,但不掩盖第二心音B、低音调C、局限在心尖区,不向远处传播D、左侧卧位及运动后变响E、如发生房颤则舒张晚期杂音消失改写:以下哪项不是二尖瓣狭窄的杂音特征?A、在舒张早期出现,但不掩盖第二心音B、低音调C、局限在心尖区,不向远处传播D、左侧卧位及运动后变响E、如发生房颤则舒张晚期杂音消失9.风湿性二尖瓣狭窄不出现下列哪项体征:A、心尖区舒张中晚期隆隆样杂音B、第一心音亢进C、肺动脉第二心音亢进分裂D、XXX-Flint杂音E、开放性拍击音改写:风湿性二尖瓣狭窄不会出现哪些体征?A、心尖区舒张中晚期隆隆样杂音B、第一心音亢进C、肺动脉第二心音亢进分裂D、XXX-Flint杂音E、开放性拍击音10.患者风心病二尖瓣狭窄,心房颤动三年,心衰半年,使用洋地黄后,突然出现神志不清,左半身瘫痪,其诊断可能是:A、阿-斯综合征B、脑出血C、洋地黄中毒D、脑栓塞E、一过性脑血管痉挛改写:患者有风心病二尖瓣狭窄,心房颤动三年,心衰半年,使用洋地黄后突然出现神志不清、左半身瘫痪,可能的诊断是什么?A、阿-斯综合征B、脑出血C、洋地黄中毒D、脑栓塞E、一过性脑血管痉挛11.心尖区全收缩期杂音强度,在Ⅲ或Ⅳ级以上,向腋下和左背部传导,首先应考虑的是:A、三尖瓣关闭不全B、二尖瓣脱垂C、左心房粘液瘤D、二尖瓣关闭不全E、功能性杂音改写:心尖区全收缩期杂音强度在Ⅲ或Ⅳ级以上,向腋下和左背部传导,首先应该考虑什么?A、三尖瓣关闭不全B、二尖瓣脱垂C、左心房粘液瘤D、二尖瓣关闭不全E、功能性杂音12.左室收缩期负荷加重,见于哪种风湿性瓣膜病:A、二尖瓣狭窄B、肺动脉瓣狭窄C、主动脉狭窄D、主动脉关闭不全E、二尖瓣关闭不全改写:哪种风湿性瓣膜病会导致左室收缩期负荷加重?A、二尖瓣狭窄B、肺动脉瓣狭窄C、主动脉狭窄D、主动脉关闭不全E、二尖瓣关闭不全13.与Grahum-Steell杂音有关的是:(没有明显错误,不需要修改)25.当风湿性心瓣膜病患者出现发热、贫血和脾肿大时,需要考虑以下几个原因:A、风湿活动;B、瓣膜赘生物脱落引起脾栓塞;C、合并感染性心内膜炎;D、伴溶血性贫血;E、伴发肝炎。
心电图室三基考试题一、选择题1.心电图一般不能反映心肌细胞的()[单选题] *A.自律性B.兴奋性C.传导性D.收缩性√E.节律性2.自律性最低的组织是()[单选题] *A.窦房结B.心房传导阻滞C.房室交界组织D.房室束E.浦肯野纤维√3.T波一般与动作电位的哪相对应()[单选题] *A.0相B.1相C.2相D.3相√E.4相4.心房颤动时f波的频率是()[单选题] *A.150-250次/分B.260-300次/分C.100-120次/分D.350-600次/分√E.>600次/分5.下列心律失常表现为心率不整齐的是()[单选题] *A.房性期前收缩√B.I度房室传导阻滞C.窦性心动过速D.窦性心动过缓E.阵发性室上性心动过速6.以下情况最常用于听诊时发现心律不齐的是()[单选题] *A.室性心动过速B.室上性心动过速C.室性期前收缩√D.III度房室传导阻滞E.窦性心动过速7.I度房室传导阻滞的心电图P-R间期表现是()[单选题] *A.正常B.大于0.20秒√C.消失D.逐渐延长E.逐渐缩短8.透壁性急性心肌梗死的心电图表现是()[单选题] *A.病理性Q波、ST段弓背形上抬√B.病理性Q波、T波倒置C.ST段水平型下移>1cm,冠状T波D.ST段弓背形上抬E.病理性Q波9.ST段下移呈鱼钩型改变应考虑()[单选题] *A.低钾B.低钙C.洋地黄作用√D.高钾E.心肌梗死10.下列哪项为左心室肥大的心电图表现()[单选题] *A.Rv1+Sv5>1.2mVB.Rv1>1.0mVC.RaVL<1.1mVD.Rv5+Sv1>4.5mV√E.RayR>0.5mV11.关于“疑难病例讨论制度”,哪一项是错误的()[单选题] *A.必要时请相关科室的专家、医疗职能部门、院领导参加B.参加讨论的人员应该对病例充分发表意见和建议C.讨论最后的主持人归纳总结,并明确下一步治疗方案D.讨论由副主任以上医师记录√E.以上均不对12.心电图诊断左室肥大的必要条件是()[单选题] *A.左室高电压√B.电轴左偏C.QRS波时间延长D.ST-T改变E.逆针向转位13.正常心电图,QRS主波一定向下的导联是()[单选题] *A.II导联B.III导联C.AVF导联D.AVR导联√E.V5导联14.心室除极综合向量的顺序是()[单选题] *A.室间隔→心尖→左室侧壁→基底部√B.心尖→室间隔→左室侧壁→基底部C.心尖→左室侧壁→基底部→室间隔D.心室侧壁→基底部→室间隔→心尖E.室间隔→基底部→心室侧壁→心尖15.V1导联T波超过0.4mV,提示()[单选题] *A.前壁心肌梗死B.前间壁心肌梗死C.后壁心肌梗死√D.侧壁心肌梗死E.右室心肌梗死16.U波高大常见于()[单选题] *A.心肌缺血B.洋地黄中毒C.低血钾√D.低血钙E.心室肥大17.下壁心内膜下心肌层缺血,心电图可出现()[单选题] *A.II、III、AVF导联T波高大直立√B.II、III、AVF导联T波倒置C.V1、V2、V3导联T波高大直立D.V7、V8、V9导联T波倒置E.I、AVL导联T波高大18.弓背向下的ST段抬高多见于()[单选题] *A.急性心肌梗死B.急性心包炎√C.急性心肌炎D.陈旧性心肌梗死E.心肌缺血19.I、AVL、V5导联ST抬高提示()[单选题] *A.下壁心内膜下心肌损伤B.下壁心外膜下心肌损伤C.侧壁心外膜下心肌损伤√D.侧壁心内膜下心肌损伤E.前壁心内膜下心肌损伤20.下列哪些导联的ST段抬高,提示右心室心肌梗死()[单选题] *A.V1、V2、V3导联B.V3、V4、V5导联C.V3R、V4R、V5R导联√D.II、III、AVF导联E.I、AVL导联21.安静状态下出现胸痛,ST段抬高,持续时间短暂,不伴异常Q波,应考虑()[单选题] *A.劳累性心绞痛B.变异性心绞痛√C.急性心肌梗死D.急性心肌炎E.急性肺动脉栓塞22.医技人员发现“危急值”时,不合适的处理是()[单选题] *A.首先要确认检查仪器、设备和检查过程是否正常,操作是否正确,仪器传输是否有误B.在确认检查过程各环节无异常的情况下,立即电话通知病区医护人员C.必要时,到上级医院进行复检√D.报告者做好“危急值”详细登记E.以上都不对23.女,42岁阵发性心悸3年,无心跳间歇感。
心电图学三基考试题文件管理序列号:[K8UY-K9IO69-O6M243-OL889-F88688]心电图学三基考试题一、填空题(每空 1 分,共 18 分)1、房性期前收缩的诊断条件应包括①,②③,④。
2、心电图对和的诊断具有肯定的价值。
3、洋地黄使心电图出现特征性变化,表现为、、。
4、前侧壁心肌梗死于、、导联出现梗死图形。
5、正常心率时 Q-T 间期的范围于之间,正常 Q-TC 不超过。
6、心电图 ST 段上移可见于、、、。
二. 单项选择题(每题 1 分,共 54 分)1、关于正常人 R 波,以下描述哪项是正确的( )A、QRS 波群在等电位线上第一个向上的波B、 Rv1-v5 逐渐减小C、Rv1 不超过 1. 2mvD、 Rv5 不超过 3. 5mv2、关于正常人 ST 段描述正确的是( )A、代表心室除极时间与电位变化B、在任何导联中, ST 段下移不应超过 0. 05mvC、ST 段抬高在 V1 V2不超过 0. 5mvD、ST 段抬高在 V不超过0. 3mv3、关于正常人 T 波描述正确的是( )A、代表心室肌缓慢复极的电位变化B、正常 T 波方向与 QRS 波群主波方向一致C、AVR 的 T 波直立D、正常人可见“冠状 T”4、Q-T 间期的范围是( )A、0. 32~0. 44sB、小于 0. 32sC、小于 0. 44sD、大于 0. 32s5、右心房肥大心电图征象为( )A、肢体导联 P 波电压大于 0. 25sB、胸导联 P 波电压大于 0. 3sC、P 波时间大于 0. 11sD、P 波呈双峰6、目测法提示电轴不偏的征象为: ( )A、ⅠⅢ导联 QRS 波群主波均向上B、ⅠⅢ导联 QRS 波群主波主波均向下C、Ⅰ导联主波向上,Ⅲ导联主波向下D、Ⅰ导联主波向下,Ⅲ导联主波向上7、目测法提示电轴重度右偏现象为: ( )A、Ⅰ、Ⅲ导联主波均向上B、Ⅰ、Ⅲ导联主波均向下C、Ⅰ导联主波向上,Ⅲ导联主波向下D、目测法无相应征象8、标准导联反映( )A、两肢体间电位差B、身体某一部位的电位变化C、右心室电位变化、D左心室电位变化9、心电图是空间心电向量环在平面上经过几次投影而形成的( )A、 1B、 2C、 3D、 410、正常心电轴的范围是( )A、 0~+60 度B、 0~+90 度C、0~-30 度D、-30~-90 度11、关于 P 波的说法哪些是对的( )A、 P 波在 AVR 是倒置的B、在Ⅰ倒置C、在Ⅱ倒置D、 P 波的振幅>0. 25 毫伏12 、 P 波的振幅,说法正确的是( )A、肢体导联<0. 25 毫伏,胸导联<0. 2 毫伏B、肢体导联>0. 25 毫伏,胸导联>0. 2 毫伏C、肢体导联>0. 25 毫伏,胸导联<0. 2 毫伏D、肢体导联<0. 25 毫伏,胸导联>0. 2 毫伏13、关于逆行 P 波说法正确的是( )A、ⅠⅡ AVF 导联倒置, AVR 导联直立B、ⅠⅡ AVF 导联直立, AVR 导联倒置C 、P 波的方向及形态不定 D、ⅠⅡ AVF 导联倒置,AVR 方向不定14、 P-R 间期正常值( )A 、0. 12-0. 20sB 、0. 12s 以下C 、0. 20s 以上D 、0. 06-0. 10s15、关于正常 Q 波哪个是错误的( )A、时间不超过 0. 04 秒B、振幅不超过同导联 R 波的 1/ 4 C 、 V1 可倚 Q 波 D、 V5 V6 可倚 Q 波16、Ⅰ、 AVL 反映心脏哪个部位的电位变化( )A. 下壁B. 高侧壁C. 前壁D. 广泛前壁17、Ⅱ、Ⅲ、 AVF 反映心脏哪个部位的电位变化( )A、下壁B、高侧壁C、前壁D、广泛前壁18、 AVR V3R V 1 V2 反映心脏哪个部位的电位变化( )A、下壁B、右心室C、前壁D、广泛前壁19、 V7—V9 反映心脏哪个部位的电位变化( )A、左心室前壁B、右心室C、左心室后壁D、高侧壁20、目测法提示心电轴左偏的征象为( )A、Ⅰ、Ⅲ导联 QRS 波群主波向上B、I导联主波向上Ⅲ导联主波向下C、I、导联主波向下Ⅲ导联主波向上D、 I、Ⅲ导联主波均向下21、左房肥大的心电图征象( )A、 P 波时间小于 0. 11sB、 P 波在 V1 呈双峰C、 Ptfv1 大于-0. 03mms D 、呈先正后负的双向 P 波22、左室肥大征象为( )A、 V5 或 V6 的 R 波>3. 5mvB、 RV5+SV1>3. 0mvC、 V5 或 V6 的 R 波>2. 5mvD、额面心电轴右偏23、右室肥大的征象有( )A、电轴左偏B、电轴右偏C、 AVR 导联 R/ S<1D、 V1 导联 R/ S<124、双侧心室肥大征象( )A、肯定不正常B、单纯表现右室肥大居多C、不能表现单侧心室肥大D、可以正常25、 ST 段下移多少对诊断“心肌缺血”有意义( )A、≥0. 01mvB、≥0. 02mvC、≥0. 03mvD、≥0. 05mv26、哪一种心电图改变对心肌缺血的诊断意义更大( )A、 ST 段水平型下移B、 ST 段上斜型下移C、 T 波低平D、 T 波高大27、“缺血型”改变的心电图变化主要在( )A、 T 波B、 ST 段C、 Q 波D、 U 波28、“损伤型”改变的心电图变化主要在( ) .A、 T 波B、 ST 段C、 Q 波D、 U 波29、“坏死型”改变的心电图变化主要在( )A、 T 波B、 ST 段C、 Q 或 QS 波D、 U 波30、心肌梗死的最佳溶栓时机为( )A、急性期B、亚急性期C、慢性期D、超急期31、 V7-V9 出现心梗图形代表哪个壁的梗死( )A、前间壁B、前壁C、前侧壁D、后壁32、 V1-V3 出现心梗图形代表哪个壁的梗死( )A、前间壁B、前壁C、前侧壁D、后壁33、哪一个不是窦性心动过速的特征( )A、窦性 P 波B、 P-R 间期大于 0. 12sC、 P 波在ⅠⅡ AVF 直立D、心率大于 160 次分34、哪一种情况下不会引起窦性心动过缓( )A、甲减B、甲亢C、颅内低压D、运动员35、关于窦性心律不齐的描述哪项是错误的( )A、P为窦性B、同一导联P-P间期相差大于 0. 12sC、多见于青少年D、与呼吸无关36、哪一个不是 SSS 的心电图表现( )A、心动过缓B、心动过速C、心动过缓心动过速综合征D、窦性静止37、频发早捕是指( )A、大于 3 次/ 分B、 3-5 次/ 分C、大于 5 次/ 分D、大于 10 次/ 分38、哪个不是房早的心电图改变( )A、出现 P 波B、提前出现 P1C、 P1-R≥0. 12sD、 QRS 呈室上性39、哪一项不是室早的特点( )A、提前出现的宽大畸形的 QRS 波群B、早搏的 QRS 波之前有固定 P 波C、 QRS 时间>0. 12sD、有完全的代偿间歇40、关于阵发性室上速哪项是错误的( )A、节律绝对匀齐B、频率范围为 150-240 次/ 分C、 QRS 呈室上性D、仅见于器质性心脏病41、关于阵发性室性心动过速哪项是错误的( )A、 QRS 波群时间>0. 12sB、 QRS 波群呈室性C、频率 140-200 次/ 分D、多见于无器质性心脏病者42、关于非阵发性心动过速哪项是错误的( )A、分房性、交界性、室性B、频率<60 次/ 分C、交界性的频率>70-130 次/ 分D、一般无阵发性发作终止和特点43、以下描述哪项是对的( )A、心房扑动与颤动常见于正常人B、心室扑动与颤动常见于正常人C、心室扑动颤动属于致命性心律反常D、扑动与颤动只发生于正常人 44、莫氏Ⅰ型的特点,以下哪项是对的( )A、 P 波出现无规律B、 P-R 间期逐渐延长C、 P-R 间期恒定D、无 QRS 波群脱落45、莫氏Ⅱ型 AVB 的心电图特点,以下哪项是对的( )A、P波之后均有QRSB、P-R间期小于 0. 12sC、 P-R 间期逐渐延长D、有部分 P 波之后无 QRS 波46、Ⅲ度 AVB 的心电图特点哪项是错误的( )A、 P 波完全不能下传B、 P 与 QRS 波群无关C、 P 波频率高于 QRS 波频率D、 QRS 波群频率大于 100 次/ 分 47、RBBB 的心电图特点哪项是对的( )A、 V5 V6 出现宽大 R 波B、 V1 V2 呈 QS 或 rSC、 QRS 在胸导联上形态不定D、 V1 V2 呈 rsR1V5 V6 的 S 宽阔48、 LBBB 的心电图特点,哪项是错的( )A、 LBBB 出现,说明心肌病变严重B、 LBBB 分完全性与不完全性C、 V5 V6 出现宽大的 R 波、畸形D、以上都是错误的49、左前分支传导阻滞的心电图特点哪项是对的( )A、电轴右偏达 900-1200B、 QRS 在Ⅰ AVL 呈 rS 形C、 QRS 在ⅡⅢAVF 呈 qR 形D、 QRS 在Ⅰ AVL 呈 qR 形50、典型预激综合征的心电图特点哪项是错的( )A、 P-R 间期>0. 12sB、 QRS 时间>0. 11sC、可倚预激波D、可倚病理性 Q 波51、变异性预激综合征的心电图特点哪项是错误的( )A、 P-R 间期<0. 12sB、 QRS 时间正常C、有预激波D、是通过 Kent 束来完成的52、下列各项哪一个是低血钾的心电图表现( )A、 QRS 波群均匀增宽B、可出现窦室传导C、 Q-T 延长D、 T 波低平而 U 波明显53、心电图运动试验的描述哪项是错误的( )A、用以诊断冠心病B、该方法有一定比例假阴性C、可颐于“心力衰竭”患者的诊断D、可颐于评价冠心病的药物疗效54、心得安试验的描述哪项是正确的( )A、该试验无禁忌症B、异常 ST-T 恢复正常为阳性C、口服心得安剂量为 50 豪克D、共作五次心电图三. 多项选择题(每题 2 分,共 28 分)1、心电图标准导联有( ) A、Ⅰ B、Ⅱ C、 AVR D、 V5 E、 AVL2、心电图机肢体导联线有哪几种颜色( )A、红B、白C、黄D、绿E、黑3、关于 P 波的说法哪些是正确的( )A、代表左心房除极的电位和时间B、窦性 P 波在 AVR 倒置C、 P波时间不超过0. 11sD、 P波在胸导联振幅不超过0. 25sE、以上都不对4、关于逆行 P 波的说法哪些是对的( )A、表示激动起源于房室交界区 B 、 P 波ⅠⅡ AVF 在倒置C 、 P 波 AVR 在直立 D、代表心室除极时间与电位E、以上说法均正确5、关于正常 Q 波哪些说法是正确的( )A、R 波之后向下的第一个波B、 R 波之前向下的波C、时间不超过 0. 04sD、振幅不超过同导联 R 波的 1/ 4E 、 V1 导联可倚 Q 波6、前间壁心肌梗死在哪些导联出现梗死图形( )A 、 V1 B、 V4 C、 V2 D、 V5 E、 V37、单纯下壁心肌梗死在哪些导联上不会出现心肌梗死图形( )A、ⅡB、ⅢC、 AVFD、 AVLE、 V58、右心室梗死哪些导联出现梗死图形( )A、 V3RB、 V4RC、 V5RD、ⅠE、 AVL9、交界性早搏的特点有( )A、产生逆行 P 波 B 、 QRS 波群与窦性者可以相同C、逆行 P 波可在 QRS 波之后D、早搏后代偿间歇多不完全E 、 QRS 宽大畸形10、尖端扭转型室速的心电图特点( )A、呈短阵反复发作B、 QRS 形态变化明显C、可演变为心室颤动D、可表现为持续性E、频率<200 次/ 分 11、有关心房扑动的心电图表现是( )A、 P 波消失代之以 F 波B、 P 波消失代之以 f 波C、 QRS 波群形状和时限正常D、 F 波频率为 250-350 次/ 分E、 f 波的频率为 350-600 次/ 分12、心房颤动的心电图表现是( )A、 P 波消失代之以 f 波B、 P 波消失代之以 F 波C、心室律绝对不规则D、 f 波的频率为 350-600 次/ 分E、 F 波的频率为 250-350 次/ 分13、关于心室扑动的描述哪项是正确的( )A、心室扑动比较少见B、室扑为室颤的前奏C、、室扑的频率、250 次/分左右D、室扑波形难以区分 QRS 与 ST-T 段E、预后较好14、心室颤动的描述哪些是错误的( )A、心电图上仍可以分辨出 QRS 形态但极不规则B、 QRS-T 完全消失而代之以颤动波C、室颤频率为 200 次/ 分左右D、室颤频率为 500 次/ 分E、室颤频率为 250-500 次/ 分2011 年下半年度心电图室参考答案一. 填空题 1 ①有提前出现的异常 P 波②P′—R 间期≥0. 12 秒③QRS 正常④代偿间歇不2 心律失常心肌梗死3 QT 间期缩短; ST-T 段呈鱼钧状; T 波倒置、降低4 V4-V6; Ⅰ ; AVL5 0. 32-0. 44s ; 0. 44s6 急性心肌梗死变异型心绞痛急性心包炎过早复极综合征二. 单项选择题 1A 2A 3A 4A 5D 6 A 7B 8A 9B 10 B11B 12A 13B 14C 15B 16A 17B 18 B19A 20A 21D 22C 23B 24D 25D 26A 27B 28A 29C 30D 31D 32A 33D 34B 35D 36B 37C 38A 39B 40D 41D 42B 43C 44B 45D 46D 47D 48E 49D 50D 51D 52D 53C 54B 三. 多项选择题 1AB 2ACDE 3BC 4ABC 5BCD 6ACE 7DE 8ABC 9ABC 10ABC 11ACD 12ACD 13ABCD 14ACD。