第2章 第1节 神经调节的结构基础
- 格式:docx
- 大小:154.92 KB
- 文档页数:6
新人教版生物学选择性必修1《稳态与调节》知识梳理第二章 神经调节第一节 神经调节的结构基础1.人的神经系统包括中枢神经系统和外周神经系统。
2.外周神经系统:(1)脑神经:与脑相连,12对,主要分布在头面部,负责管理头面部的感觉和运动。
(2)脊神经:与脊髓相连,31对,主要分布在躯干、四肢,负责管理躯干四肢的感觉和运动。
(3)包含:传入神经:将接收到的信息传递到中枢神经系统(感觉神经)传出神经:将中枢神经系统的指令信息传输到相应器官,使机体对刺激做出反应(运动神经)3.组成神经系统的细胞:神经:许多神经纤维集结成束,外面包着由结缔组织形成的膜,构成一条神经。
神经纤维:神经元的长突起外表套有一层髓鞘,组成神经纤维。
中枢神经系统脑:大脑、小脑、脑干(位于颅腔内)脊髓:(位于椎管内)聚集大量神经细胞,形成不同的神经中枢。
第二节神经调节的基本方式——反射1. 反射与反射弧(1)神经调节的基本方式——反射①概念:指在中枢神经系统参与下,动物体或人体对内外环境变化做出的规律性应答。
②类型非条件反射条件反射形成时间刺激非条件刺激(直接刺激) 条件刺激(信号刺激)神经中枢举例归类:①缩手反射、②膝跳反射、③谈虎色变、④眨眼反射、⑤吮吸反射、⑥吃食物时分泌唾液、⑦望(谈)梅止渴、⑧排尿反射、⑨小狗听到铃声分泌唾液联系非条件反射是条件反射建立的基础;非条件反射可转化为条件反射(2)反射的结构基础——反射弧①神经元:a.结构模式图 b.结构示意图(画图并标注文字)★传入、传出神经的判断: a.有神经节的是。
b.小入大出:与较小一边相连的是,与较大一边相连的是。
②反射弧的结构与功能 结构名称组成功能结构被破坏 对功能的影响感受器感觉神经末梢的特殊结构接受刺激并产生兴奋无感觉无效应传入神经 感觉神经元传导兴奋:将兴奋由感受器传至神经中枢神经中枢对传入的信息分析和综合并产生兴奋传出神经运动神经元传导兴奋:将兴奋由神经中枢传至效应器有感觉无效应效应器 由传入神经末梢和它所支配的肌肉或腺体等组成对内外刺激做出规律性反应相互联反射活动需要经过完整的反射弧来实现,如果反射弧中任何环节在兴奋:指动物体或人体内的某些组织(如)或细胞受外界刺激后,由状态变为 状态的过程注:神经细胞膜内、膜外K +、Na +浓度不一样,膜内浓度高,膜外浓度高系 结构和功能上受损,反射就不能完成适宜强度的刺激;反射弧结构和功能保持完整性。
第1节神经调节的结构基础[学习目标] 1.阐述神经系统的基本结构。
2.阐明自主神经系统的作用特点及意义。
3.说明组成神经系统的细胞的结构特点。
一、神经系统的基本结构1.中枢神经系统(1)中枢神经系统的组成(2)脑的组成及功能①大脑:包括左右两个大脑半球,表面是大脑皮层,大脑皮层是调节机体活动的最高级中枢。
②下丘脑:脑的重要组成部分,其中有体温调节中枢、水平衡的调节中枢等,还与生物节律等的控制有关。
③小脑:位于大脑的后下方,它能够协调运动,维持身体平衡。
④脑干:是连接脊髓和脑其他部分的重要通路,有许多维持生命的必要中枢,如调节呼吸、心脏功能的基本活动中枢。
(3)脊髓①位置:位于椎管内。
②功能:是脑与躯干、内脏之间的联系通路,调节运动的低级中枢。
2.外周神经系统(1)脑神经(共12对)①分布:主要分布在头面部。
②功能:负责管理头面部的感觉和运动。
(2)脊神经(共31对)①分布:主要分布在躯干、四肢。
②功能:负责管理躯干、四肢的感觉和运动。
(3)传入神经和传出神经①脑神经和脊神经都含有传入神经和传出神经。
②传出神经又分为支配躯体运动的神经(躯体运动神经)和支配内脏器官的神经(内脏运动神经)。
③功能:传入神经将接受到的信息传递到中枢神经系统;传出神经将中枢神经系统发出的指令信息传输到相应器官,从而使机体对刺激作出反应。
3.自主神经系统(1)概念:支配内脏、血管和腺体的传出神经,它们的活动不受意识支配,称为自主神经系统。
(2)分类①交感神经a.人体处于兴奋状态时,交感神经活动占优势。
b.表现为心跳加快,支气管扩张等。
②副交感神经a.人体处于安静状态时,副交感神经活动占优势。
b.表现为心跳减慢,支气管收缩等。
(3)意义①使机体对外界刺激作出更精确的反应。
②使机体更好地适应环境的变化。
判断正误(1)脑属于中枢神经系统,脊髓属于外周神经系统()(2)人交感神经活动占据优势时,会出现心跳加快、胃肠蠕动和消化腺分泌活动加强的现象()(3)中枢神经系统就是神经中枢()(4)绝大多数内脏器官同时受到交感神经和副交感神经的双重支配,两者的作用往往相同() 答案(1)×(2)×(3)×(4)×自主神经系统下图是人在遇到危险时,机体进行的一系列反应,据图回答下列问题:(1)人能不能通过意识控制心跳?原因是什么?提示不能。
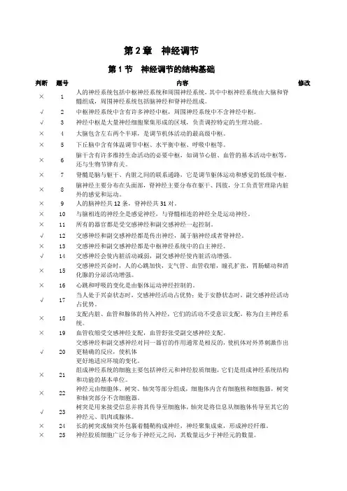
第2章神经调节第1节神经调节的结构基础判断题号内容修改× 1 人的神经系统包括中枢神经系统和周围神经系统,其中中枢神经系统由大脑和脊髓组成,周围神经系统包括脑神经和脊神经组成。
√ 2 中枢神经系统中含有许多神经中枢,周围神经系统中不含神经中枢。
√ 3 神经中枢是大量神经细胞聚集形成的区域,负责调控特定的生理功能。
× 4 大脑包含左右两个半球,是调节机体活动的最高级中枢。
× 5 下丘脑中含有体温调节中枢、水平衡中枢、呼吸中枢等。
× 6 脑干含有许多维持生命活动的必要中枢,如调节心脏、血管的基本活动中枢等,还与生物节律有关。
×7 脊髓是脑与躯干、内脏之间的联系通路,它是调节躯体运动和感觉的低级中枢。
×8 脑神经主要分布在头面部,脊神经主要分布在躯干、四肢,分工负责管理除内脏外的感觉和运动。
×9 人的脑神经共12条,脊神经共31对。
×10 与脑相连的神经全是感觉神经,与脊髓相连的神经全是运动神经。
×11 所有的器官都是受交感神经和副交感神经一起控制。
√12 交感神经和副交感神经都是传出神经,属于脑神经或者脊神经。
×13 交感神经和副交感神经都是中枢神经系统中的自主神经。
√14 交感神经会使内脏活动减弱,副交感神经使内脏活动增强。
×15 交感神经兴奋时,人的心跳加快,支气管、血管收缩,瞳孔扩张,胃肠蠕动和消化腺的分泌活动增强。
×16 心跳和呼吸的变化是由躯体运动神经控制的。
√17 当人处于兴奋状态时,交感神经活动占优势;处于安静状态时,副交感神经活动占优势。
×18 支配内脏、血管和腺体的传入神经,它们的活动不受意识支配,称为自主神经系统。
×19 血管收缩受交感神经支配,血管舒张受副交感神经支配。
√20 交感神经和副交感神经对同一器官的作用通常是相反的,使机体对外界刺激作出更精确的反应,使机体更好地适应环境的变化。
第二章神经调节第一节神经调节的结构基础大脑1、神经系统的基本结构小脑脑下丘脑中枢神经系统脑干神经系统脊髓脑神经:共12对,主要负责管理头面部的感觉和运动外周神经系统脊神经:共31对,负责管理躯干、四肢的感觉和运动传入神经(感觉神经)都含有躯体运动神经传出神经(运动神经)交感神经内脏运动神经(自主神经系统)副交感神经(1)大脑皮层是调节机体活动的最高级中枢;下丘脑有体温调节中枢、水平衡的调节中枢、血糖平衡调节中枢,还与生物节律的控制有关;小脑维持平衡;脑干连接脑和脊髓,有维持生命的必要中枢,如调节呼吸、心脏功能(2)脑神经和脊神经中都有支配内脏器官的神经(3)当人体处于兴奋时,交感神经活动占据优势,主要表现为瞳孔扩张、心跳加快、血管收缩、支气管扩张、血压上升、肠胃蠕动减弱、膀胱壁肌肉松弛、唾液分泌减少、汗腺分泌汗液、立毛肌收缩等当人处于安静时,副交感神经活动占据优势,主要表现为瞳孔收缩、心跳减慢、支气管收缩、促进肠胃蠕动、膀胱壁肌肉收缩等2、组成神经系统的细胞——神经元和神经胶质细胞3、神经系统结构和功能的基本单位:神经元(又称神经细胞)细胞体神经元树突(接受传导信息)突起轴突(将信息从细胞体传向其他神经元、肌肉或腺体)轴突或比较长的树突 + 髓鞘 =神经纤维+神经纤维+,,,,,包膜 = 神经4、神经胶质细胞数量大,对神经细胞起辅助作用,具有支持、保护、营养和修复神经元等多种功能第二节 神经调节的基本方式1、反射与反射弧(1)概念:在中枢神经系统的参与下,机体对内外刺激所产生的规律性应答反应,叫作反射(2)神经调节的基本方式是反射,反射的结构基础是反射弧,反射弧包括感受器、传入神经、神经中枢、传出神经和效应器(传出神经末梢和它所支配的肌肉或腺体等),要完成一个反射,必须具备完整的反射弧 (3) 植物和低等动物(草履虫,变形虫,)没有反射,但有应激性(4)反射的条件 :1适宜的刺激;2有完整的反射弧 (不能是离体的) (5)产生感觉不一定完成反射2、条件反射和非条件反射非条件反射:先天的,低级的,大脑皮层以下中枢控制,(膝跳反射,眨眼) 反射条件反射:后天训练的,高级的,大脑皮层中枢控制的。
其次章动物和人体生命活动的调整第1节通过神经系统的调整学问点一神经调整的结构基础和反射1.神经元(1)结构(如下图所示)神经元{细胞体:主要分布在中枢神经系统突起{树突:短儿多。
将兴奋传向细胞轴突:长而少。
将兴奋由细胞体传向外围(2)功能:接受刺激产生兴奋并能传导兴奋。
其中兴奋是指动物体或人体内的某些组织(如神经组织)或细胞感受外界刺激后,由相对静止状态变为显著活跃状态的过程。
(3)神经元、神经纤维和神经的关系:神经元的轴突和长的树突外表大都套有一层鞘,称为髓鞘。
髓鞘与这些突起共同组成了神经纤维;很多神经纤维集结成束,外面包着由结缔组织形成的膜,构成了一条神经。
神经纤维和神经的关系就像是细铜丝与导线的关系。
2.神经调整的方式——反射(1)反射的概念:指在中枢神经系统参加下,动物体或人体对内外环境变更作出的规律性应答。
(2)反射的两种类型:非条件反射和条件反射。
①非条件反射:通过遗传而获得的先天性反射,如膝跳反射。
②条件反射:在生活过程中通过训练渐渐形成的后天性反射,如望梅止渴。
【提示】 1.单细胞动物没有神经系统,因此无反射,但具有应激性,如草履虫。
2.条件反射和非条件反射的主要区分(如下表)获得刺激参加反射的中枢反射弧是否需强化非条件反射通过遗传获得,是先天性的非条件刺激(干脆刺激)脑干和脊髓固定不变不须要条件反射通过学习获得,是后天性的条件刺激(信号刺激)大脑皮层不固定,可变需不断强化叫干脆刺激,即这种刺激是一些详细的事物,与反射之间有干脆的关系;引起条件反射的刺激是条件刺激,也叫信号刺激,这种刺激是某些事物的一些信号,这种刺激与反射之间没有干脆的关系,而必需经过日常生活中的“学习”才能引起反射。
3.反射弧:完成反射的结构基础(1)组成:反射弧通常由感受器、传入神经、神经中枢、传出神经和效应器(传出神经末梢和它所支配的肌肉或腺体等)组成。
传入神经将感受器产生的兴奋,传向神经中枢神经中枢将传入神经传来的兴奋进行分析与综合,并产生兴奋传出神经将神经中枢产生的兴奋,传向效应器效应器将传出神经传来的兴奋转变成肌肉或腺体的活动传入神经→传入神经→神经中枢→传出神经→效应器,如图所示。
第2章神经调节第1节神经调节的结构基础课后篇巩固提升基础巩固1.下图是神经系统的组成概念图,叙述正确的是()A.②是大脑B.③能调节呼吸、血压等生命活动C.④是神经胶质细胞D.⑤具有接受信息、传出信息的功能,②是脑,③是大脑,A项错误;③大脑是调节人体生理活动的最高级中枢,B项错误;神经元又叫神经细胞,是神经系统结构和功能的基本单位,由细胞体和突起构成,可见④是神经元,C项错误;⑤是突起,具有接受信息、传出信息的功能,D项正确。
2.中枢神经系统包括()A.脑和脊髓B.脑和脑神经C.大脑和小脑D.脑神经和脊神经,脑和脊髓是神经系统的中枢部分,叫中枢神经系统;由脑发出的脑神经和由脊髓发出的脊神经是神经系统的周围部分,叫外周神经系统。
3.外周神经系统由()A.脑和脊髓组成B.脊髓和脊神经组成C.脊神经和脑神经组成D.脑和脑神经组成,脑和脊髓是神经系统的中枢部分,叫中枢神经系统;由脑发出的脑神经和由脊髓发出的脊神经是神经系统的周围部分,叫外周神经系统。
4.下列关于脊神经的叙述,不正确的是()A.脊神经大都分布在躯干、四肢的皮肤和肌肉里B.脊神经是由脊髓发出的神经C.脊神经大都分布于头部感觉器官、皮肤、肌肉等处D.脊神经是外周神经系统的一部分31对,分布在躯干、四肢的皮肤和肌肉里,能支配身体的颈部、四肢及内脏的感觉和运动,A项正确;由脊髓发出的神经叫脊神经,B项正确;脑发出的神经叫脑神经,大都分布到头部的感觉器官、皮肤、肌肉等处,C项错误;由脑发出的脑神经和由脊髓发出的脊神经是神经系统的周围部分,叫外周神经系统,D项正确。
5.在人的神经系统中,在脑与躯干、内脏之间的联系通路是()A.脊神经B.脑神经C.脊髓D.神经纤维,上端与脑相连,两旁发出成对的脊神经,脊神经分布到四肢的皮肤、躯干和内脏,脊髓的结构包括位于中央部的灰质和位于周围部的白质,脊髓灰质里有许多非条件反射的中枢,白质是脑与脊髓联系的通道。
脊髓能对外界的刺激产生有规律的反应(即完成一些低级的反射活动),还能将对这些刺激的反应传导到大脑,是脑与躯干、内脏之间联系的通道。
6.杂技团中的演员在表演走钢丝时神经系统起着主要作用的结构是()A.大脑B.小脑C.脑干D.脊髓,维持身体的平衡。
7.调节人体基本生命活动的神经中枢,如心血管运动中枢、呼吸中枢等,主要位于()A.大脑皮层B.小脑C.脑干D.脊髓,比较重要的中枢有躯体运动中枢、躯体感觉中枢、语言中枢、视觉中枢、听觉中枢等,A项不符合题意;小脑位于脑干背侧,大脑的后下方,小脑的主要功能是使运动协调、准确,维持身体的平衡,B项不符合题意;脑干位于大脑的下方和小脑的前方,它的最下面与脊髓相连,脑干的灰质中含有一些调节人体基本生命活动的中枢(如心血管中枢、呼吸中枢等),C项符合题意;脊髓是脑和躯干、内脏之间的通道,具有反射和传导功能,D项不符合题意。
8.下列对神经系统的组成及相关结构的叙述,错误的是()A.坐骨神经中有许多条神经纤维B.神经系统中有支持细胞C.神经细胞均含有一条轴突多条树突D.支配骨骼肌的运动神经元胞体位于脊髓,相互之间不干扰,A项正确;神经系统是由神经细胞(神经元)和神经胶质所组成,B项正确;神经细胞往往含有一条轴突多条树突,C项错误;支配骨骼肌的运动神经元细胞体位于脊髓,D项正确。
9.足球运动员能够准确地完成传球、射门等活动都是各神经中枢协调配合的结果。
下列相关叙述正确是()A.比赛时球员完成一系列动作都要受大脑皮层控制B.球员们的体温、水平衡调节中枢等在脊髓C.球员们小脑中存在许多维持生命必要的中枢D.维持球员身体平衡的中枢在脑干,低级神经中枢受高级神经中枢的控制,比赛时球员完成一系列复杂的动作要受大脑皮层控制,A项正确;球员们的体温、水平衡调节中枢等在下丘脑,B项错误;维持生命必要的中枢在脑干,C项错误;维持球员身体平衡的中枢在小脑,D项错误。
10.根据图回答下列问题。
(1)一条神经元的信息传递途径:(用图中序号加箭头表示)。
(2)写出图中编号所代表的结构名称:②,⑤,⑥。
(3)中枢神经指;神经中枢指。
,实现信息交换。
图示中①为细胞体,②为细胞核,③为树突,④为轴突,⑤为包在轴突外面的髓鞘,⑥为神经末梢。
神经元细胞的③树突可接受刺激并产生兴奋,兴奋沿树突传至①细胞体,并经④轴突传至轴突的末梢。
神经中枢是反射弧的一部分,是中枢神经系统中具调节功能的神经细胞群。
③→①→④→⑥(2)细胞核髓鞘神经末梢(3)脑和脊髓中枢神经系统中具调节功能的神经细胞群能力提升1.下列不属于脊髓功能的是()A.人体感觉形成的部位B.对刺激产生有规律的反应C.把刺激的反应传导至大脑D.能作为反射弧的神经中枢,大脑半球的表层是灰质,叫大脑皮层,大脑皮层是调节人体生理活动的最高级中枢,是形成人体感觉的部位。
脊髓灰质里有许多简单反射的中枢,脊髓能对外界的刺激产生有规律的反应(即完成一些低级的反射活动);脊髓白质是脑与脊髓联系的通道,能将刺激的反应传导到大脑;脊髓灰质里有许多简单反射的中枢,完成一些低级反射活动,所以脊髓能作为反射弧的神经中枢。
2.当人体失血过多,动脉血压突然降低,在这种应急状态下人体出现的反应是()A.副交感神经兴奋,心排血量增加B.交感神经兴奋,血管收缩,外周阻力增大C.交感神经抑制,心排血量增加,血管收缩D.副交感神经兴奋,血管舒张,血流加快,其作用有:增进胃肠的活动,消化腺的分泌;使心跳减慢,血压降低,支气管收缩。
交感神经系统的活动比较广泛,交感神经兴奋能引起腹腔内脏及皮肤末梢血管收缩、心搏加强和加速、瞳孔散大、疲乏的肌肉工作能力增加等,交感神经的活动主要保证人体紧张状态时的生理需要。
所以当人体失血过多,动脉血压突然降低,在这种应急状态下人体出现的反应是交感神经兴奋,血管收缩,外周阻力增大。
3.神经元是神经系统结构和功能的基本单位,下列有关叙述正确的是()A.两个神经元的轴突和树突之间可形成多个突触B.只有神经元上才有与神经递质特异性结合的受体C.一个完整的反射活动可能由一个神经细胞来完成D.神经元的轴突就是神经纤维,由多个神经纤维集结成束,外面包有膜构成神经,可以与多个神经元的树突形成突触,A项正确;肌肉细胞或腺体细胞可以作为反射弧的效应器,因此它们的细胞表面有与神经递质结合的受体,B项错误;反射活动是通过完整的反射弧完成的,而最简单的反射弧至少包括两个神经元,C项错误;神经元的基本结构包括细胞体和突起两部分,神经元的突起一般包括一条长而分支少的轴突和数条短而呈树枝状的树突,轴突以及套在外面的髓鞘叫神经纤维,许多神经纤维集结成束,外面包有膜,就构成一条神经,D项错误。
4.神经系统是机体内对生理功能活动的调节起主导作用的系统,主要由神经组织组成,分为中枢神经系统和外周神经系统两大部分。
下列有关叙述正确的是()A.位于下丘脑的呼吸中枢是维持生命的必要中枢B.中枢神经系统是由大脑和脊髓组成的C.高级中枢和低级中枢对身体运动都有调节作用D.脑神经和脊髓是神经系统的周围部分,是维持生命的必要中枢,A项错误;中枢神经系统由脑和脊髓组成,而脑由大脑、小脑和脑干组成,B项错误;高级中枢和低级中枢对身体运动都有调节作用,C项正确;脑神经和脊神经组成外周神经系统,D项错误。
5.下列关于神经元的叙述,正确的是()A.神经元就是神经细胞,一个神经细胞只有一个树突B.根据神经元传递兴奋的方向,可分为传入神经元、中间神经元和传出神经元C.神经元能接受刺激产生兴奋,但不能传导兴奋D.神经元的细胞核位于轴突中,一个神经元一般有多个树突。
能将兴奋传向神经中枢的神经元叫传入神经元,将兴奋从神经中枢传出的神经元叫传出神经元,两者之间的神经元是中间神经元。
神经元不仅能接受刺激产生兴奋,还能传导兴奋。
神经元的细胞核位于细胞体中。
6.(多选)人在面临紧急情况时,可能出现的现象是()A.交感神经兴奋性占优势B.心跳呼吸加快C.肾上腺激素分泌增加D.胃肠蠕动加快,交感神经兴奋,A项正确;人在面临紧急情况时,通过神经—体液调节,促使肾上腺素的分泌量急剧增加,而肾上腺素增加后会刺激人的交感神经异常兴奋,心跳与呼吸频率加快,B项正确;人在面临紧急情况时,通过神经—体液调节,促使肾上腺素的分泌量急剧增加,C项正确;副交感神经的作用是促进胃肠蠕动,而人在紧张状态下,副交感神经活动减弱,D项错误。
7.中国职业篮球联赛(CBA),对运动员的智慧和体能都是极大的考验。
请结合如图人体神经系统的组成示意图,图中数字表示神经系统的组成部分,分析回答下列问题。
(1)赛场上,运动员在跑或跳跃中依靠[]协调运动,维持平衡。
(2)比赛中,假如某运动员因争抢篮板球扭伤了腰部,造成了下肢运动障碍和出现大小便失禁等症状,你分析他应该是损伤了腰部的[],并且该结构中的排尿、排便中枢失去了[]的控制。
(3)图中属于中枢神经系统的有,属于外周神经系统的有。
,叫中枢神经系统;由脑发出的脑神经和由脊髓发出的脊神经属于外周神经系统。
图中1是大脑,2是小脑,3是脑干,4是脊髓,5是神经。
小脑的主要功能是使运动协调、准确,维持身体的平衡。
腰部受伤的病人,若下肢运动功能丧失、大小便失禁,说明脊髓从腰部横断,脊髓里腰部以下的排便、排尿中枢失去了大脑的控制,导致大小便失禁;同时大脑的“指令”也不能传到下肢了,造成下肢功能丧失。
图中大脑、小脑、脑干、脊髓都属于中枢神经系统。
小脑(2)4脊髓1大脑(3)1、2、3、4 5。