高三理综上学期第四次月考试题 (2)
- 格式:doc
- 大小:807.50 KB
- 文档页数:22
说明:1.本卷满分300分,考试时间150分钟2.请将选择题按相应题号填(涂)在机读卡上,非选择题做在对应学科的答题纸上。
可能用到的相对原子质量:H-1 N-14 O-16 Mg-24 Al-27 Na-23 S-32Fe-56 Mn-55 C-12第Ⅰ卷(共126分)一、选择题(本题共13小题,每小题6分,在每小题给出的四个选项中,只有一项是符合题目要求的。
)7.非金属氧化物采用不同的分类方法可分为不同的类别,从某种意义将N2O5、SO3、CO2、Cl2O7等归为一类。
则下列氧化物与它们属于同一类的是()A.CO B.NO2C.SO2D.NO8.设N A为阿佛加德罗常数,下列叙述正确的()A.标准状况下,N A个SO3分子所占的体积约为22.4 LB.5.6 g铁与0.1 mol氯气充分反应转移电子数为0.2N AC.铁粉与一定量的浓硫酸反应,若产生11.2 L SO2和1 g H2,铁粉失去的电子数为2N A D.50 mL 12 mol•L-1浓盐酸与足量二氧化锰反应,转移电子数为0.3 N A算,错误;考点:本题考查了阿佛加德罗常数的相关计算。
9.实验室常采用点滴板来完成部分实验,既可节约药品,又便于观察实验现象。
图中所示的实验现象描述正确的是()③装有铁片的孔穴中溶液呈浅绿色④装有铁片的孔穴中溶液呈浅黄色⑤装有蛋清溶液的孔穴中溶液呈黄色A.①④B.②③C.①⑤D.②⑤10.由一种阳离子与两种酸根离子组成的盐称为混盐。
如CaOCl2是由Ca2+、Cl-、ClO-组成的混盐,在酸性条件下可以产生Cl2。
下列有关判断不.正确..的是()A.CaOCl2属于混合物B.CaOCl2的水溶液呈碱性C.CaOCl2具有较强的氧化性D.CaOCl2与硫酸反应转移l mol电子时生成71 gCl211.下列图像表示Al3+与AlO2-物质的量变化的曲线,实线表示Al3+,虚线表示AlO2-,其中正确的是()12. 下列反应的离子方程式正确的是()A.澄清石灰水中滴加过量的小苏打溶液:Ca2++OH-+HCO3-=CaCO3↓+H2OB.铵明矾[NH4Al(SO4)2·12H2O]溶液中加入过量Ba(OH)2溶液:Al3++2SO42-+2Ba2++4OH-=AlO2-+2BaSO4↓+2H2OC .H 2O 2溶液中滴加酸性KMnO 4溶液:2 MnO 4-+5 H 2O 2+6H +=2Mn 2++5O 2↑+8H 2OD .尼泊金酸(COOH HO )与碳酸氢钠溶液反应:COOH HO +2HCO 3-+2CO 2+H 2O-O COO -13.FeS 与一定浓度的3HNO 反应,生成、、NO SO 、Fe NO Fe 234233)()(、O N 42O H NO 2和,当、NO O 、N NO 422的物质的量之比为4:1:4时,实际参加反应的FeS 与3HNO 的物质的量之比为( )。
理综试卷注意事项:1.本试卷分第Ⅰ卷(选择题)和第Ⅱ卷(非选择题)两部分。
满分300分,考试时间150分钟。
2.答题前考生务必用0.5毫米黑色墨水签字笔填写好自己的姓名、班级、考号等信息3.考试作答时,请将答案正确填写在答题卡上。
第一卷每小题选出答案后,用2B铅笔把答题卡上对应题目的答案标号涂黑;第Ⅱ卷请用直径0.5毫米的黑色墨水签字笔在答题卡上各题的答题区域内作答,超出答题区域书写的答案无效,在试题卷、草稿纸上作答无效...........................。
4.以下数据可供解题时参考:相对原子质量: H 1 O 16 C 12 Na 23 Mg 24 CL 35.5第I卷选择题(满分126分)一、选择题(共13小题。
每小题6分,共78分。
在每个小题给出的四个选项中,只有一项是符合题目要求的。
)1、下列关于细胞的结构和生命活动的叙述,错误的是( )A.两个相邻细胞的细胞膜接触可实现细胞间的信息传递B.细胞的核膜、内质网膜和细胞膜中都含有磷元素C.成熟个体中的细胞增殖过程不需要消耗能量D.哺乳动物造血干细胞分化为成熟红细胞的过程不可逆2、下列与真核生物中核酸有关的叙述,错误的是()A.线粒体和叶绿体中都含有 DNA 分子B.合成核酸的酶促反应过程中不消耗能量C.DNA 和 RNA 分子中都含有磷酸二酯键D.转录时有 DNA 双链解开和恢复的过程3、下列关于膜蛋白和物质跨膜运输的叙述,错误的是()A.膜蛋白在细胞膜上的分布是不对称的B.膜蛋白不参与物质的跨膜运输被动运输过程C.主动运输可以使被运输离子在细胞内外浓度不D.物质通过脂质双分子层的扩散速率与脂溶性有关4、关于某二倍体哺乳动物细胞有丝分裂和减数分裂的叙述,错误的是( )A.有丝分裂后期与减数第二次分裂后期都发生染色单体分离B.有丝分裂中期和减数第二次分裂中期染色体都排列在赤道板上C.一次有丝分裂与一次减数分裂过程中染色体的复制次数相同D.有丝分裂中期与减数第一次分裂中期都发生同源染色体联会5、2012年12月1日是第二十五个“世界艾滋病日”,2012年的会议的主题是倡议治疗与预防同步.下列关于艾滋病的说法错误的是()A.艾滋病是一种传染病,也是一种遗传病B.艾滋病病毒主要攻击T淋巴细胞,破坏人体的免疫功能C.艾滋病主要通过性接触、血液和母婴三种途径传播D.与艾滋病人共进晚餐通常不会感染HIV6、下列关于植物激素及其类似物在农业生产实践上的应用,符合实际的是()A.黄瓜结果后,喷洒一定量的脱落酸可以防止果实脱落B.利用低浓度的2,4-D作除草剂,可抑制农田中的杂草生长C.用一定浓度的赤霉素处理黄麻、芦苇等植物,使植株增高D.番茄开花后,喷洒一定浓度的乙烯利,可促进子房发育成果实7.生活中下列处理方法正确的是A.蚂蚁叮咬的红肿处涂抹苯酚止痒B.冬天在汽车水箱中加乙二醇抗冻C.纺织品上的油腻用烧碱溶液清洗D.把铁器具浸入水隔绝空气防生锈8.N A代表阿伏加德罗常数的值。
高三第四次月考理综测试说明:1.本试题卷共10页,满分300分,考试时间为150分钟。
2.答卷前,考生务必将自己的姓名、考生号、考试科目等用铅笔填涂在答题卡上。
第Ⅰ卷用2B铅笔把答题卡上对应题目的答案标号涂黑。
如需改动,用橡皮擦干净后,再选涂其他答案。
3.第II卷在答题卷密封线内写姓名、考生号,并必须用黑色字迹的钢笔或签字笔...........作答,答案必须写答题卷各题目指定区域内相应位置上。
第Ⅰ卷(共118分)一.选择题(每小题只有1个选项符合题意。
每小题4分,16小题,共64分)1.下表中名称、结构与功能配对不正确的是()2.为验证温度对酶活性的影响,某学生设计了下列实验。
下列评价中,正确的是()A.操作步骤顺序设计不合理B.各种试剂的使用量不合理C.实验结果的检验试剂选择不合理D.温度差设置不合理3.经测定,某多肽链分子式是C21HxOyN4S2(—SH+—SH→—S—S—+2H),其中含有一个二硫键(—S—S—)。
已知该多肽是由下列氨基酸中的几种作为原料合成的:苯丙氨酸(C9H11O2N)、天冬氨酸(C4H7O4N)、丙氨酸(C3H7O2N)、亮氨酸(C6H13O2N)、半胱氨酸(C3H7O2NS)。
下列有关该多肽的叙述,正确的是()A.该多肽水解后产生的氨基酸分别是半胱氨酸、天冬氨酸、丙氨酸和亮氨酸B.该多肽中H原子数和O原子数分别是32和5C.该多肽形成过程中至少需要4种tRNAD.该多肽在核糖体上形成,形成过程中相对分子质量减少了564.已知某基因不在Y染色体上,为了鉴定所研究的基因位于常染色体还是X染色体,不能用下列哪种杂交方法()A.隐性雌个体与显性雄个体交配B.隐性雌个体或杂合显性雌个体与纯合显性雄个体杂交C.显性雌个体与隐性雄个体杂交D.杂合显性雌个体与(杂合)显性雄个体杂交5.下列有关光合作用实验的叙述,正确的是()A.所有叶肉细胞中色素含量都是(甲+乙)﹥(丙+丁)B.四种色素中,丙和丁主要吸收红光C.恩格尔曼的实验思路是:细菌对不同的光反应不一样,细菌聚集多的地方,细菌光合作用强D.普利斯的实验中,密闭的玻璃罩是否加植物为自变量,蜡烛燃烧时间或小鼠存活时间为因变量6.下表是某物种迁入新环境后一对等位基因的基因频率变化情况,分析这些数据不能得出的结论是新环境C.1970年该种群Aa基因型的频率一定为18%D.种群基因频率的改变是通过环境对生物个体的选择实现的()7.化学与能源、环保、资源利用、食品安全等密切相关,下列说法正确的是A.液化石油气、汽油和石蜡的主要成分都是碳氢化合物B.核电站泄漏的放射性碘-131(131 53I)、铯-137(137 55Cs)互称同位素,可使蛋白质变性C.某酸雨样品放置一段时间后pH由4.68变为4.28,是因为水中溶解的CO2增多D.“地沟油”、“塑化剂”(邻苯二甲酸酯类物质)均属于高分子化合物,都对健康有害。
2021年高三上学期12月(第四次)月考理科综合试题含答案一、选择题(6×21=126分,在每小题给出的四个选项中,只有一个选项符合题目要求)1.右图表示物质出入细胞的一种方式,下列有关叙述正确的是()A.该图可表示水解酶通过溶酶体膜进入溶酶体内B.图中的溶质不可能是氧气分子C.图中的转运蛋白的形状变化一定需要ATP提供能量D.图示物质转运方式是细胞最重要的吸收和排出物质的方式2.乳酸菌能将牛奶中的乳糖等糖分分解成乳酸而使牛奶变成酸奶,制作酸奶时,一定不能被T4噬菌体污染,否则会大大影响酸奶的品质和口味。
下列叙述正确的是()A.T4噬菌体能在酸奶发酵液中繁殖,原因是发酵液中含有丰富的糖分B.T4噬菌体没有细胞结构,其化学成分与染色体基本相同C.奶牛、乳酸菌和T4噬菌体的遗传物质中均含有8种核苷酸D.奶牛肌细胞中含有丰富的葡萄糖、乳糖和糖原3. 下图表示某生物兴趣小组利用韭菜宿根进行实验的流程。
相关叙述错误的是()A.纸层析法分离色素的原理是色素在层析液中溶解度不同B.两组实验的结果①中共有色素带的颜色是黄色和橙黄色C.若在缺镁条件下完成该实验,两组实验的结果①和②差异都不大D.两组实验的结果②中吸收光谱最明显的差异出现在蓝紫光区域4.图为某高等生物细胞不同分裂时期的模式图,Ⅰ、Ⅱ表示染色体片段.下列叙述不正确的是()A.图甲细胞处于减数第二次分裂中期,此时细胞中含有核DNA为8个B.由图可知分裂过程中可能发生了基因重组C.两图所示的细胞一定来自不同的精原细胞D.图乙细胞形成过程中,减数第一次分裂和减数第二次分裂后期都可能发生等位基因分离5.为提高小麦的抗旱性,有人将大麦的抗旱基因(HVA)导入小麦,筛选出HVA基因成功整合到染色体上的高抗旱性T植株(假定HVA基因都能正常表达,黑点表示HVA基因的整合位点)。
让图所示类型的T植株自交,子代中高抗旱性植株所占比例是()A.15/16 B.8/16 C.1/16 D.1/86.图示某家族的遗传系谱,已知该地区10000人中有1个白化病患者,以下说法正确的是()A.1号携带白化病基因的可能性是1%B.若3号和4号生一个肤色正常的女孩,可能性是3/4C.10号所患的两种遗传病,其致病基因来源于2号D.12号与一个正常女性结婚生出患白化病的后代的概率是1/3037.化学与人类生活密切相关,下列与化学有关的说法正确的是()A.温室效应是当今世界面临的环境问题,使温室效应增强的气体只有二氧化碳B.侯氏制碱法的工艺过程中主要应用了物质熔沸点的差异C.家庭用的“84”消毒液与洁厕灵不能同时混合使用,否则会发生中毒事故D.实验室里熔化氢氧化钠时,可选用石英坩埚和铁坩埚8.N A表示阿伏加德罗常数,下列叙述正确的是()A.电解精炼铜的过程中,每转移N A个电子时,阳极溶解铜的质量为32gB.1 mol Na2O2固体中含离子总数为4N AC.1mol羟基与17 g NH3所含电子数之比为9:10.D.1mol Na2CO3晶体中含离子数小于1 N A9.下列实验方案中,不能达到实验目的的是( )选项实验目的实验方案A 向醋酸钠溶液中滴入酚酞试液,加热后若红色加深证明盐类的水解是吸热的B 检验Fe(NO3)2晶体是否已氧化变质将Fe(NO3)2样品溶于稀H2SO4后,滴加KSCN溶液,观察溶液是否变红C 验证Br2的氧化性强于I2将少量溴水加入KI溶液中,再加入CCl4,振荡,静置。
绵阳2021级高三上期第四次月考理科综合物理试题(答案在最后)考试时间:150分钟,试卷满分300分注意事项:1.答题前,考生务必在答题卡上将自己的姓名、班级、准考证号用0.5毫米黑色签字笔填写清楚,考生考试条码由监考老师粘贴在答题卡上的“条码粘贴处”。
2.选择题使用2B铅笔填涂在答题卡上对应题目标号的位置上,如需改动,用橡皮擦擦干净后再填涂其它答案;非选择题用0.5毫米黑色签字笔在答题卡的对应区域内作答,超出答题区域答题的答案无效;在草稿纸上、试卷上答题无效。
3.考试结束后由监考老师将答题卡收回。
第I卷一、选择题:本题共8小题,每小题6分。
在每小题给出的四个选项中,第14~18题只有一项符合题目要求,第19~21题有多项符合题目要求。
全部选对的得6分,选对但不全的得3分,有选错或不答的得0分。
1.在火车车厢内有一水平桌面,桌面上有一个小球.火车在水平轨道上做直线运动,桌子旁边的乘客观察到,火车匀速运动时,小球在桌面上保持静止;火车加速运动时,小球会由静止开始沿桌面向后运动.若以轨道为参照物,关于小球向后运动的原因,下列说法正确的是A.小球有向后的加速度B.小球有向后的速度C.小球的速度变小了D.火车的速度变大了【答案】D【解析】【详解】小球由于惯性要保持原来的运动状态,当火车突然加速时,小球相对于小火车向后运动,故D正确,ABC错误.2.如图所示,四根等长的缆绳一端悬于起重机的吊钩上,另一端分别系在一个正方形的框架上,框架下面悬吊着重物,起重机将重物以m0.5s的速度沿竖直方向匀速向上吊起.若起重机的输出功率为20kW,每根缆绳与竖直方向的夹角均为37︒,忽略吊钩、框架及绳的重力,不计一切摩擦,sin 370.6︒=,cos370.8︒=.则悬于吊钩的每根缆绳的拉力大小为()A.45.010N ⨯B.44.010N ⨯C .41.2510N⨯ D.41.010N⨯【答案】C 【解析】【详解】由P Fv =可知4410N PF v==⨯,故重物的重力4410N G F ==⨯.设每跟缆绳的拉力大小为T 根据共点力平衡条件可得4cos37T G ︒=,解得41.2510N T =⨯,故C 正确.3.一月球探测器绕月球做周期为T 的圆周运动,轨道距月球表面的高度为H 。
2021年高三理综第四次月考试卷本试卷分第Ⅰ卷(选择题)和第Ⅱ卷(非选择题)两部分。
其中第Ⅱ卷第33~40题为选考题,其它题为必考题。
考生作答时,将答案写在答题卡上,在本试卷上答题无效。
第Ⅰ卷(共126分)可能用到的相对原子质量(原子量):H-1 C-12 N-14 O-16 Na-23 S-32 Cl-35.5Fe-56 Cu-64 Co-59 Ba-137一、选择题:本题包括13小题。
每小题6分,共78分,每小题只有一个选项符合题意。
1.下列关于细胞结构和生物体内化合物的叙述正确的是A.抗体、激素、tRNA发挥一次作用后都将失去生物活性B.ATP脱去两个磷酸基团后成为RNA的基本组成单位之一C.蓝藻和绿藻都能进行光合作用,故二者含有的光合色素相同D.细菌代谢速率极快,细胞膜和细胞器膜为其提供了结构基础2.下列与核酸相关的叙述正确的是A.参与细胞分裂的核酸只有mRNA和tRNAB.细胞分化的原因是核DNA遗传信息改变C.细胞凋亡的根本原因是DNA的水解D.细胞癌变后mRNA的种类和数量改变3.恶性血液病中一种罕见的因20号染色体长臂部分缺失引发的疾病,引起医学家的关注。
下列与这种病产生原因相似的是A. 线粒体DNA突变会导致生物性状变异B. 三倍体西瓜植株的高度不育C. 猫叫综合征-RNA mRNA-RNA子代EBV①依赖RNA的RNA聚合酶D. 白化病4. 探究生物的遗传物质和遗传规律的漫长岁月中,众多学者做出卓越贡献,正确的是A.萨顿运用假说-演绎法提出基因在染色体上B.克里克最先预见了遗传信息传递的一般规律,并将其命名为中心法则C.格里菲思的肺炎双球菌转化实验最早证实DNA是遗传物质D.赫尔希等人用T2噬菌体侵染大肠杆菌的实验,使人们确信 DNA 是主要的遗传物质5.埃博拉出血热(EBHF)是由埃博拉病毒(EBV)(一种丝状单链RNA病毒)引起的当今世界上最致命的病毒性出血热,目前该病毒已经造成超过5160人死亡。
2021届高三年级第四次月考理科综合命题人:2020.11.29可能用到的相对原子质量:Na 23 Cl 35.5 O 16 C 12 N 14 Fe 56 Ca 40 S 32一、选择题:本题共13 小题,每小题6 分,共78 分。
在每小题给出的四个选项中,只有一项是符合题目要求的。
1、“生命观念”是指对观察到的生命现象及相互关系或特性进行解释后的抽象,是人们经过实证后的观点,比如结构与功能观、进化与适应观、稳态与平衡观、物质与能量观等。
下列说法错误的是()A. 溶酶体膜内侧的糖蛋白可防止溶酶体膜自身被酸性水解酶水解,体现了结构与功能间的相适应B. 发生在细胞内的吸能反应一定与ATP的水解相联系,放能反应则一定与ATP的合成相联系C. 生物体内各种过程的平衡受信息(遗传信息、激素、神经递质、细胞因子等)的调控D. 适应是生物遗传变异与环境相互作用的结果,包括结构与功能、生物与环境的相适应2、下列有关实验操作方面的叙述,正确的有()①叶绿体中色素的分离实验中,胡萝卜素在滤纸条上扩散速度最快②使用显微镜时,先用低倍镜观察,再用高倍镜并调节粗准焦螺旋③红瓤西瓜的西瓜汁中含有丰富的葡萄糖和果糖,是还原糖鉴定实验的理想材料④观察DNA和RNA在细胞中分布实验中,正确的步骤是取细胞→水解→制作涂片→冲洗涂片→染色→观察⑤可用紫色洋葱鳞片叶内表皮细胞观察质壁分离及复原现象⑥观察线粒体时,用甲基绿染色后线粒体被染成蓝绿色⑦探究酵母菌的呼吸方式时,可以用澄清的石灰水检测二氧化碳的产生,用碱性条件下的重铬酸钾溶液检测酒精的产生A.①②B.①③C.①⑤D.⑤⑦3.2015年诺贝尔化学奖颁给了研究DNA修复细胞机制的三位科学家。
P53蛋白对细胞分裂起监视作用。
P53蛋白可判断DNA损伤的程度,如果损伤较小,该蛋白就促使细胞自我修复(过程如图所示);若DNA损伤较大,该蛋白则诱导细胞凋亡。
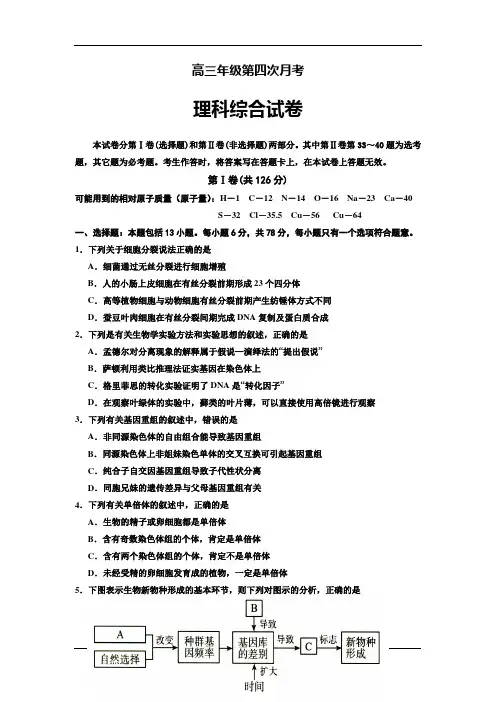
下列有关叙述错误的是()A.P53蛋白可使DNA受损的细胞分裂间期延长B.P53蛋白可导致细胞内的基因选择性表达C.抑制P53蛋白基因的表达,细胞将不能分裂D.若P53蛋白基因突变,则可能导致细胞癌变4、如图为北威尔士云杉的单个针叶、芽(由多组相互遮阴的针叶组成)和森林冠层的光合作用变化曲线(光补偿点是指植物通过光合作用制造的有机物质与呼吸作用消耗的有机物质相平衡时的光照强度)。
2021年高三第四次月考测试理综试题含答案本试卷分第I卷(选择题)和第II卷(非选择题)两部分,满分300分,考试用时150分钟。
注意事项:1.答题前,考生务必将自己的准考证号、姓名填写在答题卡上。
考生要认真核对答题卡上所粘贴的条形码中“准考证号、姓名、考试科目”与考生本人准考证号、姓名是否一致。
2.答第I卷时,每小题选出答案后,用2B铅笔把答题卡上对应题目的答案标号涂黑:如需改动,用橡皮擦擦干净后,再选涂其他答案标号。
答第Ⅱ卷时,必须使用0.5毫米的黑色墨水签字笔在答题卡上书写,要求字体工整、笔迹清晰。
作图题可先用铅笔在答题卡规定的位置绘出,确认后再用0.5毫米的黑色墨水签字笔描清楚。
必须在题号所指示的答题区域作答,超出答题区域书写的答案无效,在试题卷、草稿纸上答题无效。
3.考试结束,监考员将试题卷和答题卡一并牧回。
可能用到的相对原子质量:Hl C12 N14 O16 Mg24 A127 S32 K39 Ti48 Fe 56 Cu 64 Y 89 Ba 137第I卷(选择题,共126分)一、选择题(本题包括13小题,每小题6分,共78分。
每小题只有一个选项符合题意)1.下列关于核酸的叙述,正确的是A.RNA都是以DNA为模板转录而来的B.由细胞构成的生物都是以DNA为遗传信息的携带者C.真核细胞的DNA只分布在细胞核中,RNA只分布在细胞质中D.小麦细胞中由A、G、T三种碱基参与构成的核苷酸最多有6种2.如图表示新鲜菠菜叶中4种色素的相对含量及其在滤纸上的分离情况。
下列分析错误的是A.叶绿体中的四种色素均分布在类囊体薄膜上B.四种色素均可吸收蓝紫光C.四种色素在层析液中溶解度最大的是ⅢD.发黄的菠菜叶中色素含量显著减少的是Ⅲ和Ⅳ3.下图为真核细胞内细胞呼吸的部分过程,下列有关叙述正确的是A.①、②过程进行的场所一定不同B.①、②过程一定都有ATP生成C.①、②过程一定都有[H]生成D.图示过程中没有氧气的消耗4.H7N9亚型禽流感病毒可引起人的急性呼吸道传染病,该病毒首次侵入人体后,机体可能发生的变化是A.T淋巴细胞的细胞周期变长B.引起了非特异性免疫和特异性免疫C.记忆细胞迅速增殖分化形成浆细胞D.抗体既作用于细胞外的病毒,也作用于侵入细胞内的病毒5.下列关于人体内环境与稳态的叙述,错误的是A.淋巴细胞生活的液体环境只是淋巴B.腹泻导致细胞脱水时抗利尿激素的分泌量增加C.气温过高中暑时,机体产热量大于散热量D.蛋白质长期摄人不足可能会引起组织水肿6.在适宜的温度和pH条件下,某种酶的催化反应速率与反应物浓度的关系如图,P点之前和之后主要影响反应速率的因素分别是A.酶量和反应物浓度B.反应物浓度和酶量C.反应物浓度和反应物浓度D.酶量和酶量7.下列说法中正确的是A.丙烯能使溴的四氯化碳溶液褪色,还可能在一定条件下与溴发生取代反应B.正丁烷比丙烷难液化C.淀粉、纤维素和油脂都属于天然高分子化合物D.乙醇的催化氧化也属于加成反应8.下列各实验装置图的叙述中,正确的是A.装置①可用于分离苯和溴苯的混合物B.装置②可用于吸收氨气,且能够防止倒吸C.以NH4Cl为原料,装置③可用于制备NH3D.剩用装置④可收集Cl2、H2等气体,盛满水时还能收集NO等气体9.N0为阿伏加德罗常数的值,下列叙述正确的是A.1 mol Cl2作为氧化剂得到的电子数为N0B.1.0 mol·L-1 NaAlO2溶液中含有Na+数目为N0C.1 mol的甲基与1 mol的羟基所含电子数均为9N0D.92 g NO2、N2O4混合气体含有的分子数为2N010.下列反应的离子方程式正确的是A.Fe3O4与稀硝酸反应:B.盐酸与醋酸钠溶液反应:C.向FeI2溶液中通人少量氯气:-D.向NH4A1(SO4)2溶液中加入少量氢氧化钠溶液:11.分子式为C5H12O的醇与分子式为C5H10O2的羧酸形成的酯共有(不考虑立体异构)A.24种B.28种C.32种D.40种12.下列说法正确的是A.在CH3COONa溶液中存在CH3COOH分子,且c(CH3COOH)大于c(CH3COO—)B.将浓度为0.1 mol·L-1HF溶液加水不断稀释,c(H+)/c(HF)始终保持增大C.已知:则可以计算出反应D.常温下,在0.10 mol·L-1的氨水中加入少量NH4Cl晶体,溶液的pH不变13.短周期元素W、X、Y和Z的原子序数依次增大。
高三年级第四次月考理科综合试卷本试卷分第Ⅰ卷(选择题)和第Ⅱ卷(非选择题)两部分。
其中第Ⅱ卷第33~40题为选考题,其它题为必考题。
考生作答时,将答案写在答题卡上,在本试卷上答题无效。
第Ⅰ卷(共126分)可能用到的相对原子质量(原子量):H-1 C-12 N-14 O-16 Na-23 Ca-40S-32 Cl-35.5 Cu-56 Cu-64一、选择题:本题包括13小题。
每小题6分,共78分,每小题只有一个选项符合题意。
1.下列关于细胞分裂说法正确的是A.细菌通过无丝分裂进行细胞增殖B.人的小肠上皮细胞在有丝分裂前期形成23个四分体C.高等植物细胞与动物细胞有丝分裂前期产生纺锤体方式不同D.蚕豆叶肉细胞在有丝分裂间期完成DNA复制及蛋白质合成2.下列是有关生物学实验方法和实验思想的叙述,正确的是A.孟德尔对分离现象的解释属于假说—演绎法的―提出假说‖B.萨顿利用类比推理法证实基因在染色体上C.格里菲思的转化实验证明了DNA是―转化因子‖D.在观察叶绿体的实验中,藓类的叶片薄,可以直接使用高倍镜进行观察3.下列有关基因重组的叙述中,错误的是A.非同源染色体的自由组合能导致基因重组B.同源染色体上非姐妹染色单体的交叉互换可引起基因重组C.纯合子自交因基因重组导致子代性状分离D.同胞兄妹的遗传差异与父母基因重组有关4.下列有关单倍体的叙述中,正确的是A.生物的精子或卵细胞都是单倍体B.含有奇数染色体组的个体,肯定是单倍体C.含有两个染色体组的个体,肯定不是单倍体D.未经受精的卵细胞发育成的植物,一定是单倍体5.下图表示生物新物种形成的基本环节,则下列对图示的分析,正确的是A.种群基因频率的定向改变一定会形成新物种B.图中A表示基因突变和基因重组,为进化提供原材料C.图中B表示地理隔离,是新物种形成的必要条件D.图中C表示生殖隔离,指两种生物不能杂交或杂交后不能产生可育的后代6.下图是人体细胞直接与内环境进行物质交换示意图,⑤处的箭头表示血液流动的方向。
2021年高三第四次月考(理综)一、单项选择题(每题4分,共64分,每小题只有一个选项符合题意。
)1.下列叙述,错误..的是A.血液中甲状腺激素增加时会促进垂体分泌促甲状腺激素B.血浆渗透压的大小主要取决于血浆中无机盐和蛋白质的含量C.内分泌腺分泌的激素释放到内环境中,然后作用于靶细胞D.淋巴中的淋巴细胞可以通过淋巴循环由锁骨下静脉汇入血液2.下列关于动物机体神经递质和激素的叙述,错误..的是A. 递质和激素发挥作用后均失去活性B. 有些神经细胞可以分泌激素C. 神经细胞释放的乙酰胆碱需经血液运输发挥作用D. 内分泌腺分泌的激素可通过血液运输作用与于靶细胞3. 有同一器官分泌,且生物效应相反的一组激素是A.胰岛素和胰高血糖素 B.肾上腺素和肾上腺皮质激素C.促甲状腺激素和生长激素 D.甲状腺激素和促甲状腺激素4. 乙肝疫苗的接种需在一定时期内间隔注射三次,其目的是A.使机体积累更多数量的疫苗 B.使机体产生更多种类的淋巴细胞C.使机体产生更多数量的抗体和淋巴细胞 D.使机体产生更强的非特异性免疫5. 下列有关人体中酶和激素的叙述正确的是A.酶和激素都是蛋白质B.酶和激素都与物质和能量代谢有关C.酶和激素都由内分泌细胞分泌D.酶和激素都要释放到血液中才能发挥作用6.以下关于艾滋病(AIDS)的叙述,错误的是①AIDS患者出现病症的直接原因是其他病原体感染或恶性肿瘤等疾病②HIV攻击人体免疫系统,特别是B淋巴细胞③HIV侵入人体后存在潜伏期,原因是潜伏期HIV复制能力较弱④感染HIV的人称为AIDS患者,应尽快治疗⑤目前还没有根治AIDS的特效药A. ②③⑤B. ①④⑤C. ②③④D. ①②③7.N A代表阿伏加德罗常数,下列说法正确的是A、0.5 mol Fe与足量盐酸反应转移电子数为3N AB、标准状况下,11.2 L SO3所含的分子数为0.5N AC、0.5 mol CH4所含的电子数为1N AD、28 g CO和N2的混合物含有的分子数为1N A8.下列反应的离子方程式正确的是A、铝片跟氢氧化钠溶液反应:Al+2OH-=AlO2-+H2↑B、硫酸镁溶液跟氢氧化钡溶液反应:SO42-+Ba2+=BaSO4↓C、碳酸钙溶于醋酸:CaCO3+2CH3COOH=Ca2++2CH3COO-+H2O+CO2↑D、铜片跟稀硝酸反应:Cu+NO3-+4H+=Cu2++NO↑+2H2O9.反应2SO2 + O22SO3在一定温度下达到平衡,下列说法正确的是A、增大压强,平衡向右移动,平衡常数K增大B、增加O2的浓度平衡向右移动,SO2的转化率增大C、此时一定满足c(SO2) = 2c(O2)D、平衡向右移动时反应物的浓度减少,生成物的浓度增加10.在0.1mol·L-1 CH3COOH溶液中存在如下电离平衡:CH3COOHCH3COO-+H+对于该平衡,下列叙述正确的是A、溶液PH等于1B、加入少量NaOH固体,平衡向正反应方向移动C、加入少量0.1mol·L-1HCl溶液,溶液中c(H+)降低D、加入少量CH3COONa固体,平衡向左移动,导电能力不变11.关于电解NaCl水溶液,下列叙述正确的是A、将阳极产生的气体通入淀粉KI溶液,溶液变蓝色B、阴极发生氧化反应,阳极发生还原反应C、阴极发生还原反应,得到金属钠D、电解一段时间后,将全部电解液转移到烧杯中,充分搅拌后溶液呈中性12.下列实验操作与安全事故处理错误的是A.使用水银温度计测量烧杯中水浴温度时,不慎打破水银球,用滴管将水银吸出放入水封的小瓶中,残破的温度计插入装有硫粉的广口瓶中B.萃取分液后,上层溶液从上口倒出,下层溶液从下口放出C.制备乙酸乙酯时,将乙醇和乙酸依次加入到浓硫酸中D.滴定管使用之前首先要检查是否漏水,洗涤之后还要用相应的溶液润洗才能用来滴定13.以下涉及物理学史上的四个重大发现,其中说法正确的有A.卡文迪许通过扭秤实验,测定出了万有引力恒量B.安培通过实验研究,发现了电流周围存在磁场C.伽利略通过实验研究,总结出法拉第电磁感应定律D.牛顿根据理想斜面实验,提出力不是维持物体运动的原因14.如图所示是某运动物体的s —t 图象,则它的运动情况是A .开始静止,然后向s 的负方向运动B .开始静止,然后沿斜面下滚C .以恒定的速度运动,然后逐渐变慢D .先沿一个平面滚动,然后沿斜面下滚15.如图所示,将一负电荷沿电场线方向经A 移到B ,在此过程中A .电场力做正功,电势能增加B .电场力做负功,电势能增加C .电场力做正功,电势能减少D .电场力做负功,电势能减少16.下列实例中属于超重现象的是A .汽车驶过拱形桥的顶端B .荡秋千的小孩通过最低点C .跳水运动员被跳板弹起,离开跳板向上运动D .电梯的乘客加速下降二、双项选择题(每小题6分,共54分。
【全国百强校】西藏自治区拉萨中学【精品】高三上学期第四次月考理科综合化学试题学校:___________姓名:___________班级:___________考号:___________一、单选题1.化学与社会、生活密切相关。
对下列现象或事实的解释中正确..的是A.A B.B C.C D.D2.设N A为阿伏加德罗常数。
下列说法正确..的是A.常温常压下,14 g乙烯和环丙烷混合气体中碳原子数为N AB.标准状况下,11.2 L乙烷含有共价键数为3N AC.密闭容器中充入1 mol I2和2 mol H2充分反应,生成HI分子数为2N AD.Na2O2与CO2反应时,生成0.5 mol O2转移的电子数为2N A3.实验是化学研究的基础。
下列关于各实验装置的叙述正确的是A.装置①常用于分离互不相溶的液体混合物B.装置②可用于吸收NH3或HCl气体,并防止倒吸C.装置③可用于收集H2、CO2、Cl2、NH3等气体D.装置④可用于干燥、收集氯化氢,并吸收多余的氯化氢4.常温下,下列各组离子在指定溶液中一定能.大量共存的是A.c(H+)=1.0×10-12 mol/L的溶液:K+、Mg2+、CH3COO-、Br-B .甲基橙呈红色的溶液:NH 4+、Ba 2+、Cl -、 NO 3-C .与铝反应产生大量氢气的溶液:Na +、K +、CO 32-、NO 3-D .含1.0 mol/L KNO 3的溶液:Cl -、SO 42-、H +、Fe 2+5.自然界中的许多植物中含有醛,其中有些具有特殊香味,可作为植物香料使用,例如桂皮含肉桂醛(),杏仁含苯甲醛()。
下列说法错误..的是 A .肉桂醛能发生加成反应、取代反应和加聚反应B .可用新制氢氧化铜悬浊液检验肉桂醛分子中的含氧官能团C .肉桂醛和苯甲醛互为同系物D .苯甲醛分子中所有原子可能位于同一平面内6.X 、Y 、Z 、W 是分别位于第2、3周期的元素,原子序数依次递增.X 与Z 位于同一主族,Y 元素的单质既能与盐酸反应也能与NaOH 溶液反应,Z 原子的最外层电子数是次外层电子数的一半,Y 、Z 、W 原子的最外层电子数之和为14。
山东省济宁市微山县第二中学高三第四次月考理综化学部分本试卷分第Ⅰ卷(选择题)和第Ⅱ卷(非选择题)两部分。
其中第Ⅱ卷第33~40题为选考题,其它题为必考题。
考生作答时,将答案写在答题卡上,在本试卷上答题无效。
第Ⅰ卷(共126分)可能用到的相对原子质量(原子量):H-1 C-12 N-14 O-16 Na-23 S-32 Cl-35.5Fe-56 Cu-64 Co-59 Ba-137一、选择题:本题包孕13小题。
每小题6分,共78分,每小题只有一个选项符合题意。
7.我国科学家比来指出:2050年后全球将泛起的四大能源是,①氚和氦-3的核聚变②天然气水合物③空间太阳能发电④氢能。
这四大能源未来在提供能量过程中会产生新核素的是()A.①B.②C.③D.④8.卫生部发出公告,自2021年5月1日起,禁止在面粉生产中添加过氧化钙(CaO2)等食品添加剂。
下列对过氧化钙的叙述错误的是A.CaO2具有氧化性,对面粉可能具有增白感化B.CaO2和水反映时,每产生1 mol O2转移电子2 molC.CaO2中阴阳离子的个数比为2∶1D.CaO2和CO2反映的化学方程式为:2CaO2+2CO2 =2Ca CO3+O2序号实验目的方式及操作①比力水和乙醇中羟基氢的活泼性强弱用金属钠分别与水和乙醇反映②欲证明CH2=CHCHO中含有碳碳双键滴入KMnO4酸性溶液,看紫红色是否褪去③证明蛋白质在某些无机盐溶液感化下发生变性向鸡蛋清溶液中加入饱和硫酸铜溶液,有沉淀析出;再把沉淀加入蒸馏水中④检验溴乙烷中的溴元素将少量溴乙烷与NaOH溶液混合共热,充分反映并冷却后,向溶液中加稀HNO3酸化,再滴加AgNO3溶液⑤判断分歧反映的反映速率的大小比力分歧反映的反映热数据的大小A.①②④B.②③④C.①③④D.②③⑤10.雾霾严重影响人们的生活与健康。
某地区的雾霾中可能含有如下可溶性无机离子:Na+、Mg2+、Al3+、AlO2-、SiO32-、NO3-、CO32-。
2021-2022年高三上学期第四次月考理科综合化学试题含答案可能用到的相对原子质量:H 1 C 12 N 14 O 16 Na 23 Mg 24 Al 27 S 32Cl 35.5 K 39 Ca 40 Mn 55 Fe 56 I 1277.下列有关物质性质的应用正确的是()A.液氨气化时要吸收大量的热,可用作制冷剂B.二氧化硅不与强酸反应,可用石英器皿盛放氢氟酸C.SO2具有氧化性,可用于漂白纸浆D.氯化铝是一种电解质,可用于电解法制铝8.设NA为阿伏伽德罗常数的值。
下列说法正确的是( )A.1.8 g D2O中含有的质子数、中子数均为NAB.标准状况下,22.4 L CCl4含有NA个CCl4分子C.1 mol Fe2+与足量的H2O2溶液反应,转移2NA个电子D.一定条件下2 mol SO2和1 mol O2充分反应后,混合气体的分子总数大于2NA9.能正确表示下列反应的离子方程式的是()A.用惰性电极电解MgCl2溶液:2Cl-+2H2OCl2↑+H2↑+2OH-B.向石灰水中滴加少量Ca(HCO3)2溶液:Ca2++2HCO3-+2OH-= CaCO3↓+CO32-+2H2OC.过氧化钠与水反应:2O22-+ 2H2O= 4OH-+O2↑D.一定量明矾溶液中滴加Ba(OH)2溶液至沉淀的质量最大时:2Ba2++4OH-+Al3++2SO42-= 2BaSO4↓+AlO2-+2H2O10.中学化学中很多“规律”都有适用范围,下列根据有关“规律”推出的结论正确的是()选项规律结论A较强酸可以制取较弱酸由次氯酸溶液无法制取盐酸B反应物浓度越大,反应速率越快常温下,相同的铝片中分别加入足量的浓、稀硝酸,浓硝酸中铝片先溶解完C结构和组成相似的物质,沸点随相对分子质量增大而升高NH3沸点低于PH3D溶解度小的沉淀易向溶解度更小的沉淀转化ZnS沉淀中滴加CuSO4溶液可以得到CuS沉淀11.甲、乙、丙三种物质是某抗生素合成过程中的中间产物,下列说法正确的是( )A.乙、丙都能发生银镜反应B.用FeCl3溶液鉴别甲、丙两种有机化合物C.甲分子中所有碳原子不可能共平面D.甲、乙、丙三种有机化合物均可与NaOH溶液发生反应12.下列实验操作或装置(略去部分加持仪器)正确的是()13.常温下,将等体积,等物质的量浓度的NH4HCO3与NaCl溶液混合,析出部分NaHCO3晶体,过滤,所得滤液pH<7。
绝密★启封并使用完毕前高三年级第四次月考理科综合试卷7.下列说法正确的是A.地沟油经处理后可用作生物柴油B.金属钠着火可用泡沫灭火器灭火C.糖类、油脂、蛋白质均为高分子化合物D.氢氧化铁胶体的分散质粒子不能通过滤纸孔隙8. N A为阿伏加德罗常数的值。
下列叙述正确的是A.标准状况下,0.1mol Al3+含有的核外电子数为0.3N AB. 1 mol氯化钠晶体中含有N A个阴离子C.室温下, pH=12的氢氧化钡溶液所含氢氧根离子数为0.2N AD. 电解足量硫酸铜溶液,当电路中转移N A个电子时,阳极生成氧气(标况下)5.6L9.下列说法正确的是A.滴定管和锥形瓶在使用前要用润洗B.检验红砖中的红色物质是否是Fe2O3的操作步骤为:样品→粉碎→加水溶解→过滤→向滤液中滴加KSCN溶液。
C.用苯萃取溴水中的溴时,将溴的苯溶液从分液漏斗上口倒出D.将CO2和SO2混合气体分别通入BaC12溶液、Ba(NO3)2溶液中,最终都有沉淀生成10.下列各组离子能在溶液中大量共存的是A. K+、Na+、Cl-、NO3- B.Fe3+、K+、Br-、SCN-C.NH4+、Na+、CO32-、OH-D.Al3+、Mg2+、SO42-、HCO3-11.分子式为C5H10O2 ,即能和金属钠反应,又能发生银镜反应的有机化合物有多少种(不考虑立体异构)A.10 B.11 C.12 D.1312.如图甲池和乙池中的四个电极都是惰性材料,请根据图示判断下列说法正确的是A.两个装置之间没有盐桥,故不能形成电流B.a电极的电极反应式 C2H5OH+16OH--12e-===2CO32-+11H2OC.一段时间后,乙池d电极周围的溶液呈现棕褐色D.乙池在反应前后溶液的pH不变13. 常温下,1.0mol/L一元酸HA与等体积等浓度KOH溶液混合,所得溶液粒子的浓度关系如右表(不含水分子的5种粒子,A为短周期元素),下列说法正确的是A.元素A最高价氧化物对应水化物为HAO4B.表格中X表示HA,Y表示H+C.所得溶液中c(X)+ c(A-)= c(K+)D.等体积等浓度的HA和盐酸分别加水稀释10倍后,pH (HA) >pH(HCl)第Ⅱ卷三、非选择题:28.(14分)雾霾天气多次肆虐我国中东部地区。
高三年级第四次月考理科综合试卷本试卷分第I卷(选择题)和第II卷(非选择题)两部分,满分300分,考试用时150分钟可能用到相对原子质量:H-1 C-12 O-16 S-32 Cu-64第I卷(本卷共21小题,每小题6分,共126分)一、选择题:本题共13小题,每小题6分。
在每小题给出的四个选项中,只有一项是符合题目要求的。
7.人们的生活、生产与化学息息相关,下列说法正确的是()A.地沟油主要成分是液态烃,故地沟油经过处理后可作为汽车燃油。
B.工厂中常用的静电除尘利用了胶体的性质。
C.白铁(镀锌铁)比马口铁(镀锡铁)铁板更易腐蚀。
D.光导纤维的成分是晶体硅。
8.用N A表示阿伏加德罗常数的值,下列叙述中正确的是()A.常温下,1 L 0.1 mol·L–1 CH3COONa溶液中CH3COO-离子数目为0.1 N AB.标准状况下,11.2LHF含有0.5N A HF分子C.将含0.1mol FeCl3的饱和溶液滴入沸水形成的胶体粒子的数目小于0.1N AD.含19.6gH2SO4的浓硫酸与足量铜反应,生成SO2的分子数为0.1N A 9.EDTA是一种重要的络合剂。
4 mol 一氯乙酸和 1 mol乙二胺(H2N NH2)在一定条件下发生反应生成1 mol EDTA和4 mol HCl,则EDTA的分子式为()A.C10H16N2O8B.C10H20N2O8C.C8H16N2O8D.C16H20N2O8Cl 10.下表中的实验操作能达到实验目的或能得出相应结论的是()11.用铅蓄电池电解甲、乙电解池中的溶液。
已知铅蓄电池的总反应为:Pb(s) +PbO 2(s)+2 H2SO4(aq) 放电2 PbSO4(s) +2 H2O(l) 电解一充电段时间后向c极和d极附近分别滴加酚酞试剂,c极附近溶液变红,下列说法正确的是( )A.d极为阴极B.放电时铅蓄电池负极的电极反应式为:PbO2(s) + 4 H+(aq)+SO4 2-(aq)+4e- = PbSO4 (s) +2H2O (l) C.若利用甲池精炼铜,b极应为粗铜D.若四个电极材料均为石墨,当析出6.4 g Cu时,两池中共产生气体3.36 L(标准状况下)12.四种短周期主族元素A、B、M、N 的原子序数依次增大,其原子的最外层电子数之和为 19,B和A元素原子核的质子数之比为2:1,B和M的电子数之差为4。
西藏自治区日喀则市南木林高级中学【精品】高三上学期第四次月考理综化学试题学校:___________姓名:___________班级:___________考号:___________一、单选题1.化学与生活密切相关。
下列叙述错误的是A.高纯硅可用于制作光感电池B.铝合金大量用于高铁建设C.活性炭具有除异味和杀菌作用D.碘酒可用于皮肤外用消毒2.下列说法正确的是g O中含有的氧原子数是2×6.02×1023A.32182B.N2和CO共1mol的混合气体中含有的分子总数是2×6.02×1023C.2.3 g Na与O2完全反应生成3.6 g产物时失电子数是0.1×6.02×1023D.1.0 L 0.1 mol·L-1NH4NO3溶液中含有的铵根离子数是0.1×6.02×10233.四联苯的一氯代物有A.3种B.4种C.5种D.6种4.燃料电池的优点有能量转化效率高、无污染等。
下图是乙醇燃料电池(BFC)的示意图,a、b为置于多孔陶瓷管中的纳米碳纤维电极。
下列有关该电池的说法不正确的是A.电子由a极经外电路导线流向b极B.b极的电极反应式为:O2+4H++4e-=2H2OC.该电池的总反应式为:C2H5OH+3O2+4KOH=2K2CO3+5H2OD.用该电池电镀铜时,若待镀金属增重12.8 g,至少消耗标准状况下的氧气2.24 L 5.下列离子方程式正确的是()A.氯化铁和铜反应:Fe3++Cu=Fe2++Cu2+B.金属铜与稀硝酸反应:3Cu+8H++2NO3-=3Cu2++2NO↑+4H2OC.硫酸亚铁溶液与稀硫酸、双氧水混合:2Fe2++2H2O2+4H+=2Fe3++4H2OD .钠和冷水反应:Na+2H 2O=Na ++2OH -+H 2↑ 6.下列有关电解质溶液的说法正确的是A .向0.1 mol·L -1CH 3COOH 溶液中加入少量水,溶液中-3-3c(CH COO )c(CH COOH)c(OH )减小B .将CH 3COONa 溶液从20℃升温至30℃,溶液中-3-3c(CH COO )c(CH COOH)c(OH )增大C .向盐酸中加入氨水至中性,溶液中4+-c(NH )c(Cl )>1D .向AgCl 、AgBr 的饱和溶液中加入少量AgNO 3,溶液中--c(Cl )c(Br )不变7.下列实验操作能达到实验目的的是A .AB .BC .CD .D二、实验题8.乙酰水杨酸(阿司匹林)是目前常用药物之一。
高三年级第四次月考理综试卷(解析版)1.轮状病毒是一种双链RNA病毒,主要感染小肠上皮细胞,可使机体出现呕吐、腹泻等症状,严重时导致脱水。
以下相关叙述正确的是( )A.利用吡罗红染液染色,可以鉴别小肠上皮细胞是否被轮状病毒感染B.利用青霉素可抑制轮状病毒细胞壁的形成从而阻止其感染小肠上皮细胞C.病毒RNA在小肠上皮细胞内复制的过程中,会有氢键的断裂和形成D.可利用稀释涂布平板法或平板划线法对培养基中培养的轮状病毒进行计数解析:A、吡罗红染液能够将细胞中的RNA染色,而小肠上皮细胞本身就含有RNA,因此不能鉴别小肠上皮细胞是否被轮状病毒感染,A错误;B、由于人轮状病毒是一种双链RNA病毒,双链RNA中也有氢键,因此病毒RNA在小肠上皮细胞内复制的过程中,会有氢键的断裂和形成,B正确;C、浆细胞不能识别抗原,C错误;D、患者严重脱水后,经下丘脑合成由垂体释放的抗利尿激素将会增多,D错误.故选:C.2.下表是其他条件均为最适情况下探究乳糖酶催化乳糖水解相关实验结果,以下分析正确的是( )实验一(乳糖浓度为10%) 实验二(酶浓度为10%)酶浓度相对反应速率乳糖浓度相对反应速率0 0 0 01% 25 5% 252% 50 10% 504% 100 20% 655% 200 30% 65A.实验一若继续增加酶浓度,相对反应速率不再增大B.实验二若继续增加乳糖浓度,相对反应速率会增大C.实验二若将反应温度提高5℃,相对反应速率将增大D.实验一的自变量是酶浓度,实验二的自变量是乳糖浓度考点:探究影响酶活性的因素分析:分析表格:表中是其他条件均为最适情况下探究乳糖酶催化乳糖水解的相关实验结果,实验一的自变量是酶浓度,酶浓度在0~5%范围内,随着酶浓度的升高,相对反应速率逐渐增大.实验二的自变量是乳糖浓度,乳糖浓度在0~20%范围内,随着乳糖浓度的升高,相对反应速率逐渐增大;乳糖浓度超过20%,随着乳糖浓度的升高,相对反应速率不再增大.据此答题.解答:A、实验一中,酶浓度在0~5%范围内,随着酶浓度的升高,相对反应速率逐渐增大,若继续增加酶浓度,相对反应速率可能继续增大,A错误;B、实验二中相对反应速率已经达到最大值,若继续增加乳糖浓度,相对反应速率不再增大,B错误;C 、本实验是在最适条件下进行的,实验二若将反应温度提高5℃,则酶活性降低,相对反应速率将降低,C 错误;D 、由表格可知,实验一的自变量是酶浓度,实验二的自变量是乳糖浓度,D 正确. 故选:D .3.在相同且适宜温度条件下分别测定了两个作物品种S 1、S 2的光饱和点(光饱和点是达到最大光合速率所需的最小光照强度)。
铜仁一中2016-2017学年度第一学期高三年级第四次模拟考试理科综合试卷本试卷分为第Ⅰ卷(选择题)和第Ⅱ卷(非选择题)两部分。
考试时间150分钟,满分300分。
注意事项:1.选择题每小题选出答案后,用2B铅笔把答题卡上对应题目的答案标号涂黑,如有改动,用橡皮擦干净后,再选涂其它答案,不得答在试题卷上。
2.答题前,请认真阅读答题卡上的“注意事项”。
3. 第Ⅰ卷共21小题,每题6分,共126分。
以下数据可供解题时参考:可能用到的相对原子质量:H-1 C-12 N-14 O-16 Na-23 Mg-24 Al-27 Si-28 S-32 Cl-35.5 K-39 Fe-56 Cu-64第Ⅰ卷(选择题,共126分)一:单项选择题(每小题6分,总分78分。
在每小题给出的四个选项中,只有一项是符合题目要求的)1.下列关于人在剧烈运动时生理变化过程的描述,正确的是( )A.大量失钠,对细胞外液渗透压的影响大于细胞内液B.大量乳酸进入血液,血浆由弱碱性变为弱酸性C.胰高血糖素分泌量上升,促进肝糖原和肌糖原分解成葡萄糖进入血液D.血液中O2含量下降,刺激了呼吸中枢,促进呼吸运动2.下列有关几种化合物的叙述正确的是( )A.叶绿体内的4种色素中叶绿素b含量最多,呈蓝绿色,在层析液中溶解度最小B.转运RNA、抗体、酶、载体蛋白和激素发挥相应作用后,不能继续发挥作用的是抗体和激素C.在人体内,抗利尿激素和神经递质不会在同一个细胞中产生,因为基因的选择性表达D.垂体细胞膜上的某受体蛋白可同时识别并与促甲状腺激素和甲状腺激素结合,受二者共同调节3.下图中(1)表示燕麦胚芽鞘在单侧光照下的生长情况,(2)表示胚芽鞘对不同浓度生长素的不同反应,则(3)中表示a、b两点生长素浓度变化的曲线应分别是()A.①和② B.①和③ C.②和③ D.②和④4.洋葱根尖生长点细胞中由一个共同的着丝点相连的两条染色单体上所携带的全部基因应完全相同,但实际上却有不相同的,其原因可能是( )A.复制时发生了差错 B.联会时染色单体间发生了交叉互换C.发生基因突变或交叉互换 D.该洋葱不是纯合体5.基因型为AaX B X b的雌果蝇与基因型为AaX b Y的雄果蝇交配,后代中与亲本基因型不同的个体所占的比例是()A. B. C. D.6.神经电位的测量装置如左上图所示,其中箭头表示施加适宜刺激,阴影表示兴奋区域。
用记录仪记录A、B两电极之间的电位差,结果如下侧曲线图。
若将记录仪的A、B两电极均置于膜外,其它实验条件不变,则测量结果是()7.化学在生产和日常生活中有着重要的作用。
下列说法中正确的是()①14C可用于文物年代的鉴定,14C与12C互为同位素②干冰或溴化银都可用于人工降雨③糖类、油脂、蛋白质都可以水解④含磷合成洗涤剂易被细菌分解,故不会导致水体污染⑤反应H2O2+SO2 = H2SO4满足绿色化学思想,原子利用率为100% ⑥电解饱和NaCl溶液制备NaA.①③⑤ B.②④⑥ C.①②⑤ D.②③④8.《新修本草》是我国古代中药学著作之一,记载药物844种,其中有关于“青矾”的描述为:“绛矾,本来绿色,新出窟未见风者,正如瑠璃…烧之赤色…”据此推测,“青矾”的主要成分为()A.CuSO4·5H2O B.FeSO4·7H2O C.KAl(SO4)2·12H2O D.Fe2(SO4)3·9H2O9.N A为阿伏加德罗常数的值,下列说法正确的是 ( )A.标准状况下,2.24LSO3中含有的分子数为0.1N AB.0.1 mol Na2O2与水完全反应时转移电子数为0.1N AC.100g质量分数为12.6%HNO3溶液中的氢原子数为0.2N AD .在1L 0.1mol/L 的Na 2CO 3溶液中,阴离子总数小于0.1N A10.某同学用下列装置制备并检验Cl 2的性质。
下列说法正确的是 ( )A .Ⅰ图中:如果MnO 2过量,浓盐酸就可被全部消耗B .Ⅱ图中:量筒中发生了加成反应C .Ⅲ图中:生成蓝色的烟D .Ⅳ图中:湿润的有色布条能褪色,将硫酸溶液滴入烧杯中,至溶液显酸性,结果有Cl 2生成11.药物阿司匹林可由水杨酸制得,它们的结构如图所示。
有关说法正确的是( )A .服用阿司匹林,身体出现水杨酸不良反应时,可静脉注射NaHCO 3溶液B .阿司匹林的分子式为C 9H 10O 4C .水杨酸可以发生取代、加成、氧化、加聚反应D .1 mol 阿司匹林最多可消耗2 mol NaOH12.已知在Na 2SO 4和NaCl 混合溶液中c(Cl -) ∶ c(Na +)等于3∶5,下列叙述中正确的是( )A .溶液中一定有1 mol Na 2SO 4和3 mol NaClB .所带电荷数SO 42– 是Na +的35倍 C .SO 42–与Cl -的物质的量之和等于Na +的物质的量D .Na 2SO 4和NaCl 的物质的量之比为1∶313.在100 mL 的混合液中,硝酸和硫酸的物质的量浓度分别是0.3 mol ·L ﹣1、0.15 mol ·L ﹣1,向该混合液中加入2.56g 铜粉,加热,待充分反应后,所得溶液中铜离子的物质的量浓度是 ( )A .0.15 mol ·L ﹣1B .0.225 mol ·L ﹣1C .0.30 mol ·L ﹣1D .0.45 mol ·L ﹣1 二、选择题:(本题共8小题,每小题6分。
在每小题给出的四个选项中,第14-18题只有一项是符合题目要求的;在第19-21题有多项符合题目要求的,全部选对得6分,选对但不全得3分,有选错的得0分。
)14. 下列说法正确的是( )A.太阳内部发生的核反应是重核裂变B. 欲改变放射性元素的半衰期,可以通过改变它的化学状态来实现C. β衰变中产生的β射线实质上是原子的核外电子挣脱原子核的束缚而形成的D. 在原子核中每个核子只跟邻近的核子发生核力作用15. 如图所示,一平直公路上有三个路标o、m、n,且om=3m,mn=5m,一辆汽车在该路段做匀加速直线运动依次通过o、m、n三个路标。
已知汽车在相邻两路标间的速度增加量相同,均为△v=2m/s,则下列说法中正确的是()A.汽车在该路段行驶的加速度大小为2m/s2B.汽车从m处运动到n处的时间为2sC.汽车在om段的平均速度大小伟4m/sD.汽车经过o处的速度大小为1m/s16.如图所示,粗糙水平地面上的长方体物块将一重为G的光滑圆球抵在光滑竖直的墙壁上,现用水平向右的拉力F缓慢拉动长方体物块,在圆球与地面接触之前,下面的相关判断正确的是()A.球对墙壁的压力逐渐减小B.地面对长方体物块的支持力逐渐增大C.地面对长方体物块的摩擦力逐渐增大D.水平拉力F逐渐减小17. 2016年10月19日,“神州十一号”与“天宫二号”交会对接,对接成功后。
“神州十一号”与“天宫二号”的组合体绕地球运行时可视为只在引力作用下做匀速圆周运动。
2016年10月23日,组合体释放出一颗“伴随卫星”,“伴随卫星”在组合体上空进行成像观测。
某时段“伴随卫星”在组合体上空与组合体以相同的角速度绕地球转动,不计组合体与“伴随卫星”之间的作用力,下列说法正确的是()。
A、“神舟十一号”达到与“天宫二号”同一轨道后,从后面加速追上前面的“天宫二号”实现对接B、“伴随卫星”在组合体上空与组合体以相同的角速度绕地球转动时,加速度小于组合体的加速度C、“伴随卫星”在组合体上空,可以向远离地球的外侧方向喷射气体,实现与组合体以相同的角速度绕地球转动D、航天员在“天宫二号”中,不受重力的作用,处于完全失重18.如图所示,弹簧的一端固定在竖直墙上,质量为M 的光滑弧形槽静止在光滑水平面上,底部与水平面平滑连接,一个质量为m(m<M)的小球从槽高h 处开始自由下滑,下列说法正确的是()A.在以后的运动过程中,小球和槽的水平方向动量始终守恒B.被弹簧反弹后,小球和槽的机械能守恒,但小球不能回到槽高h处C.全过程小球和槽、弹簧所组成的系统机械能守恒,且水平方向动量守恒D.在下滑过程中小球和槽之间的相互作用力始终不做功19. 如图所示,顶端有光滑定滑轮的斜面体静止在粗糙水平面上,三条细绳结于O 点。
一条绳跨过定滑轮平行于斜面连接物块P,一条绳连接小球Q,P、Q 两物体处于静止状态,另一条绳OA 在外力F 的作用下使夹角θ<90°,现缓慢改变绳OA 的方向至θ>90°,且保持结点O 位置不变,整个装置始终处于静止状态.下列说法正确的是()A.斜面对物块P 的摩擦力的大小可能先减小后增大B.绳OA 的拉力一直增大C.地面对斜面体的支持力等于物块P 和斜面体的重力之和D.地面对斜面体有向左的摩擦力20. 将质量为m=1kg的小球从地面沿竖直方向抛出,抛出时的速度大小为v0=10m/s,小球落地的速度大小为5m/s,设小球上升下降过程中受到的空气阻力大小恒定且相等,则对于小球上升下落的整个过程,下列说法正确的是()A.小球的动能变化为-37.5J,动量变化向下,大小为15Kg·m/sB.重力对小球做的功为0,重力对小球的冲量也为0C.合外力对小球做的共为-37.5J,合外力的冲量向下,大小为15N·sD.小球克服空气阻力做的功为50J,空气阻力的总冲量方向向上21. 如图所示,质量分别为m1和m2的木块A和B之间用一轻质弹簧相连,然后将它们静置于一底端带有挡板的光滑斜面上,其中B置于斜面底端的挡板上,设斜面的倾角为θ,弹簧的劲度系数为k。
现用一平行于斜面的恒力F拉木块A沿斜面由静止开始向上运动,当木块B恰好对挡板的压力为零时,木块A在斜面上运动的速度为v,则下列说法正确的是()A.此时弹簧的弹力大小为m1gsinθB.拉力F在该过程中对木块A所做的功为F(m1+m2)gsinθ/kC.弹簧在该过程中弹性势能增加了F(m1+m2)gsinθ/k—1/2m v2D.木块A在该过程中重力势能增加了m2(m1+m2)g2(sinθ)2/k第Ⅱ卷(非选择题,共174分)三.非选择题:包括必考题和选考题两部分。
第22题~第32题为必考题,每个试题考生都必须做答。
第33题~第40题为选考题,考生根据要求做答。
(一)必考题(共11题,共129分)22.(6分)一个实验小组做“探究弹簧力与弹簧伸长关系”的试验,采用如图a所示装置,质量不计的弹簧下端挂一个小盘,在小盘中增添砝码,改变弹簧的弹力,实验中做出小盘中砝码重力随弹簧伸长量x的图象如图b所示.(重力加速度g=10m/s2,第(1)(2)问均保留三位有效数字)(1)利用图b中图象,可求得该弹簧的劲度系数为______N/m.(2)利用图b中图象,可求得小盘的质量为______kg,小盘的质量会导致弹簧劲度系数的测量值______真实值(选填“大于”、“小于”或“等于”).23.(9分)图甲是“验证机械能守恒定律”的实验装置图,下面一些实验步骤:A.用天平测出重物和夹子的质量B.把打点计时器用铁夹固定在放到桌边的铁架台上,使两个限位孔在同一竖直面内C.把打点计时器接在交流电源上,电源开关处于断开状态D.将纸带穿过打点计时器的限位孔,上端用手提着,下端夹上系住重物的夹子,让重物靠近打点计时器,处于静止状态E.接通电源,待计时器打点稳定后释放纸带,再断开电源F.用秒表测出重物下落的时间G.更换纸带,重新进行实验(1)对于本实验,以上不必要的两个步骤是(2)图乙为实验中打出的一条纸带,O 为打出的第一个点,A 、B 、C 为从适当位置开始选取的三个连续点(其它点未画出),打点计时器每隔0.02s 打一个点,若重物的质量为0.5kg ,当地重力加速度取g=9.8m/s 2,由图乙所给的数据算出(结果保留两位有效数字):①从O 点下落到B 点的过程中,重力势能的减少量为 J ;②打B 点时重物的动能为 J 。