保险赔付程序及提交材料清单
- 格式:docx
- 大小:15.63 KB
- 文档页数:1
保险的理赔流程和注意事项保险的理赔流程和注意事项是每位保险持有人需要了解的重要内容。
在购买保险后,了解如何进行理赔将帮助您在遭受意外或风险的情况下获得相应的赔偿。
本文将介绍保险理赔的一般流程,并提供一些建议和注意事项,以确保顺利进行理赔。
一、理赔流程1. 情况报告:在遭受意外或产生风险事件后,第一步是向保险公司报告情况。
您可以通过电话、电子邮件、手机应用程序等方式与保险公司联系,并提供相关的详细信息。
在报告时,请提供准确的事件描述、时间和地点,以及相关证据(如照片、警察报告等)。
2. 理赔申请:保险公司将要求您填写理赔申请表格,以提供更详细的信息。
在填写申请时,请务必准确、清晰地描述事件细节,并提供可证明损失的相关文件。
如果需要提供医疗费用的理赔,您还需要提供医疗记录和费用清单等相关文件。
3. 材料审核:保险公司将对您提交的理赔申请及相关资料进行审核。
他们可能与您联系以要求补充文件或信息。
在此阶段,请密切关注保险公司的要求,并尽快提供所需的文件或信息。
4. 赔偿决定:一旦审核完成,保险公司将根据条款和条件对您的理赔进行评估,并做出赔偿决定。
如果您的理赔符合保险合同的约定,保险公司将支付相应的赔偿款项。
5. 赔偿支付:一旦赔偿决定达成,保险公司将根据约定的赔偿方式将款项支付给您。
通常情况下,保险公司会直接将款项转入您指定的银行账户,或者发放支票给您。
二、注意事项1. 熟悉保险合同:在购买保险之前,确保充分了解保险合同的条款和条件。
理解保险责任和限制对您在理赔过程中的权益保护至关重要。
2. 及时报案:在发生事故或意外后,尽快向保险公司报案。
及早报案有助于顺利进行理赔,并确保您能够在指定的时间范围内申请赔偿。
3. 准确描述事件:在报告理赔时,务必准确、清晰地描述事件细节。
提供准确的时间、地点和相关证据有助于加快理赔的处理速度。
4. 提供完整的文件和信息:保险公司可能要求您提供各种支持文件和信息,例如医疗记录、警察报告、购买凭证等。
国任保险赔付流程引言在面临意外或损失时,拥有一份保险可以提供必要的经济保障。
了解保险赔付流程是每位投保人必须掌握的知识,以便在需要时能够顺利获得赔偿。
本文将详细介绍国任保险公司的赔付流程,帮助客户更好地理解和运用自己的权益。
第一步:报案当发生保险合同约定的保险事故时,被保险人或受益人应尽快向国任保险公司报案。
可以通过以下方式进行报案:- 拨打国任保险公司客服电话;- 前往就近的国任保险营业网点;- 使用国任保险公司官方网站或手机应用程序在线报案。
第二步:提交材料报案后,根据不同险种的要求,被保险人或受益人需准备并提交相应的索赔材料。
通常包括但不限于以下内容:- 保险合同正本;- 身份证明文件;- 事故证明文件(如警方出具的交通事故认定书、医院出具的诊断证明等);- 损失清单及相关费用凭证(如维修费用发票、医疗费用单据等)。
第三步:现场查勘对于一些需要现场查勘的案件,国任保险公司会派遣专业的理赔人员到现场进行调查和评估。
此步骤是为了确保赔付的准确性和公正性。
第四步:审核与评估提交的材料将由国任保险公司的理赔部门进行审核。
审核过程中可能会要求补充材料或提供更多信息。
同时,理赔部门会对损失情况进行评估,确定赔付金额。
第五步:赔付决定根据审核与评估的结果,国任保险公司将作出赔付决定。
如果符合赔付条件,公司将按照保险合同的约定进行赔付。
赔付方式可能包括直接汇款至指定账户、支票支付等。
第六步:赔付通知赔付完成后,国任保险公司会通过书面形式通知被保险人或受益人赔付结果。
如果赔付金额有异议,可以在接到通知后的规定时间内提出复议或申诉。
结语了解和掌握国任保险赔付流程,可以帮助投保人在遇到困难时更加高效地获得应有的赔偿。
国任保险公司致力于为客户提供专业、高效的服务,确保每一位客户的权益得到妥善维护。
保险业客户理赔服务流程手册第一章:客户报案与资料提交 (3)1.1 报案途径与流程 (3)1.1.1 报案途径 (3)1.1.2 报案流程 (4)1.2 资料提交要求 (4)1.2.1 提交资料种类 (4)1.2.2 提交资料要求 (4)第二章:理赔申请与审核 (4)2.1 理赔申请条件 (4)2.2 理赔申请材料 (5)2.3 理赔审核流程 (5)第三章:理赔调查与核实 (6)3.1 调查范围与方式 (6)3.2 核实资料与信息 (6)3.3 调查结果处理 (7)第四章:理赔决定与通知 (7)4.1 理赔决定标准 (7)4.1.1 保险公司在接到客户理赔申请后,应根据《保险法》及相关法律法规、保险合同约定,结合案件具体情况,对理赔申请进行审查。
(7)4.1.2 理赔决定标准应包括以下方面: (7)4.1.3 保险公司应在审查过程中,保证理赔决定的客观、公正、合理。
(7)4.2 理赔决定通知 (7)4.2.1 保险公司在作出理赔决定后,应及时向客户发出理赔决定通知。
(7)4.2.2 理赔决定通知应包括以下内容: (7)4.2.3 保险公司应在理赔决定通知中,明确告知客户如有异议,可以向保险公司投诉或依法申请仲裁、诉讼。
(7)4.3 异议处理 (8)4.3.1 客户在接到理赔决定通知后,如有异议,应在通知规定的时间内向保险公司提出。
(8)4.3.2 保险公司应在接到客户异议后,及时进行审查,并在规定时间内作出答复。
(8)4.3.3 保险公司应按照以下程序处理客户异议: (8)4.3.4 保险公司应在处理客户异议过程中,保证客观、公正、合理,维护客户的合法权益。
(8)第五章:理赔款项支付 (8)5.1 支付方式与时间 (8)5.1.1 支付方式 (8)5.1.2 支付时间 (8)5.2 支付流程与监管 (8)5.2.1 支付流程 (9)5.2.2 监管要求 (9)5.3 支付凭证与确认 (9)5.3.1 支付凭证 (9)5.3.2 确认 (9)第六章:客户投诉与处理 (9)6.1 投诉渠道与方式 (9)6.1.1 投诉渠道 (9)6.1.2 投诉方式 (10)6.2 投诉处理流程 (10)6.2.1 接收投诉 (10)6.2.2 投诉分类 (10)6.2.3 投诉处理 (10)6.2.4 投诉回复 (10)6.3 投诉结果反馈 (10)6.3.1 反馈渠道 (11)6.3.2 反馈内容 (11)第七章:理赔服务监督与改进 (11)7.1 监督机制 (11)7.1.1 建立健全监督体系 (11)7.1.2 内部监督 (11)7.1.3 外部监督 (11)7.2 改进措施 (12)7.2.1 完善理赔服务流程 (12)7.2.2 加强人员培训 (12)7.2.3 引入先进技术 (12)7.2.4 建立激励机制 (12)7.3 服务质量评价 (12)7.3.1 评价标准 (12)7.3.2 评价方法 (12)7.3.3 评价周期 (12)7.3.4 结果应用 (12)第八章:保险合同变更与终止 (12)8.1 合同变更流程 (12)8.1.1 提交变更申请 (12)8.1.2 审核变更申请 (13)8.1.3 签署变更协议 (13)8.1.4 归档变更资料 (13)8.2 合同终止条件 (13)8.2.1 保险合同的自然终止 (13)8.2.2 保险合同的协议终止 (13)8.2.3 保险合同的法定终止 (13)8.3 合同终止后续处理 (13)8.3.1 退还保险费 (13)8.3.2 资料归档 (13)8.3.3 通知相关当事人 (14)8.3.4 维护客户权益 (14)第九章:客户关系维护与增值服务 (14)9.1 客户关系维护策略 (14)9.1.1 建立客户信息档案 (14)9.1.2 定期回访与沟通 (14)9.1.3 个性化关怀 (14)9.1.4 营销活动策划 (14)9.1.5 建立客户反馈机制 (14)9.2 增值服务内容 (14)9.2.1 保险产品咨询与推荐 (14)9.2.2 理赔进度查询 (14)9.2.3 专业理赔指导 (15)9.2.4 健康管理与咨询 (15)9.2.5 保险理赔知识普及 (15)9.3 服务效果评估 (15)9.3.1 客户满意度调查 (15)9.3.2 服务质量评估 (15)9.3.3 客户忠诚度分析 (15)9.3.4 服务改进措施 (15)第十章:法律法规与合规要求 (15)10.1 法律法规概述 (15)10.1.1 法律法规的定义 (15)10.1.2 法律法规的作用 (15)10.1.3 法律法规的主要内容 (16)10.2 合规要求 (16)10.2.1 合规的定义 (16)10.2.2 合规要求的具体内容 (16)10.3 违规处理与风险防范 (16)10.3.1 违规处理 (17)10.3.2 风险防范 (17)第一章:客户报案与资料提交1.1 报案途径与流程1.1.1 报案途径客户在发生保险后,可通过以下途径进行报案:(1)电话报案:拨打保险公司客服,按照语音提示进行报案。
保险赔付的理赔凭证和申请材料保险是一种风险分担的方式,通过向保险公司缴纳保费,可以在遭受意外事故或财产损失时获得相应的赔偿。
当事故发生后,为了顺利获得保险赔偿,申请人需要准备相应的理赔凭证和申请材料。
本文将介绍保险赔付的常见理赔凭证和申请材料,并提供相关指引。
一、理赔凭证1. 报案记录:当出险事件发生时,申请人首先需要立即向保险公司报案,并取得报案号。
报案记录是理赔过程中的基本凭证之一,可以表明事故发生的时间、地点和经过。
2. 事故照片:如果事故现场可以拍摄照片,申请人应该在第一时间进行拍摄。
事故照片有助于保险公司了解事故的真实情况,为理赔提供证据支撑。
3. 医疗费用发票:如果申请人在意外事故中受伤,需要就医并承担医疗费用,那么相关的医疗费用发票是必备的理赔凭证。
确保发票上有正确的医疗费用、医院名称和就诊日期。
4. 财产损失证明:对于财产损失的理赔,申请人需要提供相关的财产损失证明。
例如,如果申请人的车辆在意外事故中受损,需要提供车辆维修费用明细、维修发票等凭证。
5. 其他相关证明:根据保险类型和具体情况,可能还需要提供其他相关证明。
例如,旅行保险的理赔可能需要提供行程单、机票、酒店发票等;财产保险的理赔可能需要提供购买证明、评估报告等。
二、申请材料1. 理赔申请表:申请人需要填写理赔申请表,准确记录事故发生的经过、受损财产的详情以及相关的个人信息。
理赔申请表是保险公司审核赔付申请的基础,填写时应仔细核对并清晰填写。
2. 身份证明:申请人需要提供自己的身份证明,通常是身份证复印件。
保险公司需要核对申请人的身份信息,确保申请人与保单持有人一致。
3. 报案号:保险公司在受理案件时会为案件生成一个报案号,申请人需要提供该报案号作为申请材料的一部分。
4. 银行账户信息:如果申请人需要通过银行转账方式获得理赔款项,需要提供个人银行账户的详细信息,包括账户姓名、开户银行名称、银行账号等。
5. 附件材料:根据不同的理赔类型,可能还需要提供其他的附加材料。
人保物损赔付流程第一章总则第一条目的为规范人保物损赔付工作,提高处理效率,保障被保险人的合法权益,特制定本流程。
该流程旨在明确物损赔付的各个环节及处理程序,确保赔付工作公平、公正、迅速地进行。
第二条适用范围第二章赔付申请第三条申请条件保险事故发生后,被保险人或其合法代理人应在事故发生后(填写时间,如7日)内向公司提出赔付申请。
申请人应提供有效的保险单据及事故相关证明材料。
第四条申请材料赔付申请表:由被保险人填写,并签字确认。
保险单据:包括保单原件及其复印件。
事故证明:如公安部门的事故报告、消防部门的火灾证明等。
财产损失证明:包括损失清单、损坏物品的照片、维修或评估报告等。
其他相关材料:如维修发票、鉴定报告等。
第三章赔付审核第五条材料初审公司收到赔付申请及相关材料后,理赔部门应对提交的材料进行初步审核,确认材料的完整性及有效性。
初审合格后,理赔部门将安排专人进行进一步调查。
第六条现场勘查根据事故的具体情况,理赔部门安排现场勘查人员对损失情况进行实地调查。
勘查人员应详细记录损失情况,拍摄现场照片,并填写勘查报告。
第七条损失评估理赔部门根据现场勘查报告及相关资料,委托具备资质的第三方评估机构对财产损失进行评估。
评估机构应出具正式的评估报告,报告内容应包括损失物品的情况、损失金额等。
第八条理赔审核理赔部门根据评估报告及其他相关资料,对赔付申请进行综合审核。
审核过程中,如发现疑点或需要补充资料,理赔部门应通知申请人进行补充。
第四章赔付决定第九条赔付决定理赔部门审核完成后,做出赔付决定,并将决定书发送给申请人。
决定书应详细说明赔付金额、支付方式及相关条款。
如赔付决定不符合申请人的预期,申请人有权提出异议并要求复审。
第十条赔付协议赔付决定确认后,公司与申请人签署赔付协议。
协议内容包括赔付金额、支付时间、支付方式及其他条款。
双方应确保协议内容准确无误,协议签署后即生效。
第五章赔付支付第十一条支付安排公司按照赔付协议的约定,安排赔付款项的支付。
社会保障部门工伤保险事故赔付流程一、申报工伤保险赔付工伤保险是指在工作过程中因工作引起的人身伤害、疾病或者死亡,由社会保障部门提供的一种保障机制。
当发生工伤事故后,受伤员工或其家属需要尽快向社会保障部门申报工伤保险赔付。
1.填写申报材料当事故发生后,受伤员工或其家属需要准备以下申报材料:- 工伤保险申请表:包括个人基本信息、工伤事故的具体描述等内容。
- 医疗证明及相关病历:由就诊医院开具的工伤医疗证明和与工伤相关的病历资料。
- 工资流水和工作证明:用于证明员工的工资收入和工作证明,以计算工伤赔付金额。
2.提交申报材料申报材料准备齐全后,受伤员工或其家属需要将申报材料提交给所在地的社会保障部门。
通常可以通过在线系统提交或亲自前往社会保障部门窗口办理。
3.等待审核社会保障部门将对提交的申报材料进行审核,确认申报人符合工伤保险赔付的条件。
审核期间可能需要补充提供额外的材料或接受社会保障部门的调查。
二、工伤保险赔付流程经过社会保障部门审核通过后,工伤保险赔付流程如下:1.确定赔付金额社会保障部门将根据工伤保险法规定的相关规定来计算受伤员工的赔付金额。
赔付金额通常包括以下方面的内容:- 医疗费用:包括住院费、手术费、药费等医疗费用。
- 丧葬费用:适用于工伤事故导致死亡的情况,用于支付与葬礼相关的费用。
- 护理费用:适用于需要长期护理的受伤员工。
- 伤残补助金:适用于因工伤事故导致伤残的受伤员工,金额根据伤残等级确定。
2.支付赔付款项社会保障部门将根据受伤员工的指定银行账户或现金支付方式,将工伤保险赔付款项支付给受伤员工或其家属。
通常会在审核通过后的一段时间内完成支付。
3.补充赔付如果工伤保险赔付金额无法完全覆盖医疗费用或相关费用,受伤员工或其家属可以进行补充赔付的申请。
申请补充赔付时,需提供详细的费用清单和相关证明材料。
三、工伤保险赔付的申诉流程如果受伤员工或其家属对社会保障部门的工伤保险赔付决定有异议,可以进行申诉。
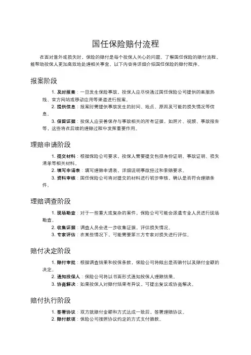
国任保险赔付流程在面对意外或损失时,保险的赔付是每个投保人关心的问题。
了解国任保险的赔付流程,能帮助投保人更加高效地处理相关事宜。
以下内容将详细介绍国任保险的赔付程序。
报案阶段1. 及时报案:一旦发生保险事故,投保人应尽快通过国任保险公司提供的客服热线、官方网站或移动应用等渠道进行报案。
2. 提供信息:报案时需提供事故发生的时间、地点、原因及可能的损失情况等信息。
3. 保留证据:投保人应妥善保存与事故相关的所有证据,如照片、视频、事故报告等,这些将在后续的理赔过程中发挥重要作用。
理赔申请阶段1. 提交材料:根据保险公司要求,投保人需要提交包括身份证明、事故证明、损失清单等相关材料。
2. 填写申请表:填写理赔申请表,详细说明事故经过和索赔要求。
3. 资料审核:国任保险公司将对提交的材料进行初步审核,确认是否符合理赔条件。
理赔调查阶段1. 现场勘查:对于一些重大或复杂的案件,保险公司可能会派遣专业人员进行现场勘查。
2. 收集证据:调查人员会进一步收集证据,评估损失情况。
3. 专家评估:在某些情况下,可能需要第三方专家对损失进行评估。
赔付决定阶段1. 赔付审批:根据调查结果和投保条款,保险公司将做出是否赔付以及赔付金额的决定。
2. 通知投保人:保险公司将以书面形式通知投保人理赔结果。
3. 协商解决:如果投保人对赔付结果有异议,可提出复议或协商解决。
赔付执行阶段1. 签署协议:双方就赔付金额和方式达成一致后,签署理赔协议。
2. 赔付款项:保险公司按照协议约定的方式支付赔款。
3. 完成赔付:投保人确认收到赔款后,理赔流程结束。
以上步骤概述了国任保险的赔付流程。
值得注意的是,具体流程可能因个案而异,详细操作还需参考国任保险公司的具体规定。
投保人在遇到问题时,应及时与保险公司沟通,确保权益得到妥善处理。
专业合同封面COUNTRACT COVER20XXP ERSONAL甲方:XXX乙方:XXX2024年保险合同理赔服务流程本合同目录一览第一条保险合同及理赔服务概述1.1 保险合同的有效期1.2 保险合同的保险范围1.3 保险合同的保险金额第二条理赔申请的条件和程序2.1 理赔申请的条件2.2 理赔申请的程序2.3 理赔申请所需的材料第三条理赔处理流程3.1 理赔材料的接收3.2 理赔材料的审核3.3 理赔金额的计算3.4 理赔支付的程序第四条理赔服务的时间限制4.1 理赔申请的处理时间限制4.2 理赔材料的补正时间限制4.3 理赔支付的时间限制第五条理赔服务的质量保障5.1 理赔服务的准确性5.2 理赔服务的及时性5.3 理赔服务的保密性第六条保险公司的义务和责任6.1 保险公司的理赔义务6.2 保险公司的信息披露义务6.3 保险公司的责任限制第七条投保人的义务和责任7.1 投保人的如实告知义务7.2 投保人的理赔申请义务7.3 投保人的信息变更义务第八条合同的变更和终止8.1 合同的变更条件8.2 合同的终止条件8.3 合同终止后的理赔服务第九条争议解决方式9.1 双方协商解决9.2 提交仲裁机构仲裁9.3 向人民法院提起诉讼第十条合同的生效、修改和解除10.1 合同的生效条件10.2 合同的修改条件10.3 合同的解除条件第十一条合同的附则11.1 合同的适用法律11.2 合同的解释权归属11.3 合同的签订地点和日期第十二条保险公司联系信息12.1 保险公司的名称和地址12.2 保险公司的联系方式12.3 保险公司的工作时间第十三条投保人联系信息13.1 投保人的名称和地址13.2 投保人的联系方式13.3 投保人的紧急联系人信息第十四条其他约定14.1 双方的其他约定内容14.2 双方对合同的保密约定14.3 双方对合同的违约责任约定第一部分:合同如下:第一条保险合同及理赔服务概述1.1 保险合同的有效期本保险合同自双方签订之日起生效,有效期为一年。
车祸保险理赔材料有哪些,它的流程是怎么样保险单凭证;被保险人出具的索赔申请书;被保险人和受害人的有效身份证明、被保险机动车行驶证和驾驶人的驾驶证;受害人财产损失程度证明、人身伤残程度证明、相关医疗证明以及有关损失清单和费用单据。
理赔程序:报案,交警部门结案并开具事故证明,递交索赔单证,领赔偿款。
热门推荐:重大交通事故交通事故逃逸交通事故逃逸致人死亡交通事故责任划分交通事故起诉书交通事故处理程序我们都知道,车主买车的时候都是要购买保险的,而购买保险的目的就是为了发生车祸后能够进行理赔,因此,提前了解车祸理赔的流程以及▲车祸理赔时需要提交的相关材料,对车主有很大的帮助。
下面,小编为你介绍相关详细内容,供大家进行参考。
▲一、车祸保险理赔材料有哪些▲1、保险单凭证;它是用来证明被保险人享有向保险公司申请理赔的权利,同时也证明保险公司有支付赔偿款的义务。
▲2、被保险人出具的索赔申请书;权利是要靠自己争取、主张的。
如果被保险人是享有索要保险赔偿金的权利,可是自己却不去主张,那么别人肯定也不会主动硬塞赔偿金给你。
所以,出现了保险事故,就需要被保险人自己去向保险公司申请赔偿。
现在保险公司一般也会提供格式的索赔申请书。
▲3、被保险人和受害人的有效身份证明、被保险机动车行驶证和驾驶人的驾驶证;这些材料的出具是为了以防有人骗保的情形出现,同时也是为了了解该事故的发生是不是属于承保的范围。
因为有很多机动车保险里面有保险公司的免责条款,如允许没有取得相应驾驶资格的人驾驶被保险车辆而发生的交通事故,保险公司对该事故的损害不予赔偿。
▲4、公安交管部门出具的交通事故认定书或者是人民法院出具的有关法律文书及其他证明;因为这些文书都是出自比较有公信力的机构,所以保险公司能够比较好的了解交通事故的发生情况。
▲5、受害人财产损失程度证明、人身伤残程度证明、相关医疗证明以及有关损失清单和费用单据;这是保险公司确定自己赔偿限额的重要依据。
保管合同中的保管物品的保险索赔程序在保管物品的合同中,保险是一项重要的内容,旨在保障双方的权益以及物品的安全。
当保管物品发生损失或损坏时,索赔程序起到了至关重要的作用。
本文将介绍保管合同中保管物品的保险索赔程序,包括索赔流程、必备材料和注意事项。
一、索赔流程1. 事故发生通知当保管物品发生损失或损坏时,保管人应立即通知委托人,并提供详细的损失情况和事故发生的时间、地点等信息。
通知可以通过电话、邮件等方式进行,应确保委托人能够及时收到,并尽快做出回应。
2. 寻求现场证据保管人在通知委托人后,应立即前往事故发生地点,寻找并保留与损失相关的现场证据。
这包括拍照、录像、保留受损物品等措施,以确保后续索赔时能够提供充分的证明材料。
3. 联系保险公司保管人在与委托人协商后,应与保险公司联系并向其报案。
报案时,需提供保险合同信息、索赔事故发生的详细情况以及现场证据等,以便保险公司开始进行索赔处理。
4. 等待保险公司评估保险公司将会派遣专业的评估人员前往现场进行勘查和评估,以确定损失的程度和索赔金额。
保管人应全程配合评估工作,提供必要的协助和资料,确保评估工作的顺利进行。
5. 索赔处理一旦评估完成,保险公司将会依据合同约定和评估结果,进行索赔处理。
如果保险公司认可索赔请求,将及时向保管人支付相应的赔偿金额。
二、必备材料在进行保管物品的保险索赔时,一些必备的材料是不可或缺的。
以下是常见的必备材料清单:1. 索赔申请书:详细描述索赔物品的信息、事故经过以及索赔的金额要求等。
2. 合同及保险单:提供保管合同的复印件,以及与保险相关的保险单证。
3. 损失证明材料:现场照片、损坏物品清单、相关发票或凭证等。
4. 公司证明材料:提供公司注册证件、营业执照等相关证明文件。
5. 联系方式:提供保管人和委托人的联系方式,以便保险公司与双方进行沟通。
6. 其他证明材料:根据具体情况可能需要提供其他相关的证明材料,例如警方报案证明、鉴定报告等。
保险行业理赔流程及所需材料清单保险作为一种金融服务,是为人们提供风险保障的重要方式之一。
当出现意外事件导致损失时,理赔是保险受益人获取保险赔偿的途径。
本文将介绍保险行业常见的理赔流程,并列出常见险种的所需材料清单,以帮助理赔申请人提前准备相关材料。
一、保险行业理赔流程1. 报案与申请受理当受益人遭受损失或意外事件时,首先需要及时报案,向保险公司告知发生的事故或损失。
保险公司将根据报案情况进行初步评估,并向受益人提供理赔申请表格。
2. 材料准备与提交受益人在收到理赔申请表格后,需要准备相关材料并填写表格的必要信息。
理赔申请所需的材料通常包括事故证明、被保险人身份证明、保单复印件等。
具体的所需材料清单将在下文列出。
3. 材料审核保险公司收到理赔申请后,将对提交的材料进行审核。
审核的目的是确认所提交的材料完整、准确,并与保险合同中的约定一致。
4. 现场勘查或调查根据不同的理赔情况,保险公司可能会派遣相关人员进行现场勘查或调查。
例如,在车辆保险理赔中,保险公司会派员前往车辆事故现场进行勘查,以确定事故责任和损失的具体情况。
5. 理赔决定与赔付一旦完成材料审核和现场调查,保险公司将根据事故责任的判定和鉴定结果,作出理赔决定。
如果理赔获得批准,保险公司将根据保险合同的约定,向受益人支付相应的理赔款项。
二、所需材料清单以下是几类常见保险险种的理赔所需材料清单,以供参考:1. 车辆保险- 事故证明和报案证明- 所有参与保险事故的车辆驾驶证和行驶证- 相关车辆的被保险人身份证明、车辆购买发票和车辆保单- 维修发票、维修证明和维修工时费清单2. 健康保险- 医疗费用清单和医院发票- 诊断证明和病历- 身份证明和被保险人的健康保险合同- 其他相关医疗证明文件(如化验报告、影像学检查报告等)3. 财产保险- 盗窃事件的报案证明和警察报告- 被保险财产的鉴定和估价证明- 被保险人身份证明和财产保险合同- 相关维修费用清单和维修发票4. 旅行保险- 护照和签证复印件- 机票或船票预订信息- 医疗费用清单和医院发票- 受伤或丧失财产的证明文件需要注意的是,不同保险公司和险种可能对理赔材料有所不同,具体的要求请根据所购买的保险产品和保险公司的要求进行准备。
保险理赔的审查和赔付流程保险作为一种重要的风险管理工具,在人们的生活中扮演着越来越重要的角色。
当事故发生时,理赔成为了保险公司与投保人之间必须面对的一项重要程序。
保险理赔的审查和赔付流程旨在确保客户能够及时、准确地获得赔偿,本文将详细介绍其中的步骤和流程。
一、保险理赔的审查流程1. 报案登记当保险事故发生后,投保人或受益人首先需要及时向保险公司报案。
报案登记包括提供事故发生的相关信息,如时间、地点、受损程度等。
保险公司在接到报案后,会为该案件分配一个唯一的案件号码,以方便后续的跟进和查询。
2. 理赔资料准备投保人或受益人需要准备相应的理赔资料,以证明事故发生和损失的真实性。
这些资料可以包括但不限于索赔申请书、事故报告、医疗证明、财产损失清单等。
理赔资料的准备要尽可能齐全、准确,以免影响后续的审查流程。
3. 审查调查保险公司会对投保人或受益人的申请进行审查调查。
这涉及到对理赔资料的审核、核实事故发生的真实性以及判断是否符合保险合同的约定等。
此阶段还可能需要对事故现场进行勘察或对伤病情况进行医学鉴定。
审查调查的时间长度会因案件的复杂程度而有所不同。
4. 核定赔款在完成审查调查后,保险公司会根据相关法律法规和保险合同的约定,对赔偿金额进行核定。
核定的依据主要是投保人或受益人提供的理赔资料以及公司对事故的调查结果。
保险公司会将核定后的赔款金额通知给投保人或受益人。
二、保险理赔的赔付流程1. 赔款支付通知保险公司向投保人或受益人发出赔款支付通知,通知中包含了赔偿的金额、支付方式以及支付日期等信息。
投保人或受益人在收到通知后应及时核对相关信息,并妥善安排收款事宜。
2. 赔款支付在支付日期到来时,保险公司将赔款支付给投保人或受益人。
赔款支付可以通过银行转账、支票或电子支付等方式进行,具体支付方式会根据投保人或受益人的选择和实际情况来确定。
投保人或受益人在收到赔款后应仔细核对收款金额,若有异议应及时与保险公司联系。
商业险申报赔付流程一、出事儿了先别慌。
要是遇到事儿了,可能得用到商业险赔付,这时候可别慌得像热锅上的蚂蚁似的。
先让自己冷静一下,因为后面还有好多事儿要做呢。
就比如说,你开车不小心蹭了一下,或者身体突然有点不舒服去医院了,这时候就可能涉及商业险赔付啦。
二、找对保险公司。
咱得知道自己买的是哪家保险公司的商业险呀。
这就像你知道自己最喜欢的小吃店在哪一样重要。
如果是车险,可能就是平安、人保之类的大公司;要是人身险,也有像中国人寿呀这些。
你要是都不记得自己买的哪家的,那可以翻翻以前的邮件、短信或者找找保单啥的,总能找到点线索的。
可不能瞎找一家保险公司就去申报,那就像走错了家门,人家肯定不理你呀。
三、联系保险公司报案。
找到保险公司之后呢,就赶紧联系他们报案。
这就像是给你的“救星”打电话一样。
你可以打客服电话,现在很多保险公司的客服电话都特别好记,像95511啊,95518啥的。
打电话的时候呢,就把发生的事情清清楚楚地告诉客服小姐姐或者小哥哥。
比如说你是车险,就说清楚在哪出的事儿,怎么出的事儿,有没有人受伤之类的;要是人身险,就说啥时候开始不舒服的,去了哪家医院,现在情况咋样。
你可别支支吾吾的,不然人家客服也不好处理。
而且啊,要按照客服的要求提供相关的信息,比如说你的保单号啊,身份证号啥的,这就像进门的钥匙一样,没有可不行哦。
四、准备材料。
报案之后呢,就该准备材料啦。
这就像你要参加一场很重要的考试,得把要用的东西都准备好。
如果是车险赔付,那你得准备好行驶证、驾驶证、事故责任认定书(要是交警处理了的话)、维修发票、定损单之类的。
要是人身险,可能就需要病历、诊断证明、费用清单、发票等等。
这些材料可一个都不能少,少了就像炒菜没放盐,总觉得差点啥。
而且啊,这些材料都要保存好,要是有原件就拿原件,要是只有复印件,也要保证复印件清晰得很呢。
五、提交材料。
材料准备好了,就可以提交给保险公司啦。
现在提交材料的方式也挺多的,你可以直接去保险公司的营业网点,就像去实体店买东西一样,把材料当面交给工作人员。
国任保险赔付流程在面对不可预见的事故与损失时,了解并掌握正确的保险赔付流程显得尤为重要。
本文旨在详细介绍国任保险的赔付流程,帮助客户在发生保险事故后,能够高效、顺利地完成理赔申请,以尽快获得相应的经济补偿。
报案阶段1. 及时报案:一旦发生保险责任范围内的事故,被保险人或受益人应立即向保险公司报案。
可以通过拨打客服热线电话、登录保险公司官方网站或使用官方APP进行在线报案。
2. 提供必要信息:报案时需提供事故的基本情况,包括事故发生的时间、地点、原因及初步估计的损失情况等。
3. 保留证据:现场拍照、录像、收集证人信息等,为后续的理赔提供必要的证据支持。
准备理赔资料1. 填写理赔申请书:根据事故类型,下载并填写相应的理赔申请书。
2. 收集相关证明材料:包括但不限于身份证明、事故证明(如交通事故认定书)、医疗费用单据、财产损失清单及估价单等。
3. 整理材料:确保所有文件齐全、真实、有效,并按照要求进行分类整理。
提交理赔申请1. 线上提交:通过保险公司官网或APP上传电子版理赔资料。
2. 线下提交:将纸质版的理赔资料亲自或邮寄至保险公司指定的理赔服务点。
理赔审核1. 资料审核:保险公司收到理赔申请后,将对提交的资料进行审核,确认事故的真实性及损失的合理性。
2. 现场勘查:对于重大或复杂的案件,保险公司可能会派出工作人员进行现场勘查。
3. 审核结果:审核完成后,保险公司会出具审核结果,若资料不全或有误,需补充或更正相关资料。
赔付决定1. 赔付金额计算:根据保险合同和审核结果,计算最终的赔付金额。
2. 赔付通知:保险公司将以书面形式通知被保险人或受益人赔付结果。
3. 赔付执行:被保险人或受益人确认无误后,保险公司将在规定时间内完成赔付。
结案1. 签署结案协议:赔付完成后,双方签署结案协议,标志着理赔流程的正式结束。
2. 保存资料:被保险人应妥善保存所有理赔过程中的文件和通讯记录,以备后续查询或核实。
通过以上步骤,被保险人可以更加清晰地了解国任保险的赔付流程,从而在遇到不幸时,能够有序地进行理赔申请,最大程度地减少损失,快速恢复正常生活和工作秩序。
华泰保险责任险理赔流程及需要的清单华泰保险报销流程:1,电话报案:955092,及时施救收集相关证明材料(事故原因,损失程度,时间等)尽可能对事故现场拍摄详细照片3,确认损失并协助保险公司调查事故原因、范围、程度清查受损财物,估算损失金额调查事故经过原因,损失范围和程度,(未经华泰同意,不得对事故承认责任或放弃对他人的请求权利,不得对损失范围和金额与他人达成和解)4,提出索赔申请,提供索赔资料5,保险理算6,确认赔付金额领取赔款7,协助追偿责任保险案件索赔资料清单:1、索赔申请书(须签字并盖章);2、保险单正本复印件;3、出险通知书或事故经过详细说明(须签字并盖章);以上在《华泰责任险理赔单证》4、当事人、见证人的证言、笔录;5、照片、录音、录象资料;6、相关的行业惯例、规章、标准、产品特性;被保险人的内部规章制度;7、专家、专业机构、公共机关出具的事故报告书、鉴定报告书:(a)工伤认定证明;(b)伤残鉴定报告、司法鉴定报告书;(c)交通事故责任认定书;(d)公安机关的报案记录及调查报告;(e)特种设备安全监察局的锅炉或电梯事故证明;(f)消防部门的火灾证明、气象部门的气象证明。
8、医院就诊的有关证明材料(原件):(a)病历、诊断证明、检查化验报告(如CT,X片报告等);(b)医疗费收据、用药清单(费用清单);9、休假证明(原件);10、收入证明(原件);11、有关人员的身份证明;12、工伤保险待遇核定书;13、修理费发票、修理工程单、工程预(决)算书及明细单(原件);14、第三索赔方的资产负债表、总分帐、库存帐、出入库单、固定资产明细等;15、第三索赔方与被保险人之间的关系证明(如劳动合同、物业服务合同、租赁合同、产品销售合同、旅游服务合同等);16、受损财产原始发票、货值证明、货物发票;17、判决书、裁决书、和解协议(原件);18、第三方已收到被保险人赔偿的证明;19、与案件有关的其他材料.。
出院保险理赔流程及技巧出院保险理赔是患者在出院后需要面对的一项重要事宜。
了解理赔流程和技巧,有助于您更快地获得保险公司的赔付。
以下为您详细介绍出院保险理赔的流程及技巧。
一、出院保险理赔流程1.准备理赔材料(1)出院小结:出院时向医院索取,包含就诊时间、诊断结果、治疗过程等信息。
(2)医疗费用清单:包括住院费用、检查费用、手术费用等所有费用的明细。
(3)身份证、银行卡复印件:用于确认被保险人身份和接收理赔款项。
(4)保险单:确认保险合同的有效性和保险责任。
2.提交理赔申请将准备好的理赔材料寄送或上传至保险公司指定的理赔渠道。
3.保险公司审核保险公司收到理赔材料后,会对材料进行审核。
审核内容包括:保险责任、费用合理性、材料完整性等。
4.理赔结果通知保险公司审核完成后,会将理赔结果通知被保险人。
如审核通过,保险公司会将理赔款项划拨至被保险人指定的银行账户。
5.理赔结案收到理赔款项后,理赔事项即告结案。
二、出院保险理赔技巧1.了解保险条款在理赔前,仔细阅读保险合同,了解保险责任、免责条款、理赔流程等,为理赔提供有力依据。
2.准备齐全的材料确保理赔材料齐全、真实、有效,避免因材料问题导致理赔延迟或失败。
3.保持沟通在理赔过程中,与保险公司保持良好沟通,及时了解理赔进度,如有问题及时反馈。
4.注意时效出院后尽快提交理赔申请,避免超过保险公司规定的理赔时效。
5.技术支持如遇到理赔难题,可以寻求专业人士的帮助,提高理赔成功率。
总结:出院保险理赔并非复杂的过程,只要掌握相关流程和技巧,就能顺利获得保险公司的赔付。
希望以上内容对您有所帮助。
保险理赔要收集哪些材料保险理赔是指被保险人在出现保险事故后向保险公司提出索赔要求,保险公司在受理索赔申请后要求被保险人提供相关的材料以核实索赔的合法性。
不同的保险类型和索赔事故可能需要提供的材料有所不同。
以下是一般保险理赔中常见的材料要求:1.索赔申请表:索赔申请表是保险公司提供给被保险人填写的表格,被保险人需要详细填写事故的发生过程、时间、地点以及受损情况等信息。
2.报案凭证:被保险人在事故发生后需要第一时间报案,保险公司会给予报案回执或报案号,被保险人需要提供此类凭证作为索赔的前提。
3.原始保单:被保险人需要提供原始保单作为索赔的依据,以证明其与保险公司之间存在有效的保险合同关系。
5.事故现场照片:被保险人需要提供事故现场的照片作为证据,以核实事故的发生和损失情况。
6.警方报案:如果事故涉及到违法犯罪行为,被保险人需要提供相关警方报案材料,以证明事故的真实性。
7.相关证明文件:根据不同的保险类型和索赔事故,被保险人可能需要提供相关证明文件。
例如,车辆保险中涉及道路交通事故的索赔可能需要提供行驶证、驾驶证、维修发票、定损单等;医疗保险中涉及医疗费用的索赔可能需要提供诊断证明、医疗发票、处方单等。
8.医疗资料:如果涉及到医疗费用的索赔,被保险人需要提供与索赔有关的医疗资料,例如诊断证明、医院收据、医疗费用清单等。
9.经济损失证明:在一些财产保险中,如果涉及经济损失的索赔,被保险人需要提供与经济损失有关的证明材料,例如购买发票、维修收据、评估报告等。
10.部分保险类型可能需要提供其他特定材料,例如旅游保险可能需要提供行程单、航班票等;财产保险中涉及盗窃索赔可能需要提供报案凭证和盗窃发生的证据等。
校园平安保险申请赔付程序和提交材料清单
学生平安保险是专为在校学生设计的带有公益性质的险种,具有保费低、保障高的特点,可以使学生在发生意外事故后得到更充足、更全面的赔偿,是学生健康成长的重要保障。
1、如果发生保险事故,学生先通知所在学校,由学校老师备档。
如遇重大事故(如死亡、重大疾病)则由辅导员老师先报保险公司理赔员。
2、治疗结束后,如是意外伤害发生的门诊医疗费用须提供下列单证:病历(记录须与门诊医疗发票一致)、门诊医疗发票、如有检查费用须各项检查报告单;身份证复印件、参加保险凭证复印件;须填写三份理赔表格(在辅导老师处)。
3、治疗结束后,学生将所有单证交辅导员老师管理,由保险公司理赔员定期上门处理。
根据学生平安保险相关条款介绍,被保险人在保险单有效期间发生保险责任范围内的死亡或残疾时,被保险人或其受益人应通过投保单位向本公司申请给付保险金,并提供下列单证:
一、保险单证及投保单位的证明;
二、被保险人死亡时,应提供死亡证明书;
三、被保险人因意外伤害事故造成残疾时,应提供治疗医院出具的残疾程度证明。
本公司接到申请后,经调查核实,按规定给付保险金。
如果从伤亡事故发生日起经过两年不提出申请,即作为自动放弃权益。
被保险人在保险单有效期间,不论由于一次或多次发生意外伤害事故,保险公司均按规定给付保险金,但累计给付总数不能超过保险金额全数。
累计给付总数达到保险金额全数时,保险责任即行终止。
基础保障责任包括:意外伤害身故、残疾,疾病身故,意外伤害门(急)诊医疗,意外和疾病住院医疗,校园意外伤害医疗/残疾/身故。
校园平安保险申请赔付程序和提交材料清单。