二级、三级制度管理制度
- 格式:doc
- 大小:464.50 KB
- 文档页数:8
一、前言为提高我院医疗服务质量,保障患者安全,规范医院管理,根据《医疗机构管理条例》及《医疗机构评审标准》等相关法律法规,结合我院实际情况,特制定本制度。
二、组织架构1.成立三级管理制度领导小组,由院长担任组长,分管副院长担任副组长,各部门负责人为成员。
2.领导小组下设办公室,负责三级管理制度的组织实施、监督检查和考核评价。
三、管理制度内容1.质量管理(1)建立健全医院质量管理体系,明确各部门、各岗位质量职责。
(2)加强医疗、护理、医技等业务质量管理,确保医疗质量、护理质量、医技质量符合国家标准。
(3)定期开展质量检查、评价和持续改进,提高医疗服务质量。
2.安全管理(1)建立健全医院安全管理体系,明确各部门、各岗位安全职责。
(2)加强医院消防安全、医疗安全、生物安全、信息安全等方面的管理,确保医院安全。
(3)定期开展安全检查、评估和整改,提高医院安全管理水平。
3.医疗质量管理(1)严格执行《医疗机构评审标准》和《医疗质量管理办法》等法律法规。
(2)加强医疗质量管理,提高医疗技术水平,降低医疗风险。
(3)建立健全医疗质量控制体系,开展医疗质量评价和持续改进。
4.护理质量管理(1)严格执行《护理质量管理办法》和《护理技术操作规范》等法律法规。
(2)加强护理质量管理,提高护理技术水平,确保患者安全。
(3)建立健全护理质量控制体系,开展护理质量评价和持续改进。
5.医技质量管理(1)严格执行《医技质量管理办法》和《医技技术操作规范》等法律法规。
(2)加强医技质量管理,提高医技技术水平,确保医疗安全。
(3)建立健全医技质量控制体系,开展医技质量评价和持续改进。
6.药品、器械和耗材管理(1)严格执行《药品管理法》、《医疗器械监督管理条例》和《医用耗材管理办法》等法律法规。
(2)加强药品、器械和耗材的采购、验收、储存、使用等环节的管理,确保药品、器械和耗材的质量。
(3)建立健全药品、器械和耗材质量追溯体系,提高药品、器械和耗材的管理水平。
一、目的为了加强施工现场的安全管理,保障施工人员的生命财产安全,预防和减少事故发生,特制定本制度。
二、适用范围本制度适用于我公司所有在建工程的施工现场。
三、三级安全管理制度1. 施工现场一级安全管理制度(1)项目经理为施工现场安全第一责任人,全面负责施工现场的安全管理工作。
(2)项目部设立专职安全员,负责施工现场日常安全管理、安全检查、安全教育培训等工作。
(3)建立健全施工现场安全生产责任制,明确各级人员的安全职责。
(4)严格执行国家和地方有关安全生产的法律、法规、标准和规范。
(5)施工现场必须配备必要的安全防护设施和应急救援设备。
2. 施工现场二级安全管理制度(1)各施工班组设立兼职安全员,负责班组内部的安全管理工作。
(2)班组内部定期进行安全教育培训,提高施工人员的安全意识。
(3)严格执行施工现场的安全操作规程,确保施工过程安全。
(4)加强施工现场的消防、用电、防尘、防毒、防爆等安全管理工作。
(5)定期对施工现场进行安全检查,发现问题及时整改。
3. 施工现场三级安全管理制度(1)施工现场所有人员必须佩戴安全帽、系好安全带等个人防护用品。
(2)施工现场严禁酒后作业、疲劳作业和违章作业。
(3)施工现场严禁擅自移动、拆除安全防护设施。
(4)施工现场严禁高空作业无安全防护措施。
(5)施工现场严禁使用未经检验、不合格的施工机具和材料。
四、安全教育培训1. 新员工上岗前必须进行三级安全教育,包括公司、项目、班组三级教育。
2. 定期组织安全教育培训,提高全体施工人员的安全意识和安全技能。
3. 对特种作业人员进行专门的安全技术培训,确保其具备相应的操作技能和安全知识。
五、安全检查与事故处理1. 定期进行安全检查,发现问题及时整改。
2. 事故发生后,立即启动应急预案,采取有效措施,防止事故扩大。
3. 对事故原因进行调查分析,制定整改措施,防止类似事故再次发生。
4. 对事故责任人和责任单位进行追责,严肃处理。
六、奖惩措施1. 对在安全生产工作中表现突出的单位和个人给予表彰和奖励。
二级、三级制度管理制度二级、三级制度管理制度二级、三级制度是企业制度管理的重要组成部分。
在满足国家法律法规和集团总公司制度的基础上,企业需要制定一些适合自身特点和行业特点的二级、三级制度,以更好地规范企业内部管理,促进企业持续、稳定、健康地发展。
二级制度是根据集团总公司制定的制度二次开发而成,具有更具体、更详尽、更具执行性的特点,适用于企业内部部门之间的管理和协调,涉及行政管理、财务管理、人力资源管理、市场营销管理等方面。
三级制度则是在二级制度的基础上为更小的管理单元特定的制度,如工作规范、任务分配、绩效考核等,适用于团队和个人的日常工作和管理。
制定二级、三级制度是一个系统的项目,需要制度管理部门、行政部门、人力资源部门、财务部门、市场部门等各个职能部门紧密合作。
下面,我们从制度制定的流程、基本要素、实施执行、持续完善等方面逐一进行探讨。
流程二级、三级制度的制定流程可以大致分为以下五个步骤:一、立项策划:确定需要制定的二级、三级制度,制定详细的项目计划和实施方案,明确责任部门和人员。
二、制定草案:召开相关部门会议,明确制度制定的主题、目的和范围,编写制度草案。
三、审核批准:将制定好的草案报送给制度管理部门进行审核。
经过审核和完善,将草案上报给集团总公司或集团公司副总师或行政部门领导审核,确认后签署批准文件。
四、发布宣传:利用集团公司协同平台或企业内部网站等发布二级、三级制度的全文,同时通过内部通知等方式进行宣传,确保制度得到全企业的知晓。
五、监督落实:制度的实施过程中,需要制度管理部门定期进行监督、检查和评估,发现问题及时纠正,确保制度落实到位。
基本要素二级、三级制度制定的基本要素包括以下五个:一、制度的主题、目的和涵盖范围,要符合国家法律法规和集团公司的相关制度要求,并考虑到企业内部实际情况和管理需求。
二、制度的编写者和审核者要具有相关的岗位背景和业务素养,并具有较好的文字组织和表达能力。
三、制度的规定内容要具体、明确、可操作性强,尽可能减少二义性,避免存在漏洞,确保内容严密。
二级三级制度管理制度二级制度管理制度管理是指在组织内部对各种内部制度进行管理的过程,通过建立健全的制度管理体系,确保制度能够得以有效贯彻执行,并不断完善和优化制度内容和运作方式,提高组织的效率和协同作用。
而三级制度则是在二级制度的基础上,通过细化、具体化制度内容,提供更加具体的实践指导,使制度更加系统、全面和操作性强。
下面将分别对二级和三级制度管理制度进行详细阐述。
二级制度管理制度是指对基本制度进行管理的制度。
基本制度是组织内部的一系列行为准则和规范,如人事制度、财务制度、安全制度等。
二级制度管理制度要求明确制度的目标和内容,制定制度的执行程序和责任分工,确保制度的执行和落地。
二级制度管理制度的构成包括制度的修订、制度的发布、制度的执行和评估等环节。
首先,制度的修订要求对原有制度进行及时修订,以适应组织运营和外部环境的变化。
修订制度需要明确修订原因、修订目的、修订内容以及修订的方式和程序等。
同时,要建立相应的修订机制,明确责任部门和人员,确保修订的及时和有效性。
其次,制度的发布要求制度的公开和透明。
发布制度需要明确制度的适用范围、发布的方式、发布的时间、发布的渠道等。
发布制度时,要做到公开公平公正,确保所有相关人员都能够知晓和理解制度内容,并且能够遵守执行。
再次,制度的执行是二级制度管理制度的核心环节。
制度的执行需要明确责任部门和人员,明确执行的具体步骤和程序,建立执行过程的监督和考核机制,确保制度的贯彻执行。
同时,要进行相关培训和宣传,提高执行人员的执行意识和执行能力。
最后,对制度的执行效果进行评估是二级制度管理制度的重要一环。
通过评估制度的执行情况,可以及时发现问题和不足,并采取相应措施进行改进。
评估的方式可以通过定期的考核和检查,也可以通过员工的反馈和意见收集等方式。
三级制度管理制度是在二级制度管理制度的基础上,细化和具体化制度内容的管理制度。
三级制度管理制度要求将二级制度具体拆解成更加详细和操作性强的步骤和要求,提供实践指导和操作手册,帮助员工更好地执行和遵守制度。
一、总则为加强公司安全管理,保障员工生命和财产安全,预防事故发生,提高公司安全管理水平,特制定本制度。
本制度适用于公司所有员工及外协单位人员。
二、三级安全管理制度1. 安全教育三级制度(1)公司级安全教育:公司每年至少组织一次全员安全教育,包括安全生产法律法规、安全操作规程、事故案例分析等内容,提高员工安全意识。
(2)部门级安全教育:各部门每年至少组织一次部门级安全教育,针对本部门特点,对员工进行专业安全知识和技能培训。
(3)班组级安全教育:班组每月至少组织一次安全教育,对员工进行岗位操作技能、安全操作规程等方面的培训。
2. 安全检查三级制度(1)公司级安全检查:公司每月至少组织一次全面安全检查,重点检查公司安全生产责任制落实、安全隐患排查治理、安全防护设施等情况。
(2)部门级安全检查:各部门每周至少组织一次部门级安全检查,对所属区域、设备、人员进行安全检查,及时发现问题并整改。
(3)班组级安全检查:班组每日至少组织一次班前安全检查,对设备、工具、作业环境等进行检查,确保安全作业。
3. 安全隐患整改三级制度(1)公司级隐患整改:公司对发现的安全隐患,由安全管理部门牵头,相关部门配合,制定整改方案,落实整改措施,确保隐患及时消除。
(2)部门级隐患整改:各部门对发现的安全隐患,及时上报公司安全管理部门,由公司统一协调解决。
部门内部隐患由部门负责人负责整改。
(3)班组级隐患整改:班组对发现的安全隐患,及时上报部门负责人,由部门负责人协调解决。
班组内部隐患由班组负责人负责整改。
三、安全责任制度1. 公司领导责任:公司领导对安全生产工作负全面领导责任,定期研究安全生产问题,督促各部门落实安全生产责任制。
2. 部门负责人责任:各部门负责人对本部门安全生产工作负直接领导责任,确保本部门安全生产工作落到实处。
3. 员工责任:员工应严格遵守安全生产规章制度,积极参与安全生产工作,发现安全隐患及时上报。
四、奖惩制度1. 对在安全生产工作中表现突出的单位和个人,给予表彰和奖励。
一、总则为加强本单位的安全生产管理,预防和减少事故发生,保障员工生命财产安全,根据国家有关安全生产法律法规和标准规范,结合本单位实际情况,特制定本制度。
本制度适用于本单位所有部门和员工。
二、制度内容1. 三级管理制度(1)一级管理:由公司安全生产委员会负责,负责制定安全生产方针、政策和制度,组织开展安全生产大检查,督促各部门落实安全生产责任制。
(2)二级管理:由各部门负责人负责,负责组织实施本部门的安全生产管理工作,定期开展安全隐患排查治理,确保安全生产措施落实到位。
(3)三级管理:由班组长和员工负责,负责本岗位的安全生产管理,发现安全隐患及时报告并采取措施予以消除。
2. 安全隐患排查治理(1)定期排查:公司每月、各部门每周、班组长每日至少对本单位各种设备、设施、危险源及其作业环境等进行一次全面的检查。
(2)专业性排查:公司定期组织专业性隐患检查,每月不少于一次。
(3)员工自查:员工在日常工作中,要主动发现和报告安全隐患。
3. 隐患登记与确认(1)建立隐患检查登记台账,对检查出的以及上报隐患及时登记。
登记内容包括:检查人员、时间、隐患部位及危险状态、责成的整改责任人、整改标准和完成情况。
(2)对登记的隐患进行分类、分级,制定整改计划,明确整改责任人、整改措施和整改期限。
4. 隐患整改(1)一般事故隐患:立即组织整改,整改完成后进行复查,确保整改到位。
(2)重大事故隐患:制定治理方案,明确治理措施、责任人和治理期限,按期完成治理任务。
5. 考核与奖惩(1)对安全生产工作成绩突出的单位和个人给予表彰和奖励。
(2)对违反安全生产规定、造成事故或隐患未及时整改的责任人进行严肃处理。
三、附则1. 本制度自发布之日起施行。
2. 本制度由公司安全生产委员会负责解释。
3. 本单位各部门要结合实际情况,制定具体实施细则,确保本制度有效执行。
四、保障措施1. 加强宣传教育,提高员工安全意识,使员工充分认识到安全生产的重要性。
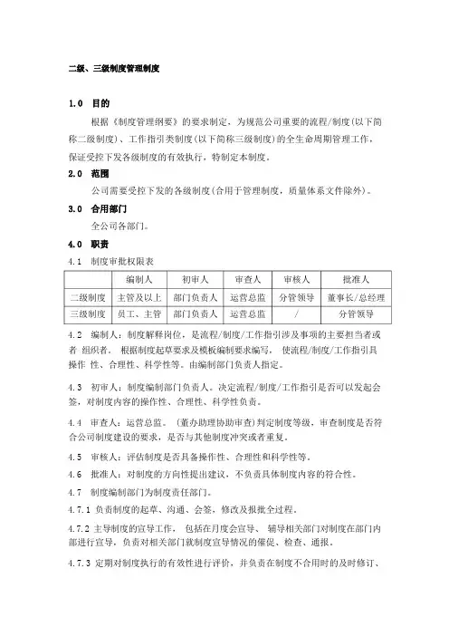
二级、三级制度管理制度1.0 目的根据《制度管理纲要》的要求制定,为规范公司重要的流程/制度(以下简称二级制度)、工作指引类制度(以下简称三级制度)的全生命周期管理工作,保证受控下发各级制度的有效执行,特制定本制度。
2.0 范围公司需要受控下发的各级制度(适用于管理制度,质量体系文件除外)。
3.0 适用部门全公司各部门。
4.0 职责4.1 制度审批权限表4.2 编制人:制度解释岗位,是流程/制度/工作指引涉及事项的主要担当者或组织者。
根据制度起草要求及模板编制要求编写,使流程/制度/工作指引具操作性、合理性、科学性等。
由编制部门负责人指定。
4.3 初审人:制度编制部门负责人。
决定流程/制度/工作指引是否可以发起会签,对制度内容的操作性、合理性、科学性负责。
4.4 审查人:运营总监。
(董办助理协助审查)判定制度等级,审查制度是否符合公司制度建设的要求,是否与其他制度冲突或重复。
4.5 审核人:评估制度是否具备操作性、合理性和科学性等。
4.6 批准人:对制度的方向性提出建议,不负责具体制度内容的符合性。
4.7 制度编制部门为制度责任部门。
4.7.1 负责制度的起草、沟通、会签,修改及报批全过程。
4.7.2 主导制度的宣导工作,包括在月度会宣导、辅导相关部门对制度在部门内部进行宣导,负责对相关部门就制度宣导情况的督促、检查、通报。
4.7.3 定期对制度执行的有效性进行评价,并负责在制度不适用时的及时修订、废止等工作。
4.8 董办为公司流程/制度/工作指引的统筹管理部门。
4.8.1 负责公司二级制度的识别、判定;4.8.2 负责公司所有受控的二级制度的执行情况的定期/不定期检查/抽查、通报及督促修订;4.8.3 负责公司所有受控制度格式、编号等的审查、台账管理、受控原件存档。
4.8.4 负责公司所有受控制度在OA和公共盘中的及时更新,对制度的可获取性负责。
4.9 各部门负责人负责在部门内宣导与本部门相关的受控制度,并组织签收。
一、前言医疗质量是医院的生命线,关系到人民群众的生命安全和身体健康。
为加强医院医疗质量管理,提高医疗服务水平,确保医疗安全,根据国家相关法律法规和医院实际情况,特制定本制度。
二、三级质量管理制度1.一级质量管理(1)建立健全医院质量管理体系,明确院长为医疗质量第一责任人,各科室负责人为本科室医疗质量第一责任人。
(2)制定医院质量方针和目标,确保医疗质量持续改进。
(3)加强医疗质量管理培训,提高医务人员质量意识。
(4)完善医疗质量管理规章制度,确保医疗质量管理工作有章可循。
2.二级质量管理(1)各科室设立医疗质量管理小组,负责本科室医疗质量管理工作。
(2)定期开展医疗质量检查,对发现的问题及时整改。
(3)加强医疗技术操作规范培训,提高医务人员操作技能。
(4)严格执行医疗文书管理制度,确保医疗文书完整、规范。
3.三级质量管理(1)加强临床科室质量管理,落实医疗质量责任制。
(2)严格执行首诊负责制、三级医师查房制度、会诊制度、疑难病例讨论制度等。
(3)加强医疗设备、药品、耗材等质量管理,确保医疗安全。
(4)开展医疗质量持续改进活动,提高医疗服务水平。
三、医疗质量监督与考核1.设立医院医疗质量管理委员会,负责医院医疗质量监督与考核工作。
2.定期对医院医疗质量进行监督检查,发现问题及时整改。
3.对科室医疗质量进行考核,考核结果与科室负责人及医务人员绩效挂钩。
4.对违反医疗质量管理制度的行为,依法依规进行处理。
四、附则1.本制度自发布之日起施行。
2.本制度由医院医疗质量管理委员会负责解释。
3.本制度如有未尽事宜,由医院医疗质量管理委员会另行规定。
通过实施三级质量管理制度,确保医院医疗质量持续改进,为患者提供安全、优质、高效的医疗服务。
根据《制度管理纲要》的要求制定,为规范公司重要的流程/制度(以下简称二级制度)、工作指引类制度(以下简称三级制度)的全生命周期管理工作,保证受控下发各级制度的有效执行,特制定本制度。
公司需要受控下发的各级制度(合用于管理制度,质量体系文件除外)。
全公司各部门。
4.1 制度审批权限表编制人初审人审查人审核人批准人二级制度主管及以上部门负责人运营总监分管领导董事长/总经理三级制度员工、主管部门负责人运营总监/ 分管领导4.2 编制人:制度解释岗位,是流程/制度/工作指引涉及事项的主要担当者或者组织者。
根据制度起草要求及模板编制要求编写,使流程/制度/工作指引具操作性、合理性、科学性等。
由编制部门负责人指定。
4.3 初审人:制度编制部门负责人。
决定流程/制度/工作指引是否可以发起会签,对制度内容的操作性、合理性、科学性负责。
4.4 审查人:运营总监。
(董办助理协助审查)判定制度等级,审查制度是否符合公司制度建设的要求,是否与其他制度冲突或者重复。
4.5 审核人:评估制度是否具备操作性、合理性和科学性等。
4.6 批准人:对制度的方向性提出建议,不负责具体制度内容的符合性。
4.7 制度编制部门为制度责任部门。
4.7.1 负责制度的起草、沟通、会签,修改及报批全过程。
4.7.2 主导制度的宣导工作,包括在月度会宣导、辅导相关部门对制度在部门内部进行宣导,负责对相关部门就制度宣导情况的催促、检查、通报。
4.7.3 定期对制度执行的有效性进行评价,并负责在制度不合用时的及时修订、废止等工作。
4.8 董办为公司流程/制度/工作指引的统筹管理部门。
4.8.1 负责公司二级制度的识别、判定;4.8.2 负责公司所有受控的二级制度的执行情况的定期/不定期检查/抽查、通报及催促修订;4.8.3 负责公司所有受控制度格式、编号等的审查、台账管理、受控原件存档。
4.8.4 负责公司所有受控制度在 OA 和公共盘中的及时更新,对制度的可获取性负责。
一、概述为有效预防和控制医院感染,保障患者和医务人员的安全,依据《中华人民共和国传染病防治法》、《医院感染管理办法》等相关法律法规,结合我院实际情况,特制定本制度。
本制度分为三级管理,旨在明确各级职责,强化感染控制措施,降低医院感染发生率。
二、三级管理制度(一)一级管理:医院感染管理委员会1. 职责:(1)制定医院感染管理政策和制度;(2)监督、指导全院医院感染管理工作;(3)组织医院感染监测、分析和评估;(4)协调各部门开展医院感染防控工作。
2. 成员:(1)医院院长或副院长;(2)感染管理科负责人;(3)相关科室主任;(4)医务人员代表。
(二)二级管理:感染管理科1. 职责:(1)组织实施医院感染管理制度;(2)负责医院感染监测、报告和统计分析;(3)组织开展医院感染预防与控制培训;(4)对全院医院感染防控工作进行监督、检查和指导。
2. 成员:(1)感染管理科主任;(2)感染管理科医师;(3)护士长;(4)临床科室感染管理负责人。
(三)三级管理:临床科室1. 职责:(1)执行医院感染管理制度;(2)落实医院感染防控措施;(3)监测本科室医院感染发生情况;(4)对医务人员进行医院感染防控培训。
2. 成员:(1)科室主任;(2)护士长;(3)临床医务人员;(4)其他相关工作人员。
三、具体措施(一)加强医院感染监测1. 建立健全医院感染监测网络,对住院患者、医务人员及环境进行监测;2. 定期开展医院感染调查和评估,分析感染原因,提出改进措施;3. 对疑似医院感染病例进行及时报告、调查和处理。
(二)强化医院感染防控措施1. 加强手卫生管理,严格执行手卫生规范;2. 规范使用无菌器械和消毒物品;3. 严格执行隔离制度,防止交叉感染;4. 加强环境卫生管理,定期进行消毒和清洁;5. 开展医院感染防控知识培训,提高医务人员防控意识。
(三)完善医院感染管理制度1. 制定和完善医院感染管理制度,明确各级职责;2. 加强医院感染管理监督和检查,确保制度落实;3. 定期修订和完善医院感染管理制度,适应新情况。
安全隐患排查整治三级管理制度
是指在安全隐患排查整治工作中,按照不同层级划分责任和职责,分为三级进行管理的制度。
下面是一个可能的三级管理制度的示例:
1. 一级管理:属于企业的高层管理层,负责制定企业安全隐患排查整治工作的总体目标、策略和政策。
一级管理负责制定和完善相关的制度和规范,确定安全隐患排查整治的职责分工,并提供必要的资源支持。
2. 二级管理:属于中层管理层,负责具体的安全隐患排查整治工作。
二级管理负责组织和指导各部门、各单位进行安全隐患排查整治工作,制定详细的工作计划和任务分工,监督和检查工作进展,及时解决问题和强化措施。
3. 三级管理:属于基层管理层,负责具体的安全隐患排查整治实施工作。
三级管理负责组织和实施安全隐患排查工作,收集和整理隐患信息,制定整改方案,指导和督促各部门、各岗位整改。
同时负责对已整改的隐患进行核查和验收,确保安全隐患得到有效整改。
以上只是一个示例,实际的安全隐患排查整治三级管理制度可以根据不同企业的实际情况进行调整和完善。
第 1 页共 1 页。
管理制度属于几阶管理制度的分类主要分为三个层次:一级管理制度、二级管理制度和三级管理制度。
一级管理制度是对公司整体管理体系的规范性文件,通常包括公司章程、公司管理机构及管理制度等。
二级管理制度是在一级管理制度基础上,对各个部门的管理制度进行具体规范,如人力资源管理制度、财务管理制度等。
三级管理制度是在二级管理制度基础上,对具体岗位和业务进行规范,如考勤制度、绩效考核制度等。
管理制度的作用主要有以下几个方面:1. 提高组织的运营效率。
管理制度能够明确员工的工作职责和权限,规范工作流程,避免资源的浪费和重复劳动,提高工作效率。
2. 规范员工行为。
管理制度能够明确组织的规范和准则,规范员工的行为,减少违规行为的发生,维护公司形象。
3. 保障员工权益。
管理制度能够规范公司的管理流程,保障员工的合法权益,明确工资福利等待遇,提高员工的积极性和忠诚度。
4. 促进组织的发展。
管理制度能够规范组织的管理和运营,提高组织的竞争力,促进组织的可持续发展。
在制定管理制度时,需要考虑以下几点:1. 制定管理制度的目的和原则。
明确制度的目的和原则,使员工明白制度的合理性和必要性。
2. 制定管理制度的程序和方式。
应该根据实际情况,制定适合公司发展的管理制度,并通过适当的方式向员工传达。
3. 制定管理制度的内容。
管理制度应包括工作岗位职责、工作程序、权责界定、绩效考核等内容,全面规范员工的行为。
4. 实施管理制度的监督和评估。
要加强管理制度的监督和评估,及时发现问题和不足,及时进行调整和改进。
综上所述,管理制度是企业规范员工行为和规范组织运行的必要手段,对组织的发展和运营至关重要。
企业在制定管理制度时,应明确目的和原则,合理制定程序和内容,加强实施和监督,才能使制度发挥最大效用,为企业的稳定发展提供有力支撑。
一、总则为加强公司安全管理,保障员工生命财产安全,提高公司整体安全水平,根据国家有关法律法规和公司实际情况,制定本制度。
二、分级管理原则1. 安全管理分级管理制度遵循“预防为主、综合治理”的原则,将安全管理分为四个等级,即一级、二级、三级、四级。
2. 根据公司各业务领域、部门及岗位特点,制定相应级别的安全管理措施。
3. 各级安全管理措施应相互衔接,形成完整的安全管理体系。
三、分级管理内容1. 一级安全管理(1)适用范围:公司总部、子公司、分公司及直属单位。
(2)管理措施:建立健全安全管理制度,明确安全责任;开展安全教育培训,提高员工安全意识;加强安全检查,确保安全设施设备正常运行;制定应急预案,提高应急处置能力。
2. 二级安全管理(1)适用范围:公司下属部门、车间、班组。
(2)管理措施:贯彻执行一级安全管理要求;制定部门、车间、班组安全管理制度;开展安全教育培训,提高员工安全技能;加强现场安全管理,确保生产作业安全。
3. 三级安全管理(1)适用范围:公司下属子公司、分公司及直属单位下属部门、车间、班组。
(2)管理措施:贯彻执行二级安全管理要求;制定下属单位、部门、车间、班组安全管理制度;开展安全教育培训,提高员工安全技能;加强现场安全管理,确保生产作业安全。
4. 四级安全管理(1)适用范围:公司下属子公司、分公司及直属单位下属部门、车间、班组下属岗位。
(2)管理措施:贯彻执行三级安全管理要求;制定岗位安全操作规程;开展岗位安全教育培训,提高员工安全操作技能;加强岗位安全管理,确保生产作业安全。
四、安全管理责任1. 公司法定代表人对本公司的安全生产工作全面负责。
2. 各级管理人员对本部门、本单位的安全生产工作负直接领导责任。
3. 岗位员工对本岗位的安全生产工作负直接责任。
五、安全管理监督与考核1. 公司设立安全管理委员会,负责安全管理的监督与考核。
2. 安全管理委员会定期对各级安全管理措施落实情况进行检查,发现问题及时整改。
一、概述医院感染是指患者在医院内接受治疗、护理、检查等过程中,由于医院环境、医疗行为等因素导致的各种感染性疾病。
为加强医院感染管理,保障患者和医务人员的健康安全,特制定本制度。
二、三级管理制度1. 一级管理:基础管理(1)建立健全医院感染管理制度,明确各级管理人员职责,确保制度落实到位。
(2)加强医院感染知识培训,提高医务人员对医院感染的认识和防控意识。
(3)加强医院环境管理,定期对病房、手术室、检验室等科室进行清洁、消毒,保持环境卫生。
(4)严格执行无菌操作原则,规范医疗行为,减少医院感染的发生。
2. 二级管理:重点管理(1)设立医院感染管理办公室,负责医院感染监测、报告、分析和处理等工作。
(2)建立健全医院感染监测体系,对住院患者、医务人员和医院环境进行监测,及时发现和控制感染源。
(3)加强医院感染病例报告和漏报调查,对疑似感染病例进行及时诊断和治疗。
(4)定期开展医院感染防控工作检查,确保各项措施落实到位。
3. 三级管理:专项管理(1)针对重点科室、重点环节和重点人群,开展专项医院感染防控工作。
(2)加强对医院感染高风险因素的管理,如手术器械、血液制品、医疗废物等。
(3)开展医院感染防控技术研究和推广应用,提高医院感染防控水平。
(4)加强医院感染防控信息化建设,提高监测、报告和分析的效率和准确性。
三、保障措施1. 财务保障:医院应设立专项经费,用于医院感染防控工作。
2. 人员保障:配备专(兼)职医院感染管理人员,负责医院感染防控工作的组织实施。
3. 技术保障:引进先进的医院感染防控技术和设备,提高医院感染防控能力。
4. 质量保障:定期对医院感染防控工作进行评估,确保各项措施落实到位。
四、责任追究1. 对未按规定执行医院感染管理制度,导致医院感染事件发生的,依法追究相关责任。
2. 对在医院感染防控工作中玩忽职守、滥用职权、徇私舞弊的,依法给予行政处分;构成犯罪的,依法追究刑事责任。
本制度自发布之日起施行,如与国家有关法律法规相抵触,以国家法律法规为准。
应急管理制度等级划分随着社会发展和安全形势的变化,应急管理制度的划分等级也需要根据具体情况进行划分。
一般来说,应急管理制度可分为四个等级:一级应急管理制度、二级应急管理制度、三级应急管理制度和四级应急管理制度。
每个等级都有相应的标准和措施,以适应不同程度的突发事件和灾难。
一级应急管理制度是指最严重的突发事件和灾难发生时需要采取的紧急管理措施。
这种等级的应急管理制度通常适用于严重的自然灾害、重大事故等情况。
一级应急管理制度的特点是机动性强、资源调配快速、组织指挥严密。
在这种情况下,各级政府和相关部门需要动用一切可能的资源,全力以赴进行救援和灾后重建工作。
同时,也需要对社会各方面进行大范围的宣传和预警,以减少人员伤亡和财产损失。
例如,面对严重洪涝灾害,政府需要及时启动一级应急管理制度,动员各方力量进行抢险救灾工作。
二级应急管理制度是指较为严重的突发事件和灾难发生时需要采取的应急管理措施。
这种等级的应急管理制度通常适用于中等程度的自然灾害、较大规模的事故等情况。
二级应急管理制度的特点是组织指挥明确、资源调配较快、协调配合紧密。
在这种情况下,各级政府和相关部门需要及时响应,快速调动资源,有效地组织救援和灾后重建工作。
同时,也需要加强宣传和预警,保障公众安全和稳定。
例如,面对较大规模的森林火灾,政府需要启动二级应急管理制度,采取有效措施进行火场扑救和人员疏散。
三级应急管理制度是指一般的突发事件和灾难发生时需要采取的应急管理措施。
这种等级的应急管理制度通常适用于一般的自然灾害、一般规模的事故等情况。
三级应急管理制度的特点是组织指挥比较灵活、资源调配较为顺畅、协调配合相对简单。
在这种情况下,各级政府和相关部门需要及时组织起来,有效地开展救援和灾后重建工作。
同时,也需要加强信息发布和舆论引导,保障社会秩序和稳定。
例如,面对一般的地质灾害,政府需要启动三级应急管理制度,采取措施对危险地区进行疏散和人员安置。
四级应急管理制度是指较小的突发事件和灾难发生时需要采取的应急管理措施。
二级、三级制度管理制度现代企业管理中,制度管理是非常重要的环节,通过制度可以规范员工行为,提高工作效率,保障公司和员工的利益,同时也是落实企业文化和管理理念的重要方式。
二级和三级制度管理是制度管理中的两种不同层级,下面本文将从二级、三级制度的概念、制定、实施、维护等方面进行论述。
一、二级、三级制度的概念二级制度是企业中制定的一些重要制度,它具有比较高的管理层级,通常是由企业的高层领导或管理人员制定的,主要涉及企业的方针、制度、规章等。
在企业的内部,二级制度通常是由部门主管或人力资源部门进行实施和管理,以确保员工能够遵守制度的规定,这样可以保障企业的各项工作能够顺利进行。
三级制度是企业中制定的一些具体和详细的制度,它针对企业中不同职能部门制定的,主要用于规范职能部门的具体工作,以便让员工清楚知道企业对于每个职能部门的具体要求。
通常,三级制度是由职能部门主管或部门领导制定的,以确保职能部门的工作能够更高效、更有条理、更有质量的进行。
同时,三级制度通常是员工工作绩效考核的重要基础之一。
二、制定二级、三级制度的原则1、与企业文化相一致企业的文化一般包括企业愿景、使命、价值观等重要元素,企业二级、三级制度的制定必须与企业文化是相一致的,保障员工能够体会到企业文化和企业制度的和谐配合。
2、科学合理二级、三级制度的制定必须考虑企业现实情况和实际需要,一旦制定,应该能够合理、有效地规范员工的行为和工作,同时为员工提供良好的工作环境。
3、注重参与企业制度的制定不应当是一种单方面的过程,而是应该让更多的员工参与进来,以加强员工对企业制度的认识和理解,提高员工的意识和积极性。
4、可管理可执行企业的制度必须是可执行的,否则员工就不会尊重和遵守制度。
因此在制定二级、三级制度时必须考虑到制度的可执行性和可管理性,以确保员工能够认真遵守制度。
三、二级、三级制度的实施1、组织宣传在二级、三级制度制定后,企业必须对员工进行系统性的宣传,让员工对制度有清晰的认识和理解,以加强员工的遵守制度的意识。
一、概述为确保学校师生生命财产安全,预防和减少安全事故的发生,提高学校安全管理水平,根据国家有关法律法规和上级教育主管部门的要求,结合我校实际情况,特制定本制度。
二、三级管理制度1. 第一级:校级安全管理制度(1)成立学校安全工作领导小组,负责全校安全工作的组织、协调和监督。
(2)制定学校安全工作规划,明确安全工作目标和任务。
(3)建立健全安全管理制度,包括但不限于:消防安全、交通安全、食品安全、校舍安全、实验室安全、网络安全等。
(4)定期开展安全检查,对安全隐患进行排查和整改。
(5)组织师生进行安全教育和培训,提高安全意识和自我保护能力。
(6)加强与上级教育主管部门、公安、消防、卫生等部门的沟通与协作,共同维护学校安全。
2. 第二级:部门安全管理制度(1)各部门根据学校安全工作领导小组的要求,制定本部门的安全管理制度。
(2)明确各部门安全责任人,落实安全工作职责。
(3)加强部门内部安全检查,及时发现和整改安全隐患。
(4)组织开展本部门的安全教育和培训,提高部门人员的安全意识和技能。
(5)定期向学校安全工作领导小组报告安全工作情况。
3. 第三级:班级安全管理制度(1)班主任负责班级安全管理工作,明确班级安全责任人。
(2)制定班级安全管理制度,包括但不限于:课堂安全、宿舍安全、活动安全等。
(3)加强班级安全检查,及时消除安全隐患。
(4)组织学生进行安全教育和培训,提高学生的安全意识和自我保护能力。
(5)加强与家长、学校其他部门的沟通,共同做好班级安全工作。
三、安全责任1. 学校安全工作领导小组对全校安全工作负总责。
2. 各部门负责人对本部门安全工作负直接责任。
3. 班主任对班级安全工作负直接责任。
4. 全体师生员工均有安全责任,共同维护学校安全。
四、奖惩措施1. 对在安全工作中表现突出的单位和个人给予表彰和奖励。
2. 对违反安全规定、造成安全事故的个人和单位依法依规追究责任。
五、附则1. 本制度自发布之日起施行。
二级、三级制度管理制度1.0 目的根据《制度管理纲要》的要求制定,为规范公司重要的流程/制度(以下简称二级制度)、工作指引类制度(以下简称三级制度)的全生命周期管理工作,保证受控下发各级制度的有效执行,特制定本制度。
2.0 范围公司需要受控下发的各级制度(适用于管理制度,质量体系文件除外)。
3.0 适用部门全公司各部门。
4.0 职责4.1 制度审批权限表编制人初审人审查人审核人批准人二级制度主管及以上部门负责人运营总监分管领导董事长/总经理三级制度员工、主管部门负责人运营总监/ 分管领导4.2 编制人:制度解释岗位,是流程/制度/工作指引涉及事项的主要担当者或组织者。
根据制度起草要求及模板编制要求编写,使流程/制度/工作指引具操作性、合理性、科学性等。
由编制部门负责人指定。
4.3 初审人:制度编制部门负责人。
决定流程/制度/工作指引是否可以发起会签,对制度内容的操作性、合理性、科学性负责。
4.4 审查人:运营总监。
(董办助理协助审查)判定制度等级,审查制度是否符合公司制度建设的要求,是否与其他制度冲突或重复。
4.5 审核人:评估制度是否具备操作性、合理性和科学性等。
4.6 批准人:对制度的方向性提出建议,不负责具体制度内容的符合性。
4.7 制度编制部门为制度责任部门。
4.7.1 负责制度的起草、沟通、会签,修改及报批全过程。
4.7.2 主导制度的宣导工作,包括在月度会宣导、辅导相关部门对制度在部门内部进行宣导,负责对相关部门就制度宣导情况的督促、检查、通报。
4.7.3 定期对制度执行的有效性进行评价,并负责在制度不适用时的及时修订、废止等工作。
4.8 董办为公司流程/制度/工作指引的统筹管理部门。
4.8.1 负责公司二级制度的识别、判定;4.8.2 负责公司所有受控的二级制度的执行情况的定期/不定期检查/抽查、通报及督促修订;4.8.3 负责公司所有受控制度格式、编号等的审查、台账管理、受控原件存档。
4.8.4 负责公司所有受控制度在OA和公共盘中的及时更新,对制度的可获取性负责。
4.9 各部门负责人负责在部门内宣导与本部门相关的受控制度,并组织签收。
5.0 内容5.1 需求识别5.1.1 二级制度需求识别a)董办根据公司管理和运作的需要,识别并确定需要建立的重要的流程/制度,并提请相关部门建立。
b)相关部门负有自行识别并提报与本部门相关的重要的流程/制度建设需求的责任。
5.1.2 三级制度需求识别a)各部门根据自己管理和运作的需要,识别并确定需要建立的工作指引类制度。
确定对工作指引类制度的需求主要来自两个方面:为支持某项重要的流程/制度的活动的有效运行,对某项具体支撑工作进行规范和要求;实际管理和运作的需要等。
b)在确定对工作指引类制度的需要时,应考虑的原则如下:没有此项制度,将会影响工作的效率和质量时,应建立相应的工作指引类制度;按照“一事一文”或者某一具体岗位需要完成的某一事项的操作确定相应的工作指引类制度及其内容范围。
5.2 制度编写5.2.1 编号规则如下:SX-- XX--2-- XXXXX制度编号(按部门制度建设顺序,自01、02…顺序编号)部门代号2代表二级制度3代表三级制度圣湘简拼大写部门代号规则如下:部门名称部门代码部门名称部门代码部门名称部门代码销售部XS 生产部SC 法律事务部FW市场部SC(Y)质管部ZG 财务部CW 技术支持部JS 物料部WL 人力资源部HR营销管理部YX 采购部CG 综合办ZH国际贸易部GM 生化产品部SH 董办DB研发部YF 战略发展部ZL举例:董办制定的第1份二级制度,编号为SX-DB-2-015.2.2 制度的版本标识制度的版本按V00、V01、V02……次序换版,并在制度的右上角标注(详见制度模版)。
5.2.3制度出现以下情况,为“变更制度”,应换版:a)制度内容有40%以上修改过;b)有重大或较多修改,制度审查者认为需要时;5.2.4制度附件表单升级、或制度非关键点修改且内容不超过40%,为“优化调整制度”,不换版。
5.2.5 制度模板见支撑记录《XX管理制度模板》5.3 制度会签、评审要点5.3.1 制度是否必要和可行,以及具备可操作性;5.3.2 是否符合公司相关制度、规定等,是否与公司其他制度、规定相冲突;5.3.3 是否符合内控要求和“GMP”相关规定;是否符合审批程序和权限;5.3.4 制度内容是否规范、科学、准确、恰当等。
5.4 制度讨论会签5.4.1 制度会签人员:适用部门负责人及其主管领导、质管部负责人、制度审查人员。
5.4.2 制度编制部门在OA上发起《制度讨论会签表》(OA上有两个模板:制度需各部门会签的会签表,及制度只需相关部门会签的会签表,依需要选择),详细填写“新增/变更/废止原因”和“新增/变更内容”,并按以下制度类型执行:a) 制度新增:上传制度,并简要说明。
b) 制度优化、调整:上传制度,用不同颜色标识出优化及调整条款。
c) 制度变更:列出变更前及变更后的对比说明,并旁注变更原因。
d) 制度作废:重点讲述作废原因(或以哪份制度代替)。
5.4.3 会签人员需认真细读制度内容,并将意见或建议详细填写在OA《制度讨论会签表》内;讨论会签需在2个工作日内完成。
5.4.4 长期驻外人员及出差人员通过电子邮件等形式会签意见。
2个工作日内无回复则视同认可该制度,在制度执行时不得有任何异议。
5.4.5 制度编制人收集整理各会签人提出的意见或建议,并与提出人沟通讨论,在讨论会签OA流程结束后2个工作日内对制度进行合理调整。
5.4.6 修改到位后,连同《制度讨论会签表》交至董办审查。
5.5 现场评审(适用于二级制度,视情况由审查部门与编制部门共同确定)5.5.1 范围:公司关键业务相关的制度、与员工权益和公司利益相关的制度,召开制度评审会,制度会签人员、制度审查人员、质管部负责人必须参加。
5.5.2 由制度编制部门负责人负责组织及主持制度评审会,形成现场评审会签意见。
5.5.3 评审现场各会签人员有序发言,对制度内容展开充分讨论,编制部门负责回复或讲解。
5.5.4 评审会纪律a) 所有与会人员无特殊情况(如出差、病假、会议相冲突等)一律不得请假;b) 请代理人参会的,代理人全权行使其被代理人职责,提出意见或建议一律视同有效;c) 未参会也未授权代理人参会的,一律按“缺席”处理,视同对制度内容认可或无异议。
5.5.5 无特殊情况缺席者,按公司的《会议管理制度》执行。
5.6 制度审查、修改5.6.1 制度会签/评审会现场达成一致的制度,编制部门需在会签/评审结束后1个工作日内及时将制度、《制度讨论会签表》和相关附件提交给董办做最终审查。
5.6.2 制度会签/评审会现场未达成一致的制度,编制部门需在会签/评审结束后1个工作日内将制度、《制度讨论会签表》及双方主要分歧点提交董办做最终审查。
董办无法判定时,提交董事长/总经理裁决。
5.6.3 编制部门根据审查/批示意见修改制度,并在2个工作日内(根据制度修改难易程度由编制部门与董办共同确认完成时限)再次提交董办进行制度审查,确认是否按要求修改到位。
5.6.4 审查通过,提交批准人审批。
审查未通过,需在1个工作日内修改到位。
5.7 制度批准5.7.1审批未通过:回退给制度编制部门,对制度方向性、职能等进行了大调整,则从本制度5.3开始重新确认,反之极少数条款的调整或细化职责,则从本制度5.6.3开始重新确认。
5.7.2 审批通过:直接批准,由董办在2个工作日内完成受控下发、OA更新。
5.8 制度培训5.8.1 制度编制部门主导制度的培训宣导工作,包括辅导、督促、检查、通报相关部门对制度的学习培训工作。
5.8.2 与本部门相关的制度受控下发5个工作日内,由部门负责人将制度相关条款有针对性地培训本部门相关人员,生产部在一个月内向一线员工宣导到位。
5.8.3 各部门的制度受控后,需利用最近的公司月度/周例会进行要点宣导说明。
5.9 制度执行、评价及改进5.9.1 各部门应通过指导、检查、激励等方法促进本部门制度在公司范围内的有效实施。
5.9.2 编制部门根据制度执行情况,对制度的执行符合性、执行效果进行定期评估、并修订改进,发起相关部门会签。
5.9.3 修订改进后的制度若为“变更制度”,提交批准人审批,若为“优化调整制度”审查后即可受控下发。
5.9.3 董办定期/不定期对二级制度执行情况进行检查/抽查,有权根据制度执行情况(是否适宜、是否有效、是否有效率),提醒、督促、跟进制度编制部门对不适用制度进行修订改进。
5.9.4 各部门负责人于每年5月份组织一次本部门制度的适用性、可操作性和有效性的评审,确定改善的需求,形成《××部门制度评审报告》并适时完成修订。
5.10 制度废止5.10.1 对原制度进行修订受控后,原制度废止。
5.10.2 对不能适应现实状况要求的制度进行废止,按如下流程进行:制度编制部门(制度责任部门)提出制度废止书面申请,董办审查后废止,重要制度的废止提交公司会议审定后,决定是否废止。
5.10.3 董办负责制度废止申请的存档,并及时从OA/公共盘上撤除。
5.11 受控制度台账及存档管理5.11.1 董办行政秘书负责在制度受控下发的两天内,将OA/公共盘中的制度及制度台账更新到位,确保OA/公共盘中的制度齐全、版本正确、查找便捷。
5.11.2 董办行政秘书负责将所有受控制度及《制度讨论会签表》原件分部门存档。
5.12 制度绩效考核5.12.1 各部门自管的二级制度的执行效果,及对相关部门二级制度的配合情况,作为部门绩效考核公共指标项(管理类指标),纳入各部门绩效目标责任书,分值配置由人资部与董办共同商讨确定。
6.0 关键控制点6.1 各部门负责人于每年5月份组织一次本部门制度的适用性、可操作性和有效性的评审,确定改善的需求,形成《××部门制度评审报告》并适时完成修订。
7.0 支撑制度7.1 《会议管理制度》7.2 《制度管理纲要》8.0 支撑记录8.1 《制度讨论会签表》(OA 中模板)8.2 《制度现场评审会签意见》(格式同《制度讨论会签表》)8.3 《××部门制度评审报告》8.4 《XX 管理制度模板》9.0 流程图支撑记录: ××部门制度评审报告部门评价时间评价结果序号制度名称 评价结果 改进安排/要求支撑记录: XX 管理制度模板 制度名称XX 管理制度 编号版本 编制审查 审核批准 生效日期状态 1.0 目的说明制定该流程/制度/指引的目的。
需编制内容:下发时填,受控或作废批准人填写说明评价的结论(如:可操作、有效性、需改进的内容等)对需改进的制度,明确改进责任者、时限和要求等。