宏业清单计价2015定额技巧培训
- 格式:pptx
- 大小:2.03 MB
- 文档页数:32
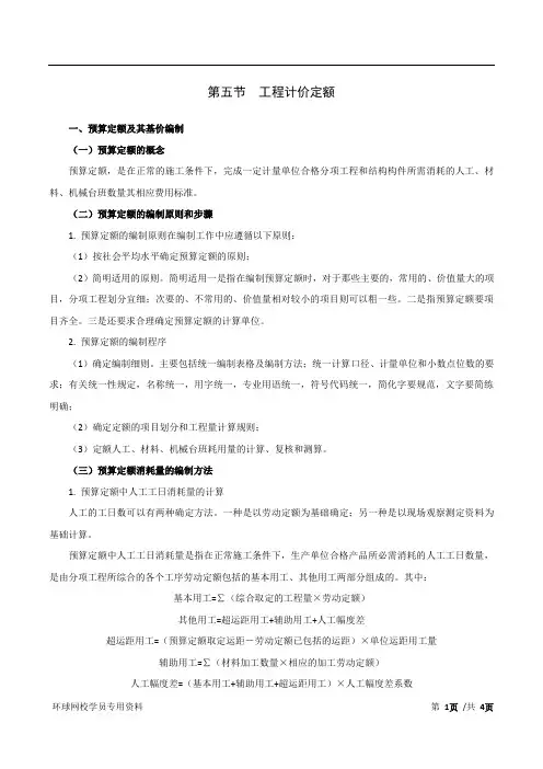
第五节工程计价定额一、预算定额及其基价编制(一)预算定额的概念预算定额,是在正常的施工条件下,完成一定计量单位合格分项工程和结构构件所需消耗的人工、材料、机械台班数量其相应费用标准。
(二)预算定额的编制原则和步骤1. 预算定额的编制原则在编制工作中应遵循以下原则:(1)按社会平均水平确定预算定额的原则;(2)简明适用的原则。
简明适用一是指在编制预算定额时,对于那些主要的,常用的、价值量大的项目,分项工程划分宜细;次要的、不常用的、价值量相对较小的项目则可以粗一些。
二是指预算定额要项目齐全。
三是还要求合理确定预算定额的计算单位。
2. 预算定额的编制程序(1)确定编制细则。
主要包括统一编制表格及编制方法;统一计算口径、计量单位和小数点位数的要求;有关统一性规定,名称统一,用字统一,专业用语统一,符号代码统一,简化字要规范,文字要简练明确;(2)确定定额的项目划分和工程量计算规则;(3)定额人工、材料、机械台班耗用量的计算、复核和测算。
(三)预算定额消耗量的编制方法1. 预算定额中人工工日消耗量的计算人工的工日数可以有两种确定方法。
一种是以劳动定额为基础确定;另一种是以现场观察测定资料为基础计算。
预算定额中人工工日消耗量是指在正常施工条件下,生产单位合格产品所必需消耗的人工工日数量,是由分项工程所综合的各个工序劳动定额包括的基本用工、其他用工两部分组成的。
其中:基本用工=∑(综合取定的工程量×劳动定额)其他用工=超运距用工+辅助用工+人工幅度差超运距用工=(预算定额取定运距-劳动定额已包括的运距)×单位运距用工量辅助用工=∑(材料加工数量×相应的加工劳动定额)人工幅度差=(基本用工+辅助用工+超运距用工)×人工幅度差系数注:* 辅助用工主要包括机械土方工程配合用工、材料加工(筛砂、洗石、淋化石膏),电焊点火用工等; * 人工幅度差主要包括各工种间的工序搭接及交叉作业相互配合或影响所发生的停歇用工;施工机械在单位工程之间转移及临时水电线路移动所造成的停工;质量检查和隐蔽工程验收工作的影响;班组操作地点转移用工;工序交接时对前一工序不可避免的修整用工;施工中不可避免的其他零星用工等。
软件常见问题解答1、清单定额地区人工费如何调整?答:①在[综合单价计算模板]界面模板内定义好地区人工费调整费率;②切换到[清单/计价表],选择定义模板计算并应用于计价表所有定额数据对象。
注意:地区人工费调整不能直接在[清单/计价表]中对定额进行整体系数换算处理,这样将对调整系数作为措施项目及规费取费基础。
2、做定额预结算时,工程造价让利如何处理?答:①单位工程[费用汇总表]中,在“工程造价”行后添加工程造价优惠行,计算公式则为原“工程造价”行“费用编号*费率”,再在“费率”列录入让利费率值自动计算出结果;②将添加的工程造价优惠行标记为工程造价行(利用标记当前行为工程造价行功能)。
3、定额预结算方式按实费用如何计算?答:在[费用汇总表]中已有的按实计算费用行下添加其费用子目,再编辑其费用名称、计算公式;若需打印出计算式,则需要再在最后“[打印]计算公式”列输入详细计算表达式。
4、派生费用计算有几种方式,分部派生费在定额计价方式与清单计价方式各如何应用?答:派生费用对不同数据对象计算分定措(在定额上计算派生费用)、项措(在清单项目上计算派生费用)及措1…(在段落结构上计算派生费用);定额计价方式下计算的派生费用直接汇总表“费用汇总表”相应数据中,清单计价方式下:定措、项措均直接汇入相应项目费用中,措1…一般是调用到措施项目清单中。
5、在[清单/计价表]中进行定额人工费换算处理与在[综合单价计算模板]设置费率处理的区别答:前者直接进入到定额人工费中,适用于定额上规定的系数换算处理;后者不汇入定额人工费中,适用于地区人工费调整,并不作为措施项目及规费的取费基础。
6、定额计价方式做预结算时,怎样整体调整分部工程量?答:在分部框架结构上执行右键环境菜单或工具栏按钮其它中的“工程量批量运算”功能,再在弹出对话框中录入调整系数即可。
7、怎样将Excel文档内容导入软件中?从Excel文档中导入数据内容时,提示工程量格式不对时,如何处理?答:①:a执行主菜单[文件]下的“从文档套用项目/定额”功能,b在弹出对话框中点选到“Excel文档”及点击右上角的打开文件按钮,c在下一对话框中通过路径找到需导入的Excel文档并打开,进入到XLS文件内容显示窗口,d选择对应的字段(软件中与XLS文件的对应关系)并确定,e进入到从文档套用定额窗口,进一步整理导入内容(只保留项目/定额内容)→选择项目/定额库→导入时使用字段值设置→点击导入工程计价表按钮②在上面e操作步骤中,必须删除所有非项目/定额行(直接按键盘上的Delete键),工程量列只能保留数字内容。
软件常见问题解答1、清单定额地区人工费如何调整?答:①在[综合单价计算模板]界面模板内定义好地区人工费调整费率;②切换到[清单/计价表],选择定义模板计算并应用于计价表所有定额数据对象。
注意:地区人工费调整不能直接在[清单/计价表]中对定额进行整体系数换算处理,这样将对调整系数作为措施项目及规费取费基础。
2、做定额预结算时,工程造价让利如何处理?答:①单位工程[费用汇总表]中,在“工程造价”行后添加工程造价优惠行,计算公式则为原“工程造价”行“费用编号*费率”,再在“费率”列录入让利费率值自动计算出结果;②将添加的工程造价优惠行标记为工程造价行(利用标记当前行为工程造价行功能)。
3、定额预结算方式按实费用如何计算?答:在[费用汇总表]中已有的按实计算费用行下添加其费用子目,再编辑其费用名称、计算公式;若需打印出计算式,则需要再在最后“[打印]计算公式”列输入详细计算表达式。
4、派生费用计算有几种方式,分部派生费在定额计价方式与清单计价方式各如何应用?答:派生费用对不同数据对象计算分定措(在定额上计算派生费用)、项措(在清单项目上计算派生费用)及措1…(在段落结构上计算派生费用);定额计价方式下计算的派生费用直接汇总表“费用汇总表”相应数据中,清单计价方式下:定措、项措均直接汇入相应项目费用中,措1…一般是调用到措施项目清单中。
5、在[清单/计价表]中进行定额人工费换算处理与在[综合单价计算模板]设置费率处理的区别答:前者直接进入到定额人工费中,适用于定额上规定的系数换算处理;后者不汇入定额人工费中,适用于地区人工费调整,并不作为措施项目及规费的取费基础。
6、定额计价方式做预结算时,怎样整体调整分部工程量?答:在分部框架结构上执行右键环境菜单或工具栏按钮其它中的“工程量批量运算”功能,再在弹出对话框中录入调整系数即可。
7、怎样将Excel文档内容导入软件中?从Excel文档中导入数据内容时,提示工程量格式不对时,如何处理?答:①:a执行主菜单[文件]下的“从文档套用项目/定额”功能,b在弹出对话框中点选到“Excel文档”及点击右上角的打开文件按钮,c在下一对话框中通过路径找到需导入的Excel文档并打开,进入到XLS文件内容显示窗口,d选择对应的字段(软件中与XLS文件的对应关系)并确定,e进入到从文档套用定额窗口,进一步整理导入内容(只保留项目/定额内容)→选择项目/定额库→导入时使用字段值设置→点击导入工程计价表按钮②在上面e操作步骤中,必须删除所有非项目/定额行(直接按键盘上的Delete键),工程量列只能保留数字内容。
软件常见问题解答1、清单定额地区人工费如何调整?答:①在[综合单价计算模板]界面模板内定义好地区人工费调整费率;②切换到[清单/计价表],选择定义模板计算并应用于计价表所有定额数据对象。
注意:地区人工费调整不能直接在[清单/计价表]中对定额进行整体系数换算处理,这样将对调整系数作为措施项目及规费取费基础。
2、做定额预结算时,工程造价让利如何处理?答:①单位工程[费用汇总表]中,在“工程造价”行后添加工程造价优惠行,计算公式则为原“工程造价”行“费用编号*费率”,再在“费率”列录入让利费率值自动计算出结果;②将添加的工程造价优惠行标记为工程造价行(利用标记当前行为工程造价行功能)。
3、定额预结算方式按实费用如何计算?答:在[费用汇总表]中已有的按实计算费用行下添加其费用子目,再编辑其费用名称、计算公式;若需打印出计算式,则需要再在最后“[打印]计算公式”列输入详细计算表达式。
4、派生费用计算有几种方式,分部派生费在定额计价方式与清单计价方式各如何应用?答:派生费用对不同数据对象计算分定措(在定额上计算派生费用)、项措(在清单项目上计算派生费用)及措1…(在段落结构上计算派生费用);定额计价方式下计算的派生费用直接汇总表“费用汇总表”相应数据中,清单计价方式下:定措、项措均直接汇入相应项目费用中,措1…一般是调用到措施项目清单中。
5、在[清单/计价表]中进行定额人工费换算处理与在[综合单价计算模板]设置费率处理的区别答:前者直接进入到定额人工费中,适用于定额上规定的系数换算处理;后者不汇入定额人工费中,适用于地区人工费调整,并不作为措施项目及规费的取费基础。
6、定额计价方式做预结算时,怎样整体调整分部工程量?答:在分部框架结构上执行右键环境菜单或工具栏按钮其它中的“工程量批量运算”功能,再在弹出对话框中录入调整系数即可。
7、怎样将Excel文档内容导入软件中?从Excel文档中导入数据内容时,提示工程量格式不对时,如何处理?答:①:a执行主菜单[文件]下的“从文档套用项目/定额”功能,b在弹出对话框中点选到“Excel文档”及点击右上角的打开文件按钮,c在下一对话框中通过路径找到需导入的Excel文档并打开,进入到XLS文件内容显示窗口,d选择对应的字段(软件中与XLS文件的对应关系)并确定,e进入到从文档套用定额窗口,进一步整理导入内容(只保留项目/定额内容)→选择项目/定额库→导入时使用字段值设置→点击导入工程计价表按钮②在上面e操作步骤中,必须删除所有非项目/定额行(直接按键盘上的Delete键),工程量列只能保留数字内容。
6月4日重点1.挖基坑土方:清单、定额都要放坡2.运距只考虑10公里以内的,超出的要市场询价3.水泥砂浆一般用细砂4.楼梯厚底300以外需套用:每增减10mm混凝土5.超过4米步腰带(圈梁),有时会充当门窗洞口的过梁6.基础模板一般套复合模板7.模板:高度3.9m以上有超高费的计算8.圈梁-压顶9.在分布分项里面人工空框内修改人工费,会更改措施费10.散水:定额、清单11.定额砖暗沟不明尺寸用量,一般套预制混凝土平板安装。
一定要套,需要修改相应材料用量12.高强钢筋为HRB400三级以上的钢筋13.机械连接主要用在梁处14.楼地面与其垫层清单、定额单位不同,注意换算15.墙面一般抹灰有25厚水泥砂浆厚度16.瓷砖,块料张贴有15厚砂浆17.保护层套找平层定额18.瓷砖,保温要算门窗侧壁,抹灰不算侧壁,乳胶漆算侧壁。
19.挤塑板、聚苯板一般25厚20.外保温效果更好,内保温易产生冷热桥。
21.普通抹灰3遍成活,高级抹灰5遍成活。
22.门窗工程(栏杆)一般做为专业工程暂估。
6月5日重点1.一般土建工程投标中有脚手架,在安装工程中或不出现脚手架。
2.水表按组计算,包括水表和阀门。
洗涤盆按组计算,包括软管、角阀、龙头。
淋浴器按组计算,包括阀门,管道,喷头。
3.阀门及水龙头等附件管道所占长度不扣。
4.管道安装包括管件安装、支架安装。
检查口不单独列项计算。
透气帽不单独计算。
都作为管件。
5.雨水斗在土建中要单独列项,在安装中不单独列项。
6.警示带是燃气管道才有。
7.管道除锈刷油需单独列项。
8.材料设备工程量最好自己算,表中数据不一定对,只能作为参考。
9.屋外第一口污水井一般距墙边3-5m,控制价可以3—5m计算,结算时以实际长度计算。
10.入室给水管有阀门,以阀门分内外,没有阀门以墙外1.5m处分内外。
11.地下水平管需挖土,竖向管不挖土。
12.挖沟深度超过1.5m,需考虑放坡、工作面。
13.消火栓一般安装高度1.1m。
软件常见问题解答1、清单定额地区人工费如何调整?答:①在[综合单价计算模板]界面模板定义好地区人工费调整费率;②切换到[清单/计价表],选择定义模板计算并应用于计价表所有定额数据对象。
注意:地区人工费调整不能直接在[清单/计价表]中对定额进行整体系数换算处理,这样将对调整系数作为措施项目及规费取费基础。
2、做定额预结算时,工程造价让利如何处理?答:①单位工程[费用汇总表]中,在“工程造价”行后添加工程造价优惠行,计算公式则为原“工程造价”行“费用编号*费率”,再在“费率”列录入让利费率值自动计算出结果;②将添加的工程造价优惠行标记为工程造价行(利用标记当前行为工程造价行功能)。
3、定额预结算方式按实费用如何计算?答:在[费用汇总表]中已有的按实计算费用行下添加其费用子目,再编辑其费用名称、计算公式;若需打印出计算式,则需要再在最后“[打印]计算公式”列输入详细计算表达式。
4、派生费用计算有几种方式,分部派生费在定额计价方式与清单计价方式各如何应用?答:派生费用对不同数据对象计算分定措(在定额上计算派生费用)、项措(在清单项目上计算派生费用)及措1…(在段落结构上计算派生费用);定额计价方式下计算的派生费用直接汇总表“费用汇总表”相应数据中,清单计价方式下:定措、项措均直接汇入相应项目费用中,措1…一般是调用到措施项目清单中。
5、在[清单/计价表]中进行定额人工费换算处理与在[综合单价计算模板]设置费率处理的区别答:前者直接进入到定额人工费中,适用于定额上规定的系数换算处理;后者不汇入定额人工费中,适用于地区人工费调整,并不作为措施项目及规费的取费基础。
6、定额计价方式做预结算时,怎样整体调整分部工程量?答:在分部框架结构上执行右键环境菜单或工具栏按钮其它中的“工程量批量运算”功能,再在弹出对话框中录入调整系数即可。
7、怎样将Excel文档容导入软件中?从Excel文档中导入数据容时,提示工程量格式不对时,如何处理?答:①:a执行主菜单[文件]下的“从文档套用项目/定额”功能,b在弹出对话框中点选到“Excel文档”及点击右上角的打开文件按钮,c在下一对话框过路径找到需导入的Excel 文档并打开,进入到XLS文件容显示窗口,d选择对应的字段(软件中与XLS文件的对应关系)并确定,e进入到从文档套用定额窗口,进一步整理导入容(只保留项目/定额容)→选择项目/定额库→导入时使用字段值设置→点击导入工程计价表按钮②在上面e操作步骤中,必须删除所有非项目/定额行(直接按键盘上的Delete键),工程量列只能保留数字容。