三证合一办理流程
- 格式:doc
- 大小:1.04 MB
- 文档页数:3
办理三证合一的流程一、准备资料。
咱得先把需要的东西都准备好。
营业执照正、副本那肯定是不能少的啦,这就像是你的身份证一样重要。
组织机构代码证正、副本也得带着,还有税务登记证的正、副本。
可别小瞧这些证件,少了哪个都不行呢。
另外,公司的公章那也是必备的,就像你出门要带钥匙一样。
这公章在很多手续办理的时候都得盖章,代表着公司的官方认可。
还有法定代表人的身份证复印件,一定要清晰哦,要是模模糊糊的,人家工作人员可能都不认呢。
二、前往工商部门。
东西都准备好了,那就可以去工商部门啦。
到了那儿,你就和工作人员说你要办理三证合一。
他们会给你一张申请表,这申请表就像是一份小试卷,你得认真填写。
把公司的基本信息,像名称、经营范围、注册资本这些都要准确无误地填上去。
要是填错了,那可就麻烦啦,可能得重新填。
填写的时候呀,就当是在写自己的小日记,一笔一划写清楚。
工作人员呢,他们也会在旁边指导你,要是有啥不懂的,就大胆地问,他们可不会笑话你的。
三、审核环节。
交了申请表之后,就进入审核环节啦。
这个时候呢,工商部门会对咱们提交的资料进行审核。
他们会很仔细地查看每一个证件,每一项信息。
这就像是老师检查作业一样严格。
如果发现有问题,他们会告诉你哪里有问题,让你修改。
你可别觉得不耐烦,人家这也是为了确保信息准确嘛。
比如说,要是你的营业执照上的经营范围和税务登记证上的有点出入,那可能就得调整一下啦。
这个过程可能需要一点时间,你就耐心等等,就当是在排队买你最爱吃的小吃一样。
四、领取新证。
要是审核通过了,那可就太好啦。
你就可以领取新的三证合一的营业执照啦。
这个新证可厉害啦,它把原来的三个证的功能都集合在一起了。
拿着这个新证,就感觉像是拿着一把万能钥匙一样。
不过在领取的时候也要注意检查一下,看看上面的信息有没有错误,比如说公司名称有没有错别字,法定代表人的名字对不对。
要是发现有问题,当场就和工作人员说,他们会及时处理的。
办理三证合一虽然有点繁琐,但只要咱们按照步骤来,认真准备资料,积极配合工作人员,肯定能顺利办好的。
1-1三证合一企业办理过程的操作详细流程(完整版)一.企业持法人卡在电子口岸系统中录入申报三证合一信息(1)企业拿着企业旧三证(组织机构代码正副本;税务登记证正副本;营业执照正副本)去企业所在地的工商联合办公现场填写一个表格之后盖公章(最好带着公章,现场填表盖章),就给换新证(营业执照)。
{企业三证相关部门收回}(2)新的执照企业拿到手,报关员就用法人卡进去那个网址预录企业相关信(如企业相关重要信息做了变更,请先去海关做变更,然后在进入网站预录,要确保工商与海关信息一致),网址:/rasuc二.企业到当地海关预录入中心审核制卡变更数据。
(1)带着新的营业执照复印件去海关核对信息是否一致,然后回到公司进入网站看看海关是否审核通过,通过之后再去一下相关部门审核(不用带公章)。
三.企业到地市级质监、工商、国税部门审核变更数据。
(1)拿着营业执照(最好拿正本,三市一区都在哪里审核,不需要带公章)去审批中心(高区一中对面,审批中心南门一楼办事大厅)将税务质监工商过机审核就可以了,有的部门会自动过机,随时用电子口岸进入网站看一下是否审核通过,如果审核通过在进行下一步去青岛换卡。
工商电话5897099-044 国税电话5897038四.企业到青岛制卡中心进行重新写卡,并进行外汇、外经贸、海关信息变更申报。
(1)营业执照副本原件,批准证书副本原件,海关注册登记证原件,企业所有电子口岸的法人卡与操作员卡,介绍信一份,可以找报关行或者货代代办,也可以自己直接寄到电子口岸中心办理。
五.企业当地地市级商务局、所属的外汇、海关部门审核变更数据。
(1)商务局需要带着营业执照复印件去过机(审批中心三楼商务局,原来大市批合同的窗口);(2)外汇需要带着营业执照正本或者附件加盖公章去过机,最好是拿着营业执照正本(人民银行一楼外汇管理局,另外需要提供电子口岸操作员卡卡号);(3)海关需要带着营业执照复印件电子操作员卡(海关东,二楼预录中心,找尹姐)其实最后一步主要是做相关部门过机动作。
公司三证合一注册流程2015年6月国务院办公厅关于加快推进“三证合一”登记制度改革的意见并颁发〔2015〕50号文件。
2015年底前在全国全面推行“一照一码”登记模式。
今天【公司宝】小编就和大家聊下公司注册三证合一的问题。
第一部分:公司三证合一注册的定义2015年10月1日起,“三证合一、一照一码”登记制度改革开始在全国推行。
国家工商总局、国家税务总局联合发出《关于做好“三证合一”有关工作衔接的通知》,要求各地建立健全信息共享机制,做好企业登记和税务管理衔接有关工作,确保“三证合一”工作衔接顺畅高效。
那么到底什么是三证合一、一照一码”登记制度,接下来就由【公司宝】小编跟大家说下:企业登记注册时原本需要分头在工商、质监、税务部门办理的营业执照、组织机构代码证和税务登记证,今后将只需在一个窗口办理并实现“三证合一”。
“一照一码”则是在此基础上更进一步,通过“一口受理、并联审批、信息共享、结果互认”,实现由一个部门核发加载统一社会信用代码的营业执照。
第二部分:公司三证合一注册登记制度的重要意义接下来【公司宝】小编说下公司三证合一注册登记制度的重要意义:全面推行“三证合一”登记制度改革,是贯彻党的十八大和十八届二中、三中、四中全会精神,落实国务院决策部署,深化商事登记制度改革的重要举措。
加快推进这一改革,可以进一步便利企业注册,持续推动形成大众创业、万众创新热潮。
这是维护交易安全、消除监管盲区的有效途径,是推进简政放权、建设服务型政府的必然选择,对于提高国家治理体系和治理能力现代化水平,使市场在资源配置中起决定性作用和更好发挥政府作用,具有十分重要的意义。
各地区、各部门要站在全局高度充分认识这一改革的重要意义,提高思想认识,加强协调配合,确保这一利国利民的改革举措顺利实施。
第三部分:公司三证合一注册流程在第三部分里【公司宝】小编主要跟大家说下“公司三证合一注册新公司流程”:☞办理企业名称核准第一步:咨询后领取并填写《名称(变更)预先核准申请书》、《授权委托意见》,同时准备相关材料;第二步:递交《名称(变更)预先核准申请书》、投资人身份证、备用名称若干及相关材料,等待名称核准结果;第三步:领取《企业名称预先核准通知书》。
餐饮个体户三证合一办理流程全省个体工商户设立登记,已办理“三证合一”的个体户的变更、注销登记。
未实行“三证合一”的个体户的变更、注销,按原登记机关变更、注销登记程序和时限,到原登记机关办理变更、注销登记。
1、提供资料营业执照、代码证、国税地税税务登记证正副本原件经办人身份证原件法人身份证原件及复印件申请表2、办理流程1先去政务大厅办理三证合一2去太原市地税办理地税登记,之后去所属分局大厅登记3去国税局大厅及所属地税分局大厅登记【注】登记前,如果属于一般纳税人的,应在国税登记前将开回的专用发票及开出的专用发票都进行认证,避免登记后因税号不同造成不能认证的麻烦。
4重新办理国税、地税三方协议5开票系统重新发行6重新刻发票专用章一、换发新版“营业执照”工商部门核发新营业执照后,纳税人将持有营业执照正本、副本各一份,建议申请多个副本,便于企业经营;二、重新刻制“发票专用章”公安部门发票专用章中要求刻入税务登记证号,号码升位后,纳税人要及时申请刻制印章。
另外,有些单位其他印章也可能涉及税号变化,如合同专用章,请务必及时更换;三、银行信息变更,重新签署“税银联网三方协议”银行系统开设银行账户时按规定要登记税务登记证号,号码升位后,要到开户银行申请终止“税银联网三方协议”,然后办理税号变更,再重新签署新的“税银联网三方协议”,否则将无法完成扣税操作。
纳税人如在多个银行开设多个银行账户,请分别办理。
切勿因此造成迟缴税款,被加收税务滞纳金;四、税务数字CA证书更换服务商CA数字证书是纳税人通过网络办税的重要组成部分,号码升位后,纳税人应到服务商服务窗口重新申办新的CA数字证书。
否则,将无法登陆纳税申报软件及网上办税服务厅;另外,开通网上认证的纳税人还要在服务商处重新注册网上认证信息;托收方式缴纳金税服务费的纳税人还要在服务商处变更托收信息。
五、税控设备变更发行税务部门这项工作很重要!号码升位后,纳税人开票系统要重新发行。
上海“三证合一”营业执照办理流程
最新信息:上海十月一日起全面推行“三证合一、一照一码”,原有的营业执照、代码证、税务登记证合并为营业执照。
那么三证合一后的营业执照办理流程是怎样的?由慧安中心为您整理提供:
第一步:企业名称预先核准
企业申请开业登记,需要先到上海工商部门办理名称预先核准登记。
名称预先核准仍然按照原程序办理。
第二步:企业提交申请材料
领取企业名称核准通知书后,编制公司章程,注册地址证明材料等向工商部门综合登记窗口提交登记申请材料,正式申请设立登记。
1、综合登记窗口收到“三证合一”登记申请材料,对提交材料齐全的,出具收到材料凭据。
2、工商、质监、国税、地税部门对提交材料不齐全或者不符合法定形式,不予核准通过的,将有关信息及需要补正的材料及时传送综合登记窗口,由综合登记窗口一次性告知申请人需要补正的全部材料。
补正后全部材料符合要求的,综合登记窗口出具收到材料凭据。
3、登记申请材料传送工商、质监、国税、地税部门办理审批和登记。
第三步:领取营业执照
综合登记窗口5个工作日内,向申请人颁发加载注册号、组织机构代码、税务登记证号的营业执照。
附:三证合一办理流程图:
文章来源:/article/neizi/1444714658.shtml。
成都三证合一办理流程一、青羊区核名资料:1、法人身份证复印件2、各股东身份复印件时间:4-5个工作日办营业执照资料:1、章程3、房权证(商业)4、租房合同6、法人、监事、董事、股东身份证(复印件)时间:4-5个工作日得到资料:营业执照正副本刻章:公章、财务章、法人章(套章)1、执照原件、复印件2、法人身份证原件、复印件3、空白纸加盖公章(刻发票章用)时间:执照成立之后15天申请(2-3个工作日取)二、金牛区核名资料:1、法人身份证复印件2、各股东身份复印件时间:5-7个工作日办营业执照资料:1、章程2、股东会议(合伙)/股东会决定书(独资)3、房权证(商业)5、租房合同6、公司登记备案申请书(窗口老师那里领取)7、法人身份证原件、监事、董事、股东身份证(复印件)时间:5-7个工作日得到资料:营业执照正副本刻章:公章、财务章、法人章(套章)1、执照原件、复印件2、法人身份证原件、复印件3、空白纸加盖公章(刻发票章用)时间:执照成立之后15天申请(2-3个工作日取)注意事项:要买设备发票的客户,在拿到章之后要去税务局录资料(需要法人、股东身份证原件)才能买三、成华区核名资料:1、法人身份证复印件2、各股东身份复印件3、核名通知书申请表(在窗口老师那里领取)4、法人、股东身份证原件(外地身份证不能办理)时间:5-7个工作日办营业执照资料:1、章程2、股东会议(合伙)/股东会决定书(独资)3、房权证(商业)4、承诺书(独资企业需要用)5、租房合同6、公司登记备案申请书(窗口老师那里领取)7、法人身份证原件,监事、董事、股东身份证(复印件)时间:5-7个工作日得到资料:营业执照正副本刻章:公章、财务章、法人章(套章)1、执照原件、复印件2、法人身份证原件、复印件3、空白纸加盖公章(刻发票章用)时间:执照成立之后15天申请(2-3个工作日取)注意事项:要买设备发票的客户,在拿到章之后要去税务局录资料(需要法人、股东身份证原件)才能买四、武侯区核名资料:1、法人、股东身份证原件2、法人、股东身份证复印件3、核名通知书申请表(在窗口老师那里领取)时间:3-5个工作日办营业执照资料:1、章程2、股东会议(合伙)/股东会决定书(独资)3、房权证(商业)4、承诺书(独资企业需要用)5、租房合同6、公司登记备案申请书(窗口老师那里领取)7、法人身份证原件、监事、董事、股东身份证(复印件)时间:5-7个工作日得到资料:营业执照正副本(个体:营业执照、税务登记证两证)刻章:公章、财务章、法人章(套章)1、执照原件、复印件2、法人身份证原件、复印件3、空白纸加盖公章(刻发票章用)时间:执照成立之后15天申请(2-3个工作日取)注意事项:1、个体只交法人2张寸照、公司登记备案申请书、产权证、租房合同2、个体刻章不用原件,也不用15天3、要买设备发票的客户,在拿到章之后要去税务局录资料(需要法人、股东身份证原件)才能买。
首先,无锡三证合一办理流程中,商友们需要准备以下资料:
(1)准备两张或两张以上的身份证原件,一个是法人,另外一个是监事,其他人为股东;
(2)准备十个以上名称(防止重名,所以要多想几个名字,同行之间同音也不可以哦);
(3)想好注册资金(最新的政策是不需要验资的,认缴就可以了,一般建议注册资金在100万到200万之间就可以了);
(4)准备好注册地址(在无锡打算自己租房的商友要租用商务用房,还要让房东把房产证复印件准备好给你,如果是商住两用房还要到房管局进行房产鉴证的,鉴证费是200元);
(5)想好经营范围,尽量想全一些,经营范围可以跨行业。
其次,无锡三证合一的营业执照注册流程为:
(1)核名;(2)制作工商注册材料(章程、股东会决议、三证合一表格等十几份资料);(3)签字;(4)等营业执照;(5)刻章;(6)税种认定;(7)安装开票设备;(8)记账报税。
深圳“三证合⼀”营业执照办理流程是怎样的去年⼗⽉⼀⽇起全⾯推⾏“三证合⼀、⼀照⼀码”,原有的营业执照、代码证、税务登记证合并为营业执照。
2018年10⽉1⽇⾄2018年12⽉31⽇为改⾰过渡期。
那么三证合⼀后的营业执照办理流程是怎样的?由店铺⼩编为您整理提供:企业名称预先核...想要了解更多关于深圳“三证合⼀”营业执照办理流程是怎样的的知识,跟着店铺⼩编⼀起看看吧。
去年⼗⽉⼀⽇起全⾯推⾏“三证合⼀、⼀照⼀码”,原有的营业执照、代码证、税务登记证合并为营业执照。
2018年10⽉1⽇⾄2018年12⽉31⽇为改⾰过渡期。
那么三证合⼀后的营业执照办理流程是怎样的?由店铺⼩编为您整理提供:⼀、企业名称预先核准:名称预先核准仍然按照原程序办理。
企业申请开业登记,需要先到深圳⼯商部门办理名称预先核准登记。
⼆、企业提交申请材料:领取企业名称核准通知书后,编制公司章程,注册地址证明所需的材料等向⼯商部门综合登记窗⼝提交登记申请材料,正式申请设⽴登记。
1、综合登记窗⼝收到“三证合⼀”登记申请材料,对提交材料齐全的,出具收到材料凭据。
2、⼯商、质监、国税、地税部门对提交材料不符合或不齐全法定形式,不予核准通过的,将有关信息及需要补正的材料传送综合登记窗⼝,⼀次性告知申请⼈需要补正的全部材料由综合登记窗⼝告知。
补正后的材料都符合要求的,综合登记窗⼝出具收到材料凭据。
3、登记申请材料传送⼯商、质监、国税、地税部门办理审批和登记。
三、领取营业执照:综合登记窗⼝五个⼯作⽇之内,则向申请⼈颁发加载注册号、组织机构代码、税务登记证号的营业执照。
以上就是⼩编为您整理的相关资料,通过上述内容我们对这些问题有了更进⼀步的了解。
如果您情况⽐较复杂,店铺也提供律师在线咨询服务,欢迎您前来进⾏法律咨询。
法人资格证三证合一办理流程详解下载温馨提示:该文档是我店铺精心编制而成,希望大家下载以后,能够帮助大家解决实际的问题。
文档下载后可定制随意修改,请根据实际需要进行相应的调整和使用,谢谢!并且,本店铺为大家提供各种各样类型的实用资料,如教育随笔、日记赏析、句子摘抄、古诗大全、经典美文、话题作文、工作总结、词语解析、文案摘录、其他资料等等,如想了解不同资料格式和写法,敬请关注!Download tips: This document is carefully compiled by theeditor.I hope that after you download them,they can help yousolve practical problems. The document can be customized andmodified after downloading,please adjust and use it according toactual needs, thank you!In addition, our shop provides you with various types ofpractical materials,such as educational essays, diaryappreciation,sentence excerpts,ancient poems,classic articles,topic composition,work summary,word parsing,copy excerpts,other materials and so on,want to know different data formats andwriting methods,please pay attention!法人资格证三证合一办理流程详解在当前的商事制度改革中,为了简化企业设立和运营的程序,我国推行了“三证合一”制度。
房产证三证合⼀流程怎么⾛购买房屋,是需要办理产权证的,这样才能证明⾃⼰是合法的所有权⼈。
有的⼈可能想要办理房产证三证,以达到⼀劳永逸,那么,房产证三证合⼀流程怎么⾛呢?今天,店铺⼩编整理了以下内容为您答疑解惑,希望对您有所帮助。
⽬前,我国暂⽆房产证三证合⼀,只能办理房产证两证。
房屋两证是什么?房屋两证指的是:《中华⼈民共和国国有⼟地使⽤证》和《中华⼈民共和国房屋所有权证》。
1、房屋所有权证:《房屋所有权证》是国家依法保护房屋所有权的合法凭证,是具有法律效⼒的证件,由⼈民政府房地产⾏政机关核发,其他任何部门和单位均⽆权制作或发放,所发放的权证⼀律⽆效。
建设部在《关于加强〈房屋所有权证〉发放管理⼯作的通知》中也规定房屋所有权⼈必须依法到房屋所在地的房地产⾏政主管机关申请登记领取房屋所有权证。
凭证管理房产;凭证出售、出租房屋;凭证申请房屋翻、改、扩建;凭证申请办理房屋继承、析产、分割、赠与、交换、调拨等产权转移⼿续;凭证办理抵押⼿续;凭证办理拆迁、安置、补偿⼿续。
管理部门在办理有关⼿续时凡涉及到房屋所有权证的归属,也均应以《房屋所有权证》作为确认证件,不得以其他证件替代。
2、⼟地所有权证:根据国家有关规定,截⽌2009年1⽉,我国颁发的⼟地证书主要有三种:1、集体⼟地所有权证。
县级⼈民政府对农民集体所有的⼟地进⾏登记造册,核发集体⼟地所有权证,确认所有权。
2、集体⼟地建设⽤地使⽤权证。
县级⼈民政府对集体所有的依法⽤于⾮农业建设的⼟地进⾏登记造册,核发集体⼟地建设⽤地使⽤权证,确认建设⽤地使⽤权。
3、国有⼟地使⽤权证。
县级以上⼈民政府对单位和个⼈依法使⽤的国有⼟地进⾏登记造册,核发国有⼟地使⽤权证,确认国有⼟地使⽤权。
如何办理房屋两证?1、申请⼈向“总服务台”办证预审⼈员提出房屋“两证”办理要求。
2、预审⼈员审核书⾯申请资料齐全后发号,申请⼈持号等候叫号受理。
3、“交易收件”柜台叫号受理,后通知缴费。
4、持缴费单到“收费”柜台开缴费单,并到交通银⾏缴费后回到此柜台开据缴费凭证。
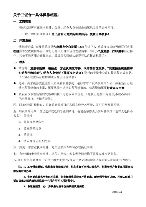
关于三证合一具体操作流程:一、工商变更带好三证所有正副本原件、公章、经办人身份证去归属地工商填表格即可。
(一般一周后可领新证)自己别忘记通知所有供应商,更新开票资料!二、开票系统领到新证后,在开票系统里作废所有空白发票(200份以下),然后直接找航天或百旺客服在线操作完成税控事宜。
别忘记打印上月和当月发票清单。
(除了作废发票、打印清单自己操作,其他事情客服会帮你完成,最后跟客服确认是否可以直接去税务了)三、税务◆带资料:发票领购簿、税控盘、营业执照复印件、未开的作废发票、“变更控系统注销和初始发行流转单”、经办人身份证(需要实名认证)到行政审批中心窗口按流程完成变更。
(不放心就把新证原件和法人身份证也带着)◆另外:要求税务变更完当天必须要领发票的,最好带着“发票领购单”去,如果当月已经领完发票份数的上限,还要现场申请增加发票份数的,如需增加还要带发票专用章◆最后应该带着新领的发票和国税三方协议回单位的。
(地税已免签三方协议,不放心再问一下地税窗口,各地有差异)四、回单位插好税控盘,再联系航天或百旺客服在线导入更新,即可正常开具发票。
五、刻发票专用章自己选择就近的专业刻章地,他们会帮你去公安局备案的(也有人选择不备案)带资料:1、营业执照复印件2、老发票专用章3、持章证4、法人身份证和人民币六、海关带营业执照原件、海关证书原件即可办理换证手续七、有外销的企业注意事项:退税、外管、备案者登记表均不需要办理变更业务。
八、开户行也需要办理三证合一相关手续的,最后还要交材料给市人民银行,具体问开户银行。
注:1、工商领完新证、税控盘备份处理好后,税务事宜可当天办理完毕,刻章和开户行事宜根据自己情况随时可办理。
2、官网要求验完所有已开发票,但实际操作并没有严格要求,新老税号都可以验,月底认证时只要自己在认证系统里新注册一个用户即可(用新税号)。
3、各地有差异,办一步联系对应单位热线确认更保险。
2016-5-4。
三证合一网上办理流程三证合一的三证指的是工商营业执照、组织机构代码证和税务登记证。
对很多纳税人来说,“多证合一·一照一码”(分别由工商行政管理部门核发的工商营业执照、组织机构代码管理部门核发的组织机构代码证、税务部门核发的税务登记证,改为一次申请、合并核发一个营业执照的登记制度。
)的流程存在很多疑问,或者无从下手。
带大家了解三证合的办理流程:第一步:准备两个U盾,也就是数字证书(主要是签名时要用到两个)证书一(即U盾):深圳市组织机构数字证书,一般是工商部门、税务部门进行发放,我司的应该是在龙华行政服务大厅办理的,也有银行发放的;证书二(即U盾):个人证书,这个在各个街道上均有办理地点;(建议个人证书用法人的,因为我发现有变更项目时一定要法人签名才行的)大家可登录各服务网点进行查询;实际上就是各街道“创业印章”网点,费用为50元/个,代理人或法人带身份证和身份证复印件一份即可办理,建议最好是法人去办理。
第二步:证书安装第三步:安装PDF档阅读器用360软件管家的软件大全中输入Adobe Reader,找到Adobe Reader XI PDF阅读器下载并且安装,有很多人说在公司电脑上下载PDF档后签不了名,其实是因为没有安装正确的PDF阅读器或阅读器的版本过低所致。
第四步:进入深圳市市场和质量监督管理委员会网站进行自助申报请先进入:进入商事登记注册页面在首页找到办事指南,在办事指南找到商事登记,在商事登记处点击商事登记注册,商事登记进入后要先数字证书用户登录,输入登录密码。
前提是要先安装数字证书驱动,并打开数字证书,用公司的或个人的数字证书登录都可以,只是后面签名的时候要用到两个。
登录时如果出现右边的输入密码页面,即表示数字证书是正确安装的,从变更登记页面进去第五步:变更内容填写如果只是换证,只要勾选一照一码换照即可,如果需要变更内容,即必须在章程修正案里面输入相应的变更内容,。
幼儿园家长会议三证合一申报流程近年来,全国各地幼儿园均已逐步开始实行幼儿园家长会议三证合一制度。
这个制度旨在实现对幼儿园家长会的规范管理。
然而,很多家长对于申办该证并不是很了解,本文将就幼儿园家长会议三证合一申报流程作出详细的解答。
一、幼儿园家长会议三证合一的概述1. 三证合一指的是:幼儿园家长会议会员证;幼儿园家长会议章程;幼儿园家长会议受理登记证明。
2. 申请条件:申请幼儿园家长会议三证合一需要满足以下条件:(1)幼儿园家长会已经成立并且注册登记;(2)家长会会员人数不少于15人;(3)家长会会员人数比例不少于幼儿园学生总人数的三分之一。
二、申报流程1. 填写申请表首先,家长会申请三证合一需要先将填写申请表,此表格可在当地的幼儿园管理中心或其他相关部门办理,也可以在网上下载,填写申请表时要提供家长会的基本情况如家长会名称、会员等级、会员数目、会费缴纳情况等等,应当真实填写。
2. 提交申请材料申请人在填写好申请表之后,需要将相关的扫描件提交给相关申报部门,这里需要注意申请人需要准备五个文件:(1)幼儿园家长会议的证明;(2)幼儿园家长会议的章程;(3)幼儿园家长会议的会员录;(4)家长/监护人身份证明;(5)幼儿园的办学许可证或批准文书。
另外,申请人需要将以上文件经过公证或者未经公证的原件进行核对,如无误可将申请材料以预约时间的方式提交代办处,并且缴费。
3. 等待审核结果幼儿园家长会议三证合一申请提交代办处之后,申请人需要耐心等待审核,审核结果通常会在10个工作日内出来,待审核通过之后,幼儿园家长会议三证合一证明文件将会寄送至您的单位或住所,证书到手后,请仔细核对无误,如有不符之处须第一时间与申请部门联系予以解决。
三、申请需要的注意事项1. 办理时间幼儿园家长会议三证合一的申办时间,以及相关审核时间,因地区而异,一般在当地幼儿园管理部门咨询或相关网站查询即可。
2. 费用幼儿园家长会议三证合一的申报需要缴纳一定的费用,相关费用因地制宜,申请人需要咨询当地有关部门或相关网站了解具体收费标准,确保证明办理费用的准确性。
三证合一办事流程相关文件及政策背景:“三证合一、一照一码”登记制度改革是根据《国务院关于批转发展改革委等部门法人和其他组织统一社会信用代码制度建设总体方案的通知》(国发[2015]33号)《国务院办公厅关于加快推进“三证合一”登记制度改革的意见》(国办发[2015]50号)工商总局、中央编办、国家发展改革委、税务总局、质监总局、国务院法制办《关于贯彻落实<国务院办公厅关于加快推进“三证合一”登记制度改革的意见>的通知》(工商企注字[2015]121号)“三证合一、一照一码”登记制度改革过渡期2015年10月1日至2017年12月底为过渡期,原营业执照、组织机构代码证、税务登记证仍可继续使用。
在办理企业类市场主体变更登记时,换发“一照一码”执照,原营业执照、组织机构代码证、税务登记证由企业登记机关收缴、存档。
从2018年1月1日起,一律改为使用加载统一社会信用代码的营业执照,原发证照不再有效。
推行范围:只针对新设立企业、农民专业合作社(以下统称“企业”)。
个体工商户及其他类型纳税人不纳入这次改革,相关登记、管理制度仍按原规定执行。
流程介绍:工商局-国税局-地税局-银行-刻章-其他具体流程:本流程只针对存量户变更一、工商换发“统一社会信用代码营业执照”第一步:准备资料必备资料:公章、股东决议、公司章程修正案、法人、股东、经办人身份证原件及复印件、营业执照正副本原件及复印件,国、地税税务登记证原件及复印件、组织机构代码证原件及复印件,公司登记(备案)申请书和委托书。
根据变更内容需提供的相关资料:租房协议原件及复印件、产权证明原件及复印件、股权转让协议原件及复印件等。
第二步:到所属工商局大厅或政务大厅办理即可温馨提示:1、公司登记(备案)申请书和委托书可以从服务助手下载也可以到工商局领取填写。
2、原营业执照、组织机构代码证、税务登记证企业工商局在换发新证前,要收缴,企业最好留复印件备查。
(以上资料是由高新区工商局变更三证合一后整理得来,其他区工商局企业请以所属区工商局业务为主)二、国税局(请先咨询所属税务机关是否同意变更为“三证合一”)第一步:准备资料(企业端)1、必备资料:公章、股东决议、公司章程修正案、统一社会信用代码营业执照原件及复印件、法人、股东、经办人身份证原件及复印件、金税盘。
法人资格证三证合一办理流程详解下载温馨提示:该文档是我店铺精心编制而成,希望大家下载以后,能够帮助大家解决实际的问题。
文档下载后可定制随意修改,请根据实际需要进行相应的调整和使用,谢谢!并且,本店铺为大家提供各种各样类型的实用资料,如教育随笔、日记赏析、句子摘抄、古诗大全、经典美文、话题作文、工作总结、词语解析、文案摘录、其他资料等等,如想了解不同资料格式和写法,敬请关注!Download tips: This document is carefully compiled by theeditor.I hope that after you download them,they can help yousolve practical problems. The document can be customized andmodified after downloading,please adjust and use it according toactual needs, thank you!In addition, our shop provides you with various types ofpractical materials,such as educational essays, diaryappreciation,sentence excerpts,ancient poems,classic articles,topic composition,work summary,word parsing,copy excerpts,other materials and so on,want to know different data formats andwriting methods,please pay attention!法人资格证三证合一办理流程详解在当前的商业环境中,为了简化企业设立和运营的手续,我国实行了“三证合一”制度,即将工商营业执照、组织机构代码证和税务登记证合并为一张统一的社会信用代码证书。
“三证合一”后需要跑以下工作
一、工商部门
1、先去广州红盾网预约拿号,下载三证合一表格(“一照一码”信息登记表、税务登记事项表、增减补换发证照申请书)填写(注意:表格需要法人签字,一定要法人本人签,工商局会验法人签名)。
到预约日期带上营业执照、组织机构代码证、税务登记证正副本原件、经办人身份证去工商局办理,旧证件会收上去,最好提前复印几张复印件留存备用,办理时间5个工作日之后,不要提前去拿新的营业执照,他不会给你。
PS:如果你是去的政务中心办理工商变更,办理的时候可以问一下组织机构代码证CA是在哪里进行变更
二、航天信息(我是航天的金税盘)拿到新营业执照之后去办理(电话:89312788)
1.办理之前三证合一之前一定要清完卡,办理之前当月有开发票,要把数据先导入申报系统,(就平时报税你是怎么做的就怎么做),有空白发票要提前登记好空白发票详细情况,带上发票领购簿,新照原件,复印件,金税盘、主机,公章(你也可以不带主机自己升级系统),办理完之后航天会给你一张黄色的纸,你要核对好上面的税号,公司名,空白发票信息,有错立刻叫他更改(我就是空白发票那里出了错)。
3-5个工作日带上黄色纸、新照去领盘(有的人说要带新发票章,我没要新发票章),航天那里可以代刻新发票章(仅指车陂那里的其他的不知道)木的是60,胶质是80,牛角的是100,空白发票航天会做退票处理,拿到新盘后去税局重新输入发票。
三、税务
1、国税新照到手后5-10个工作日自动更新新税号,上1号或2号窗查看,要是10个工作日没有更新,那就带上新照原件,复印件,公章去税局前台变更。
2、地税带上新照、变更通知书原件、复印件,公章去前台变更。
3、税友国税申报系统国税更新了他会自动更新提示升级,无需上门(税友电话4007112366)。
4、国税CA在税局信息已经变更后登录,无需变更。
5、PS:地税CA我没有所以不清楚
四、海关等(仅限电子口岸在珠江新城办理的同仁)
1、海关:珠江新城政务中心4楼,带上法人卡,海关证原件复印件,身份证,取号进
行变更,海关右边窗口(忘记是去什么号了,可以去前台问问)
2、对外贸易经营者备案变更:珠江新城中心4楼,
办好后即可拿到新对外贸易经营者备案变更登记表。
即可去对面办理电子口岸变更。
3、电子口岸法人卡变更:珠江新城政务中心4楼,
办理完成之后他会收回法人卡,给你一张纸条,5个工作日后去外汇局,珠江新城4楼商务局,海关依次审批,最后去珠江新城4楼电子口岸拿回卡。
4、自理报检企业登记备案说明书:我的只是三证合一未变更其他
无需变更,如要变更办理流程如下
五、银行信息
1带上新照、变更通知书原件、复印件,公章,法人身份证原件复印件,经办人身份证原件复印件去银行前台变更。
以上就是我三证合一的步骤,仅供大家参考,有不一样的地方大家见谅(办理三证合一公章最好随身携带)。