物流公司营销人员绩效考核方案.doc
- 格式:doc
- 大小:48.50 KB
- 文档页数:4
运销公司绩效考核规程运销公司绩效考核规程一、前言随着市场竞争的日益激烈,运销公司越来越关注企业绩效管理。
在绩效管理中,绩效考核是重要的环节之一,科学、合理的绩效考核规程能够有效地激励员工的积极性和潜能,提高企业的生产效率与竞争实力。
因此,制定一套规范的运销公司绩效考核规程,不仅有助于提高员工满意度,还能为企业带来可观的经济效益。
二、目的本文档主要目的在于制定一套运销公司绩效考核规程,确定绩效考核的依据、考核标准和考核流程,建立科学、公平、公正且灵活的绩效考核制度。
三、绩效考核依据1.各岗位职责:考核应根据每个员工的工作岗位和职责进行,既要考核员工的工作成果,也要考核在工作中所发挥的作用,按照不同岗位所对应的职责实施考核。
2.团队协作:考核应重视团队协作精神,以及员工在团队协作中的表现,促进团队间的交流与沟通。
3.学习进步:员工通过学习获得的岗位能力和技能,成长与进步情况,以及员工的自我发展潜力。
4.出勤率:员工的出勤率是绩效考核依据之一,员工必须保证健康状态和日常出勤率,缺勤情况需要通过请假等方式事先请示。
四、绩效考核标准1.业绩指标:考核业绩指标是绩效考核的主要依据,运销公司应制定合理的业绩指标,根据业务情况科学合理划分业绩区间,并设立相应的奖惩措施。
2.工作水平:绩效考核应关注员工的工作水平,根据其工作能力及所处岗位等级,评定员工在工作中的表现及发挥作用。
企业应重视根据不同岗位确定的工作水平要求对员工进行评估。
3.团队协作:除了评估员工个人表现外,还需要对团队协作情况进行评估,考核标准包括团队合作氛围、合作交流频率和合作结果等。
4.学习进步:考核应重视员工的学习进步情况,以及员工的自我发展潜力,评估员工是否具备进一步发展的潜力和意愿。
5.出勤率:根据员工的出勤率设定奖励和惩罚制度。
缺勤情况较多的员工,应予以出勤率绩效考核降低、奖金降低等处罚。
五、绩效考核流程1.考核周期本着持续改进和完善本公司的考核机制,通常每年进行一次绩效考核。
物流人员绩效考核与激励策划方案在物流行业中,高效的绩效考核和激励方案是提高员工工作动力和工作质量的关键。
本文旨在探讨物流人员绩效考核与激励策划方案,并提供相关建议。
一、绩效考核方案1. 设定明确的指标体系绩效指标应与物流人员的实际工作任务密切相关。
建议主要包括交付及时性、货物完好率、库存控制、问题解决能力、客户满意度等。
为了确保指标的客观性和可衡量性,可以对每个指标进行细分,并结合实际数据进行权重分配。
2. 定期评估和反馈绩效考核应定期进行,可以根据季度或年度进行评估。
评估结果应以客观数据为依据,例如交货准时率、客户投诉率等。
公司可以为每位物流人员制定个人目标,并通过定期反馈,帮助他们了解自己的优势和改进的空间。
3. 引入360度评估除了直接上级的评估,还可以引入同事、下属和客户的评估。
这种多角度的评估可以更全面地了解物流人员的工作表现和他们在团队中的贡献。
4. 建立奖惩机制为了激励优秀员工,可以设立奖励制度,例如绩效奖金、晋升机会或其他福利待遇。
同时,对于绩效较差的员工,也应建立相应的惩罚机制,例如减少奖金或降级处理。
这样可以推动员工在工作中保持高度的积极性和主动性。
二、激励策划方案1. 薪酬激励制度薪酬激励是常见的激励手段。
可以根据绩效考核结果,给予相应的加薪或奖金。
此外,还可以设置特定的绩效激励岗位,给予更高的基本工资或额外津贴。
2. 职业发展机会提供职业发展机会,例如培训计划、参与重要项目或跨部门合作。
这些机会可以帮助员工提升自己的能力和素质,并为他们的职业发展铺平道路。
3. 提供良好的工作环境和福利待遇为员工创造良好的工作环境和福利待遇,例如舒适的办公条件、员工休息区、福利活动和医疗保险等。
这些可以增强员工的工作满意度和对公司的归属感。
4. 建立表彰机制设置表彰机制,公开表彰绩效突出的员工。
可以通过内部通知、员工大会或公司网站等途径宣传他们的成绩和优点,以激励其他员工努力追赶。
5. 促进团队合作建立鼓励团队合作的氛围,并设立团队目标,鼓励物流人员之间相互合作和支持。
快递物流绩效考核方案一、背景介绍快递物流行业是一个竞争激烈的行业,快速准确的物流配送是企业能否在市场中立足的关键。
为了提高快递物流行业的运营效率和服务质量,制定一套合理的绩效考核方案至关重要。
本文将介绍一种快递物流绩效考核方案,旨在促进物流企业提高绩效和服务水平。
二、方案目标1. 提高配送效率:通过考核指标和激励机制,减少配送时间,提高快件派送效率。
2. 保证服务质量:根据客户反馈和物流质量指标,确保快件在运输过程中的安全和完整性。
3. 提升运营效益:通过对物流过程的考核,减少资源浪费和成本,降低物流企业的经营风险。
三、考核指标1. 时效性考核:根据快件的寄达时间,以区域划分标准,制定不同的时效要求。
2. 完整性考核:根据快件的完整程度,衡量配送过程中的物流质量。
3. 准确性考核:根据快件的准确配送情况,评估配送员的准确率和错误率。
4. 服务态度考核:通过客户满意度调查和客户投诉量,评估配送员的服务态度和专业素质。
四、考核流程1. 数据收集:根据配送系统和客户反馈,收集快递物流过程的关键数据。
2. 数据分析:利用数据分析工具,对收集到的数据进行分析,提取出关键指标和考核结果。
3. 绩效评估:根据考核指标,对物流配送员和快递公司进行绩效评估和排名。
4. 激励机制:根据绩效评估结果,给予绩效优秀者奖励,并设立绩效提升计划,培养中低绩效者的能力。
5. 反馈与改进:将绩效评估结果与物流配送员和快递公司进行反馈,并根据评估结果和问题反馈,改进物流运作和服务质量。
五、激励机制1. 奖励制度:对绩效优秀者可以给予奖金、荣誉证书或晋升机会等奖励措施,以激励员工的工作积极性。
2. 培训计划:对中低绩效者进行培训,提升员工的专业技能和业务水平。
3. 发展机会:提供晋升和职业发展机会,鼓励员工通过学习和提升自身能力来获得更好的发展空间。
六、落实与监控1. 落实责任:明确每个岗位和个人的职责和考核指标,并建立相应的责任追究机制。
绩效考核管理制度一目的二适应范围三工资的组成四考核原则五考核周期与考核责任人六考核办法七考核结果应用九附则生效日期日起制定部门人力资源部审核人人力资源部经理:批准人公司总经理:一目的为达成公司经营目标,提升公司业绩,充分调动员工积极性,提高工作效率,激发员工个人潜力,促进公司、员工共同发展,特制定本绩效考核管理制度。
二适应范围本绩效考核管理制度适用所有转正员工。
实习生的绩效考核由所在部门的部门经理执行,并将最终的结果上交到人力资源部。
三工资的组成平时工资:(方案一)、月工资总额 = 基本工资 + 绩效工资 绩效系数 + 工龄工资年终奖金:年终奖金 = 年终奖金基数 岗位系数 绩效系数(员工以月绩效系数平均值为准,主管以上员工以年度考核系数为准)〈注:1、员工的加班工资核算基数为基本工资,再乘以相关加班系数与天数;2、年终奖金只适用正式员工〉四考核原则1、公开原则:考核指标的制订与调整,均需由被考核者与考核者共同参与协商完成,员工有知晓自己的详细考核结果的权利。
2、客观原则:要做到“用事实说话”,对被考核者的任何评价都应有明确的评价标准与客观事实依据,考核要客观地反映实际情况,坚决避免印象偏差、亲近性、以偏概全等现象带来的误差。
3、反馈原则:考核结果要及时反馈给被考核者本人,肯定成绩,指出不足,并提出今后努力改进的方向。
4、申诉原则:被考核者认为有失公正的地方,可以要求考核者进行必要的解释并可向人力资源部提出申诉。
5、激励原则:各级主管要切实做到激励先进、鞭策落后和使优者多得,差者少得或不得,与员工薪酬、晋升、晋薪挂钩。
五考核周期与考核责任人1、考核周期:1)、月度考核:与员工的月绩效工资、岗位调整挂钩;2)、年度考核:与部门主管(含)以上员年终奖金挂钩,与员工的晋升、晋薪挂钩。
2、考核责任人与交考核表时间如下表:考评责任人考核对象交考核表时间备注各部门责任人(经理/主管)部门主管以下员工每月3号之前交上月的考核表于人力资源部1、部门只有经理或主管的,经理或主管为部门责任人,部门既有经理又有主管的,主管为第一责任人,经理为第二责任人,部门经理有权在主管的考核分数上奖罚分;2、部门有经理也有主管的,部门主管的考核以经理和总经理的考核各占60%和40%的权重。
物流公司员工绩效考核方案物流公司员工绩效考核方案范文(精选5篇)为了保障事情或工作顺利、圆满进行,我们需要提前开始方案制定工作,方案是计划中内容最为复杂的一种。
那么我们该怎么去写方案呢?以下是小编精心整理的物流公司员工绩效考核方案范文(精选5篇),欢迎大家借鉴与参考,希望对大家有所帮助。
物流公司员工绩效考核方案1第一条目的根据国家有关法律法规规定及相关政策,结合公司的实际情况,制定本制度。
第二条适用范围本制度适用于公司所有员工。
第三条责任与权限1、对在公司经营工作中做出特殊贡献的员工给予荣誉称号鼓励和物质奖励;对违犯公司管理制度、劳动纪律及在生产、经营工作中给公司造成损失和侵害公司利益的员工给予行政处分和经济处罚。
2、此制度的解释权归公司。
第四条奖励对有下列表现之一的员工应当给予荣誉称号鼓励和奖金奖励。
1、在完成生产、经营和工作任务,提高服务质量,拓展业务市场,改进企业经营管理,提高经济效益等方面,有特殊贡献的或发明创造取得显著成绩的。
2 、提出合理化建议或通过改革,合理利用自己丰富的社会资源提高工作效率、节约公司资财等方面取得明显经济效益的。
3、保护公司财产,防止或挽救事故,使公司免受重大损失的。
4、为维护公司正常的运作秩序和治安环境,勇于向破坏行为做斗争,有显著功绩的。
5、因其它特殊贡献应当给予奖励的。
6、对有特殊贡献的公司(部门)也可以采用集体奖励的办法。
例如采用集体记功的形式予以奖励。
7、有特殊贡献的也可在给奖金的同时辅之以晋级奖励。
8、奖励人员由所在部门申报书面材料,对可以直接计算出经济效益的,给予荣誉称号和奖金,提奖额应与创造的效益额挂钩,各部门申报的材料交行政办公室(人力资源部)核准,并提出意见,报总经理批准。
9、对年终评选出的先进个人和集体,根据当年的具体经营情况予以物质和精神奖励。
第五条处罚对有违纪行为的员工坚持教育和处罚相结合的原则,根据情节给予批评教育,经教育不改的给予行政处分和经济处罚直至辞退。
快递公司绩效考核制度编制:XX部日期:202X年X月X日目录绩效考核办法 (5)第一章总则 (5)1.1目的 (5)1.2用途 (5)1.3原则绩效管理应遵循以下原则: (6)1.4适用人员 (6)1.5考核期 (6)第二章绩效考核内容 (7)2.1考核内容 (7)第三章:绩效考核的实施流程 (8)3.1考核实施流程 (8)3.2考核结果的使用 (9)第四章:绩效考核申诉 (10)4.1绩效考核申诉 (10)附则 (10)附件一业务员月度绩效考核表 (11)附件二业务员日考核统计表 (12)快递员薪酬绩效考核办法 (13)一、快递员的薪酬构成 (13)(1)薪酬结构模式:计提工资+福利 (13)(2)计提工资 (13)(3)福利 (15)二、绩效考核指标体系 (16)快递员绩效考核指标体系表 (16)物流部绩效考核管理办法 (18)一、绩效考核目的 (18)二、考核围 (18)三、考核方式 (18)四、考核时间 (18)五、考核内容 (19)六、考核要求 (19)七、考核结果运用 (19)物流部月度绩效考核表 (20)物流公司营销人员绩效考核案 (22)一、考核目的 (22)二、考核原则 (22)三、考核标准 (22)四、考核内容与指标 (23)销售人员绩效考核表 (24)五、考核办法 (26)六、考核程序 (27)七、考核结果 (27)八、总结和体会 (28)物流中心员工考核细则 (29)2.考核目的 (29)3.考核对象 (29)4.考核期: (30)5.绩效考核奖金额度0---500/元 (30)6绩效考核指标与权重 (30)7.绩效考核得分计算 (31)8.绩效考核结果计算 (32)9.绩效考核奖金计算 (32)10.绩效考核奖金计算原则: (33)11.实施及解释权限 (33)绩效考核办法第一章总则1.1目的本制度的目的为:-实现奖惩有据,建立相对客观,回报公平的评价体系;-通过持续沟通,不断改善员工工作表现,优化组织整体绩效,达到公司战略目标;-发展员工核心胜任能力,提升员工满意度和工作成就感,营造“共创价值”的企业文化;-通过不断反馈和持续改进,健全组织自我完善的部机制。
物流公司绩效考核方案
物流公司绩效考核
方案
物流公司量化绩效考核方案
总则
一、根据物流公司发展规划以及公司管理需要,进行绩效改革。
二、实施原则,遵循公正公开公平原则
三、始终坚持选人用人留人机制,把有用人才放到适合岗位,发挥最大价值。
四、绩效考核根据业务进展和公司发展实际量化进行并不断革新。
五、根据实际业务和人员分配进行量化考核
六、每月由考核小组确定当月考核结果且确定次月具体考核标准
具体标准
第一类:现场管理
考核标准一:
调配社会车辆进行拉运,拉运事宜包括承揽自有业务和外部业务。
考核级别:现场派车主管岗
考核级别:现场结算、加油、统计
考核级别:现场开票、驻站、矿、场、
考核标准二:现场
管理公司自有车辆,协调道路,站台、服务区等相关事项。
考核级别:车队长
核级别:现场结算、加油、加气、统计
第二类公司后方管理
级别:后勤服务车检、保险、档案
级别:GPS调度、服务
级别:财务管理:会计
财务管理:出纳。
物流公司营销人员绩效考核方案一、考核目的营销人员绩效评估的主要目的是通过对物流营销部门整体的全面性、综合性评估,判断其工作是否称职、管理是否到位、营销是否有效率和效果、让营销部门更清楚地理解自己在企业整个组织体系中的相对地位,为物流营销的未来发展指明正确的控制盒管理方向,并以此为企业高层管理营销部门的依据。
1、员工学习信息系统,员工获得足够信息;2、员工能力管理,员工能力的提高,激发员工的主观能动性和创造力;3、调动员工参与积极性,激励和权力指标。
二、考核原则1.业绩考核(定量)+行为考核(定性)。
2.定量做到严格以公司收入业绩为标准,定性做到公平客观。
3.考核结果与员工收入挂钩。
三、考核标准1.销售人员业绩考核标准为德邦物流公司当月的营业收入指标和目标,本公司将会每季度调整一次。
2.销售人员行为考核标准。
(1)执行遵守公司各项工作制度、考勤制度、保密制度和其他公司规定的行为表现。
(2)履行本部门工作的行为表现。
(3)完成工作任务的行为表现。
(4)遵守国家法律法规、社会公德的行为表现。
其中:当月行为表现合格者为0.6分以上,行为表现良好者为0.8分以上,行为表现优秀者为满分1分。
如当月能有少数突出表现者,突出表现者可以最高加到1.2分。
如当月有触犯国家法律法规、严重违反公司规定、发生工作事故、发生工作严重失误者,行为考核分数一律为0分。
四、考核内容与指标销售人员绩效考核表如下表所示。
销售人员绩效考核表五、考核方法1.员工考核时间:每个月的第一个工作日。
2.员工考核结果公布时间:下一月的第一个工作日。
3.员工考核挂钩收入的额度:月工资的20%;业绩考核额度占15%;行为考核额度占5%。
4.员工考核挂钩收入的计算公式为:z=YB CXA ⨯+⨯ 公式中具体指标含义如下表所示。
公式中具体指标含义5.员工考核挂钩收入的浮动限度:为当月工资的80~140%。
6.员工挂钩收入的发放:每月员工考核挂钩收入的额度暂不发放,每季度发放三个月的员工考核挂钩收入的实际所得。
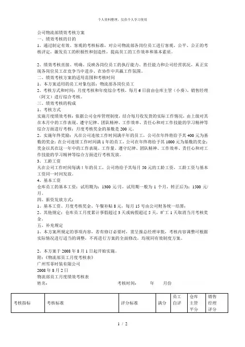
公司物流部绩效考核方案一、绩效考核的目的1、通过制定有效、客观的考核标准,对公司物流部各岗位员工进行客观、公平、公正的考核评定,激发员工的积极性和创造性,提高员工的工作效率和基本素质。
2、绩效考核直接、明确、反映各岗位员工的执行能力、胜任能力和公司经营状况,真正实现各岗位员工在竞争当中进步、在协作中共赢工作氛围。
二、绩效考核方案的适用范围和考核时间1、本方案适用的员工对象包括:物流部各岗位员工2、考核方式和时间:月度考核和年度综合考核,每月6日前由仓库主管(小葵),销售经理(阿文)进行综合考核。
三、绩效考核的构成1、考核方式实施月度绩效考核:依据公司仓库管理制度,结合每月收发货的实际工作情况,由上级对其在本月中的工作表现、遵守纪律、团队精神、工作效率、责任心和对工作技能的学习精神等综合方面进行考核;月度考核奖金的基数是200元。
2、实施年终奖励:凡在公司连续工作时间满半年的员工,公司在年终将给予其400元为基数的奖金;在公司连续工作时间满1年的员工,公司在年终将给予其1000元为基数的奖金;奖金以其在这一年中的工作表现、工作量、遵守纪律、团队精神、工作效率、责任心和对工作技能的学习精神等综合方面进行考核发放。
3、工龄工资凡在公司工作时间每满1年的员工,公司将给予其每月50元的工龄工资,工龄工资与基本工资同一时间发放。
4、基本工资仓库员工的基本工资:试用期为:1300元/月,试用期一般为1个月,转正后为:1500元/月。
四、薪资发放方式:1、基本工资、月度考核奖金、午餐补贴8元,每月15号由公司财务统一结算;2、其他规定:仓库员工月度累计事假超过3天或病假超过5天,旷工1天取消当月考核奖金。
五、补充规定1、本方案所规定的事项内容,若有修订必要时,需呈报总经理审批,考核内容调整可根据实际情况进行适当的调整,不再进行方案的全面修改,均视同有效制度方案。
2、本方案于2008年8月1日起开始实施。
附:《物流部员工月度考核表》广州雪菲时装有限公司2008年8月2日物流部员工月度绩效考核表姓名:考核时间:年月份复核:销售经理审核:总经理。
北京邮电大学网络教育学院本科毕业论文兰州市邮政速递物流公司营销类人员绩效考核方案专业:物流工程作者学号:0007指导老师:黄淑萍完成时间:摘要绩效考核与管理作为一种有效的企业管理手同,在客观评价与鼓励员工,有效增强企业开展活力和竞争实力,促进企业开展等方面,起着无可是替代的作用,是企业人力资源管理工作的核心。
人,是企业最关键、最核心的资源,管理好人是改善企业效益的最重要的一种途径,而绩效管理是企业进行有效管理的有效方法之一。
绩效考核作为评价和考核营销人员工作能力和营销业绩的手段,起到了分解目标、过程管控、结果评价和鼓励开展的重要作用。
但是,当前很多企业绩效考核体系与实际情况联系不紧密,甚至脱节,绩效考核方式僵化,重复性强,缺乏针对性,企业管理人员与员工的参与积极性和热情不够,考核指标缺乏量化、明确的工作绩效评价指标,考核指标脱离岗位职责、工作任务,绩效评价不现实,绩效考核指导性不够,没有形成有效的反应机制等等,使整个企业业绩考核体系形同虚设,流开形式,员工逆反心理严重,达不到预期的考核目标,甚至还导致许多优秀销售人才的流失。
本文就目前一些企业业绩考核存在的主要问题进行分析,对如何选择适合公司开展阶段和战略目标的考核体系,如何设置考核指标和评价标准,如何公平合理地进行考核进行探讨和研究,最后总结出一套比拟适宜的销售人员绩效考核方法和模式,希望可以对销售人员进行公平、客观的绩效评价,从而鼓励销售人员努力有效的工作,留住优秀的销售人才,同时可以指导企业进行薪酬设计和完善企业的人力资源战略关键词:销售人员,绩效考核,薪酬设计目录第一章绪论选题背景销售人员是企业的重要资源。
企业能否在竞争白热化的市场市场环境中生存,销售人员的营销能力起着至关重要的作用。
我们知道企业经营的好坏,与产品的质量有很大的关系,更重要的是依靠企业完善的管理,尤其是对销售人员的绩效管理。
在经济一体化、社会主义市场体制日益完善的背景下,尤其如此。
物流公司绩效考核实施方案1. 背景物流公司在竞争日益激烈的市场环境中,为了提高运营效率、优化服务质量和降低成本,需要建立有效的绩效考核机制。
通过对员工的绩效进行评估和激励,能够提高员工的工作动力和团队凝聚力,从而推动公司的发展。
本文旨在提出一套物流公司绩效考核实施方案,以帮助公司管理层更好地管理员工绩效,促进公司的可持续发展。
2. 目标物流公司绩效考核实施方案的目标包括:•评估员工的工作表现和工作能力,为员工提供发展机会和晋升通道;•激励员工积极主动地履行工作职责,提高工作效率和质量;•促进团队合作和员工之间的知识共享,增强团队凝聚力;•鼓励员工不断学习和提升自己的专业能力。
3. 考核内容物流公司绩效考核应综合考虑员工的工作成果、工作能力和态度,其中包括以下方面的考核内容:3.1 工作成果•完成的任务数量和质量;•客户满意度;•运输时间和准时率;•成本控制和效益。
3.2 工作能力•职业技能和业务知识;•解决问题的能力;•沟通协作能力;•领导能力。
3.3 工作态度•工作积极性和主动性;•执行力;•团队合作精神;•专业道德和职业操守。
4. 考核方法为了能够客观公正地评估员工的绩效,物流公司可以采用多种考核方法,如下所示:4.1 目标设定和考核指标根据公司的业务目标和员工的工作职责,制定明确的工作目标,并明确相应的考核指标。
考核指标可以定量化或定性化,能够客观地衡量员工的绩效。
4.2 定期绩效评估物流公司应该定期对员工的绩效进行评估,评估的频率可以根据公司的具体情况和业务需求确定。
评估可以通过面谈、问卷调查、360度评估等方式进行,以获取不同角度的反馈和信息。
4.3 绩效激励和奖励物流公司可以设立相应的绩效激励和奖励机制,以鼓励员工努力工作和取得优异成绩。
奖励可以包括薪酬激励、晋升机会、培训机会等,根据员工的实际表现和公司的激励政策进行奖励。
4.4 绩效改进和个人发展计划基于绩效评估的结果,物流公司可以为员工制定个人发展计划,鼓励员工在职业生涯中不断学习和成长。
物流部绩效考核方案物流部绩效考核方案范文(精选8篇)为了确保事情或工作得以顺利进行,往往需要预先制定好方案,一份好的方案一定会注重受众的参与性及互动性。
方案的格式和要求是什么样的呢?下面是小编收集整理的物流部绩效考核方案范文(精选8篇),希望能够帮助到大家。
物流部绩效考核方案1一、考核目的1、作为晋级、解雇和调整岗位依据,着重在潜力、潜力发挥和工作表现上进行考核。
2、作为确定绩效工资的依据。
3、作为潜能开发和教育培训依据。
4、作为调整人事政策、激励措施的依据,促进上下级的沟通。
二、考核原则1、公司正式聘用员工均应进行考核,不同级别员工考核要求和重点不同。
2、考核的依据是公司的各项制度,员工的岗位描述及工作目标,同时考核务必公开、透明、人人平等、一视同仁。
3、制定的考核方案要有可操作性,是客观的、可靠的和公平的,不能掺入考评人个人好恶。
4、提倡考核结果用不同方式与被评者见面,使之诚心理解,并允许其申诉或解释。
三、考核资料及方式1、工作任务考核(按月)。
2、综合潜力考核(由考评小组每季度进行一次)。
3、考勤及奖惩状况(由行政部按照《公司内部管理条例》执行考核)。
四、考核人与考核指标1、成立公司考评小组,对员工进行全面考核和评价。
2、自我鉴定,员工对自己进行评价并写出个人小结。
3、考核指标,员工当月工作计划、任务,考勤及《内部管理条例》中的奖惩办法。
五、考核结果的反馈考绩应与本人见面,将考核结果的优缺点告诉被评人,鼓励其发扬优点、改正缺点、再创佳绩。
六、员工绩效考核说明(一)填写程序1、每月2日前,员工编写当月工作计划,经部门直接上级审核后报行政部。
2、工作绩效考核表每月28日由行政部发放到部门,由本人填写经部门直接上级审核后于次月2日前交至行政部。
3、工作计划编写分日常工作类5项、阶段工作类5项及其它类等,其它类属领导临时交办的工作任务。
4、工作计划完成状况分完成、进行中、未进行(阶段性工作)三档,月末由本人根据实际选项打分,并在个人评价栏内给自己评分。
物流绩效考核方案文档背景与目的随着全球化和信息化的发展,物流行业已经超越了传统的货物运输、卸载等简单的服务,已成为一个复杂的、高度竞争的服务领域。
作为公司的一个重要组成部分,物流绩效的高低直接影响公司的成本、利润、客户满意度等关键业务指标。
因此,为了实现公司的利益最大化,构建一套科学的物流绩效考核方案是必要的。
本文旨在为公司建设一套适用于物流绩效考核的方案,以把握公司物流绩效的发展和提升,使公司在激烈的市场竞争中获得优势。
考核指标一、时间效率时间效率是指从货物进入物流体系至货物离开物流体系所需要的时间。
包括以下指标:1.货物储存时间:从到达仓库的时间,到发运前,仓库将存储货物的时间。
2.货物配送时间:从出库到配送完成时间3.派送时间:公司派出的送货车辆所需时间4.平均交货时间:承诺交货时间与实际交货时间的差值二、成本效率成本效率主要考察公司在物流过程中所投入的成本和资源的使用效率。
包括以下指标:1.仓储成本:包括人力成本、仓储设备维护成本、仓库租金等。
2.运输成本:包括油费、路费、车辆维护费用等。
3.损耗成本:指货物在物流过程中由于疏忽、损坏等原因所产生的成本。
4.物流员工效益:物流员工的工作效果、工作质量、劳动力成本等。
三、质量效率质量效率主要考核公司在物流过程中服务质量的稳定性和可信度。
包括以下指标:1.服务质量稳定性:指公司在物流服务过程中所展现出的稳定性和准确性。
2.货物品质保证:确保公司的物流过程中货物的质量。
3.措施、方法具体化:指公司在物流服务过程中所采用的方法、技术和措施。
4.投诉处理效率:指公司处理客户投诉的效率。
物流绩效考核方案一、制定绩效考核方案的目的及考核原则1.旨在规范公司的物流流程和优化运作。
2.考核指标应考虑到不同业务在物流流程中的重要性不同,特别是需要重点考核的业务。
3.跟踪考核结果,及时调整方案。
二、制定考核标准1.对每个指标设定相应的得分。
2.得分应是一种可量化的标准,在审查考核结果时显得明确有力。
一、方案背景为了提高物流销售团队的工作效率,激发员工的积极性和创造性,实现公司物流销售业务的目标,特制定本物流销售绩效考评方案。
二、考评目的1. 客观公正地评价物流销售团队及个人工作业绩;2. 激励员工提升销售业绩,优化团队整体素质;3. 为公司人力资源管理和薪酬福利制度提供依据;4. 促进物流销售业务持续健康发展。
三、适用范围本方案适用于公司所有物流销售人员,包括销售经理、销售代表、业务拓展人员等。
四、考评内容1. 销售业绩:包括销售额、订单数量、回款率等指标;2. 客户满意度:客户投诉率、客户流失率、客户口碑等指标;3. 工作态度:责任心、团队协作、执行力、创新意识等;4. 业务能力:产品知识、市场分析、谈判技巧、客户关系维护等;5. 综合素质:学习能力、沟通能力、组织协调能力等。
五、考评方法1. 定量考评:根据销售业绩、客户满意度等指标,设定具体考核标准,以数据形式量化评价;2. 定性考评:通过观察、访谈、反馈等方式,对员工的工作态度、业务能力、综合素质等进行评价;3. 同事互评:鼓励员工之间互相评价,促进团队协作和共同进步;4. 上级评价:由销售经理对下属员工进行综合评价。
六、考评周期1. 月度考评:每月底对当月销售业绩进行考核;2. 季度考评:每季度末对员工的工作态度、业务能力、综合素质等进行综合评价;3. 年度考评:每年底对员工全年工作进行综合评价。
七、考评结果运用1. 奖惩:根据考评结果,对优秀员工给予奖励,对表现不佳的员工进行培训和指导;2. 薪酬调整:根据员工年度考评结果,调整薪酬待遇;3. 人员选拔:为公司人员选拔、岗位调动、晋升等提供依据;4. 团队建设:针对团队存在的问题,制定改进措施,提升团队整体实力。
八、实施与监督1. 由人力资源部门负责制定和实施本方案;2. 各部门负责人负责监督本方案的实施,确保考评的公正、公平;3. 员工有权对考评结果提出异议,公司应及时予以调查和处理。
物流有限公司绩效考核制度第一章总则第一条:为促进公司管理现代化,建立科学的管理制度,充分发挥每位员工的积极性和创造性,提高员工的工作效率,增强绩效管理和绩效改进,保障组织有效运行,特制定本制度结合公司实际情况,特制定本办法。
第二条:适用范围本则度适用于物流有限公司(以下简称公司)除总经理意外的所有员工均需参加考核,总经理由董事长、董事会负责考核,不在本办法考核范围之内。
第三条:考核目的1、为人员职务升降提供依据。
通过全面严格的考核,对素质和能力已超过所在职位的要求的人员,应晋升其职位;对素质和能力不能胜任现职要求的则降低其职位;对用非所长的,则予以调整。
2、为浮动工资及奖金的发放提供依据。
通过考核准确衡量员工工作的“质”和“量”,借以确定浮动工资和奖金的发放标准。
3、是对员工进行激励的手段。
通过考核,奖优罚劣,对员工起到鞭策、促进作用。
4. 促进直接管理人员之前的了解改进,同时为培训提供相关依据。
使上级能够及时对下属的业务以及综合能力的发挥程度进行分析,作出正确的评价,同时更新员工知识结构与技能、激发创造力等,进而做到人尽其才,客观合理地安置组织成员,调动员工工作积极性、提高工作效率。
第四条:考核原则(一)以提高员工绩效为导向(二)定性与定量考核相结合(三)公开、公平、公正(四)多维度,多角度(五) 阶段性与连续性第五条:考核用途考核结果的用途主要体现在以下几个方面:(一)薪酬分配;(二)职务升降;(三)岗位调动;(四)员工培训。
第二章考核组织和管理第六条:考核周期考核分为月度、半年度和年度考核。
其中月度考核于次月7日内完成,半年度于当年八月十五日前完成;年度考核于次年一月二十日前完成。
第七条:考核组织及职责划分(一)考核组织由总经理、副总经理、人力资源部经理组成公司考核管理委员会,领导考核工作,承担以下职责:1、最终考核结果的审批;2、中层管理人员考核等级的综合评定;3、员工考核申诉的最终处理。
物流公司的绩效考核方案物流公司的绩效考核方案范文(通用7篇)为了确保事情或工作有序有效开展,常常需要提前制定一份优秀的方案,方案可以对一个行动明确一个大概的方向。
怎样写方案才更能起到其作用呢?下面是小编精心整理的物流公司的绩效考核方案范文(通用7篇),欢迎大家借鉴与参考,希望对大家有所帮助。
物流公司的绩效考核方案范文(通用7篇)1第一章总则第一条目的为建立和完善事业部人力资源绩效考核体系和激励与约束机制,对员工进行客观、公正地评价,并通过此评价合理地进行价值分配,特制订本办法。
第二条原则严格遵循“客观、公正、公开、科学”的原则,真实地反映被考核人员的实际情况,避免因个人和其他主观因素影响绩效考核的结果。
第三条指导思想建立客观、公正、公开、科学的绩效评价制度,完善员工的激励机制与约束机制,为科学的人事决策提供可靠的依据。
第四条适用范围本办法适用于事业部职能部除管理干部以外的全体员工,二级子公司可参照本办法建立各单位内部的绩效考核制度(二级子公司财务人员统一由事业部财务管理部进行考核)。
第二章考核体系第五条考核对象Ⅰ类员工:工作内容的计划性和目标性较强的员工Ⅱ类员工:每月工作性质属重复性、日常性工作的员工。
第六条:考核内容1、业绩考核:Ⅰ类员工主要参照各部门月度工作计划并依据工作目标进行考核;Ⅱ类员工依据职位说明书进行考核。
2、能力考核:通过员工的工作行为,观察、分析、评价其具备的工作能力。
3、态度考核:通过员工日常工作表现和行为,考察其工作责任感。
第七条:考核方式考核实行直接主管评分和部门主管签名确认的两级考核方式。
第三章考核实施第八条考核机构人力资源部:作为事业部人力资源工作的归口管理部门,负责绩效考核制度的制定,并组织事业部各职能部员工的绩效考核,指导和监督二级子公司绩效考核工作。
二级子公司人事部门:作为事业部下属二级子公司人事系统的归口管理部门,按照事业部《员工绩效考核管理办法》和其他有关制度的规定,负责本单位绩效考核制度的制订和实施工作。
物流公司营销人员绩效考核方案
一、考核目的
营销人员绩效评估的主要目的是通过对物流营销部门整体的全面性、综合性评估,判断其工作是否称职、管理是否到位、营销是否有效率和效果、让营销部门更清楚地理解自己在企业整个组织体系中的相对地位,为物流营销的未来发展指明正确的控制盒管理方向,并以此为企业高层管理营销部门的依据。
1、员工学习信息系统,员工获得足够信息;
2、员工能力管理,员工能力的提高,激发员工的主观能动性和创造力;
3、调动员工参与积极性,激励和权力指标。
二、考核原则
1.业绩考核(定量)+行为考核(定性)。
2.定量做到严格以公司收入业绩为标准,定性做到公平客观。
3.考核结果与员工收入挂钩。
三、考核标准
1.销售人员业绩考核标准为德邦物流公司当月的营业收入指标和目标,本公司将会每季度调整一次。
2.销售人员行为考核标准。
(1)执行遵守公司各项工作制度、考勤制度、保密制度和其他公司规定的行为表现。
(2)履行本部门工作的行为表现。
(3)完成工作任务的行为表现。
(4)遵守国家法律法规、社会公德的行为表现。
其中:当月行为表现合格者为0.6分以上,行为表现良好者为0.8分以上,行为表现优秀者为满分1分。
如当月能有少数突出表现者,突出表现者可以最高加到1.2分。
如当月有触犯国家法律法规、严重违反公司规定、发生工作事故、发生工作严重失误者,行为考核分数一律为0分。
四、考核内容与指标
销售人员绩效考核表如下表所示。
销售人员绩效考核表
五、考核方法
1.员工考核时间:每个月的第一个工作日。
2.员工考核结果公布时间:下一月的第一个工作日。
3.员工考核挂钩收入的额度:月工资的20%;业绩考核额度占15%;行为考核额度占5%。
4.员工考核挂钩收入的计算公式为:z=Y B C
X
A ⨯+⨯ 公式中具体指标含义如下表所示。
公式中具体指标含义
5.员工考核挂钩收入的浮动限度:为当月工资的80~140%。
6.员工挂钩收入的发放:每月员工考核挂钩收入的额度暂不发放,每季度发放三个月的员工考核挂钩收入的实际所得。
六、考核程序
1.业绩考核:按考核标准由财务部根据当月公司营业收入情况统一执行。
2.行为考核:由销售部经理进行。
七、考核结果
1.业绩考核结果每月公布一次,部门行为考核结果(部门平均分)每月公布一次。
2.员工行为考核结果每月通知到被考核员工个人,员工之间不应互相打听。
3.每月考核结果除了与员工当月收入有挂钩以外,其综合结果也是公司决定员工调整工资级别、职位升迁和人事调动的重要依据。
4.如对当月考核结果有异议,请在考核结果公布之日起一周内向本部门经理或行政人事部提出。
八、总结和体会
物流营销绩效评估是指根据一定的标准,将物流营销部门在一定时期内的工作表现、工作效率、工作结果作出评估,并将结果反馈给营销部门、相关领导,引导营销部门持续改进的过程。
物流营销绩效评估在物流营销部门的日常管理中发挥着非常重要的作用,物流企业的多项管理决策都需要使用物流营销绩效评估的信息。
精品策划书。