棉花等级标准
- 格式:docx
- 大小:17.63 KB
- 文档页数:11
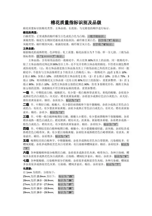
棉花质量指标识别及品级棉花质量标识按棉花类型、主体品级、长度级、马克隆值的顺序进行标示。
棉花的类型:白棉类型:正常成熟的棉纤维呈白色或乳白色为白棉,一般不做标识。
黄棉类型:棉花生长期因受霜冻或其他原因,棉纤维呈黄白色,以字母“Y”标示。
灰棉类型:棉纤维因风雨、霉菌的侵袭,棉纤维呈灰白色,以字母“G”标示。
主体品级:根据棉花的成熟程度、色泽特征、轧工质量,棉花品级分为7个级,即一至七级。
三级为品级标准级,以“1······7”标示。
主体品级:含有相邻品级的一批棉花中,所占比例80%及以上的品级。
同一批棉花中,除了主体品级的比例达到80%及以上外,还不允许有跨主体品级的棉花。
不符者应挑包整理或协商处理。
(注:跨主体品级是指主体品级及其上下相邻品级之外的其它品级,即同一批棉花中,不能有与主体品级相差2个级及以上的棉花)。
如:一批棉花中,(1)若1级占10%,2级占80%,3级占10%,该批棉花的主体品级是2级。
(2)若1级占10%,2级占75%,3级占15%,则该批棉花无主体品级(没有占到80%及以上的级别),需重新整理。
(3)若1级占90%,3级占10%,虽然主体品级1级的比例达90%,但有3级棉花存在,属跨主体品级1级的范围,该批棉花不符合国家标准的要求,需重新整理。
一级早、中期优质白棉,棉瓣肥大,有少量一般白棉和带淡黄尖、黄线的棉瓣,杂质很少成熟好色洁白或乳白,丝光好,稍有淡黄染黄根、杂质很少成熟好色洁白或乳白,丝光好,微有淡黄染索丝、棉结、杂质很少。
标示为“1”二级早、中期好白棉,棉瓣大,有少量轻雨锈棉和个别半僵瓣棉,杂质少成熟正常色洁白或乳白,有丝光,有少量淡黄染黄根、杂质少成熟正常色洁白或乳白,有丝光,稍有淡黄染索丝、棉结、杂质少。
标示为“2”三级早、中期一般白棉和晚期好白棉,棉瓣大小都有,有少量雨锈棉和个别僵瓣棉,杂质稍多成熟一般色白或乳白,稍见阴黄,稍有丝光、淡黄染、黄染稍多黄根、杂质稍多成熟一般色白或乳白,稍有丝光,有少量的淡黄染索丝、棉结、杂质较少。
棉花品质等级标准
1、一、二级棉花的比例为80%:20%,则主体品级为一级,棉花质量符合7.3.2条要求。
2、一、二、三级棉花的比例为5%:90%:5%,则主体品级为二级,棉花质量符合7.3.2条要求。
3、一、二、三级棉花的比例为80%:10%:10%,则主体品级为一级,但棉花质量不符合7.3.2条要求,因为三级为跨主体品级的棉花,必须挑包整理后从新检验,使其符合棉花质量要求。
4、一、二、三级棉花比例为20%:70%:10%,无主体品级,棉花质量不符合7.3.2条要求,必须挑包整理后重新检验,使其符合棉花质量要求。
5、一、二级棉花比例为52%:48%,无主体品级,棉花质量不符合7.3.2条要求,必须挑包整理,使其符合棉花质量要求。
6、一、三级棉花比例为90%:10%,则主体品级为一级,但棉花质量不符合7.3.2条要求,因为三级为跨主体品级,必须挑包整理。
计算各相邻品级的百分比时,修约到一位小数,即0.1个百分点。
棉花品级国际标准棉花品级国际标准是指国际间对棉花质量的评判标准。
棉花品级是指根据棉纤维的长度、强度、颜色、垢含量等指标对棉花进行分级的过程。
以下将对棉花品级国际标准进行详细阐述。
一、棉花品级的分类根据国际标准,棉花品级主要分为长绒棉、中绒棉和短绒棉三大类。
其中,长绒棉的纤维长度大于28mm,强度高,颜色较白,垢含量低;中绒棉的纤维长度在24-28mm之间,强度较高,颜色较白,垢含量适中;短绒棉的纤维长度在20-24mm之间,强度较低,颜色较深,垢含量较高。
二、棉花品级的判定标准1.纤维长度:纤维长度是衡量棉花品级的重要指标之一。
根据国际标准,纤维长度越长,品级越高。
测量纤维长度时,通常采用高度放大的显微镜,通过观察和测量纤维的长度来确定品级。
2.纤维强度:纤维强度是指棉纤维的抗拉强度。
强度越高,品级越高。
测量纤维强度时,通常采用拉伸试验,通过施加一定的力来测量纤维的抗拉能力。
3.纤维颜色:纤维颜色是指棉花纤维的颜色深浅程度。
颜色越白,品级越高。
测量纤维颜色时,通常采用比色法,通过比较纤维与标准色卡的颜色差异来确定品级。
4.垢含量:垢是指棉花纤维表面的杂质和油脂。
垢含量越低,品级越高。
测量垢含量时,通常采用热萃取法,通过加热棉花样品,使垢溶解到有机溶剂中,然后通过蒸发溶剂并称重垢的质量来确定品级。
三、棉花品级的应用棉花品级国际标准的制定主要是为了方便棉花交易和使用。
不同品级的棉花适用于不同的用途。
长绒棉由于其纤维长度长、强度高、颜色白,适合用于纺织品的高档面料和精细纺纱;中绒棉适用于一般纺织品的生产;短绒棉由于纤维长度短、强度低、颜色深,适合用于制作棉被、棉衣等日常生活用品。
棉花品级国际标准的制定对于棉花贸易和纺织品生产具有重要意义。
标准的统一和准确可以保证棉花质量的稳定和可靠,促进国际棉花市场的发展。
同时,合理使用棉花品级国际标准可以提高纺织品的质量和降低生产成本,满足消费者对高品质棉纺织品的需求。
美棉分级标准及与国棉对照一、国际棉花贸易中品质标准的三种形式a) 美国农业部的国际“通用标准”:等级和颜色以美国农业部每年修定的标准样为贸易中品质标准,由于该标准以被国际上广泛接受,因此该标准既被叫作“美棉标准”又被称作“国际通用标准”。
b) 小样标准:此标准一般以卖方提供的小样作为品质标准。
一般小样仅代表等级,长度、细度、强力等需单独注明。
c) 美国农业部“绿卡棉”标准:该标准实际也以“国际通用标准”为依据,但品质以美国农业部原始检验的等级、强力、细度、长度结果(绿卡或FOR M A、FOR M R证书)作为最终结算依据。
买方不得对品质提出索赔。
由于绿卡棉在品质上更有保证,所以绿卡棉一般要比同等级棉花加一些溢价。
一般中国企业进口棉花更偏向于以“中国出入境检验检疫局”(前身为“商检局”,现英文简称为“CIQ")的到岸品质检验作为最终结算依据以保护自身利益。
上述“A”、“B”两种形式可以按次方法结算,“C”则不可以,但“C”方式的品质经过美国农业部检验,对于对棉花质量要求比较严格的企业,“C”方法可以保证到货质量。
二、棉花分级“通用标准”及同中国棉花标准简明对照棉花分级“通用标准”初始于1907年,由美国国会授权美国农业部制订棉花标准并提供服务。
长期以来,美国农业部制订的标准已被很多产棉国采纳用于棉花分级,同时很多棉花消费国的纺织协会也作为该标准的海外会员接受并参与标准样的制作、修订。
因此美国农业部的标准既被称作“美棉标准”又被称作“国际通用标准”。
A.颜色:按照“国际通用标准”,棉花按颜色由高到低分为:白棉(White)、淡点污棉(Light Spo tted)、点污棉(Spotted)、淡黄染棉(Tinged)、黄染棉(Yello w Stained)、淡灰棉(Lig ht Gray)和灰棉(Gray)等七个颜色等级。
由于国内的等级差价远远大于国际市场,国内企业一般只进口白棉中的中高等级,而很少进口颜色差的棉花。
棉花标准分:国家标准、地方标准和企业标准。
细绒白棉----国家标准(GB1103--1999)长绒棉----地方标准(新疆)彩色棉----企业标准机采棉----企业标准下面重点介绍细绒白棉国家标准:(一)几个主要概念1.主体品级:含有相邻品级的一批棉花中,所占比例80%以上的品级。
2.毛重:棉花用其包装物之和。
3.净重:毛重扣掉包装物重量后的重量。
4.准重:净重按棉花标准含杂率折算后的重量。
5.公量重或公定重量:准重按棉花公定回潮率折算后的重量。
6.危害性杂物:指金属、砖头及异性纤维或色纤维。
7.短纤维率:长度短于16毫米及以及的纤维重量占纤维总重量的百分率。
8.棉结:棉花加工过程中,纤维纠缠在一起的死结。
(二)棉花质量主要指标1.品级。
品级是指棉花品质的级别。
根据棉花的成熟程度、色泽特征和轧工质量,分为7个级,7级以下为级外。
品级标准级是3级。
主体品级:含有相邻品级的一批棉花中,所占比例80%及以上的品级。
同一批棉花中,除了主体品级的比例达到80%及以上外,还不允许有跨主体品级的棉花。
不符者应挑包整理或协商处理。
(注:跨主体品级是指主体品级及其上下相邻品级之外的其它品级,即同一批棉花中,不能有与主体品级相差2个级及以上的棉花)。
如:一批棉花中,(1)若1级占10%,2级占80%,3级占10%,该批棉花的主体品级是2级。
(2)若1级占10%,2级占75%,3级占15%,则该批棉花无主体品级(没有占到80%及以上的级别),需重新整理。
(3)若1级占90%,3级占10%,虽然主体品级1级的比例达90%,但有3级棉花存在,属跨主体品级1级的范围,该批棉花不符合国家标准的要求,需重新整理。
2.长度。
棉花长度是指棉纤维伸直后的长度。
国家标准规定:以1毫米为级距,采用“保证长度”的原则,分为7个级。
分级如下:25毫米,包括25.9毫米及以下;26毫米,包括26.0—26.9毫米;27毫米,包括27.0—27.9毫米;28毫米,包括28.8—28.9毫米;29毫米,包括29.0—29.9毫米;30毫米,包括30.0—30.9毫米;31毫米,包括31.0毫米及以上。
中美棉花在品级和长度上的规定有什么差异?答:美国的棉花标准在世界上有着重要的影响,并为24个国家和地区所使用,其标准也被称为万国棉花标准。
在棉花品级和长度与我国有很大的差异,主要如下:(1)品级:美棉称为色泽级,按颜色由高到低分为白棉、淡点污棉、点污棉、淡黄染棉、黄染棉等五个颜色等级。
我国企业一般只进口白棉中的中高等级。
在白棉中,棉花又分为七个等级,据有关部门推算,这七个等级基本上和我国的1-7级大致相对应。
“美国棉花标准”和“中国国棉标准”的简明对照美国棉花标准中国国棉标准全称简称美国农业部代码等级Good Middling G.M. 11 1Strict Middling S.M. 21 2Middling Mid31 3Strict Low Middling S.L.M. 41 4Low Middling L.M.51 5Strict Good Ordinary S.G.O.61 6Good Ordinary G.O.717(2)长度:美国棉花长度是以1/32英寸(0.794mm)为级距,分为19个级。
我国是按1mm 为级距,划分了7个长度级。
美棉棉花长度的表示方法采用的是上半部平均长度,我国以棉花的主体长度表示。
但两种表示方法的结果具有极高的相关性(相关系数0.99)。
下面是1/32英寸的计量单位换算为公制长度的对照表。
美棉代码长度(1/32英寸)长度(毫米)美棉代码长度(1/32英寸)长度(毫米)2413/16以下19.05361-1/828.582613/1620.64371-5/3229.37287/822.23381-3/1230.162929/3223.02391-7/3230.963015/1623.81401-1/431.753131/3224.61411-9/3232.5432125.40421-5/1633.34331-1/3226.19431-11/3234.13341-1/1626.99441-3/834.93及以上351-3/3227.78什么是棉花回潮率?如何测算?答:回潮率是指棉花中所含的水分与干纤维重量的百分比。
新疆长绒棉品级鉴定方法及其应用随着市场需求的增长,新疆长绒棉成为了国内棉花市场的热点。
但是,如果想要评估、鉴定新疆长绒棉的品级,需要使用一些特定的方法和技巧。
这篇文档将会为你介绍新疆长绒棉品级鉴定方法及其应用。
一、品级划分新疆长绒棉根据其棉花的长度、强度、成熟度、杂质含量以及颜色等因素进行品级划分。
根据国家标准,新疆长绒棉品级可以分为超细、优等、一等、二等、三等以及四等品级。
超细品级棉花纤维长、颜色白色,成熟度高、杂质含量低,是最高品质的新疆长绒棉。
而四等品级则是最低品质,棉纤维长度短、颜色黄、强度较弱等因素均较差。
二、棉绒取样在进行新疆长绒棉品级鉴定时,首先需要对棉绒进行取样。
具体方法如下:1.按照一定规律在棉垛中井字形连续采取三次样,每次从每堆棉垛的不同位置取样。
2.取样时应注意尽量保持样品的代表性。
3.将三次取样的棉绒混合均匀后,抽取一定数量的样绒进行测定。
三、品级鉴定指标1.长度棉花长度是评价棉花品质的重要指标之一。
新疆长绒棉平均长度超过32毫米,是国内最长的棉花。
在品级鉴定时,长度的测量应采用标准仪器和方法。
2.强度棉花强度是衡量棉花纤维质量的重要因素之一,具体测定方法如下:1. 取棉绒样品后分钟后进行强力测试。
2. 采用专用仪器进行测定、分析分布圆度,并计算强度值。
3. 成熟度棉花成熟度是指棉花纤维质量的好坏程度。
成熟度水平越高的棉花,纤维在膨胀、吸附、断裂等方面就越好。
新疆长绒棉成熟度水平极高,因此其品质也非常优良。
4.杂质含量杂质含量是评价棉花品质的重要指标之一。
杂质含量较低的棉花质量也一定较好。
在品级鉴定时,一般以样绒中杂质的重量百分比来划分品积。
5. 颜色颜色是新疆长绒棉品级划分中的重要指标之一。
颜色好坏直接影响棉花的使用效果。
颜色应该按照标准曲线测定。
四、品级鉴定方法1. 长度法首先,将棉花纤维按长度来分组,然后选取每组测试初丝拉断强度或细断点长度。
将这些数据放在一张表格中进行排序,即可判断出棉花的品质。
棉花等级标准(上)棉花标准分:国家标准、地方标准和企业标准。
细绒白棉----国家标准(GB1103--1999)长绒棉----地方标准(新疆)彩色棉----企业标准机采棉----企业标准下面重点介绍细绒白棉国家标准:(一)几个主要概念1.主体品级:含有相邻品级的一批棉花中,所占比例80%以上的品级。
2.毛重:棉花用其包装物之和。
3.净重:毛重扣掉包装物重量后的重量。
4.准重:净重按棉花标准含杂率折算后的重量。
5.公量重或公定重量:准重按棉花公定回潮率折算后的重量。
6.危害性杂物:指金属、砖头及异性纤维或色纤维。
7.短纤维率:长度短于16毫米及以及的纤维重量占纤维总重量的百分率。
8.棉结:棉花加工过程中,纤维纠缠在一起的死结。
(二)棉花质量主要指标1.品级。
品级是指棉花品质的级别。
根据棉花的成熟程度、色泽特征和轧工质量,分为7个级,7级以下为级外。
品级标准级是3级。
主体品级:含有相邻品级的一批棉花中,所占比例80%及以上的品级。
同一批棉花中,除了主体品级的比例达到80%及以上外,还不允许有跨主体品级的棉花。
不符者应挑包整理或协商处理。
(注:跨主体品级是指主体品级及其上下相邻品级之外的其它品级,即同一批棉花中,不能有与主体品级相差2个级及以上的棉花)。
如:一批棉花中,(1)若1级占10%,2级占80%,3级占10%,该批棉花的主体品级是2级。
(2)若1级占10%,2级占75%,3级占15%,则该批棉花无主体品级(没有占到80%及以上的级别),需重新整理。
(3)若1级占90%,3级占10%,虽然主体品级1级的比例达90%,但有3级棉花存在,属跨主体品级1级的范围,该批棉花不符合国家标准的要求,需重新整理。
2.长度。
棉花长度是指棉纤维伸直后的长度。
国家标准规定:以1毫米为级距,采用“保证长度”的原则,分为7个级。
分级如下:25毫米,包括25.9毫米及以下;26毫米,包括26.0—26.9毫米;27毫米,包括27.0—27.9毫米;28毫米,包括28.8—28.9毫米;29毫米,包括29.0—29.9毫米;30毫米,包括30.0—30.9毫米;31毫米,包括31.0毫米及以上。
美棉分级标准及与国棉对照一、国际棉花贸易中品质标准的三种形式a) 美国农业部的国际“通用标准”:等级和颜色以美国农业部每年修定的标准样为贸易中品质标准,由于该标准以被国际上广泛接受,因此该标准既被叫作“美棉标准”又被称作“国际通用标准”。
b) 小样标准:此标准一般以卖方提供的小样作为品质标准。
一般小样仅代表等级,长度、细度、强力等需单独注明。
c) 美国农业部“绿卡棉”标准:该标准实际也以“国际通用标准”为依据,但品质以美国农业部原始检验的等级、强力、细度、长度结果(绿卡或FORM A、FORM R证书)作为最终结算依据。
买方不得对品质提出索赔。
由于绿卡棉在品质上更有保证,所以绿卡棉一般要比同等级棉花加一些溢价。
一般中国企业进口棉花更偏向于以“中国出入境检验检疫局”(前身为“商检局”,现英文简称为“CIQ")的到岸品质检验作为最终结算依据以保护自身利益。
上述“A”、“B”两种形式可以按次方法结算,“C”则不可以,但“C”方式的品质经过美国农业部检验,对于对棉花质量要求比较严格的企业,“C”方法可以保证到货质量。
二、棉花分级“通用标准”及同中国棉花标准简明对照棉花分级“通用标准”初始于1907年,由美国国会授权美国农业部制订棉花标准并提供服务。
长期以来,美国农业部制订的标准已被很多产棉国采纳用于棉花分级,同时很多棉花消费国的纺织协会也作为该标准的海外会员接受并参与标准样的制作、修订。
因此美国农业部的标准既被称作“美棉标准”又被称作“国际通用标准”。
A.颜色:按照“国际通用标准”,棉花按颜色由高到低分为:白棉(White)、淡点污棉(Light Spotted)、点污棉(Spotted)、淡黄染棉(Tinged)、黄染棉(Yellow Stained)、淡灰棉(Light Gray)和灰棉(Gray)等七个颜色等级。
由于国内的等级差价远远大于国际市场,国内企业一般只进口白棉中的中高等级,而很少进口颜色差的棉花。
棉花等级标准(上)棉花标准分:国家标准、地方标准和企业标准。
细绒白棉----国家标准(GB1103--1999)长绒棉----地方标准(新疆)彩色棉----企业标准机采棉----企业标准下面重点介绍细绒白棉国家标准:(一)几个主要概念1.主体品级:含有相邻品级的一批棉花中,所占比例80%以上的品级。
2.毛重:棉花用其包装物之和。
3.净重:毛重扣掉包装物重量后的重量。
4.准重:净重按棉花标准含杂率折算后的重量。
5.公量重或公定重量:准重按棉花公定回潮率折算后的重量。
6.危害性杂物:指金属、砖头及异性纤维或色纤维。
7.短纤维率:长度短于16毫米及以及的纤维重量占纤维总重量的百分率。
8.棉结:棉花加工过程中,纤维纠缠在一起的死结。
(二)棉花质量主要指标1.品级。
品级是指棉花品质的级别。
根据棉花的成熟程度、色泽特征和轧工质量,分为7个级,7级以下为级外。
品级标准级是3级。
主体品级:含有相邻品级的一批棉花中,所占比例80%及以上的品级。
同一批棉花中,除了主体品级的比例达到80%及以上外,还不允许有跨主体品级的棉花。
不符者应挑包整理或协商处理。
(注:跨主体品级是指主体品级及其上下相邻品级之外的其它品级,即同一批棉花中,不能有与主体品级相差2个级及以上的棉花)。
如:一批棉花中,(1)若1级占10%,2级占80%,3级占10%,该批棉花的主体品级是2级。
(2)若1级占10%,2级占75%,3级占15%,则该批棉花无主体品级(没有占到80%及以上的级别),需重新整理。
(3)若1级占90%,3级占10%,虽然主体品级1级的比例达90%,但有3级棉花存在,属跨主体品级1级的范围,该批棉花不符合国家标准的要求,需重新整理。
2.长度。
棉花长度是指棉纤维伸直后的长度。
国家标准规定:以1毫米为级距,采用“保证长度”的原则,分为7个级。
分级如下:25毫米,包括25.9毫米及以下;26毫米,包括26.0—26.9毫米;27毫米,包括27.0—27.9毫米;28毫米,包括28.8—28.9毫米;29毫米,包括29.0—29.9毫米;30毫米,包括30.0—30.9毫米;31毫米,包括31.0毫米及以上。
棉花分级“通用标准”初始于1907年,由美国国会授权美国农业部制订棉花标准并提供服务。
长期以来,美国农业部制订的标准已被很多产棉国采纳用于棉花分级,同时很多棉花消费国的纺织协会也作为该标准的海外会员接受并参与标准样的制作、修订。
因此美国农业部的标准既被称作“美棉标准”又被称作“国际通用标准”。
A.颜色:按照“国际通用标准”,棉花按颜色由高到低分为:白棉(White)、淡点污棉(Light Spotted)、点污棉(Spotted)、淡黄染棉(Tinged)、黄染棉(Yellow Stained)、淡灰棉(Light Gray)和灰棉(Gray)等七个颜色等级。
由于国内的等级差价远远大于国际市场,国内企业一般只进口白棉中的中高等级,而很少进口颜色差的棉花。
B.等级:在白棉中,棉花又分为七个等级,这七个等级基本上和我国的1-7级相对应。
表1“国际通用标准”和“国棉标准”的简明对照:C.长度:按照“国际通用标准”,棉花长度以1/32英寸作为长度分级间隔。
表2:“国际通用标准”长度表示、对应公制:D.含杂:“国际通用标准”将“含杂”作为划分等级的组成因素之一。
国际通用标准将含杂分为7级,分别用代码1-7代表含杂从最低到最高(代码1-7并不代表含杂率的数值)。
在用代码表示等级时,含杂代码放在中间。
E.马克隆值:“国际通用标准”将代表成熟度的指标马克隆值单列。
独立于等级之外从价计算,一般正常的马克隆值范围:3.5-4.9(又称G5),超过此范围将会有价格折扣。
目前国棉标准还是将棉花的成熟度做为等级的标准之一,同“国际通用标准”有所不同。
F.强力:根据国际通用标准,棉花的强力从价计算,正常范围为:26.5-28.4GPT(gram/tex),超过或低于此标准将会有价格溢价或折扣。
目前,国棉标准对强力没有明确要求。
中国企业进口棉花习惯上使用“卜氏强力”(Pressley),而且有些国家报价仍采用卜氏强力报价。
综上,根据国际通用标准,我们可以对棉花的报价的等级有了更清晰的认识。
棉花品级标准棉花品级标准棉花品级标准是衡量棉花质量的重要指标,包括颜色分级、轧工质量、长度分级、强度分级、马克隆值分级、异性纤维含量、残留物含量、整齐度指数、长度不匀率、短纤维指数、黄根率、反射率(Rd)和黄色深度(+b)、成熟度指数(MFI)、残渣率、棉结和毛球含量、病虫害、回潮率和公定重量等指标。
一、颜色分级颜色分级是棉花品级的重要指标之一,主要根据棉花的色泽、颜色分布和马克隆值等指标进行分级。
色泽是指棉花的亮度和饱和度,颜色分布是指棉花中各种颜色的分布情况,马克隆值则反映了棉纤维的细度和成熟度。
根据这些指标,棉花可以分为白棉、淡色棉、淡黄棉、黄棉和灰棉等不同品级。
二、轧工质量轧工质量是衡量棉花加工质量的重要指标,包括籽棉加工精度和杂质含量等。
优质的棉花应该不含杂质和残留物,加工精度高,纤维伸直度高,表面光滑,手感柔软。
相反,低质量的棉花杂质含量高,加工精度低,纤维伸直度差,表面粗糙,手感不良。
三、长度分级长度分级是根据棉纤维的长度、整齐度和杂质等指标进行分级的。
根据国家标准,棉花可以分为25毫米、31毫米和35毫米三个长度品级。
一般来说,长度越长,整齐度越高,品质也越好。
此外,异性纤维含量和残留物含量也是影响长度分级的重要因素。
四、强度分级强度分级是根据棉纤维的断裂长度和抗张强度等指标进行分级的。
强度越高的棉花,耐用性和穿着性能越好。
在生产过程中,可以通过控制采摘和加工工艺等手段来提高棉纤维的强度。
五、马克隆值分级马克隆值是反映棉纤维细度和成熟度的指标,马克隆值越高,棉纤维越细,成熟度越高,品质越好。
根据马克隆值的大小,棉花可以分为粗绒棉、中绒棉和细绒棉等不同品级。
六、异性纤维含量异性纤维是指混入棉花中的非棉纤维物质,如化学纤维、毛发、丝线等。
异性纤维含量过高会影响棉花的质量和纯度,因此在采购和加工过程中要严格控制。
七、残留物含量残留物含量是指棉花中残留的杂质和污物,如叶子、枝干、昆虫等。
棉花的品质指标棉纤维品质构成1.棉纤维长度是纤维品质中最重要的指标之一,与纺纱质量关系十分密切,当其他品质相同时,纤维愈长,其纺纱支数愈高。
支数的计算,是在公定回潮率条件下(8.5%),每一公斤棉纱的长度为若干米时,即为若干公支,纱越细,支数越高。
纺纱支数愈高,可纺号数愈小,强度愈大。
表一:原棉长度与可纺支数的关系原棉种类纤维长度(毫米)细度(米/克)可纺织数(公支)长绒棉33--416500--8500100--200细绒棉25--315000--600033--99粗绒棉19--233000--400015--302.长度整齐度。
纤维长度对成纱品质所起作用也受其整齐度的影响,一般纤维愈整齐,短纤维含量愈低,成纱表面越光洁,纱的强度提高。
3.纤维细度。
纤维细度与成纱的强度密切相关,纺同样粗细的纱,用细度较细的成熟纤维时,因纱内所含的纤维根数多,纤维间接触面较大,抱合较紧,其成纱强度较高。
同时细纤维还适于纺较细的纱支。
但细度也不是越细越好,太细的纤维,在加工过程中较易折断,也容易产生棉结。
4.纤维强度。
指拉伸一根或一束纤维在即将断裂时所能承受的最大负荷,一般以克或克/毫克或磅/毫克表示,单纤维强度因种或品种不同而异,一般细绒棉多在3.5-5.0克之间,长绒棉纤维结构致密,强度可达4.5-6.0克。
5.纤维成熟度。
棉纤维成熟度是指纤维细胞壁加厚的程度,细胞壁愈厚,其成熟度愈高,纤维转曲多,强度高,弹性强,色泽好,相对的成纱质量也高;成熟度低的纤维-各项经济性状均差,但过熟纤维也不理想,纤维太粗,转曲也少,成纱强度反而不高。
表二:棉纤维的经济性状及可纺号数比较棉纤维经济性状长绒棉细绒棉色泽乳白洁白长度(毫米)35-4521-33细度(米/支)6500-90004500-7000直径(微米)12-14.513.5-19宽度(微米)14-2218-25转曲(转/厘米)100-12050-80强度(克)4.5-6.03.5-5.0断裂长度(千米)27-4021-25可纺号数(号)特细号4-10细号及中号11-30资料来源:《棉花生育规律与优质高产高效栽培》,陈奇恩等主编,中国农业出版社1997年印刷,第187页。
大于35mm 长绒棉30---35mm 中绒棉26---29mm 细绒棉29mm 1—5/32 inch (1==棉花颜色等级)28mm 1---1/8 inch27mm 1---3/3226mm 1---1/1625mm 1---1/32手采棉:印度棉一般是手采棉手采棉纤维长度好短绒率较低但是有三丝异性纤维例如头发布条塑料机采棉:美棉—一般是机采棉无三丝但是机采棉纤维长度容易破坏短绒率高我们经营的一般是3.5—4.9NCL(马克隆是英文micronaire的音译,马克隆值是反映棉花纤维细度与成熟度的综合指标,是棉纤维重要的内在质量指标之一,与棉纤维的使用价值关系密切。
马克隆值分为a、b、c三级,b级为标准级。
a级取值范围为3.7-4.2,品质最好;b级取值范围为3.5-3.6和4.3-4.9;c级取值范围为3.4及以下和5.0及以上,品质最差。
具体测量方法是采用一个气流仪来测定恒定重量的棉花纤维在被压成固定体积后的透气性,并以该刻度数值表示,数值越大,表示棉纤维越粗,成熟度越高。
从物理上讲,气流仪读数反映了纤维的透气性,是纤维比表面积(纤维表面积/纤维体积)的函数。
为了回避气流仪在定义上的分歧意见,美国以Micron-aire这种仪器的商业名称作为量的名称和单位名称, 用它们取代细度(μg/in)。
1961年,美国制定了ASTM D1448《绵纤维马克隆值试验方法标准》。
由于马克隆值这一指标对棉纺工艺很有使用价值,试验速度快,仪器的稳定性很好,因此美国农业部在1966年把马克隆作为美国棉花的正式检验项目。
在所有绵纤维物理性能试验仪器中,气流仪是第一种进入棉花分级室,并在业务检验中得到实际应用的仪器。
由于马克隆值检验效果好,以后很快扩大到世界各国,使得马克隆仪成为当今数量最多的棉纤维性能检验仪器。
1972年,马克隆值试验方法已制定为国际标准,即lS02403-1972《绵纤维马克隆值的测定》。
现在美国习惯上将Mi-cronaire简称为mike,并规定马克隆值在3.7~4. 2的棉花,每磅加1.1美分;马克隆值在2.5以下的,每磅扣15.6美分。
棉花颜色等级分类一、淡色棉花淡色棉花是指颜色较浅的棉花品种,通常呈现出白色或浅灰色。
这类棉花的颜色等级较高,品质优良,被广泛用于纺织品制造中。
二、中色棉花中色棉花是指颜色较为中等的棉花品种,通常呈现出浅黄色或浅棕色。
这类棉花的颜色等级属于中等水平,品质良好,适用于纺织品的生产。
三、深色棉花深色棉花是指颜色较深的棉花品种,通常呈现出深黄色或深棕色。
这类棉花的颜色等级较低,品质一般,多用于制作低档纺织品。
棉花颜色等级的分类主要是根据棉纤维的颜色深浅来划分的,而棉纤维的颜色则受到生长环境、品种遗传等因素的影响。
淡色棉花因其颜色较浅,纤维较洁净,在纺织过程中更容易染色,可以生产出颜色鲜艳的织物。
中色棉花的颜色适中,纤维质地均匀,适用于生产各类纺织品。
而深色棉花因颜色较深,纤维质地较差,一般用于制作低档纺织品或者工业用途。
在纺织品制造过程中,棉花颜色等级的分类对于产品的质量和市场竞争力具有重要意义。
淡色棉花通常被用于制作高档纺织品,如高级衬衫、床上用品等,因其纤维质地好,染色效果佳,可以生产出高品质的产品。
中色棉花则适用于制作日常穿着的衣物,如T恤、牛仔裤等,因其性价比较高,能够满足大众消费需求。
而深色棉花则多用于制作工装、防护服等工业产品,因其纤维质地一般,颜色较深,适合用于耐磨、耐脏的场合。
棉花颜色等级的分类还对于棉花的价格形成起到一定的影响。
淡色棉花由于其品质优良,供应相对较少,价格较高。
中色棉花由于产量较大,价格适中。
而深色棉花由于品质一般,价格较低。
棉花颜色等级的分类是根据棉纤维的颜色深浅进行划分的。
淡色棉花颜色等级高,品质优良,适用于制作高档纺织品;中色棉花适中,适用于制作日常穿着的衣物;深色棉花颜色等级低,品质一般,多用于工业产品制造。
这种分类不仅在纺织品制造中起到重要作用,也对棉花的价格形成具有一定的影响。
因此,对于棉花种植和纺织行业来说,科学准确地划分棉花颜色等级具有重要意义。
美国棉花纤维图表美国棉花等级美国官方标准每包棉花均有单独的色泽和叶屑(杂质)品级。
色泽品级是采用HVI 根据HVI色特征图,参照由美国农业部保管的一套棉花标准样品进行评定的。
淡点污棉、黄染棉及代码为13和24品级的棉花无实物标准。
按1至7号标识的叶屑品级根据白棉标准以叶屑杂质的数量表示。
例如,品级为31-4的棉包具有中级白棉品级而叶屑品级相当于次中级白棉标准的含杂量。
棉花的等级划分(图表) 时间:2004-10-01 07:00棉花分级是为了在棉花收购、加工、储存、销售环节中确定棉花质量,衡量棉花使用价值和市场价格必不可少的手段,能够充分合理利用资源,满足生产和消费的需要。
棉花等级由两部分组成:一是品级分级,二是长度分级。
□1、品级分级。
一般来说,棉花品级分级是对照实物标准(标样)进行的,这是分级的基础,同时辅助于其它一些措施,如用手扯、手感来体验棉花的成熟度和强度,看色泽特征和轧工质量,依据上述各项指标的综合情况为棉花定级,国标规定,三级为品级标准级。
□2、长度分级。
长度分级用手扯尺量法进行,手扯纤维得到棉花的主体长度(一束纤维中含量最多的一组纤维的长度),用专用标尺测量棉束,得出棉花纤维的长度。
各长度值均为保证长度,也就是说,25毫米表示棉花纤维长度为25.0∽25.9毫米,26毫米表示棉花纤维长度为26.0∽-26.9毫米,以此类推。
同时国标还规定,28毫米为长度标准级;五级棉花长度大于27毫米,按27毫米计;六、七级棉花长度均按25毫米计。
□品级分级与长度分级组合,可将棉花分为33个等级,构成棉花的等级序列。
如国标规定的标准品是328,即表示品级为3级,长度为28.0∽28.9毫米的棉花。
□表三:棉花的品级条件表四:棉花等级分类表3、马克隆值分级。
这是反映棉花成熟程度和细度的综合指标,国家标准规定分为A、B、C三个级,标准级是B级。
A 级优于B级,B级优于C级。
世界主要原棉品级及标准比较表2004-03-15棉花分级国外棉花标准中的部分指标GM:相当于国内一级,略弱;SM:相当于国内二级,略弱;MID:相当于国内三级,略弱;SLM:相当于国内的四级棉弱。
棉花等级标准(上)棉花标准分:国家标准、地方标准和企业标准。
细绒白棉----国家标准(GB1103--1999)长绒棉----地方标准(新疆)彩色棉----企业标准机采棉----企业标准下面重点介绍细绒白棉国家标准:(一)几个主要概念1.主体品级:含有相邻品级的一批棉花中,所占比例80%以上的品级。
2.毛重:棉花用其包装物之和。
3.净重:毛重扣掉包装物重量后的重量。
4.准重:净重按棉花标准含杂率折算后的重量。
5.公量重或公定重量:准重按棉花公定回潮率折算后的重量。
6.危害性杂物:指金属、砖头及异性纤维或色纤维。
7.短纤维率:长度短于16毫米及以及的纤维重量占纤维总重量的百分率。
8.棉结:棉花加工过程中,纤维纠缠在一起的死结。
(二)棉花质量主要指标1.品级。
品级是指棉花品质的级别。
根据棉花的成熟程度、色泽特征和轧工质量,分为7个级,7级以下为级外。
品级标准级是3级。
主体品级:含有相邻品级的一批棉花中,所占比例80%及以上的品级。
同一批棉花中,除了主体品级的比例达到80%及以上外,还不允许有跨主体品级的棉花。
不符者应挑包整理或协商处理。
(注:跨主体品级是指主体品级及其上下相邻品级之外的其它品级,即同一批棉花中,不能有与主体品级相差2个级及以上的棉花)。
如:一批棉花中,(1)若1级占10%,2级占80%,3级占10%,该批棉花的主体品级是2级。
(2)若1级占10%,2级占75%,3级占15%,则该批棉花无主体品级(没有占到80%及以上的级别),需重新整理。
(3)若1级占90%,3级占10%,虽然主体品级1级的比例达90%,但有3级棉花存在,属跨主体品级1级的范围,该批棉花不符合国家标准的要求,需重新整理。
2.长度。
棉花长度是指棉纤维伸直后的长度。
国家标准规定:以1毫米为级距,采用“保证长度”的原则,分为7个级。
分级如下:25毫米,包括25.9毫米及以下;26毫米,包括26.0—26.9毫米;27毫米,包括27.0—27.9毫米;28毫米,包括28.8—28.9毫米;29毫米,包括29.0—29.9毫米;30毫米,包括30.0—30.9毫米;31毫米,包括31.0毫米及以上。
棉花等级标准(上)棉花标准分:国家标准、地方标准和企业标准。
细绒白棉----国家标准(GB1103--1999)长绒棉----地方标准(新疆)彩色棉----企业标准机采棉----企业标准下面重点介绍细绒白棉国家标准:(一)几个主要概念1.主体品级:含有相邻品级的一批棉花中,所占比例80%以上的品级。
2.毛重:棉花用其包装物之和。
3.净重:毛重扣掉包装物重量后的重量。
4.准重:净重按棉花标准含杂率折算后的重量。
5.公量重或公定重量:准重按棉花公定回潮率折算后的重量。
6.危害性杂物:指金属、砖头及异性纤维或色纤维。
7.短纤维率:长度短于16毫米及以及的纤维重量占纤维总重量的百分率。
8.棉结:棉花加工过程中,纤维纠缠在一起的死结。
(二)棉花质量主要指标1.品级。
品级是指棉花品质的级别。
根据棉花的成熟程度、色泽特征和轧工质量,分为7个级,7级以下为级外。
品级标准级是3级。
主体品级:含有相邻品级的一批棉花中,所占比例80%及以上的品级。
同一批棉花中,除了主体品级的比例达到80%及以上外,还不允许有跨主体品级的棉花。
不符者应挑包整理或协商处理。
(注:跨主体品级是指主体品级及其上下相邻品级之外的其它品级,即同一批棉花中,不能有与主体品级相差2个级及以上的棉花)。
如:一批棉花中,(1)若1级占10%,2级占80%,3级占10%,该批棉花的主体品级是2级。
(2)若1级占10%,2级占75%,3级占15%,则该批棉花无主体品级(没有占到80%及以上的级别),需重新整理。
(3)若1级占90%,3级占10%,虽然主体品级1级的比例达90%,但有3级棉花存在,属跨主体品级1级的范围,该批棉花不符合国家标准的要求,需重新整理。
2.长度。
棉花长度是指棉纤维伸直后的长度。
国家标准规定:以1毫米为级距,采用“保证长度”的原则,分为7个级。
分级如下:25毫米,包括25.9毫米及以下;26毫米,包括26.0—26.9毫米;27毫米,包括27.0—27.9毫米;28毫米,包括28.8—28.9毫米;29毫米,包括29.0—29.9毫米;30毫米,包括30.0—30.9毫米;31毫米,包括31.0毫米及以上。
5级棉花长度在于27毫米时,按27毫米计;6、7级棉花长度均按25毫米计。
长度标准级是28毫米。
3.马克隆值。
这是反映棉花成熟程度和细度的综合指标,国家标准规定分为A、B、C三个级,标准级是B级。
各级的范围是:A级:3.7-4.2;B级:3.5-3.6,4.3-4.9;C级:3.4及以下,5.0及以上。
4.回潮率。
过去叫做含水率,为了与国际接轨,改叫回潮率。
但这两个词的概念是不一样的。
含水率是指棉花中所含的水分与湿纤维重量的百分比,而回潮率是指棉花中所含的水分与干纤维重量的百分比。
国家标准规定,棉花公定回潮率为8.5%,回潮率最高限度为10.5%。
5.含杂率。
国家标准规定,棉花标准含杂率:皮辊棉为3.0%,锯齿棉为2.5%。
6.危害性杂物要求棉花中严禁混入危害性杂物;棉花加工过程中,不得混入危害性杂物。
7.短纤维率限量规定:品级标准级以上(即1、2级)的棉花应小于、等于12%,最高不得超过18%;品级标准级及下一级(即3、4级)的棉花应小于、等于15%,最高不得超过20%;其它品级棉花不作要求。
(注:之所以用标准级以上、以下,而不用1、2、3、4级来表示,主要是根据商检部门对外检验的需要所定)超量处理:品级标准级以上(即1、2级)棉花短纤维率大于12%小于或等于15%的,超出12%的部分,按超出百分率的一半相应扣减结算重量;短纤维率超过15%小于或等于18%的,超出12%的部分,按超出的百分率相应扣减结算重量。
品级标准级及下一级(即3、4级)棉花短纤维率大于15%小于或等于18%的,超出15%的部分,按超出百分率的一半相应扣减结算重量;短纤维率超过18%小于或等于20%的,超出15%的部分,按超出的百分率相应扣减结算重量。
8.棉结限量要求:锯齿棉标准级以上每百克不超过500粒,标准级每百克不超过700粒,标准级以下不作要求。
超量处理:棉结超过限量要求的棉花,品级顺降一级。
第7、第8这两项指标是国家今年新修订的标准,目前还未正式公布,正在征求WTO成员国意见,过了缓冲期,就正式实施。
实施后可能产生的影响:由于棉花国家标准是强制性执行的标准,新出台的短纤维率和棉结两项指标,作为国家标准的一部分也将被强制执行,而外棉的短纤维率和棉结含量均高于这两项指标,商检部门在检验进口棉时,估计每批都要提出索赔要求;对国棉也是不利的:(1)有些轧花厂的皮棉清理机将不能用;(2)出具检验证书的棉花加工、经营企业,要增加相应的人员和仪器设备;(3)国家没有统一的“棉花短纤维率标准样品”和“原棉棉结标准样品”;(4)需要培训人员,统一操作方法,减少误差;(5)限制了新疆机采棉的发展。
但也有有利的一面:(1)有利于农业部门改良品种;(2)有利于加工企业改进轧花工艺,杜绝人为的掺入回收棉、棉短绒的行为,提高原棉质量;(3)有利于纱厂降低成本,提高纺织产品质量和经济效益。
9.等级和标准级。
等级是品级和长度的总称,如该批棉花等级是129,所表示的意思是:品级是1级,长度级是29毫米。
人们常说“我的棉花等级是1级”,这是错的,正确的说法应是:我的棉花品级是1级。
注意:千万不能把等级和品级混为一谈。
我国棉花的标准等级328B,简称为标准级328B。
长绒棉标准与检验一、棉花品级根据长绒棉的品级条件和品级条件参考指标,长绒棉分为五个级,即一至五级。
三级为品级标准级。
五级以下为级外棉。
品级条件见表1-3-1。
表1-3-1 品级条件品级条件参考指标见表1-3-2表1-3-2 品级条件参考指标棉花品级实物标准见表1-3-3表1-3-3 棉花品级实物标准二、纤维长度纤维长度(简称长度,下同)以1 mm为级距,分级如下:33毫米,包括33.0mm~33.9mm;34毫米,包括34.0mm~34.9mm;35毫米,包括35.0mm~35.9mm;36毫米,包括36.0mm~36.9mm;37毫米,包括37.0mm~37.9mm;38毫米,包括38.0mm~38.9mm;39毫米,包括39.0mm及以上。
长度规定:35毫米为长度标准级;品级四级棉花长度长于34mm,按34毫米计;五级棉花长度均按33毫米计。
长度标准棉花:根据长度分析仪测定的棉花主体长度结合手扯尺量长度确定长度标准棉花的长度级。
三、马克隆值马克隆值分五个级,即A、B1、B2、C1、C2。
马克隆值分级范围见表1-3-4。
表1-3-4 马克隆值分级范围表四、回潮率、含杂率和危害性杂物公定回潮率为8.5%;最高限度为10.5%。
标准含杂率为3%。
严禁混入危害性杂物。
五、质量标识的标示方式及代号长绒棉质量标识按类别、主体品级、长度级、主体马克隆值级顺序标示:类别代号:长绒棉用"L"标示;品级代号:一级至五级用"1"……"5"标示;长度代号:33毫米至39毫米用"33"......"39"标示;马克隆值级代号:五个级分别用A、B1、B2、C1、C2标示。
.示例:一级长绒棉,长度39毫米,马克隆值B1级,质量标示为L139B1;三级长绒棉,长度35毫米,马克隆值A级,质量标示为L335A;余类推。
棉花等级标准(下)《棉花质量检验证书》(以下简称《证书》)是棉花质量的凭证。
新的棉花国家标准只对《证书》内容做了统一规定,但对《证书》格式未做统一规定。
因此,《证书》的格式可分为供方《证书》和专业纤检机构的《证书》。
《证书》上的内容主要有棉花产地、加工单位、批号、包数、主体品级、长度级、马克隆值级、含杂率、回潮率、毛重、公定重量、检验单位、签发证书日期、证书有效期等。
短纤维率和棉结这两项指标出台后,在《证书》上还要加上。
新的棉花国家标准规定“棉花检验证书有效期为一年,从签发之日起计算。
超过证书有效期的棉花应重新进行检验,按重新检验结果出证”。
这是因为棉花存放一段时间会发生自然变异。
考虑到棉花品级实物标准有效期为一年,因此,棉花检验证书的有效期也规定为一年。
值得注意的是超过有效期的棉花重新检验时,并不是对所有的项目,而只是对品级,因为棉花质量的自然变异,主要是在色泽上。
根据《证书》就可计算棉花的货值。
首先要知道当时市场上各等级的价格,其次要知道该批棉花的等级和公量重,该批棉花的等级对应当时的市场价×该批棉花的公量重,即为该批棉花的货值。
在《证书》上,长度级和马克隆值级是确定的,品级则有比例规定:1、主体品级为100%时,如1级比例为100%,则按1级来计算货值。
2、主体品级为80%以上,有相邻级比例在20%以内,如某批棉花1级占85%,2级占15%,则计算货值时要按比例分别计算。
3、主体品级达不到80%或有与主体品级差2个级以上的棉花存在,则需重新整理使之符合国标要求后,方可销售或计算货值。
如某批棉花2级比例为75%,1级占25%,则该批棉花无主体品级;或者主体品级2级的比例达到88%,但有12%的4级,这时不能简单的按比例计算货值,而是要责成企业重新整理,使之达到国标规定后,再行计算。
(四)质量标识、批号及刷唛格式1、质量标识。
新的国家标准规定:棉花质量标识按棉花类型、主体品级、长度级、主体马克隆值级顺序标示,6、7级棉花不标马克隆值级。
类型代号:黄棉以Y标示;灰棉以G标示;白棉不做标识。
品级代号:一级至七级用“1”--“7”标示。
长度级代号:25毫米至31毫米,用“25”--“31”标示。
马克隆值级代号:A、B、C级分别用A、B、C标示。
皮辊棉、锯齿棉代号:皮辊棉在质量标示符号下方加横线“ ”标示;锯齿棉不作标示。
如:一级锯齿白棉,长度29毫米,马克隆值A级,质量标识为:129A;三级皮辊白棉,长度28毫米,马克隆值B级,质量标识为:328B ;四级锯齿黄棉,长度27毫米,马克隆值B级,质量标识为:Y427B;五级锯齿白棉,长度29毫米,马克隆值C级,质量标识为:527C;六级锯齿灰棉,质量标识为:G625。
以此类推。
2、批号。
批号是指加工厂组成一批棉花后的代号。
全国供销社系统对批号做了统一规定,由11位数字组成:第1、2位为省(区、市)代码,用该省(区、市)邮政编码的前二位数表示,邮编相同另外编号(详见附件二),如江苏省的代码为21,新疆自治区的代码为83,新疆兵团则用84表示;第3、4位为县代码;第5、6位为轧花厂代码;第7、8位为年度代码(有的省用4位数,也可),如2000年度用00表示(用2000表示也可),2001年度用01表示(用2001表示也可);第9、10、11位为该批棉花的批号。